Sign in to use this feature.

Years

Between: -

Subjects

remove_circle_outline
remove_circle_outline
remove_circle_outline
remove_circle_outline
remove_circle_outline
remove_circle_outline

Journals

Article Types

Countries / Regions

Search Results (15)

Search Parameters:
Keywords = multiscale fluctuation dispersion entropy

Order results
Result details
Results per page
Select all
Export citation of selected articles as:
14 pages, 1735 KB  
Article
Hydroelectric Unit Fault Diagnosis Based on Modified Fractional Hierarchical Fluctuation Dispersion Entropy and AdaBoost-SCN
by Xing Xiong, Zhexi Xu, Rende Lu, Yisheng Li, Bingyan Li, Fengjiao Wu and Bin Wang
Energies 2025, 18(14), 3798; https://doi.org/10.3390/en18143798 - 17 Jul 2025
Viewed by 263
Abstract
The hydropower unit is the core of the hydropower station, and maintaining the safety and stability of the hydropower unit is the first essential priority of the operation of the hydropower station. However, the complex environment increases the probability of the failure of [...] Read more.
The hydropower unit is the core of the hydropower station, and maintaining the safety and stability of the hydropower unit is the first essential priority of the operation of the hydropower station. However, the complex environment increases the probability of the failure of hydropower units. Therefore, aiming at the complex diversity of hydropower unit faults and the imbalance of fault data, this paper proposes a fault identification method based on modified fractional-order hierarchical fluctuation dispersion entropy (MFHFDE) and AdaBoost-stochastic configuration networks (AdaBoost-SCN). First, the modified hierarchical entropy and fractional-order theory are incorporated into the multiscale fluctuation dispersion entropy (MFDE) to enhance the responsiveness of MFDE to various fault signals and address its limitation of overlooking the high-frequency components of signals. Subsequently, the Euclidean distance is used to select the fractional order. Then, a novel method for evaluating the complexity of time-series signals, called MFHFDE, is presented. In addition, the AdaBoost algorithm is used to integrate stochastic configuration networks (SCN) to establish the AdaBoost-SCN strong classifier, which overcomes the problem of the weak generalization ability of SCN under the condition of an unbalanced number of signal samples. Finally, the features extracted via MFHFDE are fed into the classifier to accomplish pattern recognition. The results show that this method is more robust and effective compared with other methods in the anti-noise experiment and the feature extraction experiment. In the six kinds of imbalanced experimental data, the recognition rate reaches more than 98%. Full article
Show Figures

Figure 1

19 pages, 5415 KB  
Article
Intelligent Optimized Diagnosis for Hydropower Units Based on CEEMDAN Combined with RCMFDE and ISMA-CNN-GRU-Attention
by Wenting Zhang, Huajun Meng, Ruoxi Wang and Ping Wang
Water 2025, 17(14), 2125; https://doi.org/10.3390/w17142125 - 17 Jul 2025
Viewed by 421
Abstract
This study suggests a hybrid approach that combines improved feature selection and intelligent diagnosis to increase the operational safety and intelligent diagnosis capabilities of hydropower units. In order to handle the vibration data, complete ensemble empirical mode decomposition with adaptive noise (CEEMDAN) is [...] Read more.
This study suggests a hybrid approach that combines improved feature selection and intelligent diagnosis to increase the operational safety and intelligent diagnosis capabilities of hydropower units. In order to handle the vibration data, complete ensemble empirical mode decomposition with adaptive noise (CEEMDAN) is used initially. A novel comprehensive index is constructed by combining the Pearson correlation coefficient, mutual information (MI), and Kullback–Leibler divergence (KLD) to select intrinsic mode functions (IMFs). Next, feature extraction is performed on the selected IMFs using Refined Composite Multiscale Fluctuation Dispersion Entropy (RCMFDE). Then, time and frequency domain features are screened by calculating dispersion and combined with IMF features to build a hybrid feature vector. The vector is then fed into a CNN-GRU-Attention model for intelligent diagnosis. The improved slime mold algorithm (ISMA) is employed for the first time to optimize the hyperparameters of the CNN-GRU-Attention model. The experimental results show that the classification accuracy reaches 96.79% for raw signals and 93.33% for noisy signals, significantly outperforming traditional methods. This study incorporates entropy-based feature extraction, combines hyperparameter optimization with the classification model, and addresses the limitations of single feature selection methods for non-stationary and nonlinear signals. The proposed approach provides an excellent solution for intelligent optimized diagnosis of hydropower units. Full article
(This article belongs to the Special Issue Optimization-Simulation Modeling of Sustainable Water Resource)
Show Figures

Figure 1

23 pages, 5577 KB  
Article
Gearbox Fault Diagnosis Based on Adaptive Variational Mode Decomposition–Stationary Wavelet Transform and Ensemble Refined Composite Multiscale Fluctuation Dispersion Entropy
by Xiang Wang, Yang Du and Xiaoting Ji
Sensors 2024, 24(22), 7129; https://doi.org/10.3390/s24227129 - 6 Nov 2024
Cited by 3 | Viewed by 1560
Abstract
Existing gearbox fault diagnosis methods are prone to noise interference and cannot extract comprehensive fault signals, leading to misdiagnosis or missed diagnosis. This paper proposes a method for gearbox fault diagnosis based on adaptive variational mode decomposition–stationary wavelet transform (AVMD-SWT) and ensemble refined [...] Read more.
Existing gearbox fault diagnosis methods are prone to noise interference and cannot extract comprehensive fault signals, leading to misdiagnosis or missed diagnosis. This paper proposes a method for gearbox fault diagnosis based on adaptive variational mode decomposition–stationary wavelet transform (AVMD-SWT) and ensemble refined composite multiscale fluctuation dispersion entropy (ERCMFDE). Initially, the kurtosis coefficient and autocorrelation coefficient are presented, and the Intrinsic Mode Functions are denoised through the application of AVMD-SWT. Secondly, the coarse-grained processing method of composite multiscale fluctuation dispersion entropy is extended to encompass three additional approaches: first-order central moment, second-order central moment, and third-order central moment. This enables the comprehensive extraction of feature information from the time series, thereby facilitating the formation of an initial hybrid feature set. Subsequently, recursive feature elimination (RFE) is employed for feature selection. Ultimately, the outcomes of the faults diagnoses are derived through the utilization of a Support Vector Machine with a Sparrow Search Algorithm (SSA-SVM), with the actual faults data collection and analysis conducted on an experimental platform for gearbox fault diagnosis. The experiments demonstrate that the method can accurately identify gearbox faults and achieve a high diagnostic accuracy of 98.78%. Full article
(This article belongs to the Special Issue Signal Processing and Sensing Technologies for Fault Diagnosis)
Show Figures

Figure 1

24 pages, 5520 KB  
Article
Fault Diagnosis Method for Wind Turbine Gearbox Based on Ensemble-Refined Composite Multiscale Fluctuation-Based Reverse Dispersion Entropy
by Xiang Wang and Yang Du
Entropy 2024, 26(8), 705; https://doi.org/10.3390/e26080705 - 20 Aug 2024
Cited by 2 | Viewed by 1682
Abstract
The diagnosis of faults in wind turbine gearboxes based on signal processing represents a significant area of research within the field of wind power generation. This paper presents an intelligent fault diagnosis method based on ensemble-refined composite multiscale fluctuation-based reverse dispersion entropy (ERCMFRDE) [...] Read more.
The diagnosis of faults in wind turbine gearboxes based on signal processing represents a significant area of research within the field of wind power generation. This paper presents an intelligent fault diagnosis method based on ensemble-refined composite multiscale fluctuation-based reverse dispersion entropy (ERCMFRDE) for a wind turbine gearbox vibration signal that is nonstationary and nonlinear and for noise problems. Firstly, improved complete ensemble empirical mode decomposition with adaptive noise (ICEEMDAN) and stationary wavelet transform (SWT) are adopted for signal decomposition, noise reduction, and restructuring of gearbox signals. Secondly, we extend the single coarse-graining processing method of refined composite multiscale fluctuation-based reverse dispersion entropy (RCMFRDE) to the multiorder moment coarse-grained processing method, extracting mixed fault feature sets for denoised signals. Finally, the diagnostic results are obtained based on the least squares support vector machine (LSSVM). The dataset collected during the gearbox fault simulation on the experimental platform is employed as the research object, and the experiments are conducted using the method proposed in this paper. The experimental results demonstrate that the proposed method is an effective and reliable approach for accurately diagnosing gearbox faults, exhibiting high diagnostic accuracy and a robust performance. Full article
(This article belongs to the Special Issue Entropy Applications in Condition Monitoring and Fault Diagnosis)
Show Figures

Figure 1

25 pages, 16359 KB  
Article
A Novel Intelligent Fault Diagnosis Method for Self-Priming Centrifugal Pumps
by Bo Zhang, Zhenya Wang, Ligang Yao and Biaolin Luo
Entropy 2023, 25(11), 1501; https://doi.org/10.3390/e25111501 - 30 Oct 2023
Cited by 3 | Viewed by 2191
Abstract
The real-time diagnostic monitoring of self-priming centrifugal pumps is essential to ensure their safe operation. Nevertheless, owing to the intricate structure and complex operational conditions inherent in such pumps, existing fault diagnosis methods encounter challenges in effectively extracting crucial fault feature information and [...] Read more.
The real-time diagnostic monitoring of self-priming centrifugal pumps is essential to ensure their safe operation. Nevertheless, owing to the intricate structure and complex operational conditions inherent in such pumps, existing fault diagnosis methods encounter challenges in effectively extracting crucial fault feature information and accurately identifying fault types. Consequently, this paper introduces an intelligent fault diagnosis method tailored for self-priming centrifugal pumps. The approach amalgamates refined time-shift multiscale fluctuation dispersion entropy, cosine pairwise-constrained supervised manifold mapping, and adaptive chaotic Aquila optimization support vector machine techniques. To begin with, refined time-shift multiscale fluctuation dispersion entropy is employed to extract fault-related features, adeptly mitigating concerns related to entropy domain deviations and instability. Subsequently, the application of cosine pairwise-constrained supervised manifold mapping serves to reduce the dimensionality of the extracted fault features, thereby bolstering the efficiency and precision of the ensuing identification process. Ultimately, the utilization of an adaptive chaotic Aquila optimization support vector machine facilitates intelligent fault classification, leading to enhanced accuracy in fault identification. The experimental findings unequivocally affirm the efficacy of the proposed method in accurately discerning among various fault types in self-priming centrifugal pumps, achieving an exceptional recognition rate of 100%. Moreover, it is noteworthy that the average correct recognition rate achieved by the proposed method surpasses that of five existing intelligent fault diagnosis techniques by a significant margin, registering a notable increase of 15.97%. Full article
Show Figures

Figure 1

17 pages, 5805 KB  
Article
Refined Composite Multiscale Fluctuation Dispersion Entropy and Supervised Manifold Mapping for Planetary Gearbox Fault Diagnosis
by Haocheng Su, Zhenya Wang, Yuxiang Cai, Jiaxin Ding, Xinglong Wang and Ligang Yao
Machines 2023, 11(1), 47; https://doi.org/10.3390/machines11010047 - 1 Jan 2023
Cited by 14 | Viewed by 2406
Abstract
A novel fault diagnosis scheme was developed to address the difficulty of feature extraction for planetary gearboxes using refined composite multiscale fluctuation dispersion entropy (RCMFDE) and supervised manifold mapping. The RCMFDE was first utilized in this scheme to fully mine fault features from [...] Read more.
A novel fault diagnosis scheme was developed to address the difficulty of feature extraction for planetary gearboxes using refined composite multiscale fluctuation dispersion entropy (RCMFDE) and supervised manifold mapping. The RCMFDE was first utilized in this scheme to fully mine fault features from planetary gearbox signals under multiple scales. Subsequently, as a supervised manifold mapping method, supervised isometric mapping (S-Iso) was applied to decrease the dimensions of the original features and remove redundant information. Lastly, the marine predator algorithm-based support vector machine (MPA-SVM) classifier was employed to achieve intelligent fault diagnosis of planetary gearboxes. The suggested RCMFDE combines the composite coarse-grained construction and refined computing technology, overcoming unstable and invalid entropy in the traditional multiscale fluctuation dispersion entropy. Simulation experiments and fault diagnosis experiments from a real planetary gearbox drive system show that the complexity measure capability and feature extraction effectiveness of the proposed RCMFDE outperform the multiscale fluctuation dispersion entropy (MFDE) and multi-scale permutation entropy (MPE). The S-Iso’s visualization results and dimensionality reduction performance are better than principal components analysis (PCA), linear discriminant analysis (LDA), and isometric mapping (Isomap). Moreover, the suggested fault diagnosis scheme has an accuracy rate of 100% in identifying bearing and gear defects in planetary gearboxes. Full article
Show Figures

Figure 1

28 pages, 9048 KB  
Article
A Fault Diagnosis Scheme for Gearbox Based on Improved Entropy and Optimized Regularized Extreme Learning Machine
by Wei Zhang, Hong Lu, Yongquan Zhang, Zhangjie Li, Yongjing Wang, Jun Zhou, Jiangnuo Mei and Yuzhan Wei
Mathematics 2022, 10(23), 4585; https://doi.org/10.3390/math10234585 - 3 Dec 2022
Cited by 7 | Viewed by 2152
Abstract
The performance of a gearbox is sensitive to failures, especially in the long-term high speed and heavy load field. However, the multi-fault diagnosis in gearboxes is a challenging problem because of the complex and non-stationary measured signal. To obtain fault information more fully [...] Read more.
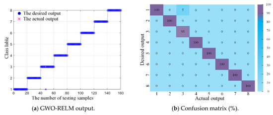
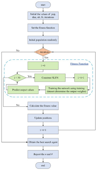
The performance of a gearbox is sensitive to failures, especially in the long-term high speed and heavy load field. However, the multi-fault diagnosis in gearboxes is a challenging problem because of the complex and non-stationary measured signal. To obtain fault information more fully and improve the accuracy of gearbox fault diagnosis, this paper proposes a feature extraction method, hierarchical refined composite multiscale fluctuation dispersion entropy (HRCMFDE) to extract the fault features of rolling bearing and the gear vibration signals at different layers and scales. On this basis, a novel fault diagnosis scheme for the gearbox based on HRCMFDE, ReliefF and grey wolf optimizer regularized extreme learning machine is proposed. Firstly, HRCMFDE is employed to extract the original features, the multi-frequency time information can be evaluated simultaneously, and the fault feature information can be extracted more fully. After that, ReliefF is used to screen the sensitive features from the high-dimensional fault features. Finally, the sensitive features are inputted into the optimized regularized extreme learning machine to identify the fault states of the gearbox. Through three different types of gearbox experiments, the experimental results confirm that the proposed method has better diagnostic performance and generalization, which can effectively and accurately identify the different fault categories of the gearbox and outperforms other contrastive methods. Full article
Show Figures

Figure 1

21 pages, 5315 KB  
Article
Bearing Fault Diagnosis Method Based on RCMFDE-SPLR and Ocean Predator Algorithm Optimizing Support Vector Machine
by Mingxiu Yi, Chengjiang Zhou, Limiao Yang, Jintao Yang, Tong Tang, Yunhua Jia and Xuyi Yuan
Entropy 2022, 24(11), 1696; https://doi.org/10.3390/e24111696 - 20 Nov 2022
Cited by 9 | Viewed by 2163
Abstract
For the problem that rolling bearing fault characteristics are difficult to extract accurately and the fault diagnosis accuracy is not high, an unsupervised characteristic selection method of refined composite multiscale fluctuation-based dispersion entropy (RCMFDE) combined with self-paced learning and low-redundant regularization (SPLR) is [...] Read more.
For the problem that rolling bearing fault characteristics are difficult to extract accurately and the fault diagnosis accuracy is not high, an unsupervised characteristic selection method of refined composite multiscale fluctuation-based dispersion entropy (RCMFDE) combined with self-paced learning and low-redundant regularization (SPLR) is proposed, for which the fault diagnosis is carried out by support vector machine (SVM) optimized by the marine predator algorithm (MPA). First, we extract the entropy characteristics of the bearings under different fault states by RCMFDE and the introduction of the fine composite multiscale coarse-grained method and fluctuation strategy improves the stability and estimation accuracy of the bearing characteristics; then, a novel dimensionality-reduction method, SPLR, is used to select better entropy characteristics, and the local flow structure of the fault characteristics is preserved and the redundancy is constrained by two regularization terms; finally, using the MPA-optimized SVM classifier by combining Levy motion and Eddy motion strategies, the preferred RCMFDE is fed into the MPA–SVM model for fault diagnosis, for which the obtained bearing fault diagnosis accuracy is 97.67%. The results show that the RCMFDE can effectively improve the stability and accuracy of the bearing characteristics, the SPLR-based low-dimensional characteristics can suppress the redundancy characteristics and improve the effectiveness of the characteristics, and the MPA-based adaptive SVM model solves the parameter randomness problem and, therefore, the proposed method has outstanding superiority. Full article
Show Figures

Figure 1

30 pages, 7276 KB  
Article
A Novel Fault Diagnosis Method for Rolling Bearing Based on Hierarchical Refined Composite Multiscale Fluctuation-Based Dispersion Entropy and PSO-ELM
by Yinsheng Chen, Zichen Yuan, Jiahui Chen and Kun Sun
Entropy 2022, 24(11), 1517; https://doi.org/10.3390/e24111517 - 24 Oct 2022
Cited by 16 | Viewed by 2579
Abstract
This paper proposes a novel fault diagnosis method for rolling bearing based on hierarchical refined composite multiscale fluctuation-based dispersion entropy (HRCMFDE) and particle swarm optimization-based extreme learning machine (PSO-ELM). First, HRCMFDE is used to extract fault features in the vibration signal at different [...] Read more.
This paper proposes a novel fault diagnosis method for rolling bearing based on hierarchical refined composite multiscale fluctuation-based dispersion entropy (HRCMFDE) and particle swarm optimization-based extreme learning machine (PSO-ELM). First, HRCMFDE is used to extract fault features in the vibration signal at different time scales. By introducing the hierarchical theory algorithm into the vibration signal decomposition process, the problem of missing high-frequency signals in the coarse-grained process is solved. Fluctuation-based dispersion entropy (FDE) has the characteristics of insensitivity to noise interference and high computational efficiency based on the consideration of nonlinear time series fluctuations, which makes the extracted feature vectors more effective in describing the fault information embedded in each frequency band of the vibration signal. Then, PSO is used to optimize the input weights and hidden layer neuron thresholds of the ELM model to improve the fault identification capability of the ELM classifier. Finally, the performance of the proposed rolling bearing fault diagnosis method is verified and analyzed by using the CWRU dataset and MFPT dataset as experimental cases, respectively. The results show that the proposed method has high identification accuracy for the fault diagnosis of rolling bearings with varying loads and has a good load migration effect. Full article
Show Figures

Figure 1

21 pages, 8316 KB  
Article
A Novel Acoustic Method for Cavitation Identification of Propeller
by Yang Li and Lilin Cui
J. Mar. Sci. Eng. 2022, 10(9), 1225; https://doi.org/10.3390/jmse10091225 - 1 Sep 2022
Cited by 7 | Viewed by 2715
Abstract
When a propeller is under a state of cavitation, it will experience negative effects, including strong noise, vibration, and even damage to the blades. Accordingly, the detection of propeller cavitation has attracted the attention of researchers. Propeller noise signal contains a wealth of [...] Read more.
When a propeller is under a state of cavitation, it will experience negative effects, including strong noise, vibration, and even damage to the blades. Accordingly, the detection of propeller cavitation has attracted the attention of researchers. Propeller noise signal contains a wealth of cavitation information, which is a powerful method to identify the cavitation state. Considering the nonlinear characteristics of propeller noise, a feature describing the complexity of nonlinear signals, which is called refined composite multiscale fluctuation-based dispersion entropy (RCMFDE), is adopted as the indicator of propeller cavitation, and a framework for the identification of propeller cavitation state is established in this paper. Firstly, the propeller noise signal is decomposed by the complete ensemble empirical mode decomposition with adaptive noise (CEEMDAN) method, and the intrinsic mode function (IMF) components with cavitation characteristics are extracted. Secondly, the RCMFDE of the IMF components is computed. Finally, a hybrid optimization support vector machine (SVM) is established to classify the features, in which a Relief-F filter is utilized to reduce the feature dimension, and a particle swarm optimization (PSO) wrapper is utilized to optimize the parameters of the SVM. The experimental results demonstrate encouraging accuracy to apply this approach to identify the propeller cavitation states, with an identification accuracy of 91.11%. Full article
(This article belongs to the Special Issue Application of Sensing and Machine Learning to Underwater Acoustic)
Show Figures

Figure 1

23 pages, 789 KB  
Article
A Novel Method for Fault Diagnosis of Rotating Machinery
by Meng Tang, Yaxuan Liao, Fan Luo and Xiangshun Li
Entropy 2022, 24(5), 681; https://doi.org/10.3390/e24050681 - 12 May 2022
Cited by 7 | Viewed by 2839
Abstract
When rotating machinery fails, the consequent vibration signal contains rich fault feature information. However, the vibration signal bears the characteristics of nonlinearity and nonstationarity, and is easily disturbed by noise, thus it may be difficult to accurately extract hidden fault features. To extract [...] Read more.
When rotating machinery fails, the consequent vibration signal contains rich fault feature information. However, the vibration signal bears the characteristics of nonlinearity and nonstationarity, and is easily disturbed by noise, thus it may be difficult to accurately extract hidden fault features. To extract effective fault features from the collected vibration signals and improve the diagnostic accuracy of weak faults, a novel method for fault diagnosis of rotating machinery is proposed. The new method is based on Fast Iterative Filtering (FIF) and Parameter Adaptive Refined Composite Multiscale Fluctuation-based Dispersion Entropy (PARCMFDE). Firstly, the collected original vibration signal is decomposed by FIF to obtain a series of intrinsic mode functions (IMFs), and the IMFs with a large correlation coefficient are selected for reconstruction. Then, a PARCMFDE is proposed for fault feature extraction, where its embedding dimension and class number are determined by Genetic Algorithm (GA). Finally, the extracted fault features are input into Fuzzy C-Means (FCM) to classify different states of rotating machinery. The experimental results show that the proposed method can accurately extract weak fault features and realize reliable fault diagnosis of rotating machinery. Full article
(This article belongs to the Special Issue Entropy in Real-World Datasets and Its Impact on Machine Learning)
Show Figures

Figure 1

18 pages, 7996 KB  
Article
A Refined Composite Multivariate Multiscale Fluctuation Dispersion Entropy and Its Application to Multivariate Signal of Rotating Machinery
by Chenbo Xi, Guangyou Yang, Lang Liu, Hongyuan Jiang and Xuehai Chen
Entropy 2021, 23(1), 128; https://doi.org/10.3390/e23010128 - 19 Jan 2021
Cited by 19 | Viewed by 4057
Abstract
In the fault monitoring of rotating machinery, the vibration signal of the bearing and gear in a complex operating environment has poor stationarity and high noise. How to accurately and efficiently identify various fault categories is a major challenge in rotary fault diagnosis. [...] Read more.
In the fault monitoring of rotating machinery, the vibration signal of the bearing and gear in a complex operating environment has poor stationarity and high noise. How to accurately and efficiently identify various fault categories is a major challenge in rotary fault diagnosis. Most of the existing methods only analyze the single channel vibration signal and do not comprehensively consider the multi-channel vibration signal. Therefore, this paper presents Refined Composite Multivariate Multiscale Fluctuation Dispersion Entropy (RCMMFDE), a method which extracts the recognition information of multi-channel signals with different scale factors, and the refined composite analysis ensures the recognition stability. The simulation results show that this method has the characteristics of low sensitivity to signal length and strong anti-noise ability. At the same time, combined with Joint Mutual Information Maximisation (JMIM) and support vector machine (SVM), RCMMFDE-JMIM-SVM fault diagnosis method has been proposed. This method uses RCMMFDE to extract the state characteristics of the multiple vibration signals of the rotary machine, and then uses the JMIM method to extract the sensitive characteristics. Finally, different states of the rotary machine are classified by SVM. The validity of the method is verified by the composite gear fault data set and bearing fault data set. The diagnostic accuracy of the method is 99.25% and 100.00%. The experimental results show that RCMMFDE-JMIM-SVM can effectively recognize multiple signals. Full article
Show Figures

Figure 1

14 pages, 3999 KB  
Article
Identification of Denatured Biological Tissues Based on Compressed Sensing and Improved Multiscale Dispersion Entropy during HIFU Treatment
by Bei Liu, Runmin Wang, Ziqi Peng and Lingjie Qin
Entropy 2020, 22(9), 944; https://doi.org/10.3390/e22090944 - 27 Aug 2020
Cited by 8 | Viewed by 2769
Abstract
Identification of denatured biological tissue is crucial to high-intensity focused ultrasound (HIFU) treatment, which can monitor HIFU treatment and improve treatment efficiency. In this paper, a novel method based on compressed sensing (CS) and improved multiscale dispersion entropy (IMDE) is proposed to evaluate [...] Read more.
Identification of denatured biological tissue is crucial to high-intensity focused ultrasound (HIFU) treatment, which can monitor HIFU treatment and improve treatment efficiency. In this paper, a novel method based on compressed sensing (CS) and improved multiscale dispersion entropy (IMDE) is proposed to evaluate the complexity of ultrasonic scattered echo signals during HIFU treatment. In the analysis of CS, the method of orthogonal matching pursuit (OMP) is employed to reconstruct the denoised signal. CS-OMP can denoise the ultrasonic scattered echo signal effectively. Comparing with traditional multiscale dispersion entropy (MDE), IMDE improves the coarse-grained process in the multiscale analysis, which improves the stability of MDE. In the analysis of simulated signals, the entropy value of the IMDE method has less fluctuation compared with MDE, indicating that the IMDE method has better stability. In addition, MDE and IMDE are applied to the 300 cases of ultrasonic scattered echo signals after denoising (including 150 cases of normal tissues and 150 cases of denatured tissues). The experimental results show that the MDE and IMDE values of denatured tissues are higher than normal tissues. Both the MDE and IMDE method can be used to identify whether biological tissue is denatured. However, the multiscale entropy curve of IMDE is smoother and more stable than MDE. The interclass distance of IMDE is greater than MDE, and the intraclass distance of IMDE is less than MDE at different scale factors. This indicates that IMDE can better distinguish normal tissues and denatured tissues to obtain more accurate clinical diagnosis during HIFU treatment. Full article
(This article belongs to the Special Issue Entropy and Nonlinear Dynamics in Medicine, Health, and Life Sciences)
Show Figures

Figure 1

25 pages, 2770 KB  
Article
A Novel Microwave Treatment for Sleep Disorders and Classification of Sleep Stages Using Multi-Scale Entropy
by Daoshuang Geng, Daoguo Yang, Miao Cai and Lixia Zheng
Entropy 2020, 22(3), 347; https://doi.org/10.3390/e22030347 - 17 Mar 2020
Cited by 9 | Viewed by 4927
Abstract
The aim of this study was to develop an integrated system of non-contact sleep stage detection and sleep disorder treatment for health monitoring. Hence, a method of brain activity detection based on microwave scattering technology instead of scalp electroencephalogram was developed to evaluate [...] Read more.
The aim of this study was to develop an integrated system of non-contact sleep stage detection and sleep disorder treatment for health monitoring. Hence, a method of brain activity detection based on microwave scattering technology instead of scalp electroencephalogram was developed to evaluate the sleep stage. First, microwaves at a specific frequency were used to penetrate the functional sites of the brain in patients with sleep disorders to change the firing frequency of the activated areas of the brain and analyze and evaluate statistically the effects on sleep improvement. Then, a wavelet packet algorithm was used to decompose the microwave transmission signal, the refined composite multiscale sample entropy, the refined composite multiscale fluctuation-based dispersion entropy and multivariate multiscale weighted permutation entropy were obtained as features from the wavelet packet coefficient. Finally, the mutual information-principal component analysis feature selection method was used to optimize the feature set and random forest was used to classify and evaluate the sleep stage. The results show that after four times of microwave modulation treatment, sleep efficiency improved continuously, the overall maintenance was above 80%, and the insomnia rate was reduced gradually. The overall classification accuracy of the four sleep stages was 86.4%. The results indicate that the microwaves with a certain frequency can treat sleep disorders and detect abnormal brain activity. Therefore, the microwave scattering method is of great significance in the development of a new brain disease treatment, diagnosis and clinical application system. Full article
(This article belongs to the Section Entropy and Biology)
Show Figures

Figure 1

15 pages, 9253 KB  
Article
Fault Diagnosis Method for Rolling Bearings Based on Composite Multiscale Fluctuation Dispersion Entropy
by Xiong Gan, Hong Lu and Guangyou Yang
Entropy 2019, 21(3), 290; https://doi.org/10.3390/e21030290 - 18 Mar 2019
Cited by 25 | Viewed by 3383
Abstract
This paper proposes a new method named composite multiscale fluctuation dispersion entropy (CMFDE), which measures the complexity of time series under different scale factors and synthesizes the information of multiple coarse-grained sequences. A simulation validates that CMFDE could improve the stability of entropy [...] Read more.
This paper proposes a new method named composite multiscale fluctuation dispersion entropy (CMFDE), which measures the complexity of time series under different scale factors and synthesizes the information of multiple coarse-grained sequences. A simulation validates that CMFDE could improve the stability of entropy estimation. Meanwhile, a fault recognition method for rolling bearings based on CMFDE, the minimum redundancy maximum relevancy (mRMR) method, and the k nearest neighbor (kNN) classifier (CMFDE-mRMR-kNN) is developed. For the CMFDE-mRMR-kNN method, the CMFDE method is introduced to extract the fault characteristics of the rolling bearings. Then, the sensitive features are obtained by utilizing the mRMR method. Finally, the kNN classifier is used to recognize the different conditions of the rolling bearings. The effectiveness of the proposed CMFDE-mRMR-kNN method is verified by analyzing the standard experimental dataset. The experimental results show that the proposed fault diagnosis method can effectively classify the conditions of rolling bearings. Full article
Show Figures

Figure 1

Back to TopTop