Sign in to use this feature.

Years

Between: -

Subjects

remove_circle_outline
remove_circle_outline
remove_circle_outline
remove_circle_outline
remove_circle_outline
remove_circle_outline
remove_circle_outline
remove_circle_outline
remove_circle_outline

Journals

Article Types

Countries / Regions

Search Results (43)

Search Parameters:
Keywords = mucin-like domain

Order results
Result details
Results per page
Select all
Export citation of selected articles as:
20 pages, 1816 KB  
Article
Restricting O-Linked Glycosylation of the Mucin-like Domains Enhances Immunogenicity and Protective Efficacy of a Respiratory Syncytial Virus G Glycoprotein Vaccine Antigen
by Sara M. O’Rourke, Jackelyn Murray, Maria G. Juarez, Ralph A. Tripp and Rebecca M. DuBois
Vaccines 2025, 13(10), 1004; https://doi.org/10.3390/vaccines13101004 - 25 Sep 2025
Cited by 1 | Viewed by 1752
Abstract
Background: As of 2024, three approved respiratory syncytial virus (RSV) vaccines are licensed for use in adults in the United States: Arexvy™, Abrysvo™, and mRESVIA™. These vaccines are specifically designed to prevent lower respiratory tract disease caused by RSV in adults aged 60 [...] Read more.
Background: As of 2024, three approved respiratory syncytial virus (RSV) vaccines are licensed for use in adults in the United States: Arexvy™, Abrysvo™, and mRESVIA™. These vaccines are specifically designed to prevent lower respiratory tract disease caused by RSV in adults aged 60 and older. All licensed vaccines rely on stabilized RSV pre-fusion F (pre-F) as the sole antigen. RSV vaccines targeted to the other key RSV surface protein, the G glycoprotein, have been slow to advance because of sequence diversity and a historical association with vaccine-enhanced disease in animal models of infection. The recent development of structure-guided subunit immunogens and immune-modulating adjuvants has renewed interest in RSV G, as the combination of both F and G glycoproteins appears to improve vaccine efficacy over either one individually. RSV G is extensively O-glycosylated, with two mucin-like regions. Methods: This study investigated the effects of manipulation of O-linked glycosylation on a recombinant RSV G vaccine antigen in an RSV/A2 challenge study in BALB/c mice. Conclusions: We found that restricting the O-linked glycosylation on a recombinant RSV G vaccine antigen enhances its immunogenicity and protective efficacy in BALB/c mice. Full article
(This article belongs to the Special Issue Respiratory Syncytial Virus (RSV) Vaccine)
Show Figures

Figure 1

17 pages, 2484 KB  
Article
Mapping the Binding Sites of CA125-Specific Antibodies on a Revised Molecular Model of MUC16
by Chien-Wei Wang, Anubhuti Srivastava, Eliza K. Hanson, Caitlin R. McEntee, Trisha Nair, Jane C. March and Rebecca J. Whelan
Cancers 2025, 17(9), 1458; https://doi.org/10.3390/cancers17091458 - 26 Apr 2025
Cited by 2 | Viewed by 1779
Abstract
Background: The ovarian cancer biomarker CA125 is a peptide epitope found in multiple tandem repeat domains of the mucin MUC16. Although efforts have been undertaken to characterize the interaction between CA125 and its clinically used antibodies, the molecular nature of the CA125 [...] Read more.
Background: The ovarian cancer biomarker CA125 is a peptide epitope found in multiple tandem repeat domains of the mucin MUC16. Although efforts have been undertaken to characterize the interaction between CA125 and its clinically used antibodies, the molecular nature of the CA125 epitope(s) remains undefined. A recent revision of the molecular model of MUC16 provides an opportunity to fully characterize the binding between CA125-specific antibodies and the tandem repeat region of MUC16. Objectives: The objective of this study was to characterize the binding between CA125 antibodies and expressed tandem repeat proteins from MUC16 as part of a longer-term effort to identify the CA125 epitopes with amino-acid-level precision. Methods: Sixteen MUC16 tandem repeat proteins were expressed and purified. Protein expression was confirmed with high-resolution mass spectrometry. The binding interaction of each tandem repeat protein with four CA125-antibodies—the two used in the clinical test (OC125 and M11) and two clones defined as OC125-like and M11-like—was measured using indirect enzyme-linked immunosorbent assay (ELISA) and localized surface plasmon resonance (SPR). Results: Whereas M11 was found by ELISA to bind to all 16 tandem repeat proteins tested, OC125 does not bind to 5 of the 16 repeats. The recognition pattern of the antibodies was largely in agreement between ELISA and SPR, and cases in which binding is observed in ELISA but not in SPR can be attributed to insufficient contact time in SPR analysis. Conclusions: It can be inferred that the M11 epitope is present on all tandem repeats tested, whereas the OC125 epitope is present on fewer tandem repeats. Full article
Show Figures

Figure 1

15 pages, 4183 KB  
Article
A Lateral Line Specific Mucin Involved in Cupula Growth and Vibration Detection in Zebrafish
by Ziyue Ma, Yixuan Tian, Yingying Wang, Chenghao Wang, Jian Wang and Chunxin Fan
Int. J. Mol. Sci. 2025, 26(2), 708; https://doi.org/10.3390/ijms26020708 - 15 Jan 2025
Cited by 1 | Viewed by 2496
Abstract
The lateral line system in fish is crucial for detecting water flow, which facilitates various behaviors such as prey detection, predator avoidance, and rheotaxis. The cupula, a gelatinous structure overlaying the hair cells in neuromasts, plays a key role in transmitting mechanical stimuli [...] Read more.
The lateral line system in fish is crucial for detecting water flow, which facilitates various behaviors such as prey detection, predator avoidance, and rheotaxis. The cupula, a gelatinous structure overlaying the hair cells in neuromasts, plays a key role in transmitting mechanical stimuli to hair cells. However, the molecular composition of the cupula matrix remains poorly understood. In this study, we found that Mucin-5AC, a novel family of mucin proteins, composed of 2–27 cysteine-rich domains, presents in cartilaginous and bony fishes. Using in situ hybridization and transgenic reporter assays, we demonstrated that zebrafish muc5AC is specifically expressed in the support cells of neuromasts. Knockdown of muc5AC via antisense morpholino resulted in shorter cupulae in zebrafish lateral line. Additionally, we generated zebrafish muc5AC mutants using CRISPR/Cas9 and found that cupulae in muc5AC mutants were significantly shorter than that in wild-types, but the hair cell number in neuromasts was not changed obviously. Furthermore, muc5AC mutant zebrafish larvae displayed compromised sensitivity to vibration stimuli compared to wild-type larvae. This study provides the first evidence linking the muc5AC gene to cupula development and vibration detection in zebrafish. Our findings suggest that Mucin-5AC is likely a critical component of the cupula matrix, offering an important clue to the molecular composition of the lateral line cupula in fish. Full article
(This article belongs to the Section Molecular Biology)
Show Figures

Figure 1

19 pages, 8596 KB  
Article
Molecular Basis for the Differential Function of HAVCR1 Mucin Variants
by Abdolrahim Abbasi, Maria Isabel Costafreda, Angela Ballesteros, Jerome Jacques, Cecilia Tami, Mohanraj Manangeeswaran, José M. Casasnovas and Gerardo Kaplan
Biomedicines 2024, 12(11), 2643; https://doi.org/10.3390/biomedicines12112643 - 19 Nov 2024
Viewed by 2370
Abstract
Background/Objectives: The hepatitis A virus (HAV) cellular receptor 1 (HAVCR1) is a type I integral membrane glycoprotein discovered in monkeys and humans as a HAV receptor. HAVCR1 contains an N-terminal immunoglobulin-like variable domain (IgV) followed by a mucin-like domain (Muc), a transmembrane [...] Read more.
Background/Objectives: The hepatitis A virus (HAV) cellular receptor 1 (HAVCR1) is a type I integral membrane glycoprotein discovered in monkeys and humans as a HAV receptor. HAVCR1 contains an N-terminal immunoglobulin-like variable domain (IgV) followed by a mucin-like domain (Muc), a transmembrane domain, and a cytoplasmic tail with a canonical tyrosine kinase phosphorylation site. The IgV binds phosphatidylserine on apoptotic cells, extracellular vesicles, and enveloped viruses. Insertions/deletions at position 156 (156ins/del) of the Muc were associated in humans with susceptibility to atopic, autoimmune, and infectious diseases. However, the molecular basis for the differential function of the HAVCR1 variants is not understood. Methods: We used mutagenesis, apoptotic cell binding, and signal transduction analyses to study the role of the 156ins/del in the function of HAVCR1. Results: We found that the HAVCR1 variant without insertions at position 156 (156delPMTTTV, or short-HAVCR1) bound more apoptotic cells than that containing a six amino acid insertion (156insPMTTTV, or long-HAVCR1). Furthermore, short-HAVCR1 induced stronger cell signaling and phagocytosis than long-HAVCR1. Conclusions: Our data indicated that the 156ins/del determine how the IgV is presented at the cell surface and modulate HAVCR1 binding, signaling, and phagocytosis, suggesting that variant-specific targeting could be used as therapeutic interventions to treat immune and infectious diseases. Full article
(This article belongs to the Section Molecular Genetics and Genetic Diseases)
Show Figures

Figure 1

13 pages, 3123 KB  
Article
Heat-Killed Lactobacillus paracasei SMB092 Reduces Halitosis by Stimulating the Expression of β-Defensins in Oral Keratinocytes
by Won-Ju Kim, Gyubin Jung, Taewook Kim, Jinseon Kim, Byung-Serk Hurh, Hangeun Kim and Do Yu Soung
Microorganisms 2024, 12(11), 2147; https://doi.org/10.3390/microorganisms12112147 - 25 Oct 2024
Cited by 1 | Viewed by 2194
Abstract
The purpose of this study is to evaluate Lactobacillus paracasei SMB092 as a prophylactic agent for oral pathogens. We examined the physical interaction of SMB092 with a host by identifying the presence of mucus-binding (MuB) protein domains and the capacity of the mucin [...] Read more.
The purpose of this study is to evaluate Lactobacillus paracasei SMB092 as a prophylactic agent for oral pathogens. We examined the physical interaction of SMB092 with a host by identifying the presence of mucus-binding (MuB) protein domains and the capacity of the mucin binding. We determined the role of heat-killed SMB092 in host oral immunity by quantifying the mRNA levels of β-defensins (BDs), Toll-like receptors (TLRs), and their cofactors (CD14/CD36) in normal human oral keratinocytes (HOK-16B cells). To assess the clinically relevant oral health effects of heat-killed SMB092, the growth of Porphyromonas (P.) gingivalis and the production of a volatile sulfur compound (H2S) were also measured in the filtered condition media (FCM) obtained from its cultures with HOK-16B cells. SMB092 possessed 14 putative MuB protein domains and was attached to mucin. Significant amounts of hBD1/2 and TLR2/6 were expressed in heat-killed SMB092-treated HOK-16B cells. The specific neutralization of TLR2 attenuated the expression of hBD1/2 and CD14/CD36. The FCM inhibited the growth of P. gingivalis and the production of H2S. Our data indicate that heat-killed SMB092 may contribute to a healthy oral microbiome as an immune stimulant in the production of BDs via the activation of the TLR2/6 signaling pathway. Full article
(This article belongs to the Special Issue Oral Microbes and Human Health)
Show Figures

Figure 1

15 pages, 6375 KB  
Article
Metabolic Engineering of Glycofusion Bispecific Antibodies for α-Dystroglycanopathies
by Xiaotian Zhong, Guoying Grace Yan, Apurva Chaturvedi, Xiuling Li, Yijie Gao, Mahasweta Girgenrath, Chris J. Corcoran, Liz Diblasio-Smith, Edward R. LaVallie, Teresse de Rham, Jing Zhou, Molica Abel, Logan Riegel, Sean K.H. Lim, Laird Bloom, Laura Lin and Aaron M. D’Antona
Antibodies 2024, 13(4), 83; https://doi.org/10.3390/antib13040083 - 7 Oct 2024
Cited by 1 | Viewed by 2884
Abstract
Background: α-dystroglycanopathies are congenital muscular dystrophies in which genetic mutations cause the decrease or absence of a unique and complex O-linked glycan called matriglycan. This hypoglycosylation of O-linked matriglycan on the α-dystroglycan (α-DG) protein subunit abolishes or reduces the protein binding to extracellular [...] Read more.
Background: α-dystroglycanopathies are congenital muscular dystrophies in which genetic mutations cause the decrease or absence of a unique and complex O-linked glycan called matriglycan. This hypoglycosylation of O-linked matriglycan on the α-dystroglycan (α-DG) protein subunit abolishes or reduces the protein binding to extracellular ligands such as laminins in skeletal muscles, leading to compromised survival of muscle cells after contraction. Methods: Surrogate molecular linkers reconnecting laminin-211 and the dystroglycan β-subunit through bispecific antibodies can be engineered to improve muscle function in the α-dystroglycanopathies. This study reports the metabolic engineering of a novel glycofusion bispecific (GBi) antibody that fuses the mucin-like domain of the α-DG to the light chain of an anti-β-DG subunit antibody. Results: Transient HEK production with the co-transfection of LARGE1, the glycoenzyme responsible for the matriglycan modification, produced the GBi antibody only with a light matriglycan modification and a weak laminin-211 binding activity. However, when a sugar feed mixture of uridine, galactose, and manganese ion (Mn2+) was added to the culture medium, the GBi antibody produced exhibited a dramatically enhanced matriglycan modification and a much stronger laminin-binding activity. Conclusions: Further investigation has revealed that Mn2+ in the sugar feeds played a critical role in increasing the matriglycan modification of the GBi antibody, key for the function of the resulting bispecific antibody. Full article
(This article belongs to the Section Antibody-Based Therapeutics)
Show Figures

Figure 1

13 pages, 618 KB  
Review
Novel Immune Checkpoint Inhibitor Targets in Advanced or Metastatic Renal Cell Carcinoma: State of the Art and Future Perspectives
by Samuele Compagno, Chiara Casadio, Linda Galvani, Matteo Rosellini, Andrea Marchetti, Elisa Tassinari, Pietro Piazza, Angelo Mottaran, Matteo Santoni, Riccardo Schiavina, Francesco Massari and Veronica Mollica
J. Clin. Med. 2024, 13(19), 5738; https://doi.org/10.3390/jcm13195738 - 26 Sep 2024
Cited by 7 | Viewed by 3433
Abstract
Immune checkpoint inhibitors (ICI) have become the cornerstone of treatment in renal cell carcinoma (RCC), for both metastatic disease and in an adjuvant setting. However, an adaptive resistance from cancer cells may arise during ICI treatment, therefore many studies are focusing on additional [...] Read more.
Immune checkpoint inhibitors (ICI) have become the cornerstone of treatment in renal cell carcinoma (RCC), for both metastatic disease and in an adjuvant setting. However, an adaptive resistance from cancer cells may arise during ICI treatment, therefore many studies are focusing on additional immune checkpoint inhibitor pathways. Promising targets of immunotherapeutic agents under investigation include T cell immunoglobulin and ITIM domain (TIGIT), immunoglobulin-like transcript 4 (ILT4), lymphocyte activation gene-3 (LAG-3), vaccines, T cell immunoglobulin and mucin domain-containing protein 3 (TIM-3), and chimeric antigen receptor (CAR) T cells. In this review of the literature, we recollect the current knowledge of the novel treatment strategies in the field of immunotherapy that are being investigated in RCC and analyze their mechanism of action, their activity and the clinical studies that are currently underway. Full article
(This article belongs to the Special Issue Clinical Applications of Tumor Immunotherapy)
Show Figures

Figure 1

17 pages, 4059 KB  
Article
β-Catenin in Dendritic Cells Negatively Regulates CD8 T Cell Immune Responses through the Immune Checkpoint Molecule Tim-3
by Chunmei Fu, Jie Wang, Tianle Ma, Congcong Yin, Li Zhou, Björn E. Clausen, Qing-Sheng Mi and Aimin Jiang
Vaccines 2024, 12(5), 460; https://doi.org/10.3390/vaccines12050460 - 25 Apr 2024
Cited by 4 | Viewed by 3176
Abstract
Recent studies have demonstrated that β-catenin in dendritic cells (DCs) serves as a key mediator in promoting both CD4 and CD8 T cell tolerance, although the mechanisms underlying how β-catenin exerts its functions remain incompletely understood. Here, we report that activation of β-catenin [...] Read more.
Recent studies have demonstrated that β-catenin in dendritic cells (DCs) serves as a key mediator in promoting both CD4 and CD8 T cell tolerance, although the mechanisms underlying how β-catenin exerts its functions remain incompletely understood. Here, we report that activation of β-catenin leads to the up-regulation of inhibitory molecule T-cell immunoglobulin and mucin domain 3 (Tim-3) in type 1 conventional DCs (cDC1s). Using a cDC1-targeted vaccine model with anti-DEC-205 engineered to express the melanoma antigen human gp100 (anti-DEC-205-hgp100), we demonstrated that CD11c-β-cateninactive mice exhibited impaired cross-priming and memory responses of gp100-specific CD8 T (Pmel-1) cells upon immunization with anti-DEC-205-hgp100. Single-cell RNA sequencing (scRNA-seq) analysis revealed that β-catenin in DCs negatively regulated transcription programs for effector function and proliferation of primed Pmel-1 cells, correlating with suppressed CD8 T cell immunity in CD11c-β-cateninactive mice. Further experiments showed that treating CD11c-β-cateninactive mice with an anti-Tim-3 antibody upon anti-DEC-205-hgp100 vaccination led to restored cross-priming and memory responses of gp100-specific CD8 T cells, suggesting that anti-Tim-3 treatment likely synergizes with DC vaccines to improve their efficacy. Indeed, treating B16F10-bearing mice with DC vaccines using anti-DEC-205-hgp100 in combination with anti-Tim-3 treatment resulted in significantly reduced tumor growth compared with treatment with the DC vaccine alone. Taken together, we identified the β-catenin/Tim-3 axis as a potentially novel mechanism to inhibit anti-tumor CD8 T cell immunity and that combination immunotherapy of a DC-targeted vaccine with anti-Tim-3 treatment leads to improved anti-tumor efficacy. Full article
(This article belongs to the Special Issue Dendritic Cells (DCs) and Cancer Immunotherapy)
Show Figures

Graphical abstract

13 pages, 2720 KB  
Article
Bioprospecting of Sea Anemones (Cnidaria, Anthozoa, Actiniaria) for β-Defensin-like α-Amylase Inhibitors
by Daria Popkova, Nadezhda Otstavnykh, Oksana Sintsova, Sergey Baldaev, Rimma Kalina, Irina Gladkikh, Marina Isaeva and Elena Leychenko
Biomedicines 2023, 11(10), 2682; https://doi.org/10.3390/biomedicines11102682 - 30 Sep 2023
Cited by 6 | Viewed by 1803
Abstract
Diabetes mellitus is one of the most serious diseases of our century. The drugs used are limited or have serious side effects. The search for new sources of compounds for effective treatment is relevant. Magnificamide, a peptide inhibitor of mammalian α-amylases, isolated from [...] Read more.
Diabetes mellitus is one of the most serious diseases of our century. The drugs used are limited or have serious side effects. The search for new sources of compounds for effective treatment is relevant. Magnificamide, a peptide inhibitor of mammalian α-amylases, isolated from the venom of sea anemone Heteractis magnifica, can be used for the control of postprandial hyperglycemia in diabetes mellitus. Using the RACE approach, seven isoforms of magnificamide were detected in H. magnifica tentacles. The exon–intron structure of magnificamide genes was first established, and intron retention in the mature peptide-encoding region was revealed. Additionally, an α-amylase inhibitory domain was discovered in the mucins of some sea anemones. According to phylogenetics, sea anemones diverge into two groups depending on the presence of β-defensin-like α-amylase inhibitors and/or mucin-inhibitory domains. It is assumed that the intron retention phenomenon leads to additional diversity in the isoforms of inhibitors and allows for its neofunctionalization in sea anemone tentacles. Bioprospecting of sea anemones of the order Actiniaria for β-defensin-like α-amylase inhibitors revealed a diversity of inhibitory sequences that represents a starting point for the design of effective glucose-lowering drugs. Full article
Show Figures

Figure 1

13 pages, 3231 KB  
Article
Mucin-Phenotype and Expression of the Protein V-Set and Immunoglobulin Domain Containing 1 (VSIG1): New Insights into Gastric Carcinogenesis
by Catalin-Bogdan Satala, Ioan Jung and Simona Gurzu
Int. J. Mol. Sci. 2023, 24(10), 8697; https://doi.org/10.3390/ijms24108697 - 12 May 2023
Cited by 2 | Viewed by 2178
Abstract
In gastric cancer (GC), intestinal metaplasia (IM) is a common precursor lesion, but its relationship to the MUC2/MUC5AC/CDX2 axis is not completely understood. Although V-set and immunoglobulin domain containing 1 (VSIG1) is supposed to be a specific marker for gastric mucosa [...] Read more.
In gastric cancer (GC), intestinal metaplasia (IM) is a common precursor lesion, but its relationship to the MUC2/MUC5AC/CDX2 axis is not completely understood. Although V-set and immunoglobulin domain containing 1 (VSIG1) is supposed to be a specific marker for gastric mucosa and GC, respectively, no data about its relationship with IM or mucin phenotype have been published. The aim of our study was to explore the possible linkage between IM and these four molecules. The clinicopathological features of 60 randomly selected GCs were examined in association with VSIG1, MUC2, MUC5AC and CDX2. Two online database platforms were also used to establish the transcription factors (TFs) network involved in MUC2/MUC5AC/CDX2 cascade. IM was more frequently encountered in females (11/16 cases) and in patients below 60 years old (10/16 cases). Poorly differentiated (G3) carcinomas tended to show a loss of CDX2 (27/33 cases) but not of MUC2 and MUC5AC. MUC5AC and CDX2 were lost in parallel with the depth of invasion of the pT4 stage (28/35 and 29/35 cases), while an advanced Dukes-MAC-like stage was only correlated with CDX2 and VSIG1 loss (20/37 and 30/37 cases). VSIG1 was directly correlated with MUC5AC (p = 0.04) as an indicator of gastric phenotype. MUC2-negative cases showed a propensity towards lymphatic invasion (37/40 cases) and distant metastases, while CDX2-negative cases tended to associate with hematogenous dissemination (30/40 cases). Regarding the molecular network, only 3 of the 19 TFs involved in this carcinogenic cascade (SP1, RELA, NFKB1) interacted with all targeted genes. In GC, VSIG1 can be considered an indicator of gastric phenotype carcinomas, where carcinogenesis is mainly driven by MUC5AC. Although infrequently encountered in GC, CDX2 positivity might indicate a locally advanced stage and risk for vascular invasion, especially in tumors developed against the background of IM. The loss of VSIG1 indicates a risk for lymph node metastases. Full article
(This article belongs to the Special Issue Future Challenges of Targeted Therapy of Cancers)
Show Figures

Figure 1

14 pages, 4266 KB  
Article
Vunakizumab-IL22, a Novel Fusion Protein, Promotes Intestinal Epithelial Repair and Protects against Gut Injury Induced by the Influenza Virus
by Chenchen Shi, Chang Su, Lifeng Cen, Lei Han, Jianguo Tang, Zetian Wang, Xunlong Shi, Dianwen Ju, Yiou Cao and Haiyan Zhu
Biomedicines 2023, 11(4), 1160; https://doi.org/10.3390/biomedicines11041160 - 12 Apr 2023
Cited by 7 | Viewed by 3330
Abstract
Secondary immune damage to the intestinal mucosa due to an influenza virus infection has gained the attention of investigators. The protection of the intestinal barrier is an effective means of improving the survival rate in cases of severe pneumonia. We developed a fusion [...] Read more.
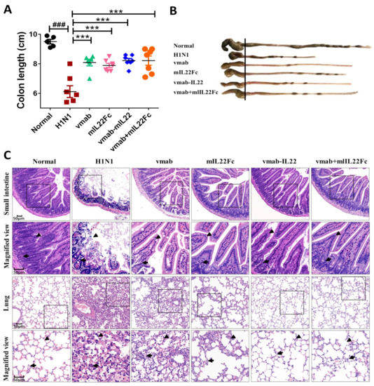
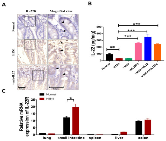
Secondary immune damage to the intestinal mucosa due to an influenza virus infection has gained the attention of investigators. The protection of the intestinal barrier is an effective means of improving the survival rate in cases of severe pneumonia. We developed a fusion protein, Vunakizumab-IL22(vmab-IL22), by combining an anti-IL17A antibody with IL22. Our previous study showed that Vunakizumab-IL22 repairs the pulmonary epithelial barrier in influenza virus-infected mice. In this study, we investigated the protective effects against enteritis given its anti-inflammatory and tissue repair functions. The number of goblet cells and the expression of zonula occludens protein 1(ZO-1), Mucin-2, Ki67 and IL-22R were determined by immunohistochemistry (IHC) and quantitative RT-PCR in influenza A virus (H1N1)-infected mice. The expression of NOD-like receptor pyrin domain containing 3 (NLRP3) and toll- like-receptor-4 (TLR4) was assayed by IHC in the lungs and intestine in HIN1 virus-induced mice to evaluate the whole efficacy of the protective effects on lungs and intestines. Consequently, Cytochrome C, phosphorylation of nuclear factor NF-kappaB (p-NF-κB), IL-1β, NLRP3 and Caspase 3 were assayed by Western blotting in dextran sulfate sodium salt (DSS)-treated mice. Treatment with Vunakizumab-IL22 improved the shortened colon length, macroscopic and microscopic morphology of the small intestine (p < 0.001) significantly, and strengthened the tight junction proteins, which was accompanied with the upregulated expression of IL22R. Meanwhile, Vunakizumab-mIL22 inhibited the expression of inflammation-related protein in a mouse model of enteritis induced by H1N1 and DSS. These findings provide new evidence for the treatment strategy for severe viral pneumonia involved in gut barrier protection. The results suggest that Vunakizumab-IL22 is a promising biopharmaceutical drug and is a candidate for the treatment of direct and indirect intestinal injuries, including those induced by the influenza virus and DSS. Full article
(This article belongs to the Section Biomedical Engineering and Materials)
Show Figures

Figure 1

14 pages, 2800 KB  
Article
The Milk Active Ingredient, 2′-Fucosyllactose, Inhibits Inflammation and Promotes MUC2 Secretion in LS174T Goblet Cells In Vitro
by Qianqian Yao, Huiying Li, Yanan Gao, Nan Zheng, Véronique Delcenserie and Jiaqi Wang
Foods 2023, 12(1), 186; https://doi.org/10.3390/foods12010186 - 1 Jan 2023
Cited by 16 | Viewed by 5077
Abstract
In several mice inflammatory models, human milk oligosaccharides (HMOs) were shown to protect the intestinal barrier by promoting mucin secretion and suppressing inflammation. However, the functions of the individual HMOs in enhancing mucin expression in vivo have not been compared, and the related [...] Read more.
In several mice inflammatory models, human milk oligosaccharides (HMOs) were shown to protect the intestinal barrier by promoting mucin secretion and suppressing inflammation. However, the functions of the individual HMOs in enhancing mucin expression in vivo have not been compared, and the related mechanisms are not yet to be clarified. In this study, we investigated the modulatory effects of 2′-fucosyllactose (2′-FL), 3′-sialyllactose (3′-SL), galacto-oligosaccharide (GOS) and lactose (Lac) on goblet cells’ functions in vitro. The appropriate dosage of the four chemicals was assessed in LS174T cells using the CCK-8 method. Then they were supplemented into a homeostasis and inflammatory environment to further investigate their effects under different conditions. Mucin secretion-related genes, including mucin 2 (MUC2), trefoil factor family 3 (TFF3), resistin-like β (RETNLB), carbohydrate sulfotransferase 5 (CHST5) and galactose-3-O-sulfotransferase 2 (GAL3ST2), in LS174T cells were detected using quantitative RT-qPCR. The results showed that 2′-FL (2.5 mg/mL, 72 h) was unable to increase MUC2 secretion in a steady-state condition. Comparatively, it exhibited a greater ability to improve mucin secretion under an inflammatory condition compared with GOS, demonstrated by a significant increase in TFF3 and CHST5 mRNA expression levels (p > 0.05). However, 3′-SL and Lac exhibited no effects on mucin secretion. To further investigate the underlying mechanism via which 2′-FL enhanced goblet cells’ secretion function, the NOD-like receptor family pyrin domain containing 6 (NLRP6) gene, which is closely related to MUC2 secretion, was silenced using the siRNA method. After silencing the NLRP6 gene, the mRNA expression levels of MUC2, TFF3 and CHST5 in the (2′-FL + tumor necrosis factor α (TNF-α) + NLRP6 siRNA) group were significantly decreased compared with the (2′-FL + TNF-α) group (p > 0.05), indicating that NLRP6 was essential for MUC2 expression in goblet cells. We further found that 2′-FL could significantly decrease toll-like receptor 4 (TLR4, p < 0.05), myeloid differential protein-88 (MyD88, p < 0.05) and nuclear factor kappa-B (NF-κB, p < 0.05) levels in LS174T inflammatory cells, even when the NLRP6 was silenced. Altogether, these results indicated that in goblet cells, 2′-FL exerts its function via multiple processes, i.e., by promoting mucin secretion through NLRP6 and suppressing inflammation by inhibiting the TLR4/MyD88/NF-κB pathway. Full article
Show Figures

Graphical abstract

12 pages, 782 KB  
Article
High Cerebrospinal Fluid CX3CL1 Levels in Alzheimer’s Disease Patients but Not in Non-Alzheimer’s Disease Dementia
by Giulia Bivona, Matilda Iemmolo, Tommaso Piccoli, Luisa Agnello, Bruna Lo Sasso, Marcello Ciaccio and Giulio Ghersi
J. Clin. Med. 2022, 11(19), 5498; https://doi.org/10.3390/jcm11195498 - 20 Sep 2022
Cited by 20 | Viewed by 2420
Abstract
Alzheimer’s disease (AD) is the most common form of cognitive decline worldwide, occurring in about 10% of people older than 65 years. The well-known hallmarks of AD are extracellular aggregates of amyloid β (Aβ) and intracellular neurofibrillary tangles (NFTs) of tau protein. The [...] Read more.
Alzheimer’s disease (AD) is the most common form of cognitive decline worldwide, occurring in about 10% of people older than 65 years. The well-known hallmarks of AD are extracellular aggregates of amyloid β (Aβ) and intracellular neurofibrillary tangles (NFTs) of tau protein. The evidence that Aβ overproduction leads to AD has paved the way for the AD pathogenesis amyloid cascade hypothesis, which proposes that the neuronal damage is sustained by Aβ overproduction. Consistently, AD cerebrospinal fluid (CSF) biomarkers used in clinical practice, including Aβ 1–42, Aβ 1–40, Aβ 42/40 ratio, and pTau, are related to the amyloid hypothesis. Recently, it was suggested that the Aβ deposition cascade cannot fully disclose AD pathogenesis, with other putative players being involved in the pathophysiology of the disease. Among all, one of the most studied factors is inflammation in the brain. Hence, biomarkers of inflammation and microglia activation have also been proposed to identify AD. Among them, CX3 chemokine ligand 1 (CX3CL1) has taken center stage. This transmembrane protein, also known as fractalkine (FKN), is normally expressed in neurons, featuring an N-terminal chemokine domain and an extended mucin-like stalk, following a short intra-cytoplasmatic domain. The molecule exists in both membrane-bound and soluble forms. It is accepted that the soluble and membrane-bound forms of FKN evoke differential signaling within the CNS. Given the link between CX3XL1 and microglial activation, it has been suggested that CX3CL1 signaling disruption could play a part in the pathogenesis of AD. Furthermore, a role for chemokine as a biomarker has been proposed. However, the findings collected are controversial. The current study aimed to describe the cerebrospinal fluid (CSF) levels of CX3XL1 and classical biomarkers in AD patients. Full article
(This article belongs to the Section Clinical Neurology)
Show Figures

Figure 1

23 pages, 1791 KB  
Article
Cellular Chondroitin Sulfate and the Mucin-like Domain of Viral Glycoprotein C Promote Diffusion of Herpes Simplex Virus 1 While Heparan Sulfate Restricts Mobility
by Yara Abidine, Lifeng Liu, Oskar Wallén, Edward Trybala, Sigvard Olofsson, Tomas Bergström and Marta Bally
Viruses 2022, 14(8), 1836; https://doi.org/10.3390/v14081836 - 21 Aug 2022
Cited by 10 | Viewed by 3856
Abstract
The diffusion of viruses at the cell membrane is essential to reach a suitable entry site and initiate subsequent internalization. Although many viruses take advantage of glycosaminoglycans (GAG) to bind to the cell surface, little is known about the dynamics of the virus–GAG [...] Read more.
The diffusion of viruses at the cell membrane is essential to reach a suitable entry site and initiate subsequent internalization. Although many viruses take advantage of glycosaminoglycans (GAG) to bind to the cell surface, little is known about the dynamics of the virus–GAG interactions. Here, single-particle tracking of the initial interaction of individual herpes simplex virus 1 (HSV-1) virions reveals a heterogeneous diffusive behavior, regulated by cell-surface GAGs with two main diffusion types: confined and normal free. This study reports that different GAGs can have competing influences in mediating diffusion on the cells used here: chondroitin sulfate (CS) enhances free diffusion but hinders virus attachment to cell surfaces, while heparan sulfate (HS) promotes virus confinement and increases entry efficiency. In addition, the role that the viral mucin-like domains (MLD) of the HSV-1 glycoprotein C plays in facilitating the diffusion of the virus and accelerating virus penetration into cells is demonstrated. Together, our results shed new light on the mechanisms of GAG-regulated virus diffusion at the cell surface for optimal internalization. These findings may be extendable to other GAG-binding viruses. Full article
(This article belongs to the Section Human Virology and Viral Diseases)
Show Figures

Figure 1

16 pages, 903 KB  
Review
New Frontiers in Monoclonal Antibodies for the Targeted Therapy of Acute Myeloid Leukemia and Myelodysplastic Syndromes
by Marco Gallazzi, Maghalie Anais Marie Ucciero, Danilo Giuseppe Faraci, Abdurraouf Mokhtar Mahmoud, Wael Al Essa, Gianluca Gaidano, Samir Mouhssine and Elena Crisà
Int. J. Mol. Sci. 2022, 23(14), 7542; https://doi.org/10.3390/ijms23147542 - 7 Jul 2022
Cited by 30 | Viewed by 6910
Abstract
Acute myeloid leukemia (AML) and myelodysplastic syndromes (MDS) represent an unmet clinical need whose prognosis is still dismal. Alterations of immune response play a prominent role in AML/MDS pathogenesis, revealing novel options for immunotherapy. Among immune system regulators, CD47, immune checkpoints, and toll-like [...] Read more.
Acute myeloid leukemia (AML) and myelodysplastic syndromes (MDS) represent an unmet clinical need whose prognosis is still dismal. Alterations of immune response play a prominent role in AML/MDS pathogenesis, revealing novel options for immunotherapy. Among immune system regulators, CD47, immune checkpoints, and toll-like receptor 2 (TLR2) are major targets. Magrolimab antagonizes CD47, which is overexpressed by AML and MDS cells, thus inducing macrophage phagocytosis with clinical activity in AML/MDS. Sabatolimab, an inhibitor of T-cell immunoglobulin and mucin domain-containing protein 3 (TIM3), which disrupts its binding to galectin-9, has shown promising results in AML/MDS, enhancing the effector functions of lymphocytes and triggering tumor cell death. Several other surface molecules, namely CD33, CD123, CD45, and CD70, can be targeted with monoclonal antibodies (mAbs) that exert different mechanisms of action and include naked and conjugated antibodies, bispecific T-cell engagers, trispecific killer engagers, and fusion proteins linked to toxins. These novel mAbs are currently under investigation for use as monotherapy or in combination with hypomethylating agents, BCL2 inhibitors, and chemotherapy in various clinical trials at different phases of development. Here, we review the main molecular targets and modes of action of novel mAb-based immunotherapies, which can represent the future of AML and higher risk MDS treatment. Full article
Show Figures

Figure 1

Back to TopTop