Molecular Basis for the Differential Function of HAVCR1 Mucin Variants
Abstract
1. Introduction
2. Materials and Methods
2.1. Cells, Antibodies, Reagents, Liposomes, and Viruses
2.2. Squences, Plasmids, and Mutagenesis
2.3. Transfection of Cells
2.4. Apoptotic Cell Binding Assays
2.5. Multiplex Cell Signaling Assay
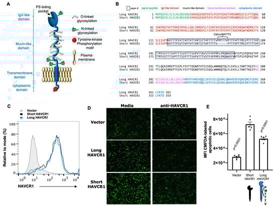
2.6. Amino Acid Sequence Alignments
2.7. Statistical Analyses
3. Results
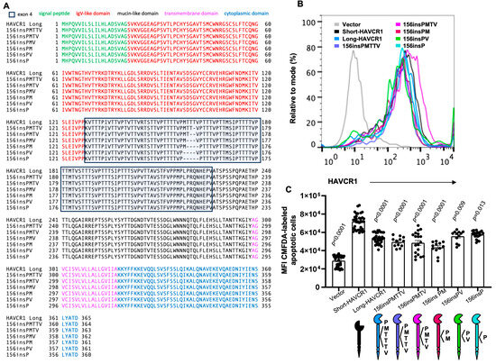
3.1. HAVCR1 Polymorphisms in the Mucin-Like Domain (Muc) Modulate Binding of Apoptotic Cells to the IgV Binding Domain
3.2. Moving the PMTTTV Insertion from Position 156 to 150 or 162 Also Reduce Binding of Apoptotic Cells to the HAVCR1 IgV
3.3. The Insertion of a P Residue at Position 156 of Short-HAVCR1 Is Sufficient to Reduce Binding of Apoptotic Cells to the IgV
3.4. The Insertion of Multiple P Residues at Position 156 Increase Binding of Apoptitic Cells to the IgV Domain of HAVCR1
3.5. Apoptotic Cell Binding and Phocytosis Does Not Require Phosphorylation of the HAVCR1 Cytoplasmic Tail
3.6. Short-HAVCR1 Induces Stronger PI3K/AKT/mTOR Cell Signaling Than Long-HAVCR1
4. Discussion
Supplementary Materials
Author Contributions
Funding
Data Availability Statement
Conflicts of Interest
References
- de Souza, A.J.; Oriss, T.B.; O’Malley, K.J.; Ray, A.; Kane, L.P. T cell Ig and mucin 1 (TIM-1) is expressed on in vivo-activated T cells and provides a costimulatory signal for T cell activation. Proc. Natl. Acad. Sci. USA 2005, 102, 17113–17118. [Google Scholar] [CrossRef] [PubMed]
- Binne, L.L.; Scott, M.L.; Rennert, P.D. Human TIM-1 associates with the TCR complex and up-regulates T cell activation signals. J. Immunol. 2007, 178, 4342–4350. [Google Scholar] [CrossRef] [PubMed]
- Hemmings, B.A.; Restuccia, D.F. PI3K-PKB/Akt pathway. Cold Spring Harb. Perspect. Biol. 2012, 4, a011189. [Google Scholar] [CrossRef] [PubMed]
- Kaplan, G.; Totsuka, A.; Thompson, P.; Akatsuka, T.; Moritsugu, Y.; Feinstone, S.M. Identification of a surface glycoprotein on African green monkey kidney cells as a receptor for hepatitis A virus. EMBO J. 1996, 15, 4282–4296. [Google Scholar] [CrossRef]
- Feigelstock, D.; Thompson, P.; Mattoo, P.; Zhang, Y.; Kaplan, G.G. The human homolog of HAVcr-1 codes for a hepatitis A virus cellular receptor. J. Virol. 1998, 72, 6621–6628. [Google Scholar] [CrossRef]
- Miyanishi, M.; Tada, K.; Koike, M.; Uchiyama, Y.; Kitamura, T.; Nagata, S. Identification of Tim4 as a phosphatidylserine receptor. Nature 2007, 450, 435–439. [Google Scholar] [CrossRef]
- Kobayashi, N.; Karisola, P.; Pena-Cruz, V.; Dorfman, D.M.; Jinushi, M.; Umetsu, S.E.; Butte, M.J.; Nagumo, H.; Chernova, I.; Zhu, B.; et al. TIM-1 and TIM-4 glycoproteins bind phosphatidylserine and mediate uptake of apoptotic cells. Immunity 2007, 27, 927–940. [Google Scholar] [CrossRef]
- Santiago, C.; Ballesteros, A.; Martinez-Munoz, L.; Mellado, M.; Kaplan, G.G.; Freeman, G.J.; Casasnovas, J.M. Structures of T cell immunoglobulin mucin protein 4 show a metal-Ion-dependent ligand binding site where phosphatidylserine binds. Immunity 2007, 27, 941–951. [Google Scholar] [CrossRef]
- DeKruyff, R.H.; Bu, X.; Ballesteros, A.; Santiago, C.; Chim, Y.L.; Lee, H.H.; Karisola, P.; Pichavant, M.; Kaplan, G.G.; Umetsu, D.T.; et al. T cell/transmembrane, Ig, and mucin-3 allelic variants differentially recognize phosphatidylserine and mediate phagocytosis of apoptotic cells. J. Immunol. 2010, 184, 1918–1930. [Google Scholar] [CrossRef]
- Manangeeswaran, M.; Jacques, J.; Tami, C.; Konduru, K.; Amharref, N.; Perrella, O.; Casasnovas, J.M.; Umetsu, D.T.; Dekruyff, R.H.; Freeman, G.J.; et al. Binding of hepatitis A virus to its cellular receptor 1 inhibits T-regulatory cell functions in humans. Gastroenterology 2012, 142, 1516–1525.e3. [Google Scholar] [CrossRef]
- Lee, H.H.; Meyer, E.H.; Goya, S.; Pichavant, M.; Kim, H.Y.; Bu, X.; Umetsu, S.E.; Jones, J.C.; Savage, P.B.; Iwakura, Y.; et al. Apoptotic cells activate NKT cells through T cell Ig-like mucin-like-1 resulting in airway hyperreactivity. J. Immunol. 2010, 185, 5225–5235. [Google Scholar] [CrossRef]
- Ichimura, T.; Bonventre, J.V.; Bailly, V.; Wei, H.; Hession, C.A.; Cate, R.L.; Sanicola, M. Kidney injury molecule-1 (KIM-1), a putative epithelial cell adhesion molecule containing a novel immunoglobulin domain, is up-regulated in renal cells after injury. J. Biol. Chem. 1998, 273, 4135–4142. [Google Scholar] [CrossRef]
- Karmakova, T.; Sergeeva, N.S.; Kanukoev, K.Y.; Alekseev, B.Y.; Kaprin, A.D. Kidney Injury Molecule 1 (KIM-1): A Multifunctional Glycoprotein and Biological Marker (Review). Sovrem. Tekhnologii Med. 2021, 13, 64–78. [Google Scholar] [CrossRef]
- McIntire, J.J.; Umetsu, S.E.; Akbari, O.; Potter, M.; Kuchroo, V.K.; Barsh, G.S.; Freeman, G.J.; Umetsu, D.T.; DeKruyff, R.H. Identification of Tapr (an airway hyperreactivity regulatory locus) and the linked Tim gene family. Nat. Immunol. 2001, 2, 1109–1116. [Google Scholar] [CrossRef]
- Freeman, G.J.; Casasnovas, J.M.; Umetsu, D.T.; DeKruyff, R.H. TIM genes: A family of cell surface phosphatidylserine receptors that regulate innate and adaptive immunity. Immunol. Rev. 2010, 235, 172–189. [Google Scholar] [CrossRef]
- Silberstein, E.; Xing, L.; van de Beek, W.; Lu, J.; Cheng, H.; Kaplan, G.G. Alteration of hepatitis A virus (HAV) particles by a soluble form of HAV cellular receptor 1 containing the immunoglobin-and mucin-like regions. J. Virol. 2003, 77, 8765–8774. [Google Scholar] [CrossRef]
- Costafreda, M.I.; Kaplan, G. HAVCR1 (CD365) and its mouse ortholog are functional hepatitis A virus (HAV) cellular receptors that mediate HAV infection. J. Virol. 2018, 92, e02065-17. [Google Scholar] [CrossRef]
- Costafreda, M.I.; Kaplan, G. Reply to Das et al., “TIM1 (HAVCR1): An Essential ‘Receptor’ or an ‘Accessory Attachment Factor’ for Hepatitis A Virus?”. J. Virol. 2019, 93, e02040-18. [Google Scholar] [CrossRef]
- Costafreda, M.I.; Abbasi, A.; Lu, H.; Kaplan, G. Exosome mimicry by a HAVCR1-NPC1 pathway of endosomal fusion mediates hepatitis A virus infection. Nat. Microbiol. 2020, 5, 1096–1106. [Google Scholar] [CrossRef]
- Morizono, K.; Chen, I.S. Role of phosphatidylserine receptors in enveloped virus infection. J. Virol. 2014, 88, 4275–4290. [Google Scholar] [CrossRef]
- Meertens, L.; Carnec, X.; Lecoin, M.P.; Ramdasi, R.; Guivel-Benhassine, F.; Lew, E.; Lemke, G.; Schwartz, O.; Amara, A. The TIM and TAM families of phosphatidylserine receptors mediate dengue virus entry. Cell Host Microbe 2012, 12, 544–557. [Google Scholar] [CrossRef]
- Jemielity, S.; Wang, J.J.; Chan, Y.K.; Ahmed, A.A.; Li, W.; Monahan, S.; Bu, X.; Farzan, M.; Freeman, G.J.; Umetsu, D.T.; et al. TIM-family proteins promote infection of multiple enveloped viruses through virion-associated phosphatidylserine. PLoS Pathog. 2013, 9, e1003232. [Google Scholar] [CrossRef]
- Niu, J.; Jiang, Y.; Xu, H.; Zhao, C.; Zhou, G.; Chen, P.; Cao, R. TIM-1 Promotes Japanese Encephalitis Virus Entry and Infection. Viruses 2018, 10, 630. [Google Scholar] [CrossRef]
- Wang, J.; Qiao, L.; Hou, Z.; Luo, G. TIM-1 Promotes Hepatitis C Virus Cell Attachment and Infection. J. Virol. 2017, 91. [Google Scholar] [CrossRef]
- Kachko, A.; Costafreda, M.I.; Zubkova, I.; Jacques, J.; Takeda, K.; Wells, F.; Kaplan, G.; Major, M.E. Determinants in the Ig Variable Domain of Human HAVCR1 (TIM-1) Are Required To Enhance Hepatitis C Virus Entry. J. Virol. 2018, 92, e01742-17. [Google Scholar] [CrossRef]
- Li, M.; Ablan, S.D.; Miao, C.; Zheng, Y.M.; Fuller, M.S.; Rennert, P.D.; Maury, W.; Johnson, M.C.; Freed, E.O.; Liu, S.L. TIM-family proteins inhibit HIV-1 release. Proc. Natl. Acad. Sci. USA 2014, 111, E3699–E3707. [Google Scholar] [CrossRef]
- van Niel, G.; Carter, D.R.F.; Clayton, A.; Lambert, D.W.; Raposo, G.; Vader, P. Challenges and directions in studying cell–cell communication by extracellular vesicles. Nat. Rev. Mol. Cell Biol. 2022, 23, 369–382. [Google Scholar] [CrossRef]
- Nakae, S.; Iikura, M.; Suto, H.; Akiba, H.; Umetsu, D.T.; Dekruyff, R.H.; Saito, H.; Galli, S.J. TIM-1 and TIM-3 enhancement of Th2 cytokine production by mast cells. Blood 2007, 110, 2565–2568. [Google Scholar] [CrossRef]
- Cherukuri, A.; Mohib, K.; Rothstein, D.M. Regulatory B cells: TIM-1, transplant tolerance, and rejection. Immunol. Rev. 2021, 299, 31–44. [Google Scholar] [CrossRef]
- Li, G.; Javed, M.; Rasool, R.; Abdel-Maksoud, M.A.; Mubarak, A.S.; Studenik, C.R.; Narayanan, J.; Atuahene, S.A.; Aufy, M.; Cao, K. A pan-cancer analysis of HAVCR1 with a focus on diagnostic, prognostic and immunological roles in human cancers. Am. J. Transl. Res. 2023, 15, 1590–1606. [Google Scholar]
- Kim, H.Y.; Eyheramonho, M.B.; Pichavant, M.; Gonzalez Cambaceres, C.; Matangkasombut, P.; Cervio, G.; Kuperman, S.; Moreiro, R.; Konduru, K.; Manangeeswaran, M.; et al. A polymorphism in TIM1 is associated with susceptibility to severe hepatitis A virus infection in humans. J. Clin. Investig. 2011, 121, 1111–1118. [Google Scholar] [CrossRef]
- Aravena, O.; Ferrier, A.; Menon, M.; Mauri, C.; Aguillón, J.C.; Soto, L.; Catalán, D. TIM-1 defines a human regulatory B cell population that is altered in frequency and function in systemic sclerosis patients. Arthritis Res. Ther. 2017, 19, 8. [Google Scholar] [CrossRef]
- Feigelstock, D.; Thompson, P.; Mattoo, P.; Kaplan, G.G. Polymorphisms of the hepatitis A virus cellular receptor 1 in African green monkey kidney cells result in antigenic variants that do not react with protective monoclonal antibody 190/4. J. Virol. 1998, 72, 6218–6222. [Google Scholar] [CrossRef]
- Nakajima, T.; Wooding, S.; Satta, Y.; Jinnai, N.; Goto, S.; Hayasaka, I.; Saitou, N.; Guan-jun, J.; Tokunaga, K.; Jorde, L.B.; et al. Evidence for natural selection in the HAVCR1 gene: High degree of amino-acid variability in the mucin domain of human HAVCR1 protein. Genes. Immun. 2005, 6, 398–406. [Google Scholar] [CrossRef]
- Chae, S.C.; Song, J.H.; Heo, J.C.; Lee, Y.C.; Kim, J.W.; Chung, H.T. Molecular variations in the promoter and coding regions of human Tim-1 gene and their association in Koreans with asthma. Hum. Immunol. 2003, 64, 1177–1182. [Google Scholar] [CrossRef]
- Chae, S.C.; Song, J.H.; Lee, Y.C.; Kim, J.W.; Chung, H.T. The association of the exon 4 variations of Tim-1 gene with allergic diseases in a Korean population. Biochem. Biophys. Res. Commun. 2003, 312, 346–350. [Google Scholar] [CrossRef]
- Li, J.S.; Liu, Q.J.; Wang, P.; Li, H.C.; Wei, C.H.; Guo, C.H.; Gong, Y.Q. Absence of association between two insertion/deletion coding genetic polymorphisms of TIM-1 gene and asthma in Chinese Han population. Int. J. Immunogenet. 2006, 33, 417–422. [Google Scholar] [CrossRef]
- Wu, Q.; Hu, L.; Cai, P.; Li, Y.; Chen, F.; Kong, L. Association analysis of TIM-1 -232G > A and 5383_5397 insertion/deletion polymorphisms with childhood asthma and total serum immunoglobulin E levels in middle China. J. Investig. Allergol. Clin. Immunol. 2009, 19, 146–153. [Google Scholar]
- Chen, J.P.; Zhao, W.L.; He, N.H.; Gui, Q.; Xiong, J.P.; Zhou, H.M.; Wang, Y.; Chen, S.; Zhou, P. Association of Hepatitis A exposure and TIM-1 with childhood allergic asthma. J. Asthma Off. J. Assoc. Care Asthma 2012, 49, 697–702. [Google Scholar] [CrossRef]
- Xu, J.; Jiang, P.; Liu, J. Pooled-analysis of the association between TIM-1 5383_5397 insertion/deletion polymorphism and asthma susceptibility. Mol. Biol. Rep. 2014, 41, 7825–7831. [Google Scholar] [CrossRef]
- Xie, X.; Shi, X.; Chen, P.; Rao, L. Associations of TIM-1 Genetic Polymorphisms with Asthma: A Meta-analysis. Lung 2017, 195, 353–360. [Google Scholar] [CrossRef]
- Liu, Y.; Xu, H.B. Genetic polymorphisms of rs9313422 G>C and rs41297579 G>A at the promoter of TIM-1 gene contribute to the risk of community-acquired pneumonia in children. J. Clin. Lab. Anal. 2020, 34, e23095. [Google Scholar] [CrossRef]
- Sinha, S.; Singh, J.; Jindal, S.K. Protective association of TIM1-1454G>a polymorphism with asthma in a North Indian population. Lung 2015, 193, 31–38. [Google Scholar] [CrossRef]
- Mete, F.; Ozkaya, E.; Aras, S.; Koksal, V.; Etlik, O.; Baris, I. Association between gene polymorphisms in TIM1, TSLP, IL18R1 and childhood asthma in Turkish population. Int. J. Clin. Exp. Med. 2014, 7, 1071–1077. [Google Scholar]
- Wu, Q.W.; Cai, P.C.; Wang, L.; Li, Y.R.; Kong, L.L.; Hu, L.H. Family-based association study of Tim-1 and Tim-3 gene polymorphisms with childhood asthma in Chinese trios. Int. Arch. Allergy Immunol. 2009, 150, 252–260. [Google Scholar] [CrossRef]
- Chae, S.C.; Song, J.H.; Shim, S.C.; Yoon, K.S.; Chung, H.T. The exon 4 variations of Tim-1 gene are associated with rheumatoid arthritis in a Korean population. Biochem. Biophys. Res. Commun. 2004, 315, 971–975. [Google Scholar] [CrossRef]
- Chae, S.C.; Park, Y.R.; Song, J.H.; Shim, S.C.; Yoon, K.S.; Chung, H.T. The polymorphisms of Tim-1 promoter region are associated with rheumatoid arthritis in a Korean population. Immunogenetics 2005, 56, 696–701. [Google Scholar] [CrossRef]
- Nuchnoi, P.; Ohashi, J.; Kimura, R.; Hananantachai, H.; Naka, I.; Krudsood, S.; Looareesuwan, S.; Tokunaga, K.; Patarapotikul, J. Significant association between TIM1 promoter polymorphisms and protection against cerebral malaria in Thailand. Ann. Hum. Genet. 2008, 72, 327–336. [Google Scholar] [CrossRef]
- Garcia-Lozano, J.R.; Abad, C.; Escalera, A.; Torres, B.; Fernandez, O.; Garcia, A.; Sanchez-Roman, J.; Sabio, J.M.; Ortego-Centeno, N.; Raya-Alvarez, E.; et al. Identification of HAVCR1 gene haplotypes associated with mRNA expression levels and susceptibility to autoimmune diseases. Human. Genet. 2010, 128, 221–229. [Google Scholar] [CrossRef]
- Li, W.X.; Chen, G.M.; Yuan, H.; Yao, Y.S.; Li, R.J.; Pan, H.F.; Li, X.P.; Xu, J.H.; Tao, J.H.; Ye, D.Q. Polymorphisms of the TIM-1 and TIM-3 genes are not associated with systemic lupus erythematosus in a Chinese population. Mutagenesis 2011, 26, 507–511. [Google Scholar] [CrossRef]
- Razi, B.; Reykandeh, S.E.; Alizadeh, S.; Amirzargar, A.; Saghazadeh, A.; Rezaei, N. TIM family gene polymorphism and susceptibility to rheumatoid arthritis: Systematic review and meta-analysis. PLoS ONE 2019, 14, e0211146. [Google Scholar] [CrossRef] [PubMed]
- Xie, X.; Li, C.; Zhou, B.; Dai, X.; Rao, L. Associations Between TIM1 Polymorphisms and Dilated Cardiomyopathy in a Han Chinese Population. Int. Heart J. 2016, 57, 742–746. [Google Scholar] [CrossRef]
- Abad-Molina, C.; Garcia-Lozano, J.R.; Montes-Cano, M.A.; Torres-Cornejo, A.; Torrecillas, F.; Aguilar-Reina, J.; Romero-Gomez, M.; Lopez-Cortes, L.F.; Nunez-Roldan, A.; Gonzalez-Escribano, M.F. HAVCR1 gene haplotypes and infection by different viral hepatitis C virus genotypes. Clin. Vaccine Immunol. 2012, 19, 223–227. [Google Scholar] [CrossRef] [PubMed]
- Mosbruger, T.L.; Duggal, P.; Goedert, J.J.; Kirk, G.D.; Hoots, W.K.; Tobler, L.H.; Busch, M.; Peters, M.G.; Rosen, H.R.; Thomas, D.L.; et al. Large-scale candidate gene analysis of spontaneous clearance of hepatitis C virus. J. Infect. Dis. 2010, 201, 1371–1380. [Google Scholar] [CrossRef]
- Wichukchinda, N.; Nakajima, T.; Saipradit, N.; Nakayama, E.E.; Ohtani, H.; Rojanawiwat, A.; Pathipvanich, P.; Ariyoshi, K.; Sawanpanyalert, P.; Shioda, T.; et al. TIM1 haplotype may control the disease progression to AIDS in a HIV-1-infected female cohort in Thailand. Aids 2010, 24, 1625–1631. [Google Scholar] [CrossRef]
- Wojcik, G.; Latanich, R.; Mosbruger, T.; Astemborski, J.; Kirk, G.D.; Mehta, S.H.; Goedert, J.J.; Kim, A.Y.; Seaberg, E.C.; Busch, M.; et al. Variants in HAVCR1 gene region contribute to hepatitis C persistence in African Americans. J. Infect. Dis. 2014, 209, 355–359. [Google Scholar] [CrossRef]
- Biasin, M.; Sironi, M.; Saulle, I.; Pontremoli, C.; Garziano, M.; Cagliani, R.; Trabattoni, D.; Lo Caputo, S.; Vichi, F.; Mazzotta, F.; et al. A 6-amino acid insertion/deletion polymorphism in the mucin domain of TIM-1 confers protections against HIV-1 infection. Microbes Infect. 2017, 19, 69–74. [Google Scholar] [CrossRef]
- Benjamin, M.; Agnihotry, S.; Srivastava, A.; Bolia, R.; Yachha, S.K.; Aggarwal, R. Relationship of Severity of Hepatitis A with Polymorphisms in Hepatitis A Virus Cellular Receptor 1 (HAVCR1) Gene. Ann. Hepatol. 2018, 17, 561–568. [Google Scholar] [CrossRef] [PubMed]
- Hattori, T.; Saito, T.; Miyamoto, H.; Kajihara, M.; Igarashi, M.; Takada, A. Single Nucleotide Variants of the Human TIM-1 IgV Domain with Reduced Ability to Promote Viral Entry into Cells. Viruses 2022, 14, 2124. [Google Scholar] [CrossRef]
- McIntire, J.J.; Umetsu, S.E.; Macaubas, C.; Hoyte, E.G.; Cinnioglu, C.; Cavalli-Sforza, L.L.; Barsh, G.S.; Hallmayer, J.F.; Underhill, P.A.; Risch, N.J.; et al. Immunology: Hepatitis A virus link to atopic disease. Nature 2003, 425, 576. [Google Scholar] [CrossRef]
- Gao, P.S.; Mathias, R.A.; Plunkett, B.; Togias, A.; Barnes, K.C.; Beaty, T.H.; Huang, S.K. Genetic variants of the T-cell immunoglobulin mucin 1 but not the T-cell immunoglobulin mucin 3 gene are associated with asthma in an African American population. J. Allergy Clin. Immunol. 2005, 115, 982–988. [Google Scholar] [CrossRef] [PubMed]
- Poon, I.K.; Lucas, C.D.; Rossi, A.G.; Ravichandran, K.S. Apoptotic cell clearance: Basic biology and therapeutic potential. Nat. Rev. Immunol. 2014, 14, 166–180. [Google Scholar] [CrossRef] [PubMed]
- Segawa, K.; Nagata, S. An Apoptotic ‘Eat Me’ Signal: Phosphatidylserine Exposure. Trends Cell Biol. 2015, 25, 639–650. [Google Scholar] [CrossRef]
- MacArthur, M.W.; Thornton, J.M. Influence of proline residues on protein conformation. J. Mol. Biol. 1991, 218, 397–412. [Google Scholar] [CrossRef]
- Morgan, A.A.; Rubenstein, E. Proline: The distribution, frequency, positioning, and common functional roles of proline and polyproline sequences in the human proteome. PLoS ONE 2013, 8, e53785. [Google Scholar] [CrossRef]
- Songyang, Z.; Cantley, L.C. Recognition and specificity in protein tyrosine kinase-mediated signalling. Trends Biochem. Sci. 1995, 20, 470–475. [Google Scholar] [CrossRef] [PubMed]
- de Souza, A.J.; Oak, J.S.; Jordanhazy, R.; DeKruyff, R.H.; Fruman, D.A.; Kane, L.P. T cell Ig and mucin domain-1-mediated T cell activation requires recruitment and activation of phosphoinositide 3-kinase. J. Immunol. 2008, 180, 6518–6526. [Google Scholar] [CrossRef] [PubMed]
- Lee, J.; Phong, B.; Egloff, A.M.; Kane, L.P. TIM polymorphisms—Genetics and function. Genes Immun. 2011, 12, 595–604. [Google Scholar] [CrossRef]
- Noguchi, E.; Nakayama, J.; Kamioka, M.; Ichikawa, K.; Shibasaki, M.; Arinami, T. Insertion/deletion coding polymorphisms in hHAVcr-1 are not associated with atopic asthma in the Japanese population. Genes Immun. 2003, 4, 170–173. [Google Scholar] [CrossRef]
- Graves, P.E.; Siroux, V.; Guerra, S.; Klimecki, W.T.; Martinez, F.D. Association of atopy and eczema with polymorphisms in T-cell immunoglobulin domain and mucin domain-IL-2-inducible T-cell kinase gene cluster in chromosome 5 q 33. J. Allergy Clin. Immunol. 2005, 116, 650–656. [Google Scholar] [CrossRef]
- Hui, E. Cis Interactions of Membrane Receptors and Ligands. Annu. Rev. Cell Dev. Biol. 2023, 39, 391–408. [Google Scholar] [CrossRef] [PubMed]
- Manning, B.D.; Cantley, L.C. AKT/PKB signaling: Navigating downstream. Cell 2007, 129, 1261–1274. [Google Scholar] [CrossRef] [PubMed]
- Glaviano, A.; Foo, A.S.C.; Lam, H.Y.; Yap, K.C.H.; Jacot, W.; Jones, R.H.; Eng, H.; Nair, M.G.; Makvandi, P.; Geoerger, B.; et al. PI3K/AKT/mTOR signaling transduction pathway and targeted therapies in cancer. Mol. Cancer 2023, 22, 138. [Google Scholar] [CrossRef] [PubMed]







Disclaimer/Publisher’s Note: The statements, opinions and data contained in all publications are solely those of the individual author(s) and contributor(s) and not of MDPI and/or the editor(s). MDPI and/or the editor(s) disclaim responsibility for any injury to people or property resulting from any ideas, methods, instructions or products referred to in the content. |
© 2024 by the authors. Licensee MDPI, Basel, Switzerland. This article is an open access article distributed under the terms and conditions of the Creative Commons Attribution (CC BY) license (https://creativecommons.org/licenses/by/4.0/).
Share and Cite
Abbasi, A.; Costafreda, M.I.; Ballesteros, A.; Jacques, J.; Tami, C.; Manangeeswaran, M.; Casasnovas, J.M.; Kaplan, G. Molecular Basis for the Differential Function of HAVCR1 Mucin Variants. Biomedicines 2024, 12, 2643. https://doi.org/10.3390/biomedicines12112643
Abbasi A, Costafreda MI, Ballesteros A, Jacques J, Tami C, Manangeeswaran M, Casasnovas JM, Kaplan G. Molecular Basis for the Differential Function of HAVCR1 Mucin Variants. Biomedicines. 2024; 12(11):2643. https://doi.org/10.3390/biomedicines12112643
Chicago/Turabian StyleAbbasi, Abdolrahim, Maria Isabel Costafreda, Angela Ballesteros, Jerome Jacques, Cecilia Tami, Mohanraj Manangeeswaran, José M. Casasnovas, and Gerardo Kaplan. 2024. "Molecular Basis for the Differential Function of HAVCR1 Mucin Variants" Biomedicines 12, no. 11: 2643. https://doi.org/10.3390/biomedicines12112643
APA StyleAbbasi, A., Costafreda, M. I., Ballesteros, A., Jacques, J., Tami, C., Manangeeswaran, M., Casasnovas, J. M., & Kaplan, G. (2024). Molecular Basis for the Differential Function of HAVCR1 Mucin Variants. Biomedicines, 12(11), 2643. https://doi.org/10.3390/biomedicines12112643

