Sign in to use this feature.

Years

Between: -

Subjects

remove_circle_outline
remove_circle_outline
remove_circle_outline
remove_circle_outline

Journals

Article Types

Countries / Regions

Search Results (21)

Search Parameters:
Keywords = mitotic clonal expansion (MCE)

Order results
Result details
Results per page
Select all
Export citation of selected articles as:
21 pages, 4072 KB  
Article
Sesaminol Inhibits Adipogenesis by Suppressing Mitotic Clonal Expansion and Activating the Nrf2-ARE Pathway
by Saki Nakamatsu, Miki Nakata, Toshio Norikura, Yutaro Sasaki, Isao Matsui-Yuasa, Ayano Omura, Kunio Kiyomoto and Akiko Kojima-Yuasa
Nutrients 2025, 17(20), 3242; https://doi.org/10.3390/nu17203242 - 15 Oct 2025
Viewed by 830
Abstract
Background: As a key contributor to metabolic disorders, obesity is recognized as a critical global health challenge. Adipocyte differentiation depends on the mitotic clonal expansion (MCE) phase, which is controlled by oxidative balance and transcription factors like C/EBPβ. Sesaminol, a lignan derived from [...] Read more.
Background: As a key contributor to metabolic disorders, obesity is recognized as a critical global health challenge. Adipocyte differentiation depends on the mitotic clonal expansion (MCE) phase, which is controlled by oxidative balance and transcription factors like C/EBPβ. Sesaminol, a lignan derived from Sesamum indicum, has potent antioxidant properties. This study aimed to investigate whether sesaminol suppresses adipogenesis by modulating ROS signaling, MCE, and the Nrf2-ARE pathway. Methods: In the early period of adipogenic induction, 3T3-L1 preadipocytes received treatment with sesaminol. Adipogenic development was evaluated through Oil Red O staining together with the assay of GPDH activity. Assays of cell proliferation and expression of cell cycle-related proteins, along with ROS measurement, qRT-PCR, Western blotting, and immunofluorescence, were performed to evaluate the effects on oxidative stress, transcriptional regulation, and AMPK-Nrf2 signaling. Results: Sesaminol significantly inhibited lipid accumulation and GPDH activity without cytotoxicity. It suppressed MCE by inhibiting DNA synthesis and reducing the expression of cyclin E1/E2 and CDK2. Sesaminol decreased C/EBPβ expression and its nuclear localization, resulting in lower levels of C/EBPα and PPARγ. It also reduced intracellular ROS, promoted nuclear translocation of Nrf2, and upregulated antioxidant genes HO-1 and GCLC. AMPK phosphorylation was concurrently enhanced. Conclusions: Sesaminol inhibits early adipogenesis by suppressing ROS-mediated MCE and activating the AMPK-Nrf2-ARE signaling pathway, leading to downregulation of key adipogenic transcription factors. The present study supports the potential of sesaminol as an effective strategy for obesity prevention. Full article
(This article belongs to the Special Issue Polyphenols in Foods and Their Impact on Human Health and Diseases)
Show Figures

Figure 1

14 pages, 2648 KB  
Review
CSN-CRL Complexes: New Regulators of Adipogenesis
by Dawadschargal Dubiel, Michael Naumann and Wolfgang Dubiel
Biomolecules 2025, 15(3), 372; https://doi.org/10.3390/biom15030372 - 5 Mar 2025
Cited by 5 | Viewed by 1822
Abstract
Recent discoveries revealed mechanistic insights into the control of adipogenesis by the Constitutive Photomorphogenesis 9 Signalosome (CSN) and its variants, CSNCSN7A and CSNCSN7B, which differ in the paralog subunits, CSN7A and CSN7B. CSNCSN7A and CSNCSN7B variants form permanent [...] Read more.
Recent discoveries revealed mechanistic insights into the control of adipogenesis by the Constitutive Photomorphogenesis 9 Signalosome (CSN) and its variants, CSNCSN7A and CSNCSN7B, which differ in the paralog subunits, CSN7A and CSN7B. CSNCSN7A and CSNCSN7B variants form permanent complexes with cullin-RING-ubiquitin ligases 3 and 4A (CRL3 and CRL4A), respectively. These complexes can be found in most eukaryotic cells and represent a critical reservoir for cellular functions. In an early stage of adipogenesis, mitotic clonal expansion (MCE), CSN-CRL1, and CSNCSN7B-CRL4A are blocked to ubiquitinate the cell cycle inhibitor p27KIP, leading to cell cycle arrest. In addition, in MCE CSN-CRL complexes rearrange the cytoskeleton for adipogenic differentiation and CRL3KEAP1 ubiquitylates the inhibitor of adipogenesis C/EBP homologous protein (CHOP) for degradation by the 26S proteasome, an adipogenesis-specific proteolysis. During terminal adipocyte differentiation, the CSNCSN7A-CRL3 complex is recruited to a lipid droplet (LD) membrane by RAB18. Currently, the configuration of the substrate receptors of CSNCSN7A-CRL3 on LDs is unclear. CSNCSN7A-CRL3 is activated by neddylation on the LD membrane, an essential adipogenic step. Damage to CSN/CUL3/CUL4A genes is associated with diverse diseases, including obesity. Due to the tremendous impact of CSN-CRLs on adipogenesis, we need strategies for adequate treatment in the event of malfunctions. Full article
(This article belongs to the Section Molecular Biology)
Show Figures

Figure 1

16 pages, 3474 KB  
Article
Rubia akane Nakai Fruit Extract Improves Obesity and Insulin Sensitivity in 3T3-L1 Adipocytes and High-Fat Diet-Induced Obese Mice
by Juhye Park, Eunbi Lee and Ju-Ock Nam
Int. J. Mol. Sci. 2025, 26(5), 1833; https://doi.org/10.3390/ijms26051833 - 20 Feb 2025
Cited by 2 | Viewed by 1538
Abstract
A rise in obesity during the COVID-19 pandemic has spurred the development of safe and effective natural anti-obesity agents. In this study, we propose Rubia akane Nakai fruit extract (RFE) as a potential natural product-based anti-obesity agent. R. akane Nakai is a plant [...] Read more.
A rise in obesity during the COVID-19 pandemic has spurred the development of safe and effective natural anti-obesity agents. In this study, we propose Rubia akane Nakai fruit extract (RFE) as a potential natural product-based anti-obesity agent. R. akane Nakai is a plant of the Rubiaceae family that grows throughout Republic of Korea. Its roots have long been used medicinally and are known for various bioactivities, but the fruit’s bioactivities are unexplored. We investigated the anti-obesity effects of RFE using 3T3-L1 adipocytes and high-fat diet-induced obese mice. In 3T3-L1 adipocytes, RFE inhibited adipogenic differentiation and lipogenesis by downregulating PPARγ (peroxisome proliferator-activated receptor γ), C/EBPα (CCAAT enhancer-binding protein α), and SREBP-1 (sterol regulatory element-binding protein 1) through AMPK (AMP-activated protein kinase) activation and by delaying the initiation of MCE (mitotic clonal expansion), which is essential for early adipogenesis. At the in vivo level, RFE improved the phenotypes of obesity and insulin resistance. In white adipose tissue, RFE not only suppressed adipogenic differentiation and lipogenesis through AMPK activation but also improved insulin sensitivity by upregulating basal GLUT4 (glucose transporter type 4) expression. Therefore, this study advances RFE as a potential natural treatment for obesity and insulin resistance. Full article
Show Figures

Figure 1

20 pages, 4190 KB  
Article
Arthrocolin B Impairs Adipogenesis via Delaying Cell Cycle Progression During the Mitotic Clonal Expansion Period
by Guang Cao, Xuemei Liao, Shuang Zhao, Mengwen Li, Zhengyuan Xie, Jinglan Yang, Yanze Li, Zihao Zhu, Xiaoru Jin, Rui Huang, Ziyin Guo, Xuemei Niu and Xu Ji
Int. J. Mol. Sci. 2025, 26(4), 1474; https://doi.org/10.3390/ijms26041474 - 10 Feb 2025
Viewed by 1707
Abstract
Obesity and its related diseases severely threaten people’s health, causing persistently high morbidity and mortality worldwide. The abnormal proliferation and hypertrophy of adipocytes mediate the expansion of adipose tissue, which is the main cause of obesity-related diseases. Inhibition of cell proliferation during the [...] Read more.
Obesity and its related diseases severely threaten people’s health, causing persistently high morbidity and mortality worldwide. The abnormal proliferation and hypertrophy of adipocytes mediate the expansion of adipose tissue, which is the main cause of obesity-related diseases. Inhibition of cell proliferation during the mitotic clonal expansion (MCE) period of adipogenesis may be a promising strategy for preventing and treating obesity. Arthrocolins are a series of fluorescent dye-like complex xanthenes from engineered Escherichia coli, with potential anti-tumor and antifungal activities. However, the role and underlying mechanisms of these compounds in adipocyte differentiation remain unclear. In this study, we discovered that arthrocolin B, a member of the arthrocolin family, significantly impeded adipogenesis by preventing the accumulation of lipid droplets and triglycerides, as well as by downregulating the expression of key factors involved in adipogenesis, such as SREBP1, C/EBPβ, C/EBPδ, C/EBPα, PPARγ, and FABP4. Moreover, we revealed that this inhibition might be a consequence of cell cycle arrest during the MCE of adipocyte differentiation, most likely by modulating the p53, AKT, and ERK pathways, upregulating the expression of p21 and p27, and repressing the expression of CDK1, CDK4, Cyclin A2, Cyclin D1, and p-Rb. Additionally, arthrocolin B could promote the expression of CPT1A during adipocyte differentiation, implying its potential role in fatty acid oxidation. Overall, our research concludes that arthrocolin B has the ability to suppress the early stages of adipocyte differentiation mainly by modulating the signaling proteins involved in cell cycle progression. This work broadens our understanding of the function and mechanisms of arthrocolins in regulation of adipogenesis and might provide a potential lead compound for treating the obesity. Full article
Show Figures

Graphical abstract

11 pages, 1784 KB  
Communication
Mealworm-Derived Protein Hydrolysates Enhance Adipogenic Differentiation via Mitotic Clonal Expansion in 3T3-L1 Cells
by Hee-Jeong Ryu and Syng-Ook Lee
Foods 2025, 14(2), 217; https://doi.org/10.3390/foods14020217 - 12 Jan 2025
Viewed by 1969
Abstract
Adipocytes secrete adipokines, bioactive molecules crucial for various physiological processes, such as enhancing insulin sensitivity, promoting wound healing, supporting hair growth, and exhibiting anti-aging effects on the skin. With the growing global demand for sustainable and alternative protein sources, insect-derived proteins, particularly from [...] Read more.
Adipocytes secrete adipokines, bioactive molecules crucial for various physiological processes, such as enhancing insulin sensitivity, promoting wound healing, supporting hair growth, and exhibiting anti-aging effects on the skin. With the growing global demand for sustainable and alternative protein sources, insect-derived proteins, particularly from Tenebrio molitor (mealworms), have gained attention due to their high nutritional value and functional bioactivities. This study aims to explore the potential of mealworm-derived protein hydrolysates as novel bioactive materials for promoting adipogenesis and improving adipokine expression, with applications in metabolic health and skin regeneration. Protein hydrolysates (<1 kDa) were prepared using enzymatic hydrolysis with three proteases (alcalase, flavourzyme, and neutrase) and evaluated for their adipogenic activity in 3T3-L1 preadipocytes. Among them, the flavourzyme-derived hydrolysate (Fh-T) exhibited the most significant effects, enhancing adipogenic differentiation and lipid accumulation. Fh-T facilitated adipogenesis by promoting mitotic clonal expansion (MCE) during the early stage of differentiation, which was associated with the upregulation of C/EBPδ and the downregulation of p27. These findings underscore the potential of mealworm-derived protein hydrolysates, particularly Fh-T, as sustainable and functional ingredients for use in glycemic control, skin health, and tissue regeneration. This study provides valuable insights into the innovative use of alternative protein sources in functional foods and cosmeceuticals. Full article
(This article belongs to the Special Issue The Development of New Functional Foods and Ingredients: 2nd Edition)
Show Figures

Figure 1

14 pages, 3464 KB  
Article
Effects of Flavanone Derivatives on Adipocyte Differentiation and Lipid Accumulation in 3T3-L1 Cells
by Yasuhito Nobushi, Taira Wada, Motofumi Miura, Rikuto Onoda, Ryuta Ishiwata, Naoki Oikawa, Karin Shigematsu, Toshinori Nakakita, Masaharu Toriyama, Shigeki Shimba and Yukinaga Kishikawa
Life 2024, 14(11), 1446; https://doi.org/10.3390/life14111446 - 7 Nov 2024
Cited by 3 | Viewed by 2719
Abstract
Flavanones, a class of flavonoids, are abundant in fruits, vegetables, and herbs. They are known to have several biological activities, such as anti-inflammatory and anti-cancer activities, but their effects on obesity remain unclear. Obesity is closely associated with adipocyte differentiation and lipid accumulation [...] Read more.
Flavanones, a class of flavonoids, are abundant in fruits, vegetables, and herbs. They are known to have several biological activities, such as anti-inflammatory and anti-cancer activities, but their effects on obesity remain unclear. Obesity is closely associated with adipocyte differentiation and lipid accumulation in adipose tissue. Therefore, in this study, we examined the effects of flavanone derivatives on adipocyte differentiation and lipid accumulation by using 3T3-L1 cells. Among the 15 flavanone derivatives studied, 4′-phenylflavanone (4PF), with a biphenyl structure, significantly inhibited adipocyte differentiation-related lipid accumulation in 3T3-L1 cells; this inhibition of lipid accumulation was dose-dependent. Gene expression analysis showed that 4PF suppressed the expression of adipogenic marker genes. Although the induction of peroxisome proliferator activator γ2 (Pparγ2), a master regulator of adipocyte differentiation, and its target genes during adipocyte differentiation was attenuated in 4PF-treated cells, 4PF did not directly regulate Pparγ2 gene expression and its activation. In contrast, 4PF suppressed mitotic clonal expansion (MCE), which is associated with changes in the expression of proliferation-related genes at the early stages of adipocyte differentiation. Taken together, these results suggest that 4PF inhibits lipid accumulation because it suppresses MCE during adipocyte differentiation. Thus, our findings may help in the development of anti-obesity drugs. Full article
(This article belongs to the Special Issue New Updates in Adipocytes and Adipose Tissue: 2nd Edition)
Show Figures

Figure 1

12 pages, 2782 KB  
Article
Isoeugenol Inhibits Adipogenesis in 3T3-L1 Preadipocytes with Impaired Mitotic Clonal Expansion
by Yae Rim Choi, Hyun-Jin Na, Jaekwang Lee, Young-Suk Kim and Min Jung Kim
Nutrients 2024, 16(9), 1262; https://doi.org/10.3390/nu16091262 - 24 Apr 2024
Cited by 5 | Viewed by 2659
Abstract
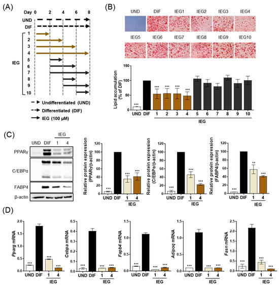
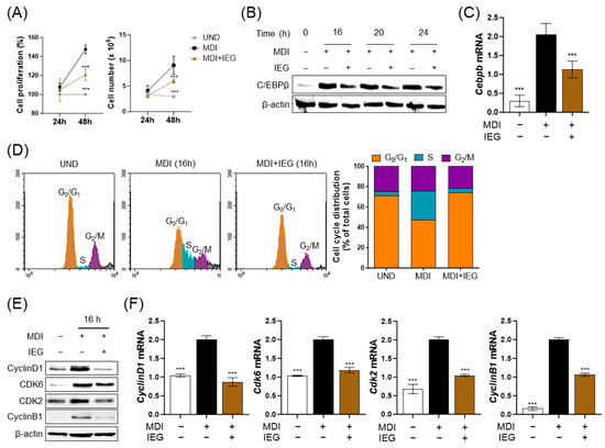
Isoeugenol (IEG), a natural component of clove oil, possesses antioxidant, anti-inflammatory, and antibacterial properties. However, the effects of IEG on adipogenesis have not yet been elucidated. Here, we showed that IEG blocks adipogenesis in 3T3-L1 cells at an early stage. IEG inhibits lipid [...] Read more.
Isoeugenol (IEG), a natural component of clove oil, possesses antioxidant, anti-inflammatory, and antibacterial properties. However, the effects of IEG on adipogenesis have not yet been elucidated. Here, we showed that IEG blocks adipogenesis in 3T3-L1 cells at an early stage. IEG inhibits lipid accumulation in adipocytes in a concentration-dependent manner and reduces the expression of mature adipocyte-related factors including PPARγ, C/EBPα, and FABP4. IEG treatment at different stages of adipogenesis showed that IEG inhibited adipocyte differentiation by suppressing the early stage, as confirmed by lipid accumulation and adipocyte-related biomarkers. The early stage stimulates growth-arrested preadipocytes to enter mitotic clonal expansion (MCE) and initiates their differentiation into adipocytes by regulating cell cycle-related factors. IEG arrested 3T3-L1 preadipocytes in the G0/G1 phase of the cell cycle and attenuated cell cycle-related factors including cyclinD1, CDK6, CDK2, and cyclinB1 during the MCE stage. Furthermore, IEG suppresses reactive oxygen species (ROS) production during MCE and inhibits ROS-related antioxidant enzymes, including superoxide dismutase1 (SOD1) and catalase. The expression of cell proliferation-related biomarkers, including pAKT and pERK1/2, was attenuated by the IEG treatment of 3T3-L1 preadipocytes. These findings suggest that it is a potential therapeutic agent for the treatment of obesity. Full article
(This article belongs to the Section Phytochemicals and Human Health)
Show Figures

Figure 1

13 pages, 1916 KB  
Article
Cinnamyl Alcohol Attenuates Adipogenesis in 3T3-L1 Cells by Arresting the Cell Cycle
by Yae Rim Choi, Young-Suk Kim and Min Jung Kim
Int. J. Mol. Sci. 2024, 25(2), 693; https://doi.org/10.3390/ijms25020693 - 5 Jan 2024
Cited by 7 | Viewed by 3593
Abstract
Cinnamyl alcohol (CA) is an aromatic compound found in several plant-based resources and has been shown to exert anti-inflammatory and anti-microbial activities. However, the anti-adipogenic mechanism of CA has not been sufficiently studied. The present study aimed to investigate the effect and mechanism [...] Read more.
Cinnamyl alcohol (CA) is an aromatic compound found in several plant-based resources and has been shown to exert anti-inflammatory and anti-microbial activities. However, the anti-adipogenic mechanism of CA has not been sufficiently studied. The present study aimed to investigate the effect and mechanism of CA on the regulation of adipogenesis. As evidenced by Oil Red O staining, Western blotting, and real-time PCR (RT-PCR) analyses, CA treatment (6.25–25 μM) for 8 d significantly inhibited lipid accumulation in a concentration-dependent manner and downregulated adipogenesis-related markers (peroxisome proliferator-activated receptor γ (PPARγ), CCAAT/enhancer-binding protein α (C/EBPα), fatty acid binding protein 4 (FABP4), adiponectin, fatty acid synthase (FAS)) in 3-isobutyl-1-methylxanthine, dexamethasone, and insulin(MDI)-treated 3T3-L1 adipocytes. In particular, among the various differentiation stages, the early stage of adipogenesis was critical for the inhibitory effect of CA. Cell cycle analysis using flow cytometry and Western blotting showed that CA effectively inhibited MDI-induced initiation of mitotic clonal expansion (MCE) by arresting the cell cycle in the G0/G1 phase and downregulating the expression of C/EBPβ, C/EBPδ, and cell cycle markers (cyclin D1, cyclin-dependent kinase 6 (CDK6), cyclin E1, CDK2, and cyclin B1). Moreover, AMP-activated protein kinase α (AMPKα), acetyl-CoA carboxylase (ACC), and extracellular signal-regulated kinase 1/2 (ERK1/2), markers of upstream signaling pathways, were phosphorylated during MCE by CA. In conclusion, CA can act as an anti-adipogenic agent by inhibiting the AMPKα and ERK1/2 signaling pathways and the cell cycle and may also act as a potential therapeutic agent for obesity. Full article
(This article belongs to the Special Issue Obesity and Obesity Related Disorders)
Show Figures

Graphical abstract

12 pages, 1727 KB  
Article
Euscaphis japonica Kanitz Fruit Exerts Antiobesity Effects by Inhibiting the Early Stage of Adipogenic Differentiation
by Eunbi Lee, Juhye Park and Ju-Ock Nam
Nutrients 2023, 15(14), 3078; https://doi.org/10.3390/nu15143078 - 8 Jul 2023
Cited by 3 | Viewed by 1987
Abstract
During the worldwide COVID-19 outbreak, there was an increase in the prevalence of obesity, including childhood obesity, due to which the awareness of obesity and interest in treatment increased. Accordingly, we describe EJF (Euscaphis japonica Kanitz fruit) extract as a candidate for [...] Read more.
During the worldwide COVID-19 outbreak, there was an increase in the prevalence of obesity, including childhood obesity, due to which the awareness of obesity and interest in treatment increased. Accordingly, we describe EJF (Euscaphis japonica Kanitz fruit) extract as a candidate for naturally derived antiobesity agents. In this study, we found that EJF is involved in the early stage of adipogenic differentiation in vitro and finally inhibits adipogenesis. We propose two mechanisms for the antiobesity effect of EJF. First, EJF inhibits MDI-induced mitotic clonal expansion (MCE) by inducing cell cycle arrest at the initiation of adipogenic differentiation. The second aims to regulate stability and activation at the protein level of IRS1, which initiates differentiation in the early stage of differentiation. As a result, it was found that the activation of Akt decreased, leading to the inhibition of the expression of adipogenesis-related transcription factors (PPARγ, C/EBPα) and the subsequent suppression of adipogenic differentiation. In summary, we suggest that EJF can inhibit adipogenesis and lipid accumulation by suppressing the early stage of adipogenic differentiation in 3T3-L1 adipocytes. These findings indicate that EJF’s functionality could be beneficial in the treatment of obesity, particularly childhood obesity associated with adipocyte hyperplasia. Full article
(This article belongs to the Special Issue Dietary Supplements in Human Health and Disease)
Show Figures

Graphical abstract

13 pages, 11939 KB  
Article
A Novel Mix of Polyphenols and Micronutrients Reduces Adipogenesis and Promotes White Adipose Tissue Browning via UCP1 Expression and AMPK Activation
by Francesca Pacifici, Gina Malatesta, Caterina Mammi, Donatella Pastore, Vincenzo Marzolla, Camillo Ricordi, Francesca Chiereghin, Marco Infante, Giulia Donadel, Francesco Curcio, Annalisa Noce, Valentina Rovella, Davide Lauro, Manfredi Tesauro, Nicola Di Daniele, Enrico Garaci, Massimiliano Caprio and David Della-Morte
Cells 2023, 12(5), 714; https://doi.org/10.3390/cells12050714 - 24 Feb 2023
Cited by 15 | Viewed by 5731
Abstract
Background: Obesity is a pandemic disease characterized by excessive severe body comorbidities. Reduction in fat accumulation represents a mechanism of prevention, and the replacement of white adipose tissue (WAT) with brown adipose tissue (BAT) has been proposed as one promising strategy against [...] Read more.
Background: Obesity is a pandemic disease characterized by excessive severe body comorbidities. Reduction in fat accumulation represents a mechanism of prevention, and the replacement of white adipose tissue (WAT) with brown adipose tissue (BAT) has been proposed as one promising strategy against obesity. In the present study, we sought to investigate the ability of a natural mixture of polyphenols and micronutrients (A5+) to counteract white adipogenesis by promoting WAT browning. Methods: For this study, we employed a murine 3T3-L1 fibroblast cell line treated with A5+, or DMSO as control, during the differentiation in mature adipocytes for 10 days. Cell cycle analysis was performed using propidium iodide staining and cytofluorimetric analysis. Intracellular lipid contents were detected by Oil Red O staining. Inflammation Array, along with qRT-PCR and Western Blot analyses, served to measure the expression of the analyzed markers, such as pro-inflammatory cytokines. Results: A5+ administration significantly reduced lipids’ accumulation in adipocytes when compared to control cells (p < 0.005). Similarly, A5+ inhibited cellular proliferation during the mitotic clonal expansion (MCE), the most relevant stage in adipocytes differentiation (p < 0.0001). We also found that A5+ significantly reduced the release of pro-inflammatory cytokines, such as IL-6 and Leptin (p < 0.005), and promoted fat browning and fatty acid oxidation through increasing expression levels of genes related to BAT, such as UCP1 (p < 0.05). This thermogenic process is mediated via AMPK-ATGL pathway activation. Conclusion: Overall, these results demonstrated that the synergistic effect of compounds contained in A5+ may be able to counteract adipogenesis and then obesity by inducing fat browning. Full article
(This article belongs to the Section Cellular Aging)
Show Figures

Figure 1

16 pages, 4336 KB  
Article
Implication of Adipogenesis-Coupled CRMP2 Functional Profile in Metabolic Homeostasis and Imbalance
by Yih-Hsin Chang, Shu-Wen Chang, Wei-Ting Hsu, Ching-Ping Yang, Yu-Li Lo, Chun-Jung Chen, Hui-Fang Tsai and Ming-Yuh Shiau
Biomedicines 2022, 10(10), 2603; https://doi.org/10.3390/biomedicines10102603 - 17 Oct 2022
Cited by 2 | Viewed by 2098
Abstract
Our previous studies demonstrated that collapsin response mediator protein 2 (CRMP2) is associated with obesity and, in addition, that hyperglycemia-suppressed CRMP2 augments malignant traits of colorectal cancer and is associated with advanced tumor stage. Regulation of CRMP2 profile was further explored in this [...] Read more.
Our previous studies demonstrated that collapsin response mediator protein 2 (CRMP2) is associated with obesity and, in addition, that hyperglycemia-suppressed CRMP2 augments malignant traits of colorectal cancer and is associated with advanced tumor stage. Regulation of CRMP2 profile was further explored in this study using 3T3-L1 pre-adipocyte adipogenesis as a study model for illustrating the roles of CRMP2 in metabolic homeostasis. Hyperglycemia inhibited expression of CRMP2, adipogenic machinery and adipocyte markers. CRMP2 displayed f-CRMP2 (62~66 kDa) and s-CMRP2 (58 kDa) isoforms at the growth arrest phase. Expression of s-CRMP2 was coupled with the mitotic clonal expansion (MCE) phase to direct cell proliferation and rapidly down-regulated in post-mitotic cells. In the late differentiation phase, f-CRMP2 was co-localized with tubulin in the cortical area. Insulin-enhanced CRMP2-glucose transporter 4 (GLUT4) co-localization and CRMP2 puncta on lipid droplets (LDs) suggested participation of CRMP2 in GLUT4 translocation and LD fusion. Collectively, the CRMP2 functional profile must be finely controlled to adjust cytoskeletal stability for meeting dynamic cellular needs. Manipulating the s-CRMP2/f-CRMP2 ratio and thus the cytoskeleton dynamics is anticipated to improve glucose uptake and insulin sensitivity. In summary, our data provide molecular evidence explaining the functions of CRMP2 in physiological, pathological and disease progression in metabolic homeostasis and disorders related to metabolic abnormalities, including cancer. Full article
(This article belongs to the Special Issue Advances in Adipogenesis and Adipose Tissue Metabolism)
Show Figures

Figure 1

19 pages, 3015 KB  
Article
Ginsenoside CK Inhibits the Early Stage of Adipogenesis via the AMPK, MAPK, and AKT Signaling Pathways
by Jung-Mi Oh and Sungkun Chun
Antioxidants 2022, 11(10), 1890; https://doi.org/10.3390/antiox11101890 - 23 Sep 2022
Cited by 40 | Viewed by 3907
Abstract
Obesity is considered a health hazard in part due to the associated multiple diseases. As rates of obesity continue to increase, a new strategy for its prevention and treatment is required. Compound-K, an active ingredient in ginseng, possesses antioxidant, anti-inflammatory, and anti-cancer properties. [...] Read more.
Obesity is considered a health hazard in part due to the associated multiple diseases. As rates of obesity continue to increase, a new strategy for its prevention and treatment is required. Compound-K, an active ingredient in ginseng, possesses antioxidant, anti-inflammatory, and anti-cancer properties. Although ginseng has used as various therapeutics, its potential ability to alleviate metabolic diseases by regulating adipocyte differentiation is still unknown. In this study, we found that CK treatment significantly inhibited lipid droplet and adipogenesis by downregulating the mRNA expression of C/ebpα, Ppar-γ, Fabp4, Srebp1, and adiponectin as well as protein levels of C/EBPα, PPAR-γ, and FABP4. CK also decreased the production of reactive oxygen species (ROS), while it increased endogeneous antioxidant enzymes such as catalase, glutathione peroxidase (GPx), glutathione reductase (GR), superoxide dismutase (SOD) 3 and SOD2. We observed that CK treatment suppressed the expression of cyclin-dependent kinase 1 (CDK1) and cyclin B1 during the mitotic clonal expansion (MCE) of adipocyte differentiation, and it arrested adipocytes at the G2/M stage due to the increased expression of p21 and p27. CK decreased the phosphorylation of extracellular signal-regulated kinase (ERK) and p38 and protein kinase B (AKT) in early-stage adipogenesis. In addition, the inhibition of adipogenesis by CK significantly increased the phosphorylation of AMP-activated protein kinase (AMPK) and acetyl-CoA carboxylase (ACC). Interestingly, AMPK pharmacological inhibition with Dorsomorphin limited the effect of CK on suppressing PPAR-γ expression in differentiated 3T3-L1 cells. Our results suggest that CK exerts anti-adipogenic effects in 3T3-L1 cells through the activation of AMPK and inhibition of ERK/p38 and AKT signaling pathways. Full article
Show Figures

Figure 1

16 pages, 2121 KB  
Article
3,5-Dicaffeoylquinic Acid Lowers 3T3-L1 Mitotic Clonal Expansion and Adipocyte Differentiation by Enhancing Heme Oxygenase-1 Expression
by Alice Raineri, Rachele Campagnari, Roberto Dal Toso, Stefano Copetti, Macarena Gomez-Lira and Marta Menegazzi
Molecules 2021, 26(16), 5027; https://doi.org/10.3390/molecules26165027 - 19 Aug 2021
Cited by 14 | Viewed by 4858
Abstract
Adipogenesis is a complex process in which cell commitment and mitotic clonal expansion (MCE) are in-sequence crucial events leading to terminal adipocyte differentiation. The molecules able to block some key signals in this cascade can hamper adipogenesis becoming promising agents to counteract hyperplasia [...] Read more.
Adipogenesis is a complex process in which cell commitment and mitotic clonal expansion (MCE) are in-sequence crucial events leading to terminal adipocyte differentiation. The molecules able to block some key signals in this cascade can hamper adipogenesis becoming promising agents to counteract hyperplasia and hypertrophy of adipose tissue. Mono- and di-caffeoylquinic acid isomers are biologically active polyphenols, displaying in vitro and in vivo antioxidant, hepatoprotective, anti-diabetic and anti-obesity properties. Among these isomers, 3,5-dicaffeoylquinic acid (DCQA) has been reported to inhibit lipid accumulation in adipose cells more successfully than others. Thus, we investigated DCQA effects and molecular mechanisms on 3T3-L1 pre-adipocytes induced to differentiate with a hormonal cocktail (MDI). Oil Red O incorporation assessed that DCQA pre-treatment inhibited lipid accumulation in 3T3-L1 cells induced to differentiate for 10 days. At this time, an increased phosphorylation of both AMP-activated kinase and acetyl-CoA carboxylase, as well as a strong decrease in fatty acid synthase protein level, were registered by immunoblotting, thereby suggesting that DCQA treatment can reduce fatty acid anabolism in 3T3-L1 adipocytes. Furthermore, BrdU incorporation assay, performed 48 h after hormonal stimulation, revealed that DCQA treatment was also able to hinder the 3T3-L1 cell proliferation during the MCE, which is an essential step in the adipogenic process. Thus, we focused our attention on early signals triggered by the differentiation stimuli. In the first hours after hormonal cocktail administration, the activation of ERK1/2 and Akt kinases, or CREB and STAT3 transcription factors, was not affected by DCQA pre-treatment. Whereas 24 h after MDI induction, DCQA pre-treated cells showed increased level of the transcription factor Nrf2, that induced the expression of the antioxidant enzyme heme oxygenase 1 (HO-1). In control samples, the expression level of HO-1 was reduced 24 h after MDI induction in comparison with the higher amount of HO-1 protein found at 2 h. The HO-1 decrease was functional by allowing reactive oxygen species to boost and allowing cell proliferation induction at the beginning of MCE phase. Instead, in DCQA-treated cells the HO-1 expression was maintained at high levels for a further 24 h; in fact, its expression decreased only 48 h after MDI stimulation. The longer period in which HO-1 expression remained high led to a delay of the MCE phase, with a subsequent inhibition of both C/EBP-α expression and adipocyte terminal differentiation. In conclusion, DCQA counteracting an excessive adipose tissue expansion may become an attractive option in obesity treatment. Full article
Show Figures

Figure 1

21 pages, 4190 KB  
Article
Inula britannica Inhibits Adipogenesis of 3T3-L1 Preadipocytes via Modulation of Mitotic Clonal Expansion Involving ERK 1/2 and Akt Signaling Pathways
by Hyung-Seok Yu, Won-Ju Kim, Won-Young Bae, Na-Kyoung Lee and Hyun-Dong Paik
Nutrients 2020, 12(10), 3037; https://doi.org/10.3390/nu12103037 - 3 Oct 2020
Cited by 33 | Viewed by 4931
Abstract
The flower of Inula britannica contains various phenolic compounds with prophylactic properties. This study aimed to determine the anti-adipogenic effect of an I. britannica flower aqueous extract (IAE) and its underlying mechanisms in the 3T3-L1 preadipocytes and to identify the phenolic compounds in [...] Read more.
The flower of Inula britannica contains various phenolic compounds with prophylactic properties. This study aimed to determine the anti-adipogenic effect of an I. britannica flower aqueous extract (IAE) and its underlying mechanisms in the 3T3-L1 preadipocytes and to identify the phenolic compounds in the extract. Treatment with IAE inhibited the adipogenesis of 3T3-L1 preadipocytes by showing a dose-dependently suppressed intracellular lipid accumulation and significantly mitigated expression levels of lipogenesis- and adipogenesis-associated biomarkers including transcription factors. IAE exerted an anti-adipogenic effect through the modulation of the early phases of adipogenesis including mitotic clonal expansion (MCE). Treatment with IAE inhibited MCE by arresting the cell cycle at the G0/G1 phase and suppressing the activation of MCE-related transcription factors. Furthermore, IAE inhibited adipogenesis by regulating the extracellular signal-regulated kinase 1/2 and Akt signaling pathways. Protocatechuic acid, chlorogenic acid, kaempferol-3-O-glucoside, and 6-methoxyluteolin, which are reported to exhibit anti-adipogenic properties, were detected in IAE. Therefore, modulation of early phases of adipogenesis, especially MCE, is a key mechanism underlying the anti-adipogenic activity of IAE. In summary, the anti-obesity effects of IAE can be attributed to its phenolic compounds, and hence, IAE can be used for the development of anti-obesity products. Full article
(This article belongs to the Special Issue Effect of Phenolic Compounds on Human Health)
Show Figures

Figure 1

13 pages, 2201 KB  
Article
Anti-Obesity Effects of Tanshinone I from Salvia miltiorrhiza Bunge in Mice Fed a High-Fat Diet through Inhibition of Early Adipogenesis
by Dae Young Jung, Ji-Hyun Kim and Myeong Ho Jung
Nutrients 2020, 12(5), 1242; https://doi.org/10.3390/nu12051242 - 27 Apr 2020
Cited by 27 | Viewed by 4144
Abstract
Tanshinone I (Tan I) is a diterpenoid isolated from Salvia miltiorrhiza Bunge and exhibits antitumor effects in several cancers. However, the anti-obesity properties of Tan I remain unexplored. Here, we evaluated the anti-obesity effects of Tan I in high-fat-diet (HFD)-induced obese mice and [...] Read more.
Tanshinone I (Tan I) is a diterpenoid isolated from Salvia miltiorrhiza Bunge and exhibits antitumor effects in several cancers. However, the anti-obesity properties of Tan I remain unexplored. Here, we evaluated the anti-obesity effects of Tan I in high-fat-diet (HFD)-induced obese mice and investigated the underlying molecular mechanisms in 3T3-L1 cells. HFD-induced obese mice were orally administrated Tan I for eight weeks, and body weight, weight gain, hematoxylin and eosin staining and serum biological parameters were examined. The adipogenesis of 3T3-L1 preadipocytes was assessed using Oil Red O staining and measurement of intracellular triglyceride (TG) levels, and mitotic clonal expansion (MCE) and its related signal molecules were analyzed during early adipogenesis of 3T3-L1 cells. The administration of Tan I significantly reduced body weight, weight gain, and white adipocyte size, and improved obesity-induced serum levels of glucose, free fatty acid, total TG, and total cholesterol in vivo in HFD-induced obese mice. Furthermore, Tan I-administered mice demonstrated improvement of glucose metabolism and insulin sensitivity. Treatment with Tan I inhibited the adipogenesis of 3T3-L1 preadipocytes in vitro, with this inhibition mainly occurring at an early phase of adipogenesis through the attenuation of MCE via cell cycle arrest at the G1/S phase transition. Tan I inhibited the phosphorylation of p38, extracellular signal-regulated kinase (ERK), and Akt during the process of MCE, while it stimulated the phosphorylation of AMP-activated protein kinase. Furthermore, Tan I repressed the expression of CCAAT-enhancer-binding protein β (C/EBPβ), histone H3K9 demethylase JMJD2B, and subsequently cell cycle genes. Moreover, Tan I regulated the expression of early adipogenic transcription factors including GATAs and Kruppel-like factor family factors. These results indicate that Tan I prevents HFD-induced obesity via the inhibition of early adipogenesis, and thus improves glucose metabolism and insulin sensitivity. This suggests that Tan I possesses therapeutic potential for the treatment of obesity and obesity-related diseases. Full article
(This article belongs to the Section Nutrition and Public Health)
Show Figures

Graphical abstract

Back to TopTop