Sign in to use this feature.

Years

Between: -

Subjects

remove_circle_outline
remove_circle_outline
remove_circle_outline
remove_circle_outline
remove_circle_outline
remove_circle_outline
remove_circle_outline
remove_circle_outline
remove_circle_outline

Journals

remove_circle_outline
remove_circle_outline
remove_circle_outline
remove_circle_outline
remove_circle_outline
remove_circle_outline
remove_circle_outline
remove_circle_outline
remove_circle_outline
remove_circle_outline
remove_circle_outline
remove_circle_outline
remove_circle_outline
remove_circle_outline
remove_circle_outline
remove_circle_outline
remove_circle_outline
remove_circle_outline
remove_circle_outline

Article Types

Countries / Regions

remove_circle_outline
remove_circle_outline
remove_circle_outline
remove_circle_outline
remove_circle_outline

Search Results (2,330)

Search Parameters:
Keywords = mission analysis

Order results
Result details
Results per page
Select all
Export citation of selected articles as:
31 pages, 2271 KB  
Article
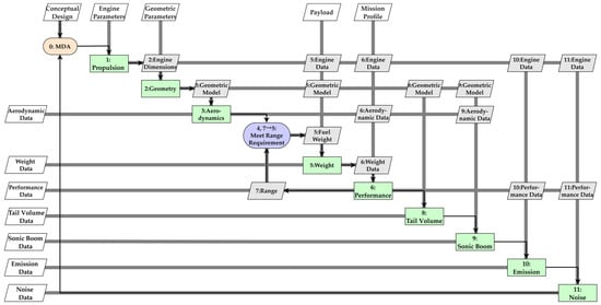
An MDAO Method for Assessing Benefits of Variable Cycle Engines in the Conceptual Design of Supersonic Civil Aircraft
by Chao Yang and Xiongqing Yu
Aerospace 2026, 13(5), 399; https://doi.org/10.3390/aerospace13050399 - 22 Apr 2026
Abstract
The Variable Cycle Engine (VCE) is a key enabling technology for addressing the economic and environmental challenges of next-generation supersonic civil aircraft. This paper presents a multidisciplinary design analysis and optimization (MDAO) approach to quantitatively assess the potential benefits of Variable Cycle Engines [...] Read more.
The Variable Cycle Engine (VCE) is a key enabling technology for addressing the economic and environmental challenges of next-generation supersonic civil aircraft. This paper presents a multidisciplinary design analysis and optimization (MDAO) approach to quantitatively assess the potential benefits of Variable Cycle Engines (VCE) in the conceptual design of supersonic civil aircraft. In this approach, component-level models of a conventional Mixed-Flow Turbofan (MFTF) and a double-bypass VCE with a Core Driven Fan Stage (CDFS) are integrated into the MDAO process. Employing a multi-point optimization strategy, the engine design parameters and off-design control schedules are first determined. Subsequently, for each given engine design (MFTF and CDFS VCE), the airframe geometry parameters are optimized to minimize the aircraft Maximum Take-off Weight (MTOW). The application of this approach is illustrated through a case study of a medium-sized supersonic civil transport. The results indicate that, under the assumption of identical weights for the VCE and the MFTF, the design with the VCE reduces the MTOW by 2.8%, block fuel consumption by 5.7%, and total mission Nitrogen Oxides (NOx) emissions by 24.2% compared to the design with the MFTF. Additionally, lateral noise and flyover noise during the take-off phase are decreased by 2.2 EPNdB and 1.9 EPNdB, respectively. To account for the potential weight increase caused by the structural complexity of the VCE, a parametric weight sensitivity analysis is conducted. Results show that the VCE retains its advantages in MTOW, fuel efficiency, noise, and emissions for weight penalty factors up to 1.15. Full article
Show Figures

Figure 1

20 pages, 291 KB  
Review
A Review of GRACE/GRACE-FO Satellite Gravimetry Applications in Earthquake Activity Monitoring
by Haoyan Wu, Ye Wu, Guanwen Gu, Shunji Wang, Xinglong Lin, Xianzi Wang and Zhengxin Hong
Appl. Sci. 2026, 16(9), 4066; https://doi.org/10.3390/app16094066 - 22 Apr 2026
Abstract
Earthquakes induce significant mass redistribution, generating temporal gravity variations detectable by GRACE and GRACE-FO missions. However, the capability of different gravity field recovery strategies, particularly spherical harmonic (SH) and mass concentration (MASCON) solutions, to capture coseismic signals remains insufficiently quantified. This study investigates [...] Read more.
Earthquakes induce significant mass redistribution, generating temporal gravity variations detectable by GRACE and GRACE-FO missions. However, the capability of different gravity field recovery strategies, particularly spherical harmonic (SH) and mass concentration (MASCON) solutions, to capture coseismic signals remains insufficiently quantified. This study investigates coseismic gravity changes associated with three Mw 9.0-class earthquakes, including the 2004 Sumatra–Andaman, 2010 Maule, and 2011 Tohoku events, using both SH and MASCON products and theoretical dislocation models. Spectral analysis indicates that recovered signals are dominated by long-wavelength components, while short-wavelength deformation is strongly attenuated. SH products exhibit higher sensitivity to large-scale mass redistribution but are more affected by striping noise and leakage, whereas MASCON products provide improved stability at the cost of signal attenuation. Overall, these findings highlight fundamental limitations of current GRACE-derived products in fully recovering coseismic deformation signals and emphasize the need for improved signal separation strategies. Full article
14 pages, 1358 KB  
Article
Per-Span Microwave-Frequency Fiber Interferometry for Amplified Transmission Links Employing High-Loss Loopbacks
by Georgios Aias Karydis, Menelaos Skontranis, Christos Simos, Iraklis Simos, Thomas Nikas, Charis Mesaritakis and Adonis Bogris
Sensors 2026, 26(8), 2551; https://doi.org/10.3390/s26082551 - 21 Apr 2026
Abstract
The use of long-distance transoceanic cables equipped with high-loss loopbacks enables distributed sensing with a resolution determined by amplifier spacing, typically in the order of 50–100 km. Microwave-frequency fiber interferometry is a promising trans-mission technique for investigating long links supported by periodic optical [...] Read more.
The use of long-distance transoceanic cables equipped with high-loss loopbacks enables distributed sensing with a resolution determined by amplifier spacing, typically in the order of 50–100 km. Microwave-frequency fiber interferometry is a promising trans-mission technique for investigating long links supported by periodic optical amplification. In this paper, we propose a variant of this technique that ensures compatibility with links containing high-loss loopbacks, thereby transforming the integrated sensing approach into a distributed one. We highlight the critical modifications required to overcome challenges associated with the detection of multiple return signals, and we conduct a proof-of-principle experiment using a two-loop configuration. We demonstrate the concept by detecting and localizing low-frequency (<10 Hz) events—whether human-generated or induced by fiber stretchers—with span-level resolution. This validates the potential of the modified microwave-frequency interferometry approach for transoceanic cable monitoring in scenarios where high-loss loopbacks are present. We also present a theoretical analysis that evaluates the limits of the technique across different frequency ranges, in comparison with optical interferometry methods based on high-spectral-purity fiber lasers. The analysis shows that for long amplifier spacings (~100 km), micro-wave-frequency fiber interferometry exhibits a signal-to-noise ratio advantage at sub-Hz frequencies (<0.1 Hz) compared to state-of-the-art optical interferometers. Full article
(This article belongs to the Special Issue Advances in Optical Fibers Sensing and Communication)
Show Figures

Figure 1

8 pages, 963 KB  
Proceeding Paper
A Systematic Review of Circularity and Sustainability Strategies in the Space Industry
by Joanna Steiner, Sebastian Wehking, Theresa Riedelsheimer and Kai Lindow
Eng. Proc. 2026, 133(1), 16; https://doi.org/10.3390/engproc2026133016 - 19 Apr 2026
Viewed by 150
Abstract
This study presents a systematic analysis of circular economy (CE) and sustainability strategies in the space industry. Based on a comprehensive literature review across Scopus, IEEE Xplore and Web of Science, it identifies current and future needs as well as digital technology and [...] Read more.
This study presents a systematic analysis of circular economy (CE) and sustainability strategies in the space industry. Based on a comprehensive literature review across Scopus, IEEE Xplore and Web of Science, it identifies current and future needs as well as digital technology and organizational demands for implementing circularity in space systems. Findings reveal that established CE strategies are scarcely applied to space missions, while digitalization efforts mainly focus on system optimization. Furthermore, the most relevant CE strategies for the space industry were determined. Future research should explore the transfer of proven CE approaches from terrestrial industries beyond the Kármán line and assess the potential of orbital resource loops. Full article
Show Figures

Figure 1

18 pages, 409 KB  
Review
Evaluating University Engagement as Institutional Quality: Between Standardization and Systemic Integration
by Enrique Riquelme Mella and Alfredo Valeria Celedón
Educ. Sci. 2026, 16(4), 649; https://doi.org/10.3390/educsci16040649 - 18 Apr 2026
Viewed by 123
Abstract
The incorporation of university engagement as a mandatory dimension of institutional accreditation has reconfigured the debate on quality in higher education, particularly in regulatory contexts such as Chile. This study develops a narrative review with a comparative analytical approach to examine the evaluative [...] Read more.
The incorporation of university engagement as a mandatory dimension of institutional accreditation has reconfigured the debate on quality in higher education, particularly in regulatory contexts such as Chile. This study develops a narrative review with a comparative analytical approach to examine the evaluative rationalities that structure the assessment of university engagement within national and international quality assurance frameworks. The analysis draws on Chilean regulatory documents and key international models, including the Standards and Guidelines for Quality Assurance in the European Higher Education Area (ESG), the HE-BCI system in the United Kingdom, the E3M Project, the Carnegie Community Engagement Classification, and recent literature on the evaluation of complex university–community engagement. The findings identify three structural tensions that organize contemporary evaluative frameworks: (1) standardization versus institutional diversity, reflecting the trade-off between comparability and contextual adequacy; (2) functional reduction versus systemic transversality, associated with the treatment of engagement as a discrete function or as a cross-cutting institutional dimension; and (3) fragmented evaluation versus institutional integration, linked to the degree of articulation between engagement, teaching, research, and governance within quality assurance systems. These tensions reveal that the evaluation of university engagement is not merely a technical issue of indicator design, but a structural problem embedded in institutional architecture and governance. Based on these findings, the article proposes a systemic evaluation model structured around three interrelated dimensions: strategic purpose, relational processes, and differentiated contribution and impact across temporal scales. This model seeks to reconcile the demands for comparability with the relational and contextual complexity of university engagement, while promoting its integration within the institutional quality cycle. The study contributes to positioning the Chilean case within the international debate on the third mission and advances a conceptual framework for evaluating university engagement that moves beyond indicator-based approaches toward a systemic understanding of institutional quality. Full article
(This article belongs to the Special Issue Quality Assessment of Higher Education Institutions)
19 pages, 535 KB  
Article
Life Cycle Assessment of Innovative Propulsion Technologies for Regional Aviation Within the HERA Project
by Felicia Molinaro and Marco Fioriti
Aerospace 2026, 13(4), 383; https://doi.org/10.3390/aerospace13040383 - 17 Apr 2026
Viewed by 181
Abstract
Hybrid-electric propulsion and alternative energy carriers are being considered to mitigate the climate impact of short-range regional aviation. Within this framework, the HERA (Hybrid Electric Regional Architecture) project investigates advanced propulsion architectures for a next-generation 72 passenger regional platform. This work presents a [...] Read more.
Hybrid-electric propulsion and alternative energy carriers are being considered to mitigate the climate impact of short-range regional aviation. Within this framework, the HERA (Hybrid Electric Regional Architecture) project investigates advanced propulsion architectures for a next-generation 72 passenger regional platform. This work presents a cradle-to-grave Life Cycle Assessment of two HERA reference configurations and compares them with a conventional 70 passenger turboprop representative of current service aircraft. The analysis focuses on lithium–sulphur batteries, proton exchange membrane fuel cells, liquid hydrogen storage tanks, and electric motors. The assessment is implemented through a parametric LCA tool supported by a detailed Life Cycle Inventory based on Ecoinvent v3.8 and evaluated using ReCiPe 2016 midpoint indicators. The system boundary includes raw material extraction, manufacturing and assembly, operation under defined mission profiles, maintenance with component replacement, and End-of-Life (EoL) treatment. Results show that the operational phase remains the main driver of climate change impacts, exceeding 95% of total CO2 equivalent emissions across configurations. The battery-based hybrid reduces fuel consumption but increases manufacturing and maintenance burdens. The fuel cell configuration shows a more balanced life cycle profile, with platinum identified as a critical hotspot. Full article
Show Figures

Figure 1

29 pages, 3415 KB  
Article
Neural Network-Based Optimization of Hybrid Rocket Design for Modular Multistage Launch Vehicle
by Paolo Maria Zolla, Alessandro Zavoli, Mario Tindaro Migliorino and Daniele Bianchi
Aerospace 2026, 13(4), 374; https://doi.org/10.3390/aerospace13040374 - 16 Apr 2026
Viewed by 274
Abstract
In this paper, an integrated optimization is carried out to find the optimal hybrid rocket engine design for a modular multistage launch vehicle targeting a 500 km polar circular orbit. A single hybrid rocket engine unit is reused across the whole launch vehicle, [...] Read more.
In this paper, an integrated optimization is carried out to find the optimal hybrid rocket engine design for a modular multistage launch vehicle targeting a 500 km polar circular orbit. A single hybrid rocket engine unit is reused across the whole launch vehicle, with each stage constituted by a cluster of a specified number of units. Only the nozzle exit diameter of the units is allowed to change across each stage. This clustering approach is aimed at reducing the costs of the launch vehicle and at simplifying the optimization procedure. After a brief mission analysis based on Tsiolkovsky’s equation, a three-stage configuration is chosen for the launch vehicle, employing 16, 4, and 1 engine units for, respectively, the first, second, and third stage. A neural network-based surrogate model is employed to approximate the complex hybrid rocket internal ballistics, with the aim to reduce the computational cost of the optimization process. The surrogate model is trained to map a reduced number of design parameters to the performance and mass budget of a single engine unit using data from a 0-D hybrid rocket engine model. The accuracy of the trained network in predicting crucial features is then assessed. Finally, the trained network is integrated into a multidisciplinary optimization process. The aim is to identify the optimal rocket engine design and launch vehicle ascent trajectory that maximize the payload capacity to the target orbit. Full article
Show Figures

Figure 1

9 pages, 2093 KB  
Proceeding Paper
Development of Short-Medium Range Laminar Aircraft: Conceptual Design with Integrated System Sizing
by Petr Martínek, Benjamin M. H. J. Fröhler, Maurice F. M. Hoogreef and Thomas Zill
Eng. Proc. 2026, 133(1), 5; https://doi.org/10.3390/engproc2026133005 - 15 Apr 2026
Viewed by 52
Abstract
The aviation industry is under increasing pressure to enhance sustainability by improving energy efficiency and reducing climate impact. A promising approach is to reduce aerodynamic drag using laminar flow technologies, particularly Natural Laminar Flow (NLF) and Hybrid Laminar Flow Control (HLFC). Previous research [...] Read more.
The aviation industry is under increasing pressure to enhance sustainability by improving energy efficiency and reducing climate impact. A promising approach is to reduce aerodynamic drag using laminar flow technologies, particularly Natural Laminar Flow (NLF) and Hybrid Laminar Flow Control (HLFC). Previous research has primarily focused on aerodynamic performance, often considering only one technology at a time, using simplified HLFC system design models, and targeting long-range aircraft. This study adopts a more holistic approach by conducting a conceptual design of a short-medium range (SMR) aircraft equipped with both NLF and HLFC. The technologies are applied to the wing and empennage, with detailed HLFC system modelling integrated into the conceptual design process using established methods. A failure analysis is also performed to assess the performance impact of potential malfunctions. Results indicate that combining NLF and HLFC can reduce fuel consumption by 5.9% on the design mission compared to a fully turbulent reference aircraft. Moreover, selectively applying the technologies to specific components enhances fuel savings while reducing system complexity. These findings demonstrate the potential of laminar flow technologies to improve fuel efficiency in SMR aircraft and highlight the importance of integrated aerodynamic and systems-level evaluation. Full article
Show Figures

Figure 1

36 pages, 6120 KB  
Article
A Rapid Trajectory Planning Method for Heterogeneous Swarms via Fusion of Visual Navigation and Explainable Decision Trees
by Yang Gao, Hao Yin, Wenliang Wang, Bing Guo, Yue Wang, Guopeng Li, Lingyun Tian and Dongguang Li
Drones 2026, 10(4), 287; https://doi.org/10.3390/drones10040287 - 14 Apr 2026
Viewed by 243
Abstract
For complex tasks such as search and recovery in uncharted maritime areas, the use of heterogeneous unmanned swarms (UAVs and USVs) is highly promising, yet effective cross-domain cooperative trajectory planning remains a key challenge, often leading to mission delays. This paper proposes a [...] Read more.
For complex tasks such as search and recovery in uncharted maritime areas, the use of heterogeneous unmanned swarms (UAVs and USVs) is highly promising, yet effective cross-domain cooperative trajectory planning remains a key challenge, often leading to mission delays. This paper proposes a rapid Cooperative Cross-domain Path Planning framework (CCPP) and its associated algorithm for heterogeneous UAV–USV swarms. The framework first establishes a visual-fusion modeling pipeline, converting visual pose estimation, uncertainties, and semantic dynamic obstacles into a planning representation with robust safety margins and time-varying risk fields. A hybrid velocity-path co-optimization algorithm is then designed to simultaneously generate curvature-feasible trajectories and speed profiles under heterogeneous kinematics and explicit temporal constraints. In the end, an adaptive interpretable decision tree acts as a meta-strategy for online replanning and real-time adjustment of modes and weights. To address the critical issue of uneven arrival time distribution, this paper introduces, inspired by economic inequality analysis, a normalized Gini coefficient-based arrival time consistency index to quantify and optimize coordination timing. Comprehensive experiments validate the effectiveness of the proposed approach in enhancing cooperative efficiency and real-time adaptability. Full article
Show Figures

Figure 1

20 pages, 2175 KB  
Review
A Bibliometric Analysis of Machine and Deep Learning in Remote Sensing for Precision Agriculture
by Dorijan Radočaj, Mladen Jurišić, Ivan Plaščak and Lucija Galić
Agronomy 2026, 16(8), 807; https://doi.org/10.3390/agronomy16080807 - 14 Apr 2026
Viewed by 271
Abstract
This review provides a comprehensive bibliometric analysis of the literature on the integration of remote sensing data and machine learning or deep learning algorithms in precision agriculture. The analysis covers 1056 publications, included in the Web of Science Core Collection, and identifies the [...] Read more.
This review provides a comprehensive bibliometric analysis of the literature on the integration of remote sensing data and machine learning or deep learning algorithms in precision agriculture. The analysis covers 1056 publications, included in the Web of Science Core Collection, and identifies the temporal patterns of research, the most frequently used algorithms, the prominent remote sensing technologies, and the geographical distribution of research output. Increased research output during the period of 2013–2025 is attributed to the availability of high-level computing, satellites, and UAV imagery. The earlier studies in machine learning primarily involved the use of the Random Forest and Support Vector Machine algorithms, whereas in the past few years, deep learning, and especially Convolutional Neural Networks, have become more dominant. The most widely used data sources in remote sensing are the imagery from UAVs and the Sentinel satellite missions. The evaluation revealed that most of the geographical research activity was centered in the United States and China, but there is a trend of increasing research activity in most of the other developed countries. Research in Africa and South America remains particularly underdeveloped. Considering the rapid development of research, data fusion of optical and radar satellite imagery, UAV imagery, weather and soil datasets are expected to further improve the representation of agricultural systems. Full article
26 pages, 4535 KB  
Article
Evaluation of Attack and Recovery in USFC: A Dependability View
by Jing Bai, Xiaohan Ge, Liangbin Yang, Chunding Wang and Ziyue Yin
Network 2026, 6(2), 24; https://doi.org/10.3390/network6020024 - 14 Apr 2026
Viewed by 137
Abstract
The integration of service function chains (SFCs) and unmanned aerial vehicles (UAVs) lays a crucial technological foundation for achieving efficient, reliable, and adaptive future airborne service networks. Service functions (SFs) in the SFC will be deployed on UAVs; this type of SFC is [...] Read more.
The integration of service function chains (SFCs) and unmanned aerial vehicles (UAVs) lays a crucial technological foundation for achieving efficient, reliable, and adaptive future airborne service networks. Service functions (SFs) in the SFC will be deployed on UAVs; this type of SFC is called unmanned aerial vehicle-based service function chains (USFCs). However, due to the combined effects of open hardware and software architectures, exposed communication links, and complex mission environments, UAVs have become ideal targets for attackers. Once a vulnerability is successfully injected into a UAV, data from the SFs running on it will be stolen, seriously threatening the dependability of the USFC. Therefore, it is necessary to conduct a quantitative evaluation of the USFC dependability to provide insights for further improving its dependability. This paper develops a USFC dependability evaluation model based on a semi-Markov process (SMP) to capture the dynamic interaction between attacker behavior and USFC system recovery behavior. The dependability of the USFC is comprehensively evaluated from two perspectives: availability and security. Extensive numerical analysis experiments are conducted, and the results not only demonstrate the changing trends of various dependability metrics under different parameters but also show parameter combinations for synergistic optimization among metrics. Full article
(This article belongs to the Special Issue Advancements in Space-Air-Ground Integrated Networks)
43 pages, 15246 KB  
Review
Cloud-Native Earth Observation for Quantitative Vegetation Science: Architectures, Workflows, and Scientific Implications
by Jochem Verrelst, Emma De Clerck, Bhagyashree Verma, Kavach Mishra and Gabriel Caballero
Remote Sens. 2026, 18(8), 1154; https://doi.org/10.3390/rs18081154 - 13 Apr 2026
Viewed by 284
Abstract
The increasing volume, temporal density, and diversity of satellite Earth observation (EO) data have fundamentally transformed quantitative vegetation remote sensing. Dense multi-sensor time series and computationally intensive modelling have rendered traditional download-and-process workflows increasingly impractical. Cloud-native computing—where data access, storage, and computation are [...] Read more.
The increasing volume, temporal density, and diversity of satellite Earth observation (EO) data have fundamentally transformed quantitative vegetation remote sensing. Dense multi-sensor time series and computationally intensive modelling have rendered traditional download-and-process workflows increasingly impractical. Cloud-native computing—where data access, storage, and computation are co-located and analyses are executed in data-proximate environments—has therefore emerged as a key paradigm for scalable and reproducible vegetation EO analysis. This review provides a science-oriented synthesis of cloud-native EO for quantitative vegetation research. We examine architectural principles, data models, and compute patterns that shape how vegetation analyses are implemented, scaled, and scientifically interpreted. Particular attention is given to machine learning as a system component, including model lifecycle management, domain shift, and evaluation integrity in distributed environments. We analyse how cloud-native data abstractions influence algorithmic assumptions, validation design, and long-term product consistency, highlighting trade-offs between analytical complexity, computational cost, latency, and scientific robustness. We provide a forward-looking perspective on emerging imaging spectroscopy missions and the growing system-level requirements for reproducible, scalable, and uncertainty-aware vegetation analytics at continental-to-global scales. We also outline how cloud-native EO infrastructures are driving new scientific paradigms based on continuous monitoring, systematic reprocessing, and AI-driven modelling. Full article
Show Figures

Figure 1

57 pages, 3983 KB  
Review
A Comprehensive Review of UAV Formation Control from a Mission-Driven Perspective
by Chong Yu, Jiaqi Liu, Peng Xie and Wenjun Xie
Drones 2026, 10(4), 278; https://doi.org/10.3390/drones10040278 - 13 Apr 2026
Viewed by 203
Abstract
To systematically review the research progress on unmanned aerial vehicle (UAV) formation control, this paper proposes a mission-driven full-lifecycle analysis architecture. The architecture summarizes the core scenarios and key technologies involved in the three main stages: formation assembly, formation maintenance, and formation reconfiguration. [...] Read more.
To systematically review the research progress on unmanned aerial vehicle (UAV) formation control, this paper proposes a mission-driven full-lifecycle analysis architecture. The architecture summarizes the core scenarios and key technologies involved in the three main stages: formation assembly, formation maintenance, and formation reconfiguration. Moreover, a comprehensive evaluation framework is established that covers pre-event, in-event, and post-event phases from the perspectives of resilience, robustness, reliability, and vulnerability. The interrelationships among these four dimensions are explained in terms of time, function, and design. Finally, this paper identifies current research gaps and practical challenges in terms of algorithms, evaluation methodologies, and real-world deployment verification, and outlines future development directions. Full article
(This article belongs to the Special Issue Flight Control and Collision Avoidance of UAVs: 2nd Edition)
26 pages, 49279 KB  
Article
Resilient Control with Adaptive Control Allocation for Uncertain Over-Actuated Systems in the Presence of Unknown Actuator Degradation
by Kyle Vernyi, Matthew Stanko and K. Merve Dogan
J. Exp. Theor. Anal. 2026, 4(2), 15; https://doi.org/10.3390/jeta4020015 - 13 Apr 2026
Viewed by 150
Abstract
Robust control, adaptive control, and adaptive control allocation methods can create resilient systems that are able to handle uncertainties as well as unknown deficiencies in actuator effectiveness. The capabilities of these methods can further enable advanced missions for autonomous space systems. Thus, in [...] Read more.
Robust control, adaptive control, and adaptive control allocation methods can create resilient systems that are able to handle uncertainties as well as unknown deficiencies in actuator effectiveness. The capabilities of these methods can further enable advanced missions for autonomous space systems. Thus, in this paper, a resilient control with an adaptive control allocation method is proposed and implemented on a vehicle with 3 degrees of freedom (DoF) that operates with eight thrusters to reduce the impact of external uncertainties as well as unknown effects of the actuator. Specifically, the method includes a combination of sliding mode and novel adaptive control design elements to ensure trajectory tracking in the presence of uncertainties. Moreover, an adaptive control allocation method is also introduced to obtain the desired forces and moments in the presence of unknown effects of the actuator. The boundedness of the closed-loop system is proven with Lyapunov stability analysis. The proposed controller results are compared to a baseline sliding mode controller without adaptive control and adaptive control allocation enhancement, where different uncertainties and unknown actuator degradation, as well as failure cases, are considered within several experimental cases under external fan-induced disturbances. The experimental metrics, including integral squared tracking error, maximum tracking error, actuator effort, actuator impulse, and settling time, are provided. Across all cases, the proposed method reduces the integral squared tracking error, improves settling time, and significantly improves yaw regulation compared to a baseline sliding mode controller. This, in turn, yields a slightly increased control effort for the proposed method. Full article
Show Figures

Figure 1

33 pages, 7906 KB  
Article
Aerodynamic Layout Design of a Compound Conventional Rotor High-Speed Unmanned Helicopter
by Long He, Liangquan Wang, Shipeng Yang, Jinwu Xiang, Qinghua Zhu and Dongxia Xu
Drones 2026, 10(4), 277; https://doi.org/10.3390/drones10040277 - 12 Apr 2026
Viewed by 434
Abstract
High-speed capability is a defining feature of next-generation helicopters, enabling time-sensitive missions. This paper compares three high-speed configurations: tiltrotor, coaxial rigid rotor, and compound conventional rotor. Based on existing technology and operational needs, the study focuses on the aerodynamic layout of a compound [...] Read more.
High-speed capability is a defining feature of next-generation helicopters, enabling time-sensitive missions. This paper compares three high-speed configurations: tiltrotor, coaxial rigid rotor, and compound conventional rotor. Based on existing technology and operational needs, the study focuses on the aerodynamic layout of a compound conventional rotor high-speed unmanned helicopter. With key parameters, including a 300 kg takeoff weight and a maximum speed of 240 km/h, iterative optimization was conducted using theoretical analysis, numerical simulation, and flight dynamics evaluation. A feasible aerodynamic layout based on a “dual-side propulsion concept” was developed, followed by flight performance assessment and full-scale prototype flight tests. The results show: (1) the final layout comprises a two-blade hingeless rotor, three-blade pusher propellers, wings, skid landing gear, an H-tail, and a horizontal stabilizer; (2) flight performance meets all design targets, achieving maximum and cruise speeds of 260.48 km/h and 180 km/h at 1500 m altitude; and (3) full-scale prototype tests confirm the rationality of the aerodynamic layout and the reliability of the design process, achieving a high-speed flight of 242.6 km/h at an altitude of 1280 m. This work provides a valuable configuration reference for high-speed unmanned helicopter development. Full article
(This article belongs to the Section Drone Design and Development)
Show Figures

Figure 1

Back to TopTop