Sign in to use this feature.

Years

Between: -

Subjects

remove_circle_outline
remove_circle_outline
remove_circle_outline
remove_circle_outline
remove_circle_outline
remove_circle_outline
remove_circle_outline
remove_circle_outline
remove_circle_outline

Journals

Article Types

Countries / Regions

remove_circle_outline
remove_circle_outline
remove_circle_outline
remove_circle_outline
remove_circle_outline

Search Results (110)

Search Parameters:
Keywords = misinformed beliefs

Order results
Result details
Results per page
Select all
Export citation of selected articles as:
18 pages, 1235 KB  
Article
Parental Attitudes and Hesitancy Towards Childhood Influenza Vaccination in Slovakia: A Cross-Sectional Survey of 301 Parents
by Peter Kunč, Jaroslav Fábry, Martina Neuschlová, Matúš Dohál, Renata Péčová, Jana Mazuchová and Miloš Jeseňák
Children 2026, 13(1), 144; https://doi.org/10.3390/children13010144 - 20 Jan 2026
Abstract
Background/Objectives: Seasonal influenza imposes a significant burden on pediatric public health. Despite official recommendations and full insurance coverage, vaccination rates among children in Slovakia remain critically low. This study aims to analyze the attitudes, beliefs, and determinants of parental hesitancy regarding childhood [...] Read more.
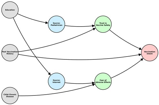
Background/Objectives: Seasonal influenza imposes a significant burden on pediatric public health. Despite official recommendations and full insurance coverage, vaccination rates among children in Slovakia remain critically low. This study aims to analyze the attitudes, beliefs, and determinants of parental hesitancy regarding childhood influenza vaccination in the post-pandemic context. Methods: A single-center cross-sectional survey was conducted between February and March 2025 using convenience sampling among parents of children attending a pediatric immunoallergology center. An anonymous questionnaire collected data on demographics, risk perception, and attitudes. Data from 301 parents were analyzed using descriptive statistics, chi-squared tests, and odds ratios (OR) to identify key predictors of hesitancy. Results: Only 27.6% of parents expressed willingness to vaccinate their children, while 42.5% were opposed and 29.9% hesitant. Statistical analysis revealed no significant association between parental university education and vaccination intent (p > 0.05), indicating that vaccine hesitancy in this specific setting was present across all educational backgrounds. However, the source of information proved to be a critical determinant: consulting a pediatrician significantly increased the odds of acceptance (OR = 6.32; 95% CI: 3.54–11.28), whereas reliance on the internet and social media was a significant predictor of refusal (OR = 0.29; 95% CI: 0.17–0.50). The primary reported barrier was fear of adverse effects (70.4%), which significantly outweighed doubts about efficacy (30.2%). Conclusions: Parental hesitancy in Slovakia is a widespread phenomenon pervasive across all educational backgrounds, driven primarily by safety concerns and digital misinformation. The contrast between the protective influence of pediatricians and the negative impact of digital media underscores that clinical encounters are currently the most effective firewall against hesitancy. Public health strategies must therefore pivot from general education to empowering pediatricians with active, presumptive communication strategies. Full article
(This article belongs to the Special Issue Pediatric Infectious Disease Epidemiology)
Show Figures

Figure 1

12 pages, 443 KB  
Article
Awareness and Risk Behaviors Associated with Tribulus terrestris (Tt), Dietary Supplements, and Anabolic Steroids: Evidence from an Italian Questionnaire-Based Study
by Adele Minutillo, Omayema Taoussi, Simona Pichini, Francesco Paolo Busardò and Giulia Bambagiotti
Nutrients 2026, 18(2), 253; https://doi.org/10.3390/nu18020253 - 13 Jan 2026
Viewed by 149
Abstract
Background: Tribulus terrestris (Tt) is a popular herbal supplement marketed to enhance fitness performance, despite inconclusive evidence regarding its efficacy and safety. This study aimed to investigate the prevalence of TT use, awareness, and motivations for its use among recreational [...] Read more.
Background: Tribulus terrestris (Tt) is a popular herbal supplement marketed to enhance fitness performance, despite inconclusive evidence regarding its efficacy and safety. This study aimed to investigate the prevalence of TT use, awareness, and motivations for its use among recreational athletes in Italy, helping to address the lack of empirical data describing who actually uses Tt, for what purposes, and with what behavioral risks. Methods: A cross-sectional anonymous survey was administered between May and October 2024 across Italian gyms and fitness clubs using Microsoft Forms. A total of 696 individuals initiated the questionnaire; after removal of duplicate, incomplete and ineligible entries, 510 responses were analyzed. Two indicators of Tt consumption were assessed: ever use and current use, with the latter designated as the primary outcome. A multivariable logistic regression evaluated predictors of current Tt use, entering sex, age category (18–24, 25–34, 35–44, ≥45 years), and motivation for supplement consumption. Results: Current Tt use was reported by 7.8% of respondents, while 10.5% declared ever using a Tt-containing product. Motivation was the only independent predictor of Tt consumption (p = 0.012). Individuals reporting performance enhancement as their primary motivation were markedly more likely to currently use Tt, compared with those using supplements for other purposes (adjusted OR ≈ 18.5; p = 0.008). Neither sex (p = 0.918) nor age category (p = 0.519) significantly predicted Tt use. Admission of anabolic steroid use was infrequent but was linked to online purchasing from potentially unregulated sources. Conclusions: Tt consumption in fitness settings is driven predominantly by performance-oriented expectations rather than demographic characteristics. The observed discrepancy between consumer beliefs and scientific evidence suggests a pressing need for educational interventions and regulatory vigilance in sports nutrition. Public health policies should focus on improving label literacy, strengthening consumer protection, and countering misinformation within supplement marketing environments. Full article
(This article belongs to the Special Issue Dietary Supplements for Human Health and Disease)
Show Figures

Figure 1

13 pages, 387 KB  
Article
Qualitative Study on Vaccinations for Travelers
by Fabiana Nuccetelli, Sara Ciampini, Valeria Gabellone, Patrizio Zanobini, Pierluigi Lopalco and Luigi Roberto Biasio
Vaccines 2026, 14(1), 47; https://doi.org/10.3390/vaccines14010047 - 30 Dec 2025
Viewed by 393
Abstract
Background: Vaccinations are essential to protect travelers from infectious diseases, especially in high-risk destinations. However, awareness and adherence to vaccination recommendations vary, influenced by communication, personal beliefs, and behavior. Methods: A focus group was conducted in February 2025 at a local health authority [...] Read more.
Background: Vaccinations are essential to protect travelers from infectious diseases, especially in high-risk destinations. However, awareness and adherence to vaccination recommendations vary, influenced by communication, personal beliefs, and behavior. Methods: A focus group was conducted in February 2025 at a local health authority in central Italy, specifically within its travel clinic, to explore travelers’ awareness, attitudes, and behaviors regarding vaccination. The discussion was analyzed using the “3Cs” Vaccine Hesitancy model. Participants were purposively selected to ensure diversity and representativeness. Discussions included past travel experiences, knowledge of required vaccines, motivations for immunization, and barriers to access. Results: Four key thematic areas emerged: socio-cultural/environmental factors, psychological/emotional influences, knowledge/information access, and general health perceptions. Communication gaps often weakened belief in vaccine efficacy and necessity. Cultural background, past experiences, and risk perception heavily influenced decisions. Discussion: Although vaccination is widely viewed as a protective measure, vaccine hesitancy persists due to misinformation and limited institutional trust. The COVID-19 pandemic intensified both awareness and skepticism. The 3Cs model clarified hesitancy levels and barriers, emphasizing the need for effective communication and trust-building. Conclusions: Enhancing access to accurate information, strengthening healthcare professionals’ communicative role, and reducing economic obstacles are crucial. Tailored awareness campaigns and integrated health policies are essential to increasing vaccine uptake, safeguarding traveler health, and limiting global disease spread. Patient or Public Contribution: Members of the public contributed to this study by participating in a focus group, where they shared their personal experiences, perceptions, and opinions regarding travel-related vaccinations. Their insights provided valuable qualitative data that helped inform the study’s findings. However, they were not involved in the study design, the analysis of the data, or the preparation of the manuscript. The role of participants was limited to the data collection phase of the study. Full article
(This article belongs to the Special Issue Acceptance and Hesitancy in Vaccine Uptake: 2nd Edition)
Show Figures

Figure 1

17 pages, 281 KB  
Article
Vaccine Hesitancy and Refusal Among Parents of Children Aged 5–11 Years: Evidence from the COVID-19 Pandemic in the Calabria Region
by Francesca Licata, Concetta Arianna Scicchitano, Emma Antonia Citrino and Aida Bianco
Vaccines 2026, 14(1), 17; https://doi.org/10.3390/vaccines14010017 - 23 Dec 2025
Viewed by 407
Abstract
Background/Objectives: This study aims to evaluate COVID-19 parental vaccine hesitancy (CPVH) and refusal among parents of children between 5 and 11 years and to identify potential factors influencing them. A secondary aim was to assess knowledge, concerns, and beliefs associated with COVID-19 and [...] Read more.
Background/Objectives: This study aims to evaluate COVID-19 parental vaccine hesitancy (CPVH) and refusal among parents of children between 5 and 11 years and to identify potential factors influencing them. A secondary aim was to assess knowledge, concerns, and beliefs associated with COVID-19 and immunization. Methods: This cross-sectional study was conducted among parents of children between 5 and 11 years using an anonymous, self-administered questionnaire. Sociodemographic characteristics, knowledge, concerns, and beliefs regarding COVID-19 and immunization in children; CPVH according to Parent Attitudes about Childhood Vaccines short scale; COVID-19 vaccination status and intention; and sources of information about COVID-19 vaccination were investigated. Results: Among 506 participating parents, only 12.7% correctly answered all six knowledge items. High CPVH was found in 60.1% of respondents and was more prevalent among younger parents and those with lower knowledge levels. Compared to having received no information on COVID-19 vaccination, high CPVH was positively associated with having received information from informal sources and trusting them and negatively associated with information from formal ones. More than half (58.3%) had vaccinated their child, and 38.5% had no intention to vaccinate their child against COVID-19. High CPVH, lower knowledge levels, and a need for further information were significant predictors of vaccine refusal. Conversely, refusal was negatively associated with parental COVID-19 vaccination status, and with having received information from formal and from both formal and informal sources compared to not having received information. Conclusions: The findings highlight the need for establishing and investing in platforms to promote vaccine awareness and dispelling misinformation among parents. Full article
11 pages, 527 KB  
Article
Prevalence and Impact of Contraceptive Misconceptions Among Married Women in Al-Ahsa, Saudi Arabia
by Rasha Ahmed Fouad, Ghadah Abdulaziz AlShaikh-Mubarak, Fai Fahad Alruwaished, Noura Yousef Alrasheed, Raghad Abdullah Alessad, Rawan Nabeel Alabdullah, Norah Adel Alali and Latifah Saleh Aljawf
Healthcare 2025, 13(24), 3256; https://doi.org/10.3390/healthcare13243256 - 12 Dec 2025
Viewed by 399
Abstract
Background: Family planning is essential for improving maternal and child health. However, misconceptions and cultural beliefs remain significant barriers to contraceptive use in many conservative societies. Purpose: This study aimed to assess the prevalence of contraceptive misconceptions and examine their impact on contraceptive [...] Read more.
Background: Family planning is essential for improving maternal and child health. However, misconceptions and cultural beliefs remain significant barriers to contraceptive use in many conservative societies. Purpose: This study aimed to assess the prevalence of contraceptive misconceptions and examine their impact on contraceptive use among married women in Al-Ahsa, Saudi Arabia. Methods: A cross-sectional study was conducted from January to April 2023, enrolling 379 married women aged 18–49 years from primary healthcare centers in Al-Ahsa. A structured, validated questionnaire was used to collect data on sociodemographic characteristics, contraceptive practices, and the prevalence of common misconceptions. Statistical tests were performed for data analysis using SPSS version 26. Results: Misconceptions were highly prevalent, with 94.7% believing contraceptives affect mood, 92.3% linking them to hormonal disorders, and 63.3% to impaired future pregnancies. Conclusions: The findings indicate that widespread misconceptions about contraceptives persist among married women in Al-Ahsa. These beliefs significantly limit the optimal use of family planning methods, despite relatively high educational attainment in the population. The study highlights an urgent need for targeted, culturally sensitive interventions to correct misinformation and improve women’s reproductive health outcomes. Full article
Show Figures

Figure 1

16 pages, 314 KB  
Article
Communicating Community-Based Public Health Surveillance: Lessons from Profiling Public Risk Perceptions of COVID-19 Wastewater Monitoring
by Youllee Kim
Int. J. Environ. Res. Public Health 2025, 22(12), 1782; https://doi.org/10.3390/ijerph22121782 - 25 Nov 2025
Viewed by 420
Abstract
Wastewater monitoring is a well-established form of community-based public health surveillance technology that gained renewed attention during the COVID-19 pandemic as an early warning system for SARS-CoV-2 infection trends. For monitoring data to be effectively translated into public health action, however, communication strategies [...] Read more.
Wastewater monitoring is a well-established form of community-based public health surveillance technology that gained renewed attention during the COVID-19 pandemic as an early warning system for SARS-CoV-2 infection trends. For monitoring data to be effectively translated into public health action, however, communication strategies that address public risk perceptions and foster cooperation are essential. This study focuses on wastewater monitoring in the context of COVID-19 and provides an evidential basis for developing targeted public health messages by segmenting the population into risk perception profiles. A survey of 332 Colorado residents was analyzed using latent class analysis (LCA), revealing four profiles: the worrisome (48%), the practical (19%), the community-oriented (11%), and the minimally concerned (22%). LCA with covariate analysis showed that communal coping orientation, belief in misinformation, and attitudes and knowledge of wastewater monitoring, along with age, education, and political ideology, were associated with these profiles. Findings highlight how communication strategies for community-based public health surveillance can be tailored to different population subgroups. Full article
17 pages, 338 KB  
Article
Exploring the Relationship Between Conspiracy Theory Beliefs and Adherence to Government Guidelines During the COVID-19 Pandemic: The Role of Perceived Control and Trust in Social Media and Traditional Sources of Information
by Maria Stella Epifanio, Vittoria Spicuzza, Martina Riolo, Emanuele Cusumano, Marco Andrea Piombo and Sabina La Grutta
Healthcare 2025, 13(22), 2915; https://doi.org/10.3390/healthcare13222915 - 14 Nov 2025
Viewed by 1095
Abstract
Background: The COVID-19 pandemic, declared to be over by the World Health Organization (WHO) on 5 May 2023, significantly impacted global physical, mental, economic, social, and political conditions. Since the onset of the pandemic, conspiracy theories have surged globally, facilitated by the Internet [...] Read more.
Background: The COVID-19 pandemic, declared to be over by the World Health Organization (WHO) on 5 May 2023, significantly impacted global physical, mental, economic, social, and political conditions. Since the onset of the pandemic, conspiracy theories have surged globally, facilitated by the Internet and social media. Conspiracy thinking is associated with mistrust in traditional sources of information, such as newspapers and news/TV programs, and lower adherence to public health guidance. However, there is limited understanding of how these beliefs are reflected in specific health-related behaviors and the mediating variables involved. Objective: The study aims to analyze the relationship between the belief in conspiracy theories, perceived personal control, and psychological well-being during the COVID-19 pandemic in Italy to understand how belief in conspiracy theories may contribute to less adherence to government guidelines and the role of factors such as personal control, trust in social media, and traditional sources of information in this relationship. Methods: In total, 437 Italian adults (296 women, 140 men, 1 non-binary; M_age = 31.41, SD = 13.32) completed measures of well-being, perceived control, use/trust of traditional vs. social-media sources, conspiracy beliefs, and adherence. Results: Well-being correlated positively with perceived control and social-media trust. Perceived control correlated positively with social-media trust and negatively with traditional-source trust. Adherence correlated positively with traditional-source trust and negatively with all conspiracy measures. Mediation showed an indirect effect of conspiracy beliefs on lower adherence only via reduced trust in traditional sources. In contrast, no indirect effects were found via social-media trust or perceived control. Conclusions: Conspiracy beliefs undermine adherence primarily by eroding trust in traditional information. Risk communication should rebuild institutional trust and tailor messaging across both social and traditional channels, taking into account psychological factors. Full article
Show Figures

Figure 1

23 pages, 1352 KB  
Article
Infected Politics in the Pandemic: How Medical Populism Shapes Politics on Two Continents
by Amélie Jaques-Apke and Reinhard Heinisch
Soc. Sci. 2025, 14(11), 665; https://doi.org/10.3390/socsci14110665 - 14 Nov 2025
Viewed by 948
Abstract
This article investigates how populist leaders in power across Europe and the Americas responded to the COVID-19 pandemic, with a focus on the extent and form of medical populism—the calculated use of health crises to challenge establishment authority, mobilize support, and promote alternative [...] Read more.
This article investigates how populist leaders in power across Europe and the Americas responded to the COVID-19 pandemic, with a focus on the extent and form of medical populism—the calculated use of health crises to challenge establishment authority, mobilize support, and promote alternative governance. Drawing on speeches and public statements from a select group of populist heads of government—including Orbán, Matovič, Maduro, López Obrador, Bukele, Bolsonaro, and Trump—we compare cross-regional discursive patterns using a framework developed. Contrary to expectations of ideological or regional uniformity, we find that medical populism is a transnational and trans-ideological phenomenon. While expressions vary, all leaders engaged in anti-elitist, conspiratorial, or anti-scientific rhetoric. Centralized political authority and weak healthcare systems, rather than ideology, more reliably explain the intensity of medical populist discourse. These findings challenge the common belief in the literature that populist misinformation is mainly connected to the radical right or low institutional trust, and highlight instead the structural incentives that drive medical populism in times of crisis. Full article
(This article belongs to the Section International Politics and Relations)
Show Figures

Figure 1

23 pages, 1239 KB  
Review
Determinants of Parental Adherence to Childhood Immunization Among Children Under Five in Marginalized Asian Populations
by Nitima Nulong, Nirachon Chutipattana, Lan Thi Kieu Nguyen, An Dai Tran, Uyen Thi To Nguyen and Cua Ngoc Le
Int. J. Environ. Res. Public Health 2025, 22(11), 1692; https://doi.org/10.3390/ijerph22111692 - 9 Nov 2025
Viewed by 1239
Abstract
Childhood immunization is one of the most effective public health measures, yet inequities remain in marginalized populations across Asia, where parental adherence is essential to sustaining the Expanded Program on Immunization. This narrative review examines determinants of adherence among under-five children in disadvantaged [...] Read more.
Childhood immunization is one of the most effective public health measures, yet inequities remain in marginalized populations across Asia, where parental adherence is essential to sustaining the Expanded Program on Immunization. This narrative review examines determinants of adherence among under-five children in disadvantaged communities. Following PRISMA guidelines, searches of PubMed, Scopus, and Google Scholar identified studies published between 2015 and 2025, with earlier key works included as relevant. Twenty-one studies from South, Southeast, and East Asia were analyzed. Five domains were associated with adherence: socioeconomic and access factors, where maternal education, household income, and possession of immunization cards were positive predictors, while remote residence was a barrier; trust, cultural beliefs, and social norms, with misinformation and vaccine controversies reducing uptake, and provider trust and supportive norms improving it; migration and mobility, as migrant, stateless, and left-behind children had lower coverage due to weak registration and disrupted caregiving; household and caregiver dynamics, where decision-making by family or community members shaped uptake, while large family size and maternal employment limited adherence; and health system capacity, with inadequate infrastructure and follow-up hindering coverage and integration with maternal–child health services facilitating it. Addressing these intersecting barriers through equity-focused strategies is critical to achieving universal immunization coverage. Full article
Show Figures

Figure 1

12 pages, 806 KB  
Article
A Study on Parental Corticophobia in Pediatric Allergic Diseases
by Halil Alkaya, Uğur Altaş, Seda Çevik, Yakup Söğütlü and Mehmet Yaşar Özkars
Medicina 2025, 61(11), 1959; https://doi.org/10.3390/medicina61111959 - 31 Oct 2025
Viewed by 592
Abstract
Background and Objectives: Parental beliefs strongly influence treatment adherence in pediatric allergic diseases. Concerns about corticosteroid therapy—known as corticophobia—may disrupt disease control and compromise child well-being. This study aimed to evaluate parental knowledge, beliefs, and concerns regarding topical, inhaled, and intranasal corticosteroid [...] Read more.
Background and Objectives: Parental beliefs strongly influence treatment adherence in pediatric allergic diseases. Concerns about corticosteroid therapy—known as corticophobia—may disrupt disease control and compromise child well-being. This study aimed to evaluate parental knowledge, beliefs, and concerns regarding topical, inhaled, and intranasal corticosteroid use in children, and to identify sociodemographic factors associated with corticophobia. Materials and Methods: This prospective survey was conducted in a tertiary pediatric allergy and immunology clinic. A structured questionnaire was anonymously completed by 110 parents of children receiving corticosteroid therapy. The survey assessed demographics, family history of atopy, corticosteroid use, perceived disease severity, knowledge level, concerns, and sources of information. Descriptive statistics and chi-square tests were applied (p < 0.05 significant). Results: The most frequent concerns were growth retardation, hormonal imbalance, and long-term side effects. Corticophobia was significantly more prevalent among university-educated parents (p = 0.043) and those with a family history of atopy (p = 0.017). Despite generally high adherence to prescribed regimens, nearly 60% of parents sought additional information, highlighting the impact of knowledge gaps on health-related parenting practices. Conclusions: Corticophobia remains a common parental concern in pediatric allergy care, with implications for adherence, family decision-making, and child well-being. Addressing misinformation and providing family-centered, tailored educational strategies—particularly for highly educated parents and those with an atopic background—may reduce fears, strengthen trust, and promote sustainable healthy behaviors. Full article
(This article belongs to the Special Issue Research on Allergy, Asthma, and Clinical Immunology)
Show Figures

Figure 1

14 pages, 1312 KB  
Article
Insights into Cancer Patients’ Experiences and Needs in the Northeast Region of India: A Qualitative Study
by Redolen Rose Dhar, Reshmi Bhageerathy, Ramesh Holla and Anisha Mawlong
Healthcare 2025, 13(21), 2748; https://doi.org/10.3390/healthcare13212748 - 30 Oct 2025
Cited by 1 | Viewed by 731
Abstract
Background/Objectives: Cancer remains a major public health concern in India, with the Northeast Region (NER) reporting the country’s highest incidence rates. In Meghalaya, a predominantly tribal state, cultural beliefs, financial hardship, and limited healthcare access significantly affect cancer diagnosis and treatment outcomes. [...] Read more.
Background/Objectives: Cancer remains a major public health concern in India, with the Northeast Region (NER) reporting the country’s highest incidence rates. In Meghalaya, a predominantly tribal state, cultural beliefs, financial hardship, and limited healthcare access significantly affect cancer diagnosis and treatment outcomes. This study explores the experiences and needs of cancer patients in Meghalaya, India, to inform culturally sensitive, patient-centred, and financially inclusive approaches to cancer care among tribal populations. Methods: A qualitative study was conducted among 19 participants (12 patients and 7 caregivers; in cases where patients were unable to communicate effectively due to physical weakness or treatment-related complications, their primary caregivers, those directly linked to the specific patients, were interviewed instead) receiving treatment at Civil Hospital, Shillong, between August and November 2023. In-depth interviews were conducted in Khasi, translated into English, and analysed thematically following COREQ guidelines. Results: Ten key themes emerged. Patients often attributed early symptoms to supernatural causes and sought traditional healers, delaying diagnosis. Many experienced fragmented care pathways, misinformation, and fear of treatment side effects. The financial burden was severe, with high out-of-pocket costs for travel, diagnostics, and medicines, despite partial relief through the Meghalaya Health Insurance Scheme. Communication about costs between patients and providers was limited, leaving families unprepared for the expenses. Emotional distress, loss of livelihood, and dependence on family support were common, while faith and spirituality served as major coping mechanisms. Conclusions: Cancer care in Meghalaya is shaped by intertwined cultural, economic, and systemic barriers. Strengthening culturally tailored health education, decentralised diagnostic services, structured financial counselling, and cost transparency can improve care delivery. Future research should adopt multi-centre, longitudinal approaches to guide equitable, patient-centred cancer policies in tribal and rural settings. Full article
Show Figures

Figure 1

30 pages, 2907 KB  
Systematic Review
Health System Determinants of Delivery and Uptake of HPV Vaccination Services Among Involuntary Migrant Populations: A Qualitative Systematic Review
by Jennifer Nyawira Githaiga, Jill Olivier, Susanne Noll and Edina Amponsah-Dacosta
Vaccines 2025, 13(10), 1064; https://doi.org/10.3390/vaccines13101064 - 18 Oct 2025
Viewed by 974
Abstract
Background: Migrant populations are commonly under-immunised relative to general populations in host countries. The evidence base on routine vaccination among migrant children suggests that higher priority is given to infants and younger children compared to adolescents. Though migrants are often classified as a [...] Read more.
Background: Migrant populations are commonly under-immunised relative to general populations in host countries. The evidence base on routine vaccination among migrant children suggests that higher priority is given to infants and younger children compared to adolescents. Though migrants are often classified as a homogenous group, different sub-populations of migrants exist, including voluntary migrants who choose to move and involuntary migrants forcibly displaced by humanitarian crises. The human papillomavirus (HPV) vaccine, a relatively recent addition to global routine immunisation schedules for adolescents, is a useful proxy for understanding vaccine equity for this under-prioritised group. This qualitative systematic review explores health system determinants of delivery and uptake of HPV vaccination services among involuntary migrants. Methods: A literature search was conducted across ten electronic databases. An analytical framework tailored to the migrant context aided in capturing the complexity and magnitude of systemic factors that determine vaccine delivery and uptake among involuntary migrants. Of the 676 records retrieved, 27 studies were included in this review. Results: Key determinants of vaccine delivery include adaptation of immunisation policies for migrant inclusiveness, implementation of migrant-targeted interventions, health provider recommendations, electronic health records, and free vaccines. Uptake determinants include access dependent on legal status, awareness-related determinants akin to culturally appropriate health messaging, and acceptance-related determinants associated with sociocultural beliefs, misinformation, and distrust. Conclusions: Prioritising vaccination programmes linked with non-outbreak-related diseases is challenging in the disruptive context of humanitarian crises given fragile health systems, limited resources, loss of health infrastructure and deployment of health personnel to emergency care. We strongly advocate for global actors at all health systems levels to actively reform national HPV vaccination programmes to enhance inclusivity of adolescent girls in crises settings or resettled in host countries. Full article
(This article belongs to the Special Issue Inequality in Immunization 2025)
Show Figures

Figure 1

18 pages, 287 KB  
Article
COVID-19 Vaccine Hesitancy: Experiences from the Republic of the Congo, the Democratic Republic of the Congo and the Republic of Guinea-Bissau
by Hamadou Boiro, Thierno Balde, Julienne Ngoundoung Anoko, Jean Marie Kipela Moke Fundji, Lucien Alexis Manga, Boureima Hama Sambo, Sidu Biai, Issa Diallo, Ramses Ramazani Kalumbi, Geir Gunnlaugsson, Jónína Einarsdóttir, Joseph Chukwudi Okeibunor, Boniface Oyugi, Jayne Byakika Tusiime, Fiona Braka and Abdou Salam Gueye
COVID 2025, 5(10), 165; https://doi.org/10.3390/covid5100165 - 25 Sep 2025
Viewed by 1067
Abstract
The rollout of COVID-19 vaccines marked a turning point in pandemic control, yet vaccine hesitancy emerged as a significant obstacle in sub-Saharan Africa (SSA). The study aims to investigate socio-behavioural drivers of vaccine hesitancy in three high-resistance countries: the Republic of Congo, the [...] Read more.
The rollout of COVID-19 vaccines marked a turning point in pandemic control, yet vaccine hesitancy emerged as a significant obstacle in sub-Saharan Africa (SSA). The study aims to investigate socio-behavioural drivers of vaccine hesitancy in three high-resistance countries: the Republic of Congo, the Democratic Republic of the Congo, and the Republic of Guinea-Bissau. By employing a qualitative ethnographic design, in the period from April to October 2022, the study enrolled 752 participants in semi-structured in-depth interviews and focus group discussions, involving community leaders, women’s leaders, healthcare providers, traditional practitioners, traditional leaders, drivers, and youth leaders, ensuring diverse perspectives. Findings indicate that vaccine hesitancy is fluid and contextual with three principal drivers: (1) denial of COVID-19’s existence, often reinforced by scepticism among healthcare providers and the belief that the disease is foreign or a governmental scheme for financial gain; (2) misinformation, including rumours about vaccine incompatibility with certain foods, and fears of sterility and witchcraft; (3) a firm reliance on traditional medicine, seen as effective alternative to biomedical interventions. Vaccine hesitancy can only be addressed through culturally responsive, multisectoral approaches centred on community dialogue, improved communication, and the integration of trusted networks. Without inclusive strategies, resistance will undermine pandemic response and future health interventions in SSA. Full article
(This article belongs to the Section COVID Public Health and Epidemiology)
23 pages, 2210 KB  
Article
Gender Dynamics in Vaccine Acceptance and Hesitancy Among Primary Caregivers in Ethiopia: A Mixed-Methods Study
by Geteneh Moges Assefa, Michael Tarekegn, Kasahun Negash, Betibebu Mulugeta, Sintayehu Abebe, Baye Denekew, Mhret Ayele, Azmeraw A. Tesfahun, Gedamu Kassie, Virginia Stulz, Makida Berhan and Muluken Desalegne Muluneh
Vaccines 2025, 13(10), 998; https://doi.org/10.3390/vaccines13100998 - 24 Sep 2025
Cited by 1 | Viewed by 1260
Abstract
Background/Objectives: Vaccination uptake in Ethiopia is deeply shaped by gender norms, with women serving as primary caregivers but often limited by low autonomy, while men typically control household decisions but remain less engaged in child health. This study examines gendered influences on vaccine [...] Read more.
Background/Objectives: Vaccination uptake in Ethiopia is deeply shaped by gender norms, with women serving as primary caregivers but often limited by low autonomy, while men typically control household decisions but remain less engaged in child health. This study examines gendered influences on vaccine hesitancy and acceptance to inform future strategies. Methods: A community-based cross-sectional mixed-methods study was conducted in four regions of Ethiopia (Amhara, Oromia, Afar, and Tigray). Quantitative data were collected from 992 caregivers through multistage stratified sampling procedure, whereas qualitative data were collected from 26 in-depth interviews, 24 exit interviews and 11 key informant interviews and were analyzed thematically guided by the WHO Behavioural and Social Drivers framework. Multivariable logistic regression was conducted to determine the associations. Results: The result highlighted that the proportion of caregivers who reported willingness to vaccinate their child with all recommended vaccines was high (93.5%) and more likely among those with higher education, family support, religious support, and frequency of health worker contact. However, 51.1% of caregivers displayed some degree of vaccine hesitancy, with higher prevalence among males. Hesitancy was linked to traditional beliefs and norms that assign vaccination responsibility to mothers, urban residence, and being employed, while secondary education, family support, and religious support were protective. While acceptance is high, hesitancy persists. Gender roles, education, social support, and health worker engagement influence immunization outcomes. Conclusions: The study highlighted that expanding immunization across all age groups and reducing persistent hesitancy requires a shift toward gender-responsive strategies including integrating a gender perspective into the immunization programs that address traditional norms and misinformation. Full article
(This article belongs to the Section Vaccines and Public Health)
Show Figures

Figure 1

33 pages, 360 KB  
Article
Mind the Gap: Sex-Specific Drivers of Human Papillomavirus Vaccination Uptake in Serbian University Students
by Vida Jeremić Stojković, Stefan Mandić-Rajčević, Dejana Vuković, Mila Paunić, Snežana Stojanović Ristić, Marija Obradović and Smiljana Cvjetković
Eur. J. Investig. Health Psychol. Educ. 2025, 15(9), 189; https://doi.org/10.3390/ejihpe15090189 - 19 Sep 2025
Cited by 1 | Viewed by 988
Abstract
Despite proven effectiveness, human papillomavirus (HPV) vaccination uptake remains suboptimal in many countries. The aim of this study was to explore differences in beliefs about HPV and HPV vaccination, the information environment and social influences shaping vaccination decisions between male and female undergraduate [...] Read more.
Despite proven effectiveness, human papillomavirus (HPV) vaccination uptake remains suboptimal in many countries. The aim of this study was to explore differences in beliefs about HPV and HPV vaccination, the information environment and social influences shaping vaccination decisions between male and female undergraduate university students in Belgrade, and to identify sex-specific factors associated with HPV vaccine uptake. A cross-sectional study was conducted between April and December 2024. An online questionnaire was completed by 1529 female and 423 male students who were either receiving their second or third dose of the nonavalent HPV vaccine, or accessing general healthcare services at the general medicine department of the Institute for Students’ Health of Belgrade. Hierarchical logistic regression was used to identify predictors of HPV vaccine uptake in male and female students. Among female students, HPV vaccine uptake was associated with stronger beliefs in vaccine efficacy (OR = 2.01, 95% CI: 1.50–2.69) and safety (OR = 2.29, 95% CI: 1.69–3.10), lower perceived lack of information (OR = 0.71, 95% CI: 0.60–0.84), and social influence of family members, (OR = 1.45, 95% CI: 1.04–2.03), colleagues (OR = 1.62, 95% CI: 1.01–2.59) and media (OR = 1.92, CI: 1.10–3.37). Among male students, vaccine uptake was associated with stronger beliefs in vaccine efficacy (OR = 2.14, 95% CI: 1.37–3.34), lower perceived lack of information (OR = 0.71, 95% CI: 0.52–0.98), more frequent reliance on scientific literature (OR = 1.50, 95% CI: 1.15–1.97) and family (OR = 1.37, 95% CI: 1.07–1.75) and less frequent use of YouTube (OR = 0.70, CI: 0.53–0.92) as sources of information, and social influence of family (OR = 1.83, 95% CI: 1.03–3.24). This study highlights significant sex differences in factors influencing HPV vaccine uptake, indicating that tailored approach is required in designing vaccine promotion strategies. Strengthening communication on efficacy and safety, improving access to reliable information, and addressing sex-specific concerns such as safety and financial barriers in females and misinformation in males could improve uptake and equitable HPV protection. Full article
Back to TopTop