Sign in to use this feature.

Years

Between: -

Subjects

remove_circle_outline
remove_circle_outline
remove_circle_outline
remove_circle_outline
remove_circle_outline
remove_circle_outline
remove_circle_outline
remove_circle_outline
remove_circle_outline

Journals

Article Types

Countries / Regions

Search Results (193)

Search Parameters:
Keywords = mild behavioral impairment

Order results
Result details
Results per page
Select all
Export citation of selected articles as:
16 pages, 1295 KB  
Article
ERP Biomarkers of Auditory–Visual Distraction in Aging and Cognitive Impairment
by Valentina Gumenyuk, Oleg Korzyukov, Sheridan M. Parker, Daniel L. Murman, Nicholas R. Miller and Matthew Rizzo
Brain Sci. 2025, 15(11), 1242; https://doi.org/10.3390/brainsci15111242 - 19 Nov 2025
Viewed by 420
Abstract
Background/Objectives: Distraction is a form of impaired selective attention that becomes more pronounced with normal aging and in pathological conditions such as mild cognitive impairment (MCI) and Alzheimer’s disease (AD). Event-related potentials (ERPs) provide sensitive, time-resolved measures of neural mechanisms underlying distractibility. [...] Read more.
Background/Objectives: Distraction is a form of impaired selective attention that becomes more pronounced with normal aging and in pathological conditions such as mild cognitive impairment (MCI) and Alzheimer’s disease (AD). Event-related potentials (ERPs) provide sensitive, time-resolved measures of neural mechanisms underlying distractibility. This study aimed to identify age- and disease-related ERP signatures of auditory–visual distraction as potential functional biomarkers for cognitive decline. Methods: Forty-six participants were enrolled, including young controls (Y), healthy older controls (O), individuals with MCI, and individuals with AD. Participants performed cross-modal interference tasks in which irrelevant auditory distracting sounds were paired with a relevant visual discriminating task. The distraction potential was quantified as the difference between ERP responses to novel distractors and standard stimuli, focusing on three core components: N1-enhancement, P3a, and reorienting negativity (RON). Behavioral measures (accuracy, reaction time, miss responses) were also assessed. Results: Compared to Y, O showed increased N1-enhancement and reduced P3a and RON amplitudes, consistent with age-related susceptibility to distraction. Patients with MCI and AD exhibited further abnormalities, including diminished P3a and altered RON responses, suggesting impaired orientation and reorientation of attention. Behavioral distraction effect was observed in all groups, with no significant difference between groups. ERP–cognition correlations indicated that reduced P3a amplitude and delayed RON were associated with executive dysfunction and memory deficits. Conclusions: ERP signatures of distraction, particularly altered P3a and RON components, differentiate normal aging from pathological decline and may serve as functional biomarkers for early detection of MCI and AD. These findings highlight the translational potential of distraction paradigms in clinical assessment of aging-related cognitive impairment. Full article
(This article belongs to the Section Neurodegenerative Diseases)
Show Figures

Figure 1

24 pages, 1805 KB  
Article
Comparative Study on Phacoemulsification Techniques and Intraocular Lens Implantation in Dogs with Cataract
by Elena Bonea, Cornel Dionisie Igna and Ioan Huțu
Appl. Sci. 2025, 15(22), 12250; https://doi.org/10.3390/app152212250 - 18 Nov 2025
Viewed by 630
Abstract
Cataracts are one of the leading causes of vision loss in dogs, significantly impairing their quality of life and visual behavior. Phacoemulsification, followed by intraocular lens (IOL) implantation, is currently the gold standard for visual rehabilitation. This non-randomized clinical study included 60 dogs [...] Read more.
Cataracts are one of the leading causes of vision loss in dogs, significantly impairing their quality of life and visual behavior. Phacoemulsification, followed by intraocular lens (IOL) implantation, is currently the gold standard for visual rehabilitation. This non-randomized clinical study included 60 dogs (120 eyes)of various breeds, ages, and sizes, diagnosed with cataracts of different etiologies and degrees of evolution (incipient, mature, hypermature, and intumescent). Postoperative visual function was assessed using conventional neuro-ophthalmologic tests (menace response, cotton ball test, maze navigation) and a custom-designed visual scoring scale developed by the authors to objectively quantify functional recovery. The bimanual technique (Phaco 2) showed slightly shorter surgical times than the monomanual approach (Phaco 1), with significant differences during the capsulorhexis (T1) and IOL implantation (T4) phases (p < 0.05). Postoperative inflammation was mild and transient, with no IOL decentration or posterior capsule opacification observed over 60 days. Visual function improved progressively, with 79.2% (95/120 eyes) reaching functional vision by two months and mean recovery exceeding 90%of normal by day 30. Both techniques provided favorable short-term outcomes for canine cataract extraction, with outcomes mainly influenced by cataract type and lens consistency. The proposed visual scoring system represents a preliminary clinical tool that may support standardized evaluation of postoperative vision in dogs. The results highlight the importance of ongoing refinement in surgical training and the standardization of phacoemulsification protocols to improve reproducibility and long-term outcomes in veterinary ophthalmology. Full article
Show Figures

Figure 1

24 pages, 608 KB  
Article
Evaluating the Severity of Autism Spectrum Disorder from EEG: A Multidisciplinary Approach Using Statistical and Artificial Intelligence Frameworks
by Noor Kamal Al-Qazzaz, Sawal Hamid Bin Mohd Ali and Siti Anom Ahmad
Bioengineering 2025, 12(11), 1225; https://doi.org/10.3390/bioengineering12111225 - 10 Nov 2025
Viewed by 682
Abstract
A developmental impairment known as autism spectrum disorder (ASD) impacts youngsters and is characterized by impaired social communication and limited behavioral expression. In this study, electroencephalography (EEG) is used to obtain the brain electrical activity of typically developing children and of mild, moderate, [...] Read more.
A developmental impairment known as autism spectrum disorder (ASD) impacts youngsters and is characterized by impaired social communication and limited behavioral expression. In this study, electroencephalography (EEG) is used to obtain the brain electrical activity of typically developing children and of mild, moderate, and severe ASD patients using relative powers. This study investigates ASD patients using a multidisciplinary approach involving two-way ANOVA and Pearson’s correlation statistical analyses to better understand the multistage severity of ASD from EEG by providing a spectro-spatial profile of ASD severity. Artificial intelligence frameworks, including a decision tree (DT) machine learning classifier and a long short-term memory (LSTM) neural network, are applied to discriminate mild, moderate, and severe ASD patients from typically developing children. The statistical results revealed that with increasing severity compared to the control, faster frequencies decreased and slower frequencies increased, indicating a distinct correlation between the severity of ASD and neurophysiological activity. Moreover, the DT classifier achieved a classification accuracy of 65%, and the LSTM classifier achieved a classification accuracy of 73.3%. This approach highlights the potential for statistical and artificial intelligence techniques to reliably identify EEG abnormalities associated with ASD, which could lead to earlier treatment and improved prospects for patients. Full article
(This article belongs to the Special Issue AI and Data Analysis in Neurological Disease Management)
Show Figures

Figure 1

20 pages, 2071 KB  
Review
The Diet–Obesity–Brain Axis: Metabolic, Epigenetic, and DNA-Repair Pathways Linking Eating Patterns to Cognitive Aging, with an AI-Enabled Translational Perspective
by Manish Loomba, Sanjeev Bansal, Krishna Kumar Singh, Pradeep Kumar Mishra, Shampa Ghosh, Manchala Raghunath, Awdhesh Kumar Mishra and Jitendra Kumar Sinha
Nutrients 2025, 17(21), 3493; https://doi.org/10.3390/nu17213493 - 6 Nov 2025
Viewed by 1719
Abstract
Diet influences brain health through many connected metabolic and molecular pathways, and these effects are stronger in obesity. This review links diet quality with cognitive decline and dementia risk. Ultra-processed, high-fat, high-sugar diets drive weight gain, insulin resistance, and chronic inflammation. These changes [...] Read more.
Diet influences brain health through many connected metabolic and molecular pathways, and these effects are stronger in obesity. This review links diet quality with cognitive decline and dementia risk. Ultra-processed, high-fat, high-sugar diets drive weight gain, insulin resistance, and chronic inflammation. These changes trigger brain oxidative stress, reduce DNA repair, deplete NAD+, disturb sirtuin/PARP balance, and alter epigenetic marks. Gut dysbiosis and leaky gut add inflammatory signals, weaken the blood–brain barrier, and disrupt microglia. Mediterranean and MIND diets, rich in plants, fiber, polyphenols, and omega-3 fats, slow cognitive decline and lower dementia risk. Trials show extra benefit when diet improves alongside exercise and vascular risk control. Specific nutrients can help in certain settings. DHA and EPA support brain health in people with low omega-3 status or early disease. B-vitamins slow brain shrinkage in mild cognitive impairment when homocysteine is high. Vitamin D correction is beneficial when levels are low. A practical plan emphasizes healthy eating and good metabolic control. It includes screening for deficiencies and supporting the microbiome with fiber and fermented foods. Mechanism-based add-ons, such as NAD+ boosters, deserve testing in lifestyle-focused trials. Together, these measures may reduce diet-related brain risk across the life span. At the same time, artificial intelligence can integrate diet exposures, adiposity, metabolic markers, multi-omics, neuroimaging, and digital phenotyping. This can identify high-risk phenotypes, refine causal links along the diet–obesity–brain axis, and personalize nutrition-plus-lifestyle interventions. It can also highlight safety, equity, and privacy considerations. Translationally, a pattern-first strategy can support early screening and personalized risk reduction by integrating diet quality, adiposity, vascular risk, micronutrient status, and microbiome-responsive behaviors. AI can aid measurement and risk stratification when developed with privacy, equity, and interpretability safeguards, but clinical decisions should remain mechanism-aligned and trial-anchored. Full article
Show Figures

Figure 1

11 pages, 675 KB  
Article
Association of Chewing Difficulty and Number of Remaining Teeth with Anxiety (GAD-7) Among Korean Adults: Evidence from the 2023 KNHANES
by Jun-Ha Kim and So-Yeong Kim
Healthcare 2025, 13(21), 2729; https://doi.org/10.3390/healthcare13212729 - 28 Oct 2025
Viewed by 486
Abstract
Background: Oral health is increasingly recognized as a determinant of overall well-being, but its role in mental health remains underexplored. Chewing difficulty and tooth loss can impair nutrition, social interaction, and quality of life, thereby contributing to psychological distress. Objectives: This [...] Read more.
Background: Oral health is increasingly recognized as a determinant of overall well-being, but its role in mental health remains underexplored. Chewing difficulty and tooth loss can impair nutrition, social interaction, and quality of life, thereby contributing to psychological distress. Objectives: This study examined the association between oral health indicators and anxiety among Korean adults. Methods: Data were obtained from 4746 adults aged ≥19 years who participated in the 2023 Korea National Health and Nutrition Examination Survey (KNHANES). Anxiety was assessed using the Generalized Anxiety Disorder-7 (GAD-7), a validated 7-item self-report questionnaire with responses on a 4-point Likert scale (0 = not at all to 3 = nearly every day). Anxiety severity was categorized into four levels. Severity was categorized into four levels using the GAD-7. Oral health predictors included the number of remaining teeth and self-reported chewing difficulty, along with toothache experience, toothbrushing frequency, and unmet dental care needs. Complex survey-weighted ordinal logistic regression models were applied, adjusting for sociodemographic, behavioral, and clinical covariates. Results: Overall, 15.3% of adults reported mild, 3.1% moderate, and 1.6% severe anxiety. Chewing difficulty, fewer than 20 remaining teeth, overweight status, high stress, depressive symptoms, and unmet dental care needs were significantly associated with greater anxiety severity. Conclusions: The number of remaining teeth retention and chewing function were closely related to anxiety. Preserving functional dentition and ensuring timely access to dental care may be effective public health measures to reduce the psychological burden in the general population. Full article
(This article belongs to the Topic Advances in Dental Health, 2nd Edition)
Show Figures

Figure 1

29 pages, 4110 KB  
Article
A Celsr3 Mutation Linked to Tourette Disorder Disrupts Cortical Dendritic Patterning and Striatal Cholinergic Interneuron Excitability
by Cara Nasello, G. Duygu Yilmaz, Lauren A. Poppi, Tess F. Kowalski, K. T. Ho-Nguyen, Junbing Wu, Matthew Matrongolo, Joshua K. Thackray, Anna Shi, Nicolas L. Carayannopoulos, Nithisha Cheedalla, Julianne McGinnis, Jasmine Chen, Adyan Khondker, Fadel Tissir, Gary A. Heiman, Jay A. Tischfield and Max A. Tischfield
Int. J. Mol. Sci. 2025, 26(21), 10307; https://doi.org/10.3390/ijms262110307 - 23 Oct 2025
Viewed by 850
Abstract
Tourette Disorder (TD) is a prevalent neurodevelopmental condition characterized by chronic motor and vocal tics. A mechanistic understanding of both the genetic etiology and brain pathophysiology remains poor. To gain insight into the molecular underpinnings of TD, we have generated a novel mouse [...] Read more.
Tourette Disorder (TD) is a prevalent neurodevelopmental condition characterized by chronic motor and vocal tics. A mechanistic understanding of both the genetic etiology and brain pathophysiology remains poor. To gain insight into the molecular underpinnings of TD, we have generated a novel mouse model expressing an orthologous human mutation in CELSR3, a high-confidence TD risk gene. This putative damaging de novo variant, R774H, causes an amino acid substitution within the fifth cadherin repeat. Unlike previous Celsr3 TD models and Celsr3 constitutive null mice, mice homozygous for the R774H amino acid substitution are viable. They have grossly normal forebrain development and no changes to the density of cortical and striatal interneuron subpopulations. However, 3D geometric analysis of cortical pyramidal neurons revealed changes to dendritic patterning and the types and distributions of spines. Furthermore, patch clamp recordings in cholinergic interneurons located within the sensorimotor striatum uncovered mild intrinsic hyperexcitability and changes to spine density. Despite these changes, Celsr3R774H homozygous mice do not show repetitive motor behaviors at baseline nor motor learning impairments. However, Celsr3R774H homozygous males have sensorimotor gating deficits, a behavioral phenotype observed in both humans with TD and previously reported mouse models. Our findings suggest human mutations in CELSR3 may affect dendritic patterning, spine formation and/or turnover, and the firing properties of neurons within cortico-striatal circuits. Full article
Show Figures

Figure 1

15 pages, 302 KB  
Protocol
Sleep Disturbances Across Dementias and Cognitive Decline: Study Protocol for a Systematic Review and Network Meta-Analysis of Polysomnographic Findings
by Annibale Antonioni, Arianna Della Valle, Caterina Leitner, Emanuela Maria Raho, Edward Cesnik, Jay Guido Capone, Maria Elena Flacco, Francesca Casoni, Paola Proserpio, Luigi Ferini-Strambi and Andrea Galbiati
J. Clin. Med. 2025, 14(20), 7437; https://doi.org/10.3390/jcm14207437 - 21 Oct 2025
Cited by 1 | Viewed by 1341
Abstract
Sleep disturbances are increasingly recognized as early and clinically meaningful features in the pathophysiology of neurodegenerative diseases. Polysomnography (PSG), i.e., the gold standard for objectively characterizing sleep architecture, may provide non-invasive and scalable biomarkers for both early detection and differential diagnosis of dementia. [...] Read more.
Sleep disturbances are increasingly recognized as early and clinically meaningful features in the pathophysiology of neurodegenerative diseases. Polysomnography (PSG), i.e., the gold standard for objectively characterizing sleep architecture, may provide non-invasive and scalable biomarkers for both early detection and differential diagnosis of dementia. This systematic review and network meta-analysis aims to synthesize existing evidence on PSG-derived sleep alterations across the neurodegenerative continuum, including subjective cognitive impairment, mild cognitive impairment, Alzheimer’s disease, frontotemporal dementia, Lewy body dementia, and Parkinson’s disease dementia, compared to healthy controls. It will adhere to the Preferred Reporting Items for Systematic Reviews and Meta-Analysis (PRISMA) guidelines for reporting systematic reviews that include network meta-analyses, and it has been registered with the International Prospective Register of Systematic Reviews (PROSPERO) under registration number CRD420251114418. We will include peer-reviewed studies with nocturnal PSG data from adult participants, categorized using validated diagnostic criteria, and scored according to the most recent American Academy of Sleep Medicine guidelines. Both pairwise and network meta-analyses will be conducted using standardized mean differences to quantify group-level effects. Additional analyses will explore the correlations between PSG parameters, severity of cognitive impairment, behavioral symptoms, treatments, and relevant comorbidities. Longitudinal data, where available, will be analyzed separately to evaluate prognostic value. This study will provide a comprehensive synthesis of PSG alterations across neurodegenerative disorders, offering insights into their diagnostic utility and potential as early markers for stratification in clinical trials of disease-modifying therapies. Full article
25 pages, 20782 KB  
Article
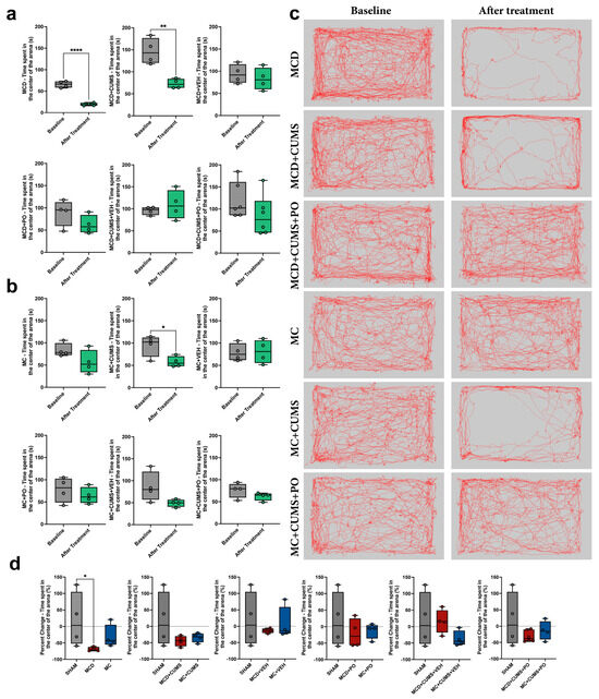
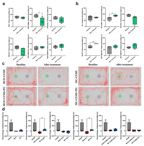
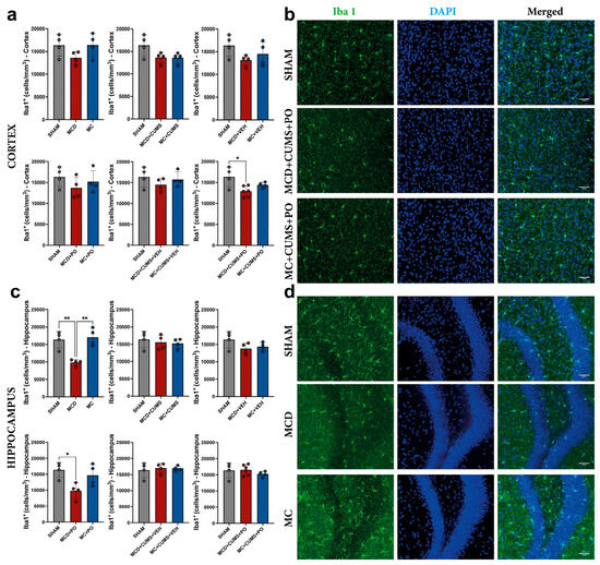
Portulaca oleracea Extract Modulates Diet-Dependent Neuroplasticity in a Murine Model of MCD-Induced NAFLD and Depression
by Smaranda Ioana Mitran, Mădălina Iuliana Muşat, Cornelia Bejenaru, George Dan Mogoşanu, Ianis Kevyn Ştefan Boboc, Robertina-Iulia Tudoraşcu, Georgică Târtea, Ovidiu Mircea Zlătian, Antonia Blendea, Andrei Biţă, Adina-Elena Segneanu and Ludovic Everard Bejenaru
Int. J. Mol. Sci. 2025, 26(20), 10050; https://doi.org/10.3390/ijms262010050 - 15 Oct 2025
Viewed by 889
Abstract
Non-alcoholic fatty liver disease (NAFLD) is increasingly recognized as a systemic condition with neuropsychiatric comorbidities, including depression. Growing evidence for the neuroprotective, antidepressant, and anxiolytic potential of Portulaca oleracea (PO) extract, provides a compelling rationale for investigating its effects in the interaction between [...] Read more.
Non-alcoholic fatty liver disease (NAFLD) is increasingly recognized as a systemic condition with neuropsychiatric comorbidities, including depression. Growing evidence for the neuroprotective, antidepressant, and anxiolytic potential of Portulaca oleracea (PO) extract, provides a compelling rationale for investigating its effects in the interaction between dietary models of NAFLD and vulnerability to stress-related disorders. Fifty-four 14- to 18-week-old male and female C57BL/6N mice were distributed in two equal groups and fed either a methionine- and choline-deficient diet (MCD) or a methionine- and choline-controlled diet (MC). Subsequently, half of each group was subjected to chronic unpredictable mild stress (CUMS) and PO treatment. MCD caused significant weight loss, whereas MC promoted weight gain. Behaviorally, MCD induced anhedonia- and anxiety-like behaviors, worsened by CUMS. MC diet reduced CUMS-induced anhedonia, though anxiety-like behavior emerged only under stress. Recognition memory was impaired in stressed MCD-fed mice, while MC-fed mice showed enhanced novel object preference. At the cellular level, MCD suppressed hippocampal microglia and caused cortical astrocyte dysfunction, whereas the MC diet promoted cortical neurogenesis potentiated through PO, abolished by chronic stress. These findings underscore the impact of dietary composition on PO’s systemic effects under chronic stress and support a mechanistic link between NAFLD-related dysfunction and depression-like phenotypes. Full article
(This article belongs to the Section Bioactives and Nutraceuticals)
Show Figures

Graphical abstract

12 pages, 735 KB  
Article
Examining the Potential Link Between Forkhead Box P1 and Severity and Social Impairment in Children with Autism Spectrum Disorder
by Laila Yousef Al-Ayadhi, Nadra Elyass Elamin, Durria Ahmed Abdulmaged, Aurangzeb Taj Halepota and Dost Muhammad Halepoto
J. Clin. Med. 2025, 14(20), 7132; https://doi.org/10.3390/jcm14207132 - 10 Oct 2025
Viewed by 617
Abstract
Background: Autism spectrum disorder (ASD) is a complex neurodevelopmental condition characterized by impaired social skills and communication. Forkhead box protein P1 (FOXP1) is involved in the development of the brain and the pathogenesis of ASD. However, the function of FOXP1 within the brain [...] Read more.
Background: Autism spectrum disorder (ASD) is a complex neurodevelopmental condition characterized by impaired social skills and communication. Forkhead box protein P1 (FOXP1) is involved in the development of the brain and the pathogenesis of ASD. However, the function of FOXP1 within the brain remains unclear. The aim of this case–control study was to evaluate whether FOXP1 could be used as a diagnostic biomarker for ASD. Method: Blood plasma was collected from children with ASD and age-matched controls. The enzyme-linked immunosorbent assay (ELISA) was used to determine the FOXP1 plasma levels in ASD and control groups. The behavioral and social impairments in children with ASD were assessed using the Childhood Autism Rating Scale (CARS) and the Social Responsiveness Scale (SRS). Spearman’s correlation coefficient (r) was used to determine the correlation between different variables. Results: The plasma FOXP1 protein level was significantly decreased in children with ASD compared to the controls (p < 0.001). CARS showed significant differences between the mild-to-moderate and severe subgroups, while the SRS showed no significant difference between the two subgroups. Moreover, both the mild-to-moderate and severe subgroups exhibited a substantial drop in plasma FOXP1 compared to the controls. ASD children older than six years old also showed a significantly decreased FOXP1 level, compared to those aged six years or less. Furthermore, no significant correlation between the FOXP1 level, CARS, and SRS was observed. However, a negative correlation was found between age and FOXP1 plasma level. Conclusions: We suggest that plasma FOXP1 may act as a potential biomarker for the prognosis of ASD severity and social communication impairment. Further research with a larger sample size is needed to clarify these associations and help diagnose or understand the underlying mechanism of ASD. Full article
(This article belongs to the Section Clinical Neurology)
Show Figures

Figure 1

17 pages, 1204 KB  
Article
Preliminary Evidence of Biological and Cognitive Efficacy of Prismatic Adaptation Combined with Cognitive Training on Patients with Mild Cognitive Impairment
by Laura Danesin, Giorgia D’Este, Rita Barresi, Elena Piazzalunga, Agnese Di Garbo, Andreina Giustiniani, Carlo Semenza, Gabriella Bottini, Massimiliano Oliveri and Francesca Burgio
Biomedicines 2025, 13(10), 2447; https://doi.org/10.3390/biomedicines13102447 - 8 Oct 2025
Viewed by 896
Abstract
Background/Objectives: This study evaluated a novel rehabilitation tool that combines prismatic adaptation (PA) and cognitive training through serious games (SGs) in patients with mild cognitive impairment (MCI) due to prodromal Alzheimer’s dementia or consequent to Parkinson’s disease. While non-pharmacological interventions have been [...] Read more.
Background/Objectives: This study evaluated a novel rehabilitation tool that combines prismatic adaptation (PA) and cognitive training through serious games (SGs) in patients with mild cognitive impairment (MCI) due to prodromal Alzheimer’s dementia or consequent to Parkinson’s disease. While non-pharmacological interventions have been shown to improve cognition or delay dementia onset, their underlying neurobiological mechanisms, such as brain plasticity, remain unclear. Leveraging studies suggesting neuromodulatory effects of PA, we investigated whether the combined PA+SGs treatment could influence plasticity-related mechanisms, assessed through brain-derived neurotrophic factor (BDNF) serum levels, compared to cognitive training with only SGs and standard cognitive rehabilitation (SCR). Methods: Twenty three MCI patients were randomized into three intervention groups: PA+SGs (experimental group), SG-only (control group), and SCR (control group), completing ten treatment sessions. Patients underwent neuropsychological assessments and blood sampling pre- and post-treatment. Results: At baseline, demographic, clinical, and biological characteristics were comparable across groups. Post-treatment, though differences from control groups were not statistically significant, the PA+SGs group showed significant within-group improvements in memory, with trend-level changes also in executive function and visuospatial abilities, which, however, did not reach the significance threshold. Notably, only the PA+SGs group exhibited increased BDNF levels, which positively correlated with memory and language performance. Conclusions: Our findings suggest that combining PA with cognitive training may enhance cognitive functioning in MCI patients, yielding results comparable to SCR. Furthermore, PA appears to enhance neuroplasticity mechanisms that may support the behavioral improvements observed in cognitive training. Future research should validate these findings and further explore the relationship between cognitive impairment and its rehabilitation, while also considering the underlying neurobiological mechanisms. Full article
Show Figures

Figure 1

23 pages, 1420 KB  
Article
Deficits in Duration Estimation in Individuals Aged 10–20 Years Old with Idiopathic Mild Intellectual Disability: The Role of Inhibition, Shifting, and Processing Speed
by Elsa Gourlat, Anne-Claire Rattat and Cédric T. Albinet
Eur. J. Investig. Health Psychol. Educ. 2025, 15(8), 156; https://doi.org/10.3390/ejihpe15080156 - 11 Aug 2025
Viewed by 859
Abstract
Time perception, especially duration estimation, plays a crucial role in the organization of behavior across development. Despite its importance, the cognitive mechanisms underlying impaired duration estimation remain insufficiently explored. Recently, the role of cognitive functions, such as executive functions, has been demonstrated in [...] Read more.
Time perception, especially duration estimation, plays a crucial role in the organization of behavior across development. Despite its importance, the cognitive mechanisms underlying impaired duration estimation remain insufficiently explored. Recently, the role of cognitive functions, such as executive functions, has been demonstrated in duration estimation. In the present study, the duration estimation, inhibition, shifting, and processing speed performances of participants with idiopathic mild intellectual disability (MID) without associated disorders (N = 79), aged between 10 and 20 years, were compared with those of typical participants (N = 81). The results show that the individuals with MID had difficulties in all cognitive functions (with the exception of one shifting task). Moreover, our results highlight—for the first time—the role of inhibition abilities and processing speed not only in the increase in duration estimation abilities with age, but also in the deficits observed in MID. To conclude, deficits in duration estimation in MID are due to an impairment of other cognitive functions. Full article
(This article belongs to the Special Issue Subjective Time: Cognition, Emotion and Beyond)
Show Figures

Figure 1

11 pages, 251 KB  
Article
Implementation of the Memory Support System for Individuals with Mild Cognitive Impairment: A Feasibility Survey Study
by Suraj Brar, Mirou Jaana, Octavio A. Santos, Nicholas Kassabri, Lisa Sweet, Frank Knoefel, Melanie Chandler, Atul Jaiswal and Neil W. Thomas
J. Dement. Alzheimer's Dis. 2025, 2(3), 26; https://doi.org/10.3390/jdad2030026 - 7 Aug 2025
Viewed by 1037
Abstract
Background/Objectives: Mild Cognitive Impairment (MCI), a condition between normal aging and dementia, is characterized by cognitive changes that do not significantly affect instrumental activities of daily living. The Memory Support System (MSS), an evidence-based behavioral intervention developed by the Mayo Clinic, has been [...] Read more.
Background/Objectives: Mild Cognitive Impairment (MCI), a condition between normal aging and dementia, is characterized by cognitive changes that do not significantly affect instrumental activities of daily living. The Memory Support System (MSS), an evidence-based behavioral intervention developed by the Mayo Clinic, has been shown to aid those living with MCI and their support partners in coping with cognitive challenges. However, the MSS has not been offered clinically within the Canadian context. Therefore, we conducted a study assessing the feasibility of the MSS from the perspectives of individuals living with MCI and their support partners. Methods: Participants from an institutional registry of research participants, patients, and support partners at a memory clinic, as well as members of a local Dementia Society, were approached to complete an online or paper version of a survey assessing feasibility dimensions. Responses were compared between and within groups for differences in mean scores and associations between linked binary choice response questions. Results: A total of 77 responses were received; 39 surveys were completed by participants with MCI, and 38 by support partners. Respondents found the MSS to be acceptable and practical. On average, participants thought it would be more difficult to train in using the MSS than support partners. Both groups expressed interest in the intervention. On average, participants with MCI and support partners preferred virtual MSS training to in-person and indicated more interest in participating in training over six weeks as compared to two weeks. Conclusions: Flexibility in duration and format when offering the MSS are important considerations when offering the intervention as part of a clinical program. Future research should evaluate cost-effectiveness (e.g., financial, staff resources, etc.) of the MSS approach if it were to be institutionalized in the Ontario healthcare system. Full article
19 pages, 7531 KB  
Article
Evaluating the Impact of 2D MRI Slice Orientation and Location on Alzheimer’s Disease Diagnosis Using a Lightweight Convolutional Neural Network
by Nadia A. Mohsin and Mohammed H. Abdulameer
J. Imaging 2025, 11(8), 260; https://doi.org/10.3390/jimaging11080260 - 5 Aug 2025
Cited by 1 | Viewed by 1879
Abstract
Accurate detection of Alzheimer’s disease (AD) is critical yet challenging for early medical intervention. Deep learning methods, especially convolutional neural networks (CNNs), have shown promising potential for improving diagnostic accuracy using magnetic resonance imaging (MRI). This study aims to identify the most informative [...] Read more.
Accurate detection of Alzheimer’s disease (AD) is critical yet challenging for early medical intervention. Deep learning methods, especially convolutional neural networks (CNNs), have shown promising potential for improving diagnostic accuracy using magnetic resonance imaging (MRI). This study aims to identify the most informative combination of MRI slice orientation and anatomical location for AD classification. We propose an automated framework that first selects the most relevant slices using a feature entropy-based method applied to activation maps from a pretrained CNN model. For classification, we employ a lightweight CNN architecture based on depthwise separable convolutions to efficiently analyze the selected 2D MRI slices extracted from preprocessed 3D brain scans. To further interpret model behavior, an attention mechanism is integrated to analyze which feature level contributes the most to the classification process. The model is evaluated on three binary tasks: AD vs. mild cognitive impairment (MCI), AD vs. cognitively normal (CN), and MCI vs. CN. The experimental results show the highest accuracy (97.4%) in distinguishing AD from CN when utilizing the selected slices from the ninth axial segment, followed by the tenth segment of coronal and sagittal orientations. These findings demonstrate the significance of slice location and orientation in MRI-based AD diagnosis and highlight the potential of lightweight CNNs for clinical use. Full article
(This article belongs to the Section AI in Imaging)
Show Figures

Figure 1

18 pages, 2292 KB  
Article
Comprehensive Anatomical Staging Predicts Clinical Progression in Mild Cognitive Impairment: A Data-Driven Approach
by Raghav Tandon, Yajun Mei, James J. Lah and Cassie S. Mitchell
Int. J. Mol. Sci. 2025, 26(12), 5514; https://doi.org/10.3390/ijms26125514 - 9 Jun 2025
Cited by 1 | Viewed by 1482
Abstract
Alzheimer’s disease (AD) presents significant challenges in clinical practice due to its heterogeneous manifestation and variable progression rates. This work develops a comprehensive anatomical staging framework to predict progression from mild cognitive impairment (MCI) to AD. Using the ADNI database, the scalable Subtype [...] Read more.
Alzheimer’s disease (AD) presents significant challenges in clinical practice due to its heterogeneous manifestation and variable progression rates. This work develops a comprehensive anatomical staging framework to predict progression from mild cognitive impairment (MCI) to AD. Using the ADNI database, the scalable Subtype and Stage Inference (s-SuStaIn) model was applied to 118 neuroanatomical features from cognitively normal (n = 504) and AD (n = 346) participants. The framework was validated on 808 MCI participants through associations with clinical progression, CSF and FDG-PET biomarkers, and neuropsychiatric measures, while adjusting for common confounders (age, gender, education, and APOE ε4 alleles). The framework demonstrated superior prognostic accuracy compared to traditional risk assessment (C-index = 0.73 vs. 0.62). Four distinct disease subtypes showed differential progression rates, biomarker profiles (FDG-PET and CSF Aβ42), and cognitive trajectories: Subtype 1, subcortical-first pattern; Subtype 2, executive–cortical pattern; Subtype 3, disconnection pattern; and Subtype 4, frontal–executive pattern. Stage-dependent changes revealed systematic deterioration across diverse cognitive domains, particularly in learning acquisition, visuospatial processing, and functional abilities. This data-driven approach captures clinically meaningful disease heterogeneity and improves prognostication in MCI, potentially enabling more personalized therapeutic strategies and clinical trial design. Full article
(This article belongs to the Special Issue Molecular Insight into Alzheimer’s Disease)
Show Figures

Figure 1

15 pages, 1522 KB  
Article
Effects of Oral Nutrition Supplementation with or Without Multi-Domain Intervention Program on Cognitive Function and Overall Health in Older Adults: A Randomized Controlled Trial
by Hae-Jin Kang, Eun-Hye Lee, Seong-Hye Choi, So-Young Moon, Jee-Hyang Jeong and Yoo-Kyoung Park
Nutrients 2025, 17(11), 1941; https://doi.org/10.3390/nu17111941 - 5 Jun 2025
Viewed by 2963
Abstract
Objectives: The global rise in dementia prevalence is escalating the socioeconomic burden, prompting efforts in prevention and treatment. This study aimed to evaluate the effects of an 8-week oral nutrition supplement (ONS) program with or without a multi-domain intervention program (MIP) in patients [...] Read more.
Objectives: The global rise in dementia prevalence is escalating the socioeconomic burden, prompting efforts in prevention and treatment. This study aimed to evaluate the effects of an 8-week oral nutrition supplement (ONS) program with or without a multi-domain intervention program (MIP) in patients with mild cognitive impairment. Methods: Forty-nine patients with mild cognitive impairment were divided into three groups: (1) ONS (ONS), (2) ONS+MIP (ONS+MIP), and (3) control (CON). Korean-style dementia prevention MIP was used in the ONS+MIP group. Two packs of ONS per day were provided to the ONS group during the intervention period. Cognitive function, nutritional evaluation, body composition analysis, and physical performance were measured. The paired t-test and one-way analysis of variance were used for statistical analyses. Results: A final analysis was performed on the final 46 participants. After intervention, the cognitive function test (Repeatable Battery for the Assessment of Neuropsychological Status, RBANS) scores of the ONS+MIP group were significantly increased compared to the baseline scores. However, no significant changes were observed in the ONS and CON groups. Eating behavior and food quality also improved in the ONS+MIP group, with a significant difference among the three groups. There was no significant change in body composition in all groups; however, grip strength (left hand), muscular endurance, and the total SPPB score improved in the ONS+MIP group. The total SPPB score decreased in the CON group. Conclusions: Along with ONS intake, intensive education and continuous monitoring through multi-domain interventions are important to improve cognitive function. Trial registration: Clinical Research Information Service identifier: KCT0007253. Full article
(This article belongs to the Special Issue Nutritional Interventions for Age-Related Diseases)
Show Figures

Graphical abstract

Back to TopTop