Sign in to use this feature.

Years

Between: -

Subjects

remove_circle_outline
remove_circle_outline
remove_circle_outline
remove_circle_outline
remove_circle_outline

Journals

Article Types

Countries / Regions

Search Results (16)

Search Parameters:
Keywords = miPEP

Order results
Result details
Results per page
Select all
Export citation of selected articles as:
13 pages, 2158 KB  
Article
A Smart Nanoprobe for Visually Investigating the Activation Effect of Cyclical DOX Release on the p53 Pathway and Pathway-Related Molecules
by Ping Sun, Chunlei Gao, Zhe Chen, Siyu Wang, Gang Li, Mingming Luan and Yaoguang Wang
Biosensors 2025, 15(6), 383; https://doi.org/10.3390/bios15060383 - 13 Jun 2025
Viewed by 632
Abstract
Developing appropriate methods for real-time in situ investigation of how drugs influence signaling pathways and related biomolecules holds enormous potential for helping to provide an understanding of how anticancer drugs exert their effects. Herein, we report a smart nanoprobe, PDA-MB (DOX)-Pep, constructed on [...] Read more.
Developing appropriate methods for real-time in situ investigation of how drugs influence signaling pathways and related biomolecules holds enormous potential for helping to provide an understanding of how anticancer drugs exert their effects. Herein, we report a smart nanoprobe, PDA-MB (DOX)-Pep, constructed on the basis of polydopamine nanoparticles (PDA NPs) modified with a dense shell of molecular beacon (MB) with embedded doxorubicin (DOX) and peptide, which can respond specifically to miRNA-34a and Caspase-3 targets. Intracellular experiments demonstrated that, in comparison to the control nanoprobe PDA-MB-Pep, the smart nanoprobe could selectively respond to miRNA-34a, facilitating the release of the embedded DOX. The released DOX subsequently activated the p53 pathway, which further upregulated miRNA-34a expression, leading to additional DOX release. This initiated a cyclical process involving the probe’s response to miRNA-34a, DOX release, p53 activation, and miRNA-34a upregulation, ultimately enhancing cell apoptosis and increasing Caspase-3 expression. The designed smart nanoprobe offers a visual approach to explore how anticancer drugs influence signaling pathways and related molecules at the cellular level. Full article
Show Figures

Figure 1

14 pages, 2350 KB  
Review
Current Perspectives on Functional Involvement of Micropeptides in Virus–Host Interactions
by Haowen Sun, Rongrong Gu, Tingting Tang, Kul Raj Rai and Ji-Long Chen
Int. J. Mol. Sci. 2025, 26(8), 3651; https://doi.org/10.3390/ijms26083651 - 12 Apr 2025
Cited by 2 | Viewed by 1237
Abstract
Micropeptides (miPEPs), encoded by short open reading frames (sORFs) within various genomic regions, have recently emerged as critical regulators of multiple biological processes. In particular, these small molecules are now increasingly being recognized for their role in modulating viral replication, pathogenesis, and host [...] Read more.
Micropeptides (miPEPs), encoded by short open reading frames (sORFs) within various genomic regions, have recently emerged as critical regulators of multiple biological processes. In particular, these small molecules are now increasingly being recognized for their role in modulating viral replication, pathogenesis, and host immune responses. Both host miPEPs and virus-derived miPEPs have been noted for their ability to regulate virus–host interactions through diversified mechanisms such as altering protein stability and modulating protein–protein interactions. Although thousands of sORFs have been annotated as having the potential to encode miPEPs, only a small number have been experimentally validated so far, with some directly linked to virus–host interactions and a small subset associated with immune modulation, indicating that the investigation of miPEPs is still in its infancy. The systematic identification, translational status assessment, in-depth characterization, and functional analysis of a substantial fraction of sORFs encoding miPEPs remain largely underexplored. Further studies are anticipated to uncover the intricate mechanisms underlying virus–host interactions, host immune modulation, and the broader biological functions of miPEPs. This article will review the emerging roles of miPEPs in virus–host interactions and host immunity, and discuss the challenges and future perspectives of miPEP studies. Full article
(This article belongs to the Special Issue Advanced Perspectives on Virus–Host Interactions)
Show Figures

Figure 1

20 pages, 681 KB  
Review
Promising Biotechnological Applications of the Artificial Derivatives Designed and Constructed from Plant microRNA Genes
by T. N. Erokhina, Ekaterina V. Ryabukhina, Irina S. Lyapina, Dmitry Y. Ryazantsev, Sergey K. Zavriev and Sergey Y. Morozov
Plants 2025, 14(3), 325; https://doi.org/10.3390/plants14030325 - 22 Jan 2025
Cited by 2 | Viewed by 1582
Abstract
MicroRNAs (miRNAs) are small regulatory RNAs that are expressed in a tissue-specific manner during the development of plants and animals. The genes of miRNAs have been found to produce the following two products: (i) primary transcripts of these genes (pri-miRNA) are processed to [...] Read more.
MicroRNAs (miRNAs) are small regulatory RNAs that are expressed in a tissue-specific manner during the development of plants and animals. The genes of miRNAs have been found to produce the following two products: (i) primary transcripts of these genes (pri-miRNA) are processed to give rise to mature miRNA, and (ii) in some cases, the pri-miRNA molecules can be translated to form small peptides, named as miPEPs. Gene silencing by artificial microRNAs (amiRNAs) is one of the potential crucial methods for the regulation of desired genes to improve horticultural plants. Likewise, external application of chemically synthesized miPEPs may help plants to resist biotic/abiotic stresses and grow faster. These potent and reliable derivatives of miRNA genes can be applied for improving useful traits in crop plants. This review summarizes the progress in research on the artificial gene derivatives involved in regulating plant development, virus and pest diseases, and abiotic stress resistance pathways. We also briefly discuss the molecular mechanisms of relevant target genes for future research on breeding in plants. In general, this review may be useful to researchers who are implementing amiRNA and miPEP for accelerating breeding programs and developmental studies in crop plants. Full article
Show Figures

Figure 1

14 pages, 1641 KB  
Article
The PpPep2-Triggered PTI-like Response in Peach Trees Is Mediated by miRNAs
by Laura Foix, Maria Pla, Beatriz Martín-Mur, Anna Esteve-Codina and Anna Nadal
Int. J. Mol. Sci. 2024, 25(23), 13099; https://doi.org/10.3390/ijms252313099 - 5 Dec 2024
Cited by 1 | Viewed by 1456
Abstract
Plant diseases diminish crop yields and put the world’s food supply at risk. Plant elicitor peptides (Peps) are innate danger signals inducing defense responses both naturally and after external application onto plants. Pep-triggered defense networks are compatible with pattern-triggered immunity (PTI). Nevertheless, in [...] Read more.
Plant diseases diminish crop yields and put the world’s food supply at risk. Plant elicitor peptides (Peps) are innate danger signals inducing defense responses both naturally and after external application onto plants. Pep-triggered defense networks are compatible with pattern-triggered immunity (PTI). Nevertheless, in complex regulatory pathways, there is crosstalk among different signaling pathways, involving noncoding RNAs in the natural response to pathogen attack. Here, we used Prunus persica, PpPep2 and a miRNA-Seq approach to show for the first time that Peps regulate, in parallel with a set of protein-coding genes, a set of plant miRNAs (~15%). Some PpPep2-regulated miRNAs have been described to participate in the response to pathogens in various plant–pathogen systems. In addition, numerous predicted target mRNAs of PpPep2-regulated miRNAs are themselves regulated by PpPep2 in peach trees. As an example, peach miRNA156 and miRNA390 probably have a role in plant development regulation under stress conditions, while others, such as miRNA482 and miRNA395, would be involved in the regulation of resistance (R) genes and sulfate-mediated protection against oxygen free radicals, respectively. This adds to the established role of Peps in triggering plant defense systems by incorporating the miRNA regulatory network and to the possible use of Peps as sustainable phytosanitary products. Full article
(This article belongs to the Special Issue Plant Pathogen Interactions: 2nd Edition)
Show Figures

Figure 1

19 pages, 6638 KB  
Article
Extracellular Vesicles of the Probiotic Escherichia coli Nissle 1917 Reduce PepT1 Levels in IL-1β-Treated Caco-2 Cells via Upregulation of miR-193a-3p
by Yenifer Olivo-Martínez, Sergio Martínez-Ruiz, Cecilia Cordero, Josefa Badia and Laura Baldoma
Nutrients 2024, 16(16), 2719; https://doi.org/10.3390/nu16162719 - 15 Aug 2024
Cited by 6 | Viewed by 2949
Abstract
PepT1, a proton-coupled oligopeptide transporter, is crucial for intestinal homeostasis. It is mainly expressed in small intestine enterocytes, facilitating the absorption of di/tri-peptides from dietary proteins. In the colon, PepT1 expression is minimal to prevent excessive responses to proinflammatory peptides from the gut [...] Read more.
PepT1, a proton-coupled oligopeptide transporter, is crucial for intestinal homeostasis. It is mainly expressed in small intestine enterocytes, facilitating the absorption of di/tri-peptides from dietary proteins. In the colon, PepT1 expression is minimal to prevent excessive responses to proinflammatory peptides from the gut microbiota. However, increased colonic PepT1 is linked to chronic inflammatory diseases and colitis-associated cancer. Despite promising results from animal studies on the benefits of extracellular vesicles (EVs) from beneficial gut commensals in treating IBD, applying probiotic EVs as a postbiotic strategy in humans requires a thorough understanding of their mechanisms. Here, we investigate the potential of EVs of the probiotic Nissle 1917 (EcN) and the commensal EcoR12 in preventing altered PepT1 expression under inflammatory conditions, using an interleukin (IL)-1-induced inflammation model in Caco-2 cells. The effects are evaluated by analyzing the expression of PepT1 (mRNA and protein) and miR-193a-3p and miR-92b, which regulate, respectively, PepT1 mRNA translation and degradation. The influence of microbiota EVs on PepT1 expression is also analyzed in the presence of bacterial peptides that are natural substrates of colonic PepT1 to clarify how the regulatory mechanisms function under both physiological and pathological conditions. The main finding is that EcN EVs significantly decreases PepT1 protein via upregulation of miR-193a-3p. Importantly, this regulatory effect is strain-specific and only activates in cells exposed to IL-1β, suggesting that EcN EVs does not control PepT1 expression under basal conditions but can play a pivotal role in response to inflammation as a stressor. By this mechanism, EcN EVs may reduce inflammation in response to microbiota in chronic intestinal disorders by limiting the uptake of bacterial proinflammatory peptides. Full article
(This article belongs to the Special Issue Probiotics and Their Metabolites in Human Health)
Show Figures

Graphical abstract

14 pages, 797 KB  
Review
Biological Activity of Artificial Plant Peptides Corresponding to the Translational Products of Small ORFs in Primary miRNAs and Other Long “Non-Coding” RNAs
by T. N. Erokhina, D. Y. Ryazantsev, S. K. Zavriev and S. Y. Morozov
Plants 2024, 13(8), 1137; https://doi.org/10.3390/plants13081137 - 18 Apr 2024
Cited by 3 | Viewed by 2085
Abstract
Generally, lncPEPs (peptides encoded by long non-coding RNAs) have been identified in many plant species of several families and in some animal species. Importantly, molecular mechanisms of the miPEPs (peptides encoded by primary microRNAs, pri-miRNAs) are often poorly understood in different flowering plants. [...] Read more.
Generally, lncPEPs (peptides encoded by long non-coding RNAs) have been identified in many plant species of several families and in some animal species. Importantly, molecular mechanisms of the miPEPs (peptides encoded by primary microRNAs, pri-miRNAs) are often poorly understood in different flowering plants. Requirement for the additional studies in these directions is highlighted by alternative findings concerning positive regulation of pri-miRNA/miRNA expression by synthetic miPEPs in plants. Further extensive studies are also needed to understand the full set of their roles in eukaryotic organisms. This review mainly aims to consider the available data on the regulatory functions of the synthetic miPEPs. Studies of chemically synthesized miPEPs and analyzing the fine molecular mechanisms of their functional activities are reviewed. Brief description of the studies to identify lncORFs (open reading frames of long non-coding RNAs) and the encoded protein products is also provided. Full article
(This article belongs to the Special Issue Epigenetics and Genome Evolution in Plants)
Show Figures

Figure 1

16 pages, 3654 KB  
Article
Non-Mature miRNA-Encoded Micropeptide miPEP166c Stimulates Anthocyanin and Proanthocyanidin Synthesis in Grape Berry Cells
by Mariana Vale, Hélder Badim, Hernâni Gerós and Artur Conde
Int. J. Mol. Sci. 2024, 25(3), 1539; https://doi.org/10.3390/ijms25031539 - 26 Jan 2024
Cited by 5 | Viewed by 2056
Abstract
The phenylpropanoid and flavonoid pathways exhibit intricate regulation, not only influenced by environmental factors and a complex network of transcription factors but also by post-transcriptional regulation, such as silencing by microRNAs and miRNA-encoded micropeptides (miPEPs). VviMYBC2-L1 serves as a transcriptional repressor for flavonoids, [...] Read more.
The phenylpropanoid and flavonoid pathways exhibit intricate regulation, not only influenced by environmental factors and a complex network of transcription factors but also by post-transcriptional regulation, such as silencing by microRNAs and miRNA-encoded micropeptides (miPEPs). VviMYBC2-L1 serves as a transcriptional repressor for flavonoids, playing a crucial role in coordinating the synthesis of anthocyanin and proanthocyanidin. It works in tandem with their respective transcriptional activators, VviMYBA1/2 and VviMYBPA1, to maintain an equilibrium of flavonoids. We have discovered a miPEP encoded by miR166c that appears to target VviMYBC2-L1. We conducted experiments to test the hypothesis that silencing this transcriptional repressor through miPEP166c would stimulate the synthesis of anthocyanins and proanthocyanidins. Our transcriptional analyses by qPCR revealed that the application of exogenous miPEP166c to Gamay Fréaux grape berry cells resulted in a significant upregulation in flavonoid transcriptional activators (VviMYBA1/2 and VviMYBPA1) and structural flavonoid genes (VviLDOX and VviDFR), as well as genes involved in the synthesis of proanthocyanidins (VviLAR1 and VviANR) and anthocyanins (VviUFGT1). These findings were supported by the increased enzyme activities of the key enzymes UFGT, LAR, and ANR, which were 2-fold, 14-fold, and 3-fold higher, respectively, in the miPEP166c-treated cells. Ultimately, these changes led to an elevated total content of anthocyanins and proanthocyanidins. Full article
Show Figures

Figure 1

16 pages, 1201 KB  
Review
Emphasizing the Role of Long Non-Coding RNAs (lncRNA), Circular RNA (circRNA), and Micropeptides (miPs) in Plant Biotic Stress Tolerance
by Anirban Bhar and Amit Roy
Plants 2023, 12(23), 3951; https://doi.org/10.3390/plants12233951 - 23 Nov 2023
Cited by 8 | Viewed by 3702
Abstract
Biotic stress tolerance in plants is complex as it relies solely on specific innate immune responses from different plant species combating diverse pathogens. Each component of the plant immune system is crucial to comprehend the molecular basis underlying sustainable resistance response. Among many [...] Read more.
Biotic stress tolerance in plants is complex as it relies solely on specific innate immune responses from different plant species combating diverse pathogens. Each component of the plant immune system is crucial to comprehend the molecular basis underlying sustainable resistance response. Among many other regulatory components, long non-coding RNAs (lncRNAs) and circular RNAs (circRNAs) have recently emerged as novel regulatory control switches in plant development and stress biology. Besides, miPs, the small peptides (100–150 amino acids long) encoded by some of the non-coding portions of the genome also turned out to be paramount regulators of plant stress. Although some studies have been performed in deciphering the role of miPs in abiotic stress tolerance, their function in regulating biotic stress tolerance is still largely elusive. Hence, the present review focuses on the roles of long non-coding RNAs (lncRNAs) and circular RNAs (circRNAs) in combating biotic stress in plants. The probable role of miPs in plant–microbe interaction is also comprehensively highlighted. This review enhances our current understanding of plant lncRNAs, circRNAs, and miPs in biotic stress tolerance and raises intriguing questions worth following up. Full article
(This article belongs to the Special Issue Plant Protection Strategies against Abiotic and Biotic Stresses)
Show Figures

Figure 1

11 pages, 405 KB  
Review
Regulatory miPEP Open Reading Frames Contained in the Primary Transcripts of microRNAs
by Tatiana N. Erokhina, Dmitriy Y. Ryazantsev, Sergey K. Zavriev and Sergey Y. Morozov
Int. J. Mol. Sci. 2023, 24(3), 2114; https://doi.org/10.3390/ijms24032114 - 20 Jan 2023
Cited by 8 | Viewed by 3088
Abstract
This review aims to consider retrospectively the available data on the coding properties of pri-microRNAs and the regulatory functions of their open reading frames (ORFs) and the encoded peptides (miPEPs). Studies identifying miPEPs and analyzing the fine molecular mechanisms of their functional activities [...] Read more.
This review aims to consider retrospectively the available data on the coding properties of pri-microRNAs and the regulatory functions of their open reading frames (ORFs) and the encoded peptides (miPEPs). Studies identifying miPEPs and analyzing the fine molecular mechanisms of their functional activities are reviewed together with a brief description of the methods to identify pri-miRNA ORFs and the encoded protein products. Generally, miPEPs have been identified in many plant species of several families and in a few animal species. Importantly, molecular mechanisms of the miPEP action are often quite different between flowering plants and metazoan species. Requirement for the additional studies in these directions is highlighted by alternative findings concerning negative or positive regulation of pri-miRNA/miRNA expression by miPEPs in plants and animals. Additionally, the question of how miPEPs are distributed in non-flowering plant taxa is very important for understanding the evolutionary origin of such micropeptides. Evidently, further extensive studies are needed to explore the functions of miPEPs and the corresponding ORFs and to understand the full set of their roles in eukaryotic organisms. Thus, we address the most recent integrative views of different genomic, physiological, and molecular aspects concerning the expression of miPEPs and their possible fine functions. Full article
(This article belongs to the Special Issue Omics Study to Uncover Signalling and Gene Regulation in Plants)
Show Figures

Figure 1

14 pages, 1368 KB  
Review
The Essentials on microRNA-Encoded Peptides from Plants to Animals
by Mélanie Ormancey, Patrice Thuleau, Jean-Philippe Combier and Serge Plaza
Biomolecules 2023, 13(2), 206; https://doi.org/10.3390/biom13020206 - 19 Jan 2023
Cited by 24 | Viewed by 4239
Abstract
Primary transcripts of microRNAs (pri-miRNAs) were initially defined as long non-coding RNAs that host miRNAs further processed by the microRNA processor complex. A few years ago, however, it was discovered in plants that pri-miRNAs actually contain functional open reading frames (sORFs) that translate [...] Read more.
Primary transcripts of microRNAs (pri-miRNAs) were initially defined as long non-coding RNAs that host miRNAs further processed by the microRNA processor complex. A few years ago, however, it was discovered in plants that pri-miRNAs actually contain functional open reading frames (sORFs) that translate into small peptides called miPEPs, for microRNA-encoded peptides. Initially detected in Arabidopsis thaliana and Medicago truncatula, recent studies have revealed the presence of miPEPs in other pri-miRNAs as well as in other species ranging from various plant species to animals. This suggests that miPEP numbers remain largely underestimated and that they could be a common signature of pri-miRNAs. Here we present the most recent advances in miPEPs research and discuss how their discovery has broadened our vision of the regulation of gene expression by miRNAs, and how miPEPs could be interesting tools in sustainable agriculture or the treatment of certain human diseases. Full article
(This article belongs to the Special Issue Circular RNAs: Functions, Applications and Prospects)
Show Figures

Figure 1

19 pages, 1094 KB  
Review
Mitochondrial Protein Homeostasis and Cardiomyopathy
by Emily Wachoski-Dark, Tian Zhao, Aneal Khan, Timothy E. Shutt and Steven C. Greenway
Int. J. Mol. Sci. 2022, 23(6), 3353; https://doi.org/10.3390/ijms23063353 - 20 Mar 2022
Cited by 32 | Viewed by 5807
Abstract
Human mitochondrial disorders impact tissues with high energetic demands and can be associated with cardiac muscle disease (cardiomyopathy) and early mortality. However, the mechanistic link between mitochondrial disease and the development of cardiomyopathy is frequently unclear. In addition, there is often marked phenotypic [...] Read more.
Human mitochondrial disorders impact tissues with high energetic demands and can be associated with cardiac muscle disease (cardiomyopathy) and early mortality. However, the mechanistic link between mitochondrial disease and the development of cardiomyopathy is frequently unclear. In addition, there is often marked phenotypic heterogeneity between patients, even between those with the same genetic variant, which is also not well understood. Several of the mitochondrial cardiomyopathies are related to defects in the maintenance of mitochondrial protein homeostasis, or proteostasis. This essential process involves the importing, sorting, folding and degradation of preproteins into fully functional mature structures inside mitochondria. Disrupted mitochondrial proteostasis interferes with mitochondrial energetics and ATP production, which can directly impact cardiac function. An inability to maintain proteostasis can result in mitochondrial dysfunction and subsequent mitophagy or even apoptosis. We review the known mitochondrial diseases that have been associated with cardiomyopathy and which arise from mutations in genes that are important for mitochondrial proteostasis. Genes discussed include DnaJ heat shock protein family member C19 (DNAJC19), mitochondrial import inner membrane translocase subunit TIM16 (MAGMAS), translocase of the inner mitochondrial membrane 50 (TIMM50), mitochondrial intermediate peptidase (MIPEP), X-prolyl-aminopeptidase 3 (XPNPEP3), HtraA serine peptidase 2 (HTRA2), caseinolytic mitochondrial peptidase chaperone subunit B (CLPB) and heat shock 60-kD protein 1 (HSPD1). The identification and description of disorders with a shared mechanism of disease may provide further insights into the disease process and assist with the identification of potential therapeutics. Full article
(This article belongs to the Special Issue Recent Advances on Mitochondrial Diseases)
Show Figures

Figure 1

19 pages, 16344 KB  
Article
Persistent Southern Tomato Virus (STV) Interacts with Cucumber Mosaic and/or Pepino Mosaic Virus in Mixed- Infections Modifying Plant Symptoms, Viral Titer and Small RNA Accumulation
by Laura Elvira González, Rosa Peiró, Luis Rubio and Luis Galipienso
Microorganisms 2021, 9(4), 689; https://doi.org/10.3390/microorganisms9040689 - 26 Mar 2021
Cited by 23 | Viewed by 6388
Abstract
Southern tomato virus (STV) is a persistent virus that was, at the beginning, associated with some tomato fruit disorders. Subsequent studies showed that the virus did not induce apparent symptoms in single infections. Accordingly, the reported symptoms could be induced by the interaction [...] Read more.
Southern tomato virus (STV) is a persistent virus that was, at the beginning, associated with some tomato fruit disorders. Subsequent studies showed that the virus did not induce apparent symptoms in single infections. Accordingly, the reported symptoms could be induced by the interaction of STV with other viruses, which frequently infect tomato. Here, we studied the effect of STV in co- and triple-infections with Cucumber mosaic virus (CMV) and Pepino mosaic virus (PepMV). Our results showed complex interactions among these viruses. Co-infections leaded to a synergism between STV and CMV or PepMV: STV increased CMV titer and plant symptoms at early infection stages, whereas PepMV only exacerbated the plant symptoms. CMV and PepMV co-infection showed an antagonistic interaction with a strong decrease of CMV titer and a modification of the plant symptoms with respect to the single infections. However, the presence of STV in a triple-infection abolished this antagonism, restoring the CMV titer and plant symptoms. The siRNAs analysis showed a total of 78 miRNAs, with 47 corresponding to novel miRNAs in tomato, which were expressed differentially in the plants that were infected with these viruses with respect to the control mock-inoculated plants. These miRNAs were involved in the regulation of important functions and their number and expression level varied, depending on the virus combination. The number of vsiRNAs in STV single-infected tomato plants was very small, but STV vsiRNAs increased with the presence of CMV and PepMV. Additionally, the rates of CMV and PepMV vsiRNAs varied depending on the virus combination. The frequencies of vsiRNAs in the viral genomes were not uniform, but they were not influenced by other viruses. Full article
(This article belongs to the Special Issue Plant Viruses: From Ecology to Control)
Show Figures

Figure 1

12 pages, 1470 KB  
Article
Evidence That Regulation of Pri-miRNA/miRNA Expression Is Not a General Rule of miPEPs Function in Humans
by Anne Prel, Christine Dozier, Jean-Philippe Combier, Serge Plaza and Arnaud Besson
Int. J. Mol. Sci. 2021, 22(7), 3432; https://doi.org/10.3390/ijms22073432 - 26 Mar 2021
Cited by 32 | Viewed by 4988
Abstract
Some miRNAs are located in RNA precursors (pri-miRNAs) annotated as long non-coding (lncRNAs) due to absence of long open reading frames (ORFs). However, recent studies have shown that some lnc pri-miRNAs encode peptides called miPEPs (miRNA-encoded peptides). Initially discovered in plants, three miPEPs [...] Read more.
Some miRNAs are located in RNA precursors (pri-miRNAs) annotated as long non-coding (lncRNAs) due to absence of long open reading frames (ORFs). However, recent studies have shown that some lnc pri-miRNAs encode peptides called miPEPs (miRNA-encoded peptides). Initially discovered in plants, three miPEPs have also been identified in humans. Herein, we found that a dozen human pri-miRNAs potentially encode miPEPs, as revealed by ribosome profiling and proteomic databases survey. So far, the only known function of plant miPEPs is to enhance the transcription of their own pri-miRNAs, thereby increasing the level and activity of their associated miRNAs and downregulating the expression of their target genes. To date, in humans, only miPEP133 was shown to promote a positive autoregulatory loop. We investigated whether other human miPEPs are also involved in regulating the expression of their miRNAs by studying miPEP155, encoded by the lnc MIR155HG, miPEP497, a sORF-encoded peptide within lnc MIR497HG, and miPEP200a, encoded by the pri-miRNA of miR-200a/miR-200b. We show that overexpression of these miPEPs is unable to impact the expression/activity of their own pri-miRNA/miRNAs in humans, indicating that the positive feedback regulation observed with plant miPEPs and human miPEP133 is not a general rule of human miPEP function. Full article
Show Figures

Figure 1

13 pages, 32217 KB  
Article
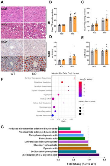
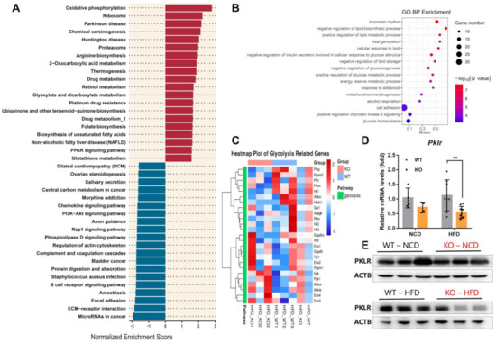
Loss of miR-23b/27b/24-1 Cluster Impairs Glucose Tolerance via Glycolysis Pathway in Mice
by Yong-Hui Jiang, Yuan-Yuan Man, Yue Liu, Chang-Jian Yin, Jia-Lin Li, Huang-Cong Shi, Han Zhao and Shi-Gang Zhao
Int. J. Mol. Sci. 2021, 22(2), 550; https://doi.org/10.3390/ijms22020550 - 7 Jan 2021
Cited by 9 | Viewed by 3472
Abstract
Alterations in miRNAs are associated with many metabolic disorders, such as type 2 diabetes (T2DM). The miR-23b/27b/24-1 cluster contains miR-23b, miR-27b, and miR-24-1, which are located within 881 bp on chromosome 9. Studies examining the roles of miR-23b, miR-27b, and miR-24-1 have demonstrated [...] Read more.
Alterations in miRNAs are associated with many metabolic disorders, such as type 2 diabetes (T2DM). The miR-23b/27b/24-1 cluster contains miR-23b, miR-27b, and miR-24-1, which are located within 881 bp on chromosome 9. Studies examining the roles of miR-23b, miR-27b, and miR-24-1 have demonstrated their multifaceted functions in variable metabolic disorders. However, their joint roles in metabolism in vivo remain elusive. To investigate this subject, we constructed miR-23b/27b/24-1 cluster knockout (KO) mice. Compared with wild-type (WT) mice, the KO mice exhibited impaired glucose tolerance, which was accompanied by a reduction in the respiratory exchange rate (RER). These alterations were more noticeable after a high-fat diet (HFD) induction. Hepatic metabolomic results showed decreased expression of reduced nicotinamide adenine dinucleotide (NADH), nicotinamide adenine dinucleotide (NAD), phosphoenolpyruvic acid (PEP), and phosphoric acid, which are involved in the glycolysis pathway. The transcriptomic results indicated that genes involved in glycolysis showed a downregulation trend. qPCR and Western blot revealed that pyruvate kinase (PKLR), the key rate-limiting enzyme in glycolysis, was significantly reduced after the deletion of the miR-23b/27b/24-1 cluster. Together, these observations suggest that the miR-23b/27b/24-1 cluster is involved in the regulation of glucose homeostasis via the glycolysis pathway. Full article
(This article belongs to the Section Molecular Endocrinology and Metabolism)
Show Figures

Figure 1

16 pages, 4452 KB  
Article
Internalization of miPEP165a into Arabidopsis Roots Depends on both Passive Diffusion and Endocytosis-Associated Processes
by Mélanie Ormancey, Aurélie Le Ru, Carine Duboé, Hailing Jin, Patrice Thuleau, Serge Plaza and Jean-Philippe Combier
Int. J. Mol. Sci. 2020, 21(7), 2266; https://doi.org/10.3390/ijms21072266 - 25 Mar 2020
Cited by 30 | Viewed by 4420
Abstract
MiPEPs are short natural peptides encoded by microRNAs in plants. Exogenous application of miPEPs increases the expression of their corresponding miRNA and, consequently, induces consistent phenotypical changes. Therefore, miPEPs carry huge potential in agronomy as gene regulators that do not require genome manipulation. [...] Read more.
MiPEPs are short natural peptides encoded by microRNAs in plants. Exogenous application of miPEPs increases the expression of their corresponding miRNA and, consequently, induces consistent phenotypical changes. Therefore, miPEPs carry huge potential in agronomy as gene regulators that do not require genome manipulation. However, to this end, it is necessary to know their mode of action, including where they act and how they enter the plants. Here, after analyzing the effect of Arabidopsis thaliana miPEP165a on root and aerial part development, we followed the internalization of fluorescent-labelled miPEP165a into roots and compared its uptake into endocytosis-altered mutants to that observed in wild-type plants treated or not with endocytosis inhibitors. The results show that entry of miPEP165a involves both a passive diffusion at the root apex and endocytosis-associated internalization in the differentiation and mature zones. Moreover, miPEP165a is unable to enter the central cylinder and does not migrate from the roots to the aerial part of the plant, suggesting that miPEPs have no systemic effect. Full article
(This article belongs to the Special Issue Cell Signaling in Model Plants)
Show Figures

Figure 1

Back to TopTop