error_outline You can access the new MDPI.com website here. Explore and share your feedback with us.
 
 
Sign in to use this feature.

Years

Between: -

Subjects

remove_circle_outline
remove_circle_outline
remove_circle_outline
remove_circle_outline
remove_circle_outline
remove_circle_outline
remove_circle_outline
remove_circle_outline
remove_circle_outline

Journals

remove_circle_outline
remove_circle_outline
remove_circle_outline
remove_circle_outline
remove_circle_outline
remove_circle_outline
remove_circle_outline

Article Types

Countries / Regions

remove_circle_outline
remove_circle_outline
remove_circle_outline

Search Results (491)

Search Parameters:
Keywords = membrane biophysics

Order results
Result details
Results per page
Select all
Export citation of selected articles as:
23 pages, 2194 KB  
Article
Advanced Preservation Strategies for Inoculants: A Lipid-Biophysical Approach to Bradyrhizobium japonicum Stability
by Luciana Nieva-Muratore, Adriana Belén Cesari, Eugenia Reynoso, Marcela Díaz, Leonel Malacrida, Marta Susana Dardanelli and Natalia Soledad Paulucci
Agronomy 2026, 16(2), 159; https://doi.org/10.3390/agronomy16020159 - 8 Jan 2026
Abstract
The intensive use of chemical fertilizers in soybean (Glycine max) cultivation has caused significant environmental degradation, underscoring the urgent need for sustainable alternatives. In Argentina, Bradyrhizobium japonicum E109 is widely employed as a liquid bioinoculant, yet its efficiency is limited by [...] Read more.
The intensive use of chemical fertilizers in soybean (Glycine max) cultivation has caused significant environmental degradation, underscoring the urgent need for sustainable alternatives. In Argentina, Bradyrhizobium japonicum E109 is widely employed as a liquid bioinoculant, yet its efficiency is limited by loss of viability during storage. This study investigated the physiological and biophysical mechanisms underlying membrane adaptation of B. japonicum E109 under storage stress and evaluated lipid supplementation as a stabilization strategy. During six months of liquid storage at 28 °C, bacterial viability (Log CFU mL−1) declined from 10.0 to 7.7, accompanied by morphological collapse and a 29% reduction in membrane fluorescence polarization, indicating increased fluidity. Fatty acid analysis revealed a drastic decrease of unsaturated 18:1 (from 80% to 40%) and a 300–400% increase in saturated 18:0, reducing the U/S ratio from 4 to 1. Spectral phasor analysis confirmed a shift in the lipid microenvironment from an ordered to a disordered state. Supplementation with 400 µM of stearic acid (18:0) restored membrane rigidity, lowered the U/S ratio to 1.5, and improved thermal tolerance. After one month of storage, 18:0-treated cultures maintained 8.0 Log CFU mL−1 and preserved viability after exposure to 37 °C, whereas controls dropped to 3.8 Log CFU mL−1. These results identify lipid remodeling as a key determinant of B. japonicum stability and demonstrate that exogenous 18:0 supplementation mimics natural adaptation, preventing membrane fluidization and enhancing inoculant shelf-life. This lipid-biophysical approach provides a rational framework for developing next generation, more resilient rhizobia formulations for sustainable agriculture. Full article
Show Figures

Figure 1

21 pages, 3942 KB  
Article
Gigantol Preserves Lens Biophysical Homeostasis by Restoring Cytoskeletal Integrity and Membrane Fluidity in a Diabetic Cataract Model
by Xue Li, Xinduo Huang and Xiaoyong Wei
Int. J. Mol. Sci. 2026, 27(2), 569; https://doi.org/10.3390/ijms27020569 - 6 Jan 2026
Abstract
Diabetic cataract (DC) is a major complication of diabetes, with human lens epithelial cells (HLECs) playing a central role in its pathogenesis. Gigantol, a natural compound, has demonstrated protective effects against HLEC damage, yet its underlying mechanisms, particularly concerning cellular biophysical properties, remain [...] Read more.
Diabetic cataract (DC) is a major complication of diabetes, with human lens epithelial cells (HLECs) playing a central role in its pathogenesis. Gigantol, a natural compound, has demonstrated protective effects against HLEC damage, yet its underlying mechanisms, particularly concerning cellular biophysical properties, remain poorly understood. This study investigated the protective role of gigantol against high-glucose-induced damage in HLECs, with a specific focus on alterations in cellular biophysical properties. Using a multi-technique approach including transmission electron microscopy (TEM), atomic force microscopy, laser scanning confocal microscopy, and Raman spectroscopy, we analyzed changes in ultrastructure, morphology, stiffness, roughness, membrane fluidity, and cytoskeletal organization. Treatment with gigantol effectively restored cellular ultrastructure, mitigated cytoskeletal disruption, and normalized key biomechanical properties: it reduced cell stiffness and roughness by approximately one-fourth, increased cell height by nearly onefold, and enhanced membrane fluidity by one-fifth. Raman spectroscopy indicated that gigantol improved membrane fluidity by modulating lipid bilayer structure, specifically through alterations in –CH2– bending and –C=C– stretching modes. These findings demonstrate that gigantol protects HLECs from high-glucose-induced damage not only by biochemical means but also by restoring cellular biophysical homeostasis. This study provides novel biophysical–pathological insights into the anti-cataract mechanism of gigantol, highlighting its potential as a therapeutic agent that targets both biochemical and biophysical aspects of DC. Full article
(This article belongs to the Special Issue Molecular Pharmacology of Medicinal Plants)
Show Figures

Figure 1

13 pages, 2390 KB  
Communication
Large-Scale Fluorescence Microscopy Analysis of Lipid Membrane Conformational Changes Optimized and Enabled by an AI-Guided Image Detection Method
by Lillian Chang, Diya Devendiran, Julian Gard, Tiffany Gu, Annie Guan, Akira Yamamoto, Tapash Jay Sarkar, Edward Njoo and Joseph Pazzi
J. Exp. Theor. Anal. 2026, 4(1), 3; https://doi.org/10.3390/jeta4010003 - 5 Jan 2026
Viewed by 230
Abstract
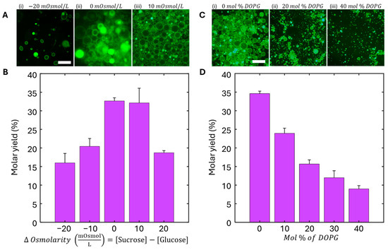
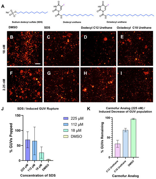
Simplified and scalable models of physical systems are extremely valuable in a variety of different engineering fields to test and diagnose particular modes of failure and optimize build conditions. In this work, we develop a practical method to prepare and analyze giant unilamellar [...] Read more.
Simplified and scalable models of physical systems are extremely valuable in a variety of different engineering fields to test and diagnose particular modes of failure and optimize build conditions. In this work, we develop a practical method to prepare and analyze giant unilamellar vesicles (GUVs) for detailed biophysical interrogations. The method is rapid, scalable, and versatile, where characterization of lipid membrane conformational changes can be performed on multiplexed samples using tissue culture plates and a convenient, high-throughput fluorescence microscopy setup. The simplicity of the setup is enabled by an AI image recognition model that, when trained on the appearance of GUVs in the images, outperforms other image segmentation methods such as the watershed algorithm or the Hough transform. The method allows for the rapid quantification of entire 96-well plates containing in total O (1,000,000) GUVs and provides a potential testbed for the development of drugs. We highlight the power of our system by including large-scale data on the screening of lipophilic analogs of the small molecule antimetabolite carmofur. Full article
Show Figures

Figure 1

21 pages, 2645 KB  
Article
Nanomechanical and Thermodynamic Alterations of Red Blood Cells in Chronic Lymphocytic Leukemia: Implications for Disease and Treatment Monitoring
by Velichka Strijkova, Vesela Katrova, Miroslava Ivanova, Ariana Langari, Lidia Gartcheva, Margarita Guenova, Anika Alexandrova-Watanabe, Stefka G. Taneva, Sashka Krumova and Svetla Todinova
Int. J. Mol. Sci. 2026, 27(1), 353; https://doi.org/10.3390/ijms27010353 - 29 Dec 2025
Viewed by 170
Abstract
Chronic lymphocytic leukemia (CLL) has systemic effects that extend beyond malignant lymphocytes, potentially altering the structure and function of circulating red blood cells (RBCs). In this study, atomic force microscopy (AFM) was combined with complementary calorimetric analysis to investigate the membrane ultrastructure, nanomechanical [...] Read more.
Chronic lymphocytic leukemia (CLL) has systemic effects that extend beyond malignant lymphocytes, potentially altering the structure and function of circulating red blood cells (RBCs). In this study, atomic force microscopy (AFM) was combined with complementary calorimetric analysis to investigate the membrane ultrastructure, nanomechanical characteristics, and thermodynamic behavior of RBCs from untreated CLL patients and those receiving targeted therapies (Obinutuzumab/Venetoclax or Ibrutinib). RBCs from untreated patients exhibited pronounced reduction in membrane roughness, increased stiffness and adhesion forces, and altered thermal unfolding of cytoskeletal and membrane proteins, indicative of impaired structural flexibility and stability. Treatment with Obinutuzumab/Venetoclax partially restored surface topography, but stiffness and adhesion forces remained elevated, suggesting persistent cytoskeletal rigidity. The obscured spectrin and Band 2–4 thermal transitions and the elevated total enthalpy change revealed by differential scanning calorimetry indicated a modified conformation or binding state of membrane proteins. In contrast, Ibrutinib therapy produced near-normal nanomechanical and thermal characteristics, reflecting a more comprehensive restoration of RBC integrity. These findings demonstrate that CLL and its therapies distinctly influence erythrocyte morphology and mechanics, underscoring the systemic impact of the disease. The strong correspondence between AFM and calorimetric data highlights the potential of integrated biophysical approaches to detect subtle RBC alterations and to serve as complementary indicators for therapeutic monitoring. Full article
(This article belongs to the Special Issue Drug-Induced Modulation and Immunotherapy of Leukemia)
Show Figures

Figure 1

18 pages, 1311 KB  
Article
Amyloid Protein-Induced Remodeling of Morphometry and Nanomechanics in Human Platelets
by Tonya D. Andreeva, Svetla Todinova, Ariana Langari, Velichka Strijkova, Vesela Katrova and Stefka G. Taneva
Biomedicines 2025, 13(12), 3104; https://doi.org/10.3390/biomedicines13123104 - 16 Dec 2025
Viewed by 296
Abstract
Background/Objectives: The accumulation of specific amyloid proteins and peptides in the human brain is a hallmark of neurodegenerative disorders such as Alzheimer’s disease (AD) and Parkinson’s disease (PD). Beyond the central nervous system, circulating peripheral blood cells are also exposed to these [...] Read more.
Background/Objectives: The accumulation of specific amyloid proteins and peptides in the human brain is a hallmark of neurodegenerative disorders such as Alzheimer’s disease (AD) and Parkinson’s disease (PD). Beyond the central nervous system, circulating peripheral blood cells are also exposed to these pathological proteins, which may contribute to the systemic disease manifestation. Human platelets (PLTs) were used as an in vitro model to investigate the impacts of amyloid Aβ1-42 peptide oligomers (Aβ42) and on-pathway α-synuclein (α-syn), two key amyloids implicated in AD and PD, on platelet biophysical properties. Methods: Using atomic force microscopy, imaging and force–distance modes, we analyzed changes in surface nanostructure, morphometric and nanomechanical signatures of PLTs, derived from healthy donors, following exposure to increasing concentrations of Aβ42 and α-syn. Results: Our findings show that platelet activation progresses with increasing amyloid concentration, characterized by cytoskeletal remodeling (filopodia-to-pseudopodia and lamellipodia transformation). While Aβ42 causes progressive decrease in the platelet membrane roughness, α-syn exhibits a biphasic effect—initial smoothing followed by a pronounced increase in the roughness at high concentrations. Both amyloids induce substantial increase in membrane stiffness (Young’s modulus). Conclusions: The changes in PLTs’ biophysical properties closely resemble the previously observed modification in PLTs derived from AD and PD patients, suggesting that amyloid proteins’ interactions with PLTs may contribute to their dysfunction. Our results underscore the potential of platelets as peripheral indicators of neurodegeneration and point to their role in the systemic pathology of amyloid-associated diseases. Full article
(This article belongs to the Special Issue Biomarkers for Neurodegenerative Disorders: From Bench to Bedside)
Show Figures

Graphical abstract

30 pages, 3069 KB  
Article
Anti-Aging Evaluation of Cosmetics on a Tri-Layered Chitosan Membrane: An Alternative to Animal Testing
by Rocío Guerle-Cavero and Albert Balfagón-Costa
Cosmetics 2025, 12(6), 277; https://doi.org/10.3390/cosmetics12060277 - 10 Dec 2025
Viewed by 547
Abstract
The search for alternatives to animal testing in cosmetics has encouraged the development of in vitro systems capable of evaluating formulation-driven biophysical parameters assessed on human skin. This study presents a cell-free tri-layered chitosan membrane as a material-based model for characterizing the physicochemical [...] Read more.
The search for alternatives to animal testing in cosmetics has encouraged the development of in vitro systems capable of evaluating formulation-driven biophysical parameters assessed on human skin. This study presents a cell-free tri-layered chitosan membrane as a material-based model for characterizing the physicochemical anti-aging performance of topical formulations. Three cosmetic products were incorporated either in the top layer (1L(t)) or across all layers (3L), and key parameters—including pore area, water permeation, firmness, elasticity, swelling and moisture retention—were quantified. VitCOil produced consistent effects across configurations, reducing pore area by 52–56% and decreasing water permeation by 54–61%, while increasing moisture retention by 36–38%. OilSerum showed a marked layer-dependent response, enhancing swelling by +70% in 3L and +35% in 1L(t), and increasing water permeation by 16% (3L) and 4% (1L(t)). EyeCr improved firmness and elasticity at low concentration, with stronger elastic response in the top layer (+27% in 3L; +34% in 1L(t)). Overall, this novel platform strengthens early-stage physicochemical screening by linking formulation-dependent mechanisms with directional biophysical trends observed clinically. Full article
(This article belongs to the Special Issue Feature Papers in Cosmetics in 2025)
Show Figures

Figure 1

19 pages, 7336 KB  
Article
The Quantum Brain: The Untold Story of Docosahexaenoic Acid’s Role in Brain Evolution, Biophysics, and Cognition
by Michael A. Crawford, Lawrence A. Horn, Thomas Brenna, Catherine Leigh Broadhurst, Simon C. Dyall, Mark Johnson, Walter F. Schmidt, Andrew J. Sinclair, Manahel Thabet and Yiqun Wang
Int. J. Mol. Sci. 2025, 26(23), 11542; https://doi.org/10.3390/ijms262311542 - 28 Nov 2025
Viewed by 750
Abstract
Docosahexaenoic acid (DHA), the dominant polyunsaturated fatty acid in photoreceptors, neurons, and synapses, is usually described as a passive structural membrane constituent. We propose a different view: DHA is a quantum-electronically active molecule whose methylene interrupted double-bond system creates an electron-rich matrix that [...] Read more.
Docosahexaenoic acid (DHA), the dominant polyunsaturated fatty acid in photoreceptors, neurons, and synapses, is usually described as a passive structural membrane constituent. We propose a different view: DHA is a quantum-electronically active molecule whose methylene interrupted double-bond system creates an electron-rich matrix that couples with proteins to form quantum “clouds” and high-speed signaling central to recognition, recall, and cognition. Integrating evidence from molecular evolution, biophysics, and neuroscience, we argue that, as the original chromophore, DHA’s unique properties enabled the emergence of the nervous system and continue to provide the electronic substrate for cognition. By suggesting that cognition depends not only on protein-based mechanisms but on DHA-mediated electron dynamics at the membrane–protein interface, this perspective reframes DHA as an active, conserved determinant of brain evolution and function. Full article
(This article belongs to the Section Physical Chemistry and Chemical Physics)
Show Figures

Figure 1

15 pages, 2069 KB  
Article
Chemically Anchored Diamond with H3 Centers for Ratiometric Measurement of Isolated Mitochondria Temperature
by Alexey M. Romshin, Alexey G. Kruglov, Anna B. Nikiforova, Alexander A. Zhivopistsev, Rustem H. Bagramov, Vitaly I. Korepanov, Dmitrii G. Pasternak, Yuri M. Shlyapnikov, Timur M. Valitov, Vladimir P. Filonenko and Igor I. Vlasov
Int. J. Mol. Sci. 2025, 26(23), 11395; https://doi.org/10.3390/ijms262311395 - 25 Nov 2025
Viewed by 365
Abstract
Precise measurement of mitochondrial temperature at different metabolic states remains one of the key challenges in cellular biophysics due to the lack of thermometers that combine nanoscale sensitivity with stable thermal contact with the organelle. Here, we present a hybrid sensing platform based [...] Read more.
Precise measurement of mitochondrial temperature at different metabolic states remains one of the key challenges in cellular biophysics due to the lack of thermometers that combine nanoscale sensitivity with stable thermal contact with the organelle. Here, we present a hybrid sensing platform based on chemically functionalized diamond microparticles containing H3 luminescent centers, covalently bound to the outer membrane of isolated rat liver mitochondria. Surface activation via oxidation and EDC/HOBt chemistry provides a robust and reproducible thermal link between the thermometric probe and the organelle, minimizing heat dissipation through the surrounding medium. The local temperature is monitored ratiometrically from the emission ratio of H3 centers at 515–525 nm and 585–610 nm, showing a linear dependence on temperature with a relative sensitivity of 1.15%°C−1 in aqueous environments. Upon the uncoupling of oxidative phosphorylation and the inhibition of electron transport, the diamond thermometers reproducibly recorded the local thermal changes in the range of 0.5–10 °C, depending on the degree of coverage by anchored mitochondria. The observed response reflects efficient local heat confinement within the diamond–mitochondrion assembly, suggesting that structural organization and thermal insulation at the subcellular level are critical modulators of mitochondrial thermogenesis. Full article
(This article belongs to the Special Issue Recent Research of Nanomaterials in Molecular Science: 2nd Edition)
Show Figures

Figure 1

24 pages, 1486 KB  
Review
Next-Generation Hydrogels for Biliary Organoid Engineering
by Andrea Marfoglia and Giovanni Sorrentino
Pharmaceuticals 2025, 18(12), 1781; https://doi.org/10.3390/ph18121781 - 23 Nov 2025
Viewed by 1009
Abstract
The biliary tree is a fundamental structural and functional component of the liver, lined with cholangiocytes which control bile flow and regulate bile homeostasis. In addition to their physiological roles, cholangiocytes are involved in pathological processes known as cholangiopathies. These biliary disorders significantly [...] Read more.
The biliary tree is a fundamental structural and functional component of the liver, lined with cholangiocytes which control bile flow and regulate bile homeostasis. In addition to their physiological roles, cholangiocytes are involved in pathological processes known as cholangiopathies. These biliary disorders significantly impair liver function, and their effects are often irreversible, making liver transplantation the only curative option. This substantial clinical burden highlights the need for innovative bioengineered strategies to study disease mechanisms and to restore or replace biliary tissue. In this framework, biliary organoids offer a robust platform to model liver diseases in vitro with physiological accuracy. Compared with traditional 2D or explant-based systems, organoids provide higher physiological relevance, patient specificity, and scalability, although challenges remain in standardization and clinical translation. Organoids are traditionally cultured within basement membrane extract (BME) matrices, which are commercially available under various names. While BME-based matrices support organoid growth and function, their undefined composition, variability, and animal origin limit reproducibility and clinical translation. These drawbacks have driven the development of alternative matrices based on engineered hydrogels. Hydrogels, whether of natural or synthetic origin, provide chemically defined and tunable environments that allow independent modulation of their biochemical and biophysical properties. Acting at the interface between materials science and biology, they enable the creation of microenvironments with precisely controlled cues. In this review, we summarize advances in biliary organoid bioengineering and discuss how hydrogel-based systems are shaping next-generation platforms for organoid growth, differentiation, and disease modeling toward more translationally relevant biliary models. Full article
(This article belongs to the Special Issue 2D and 3D Culture Systems: Current Trends and Biomedical Applications)
Show Figures

Figure 1

14 pages, 1626 KB  
Article
Deep Learning-Based Prediction of Individual Cell α-Dispersion Capacitance from Morphological Features
by Tae Young Kang, Soojung Kim, Yoon-Hwae Hwang and Kyujung Kim
Biosensors 2025, 15(11), 753; https://doi.org/10.3390/bios15110753 - 10 Nov 2025
Viewed by 508
Abstract
The biophysical characteristics of cellular membranes, particularly their electrical properties in the α-dispersion frequency domain, offer valuable insights into cellular states and are increasingly important for cancer diagnostics through epidermal growth factor receptor (EGFR) expression analysis. However, a critical limitation in these [...] Read more.
The biophysical characteristics of cellular membranes, particularly their electrical properties in the α-dispersion frequency domain, offer valuable insights into cellular states and are increasingly important for cancer diagnostics through epidermal growth factor receptor (EGFR) expression analysis. However, a critical limitation in these electrical measurements is the confounding effect of morphological changes that inevitably occur during prolonged observation periods. These shape alterations significantly impact measured capacitance values, potentially masking true biological responses to epidermal growth factor (EGF) stimulation that are essential for cancer detection. In this study, we attempted to address this fundamental challenge by developing a deep learning method that establishes a direct computational relationship between cellular morphology and electrical properties. We combined optical trapping technology and capacitance measurements to generate a comprehensive dataset of HeLa cells under two different experimental conditions: (i) DPBS treatment and (ii) EGF stimulation. Our convolutional neural network (CNN) architecture accurately predicts 401-point capacitance spectra (0.1–2 kHz) from binary morphological images at low frequencies (0.1–0.8 kHz, < 10% error rate). This capability allows for the identification and subtraction of morphology-dependent components from measured capacitance changes, effectively isolating true biological responses from morphological artefacts. The model demonstrates remarkable prediction performance across diverse cell morphologies in both experimental conditions, validating the robust relationship between cellular shape and electrical characteristics. Our method significantly improves the precision and reliability of EGFR-based cancer diagnostics by providing a computational framework for a morphology-induced measurement error correction. Full article
Show Figures

Figure 1

12 pages, 661 KB  
Review
Sperm Cell Membranes of Bulls and Bucks Associated with Sperm Fertility and Freezability
by Seher Simsek, Mustafa Hitit, Mustafa Bodu and Erdogan Memili
Animals 2025, 15(22), 3248; https://doi.org/10.3390/ani15223248 - 9 Nov 2025
Viewed by 684
Abstract
Consisting of phospholipids, sperm membranes surround the head and tail, playing essential roles in maintaining cellular structural integrity and functions. Their characteristics directly influence sperm fertility and cryopreservation outcomes. This minireview provides a summary of how sperm fertility and freezability are affected by [...] Read more.
Consisting of phospholipids, sperm membranes surround the head and tail, playing essential roles in maintaining cellular structural integrity and functions. Their characteristics directly influence sperm fertility and cryopreservation outcomes. This minireview provides a summary of how sperm fertility and freezability are affected by the characteristics of its cell membranes. The primary emphasis is on the molecular and cellular anatomy as well as the physiology of sperm membranes and their attributes associated with fertility determinants or biomarkers for fertility and freezability. It also explores how this knowledge can guide the development of extenders to improve sperm freezability and enhance reproductive technologies in mammals. By providing integrity, fluidity, and selective permeability, the membranes play vitally important roles in sperm motility, which is required for successful fertilization. Cryopreservation, which involves freezing and thawing of sperm for storage or ART, alters the integrity and functionality of the sperm membranes. Sperm freezability, its viability following freezing and thawing, is influenced by several properties of the sperm cell membranes, such as lipid composition, cholesterol content, and structures and functions of the membrane proteins. This review provides concise information about the nature of sperm membranes. It highlights the importance of understanding specific biophysical and biochemical features, including lipid composition, protein distribution, and membrane phase behavior. Particular attention is given to parameters such as the cholesterol–phospholipid ratio and membrane phase transition temperature (Tm). A deeper understanding of these factors can contribute to the identification of reliable fertility biomarkers and the optimization of cryopreservation techniques used in ART and animal breeding programs. Furthermore, this review underscores the need for comprehensive investigations into the molecular and cellular architecture of sperm cells. Such studies are essential for advancing both fundamental and applied aspects of reproductive biology in food-producing animals, endangered species, and humans. Full article
(This article belongs to the Special Issue Conservation and Sperm Quality in Domestic Animals)
Show Figures

Figure 1

27 pages, 3220 KB  
Article
Heteroaromatic Hybrid Benzimidazole/Oxadiazole (BZ/OZ) Ligand and Its Sm(III) Complex: Study of Their Antibacterial Activity, Toxicological Prediction and Interaction with Different Model Membranes
by Alberto Aragón-Muriel, Alessio Ausili, Luciana Sampaio Lima, Cleydson B. R. Santos, David Morales-Morales and Dorian Polo-Cerón
Biomolecules 2025, 15(11), 1568; https://doi.org/10.3390/biom15111568 - 7 Nov 2025
Viewed by 521
Abstract
Two heteroaromatic hybrid compounds were synthesized and characterized using various analytical techniques. The results indicate that the benzimidazole/oxadiazole (BZ/OZ) metal derivative exhibits a tridentate coordination mode, where the carbonyl, imidazole and oxadiazole groups participate in coordination with the metal, in a ratio of [...] Read more.
Two heteroaromatic hybrid compounds were synthesized and characterized using various analytical techniques. The results indicate that the benzimidazole/oxadiazole (BZ/OZ) metal derivative exhibits a tridentate coordination mode, where the carbonyl, imidazole and oxadiazole groups participate in coordination with the metal, in a ratio of 2:1 of the ligand to the metal. The antibacterial activities of the organic ligand and its metal complex were determined by in vitro tests against both Gram-positive bacterial strains and Gram-negative bacterial strains using the broth microdilution method. The metal complex showed greater antibacterial activities compared to the precursor ligand against all evaluated microorganisms. The results obtained through in silico predictions revealed significant toxicological differences among the analyzed molecules, suggesting special attention in the use of the ligand due to its possible carcinogenicity in mice and a need for structural modifications in the complex to reduce its carcinogenicity and toxicity. Furthermore, a biophysical study of the interaction of the BZ/OZ derivatives with different model membranes was explored through differential scanning calorimetry (DSC), simultaneous small- and wide-angle X-ray diffraction (SAXD and WAXD) and infrared spectroscopy (FT-IR). The results indicate that the compounds influenced membrane properties without significantly altering the lamellar organization. The findings suggest potential applications in understanding lipid interactions, elucidating toxicology and developing antibacterial agents. Full article
Show Figures

Figure 1

50 pages, 1979 KB  
Review
Circadian Regulation of Neuronal Membrane Capacitance—Mechanisms and Implications for Neural Computation and Behavior
by Agnieszka Nowacka, Maciej Śniegocki, Dominika Bożiłow and Ewa Ziółkowska
Int. J. Mol. Sci. 2025, 26(21), 10766; https://doi.org/10.3390/ijms262110766 - 5 Nov 2025
Viewed by 1654
Abstract
Neuronal membrane capacitance (Cm) has traditionally been viewed as a static biophysical property determined solely by the geometric and dielectric characteristics of the lipid bilayer. Recent discoveries have fundamentally challenged this perspective, revealing that Cm exhibits robust circadian oscillations that profoundly influence neural [...] Read more.
Neuronal membrane capacitance (Cm) has traditionally been viewed as a static biophysical property determined solely by the geometric and dielectric characteristics of the lipid bilayer. Recent discoveries have fundamentally challenged this perspective, revealing that Cm exhibits robust circadian oscillations that profoundly influence neural computation and behavior. These rhythmic fluctuations in membrane capacitance are orchestrated by intrinsic cellular clocks through coordinated regulation of molecular processes including transcriptional control of membrane proteins, lipid metabolism, ion channel trafficking, and glial-mediated extracellular matrix remodeling. The dynamic modulation of Cm directly impacts the membrane time constant (τm = RmCm), thereby altering synaptic integration windows, action potential dynamics, and network synchronization across the 24 h cycle. At the computational level, circadian Cm oscillations enable neurons to shift between temporal summation and coincidence detection modes, optimizing information processing according to behavioral demands throughout the day–night cycle. These biophysical rhythms influence critical aspects of cognition including memory consolidation, attention, working memory, and sensory processing. Disruptions in normal Cm rhythmicity are increasingly implicated in neuropsychiatric and neurodegenerative disorders, including depression, schizophrenia, Alzheimer’s disease, and epilepsy, where altered membrane dynamics compromise neural circuit stability and information transfer. The integration of circadian biophysics with chronomedicine offers promising therapeutic avenues, including chronotherapeutic strategies that target membrane properties, personalized interventions based on individual chronotypes, and environmental modifications that restore healthy biophysical rhythms. This review synthesizes evidence from molecular chronobiology, cellular electrophysiology, and systems neuroscience to establish circadian Cm regulation as a fundamental mechanism linking molecular timekeeping to neural computation and behavior. Full article
(This article belongs to the Special Issue The Importance of Molecular Circadian Rhythms in Health and Disease)
Show Figures

Figure 1

15 pages, 2146 KB  
Article
Synergistic Membrane Disruption of E. coli Tethered Lipid Bilayers by Antimicrobial Lipid Mixtures
by Tun Naw Sut, Bo Kyeong Yoon and Joshua A. Jackman
Biomimetics 2025, 10(11), 739; https://doi.org/10.3390/biomimetics10110739 - 4 Nov 2025
Viewed by 675
Abstract
Biomimetic lipid platforms provide versatile tools for mimicking various types of biological membranes and enable investigation of how industrially important amphiphiles (e.g., permeation enhancers and surfactants) interact with different membrane compositions. For example, antimicrobial lipids such as medium-chain fatty acids (FAs) and monoglycerides [...] Read more.
Biomimetic lipid platforms provide versatile tools for mimicking various types of biological membranes and enable investigation of how industrially important amphiphiles (e.g., permeation enhancers and surfactants) interact with different membrane compositions. For example, antimicrobial lipids such as medium-chain fatty acids (FAs) and monoglycerides (MGs) are promising antibiotic alternatives that disrupt bacterial membranes and their distinct mechanisms of action are a topic of ongoing interest. The potency and targeting spectrum of individual antimicrobial lipids vary and mixing different lipids can improve functional activities. Biophysical studies indicate that optimally tuned mixtures exhibit greater disruption of synthetic lipid bilayers; however, their activity against more complex bacterial membrane compositions is largely unexplored. Herein, we applied electrochemical impedance spectroscopy (EIS) to investigate how two MG/FA pairs—composed of 10-carbon long monocaprin (MC) with capric acid (CA) and 12-carbon long glycerol monolaurate (GML) with lauric acid (LA)—disrupt tethered lipid bilayers composed of Escherichia coli bacterial lipids. While MC and CA individually inhibit E. coli, MC/CA mixtures at intermediate ratios displayed synergistic membrane-disruptive activity. Mechanistic studies showed that this synergistic activity depends on the MC/CA molar ratio rather than total lipid concentration. In contrast, GML/LA mixtures had weak membrane interactions across all tested ratios and lacked synergy, which is consistent with their low activity against E. coli. Together, the EIS results reveal that an effective disruption synergy against target membranes can arise from combining individually active antimicrobial lipids with distinct membrane-interaction profiles, laying the foundation to develop potent antimicrobial lipid formulations for tackling antibiotic-resistant bacteria. Full article
(This article belongs to the Special Issue Biomimicry and Functional Materials: 5th Edition)
Show Figures

Graphical abstract

16 pages, 2931 KB  
Review
Caspase-8 and BID Caught in the Act with Cardiolipin: A New Platform to Provide Mitochondria with Microdomains of Apoptotic Signals
by Patrice X. Petit
Cells 2025, 14(21), 1678; https://doi.org/10.3390/cells14211678 - 27 Oct 2025
Viewed by 987
Abstract
Mitochondria play a central role in cellular bioenergetics. They contribute significantly to ATP production, which is essential for maintaining cells. They are also key mediators of various types of cell death, including apoptosis, necroptosis, and ferroptosis. Additionally, they are one of the main [...] Read more.
Mitochondria play a central role in cellular bioenergetics. They contribute significantly to ATP production, which is essential for maintaining cells. They are also key mediators of various types of cell death, including apoptosis, necroptosis, and ferroptosis. Additionally, they are one of the main regulators of autophagy. This brief review focuses on BID, a molecule of the BCL-2 family that is often overlooked. The importance of the cardiolipin/caspase-8/BID-FL platform, which is located on the surface of the outer mitochondrial membrane and generates tBID, will be emphasized. tBID is responsible for BAX/BAK delocalization and oligomerization, as well as the transmission of death signals. New insights into the regulation of caspase-8 and BID have emerged, and this review will highlight their originality in the context of activation and function. The focus will be on results from biophysical studies of artificial membranes, such as lipid-supported monolayers and giant unilamellar vesicles containing cardiolipin. We will present the destabilization of mitochondrial bioenergetics caused by the insertion of tBID at the mitochondrial contact site, as well as the marginal but additive role of the MTCH2 protein, not forgetting the new players. Full article
(This article belongs to the Section Mitochondria)
Show Figures

Graphical abstract

Back to TopTop