Sign in to use this feature.

Years

Between: -

Subjects

remove_circle_outline
remove_circle_outline
remove_circle_outline
remove_circle_outline
remove_circle_outline

Journals

Article Types

Countries / Regions

Search Results (21)

Search Parameters:
Keywords = macrophage and helper T cell polarization

Order results
Result details
Results per page
Select all
Export citation of selected articles as:
19 pages, 4757 KB  
Article
Outer Membrane Vesicles Attenuate Klebsiella pneumoniae Infection Injury by Affecting Macrophage Polarisation and Helper T Cell Differentiation
by Wei Fan, Wei Wang, Lin Kong, Shifan Chen, Xinyu Zhang, Yilu Zhai, Bo Zhang, Yan Wang, Dazhuo Zhao, Xiukai Tang, Jiaqi Fu and Fuliang Sun
Microorganisms 2025, 13(12), 2849; https://doi.org/10.3390/microorganisms13122849 - 15 Dec 2025
Abstract
Klebsiella pneumoniae (K. pneumoniae) is an opportunistic bacteria that can result in severe liver abscesses, pulmonary damage, and potentially fatal outcomes. Research has demonstrated that the outer membrane vesicles (OMVs) released by it can provide significant protection to infected animals and [...] Read more.
Klebsiella pneumoniae (K. pneumoniae) is an opportunistic bacteria that can result in severe liver abscesses, pulmonary damage, and potentially fatal outcomes. Research has demonstrated that the outer membrane vesicles (OMVs) released by it can provide significant protection to infected animals and may serve as a promising candidate antigen for the development of a novel vaccine. Nevertheless, the specific mechanisms through which OMVs mitigate the detrimental effects of K. pneumoniae infection by promoting the polarization pathways of macrophages and T helper cells (Th cells) remain poorly understood. In this study, we first confirmed that Klebsiella pneumoniae outer membrane vesicles (K. pneumoniae_OMVs) were protective in K. pneumoniae-infected mice, and then we investigated the protective mechanisms by transcriptome data analysis. Then, we constructed a model of in vitro macrophage polarization, an in vivo model for Th differentiation, and a K. pneumoniae infection model in K. pneumoniae_OMVs-immunized mice. qRT-PCR, IHC, Western blotting, and ELISA were used to confirm the polarization indicators. The results showed that K. pneumoniae_OMVs were able to provide specific protection for mice with a maximum protection rate of 80%. In addition, the results of a transcriptome analysis suggested that the protective mechanism might be related to Th cells and macrophage polarization. Mice immunized with K. pneumoniae_OMVs were able to achieve rapid bacterial clearance after K. pneumoniae infection through an M1/Th1 immune response. Subsequently, tissue repair was accomplished through Th2/M2 immune response in the late stage of K. pneumoniae infection to avoid causing inflammatory damage. This study offers a theoretical foundation for the K. pneumoniae_OMVs vaccine’s actual application. Full article
(This article belongs to the Section Molecular Microbiology and Immunology)
Show Figures

Figure 1

31 pages, 2698 KB  
Review
Tumor Microenvironment in Melanoma—Characteristic and Clinical Implications
by Hubert Sikorski, Michał Aleksander Żmijewski and Anna Piotrowska
Int. J. Mol. Sci. 2025, 26(14), 6778; https://doi.org/10.3390/ijms26146778 - 15 Jul 2025
Cited by 4 | Viewed by 3383
Abstract
Cutaneous melanoma is an aggressive cancer with an increasing incidence worldwide, highlighting the need for research into its pathogenesis. The tumor microenvironment (TME) plays a critical role in melanoma progression and consists of cellular components and an extracellular matrix (ECM) rich in cytokines [...] Read more.
Cutaneous melanoma is an aggressive cancer with an increasing incidence worldwide, highlighting the need for research into its pathogenesis. The tumor microenvironment (TME) plays a critical role in melanoma progression and consists of cellular components and an extracellular matrix (ECM) rich in cytokines and signaling molecules. The most abundant stromal cells within the TME are cancer-associated fibroblasts (CAFs), which remodel the ECM and modulate immune responses. Among immune cells, tumor-associated macrophages (TAMs) predominate, and their polarization toward the M2 phenotype supports tumor progression. Tumor-infiltrating lymphocytes (TILs) have diverse functions, including cytotoxic T-cells, helper T-cells that modulate immune response, B-cells forming tertiary lymphoid structures (TLS), and regulatory T-cells with immunosuppressive properties. Dendritic cells (DCs) also play a complex role in the TME. A notable subpopulation are mature regulatory dendritic cells (mregDCs), which contribute to immune evasion. All of these TME components may drive tumorigenesis. Advancements in melanoma treatment—including immunotherapy and targeted therapies—have significantly improved outcomes in advanced-stage disease. In parallel, emerging approaches targeting the tumor microenvironment and gut microbiome, as well as personalized strategies such as neoantigen vaccines and cell-based therapies, are under active investigation and may further enhance therapeutic efficacy in the near future. Full article
(This article belongs to the Special Issue Molecular Mechanisms and Therapies for Melanoma)
Show Figures

Figure 1

20 pages, 9464 KB  
Article
Immortalized Canine Adipose-Derived Mesenchymal Stem Cells Maintain the Immunomodulatory Capacity of the Original Primary Cells
by Yuyo Yasumura, Takahiro Teshima, Tomokazu Nagashima, Masaki Michishita, Takashi Takano, Yoshiaki Taira, Ryohei Suzuki and Hirotaka Matsumoto
Int. J. Mol. Sci. 2023, 24(24), 17484; https://doi.org/10.3390/ijms242417484 - 14 Dec 2023
Cited by 4 | Viewed by 2476
Abstract
Mesenchymal stem cells (MSCs) are a promising cell source for stem cell therapy of intractable diseases in veterinary medicine, but donor-dependent cellular heterogeneity is an issue that influences therapeutic efficacy. Thus, we previously established immortalized cells that maintain the fundamental properties of primary [...] Read more.
Mesenchymal stem cells (MSCs) are a promising cell source for stem cell therapy of intractable diseases in veterinary medicine, but donor-dependent cellular heterogeneity is an issue that influences therapeutic efficacy. Thus, we previously established immortalized cells that maintain the fundamental properties of primary cells, but functional evaluation had not been performed. Therefore, we evaluated the immunomodulatory capacity of the immortalized canine adipose-derived MSCs (cADSCs) in vitro and in vivo to investigate whether they maintain primary cell functions. C57BL/6J mice were treated with dextran sulfate sodium (DSS) to induce colitis, injected intraperitoneally with immortalized or primary cADSCs on day 2 of DSS treatment, and observed for 10 days. Administration of immortalized cADSCs improved body weight loss and the disease activity index (DAI) in DSS-induced colitic mice by shifting peritoneal macrophage polarity from the M1 to M2 phenotype, suppressing T helper (Th) 1/Th17 cell responses and inducing regulatory T (Treg) cells. They also inhibited the proliferation of mouse and canine T cells in vitro. These immunomodulatory effects were comparable with primary cells. These results highlight the feasibility of our immortalized cADSCs as a cell source for stem cell therapy with stable therapeutic efficacy because they maintain the immunomodulatory capacity of primary cells. Full article
(This article belongs to the Special Issue Stem Cells and Regenerative Medicine: In Vitro and In Vivo Studies)
Show Figures

Figure 1

18 pages, 4099 KB  
Article
Pegylated Liposomal Alendronate Biodistribution, Immune Modulation, and Tumor Growth Inhibition in a Murine Melanoma Model
by Md. Rakibul Islam, Jalpa Patel, Patricia Ines Back, Hilary Shmeeda, Raja Reddy Kallem, Claire Shudde, Maciej Markiewski, William C. Putnam, Alberto A. Gabizon and Ninh M. La-Beck
Biomolecules 2023, 13(9), 1309; https://doi.org/10.3390/biom13091309 - 26 Aug 2023
Cited by 12 | Viewed by 3419
Abstract
While tumor-associated macrophages (TAM) have pro-tumoral activity, the ablation of macrophages in cancer may be undesirable since they also have anti-tumoral functions, including T cell priming and activation against tumor antigens. Alendronate is a potent amino-bisphosphonate that modulates the function of macrophages in [...] Read more.
While tumor-associated macrophages (TAM) have pro-tumoral activity, the ablation of macrophages in cancer may be undesirable since they also have anti-tumoral functions, including T cell priming and activation against tumor antigens. Alendronate is a potent amino-bisphosphonate that modulates the function of macrophages in vitro, with potential as an immunotherapy if its low systemic bioavailability can be addressed. We repurposed alendronate in a non-leaky and long-circulating liposomal carrier similar to that of the clinically approved pegylated liposomal doxorubicin to facilitate rapid clinical translation. Here, we tested liposomal alendronate (PLA) as an immunotherapeutic agent for cancer in comparison with a standard of care immunotherapy, a PD-1 immune checkpoint inhibitor. We showed that the PLA induced bone marrow-derived murine non-activated macrophages and M2-macrophages to polarize towards an M1-functionality, as evidenced by gene expression, cytokine secretion, and lipidomic profiles. Free alendronate had negligible effects, indicating that liposome encapsulation is necessary for the modulation of macrophage activity. In vivo, the PLA showed significant accumulation in tumor and tumor-draining lymph nodes, sites of tumor immunosuppression that are targets of immunotherapy. The PLA remodeled the tumor microenvironment towards a less immunosuppressive milieu, as indicated by a decrease in TAM and helper T cells, and inhibited the growth of established tumors in the B16-OVA melanoma model. The improved bioavailability and the beneficial effects of PLA on macrophages suggest its potential application as immunotherapy that could synergize with T-cell-targeted therapies and chemotherapies to induce immunogenic cell death. PLA warrants further clinical development, and these clinical trials should incorporate tumor and blood biomarkers or immunophenotyping studies to verify the anti-immunosuppressive effect of PLA in humans. Full article
(This article belongs to the Special Issue Liposomes for Drug Delivery: Recent Advances and Discoveries)
Show Figures

Figure 1

23 pages, 797 KB  
Review
Tumor-Associated Macrophages in Multiple Myeloma: Key Role in Disease Biology and Potential Therapeutic Implications
by Emanuele Cencini, Anna Sicuranza, Sara Ciofini, Alberto Fabbri, Monica Bocchia and Alessandro Gozzetti
Curr. Oncol. 2023, 30(7), 6111-6133; https://doi.org/10.3390/curroncol30070455 - 25 Jun 2023
Cited by 23 | Viewed by 4654
Abstract
Multiple myeloma (MM) is characterized by multiple relapse and, despite the introduction of novel therapies, the disease becomes ultimately drug-resistant. The tumor microenvironment (TME) within the bone marrow niche includes dendritic cells, T-cytotoxic, T-helper, reactive B-lymphoid cells and macrophages, with a complex cross-talk [...] Read more.
Multiple myeloma (MM) is characterized by multiple relapse and, despite the introduction of novel therapies, the disease becomes ultimately drug-resistant. The tumor microenvironment (TME) within the bone marrow niche includes dendritic cells, T-cytotoxic, T-helper, reactive B-lymphoid cells and macrophages, with a complex cross-talk between these cells and the MM tumor cells. Tumor-associated macrophages (TAM) have an important role in the MM pathogenesis, since they could promote plasma cells proliferation and angiogenesis, further supporting MM immune evasion and progression. TAM are polarized towards M1 (classically activated, antitumor activity) and M2 (alternatively activated, pro-tumor activity) subtypes. Many studies demonstrated a correlation between TAM, disease progression, drug-resistance and reduced survival in lymphoproliferative neoplasms, including MM. MM plasma cells in vitro could favor an M2 TAM polarization. Moreover, a possible correlation between the pro-tumor effect of M2 TAM and a reduced sensitivity to proteasome inhibitors and immunomodulatory drugs was hypothesized. Several clinical studies confirmed CD68/CD163 double-positive M2 TAM were associated with increased microvessel density, chemoresistance and reduced survival, independently of the MM stage. This review provided an overview of the biology and clinical relevance of TAM in MM, as well as a comprehensive evaluation of a potential TAM-targeted immunotherapy. Full article
Show Figures

Figure 1

13 pages, 2740 KB  
Article
Paving the Path for Immune Enhancing Nutrition in Colon Cancer: Modulation of Tumor Microenvironment and Optimization of Outcomes and Costs
by Maria Raffaella Ambrosio, Luigi Spagnoli, Bruno Perotti, Federica Petrelli, Saverio Caini, Calogero Saieva, Sofia Usai, Matteo Bianchini, Andrea Cavazzana, Marco Arganini and Andrea Amorosi
Cancers 2023, 15(2), 437; https://doi.org/10.3390/cancers15020437 - 10 Jan 2023
Cited by 6 | Viewed by 3017
Abstract
Introduction. Published evidence suggests that immunonutrition has the potential to decrease postoperative complications and reduce length of stay in patients undergoing surgery for colorectal cancer. However, only a few studies have analyzed the effects of immunonutrition on tumor microenvironment and evaluated its prognostic [...] Read more.
Introduction. Published evidence suggests that immunonutrition has the potential to decrease postoperative complications and reduce length of stay in patients undergoing surgery for colorectal cancer. However, only a few studies have analyzed the effects of immunonutrition on tumor microenvironment and evaluated its prognostic impact. Material and methods. This is a single center retrospective study enrolling 50 patients undergoing elective surgery for colorectal cancer managed with immunonutrition and 50 patients managed with standard nutrition for comparison. Tumor microenvironment was analyzed before (on the biopsy at the time of diagnosis) and after (on the matched surgical specimen) administration of immunonutrition. Immune function related indicators, including cytotoxic T-lymphocytes, helper T-cells, antigen presenting cells, natural killer cells, T-exhausted lymphocytes, T-regulatory cells, M1 and M2 tumor associated macrophages and PD-L1 expression were assessed by immunohistochemistry. For both groups, clinicopathological data were collected and a 5-year follow-up was available. Results. We found that immunonutrition significantly activated the T-cell response against cancer, alter tumor microenvironment phenotype towards M2 polarization and inhibits the PD1/PD-L1 axis. A lower rate of postoperative complications and a shorter length of stay (p = 0.04) were observed in the immune nutrition group. Compared to standard nutrition group, patients managed wit immune nutrition showed a higher 5-year overall survival (p = 0.001). Finally, immune nutrition allowed to reduce the hospital care costs. Conclusions. Immunonutrition modulates tumor microenvironment by improving immune function and could prolong survival in patients undergoing elective surgery for colorectal cancer. Further studies are needed to optimize IN protocols and confirm their prognostic impact. Full article
Show Figures

Figure 1

20 pages, 2000 KB  
Review
Platelets at the Crossroads of Pro-Inflammatory and Resolution Pathways during Inflammation
by Nadine Ludwig, Annika Hilger, Alexander Zarbock and Jan Rossaint
Cells 2022, 11(12), 1957; https://doi.org/10.3390/cells11121957 - 17 Jun 2022
Cited by 62 | Viewed by 11013
Abstract
Platelets are among the most abundant cells in the mammalian circulation. Classical platelet functions in hemostasis and wound healing have been intensively explored and are generally accepted. During the past decades, the research focus broadened towards their participation in immune-modulatory events, including pro-inflammatory [...] Read more.
Platelets are among the most abundant cells in the mammalian circulation. Classical platelet functions in hemostasis and wound healing have been intensively explored and are generally accepted. During the past decades, the research focus broadened towards their participation in immune-modulatory events, including pro-inflammatory and, more recently, inflammatory resolution processes. Platelets are equipped with a variety of abilities enabling active participation in immunological processes. Toll-like receptors mediate the recognition of pathogens, while the release of granule contents and microvesicles promotes direct pathogen defense and an interaction with leukocytes. Platelets communicate and physically interact with neutrophils, monocytes and a subset of lymphocytes via soluble mediators and surface adhesion receptors. This interaction promotes leukocyte recruitment, migration and extravasation, as well as the initiation of effector functions, such as the release of extracellular traps by neutrophils. Platelet-derived prostaglandin E2, C-type lectin-like receptor 2 and transforming growth factor β modulate inflammatory resolution processes by promoting the synthesis of pro-resolving mediators while reducing pro-inflammatory ones. Furthermore, platelets promote the differentiation of CD4+ T cells in T helper and regulatory T cells, which affects macrophage polarization. These abilities make platelets key players in inflammatory diseases such as pneumonia and the acute respiratory distress syndrome, including the pandemic coronavirus disease 2019. This review focuses on recent findings in platelet-mediated immunity during acute inflammation. Full article
Show Figures

Figure 1

16 pages, 892 KB  
Review
Unveiling the Role of the Tumor Microenvironment in the Treatment of Follicular Lymphoma
by Mariola Blanco, Ana Collazo-Lorduy, Natalia Yanguas-Casás, Virginia Calvo and Mariano Provencio
Cancers 2022, 14(9), 2158; https://doi.org/10.3390/cancers14092158 - 26 Apr 2022
Cited by 9 | Viewed by 4564
Abstract
Follicular lymphomas (FL) are neoplasms that resemble normal germinal center (GC) B-cells. Normal GC and neoplastic follicles contain non-neoplastic cells such as T-cells, follicular dendritic cells, cancer associated fibroblasts, and macrophages, which define the tumor microenvironment (TME), which itself is an essential factor [...] Read more.
Follicular lymphomas (FL) are neoplasms that resemble normal germinal center (GC) B-cells. Normal GC and neoplastic follicles contain non-neoplastic cells such as T-cells, follicular dendritic cells, cancer associated fibroblasts, and macrophages, which define the tumor microenvironment (TME), which itself is an essential factor in tumor cell survival. The main characteristics of the TME in FL are an increased number of follicular regulatory T-cells (Treg) and follicular helper T-cells (Tfh), M2-polarization of macrophages, and the development of a nodular network by stromal cells that creates a suitable niche for tumor growth. All of them play important roles in tumor angiogenesis, inhibition of apoptosis, and immune evasion, which are key factors in tumor progression and transformation risk. Based on these findings, novel therapies have been developed to target specific mutations present in the TME cells, restore immune suppression, and modulate TME. Full article
(This article belongs to the Special Issue Tumor Immune Microenvironment in Lymphoproliferative Syndromes)
Show Figures

Figure 1

15 pages, 3883 KB  
Article
High-Fat Diet-Induced Dysregulation of Immune Cells Correlates with Macrophage Phenotypes and Chronic Inflammation in Adipose Tissue
by Sonia Kiran, Ahmed Rakib, Sunitha Kodidela, Santosh Kumar and Udai P. Singh
Cells 2022, 11(8), 1327; https://doi.org/10.3390/cells11081327 - 13 Apr 2022
Cited by 45 | Viewed by 6585
Abstract
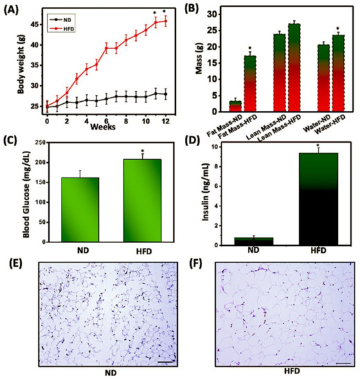
Obesity is a complex disease associated with various metabolic abnormalities, cardiovascular diseases, and low-grade chronic inflammation. Inflammation associated with T helper 1 (Th1) immune cells is dominant in adipose tissue (AT) and exerts metabolically deleterious impacts. The precise mechanism of alteration in AT [...] Read more.
Obesity is a complex disease associated with various metabolic abnormalities, cardiovascular diseases, and low-grade chronic inflammation. Inflammation associated with T helper 1 (Th1) immune cells is dominant in adipose tissue (AT) and exerts metabolically deleterious impacts. The precise mechanism of alteration in AT immune system and its effect on metabolic homeostasis remains unclear. In this study, we investigated how a high-fat diet (HFD) alters the AT immune response and influences inflammation during obesity. HFD consumption amends the metabolic parameters, including body weight, glucose, and insulin levels. We observed increased infiltration of Th17 cells, a subset of dendritic cells (CD103+), and M1 macrophages in AT of mice fed HFD compared to those fed a normal diet (ND). In mice that were fed HFD, we also observed a reduction in regulatory T cells (Tregs) relative to the numbers of these cells in mice fed ND. Corresponding with this, mice in the HFD group exhibited higher levels of proinflammatory cytokines and chemokines than those in the ND group. We also observed alterations in signaling pathways, including increased protein expression of IRF3, TGFβ1, and mRNA expression of IL-6, KLF4, and STAT3 in the AT of the mice fed HFD as compared to those fed ND. Further, HFD-fed mice exhibited decreased protein expression of peroxisome proliferator-activated receptor-gamma (PPAR-γ) compared to mice fed ND, suggesting that PPAR-γ functions as a negative regulator of Th17 cell differentiation. These results suggest that HFD induces increased levels of inflammatory cytokines and key immune cells, including Th17, M1 macrophages, and CD103+ dendritic cells, and reduces levels of PPAR-γ and Tregs to sustain AT inflammation. This study supports the notion that dysregulation of Th17/Tregs, which polarizes macrophages towards M1 phenotypes in part through TGFβ1-IRF3-STAT3 and negatively regulates PPAR-γ mediated pathways, results in AT inflammation during obesity. Full article
Show Figures

Graphical abstract

27 pages, 9763 KB  
Article
Depletion of Lipocalin 2 (LCN2) in Mice Leads to Dysbiosis and Persistent Colonization with Segmented Filamentous Bacteria
by Patrick Klüber, Steffen K. Meurer, Jessica Lambertz, Roman Schwarz, Silke Zechel-Gran, Till Braunschweig, Sabine Hurka, Eugen Domann and Ralf Weiskirchen
Int. J. Mol. Sci. 2021, 22(23), 13156; https://doi.org/10.3390/ijms222313156 - 5 Dec 2021
Cited by 29 | Viewed by 6140
Abstract
Lipocalin 2 (LCN2) mediates key roles in innate immune responses. It has affinity for many lipophilic ligands and binds various siderophores, thereby limiting bacterial growth by iron sequestration. Furthermore, LCN2 protects against obesity and metabolic syndrome by interfering with the composition of gut [...] Read more.
Lipocalin 2 (LCN2) mediates key roles in innate immune responses. It has affinity for many lipophilic ligands and binds various siderophores, thereby limiting bacterial growth by iron sequestration. Furthermore, LCN2 protects against obesity and metabolic syndrome by interfering with the composition of gut microbiota. Consequently, complete or hepatocyte-specific ablation of the Lcn2 gene is associated with higher susceptibility to bacterial infections. In the present study, we comparatively profiled microbiota in fecal samples of wild type and Lcn2 null mice and show, in contrast to previous reports, that the quantity of DNA in feces of Lcn2 null mice is significantly lower than that in wild type mice (p < 0.001). By using the hypervariable V4 region of the 16S rDNA gene and Next-Generation Sequencing methods, we found a statistically significant change in 16 taxonomic units in Lcn2-/- mice, including eight gender-specific deviations. In particular, members of Clostridium, Escherichia, Helicobacter, Lactococcus, Prevotellaceae_UCG-001 and Staphylococcus appeared to expand in the intestinal tract of knockout mice. Interestingly, the proportion of Escherichia (200-fold) and Staphylococcus (10-fold) as well as the abundance of intestinal bacteria encoding the LCN2-sensitive siderphore enterobactin (entA) was significantly increased in male Lcn2 null mice (743-fold, p < 0.001). This was accompanied by significant higher immune cell infiltration in the ileum as demonstrated by increased immunoreactivity against the pan-leukocyte protein CD45, the lymphocyte transcription factor MUM-1/IRF4, and the macrophage antigen CD68/Macrosialin. In addition, we found a higher expression of mucosal mast cell proteases indicating a higher number of those innate immune cells. Finally, the ileum of Lcn2 null mice displayed a high abundance of segmented filamentous bacteria, which are intimately associated with the mucosal cell layer, provoking epithelial antimicrobial responses and affecting T-helper cell polarization. Full article
(This article belongs to the Special Issue The Research of Neutrophil)
Show Figures

Graphical abstract

20 pages, 3130 KB  
Article
Recombinant Antigen of Type 2 Porcine Reproductive and Respiratory Syndrome Virus (PRRSV-2) Promotes M1 Repolarization of Porcine Alveolar Macrophages and Th1 Type Response
by Rika Wahyuningtyas, Yin-Siew Lai, Mei-Li Wu, Hsin-Wei Chen, Wen-Bin Chung, Hso-Chi Chaung and Ko-Tung Chang
Vaccines 2021, 9(9), 1009; https://doi.org/10.3390/vaccines9091009 - 10 Sep 2021
Cited by 9 | Viewed by 4465
Abstract
The polarization status of porcine alveolar macrophages (PAMs) determines the infectivity of porcine reproductive and respiratory syndrome virus (PRRSV). PRRSV infection skews macrophage polarization toward an M2 phenotype, followed by T-cells inactivation. CD163, one of the scavenger receptors of M2 macrophages, has been [...] Read more.
The polarization status of porcine alveolar macrophages (PAMs) determines the infectivity of porcine reproductive and respiratory syndrome virus (PRRSV). PRRSV infection skews macrophage polarization toward an M2 phenotype, followed by T-cells inactivation. CD163, one of the scavenger receptors of M2 macrophages, has been described as a putative receptor for PRRSV. In this study, we examined two types of PRRSV-2-derived recombinant antigens, A1 (g6Ld10T) and A2 (lipo-M5Nt), for their ability to mediate PAM polarization and T helper (Th1) response. A1 and A2 were composed of different combination of ORF5, ORF6, and ORF7 in full or partial length. To enhance the adaptive immunity, they were conjugated with T cells epitopes or lipidated elements, respectively. Our results showed that CD163+ expression on PAMs significantly decreased after being challenged with A1 but not A2, followed by a significant increase in pro-inflammatory genes (TNF-α, IL-6, and IL-12). In addition, next generation sequencing (NGS) data show an increase in T-cell receptor signaling in PAMs challenged with A1. Using a co-culture system, PAMs challenged with A1 can induce Th1 activation by boosting IFN-γ and IL-12 secretion and TNF-α expression. In terms of innate and T-cell-mediated immunity, we conclude that A1 is regarded as a potential vaccine for immunization against PRRSV infection due to its ability to reverse the polarization status of PAMs toward pro-inflammatory phenotypes, which in turn reduces CD163 expression for viral entry and increases immunomodulation for Th1-type response. Full article
(This article belongs to the Special Issue PRRSV Vaccinology and Immunology)
Show Figures

Figure 1

21 pages, 900 KB  
Article
Chondrocytes from Osteoarthritis Patients Adopt Distinct Phenotypes in Response to Central TH1/TH2/TH17 Cytokines
by Antti Pemmari, Tiina Leppänen, Mari Hämäläinen, Teemu Moilanen and Eeva Moilanen
Int. J. Mol. Sci. 2021, 22(17), 9463; https://doi.org/10.3390/ijms22179463 - 31 Aug 2021
Cited by 14 | Viewed by 4152
Abstract
Chronic low-grade inflammation plays a central role in the pathogenesis of osteoarthritis (OA), and several pro- and anti-inflammatory cytokines have been implicated to mediate and regulate this process. Out of these cytokines, particularly IFNγ, IL-1β, IL-4 and IL-17 are associated with different phenotypes [...] Read more.
Chronic low-grade inflammation plays a central role in the pathogenesis of osteoarthritis (OA), and several pro- and anti-inflammatory cytokines have been implicated to mediate and regulate this process. Out of these cytokines, particularly IFNγ, IL-1β, IL-4 and IL-17 are associated with different phenotypes of T helper (TH) cells and macrophages, both examples of cells known for great phenotypic and functional heterogeneity. Chondrocytes also display various phenotypic changes during the course of arthritis. We set out to study the hypothesis of whether chondrocytes might adopt polarized phenotypes analogous to TH cells and macrophages. We studied the effects of IFNγ, IL-1β, IL-4 and IL-17 on gene expression in OA chondrocytes with RNA-Seq. Chondrocytes were harvested from the cartilage of OA patients undergoing knee replacement surgery and then cultured with or without the cytokines for 24 h. Total RNA was isolated and sequenced, and GO (Gene Ontology) functional analysis was performed. We also separately investigated genes linked to OA in recent genome wide expression analysis (GWEA) studies. The expression of more than 2800 genes was significantly altered in chondrocytes treated with IL-1β [in the C(IL-1β) phenotype] with a fold change (FC) > 2.5 in either direction. These included a large number of genes associated with inflammation, cartilage degradation and attenuation of metabolic signaling. The profile of genes differentially affected by IFNγ (the C(IFNγ) phenotype) was relatively distinct from that of the C(IL-1β) phenotype and included several genes associated with antigen processing and presentation. The IL-17-induced C(IL-17) phenotype was characterized by the induction of a more limited set of proinflammatory factors compared to C(IL-1β) cells. The C(IL-4) phenotype induced by IL-4 displayed a differential expression of a rather small set of genes compared with control, primarily those associated with TGFβ signaling and the regulation of inflammation. In conclusion, our results show that OA chondrocytes can adopt diverse phenotypes partly analogously to TH cells and macrophages. This phenotypic plasticity may play a role in the pathogenesis of arthritis and open new therapeutic avenues for the development of disease-modifying treatments for (osteo)arthritis. Full article
(This article belongs to the Special Issue Osteoarthritis: From Molecular Pathways to Therapeutic Advances)
Show Figures

Figure 1

18 pages, 1744 KB  
Article
Macrophage and Dendritic Cell Activation and Polarization in Response to Coccidioidesposadasii Infection
by Anh L. Diep, Susana Tejeda-Garibay, Nadia Miranda and Katrina K. Hoyer
J. Fungi 2021, 7(8), 630; https://doi.org/10.3390/jof7080630 - 3 Aug 2021
Cited by 7 | Viewed by 4223
Abstract
Coccidioidomycosis is a fungal, respiratory disease caused by Coccidioides immitis and Coccidioides posadasii. The host immune responses that define disease outcome during infection are largely unknown, although T helper responses are required. Adaptive immunity is influenced by innate immunity as antigen-presenting cells [...] Read more.
Coccidioidomycosis is a fungal, respiratory disease caused by Coccidioides immitis and Coccidioides posadasii. The host immune responses that define disease outcome during infection are largely unknown, although T helper responses are required. Adaptive immunity is influenced by innate immunity as antigen-presenting cells activate and educate adaptive responses. Macrophage and dendritic cell (DC) recognition of pathogen surface molecules are critical for Coccidioides clearance. We characterize the broad innate immune responses to Coccidioides by analyzing macrophage and dendritic cell responses to Coccidioides arthroconidia using avirulent, vaccine Coccidioides strain NR-166 (Δcts2/Δard1/Δcts3), developed from parental virulent strain C735. We developed a novel flow cytometry-based method to analyze macrophage phagocytosis to complement traditional image-scoring methods. Our study found that macrophage polarization is blocked at M0 phase and activation reduced, while DCs polarize into proinflammatory DC1s, but not anti-inflammatory DC2, following interaction with Coccidioides. However, DCs exhibit a contact-dependent reduced activation to Coccidioides as defined by co-expression of MHC-II and CD86. In vivo, only modest DC1/DC2 recruitment and activation was observed with avirulent Coccidioides infection. In conclusion, the vaccine Coccidioides strain recruited a mixed DC population in vivo, while in vitro data suggest active innate immune cell inhibition by Coccidioides. Full article
(This article belongs to the Special Issue Coccidioides and Coccidioidomycosis 2020)
Show Figures

Figure 1

23 pages, 964 KB  
Review
The Role of Tumor-Associated Macrophages in Hematologic Malignancies
by Emanuele Cencini, Alberto Fabbri, Anna Sicuranza, Alessandro Gozzetti and Monica Bocchia
Cancers 2021, 13(14), 3597; https://doi.org/10.3390/cancers13143597 - 18 Jul 2021
Cited by 46 | Viewed by 5388
Abstract
The tumor microenvironment includes dendritic cells, T-cytotoxic, T-helper, reactive B-lymphoid cells and macrophages; these reactive cells could interplay with malignant cells and promote tumor growth and survival. Among its cellular components, tumor-associated macrophages (TAM) represent a component of the innate immune system and [...] Read more.
The tumor microenvironment includes dendritic cells, T-cytotoxic, T-helper, reactive B-lymphoid cells and macrophages; these reactive cells could interplay with malignant cells and promote tumor growth and survival. Among its cellular components, tumor-associated macrophages (TAM) represent a component of the innate immune system and play an important role, especially in hematologic malignancies. Depending on the stimuli that trigger their activation, TAM are polarized towards form M1, contributing to antitumor responses, or M2, associated with tumor progression. Many studies demonstrated a correlation between TAM, disease progression and the patient’s outcome in lymphoproliferative neoplasms, such as Hodgkin lymphoma (HL) and non-Hodgkin lymphoma (NHL), even if with conflicting results. A critical hurdle to overcome is surely represented by the heterogeneity in the choice of the optimal markers and methods used for TAM analysis (gene-expression profile vs. immunohistochemistry, CD163vs. CD68vs. CD163/CD68 double-positive cells). TAM have been recently linked to the development and progression of multiple myeloma and leukemia, with a critical role in the homing of malignant cells, drug resistance, immune suppression and angiogenesis. As such, this review will summarize the role of TAM in different hematologic malignancies, focusing on the complex interplay between TAM and tumor cells, the prognostic value of TAM and the possible TAM-targeted therapeutic strategies. Full article
(This article belongs to the Special Issue Targeting Innate Immunity to Treat Cancer)
Show Figures

Figure 1

15 pages, 5731 KB  
Article
Immunophenotypical Characterization of M1/M2 Macrophages and Lymphocytes in Cisplatin-Induced Rat Progressive Renal Fibrosis
by Minto Nakagawa, Mohammad Rabiul Karim, Takeshi Izawa, Mitsuru Kuwamura and Jyoji Yamate
Cells 2021, 10(2), 257; https://doi.org/10.3390/cells10020257 - 28 Jan 2021
Cited by 51 | Viewed by 5434
Abstract
Renal fibrosis is regarded as the common final pathway leading to chronic kidney diseases; macrophages and myofibroblasts play important roles in the development of fibrosis. F344 rats were injected once with cisplatin (CDDP; 6 mg/kg BW) for renal lesions. Here, immunophenotypical characteristics of [...] Read more.
Renal fibrosis is regarded as the common final pathway leading to chronic kidney diseases; macrophages and myofibroblasts play important roles in the development of fibrosis. F344 rats were injected once with cisplatin (CDDP; 6 mg/kg BW) for renal lesions. Here, immunophenotypical characteristics of macrophages and lymphocytes in CDDP-induced rat renal lesions were investigated histopathologically; the CDDP-induced renal lesions consisted of tissue damage at the early-stage, worsen the damage and commencement of interstitial fibrosis at the mid-stage, and progressive fibrosis at the late stage; the KIM-1 expression and α-SMA+ myofibroblast area reflected renal tubular damage/abnormal regeneration and renal interstitial fibrosis, respectively. CD68+ M1 macrophages began to increase at the mid-stage, with increased mRNA expressions of M1-related cytokines (INF-γ, TNF-α and IL-6), and then slightly decreased at the late-stage. CD163+ M2 macrophages showed a gradually increased number at the mid- and late-stages, accompanied by increased TGF-β1 mRNA expression (a fibrogenic factor). Double immunofluorescence using fibrotic samples at the late-stage revealed that 62.0–78.0% of CD68+ M1 macrophages co-expressed CD163, indicating that M1/M2 macrophages may contribute to progressive renal fibrosis in cooperation; further, MHC class II-expressing macrophages had a tendency towards M1 polarization, whereas CD204-expressing macrophages towards M2 polarization. In addition, CD4+ and CD8+ T cells were increased at the late-stage. Collectively, progressive renal interstitial fibrosis may be developed by complicated mechanisms that arose via interaction of M1/M2 macrophages (inflammatory for M1 and anti-inflammatory for M2) and T cells reacting to CD4 (for helper) and CD8 (for cytotoxicity). This study would provide some information on the pathogenesis of renal fibrosis based on inflammatory cells. Full article
(This article belongs to the Special Issue Inflammation and Immune Cell Activation in Kidney Disease)
Show Figures

Figure 1

Back to TopTop