Sign in to use this feature.

Years

Between: -

Subjects

remove_circle_outline
remove_circle_outline
remove_circle_outline
remove_circle_outline
remove_circle_outline
remove_circle_outline
remove_circle_outline
remove_circle_outline
remove_circle_outline

Journals

Article Types

Countries / Regions

Search Results (145)

Search Parameters:
Keywords = lower rough sets

Order results
Result details
Results per page
Select all
Export citation of selected articles as:
51 pages, 7071 KB  
Article
Interpretable AI-Driven Modelling of Soil–Structure Interface Shear Strength Using Genetic Programming with SHAP and Fourier Feature Augmentation
by Rayed Almasoudi, Abolfazl Baghbani and Hossam Abuel-Naga
Geotechnics 2025, 5(4), 69; https://doi.org/10.3390/geotechnics5040069 - 1 Oct 2025
Abstract
Accurate prediction of soil–structure interface shear strength (τmax) is critical for reliable geotechnical design. This study combines experimental testing with interpretable machine learning to overcome the limitations of traditional empirical models and black-box approaches. Ninety large-displacement ring shear tests were performed [...] Read more.
Accurate prediction of soil–structure interface shear strength (τmax) is critical for reliable geotechnical design. This study combines experimental testing with interpretable machine learning to overcome the limitations of traditional empirical models and black-box approaches. Ninety large-displacement ring shear tests were performed on five sands and three interface materials (steel, PVC, and stone) under normal stresses of 25–100 kPa. The results showed that particle morphology, quantified by the regularity index (RI), and surface roughness (Rt) are dominant factors. Irregular grains and rougher interfaces mobilised higher τmax through enhanced interlocking, while smoother particles reduced this benefit. Harder surfaces resisted asperity crushing and maintained higher shear strength, whereas softer materials such as PVC showed localised deformation and lower resistance. These experimental findings formed the basis for a hybrid symbolic regression framework integrating Genetic Programming (GP) with Shapley Additive Explanations (SHAP), Fourier feature augmentation, and physics-informed constraints. Compared with multiple linear regression and other hybrid GP variants, the Physics-Informed Neural Fourier GP (PIN-FGP) model achieved the best performance (R2 = 0.9866, RMSE = 2.0 kPa). The outcome is a set of five interpretable and physics-consistent formulas linking measurable soil and interface properties to τmax. The study provides both new experimental insights and transparent predictive tools, supporting safer and more defensible geotechnical design and analysis. Full article
(This article belongs to the Special Issue Recent Advances in Soil–Structure Interaction)
27 pages, 4821 KB  
Article
Experimental Investigation and Machine Learning Modeling of Electrical Discharge Machining Characteristics of AZ31/B4C/GNPs Hybrid Composites
by Dhanunjay Kumar Ammisetti, Satya Sai Harish Kruthiventi, Krishna Prakash Arunachalam, Victor Poblete Pulgar, Ravi Kumar Kottala, Seepana Praveenkumar and Pasupureddy Srinivasa Rao
Crystals 2025, 15(10), 844; https://doi.org/10.3390/cryst15100844 - 27 Sep 2025
Abstract
Magnesium alloys, like AZ31, possess a desirable low weight and high specific strength, which make them favorable for aerospace and auto applications, yet their difficulty to machine limits their broader implementation for the industry. Electrical discharge machining (EDM) is an effective technology for [...] Read more.
Magnesium alloys, like AZ31, possess a desirable low weight and high specific strength, which make them favorable for aerospace and auto applications, yet their difficulty to machine limits their broader implementation for the industry. Electrical discharge machining (EDM) is an effective technology for machining difficult-to-machine materials, particularly when the materials are reinforced with ceramic and graphene-based fillers. This study examines the impact of reinforcement percentage (R) and different electrical discharge machining (EDM) parameters such as current (I), pulse on time (Ton) and pulse off time (Toff) on the material removal rate (MRR) and surface roughness (SR) of AZ31/B4C/GNPs composites. The combined reinforcement range varies from 2 wt.% to 4 wt.%. The Taguchi design (L27) is utilized to conduct the experiments in this study. ANOVA of the experimental data indicated that current (I) significantly affects MRR and SR, exhibiting the greatest contribution of 44.93% and 51.39% on MRR and SR, respectively, among the variables analyzed. The surface integrity properties of EDMed surfaces are examined using SEM under both higher and lower material removal rate settings. Diverse machine learning techniques, including linear regression (LR), polynomial regression (PR), Random Forest (RF), and Gradient Boost Regression (GBR), are employed to construct an efficient predictive model for outcome estimation. The built models are trained and evaluated using 80% and 20% of the total data points, respectively. Statistical measures (MSE, RMSE, and R2) are utilized to evaluate the performance of the models. Among all the developed models, GBR exhibited superior performance in predicting MRR and SR, achieving high accuracy (exceeding 92%) and lower error rates compared to the other models evaluated in this work. This work demonstrated the synergy between techniques in optimizing EDM performance for hybrid composites using a statistical design and machine learning strategies that will facilitate greater use of hybrid composites in high-precision engineering applications and advanced manufacturing sectors. Full article
Show Figures

Figure 1

17 pages, 524 KB  
Article
Three-Way Approximations with Covering-Based Rough Set
by Mei Li and Renxia Wan
Axioms 2025, 14(10), 721; https://doi.org/10.3390/axioms14100721 - 24 Sep 2025
Viewed by 57
Abstract
In order to approximate an undefinable set of objects by using the extensions in OE-concept lattices, this study combines three-way concept analysis with covering-based rough set and introduces an innovative approach for managing uncertain information and decision-making. This approach employs the minimal neighborhood [...] Read more.
In order to approximate an undefinable set of objects by using the extensions in OE-concept lattices, this study combines three-way concept analysis with covering-based rough set and introduces an innovative approach for managing uncertain information and decision-making. This approach employs the minimal neighborhood of the maximal description, which is determined by meet-irreducible elements, to define the lower and upper of an undefinable set. On this basis, we formalize the concepts of lower and upper approximation OE-concepts and propose a three-way approximation optimization algorithm. Experimental results demonstrate the effectiveness and efficiency of our algorithm. Full article
Show Figures

Figure 1

20 pages, 6862 KB  
Article
Kinetics and Morphological Characteristics of CO2 Hydrate Formation Within Sandstone Fractures
by Chuanhe Ma, Hongxiang Si, Jiyao Wang, Tingting Luo, Tao Han, Ziyang Dong and Chaozheng Ma
Appl. Sci. 2025, 15(17), 9440; https://doi.org/10.3390/app15179440 - 28 Aug 2025
Viewed by 392
Abstract
Hydrate-based CO2 sequestration is considered one of the most promising methods in the field of carbon capture, utilization, and storage. The abundant fractured environments in marine sediments provide an ideal setting for the sequestration of CO2 hydrate. Investigating the kinetics and [...] Read more.
Hydrate-based CO2 sequestration is considered one of the most promising methods in the field of carbon capture, utilization, and storage. The abundant fractured environments in marine sediments provide an ideal setting for the sequestration of CO2 hydrate. Investigating the kinetics and morphological characteristics of CO2 hydrate formation within fractures is a critical prerequisite for achieving efficient and safe CO2 sequestration using hydrate technology in subsea environments. Based on the aforementioned considerations, the kinetic experiments on the formation, dissociation, and reformation of CO2 hydrates were conducted using a high-pressure visualization experimental system in this study. The kinetic behaviors and morphological characteristics of CO2 hydrates within sandstone fractures were comprehensively investigated. Particular emphasis was placed on analyzing the effects of fracture width, type, and surface roughness on the processes of hydrate formation, dissociation, and reformation. The experimental results indicate the following: (1) At a formation pressure of 2.9 MPa, the 10 mm width fracture exhibited the shortest induction time, the longest formation duration, and the highest hydrate yield (approximately 0.52 mol) compared to the other two fracture widths. The formed CO2 hydrates exhibited a smooth, thin-walled morphology. (2) In X-type fractures, the formation of CO2 hydrates was characterized by concurrent induction and dissolution processes. Compared to I-type fractures, the hydrate formation process in X-type fractures exhibited shorter formation durations and generally lower hydrate yields. (3) An increase in fracture roughness enhances the number of nucleation sites for the formation of hydrates. In both fracture types (I-type and X-type), the induction time for CO2 hydrate formation was nearly negligible. However, a significant difference in the trend of formation duration was observed under varying roughness conditions. (4) Hydrate dissociation follows a diffusion-controlled mechanism, progressing from the fracture walls towards the interior. The maximum gas production was achieved in the 10 mm-width fracture, reaching 0.24 mol, indicating optimal heat and mass transfer conditions under this configuration. (5) During the reformation process, the induction time was significantly shortened due to the “memory effect.” However, the hydrate yield after the reformation process remained consistently lower than that of the first formation, which is primarily attributed to the high solubility of CO2 in the aqueous phase. Full article
Show Figures

Figure 1

17 pages, 4404 KB  
Proceeding Paper
Surface Roughness and Fractal Analysis of TiO2 Thin Films by DC Sputtering
by Helena Cristina Vasconcelos, Telmo Eleutério and Maria Meirelles
Eng. Proc. 2025, 105(1), 2; https://doi.org/10.3390/engproc2025105002 - 4 Aug 2025
Viewed by 325
Abstract
This study examines the effect of oxygen concentration and sputtering power on the surface morphology of TiO2 thin films deposited by DC reactive magnetron sputtering. Surface roughness parameters were obtained using MountainsMap® software(10.2) from SEM images, while fractal dimensions and texture [...] Read more.
This study examines the effect of oxygen concentration and sputtering power on the surface morphology of TiO2 thin films deposited by DC reactive magnetron sputtering. Surface roughness parameters were obtained using MountainsMap® software(10.2) from SEM images, while fractal dimensions and texture descriptors were extracted via Python-based image processing. Fractal dimension was calculated using the box-counting method applied to binarized images with multiple threshold levels, and texture analysis employed Gray-Level Co-occurrence Matrix (GLCM) statistics to capture local anisotropies and spatial heterogeneity. Four samples were analyzed, previously prepared with oxygen concentrations of 50% and 75%, and sputtering powers of 500 W and 1000 W. The results have shown that films deposited at higher oxygen levels and sputtering powers exhibited increased roughness, higher fractal dimensions, and stronger GLCM contrast, indicating more complex and heterogeneous surface structures. Conversely, films produced at lower oxygen and power settings showed smoother, more isotropic surfaces with lower complexity. This integrated analysis framework links deposition parameters with morphological characteristics, enhancing the understanding of surface evolution and enabling better control of TiO2 thin film properties. Full article
Show Figures

Figure 1

27 pages, 2929 KB  
Article
Comparative Performance Analysis of Gene Expression Programming and Linear Regression Models for IRI-Based Pavement Condition Index Prediction
by Mostafa M. Radwan, Majid Faissal Jassim, Samir A. B. Al-Jassim, Mahmoud M. Elnahla and Yasser A. S. Gamal
Eng 2025, 6(8), 183; https://doi.org/10.3390/eng6080183 - 3 Aug 2025
Viewed by 539
Abstract
Traditional Pavement Condition Index (PCI) assessments are highly resource-intensive, demanding substantial time and labor while generating significant carbon emissions through extensive field operations. To address these sustainability challenges, this research presents an innovative methodology utilizing Gene Expression Programming (GEP) to determine PCI values [...] Read more.
Traditional Pavement Condition Index (PCI) assessments are highly resource-intensive, demanding substantial time and labor while generating significant carbon emissions through extensive field operations. To address these sustainability challenges, this research presents an innovative methodology utilizing Gene Expression Programming (GEP) to determine PCI values based on International Roughness Index (IRI) measurements from Iraqi road networks, offering an environmentally conscious and resource-efficient approach to pavement management. The study incorporated 401 samples of IRI and PCI data through comprehensive visual inspection procedures. The developed GEP model exhibited exceptional predictive performance, with coefficient of determination (R2) values achieving 0.821 for training, 0.858 for validation, and 0.8233 overall, successfully accounting for approximately 82–85% of PCI variance. Prediction accuracy remained robust with Mean Absolute Error (MAE) values of 12–13 units and Root Mean Square Error (RMSE) values of 11.209 and 11.00 for training and validation sets, respectively. The lower validation RMSE suggests effective generalization without overfitting. Strong correlations between predicted and measured values exceeded 0.90, with acceptable relative absolute error values ranging from 0.403 to 0.387, confirming model effectiveness. Comparative analysis reveals GEP outperforms alternative regression methods in generalization capacity, particularly in real-world applications. This sustainable methodology represents a cost-effective alternative to conventional PCI evaluation, significantly reducing environmental impact through decreased field operations, lower fuel consumption, and minimized traffic disruption. By streamlining pavement management while maintaining assessment reliability and accuracy, this approach supports environmentally responsible transportation systems and aligns contemporary sustainability goals in infrastructure management. Full article
(This article belongs to the Section Chemical, Civil and Environmental Engineering)
Show Figures

Figure 1

24 pages, 14731 KB  
Article
Hybrid Laser Cleaning of Carbon Deposits on N52B30 Engine Piston Crowns: Multi-Objective Optimization via Response Surface Methodology
by Yishun Su, Liang Wang, Zhehe Yao, Qunli Zhang, Zhijun Chen, Jiawei Duan, Tingqing Ye and Jianhua Yao
Materials 2025, 18(15), 3626; https://doi.org/10.3390/ma18153626 - 1 Aug 2025
Cited by 1 | Viewed by 482
Abstract
Carbon deposits on the crown of engine pistons can markedly reduce combustion efficiency and shorten service life. Conventional cleaning techniques often fail to simultaneously ensure a high carbon removal efficiency and maintain optimal surface integrity. To enable efficient and precise carbon removal, this [...] Read more.
Carbon deposits on the crown of engine pistons can markedly reduce combustion efficiency and shorten service life. Conventional cleaning techniques often fail to simultaneously ensure a high carbon removal efficiency and maintain optimal surface integrity. To enable efficient and precise carbon removal, this study proposes the application of hybrid laser cleaning—combining continuous-wave (CW) and pulsed lasers—to piston carbon deposit removal, and employs response surface methodology (RSM) for multi-objective process optimization. Using the N52B30 engine piston as the experimental substrate, this study systematically investigates the combined effects of key process parameters—including CW laser power, pulsed laser power, cleaning speed, and pulse repetition frequency—on surface roughness (Sa) and carbon residue rate (RC). Plackett–Burman design was employed to identify significant factors, the method of the steepest ascent was utilized to approximate the optimal region, and a quadratic regression model was constructed using Box–Behnken response surface methodology. The results reveal that the Y-direction cleaning speed and pulsed laser power exert the most pronounced influence on surface roughness (F-values of 112.58 and 34.85, respectively), whereas CW laser power has the strongest effect on the carbon residue rate (F-value of 57.74). The optimized process parameters are as follows: CW laser power set at 625.8 W, pulsed laser power at 250.08 W, Y-direction cleaning speed of 15.00 mm/s, and pulse repetition frequency of 31.54 kHz. Under these conditions, the surface roughness (Sa) is reduced to 0.947 μm, and the carbon residue rate (RC) is lowered to 3.67%, thereby satisfying the service performance requirements for engine pistons. This study offers technical insights into the precise control of the hybrid laser cleaning process and its practical application in engine maintenance and the remanufacturing of end-of-life components. Full article
Show Figures

Figure 1

14 pages, 5535 KB  
Article
Studies on the Coating Formation and Structure Property for Plasma Electrolytic Oxidation of AZ31 Magnesium Alloy
by Yingting Ye, Lishi Wang, Xinbin Hu and Zhixiang Bu
Coatings 2025, 15(7), 846; https://doi.org/10.3390/coatings15070846 - 19 Jul 2025
Viewed by 750
Abstract
Plasma electrolytic oxidation (PEO) is an advanced electrochemical surface treatment technology. It can effectively improve the corrosion resistance of magnesium and its alloys. This paper aims to form protective PEO coatings on an AZ31 substrate with different electrolytes, while monitoring the micro-discharge evolution [...] Read more.
Plasma electrolytic oxidation (PEO) is an advanced electrochemical surface treatment technology. It can effectively improve the corrosion resistance of magnesium and its alloys. This paper aims to form protective PEO coatings on an AZ31 substrate with different electrolytes, while monitoring the micro-discharge evolution by noise intensity and morphology analysis. By setting the PEO parameters and monitoring process characteristics, such as current density, spark appearance, and noise intensity, it was deduced that the PEO process consists of the following three stages: anodic oxidation, spark discharge, and micro-arc discharge. The PEO oxide coating formed on the AZ31 alloy exhibits various irregular volcano-like structures. Oxygen species are uniformly distributed along the coating cross-section. Phosphorus species tend to be enriched inwards to the coating/magnesium substrate interface, while aluminum piles up towards the surface region. Surface roughness of the PEO coating formed in the silicate-based electrolyte was the lowest in an arithmetic average height (Sa) of 0.76 μm. Electrochemical analysis indicated that the corrosion current density of the PEO coating decreased by about two orders of magnitude compared to that of untreated blank AZ31 substrate, while, at the same time, the open-circuit potential shifted significantly to the positive direction. The corrosion current density of the 10 min/400 V coating was 1.415 × 10−6 A/cm2, approximately 17% lower than that of the 2 min/400 V coating (1.738 × 10−6 A/cm2). For a fixed 10 min treatment, the longer the PEO duration time, the lower the corrosion current density. Finally, the tested potentiodynamic polarization curve reveals the impact of different types of PEO electrolytes and different durations of PEO treatment on the corrosion resistance of the oxide coating surface. Full article
(This article belongs to the Section Plasma Coatings, Surfaces & Interfaces)
Show Figures

Figure 1

15 pages, 301 KB  
Article
Expanded Rough Approximation Spaces Using Grill and Maximal Rough Neighborhoods for Medical Applications
by M. Aldawood and A. A. Azzam
Axioms 2025, 14(7), 482; https://doi.org/10.3390/axioms14070482 - 20 Jun 2025
Viewed by 351
Abstract
An important mathematical way to deal with ambiguity and uncertainty in knowledge is rough set (RS) theory. It is believed that a grill is a necessary addition to this idea. Since it expands the approximate of RSs, it is a helpful technique for [...] Read more.
An important mathematical way to deal with ambiguity and uncertainty in knowledge is rough set (RS) theory. It is believed that a grill is a necessary addition to this idea. Since it expands the approximate of RSs, it is a helpful technique for removing ambiguity and uncertainty. One of the key and important issues for developing rough sets, which subsequently aim to maximize the accuracy measure, is minimization of the boundary region (BR). One of the most practical and successful ways to accomplish this is with a grill. Thus, the goal of this work is to introduce novel grill-based approaches for rough sets (RSs). A few important aspects of these techniques are examined and illustrated to indicate that they produce accuracy measures that are higher and more significant than those of the previous methods. In the end, a medical application is shown to emphasize the need of using grills as instructed. Full article
(This article belongs to the Special Issue Topics in General Topology and Applications)
29 pages, 10131 KB  
Article
Preliminary Experimental Comparison of Plunge Milling and Face Milling: Influences of Cutting Parameters on Cutting Force and Surface Roughness
by Afraa Khattab, István Sztankovics and Csaba Felhő
Eng 2025, 6(6), 128; https://doi.org/10.3390/eng6060128 - 15 Jun 2025
Cited by 2 | Viewed by 797
Abstract
The increasing demand for precision-engineered machined components across diverse sectors highlights the importance of optimizing machining procedures. The improvement of milling strategies is significant in the production of flat surfaces and slots of different sizes. The choice between milling techniques can significantly impact [...] Read more.
The increasing demand for precision-engineered machined components across diverse sectors highlights the importance of optimizing machining procedures. The improvement of milling strategies is significant in the production of flat surfaces and slots of different sizes. The choice between milling techniques can significantly impact the final product quality and production efficiency. This study provides a detailed examination of the relative effectiveness of plunge milling (axial feed) versus face milling (radial feed) techniques, concentrating on critical performance metrics such as cutting force and surface roughness. In our systematic approach, we varied key milling parameters (feed per tooth, depth of cut, and cutting speed). We conducted a series of experiments to quantify the resulting cutting forces and surface finish quality employed under different conditions. The analysis reveals notable performance differences between the two milling methods at various parameter settings. Through statistical and graphical analysis, we clarify the relationships between milling parameters and the resultant outputs, offering a deeper understanding of the factors influencing machining efficiency. The results reveal significant differences between plunge milling and face milling, with plunge milling exhibiting lower cutting forces, while face milling demonstrated superior surface quality. The insights granted from this research have implications for optimizing milling operations. Full article
Show Figures

Figure 1

24 pages, 2902 KB  
Article
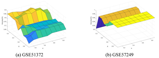
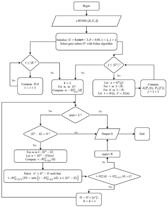
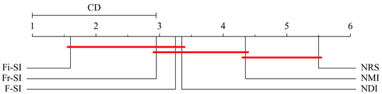
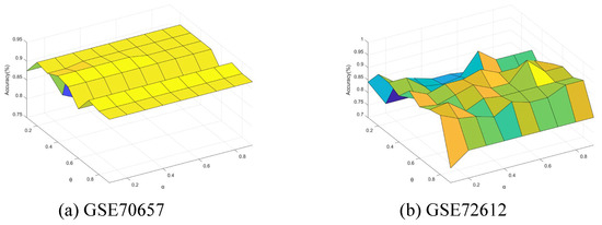
Gene Selection Algorithms in a Single-Cell Gene Decision Space Based on Self-Information
by Yan Fang, Yonghua Lin, Chuanbo Huang and Zhaowen Li
Mathematics 2025, 13(11), 1829; https://doi.org/10.3390/math13111829 - 30 May 2025
Viewed by 518
Abstract
A critical step for gene selection algorithms using rough set theory is the establishment of a gene evaluation function to assess the classification ability of candidate gene subsets. The concept of dependency in a classic neighborhood rough set model plays the role of [...] Read more.
A critical step for gene selection algorithms using rough set theory is the establishment of a gene evaluation function to assess the classification ability of candidate gene subsets. The concept of dependency in a classic neighborhood rough set model plays the role of this evaluation function. This criterion only notes the information provided by the lower approximation and omits the upper approximation, which may result in the loss of some important information. This paper proposes gene selection algorithms within a single-cell gene decision space by employing self-information, taking into account both lower and upper approximations. Initially, the distance between gene expression values within each subspace is defined to establish the tolerance relation on the cell set. Subsequently, self-information is introduced through the lens of tolerance classes. The relationship between these measures and their respective properties is then examined in detail. For gene expression data, the proposed self-information metric demonstrates superiority over other measures by accounting for both lower and upper approximations, thereby facilitating the selection of optimal gene subsets. Finally, gene selection algorithms within a single-cell gene decision space are developed based on the proposed self-information metric, and experiments conducted on 10 publicly available single-cell datasets indicate that the classification performance of the proposed algorithms can be enhanced through the selection of genes pertinent to classification. The results demonstrate that FiSI achieves an average classification accuracy of 93.7% (KNN) while selecting 48.3% fewer genes than Fisher’s score. Full article
Show Figures

Figure 1

16 pages, 5275 KB  
Article
Nanoscale Polishing of TC4 Titanium Alloy Surface Based on Dual-Pole Magnetic Abrasive Finishing Method
by Zhenfeng Zhou, Xu Sun, Shibing Liang, Ying Fang, Yanzhen Yang, Yongjian Fu and Shiqing Zou
Micromachines 2025, 16(6), 620; https://doi.org/10.3390/mi16060620 - 25 May 2025
Viewed by 491
Abstract
The dual-pole magnetic abrasive finishing (DMAF) method was proposed to achieve a smooth surface on TC4 titanium alloy. Firstly, both the distribution of the magnetic field and the intensity of magnetic induction produced by nine combinations of magnetic poles of different shapes were [...] Read more.
The dual-pole magnetic abrasive finishing (DMAF) method was proposed to achieve a smooth surface on TC4 titanium alloy. Firstly, both the distribution of the magnetic field and the intensity of magnetic induction produced by nine combinations of magnetic poles of different shapes were simulated using Ansys Maxwell software (2024R2). According to the results of the simulation, the optimal combination of magnetic poles was determined. Then, the machining parameters of multi-stage DMAF were optimized through comparative experiments on major single factors. Finally, combinations of the mixed magnetic abrasive in three polishing stages were obtained as follows: #100 electrolytic iron powder (Fe3O4) + #2000 white abrasive (WA), #200 Fe3O4 + #8000 WA, and #450Fe3O4 + #w1 diamond (DMD). The gap between the upper and lower magnetic poles was set to 5 mm, the rotational speed of the magnetic pole was set to 300 rpm, and the quality ratio of the abrasive was 2:1. The experiments indicated that the average surface roughness Ra was reduced from an initial value of 0.433 μm to 8 nm after 30 min of multi-stage DMAF, and a nano-level mirror polishing effect was essentially achieved in the polishing zone. Full article
(This article belongs to the Section E:Engineering and Technology)
Show Figures

Figure 1

14 pages, 3707 KB  
Article
Effect of Quercetin-Doped Hydrogen Peroxide Gels on Enamel Properties: An In Vitro Study
by Renata de Oliveira Alves, Gabriel Pereira Nunes, Tamires Passadori Martins, Priscila Toninatto Alves de Toledo, Matheus Henrique Faccioli Ragghianti and Alberto Carlos Botazzo Delbem
Gels 2025, 11(5), 325; https://doi.org/10.3390/gels11050325 - 27 Apr 2025
Cited by 2 | Viewed by 830
Abstract
This in vitro study evaluated the effects of incorporating quercetin (QC) at varying concentrations (0.25%, 0.5%, and 1%) into a 35% hydrogen peroxide (H2O2) bleaching gel on esthetic outcomes, enamel hardness and roughness, and H2O2 transamelodentinal [...] Read more.
This in vitro study evaluated the effects of incorporating quercetin (QC) at varying concentrations (0.25%, 0.5%, and 1%) into a 35% hydrogen peroxide (H2O2) bleaching gel on esthetic outcomes, enamel hardness and roughness, and H2O2 transamelodentinal diffusion. Bovine enamel/dentin discs (n = 180; 12/per group for each analysis) were allocated into five groups: (1) negative control (NC), (2) 35% H2O2 (HP), (3) HP + 0.25% QC, (4) HP + 0.5% QC, and (5) HP + 1% QC. Treatments were applied for 40 min per session across three sessions with 7-day intervals. Color changes were evaluated using the CIELab* color system (ΔEab), with further analysis performed using the CIEDE2000 formula (ΔE00) and the whitening index (ΔWID). Enamel surface hardness, roughness, cross-sectional hardness, and H2O2 diffusion were also evaluated. Data were analyzed using ANOVA, followed by the Student–Newman–Keuls test, with statistical significance set at p < 0.05. All experimental gels resulted in significant color changes (p < 0.001), with similar ΔEab, ΔE00, and ΔWID across QC groups. The HP group showed greater reductions in hardness and increased roughness compared to others (p < 0.0001), while the HP/1%QC group resulted in no statistically significant alterations under the tested conditions. H2O2 diffusion was significantly greater in the HP group, while it was notably lower in the HP/1%QC group (p < 0.05). The incorporation of 1% quercetin into a 35% H2O2 gel maintains its bleaching efficacy while protecting enamel properties and reducing hydrogen peroxide diffusion. Quercetin-enriched H2O2 gels may enhance bleaching safety by protecting dental tissues while maintaining esthetic benefits. Full article
(This article belongs to the Special Issue Global Excellence in Bioactive Gels)
Show Figures

Figure 1

23 pages, 807 KB  
Article
Two TOPSIS-Based Approaches for Multi-Choice Rough Bi-Level Multi-Objective Nonlinear Programming Problems
by Mohamed A. El Sayed, Farahat A. Farahat, Mohamed A. Elsisy, Maazen Alsabaan, Mohamed I. Ibrahem and Haitham Elwahsh
Mathematics 2025, 13(8), 1242; https://doi.org/10.3390/math13081242 - 9 Apr 2025
Viewed by 378
Abstract
The multi-choice rough bi-level multi-objective nonlinear programming problem (MR-BLMNPP) has noticeably risen in various real applications. In the current model, the objective functions have a multi-choice parameter, and the constraints are represented as a rough set. In the first phase, Newton divided differences [...] Read more.
The multi-choice rough bi-level multi-objective nonlinear programming problem (MR-BLMNPP) has noticeably risen in various real applications. In the current model, the objective functions have a multi-choice parameter, and the constraints are represented as a rough set. In the first phase, Newton divided differences (NDDs) are utilized to formulate a polynomial of the objective functions. Then, based on the rough set theory, the model is converted into an Upper Approximation Model (UAM) and Lower Approximation Model (LAM). In the second phase, two Technique of Order Preferences by Similarity to Ideal Solution (TOPSIS)-based models are presented to solve the MR-BLMNPP. A TOPSIS-based fuzzy max–min and fuzzy goal programming (FGP) model are applied to tackle the conflict between the modified bi-objective distance functions. An algorithm for solving MR-BLNPP is also presented. The applicability and efficiency of the two TOPSIS-based models suggested in this study are presented through an algorithm and a numerical illustration. Finally, the study presents a bi-level production planning model (BL-PPM) as an illustrative application. Full article
Show Figures

Figure 1

24 pages, 9051 KB  
Article
Influence of Silane Treatment on CNM/PAC/PVDF Properties and Performance for Water Desalination by VMD
by Samraa R. Khaleel, Salah S. Ibrahim, Alessandra Criscuoli, Alberto Figoli, Dahiru U. Lawal and Qusay F. Alsalhy
Membranes 2025, 15(4), 104; https://doi.org/10.3390/membranes15040104 - 1 Apr 2025
Viewed by 915
Abstract
Vacuum membrane distillation (VMD) is a promising process for water desalination. However, it suffers some obstacles, such as fouling and wetting, due to the inadequate hydrophobicity of the membrane and high vacuum pressure on the permeate side. Therefore, improving surface hydrophobicity and roughness [...] Read more.
Vacuum membrane distillation (VMD) is a promising process for water desalination. However, it suffers some obstacles, such as fouling and wetting, due to the inadequate hydrophobicity of the membrane and high vacuum pressure on the permeate side. Therefore, improving surface hydrophobicity and roughness is important. In this study, the effect of 1H,1H,2H,2H-Perfluorodecyltriethoxysilane (PFTES) on the morphology and performance of CNM/PAC/PVDF membranes at various concentrations was investigated for the first time. Membrane characteristics such as FTIR, XRD, FE-SEM, EDX, contact angle, and hydrophobicity before and after modification were analyzed and tested using VMD for water desalination. The results showed that the membrane coated with 1 wt.% PFTES had a higher permeate flux and lower rejection than the membranes coated with the 2 wt.% PFTES. The 2 wt.% PFTES enhanced the contact angle to 117° and increased the salt rejection above 99.9%, with the permeate flux set to 23.2 L/m2·h and at a 35 g/L NaCl feed solution, 65 °C feed temperature, a 0.6 L/min feed flow rate, and 21 kPa (abs) vacuum pressure. This means that 2 wt.% PFTES-coated PVDF membranes exhibited slightly lower permeate flux with higher hydrophobicity, salt rejection, and stability over long-term operation. These outstanding results indicate the potential of the novel CNM/PAC/PVDF/PFTES membranes for saline water desalination. Moreover, this study presents useful guidance for the enhancement of membrane structures and physical properties in the field of saline water desalination using porous CNM/PAC/PVDF/PFTES membranes. Full article
Show Figures

Figure 1

Back to TopTop