Sign in to use this feature.

Years

Between: -

Subjects

remove_circle_outline
remove_circle_outline
remove_circle_outline
remove_circle_outline

Journals

Article Types

Countries / Regions

Search Results (22)

Search Parameters:
Keywords = low-density lipoprotein receptor-related protein 6

Order results
Result details
Results per page
Select all
Export citation of selected articles as:
16 pages, 5102 KB  
Article
LRP4 and Agrin Are Modulated by Cartilage Degeneration and Involved in β-Catenin Signaling in Human Articular Chondrocytes
by Shuichi Naniwa, Keiichiro Nishida, Aki Yoshida, Yoshihisa Nasu, Ryuichi Nakahara, Takashi Ohtsuki, Yoshifumi Hotta, Noriyuki Shimizu, Chinatsu Ichikawa, Deting Lin, Noriaki Otsuka and Toshifumi Ozaki
Int. J. Mol. Sci. 2025, 26(3), 1007; https://doi.org/10.3390/ijms26031007 - 24 Jan 2025
Cited by 1 | Viewed by 1720
Abstract
We investigated the roles of low-density lipoprotein receptor-related protein (LRP) 4 and its ligand Agrin in the pathophysiology of cartilage degeneration. Immunohistochemical analysis of human normal articular cartilage and cartilage tissues from patients with osteoarthritis (OA) obtained during surgery of the knee joint [...] Read more.
We investigated the roles of low-density lipoprotein receptor-related protein (LRP) 4 and its ligand Agrin in the pathophysiology of cartilage degeneration. Immunohistochemical analysis of human normal articular cartilage and cartilage tissues from patients with osteoarthritis (OA) obtained during surgery of the knee joint showed marked LRP4 expression in the early stages of OA, which then decreased with cartilage degeneration, whereas Agrin was consistently increased with cartilage degeneration. In normal human articular chondrocytes (NHACs), mild cyclic tensile strain (CTS) (0.5 Hz, 5% elongation, 2 h) increased the expression of LRP4 and aggrecan (ACAN), while intense CTS (0.5 Hz, 10% elongation, 6 h) increased the expression of Agrin without affecting LRP4 expression. Treatment with recombinant human (rh) Agrin downregulated the mRNA expression of LRP4 and ACAN, but upregulated the expression of LRP5/6, SRY-box transcription factor 9 (SOX9), Runt-related transcription factor 2 (RUNX2), and a disintegrin and metalloproteinase with thrombospondin motifs-4 (ADAMTS-4). Immunocytochemistry and Western blot analysis showed that rhAgrin treatment upregulated the expression of β-catenin and SOX9. Agrin knockdown by siAGRN transfection partially reduced the nuclear protein expression of β-catenin, which was increased with intense CTS. LRP4 knockdown by siLRP4 transfection increased the expression of LRP5/6, SOX9, RUNX2, ADAMTS-4, and Agrin. These results suggested that intense CTS increases the expression of Agrin, which might interfere with the role of LRP4 in the inhibition of LRP5/6 and their downstream β-catenin signaling, leading to cartilage degeneration. Full article
Show Figures

Figure 1

18 pages, 7850 KB  
Article
Palm Tocotrienol Activates the Wnt3a/β-Catenin Signaling Pathway, Protecting MC3T3-E1 Osteoblasts from Cellular Damage Caused by Dexamethasone and Promoting Bone Formation
by Norfarahin Abdullah Sani, Nur Aqilah Kamaruddin, Ima Nirwana Soelaiman, Kok-Lun Pang, Kok-Yong Chin and Elvy Suhana Mohd Ramli
Biomedicines 2025, 13(1), 243; https://doi.org/10.3390/biomedicines13010243 - 20 Jan 2025
Cited by 1 | Viewed by 1728
Abstract
Background and aim: Prolonged glucocorticoid (GC) treatment increases oxidative stress, triggers apoptosis of osteoblasts, and contributes to osteoporosis. Tocotrienol, as an antioxidant, could protect the osteoblasts and preserve bone quality under glucocorticoid treatment. From this study, we aimed to determine the effects of [...] Read more.
Background and aim: Prolonged glucocorticoid (GC) treatment increases oxidative stress, triggers apoptosis of osteoblasts, and contributes to osteoporosis. Tocotrienol, as an antioxidant, could protect the osteoblasts and preserve bone quality under glucocorticoid treatment. From this study, we aimed to determine the effects of tocotrienol on MC3T3-E1 murine pre-osteoblastic cells treated with GC. Methods: MC3T3-E1 cells were exposed to dexamethasone (150 µM), with or without palm tocotrienol (PTT; 0.25, 0.5, and 1 µg/mL). Cell viability was measured by the MTS assay. Alizarin Red staining was performed to detect calcium deposits. Cellular alkaline phosphatase activity was measured to evaluate osteogenic activity. The expression of osteoblastic differentiation markers was measured by an enzyme-linked immunoassay. Results: Enhanced matrix mineralization was observed in the cells treated with 0.5 µg/mL PTT, especially on day 18 (p < 0.05). The expression of Wnt3a, β-catenin, collagen 1α1, alkaline phosphatase, osteocalcin, low-density lipoprotein receptor-related protein 6, and runt-related transcription factor-2 were significantly increased in the PTT-treated groups compared to the vehicle control group, especially at 0.5 µg/mL of PTT (p < 0.05) and on day 6 of treatment. Conclusions: PTT maintains the osteogenic activity of the dexamethasone-treated osteoblasts by promoting their differentiation. Full article
(This article belongs to the Special Issue Molecular Research on Osteoarthritis and Osteoporosis)
Show Figures

Figure 1

15 pages, 1279 KB  
Article
Evaluation of LRP6, SFRP3, and DVL1 Protein Concentrations in Serum of Patients with Gastroenteropancreatic or Bronchopulmonary Neuroendocrine Tumors
by Roksana Duszkiewicz, Janusz Strzelczyk, Elżbieta Chełmecka and Joanna Katarzyna Strzelczyk
Cancers 2025, 17(1), 47; https://doi.org/10.3390/cancers17010047 - 27 Dec 2024
Viewed by 1165
Abstract
Introduction: Neuroendocrine tumors are a diverse group of tumors predominantly found in the gastrointestinal tract or respiratory system. Methods: This retrospective study aimed to measure the serum concentrations of LRP6 (low-density lipoprotein receptor-related protein 6), SFRP3 (secreted frizzled-related protein 3), and DVL1 [...] Read more.
Introduction: Neuroendocrine tumors are a diverse group of tumors predominantly found in the gastrointestinal tract or respiratory system. Methods: This retrospective study aimed to measure the serum concentrations of LRP6 (low-density lipoprotein receptor-related protein 6), SFRP3 (secreted frizzled-related protein 3), and DVL1 (segment polarity protein dishevelled homolog) using the ELISA method in patients with NETs (N = 80) and a control group (N = 62). We evaluated the results against various demographic, clinicopathological, and biochemical characteristics. Results: Our analyses revealed that the concentration of SFRP3 in patients with neuroendocrine tumors was significantly elevated (p < 0.001) compared to the control group. Additionally, DVL1 concentrations were significantly higher (p < 0.01) in patients with BP-NETs compared to GEP-NETs. Furthermore, DVL1 analysis showed a moderate negative correlation with chromogranin A (p < 0.001) and weak negative correlations with serotonin (p < 0.05) and 5-HIAA (p < 0.05). Significant negative correlations were also observed between DVL1 and age in the control group (p < 0.01), and between LRP6 and Ki-67 in the study group. Conclusions: These results suggest that changes in the SFRP3 and DVL1 pathways play a key role in NET development. Elevated levels of these proteins highlight their importance in tumor biology, with SFRP3 and DVL1 potentially being crucial in NET molecular mechanisms. Further research is needed to explore their roles and potential in diagnosis and treatment. Full article
(This article belongs to the Section Molecular Cancer Biology)
Show Figures

Figure 1

21 pages, 12584 KB  
Article
Circadian Rhythm Alteration of the Core Clock Genes and the Lipid Metabolism Genes Induced by High-Fat Diet (HFD) in the Liver Tissue of the Chinese Soft-Shelled Turtle (Trionyx sinensis)
by Li Liu, Lingli Liu, Shiming Deng, Li Zou, Yong He, Xin Zhu, Honghui Li, Yazhou Hu, Wuying Chu and Xiaoqing Wang
Genes 2024, 15(2), 157; https://doi.org/10.3390/genes15020157 - 25 Jan 2024
Cited by 6 | Viewed by 4035
Abstract
Physiology disorders of the liver, as it is an important tissue in lipid metabolism, can cause fatty liver disease. The mechanism might be regulated by 17 circadian clock genes and 18 fat metabolism genes, together with a high-fat diet (HFD). Due to their [...] Read more.
Physiology disorders of the liver, as it is an important tissue in lipid metabolism, can cause fatty liver disease. The mechanism might be regulated by 17 circadian clock genes and 18 fat metabolism genes, together with a high-fat diet (HFD). Due to their rich nutritional and medicinal value, Chinese soft-shelled turtles (Trionyx sinensis) are very popular among the Chinese people. In the study, we aimed to investigate the influence of an HFD on the daily expression of both the core clock genes and the lipid metabolism genes in the liver tissue of the turtles. The two diets were formulated with 7.98% lipid (the CON group) and 13.86% lipid (the HFD group) to feed 180 juvenile turtles, which were randomly divided into two groups with three replicates per group and 30 turtles in each replicate for six weeks, and the diet experiment was administrated with a photophase regimen of a 24 h light/dark (12L:12D) cycle. At the end of the experiment, the liver tissue samples were collected from nine turtles per group every 3 h (zeitgeber time: ZT 0, 3, 6, 9, 12, 15, 18, 21 and 24) for 24 h to investigate the daily expression and correlation analysis of these genes. The results showed that 11 core clock genes [i.e., circadian locomotor output cycles kaput (Clock), brain and muscle arnt-like protein 1 and 2 (Bmal1/2), timeless (Tim), cryptochrome 1 (Cry2), period2 (Per2), nuclear factor IL-3 gene (Nfil3), nuclear receptor subfamily 1, treatment D, member 1 and 2 (Nr1d1/2) and retinoic acid related orphan receptor α/β/γ β and γ (Rorβ/γ)] exhibited circadian oscillation, but 6 genes did not, including neuronal PAS domain protein 2 (Npas2), Per1, Cry1, basic helix-loop-helix family, member E40 (Bhlhe40), Rorα and D-binding protein (Dbp), and 16 lipid metabolism genes including fatty acid synthase (Fas), diacylglycerol acyltransferase 1 (Dgat1), 3-hydroxy-3-methylglutaryl-CoA reductase (Hmgcr), Low-density lipoprotein receptor-related protein 1-like (Ldlr1), Lipin 1 (Lipin1), Carnitine palmitoyltransferase 1A (Cpt1a), Peroxisome proliferator activation receptor α, β and γ (Pparα/β/γ), Sirtuin 1 (Sirt1), Apoa (Apoa1), Apolipoprotein B (Apob), Pyruvate Dehydrogenase kinase 4 (Pdk4), Acyl-CoA synthase long-chain1 (Acsl1), Liver X receptors α (Lxrα) and Retinoid X receptor, α (Rxra) also demonstrated circadian oscillations, but 2 genes did not, Scd and Acaca, in the liver tissues of the CON group. However, in the HFD group, the circadian rhythms’ expressional patterns were disrupted for the eight core clock genes, Clock, Cry2, Per2, Nfil3, Nr1d1/2 and Rorβ/γ, and the peak expression of Bmal1/2 and Tim showed delayed or advanced phases. Furthermore, four genes (Cry1, Per1, Dbp and Rorα) displayed no diurnal rhythm in the CON group; instead, significant circadian rhythms appeared in the HFD group. Meanwhile, the HFD disrupted the circadian rhythm expressions of seven fat metabolism genes (Fas, Cpt1a, Sirt1, Apoa1, Apob, Pdk4 and Acsl1). Meanwhile, the other nine genes in the HFD group also showed advanced or delayed expression peaks compared to the CON group. Most importantly of all, there were remarkably positive or negative correlations between the core clock genes and the lipid metabolism genes, and their correlation relationships were altered by the HFD. To sum up, circadian rhythm alterations of the core clock genes and the lipid metabolism genes were induced by the high-fat diet (HFD) in the liver tissues of T. sinensis. This result provides experimental and theoretical data for the mass breeding and production of T. sinensis in our country. Full article
(This article belongs to the Special Issue Fisheries and Aquaculture Gene Expression)
Show Figures

Figure 1

12 pages, 2573 KB  
Article
Wnt Signaling Activation in Gingival Epithelial Cells and Macrophages of Experimental Periodontitis
by Ying Chen and Yang Hu
Dent. J. 2023, 11(5), 129; https://doi.org/10.3390/dj11050129 - 9 May 2023
Cited by 6 | Viewed by 2796
Abstract
Objective: Wingless/integrated (Wnt) signaling plays critical roles in maintaining environmental homeostasis and is also involved in the pathogenesis of inflammatory diseases. However, its role in macrophages during periodontitis is not well understood. The present study aims to investigate the interaction between Wnt [...] Read more.
Objective: Wingless/integrated (Wnt) signaling plays critical roles in maintaining environmental homeostasis and is also involved in the pathogenesis of inflammatory diseases. However, its role in macrophages during periodontitis is not well understood. The present study aims to investigate the interaction between Wnt signaling and macrophages in the context of periodontitis. Methods: Experimental periodontitis was induced in C57/BL6 mice using a Porphyromonas gingivalis (P.g)-associated ligature for 14 days. Immunohistochemistry was performed to study the expression of the pro-inflammatory cytokine tumor necrosis factor (TNF-α), the stabilization of β-catenin, and the macrophage marker F4/80 in the periodontal tissues. The effect of Wnt signaling on TNF-α was examined using Western blot analysis in Raw 264.7 murine macrophages stimulated by Wnt3a-conditioned medium, with or without Wnt3a antibody neutralization, and compared with primary cultured gingival epithelial cells (GECs). The effect of P.g lipopolysaccharide (LPS) on Wnt signaling was assessed by analyzing key components of the Wnt signaling pathway, including the activity of low-density lipoprotein receptor-related protein (LRP) 6 and nuclear accumulation of β-catenin in GEC and Raw 264.7 cells. Results: Over-expressions of TNF-α and activated β-catenin were presented in the macrophages in the gingiva from mice with P.g-associated ligature-induced periodontitis. The expression patterns of TNF-α and activated β-catenin were consistent with the expression of F4/80. In Raw 264.7 cells, activation of the Wnt signaling pathway led to an increase in TNF-α, but this effect was not observed in GEC. Additionally, treatment with LPS induced β-catenin accumulation and LRP6 activation in Raw 264.7 cells, which were blocked by the addition of Dickkopf-1(DKK1). Conclusions: Wnt signaling was aberrantly activated in the macrophages in experimental periodontitis. The activation of Wnt signaling in the macrophages may play a pro-inflammatory role in periodontitis. Targeting specific signaling pathways, such as the Wnt pathway, may hold promise for developing novel therapeutic interventions for periodontitis. Full article
(This article belongs to the Special Issue Molecular Diagnostics in Oral Diseases: Volume II)
Show Figures

Figure 1

16 pages, 9985 KB  
Article
Screening and Identification of ssDNA Aptamers for Low-Density Lipoprotein (LDL) Receptor-Related Protein 6
by Xiaomin Zhang, Ge Yang, Wenjing Liu, Qing Liu, Zhuoran Wang, Kelong Fan, Feng Qu and Yuanyu Huang
Molecules 2023, 28(9), 3838; https://doi.org/10.3390/molecules28093838 - 30 Apr 2023
Cited by 10 | Viewed by 3512
Abstract
Low-density lipoprotein receptor-related protein 6 (LRP6), a member of the low-density lipoprotein receptor (LDLR) family, displays a unique structure and ligand-binding function. As a co-receptor of the Wnt/β-catenin signaling pathway, LRP6 is a novel therapeutic target that plays an important role in the [...] Read more.
Low-density lipoprotein receptor-related protein 6 (LRP6), a member of the low-density lipoprotein receptor (LDLR) family, displays a unique structure and ligand-binding function. As a co-receptor of the Wnt/β-catenin signaling pathway, LRP6 is a novel therapeutic target that plays an important role in the regulation of cardiovascular disease, lipid metabolism, tumorigenesis, and some classical signals. By using capillary electrophoresis–systematic evolution of ligands by exponential enrichment (CE-SELEX), with recombinant human LRP-6 as the target, four candidate aptamers with a stem-loop structure were selected from an ssDNA library—AptLRP6-A1, AptLRP6-A2, AptLRP6-A3, and AptLRP6-A4. The equilibrium dissociation constant KD values between these aptamers and the LRP6 protein were in the range of 0.105 to 1.279 μmol/L, as determined by CE-LIF analysis. Their affinities and specificities were further determined by the gold nanoparticle (AuNP) colorimetric method. Among them, AptLRP6-A3 showed the highest affinity with LRP6-overexpressed human breast cancer cells. Therefore, the LRP6 aptamer identified in this study constitutes a promising modality for the rapid diagnosis and treatment of LRP6-related diseases. Full article
Show Figures

Figure 1

14 pages, 2357 KB  
Article
The Relationship between LRP6 and Wnt/β-Catenin Pathway in Colorectal and Esophageal Cancer
by Akemi Shishido, Masaaki Miyo, Kazuki Oishi, Natsumi Nishiyama, Meiqiao Wu, Hiroyuki Yamamoto, Shihori Kouda, Xin Wu, Satoshi Shibata, Yuhki Yokoyama and Hirofumi Yamamoto
Life 2023, 13(3), 615; https://doi.org/10.3390/life13030615 - 23 Feb 2023
Cited by 8 | Viewed by 3308
Abstract
High expression of low-density lipoprotein receptor-related protein 6 (LRP6), a key component of the Wnt/β-catenin signaling pathway, is reported to be associated with malignant potential in some solid tumors including breast cancer and hepatocellular carcinoma. Few reports, however, have examined its function and [...] Read more.
High expression of low-density lipoprotein receptor-related protein 6 (LRP6), a key component of the Wnt/β-catenin signaling pathway, is reported to be associated with malignant potential in some solid tumors including breast cancer and hepatocellular carcinoma. Few reports, however, have examined its function and clinical significance in colorectal cancers (CRC) demonstrating constitutive activation of Wnt signaling. Here, we compared the expression level and function of LRP6 in CRC with that of esophageal squamous cell carcinoma (ESCC) bearing few Wnt/β-catenin pathway mutations. On immunohistochemical staining, high LRP6 expression was noted in three of 68 cases (4.4%), and high β-catenin in 38 of 67 cases (56.7%) of CRC. High LRP6 expression was found in 21 of 82 cases (25.6%), and high β-catenin expression in 29 of 73 cases (39.7%) of ESCC. In our in vitro studies, LRP6 knockdown hardly changed Wnt signaling activity in CRC cell lines with mutations in Wnt signaling downstream genes. In contrast, in ESCC cell lines without Wnt signaling-related mutations, LRP6 knockdown significantly decreased Wnt signaling activity. LRP6 function may depend on constitutive activation of Wnt signaling. Full article
(This article belongs to the Special Issue Innovative Biomarker and Precision Medicine)
Show Figures

Figure 1

15 pages, 874 KB  
Article
Altered Left Ventricular Rat Gene Expression Induced by the Myosin Activator Omecamtiv Mecarbil
by Bachar El Oumeiri, Laurence Dewachter, Philippe Van de Borne, Géraldine Hubesch, Christian Melot, Pascale Jespers, Constantin Stefanidis, Kathleen Mc Entee and Frédéric Vanden Eynden
Genes 2023, 14(1), 122; https://doi.org/10.3390/genes14010122 - 1 Jan 2023
Cited by 2 | Viewed by 3474
Abstract
To explore the impact of omecamtiv mecarbil (OM) on the gene expression profile in adult male rats. Fourteen male Wistar rats were randomly assigned to a single OM (1.2 mg/kg/h; n = 6) or placebo (n = 8) 30-min infusion. Echocardiography was performed [...] Read more.
To explore the impact of omecamtiv mecarbil (OM) on the gene expression profile in adult male rats. Fourteen male Wistar rats were randomly assigned to a single OM (1.2 mg/kg/h; n = 6) or placebo (n = 8) 30-min infusion. Echocardiography was performed before and after OM infusion. Seven days after infusion, rats were euthanized, and left ventricular (LV) tissues were removed for real-time quantitative polymerase chain reaction (RTq-PCR) experiments. After OM infusion, pro-apoptotic Bax-to-Bcl2 ratio was decreased, with increased Bcl2 and similar Bax gene expression. The gene expression of molecules regulating oxidative stress, including glutathione disulfide reductase (Gsr) and superoxide dismutases (Sod1/Sod2), remained unchanged, whereas the expression of antioxidant glutathione peroxidase (Gpx) increased. While LV gene expression of key energy sensors, peroxisome proliferator activator (Ppar) α and γ, AMP-activated protein kinase (Ampk), and carnitine palmitoyltransferase 1 (Cpt1) remained unchanged after OM infusion, and the expression of pyruvate dehydrogenase kinase 4 (Pdk4) increased. The LV expression of the major myocardial glucose transporter Glut1 decreased, with no changes in Glut4 expression, whereas the LV expression of oxidized low-density lipoprotein receptor 1 (Olr1) and arachidonate 15-lipoxygenase (Alox15) increased, with no changes in fatty acid transporter Cd36. An increased LV expression of angiotensin II receptors AT1 and AT2 was observed, with no changes in angiotensin I-converting enzyme expression. The Kalikrein-bradykinin system was upregulated with increased LV expression of kallikrein-related peptidases Klk8, Klk1c2, and Klk1c12 and bradykinin receptors B1 and B2 (Bdkrb1 and Bdkrb2), whereas the LV expression of inducible nitric oxide synthase 2 (Nos2) increased. LV expression in major molecular determinants involved in calcium-dependent myocardial contraction remained unchanged, except for an increased LV expression of calcium/calmodulin-dependent protein kinase II delta (Cacna1c) in response to OM. A single intravenous infusion of OM, in adult healthy rats, resulted in significant changes in the LV expression of genes regulating apoptosis, oxidative stress, metabolism, and cardiac contractility. Full article
(This article belongs to the Section Molecular Genetics and Genomics)
Show Figures

Figure 1

14 pages, 3366 KB  
Article
Anti-Obesity Effects of Aqueous Extracts of Sunbanghwalmyung-Eum in High-Fat- and High-Cholesterol-Diet-Induced Obese C57BL/6J Mice
by Hye-Lin Kim, You Mee Ahn, So Min Lee, Chang-Seob Seo, Seong-Hwan Park, Ok-Sun Bang and Jeeyoun Jung
Nutrients 2022, 14(14), 2929; https://doi.org/10.3390/nu14142929 - 17 Jul 2022
Cited by 7 | Viewed by 4034
Abstract
Sunbanghwalmyung-eum (SBH) is a traditional herbal medicine that exhibits various pharmacological properties, such as antioxidant, anti-inflammatory, and anticancer activities. In this study, we investigated the systemic anti-obesity effects of an aqueous extract of SBH in the liver, adipose, and muscle tissue from high-fat [...] Read more.
Sunbanghwalmyung-eum (SBH) is a traditional herbal medicine that exhibits various pharmacological properties, such as antioxidant, anti-inflammatory, and anticancer activities. In this study, we investigated the systemic anti-obesity effects of an aqueous extract of SBH in the liver, adipose, and muscle tissue from high-fat and high-cholesterol diet (HFHCD)-induced obese C57BL/6J mice. After 6 weeks of an HFHCD, the mice were continuously fed HFHC with oral administration of SBH (100 mg/kg/day), Sim (simvastatin, 5 mg/kg/day, positive control), or water (HFHC only) for another 6 weeks. Our results showed that SBH attenuated the HFHCD-induced body weight gain and fat accumulation in the liver, and improved plasma lipid levels, such as those of triglycerides (TGs), blood total cholesterol (TC), and low-density lipoprotein (LDL-c). SBH and Sim inhibited the inflammation accompanied by obesity via decreasing inflammatory cytokine interleukin (IL)-1β, tumor necrosis factor α (TNFα), and monocyte chemoattractant protein 1 (MCP1). Moreover, SBH downregulated the expression of protein levels of adipogenic-related factors, including peroxisome proliferator-activated receptor γ (PPARγ) and CCAAT/enhancer-binding protein α (C/EBPα), in the liver, adipose, and muscle tissue. The SBH and Sim treatment also significantly upregulated the phosphorylation of AMP-activated protein kinase α (AMPKα) in the liver and hormone-sensitive lipase (HSL) in the adipose tissue. Overall, the effects of SBH on HFHCD-induced obesity were similar to or more potent than those of simvastatin. These results indicated that SBH has great potential as a therapeutic herbal medicine for obesity. Full article
(This article belongs to the Special Issue Modulation by Dietary Supplements in Obesity)
Show Figures

Graphical abstract

19 pages, 2461 KB  
Review
Sclerostin: From Molecule to Clinical Biomarker
by Ahmed Omran, Diana Atanasova, Filip Landgren and Per Magnusson
Int. J. Mol. Sci. 2022, 23(9), 4751; https://doi.org/10.3390/ijms23094751 - 26 Apr 2022
Cited by 21 | Viewed by 7389
Abstract
Sclerostin, a glycoprotein encoded by the SOST gene, is mainly produced by mature osteocytes and is a critical regulator of bone formation through its inhibitory effect on Wnt signaling. Osteocytes are differentiated osteoblasts that form a vast and highly complex communication network and [...] Read more.
Sclerostin, a glycoprotein encoded by the SOST gene, is mainly produced by mature osteocytes and is a critical regulator of bone formation through its inhibitory effect on Wnt signaling. Osteocytes are differentiated osteoblasts that form a vast and highly complex communication network and orchestrate osteogenesis in response to both mechanical and hormonal cues. The three most commonly described pathways of SOST gene regulation are mechanotransduction, Wnt/β-catenin, and steroid signaling. Downregulation of SOST and thereby upregulation of local Wnt signaling is required for the osteogenic response to mechanical loading. This review covers recent findings concerning the identification of SOST, in vitro regulation of SOST gene expression, structural and functional properties of sclerostin, pathophysiology, biological variability, and recent assay developments for measuring circulating sclerostin. The three-dimensional structure of human sclerostin was generated with the AlphaFold Protein Structure Database applying a novel deep learning algorithm based on the amino acid sequence. The functional properties of the 3-loop conformation within the tertiary structure of sclerostin and molecular interaction with low-density lipoprotein receptor-related protein 6 (LRP6) are also reviewed. Second-generation immunoassays for intact/biointact sclerostin have recently been developed, which might overcome some of the reported methodological obstacles. Sclerostin assay standardization would be a long-term objective to overcome some of the problems with assay discrepancies. Besides the use of age- and sex-specific reference intervals for sclerostin, it is also pivotal to use assay-specific reference intervals since available immunoassays vary widely in their methodological characteristics. Full article
(This article belongs to the Special Issue Mechanisms of Endocrine and Molecular Bone Regulation)
Show Figures

Graphical abstract

15 pages, 2426 KB  
Article
Unveiling the Roles of Low-Density Lipoprotein Receptor-Related Protein 6 in Intestinal Homeostasis, Regeneration and Oncogenesis
by Jennifer Raisch, Anthony Côté-Biron, Marie-Josée Langlois, Caroline Leblanc and Nathalie Rivard
Cells 2021, 10(7), 1792; https://doi.org/10.3390/cells10071792 - 15 Jul 2021
Cited by 12 | Viewed by 3289
Abstract
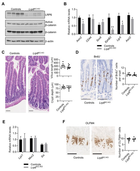
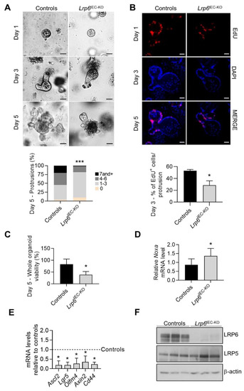
Intestinal epithelial self-renewal is tightly regulated by signaling pathways controlling stem cell proliferation, determination and differentiation. In particular, Wnt/β-catenin signaling controls intestinal crypt cell division, survival and maintenance of the stem cell niche. Most colorectal cancers are initiated by mutations activating the Wnt/β-catenin [...] Read more.
Intestinal epithelial self-renewal is tightly regulated by signaling pathways controlling stem cell proliferation, determination and differentiation. In particular, Wnt/β-catenin signaling controls intestinal crypt cell division, survival and maintenance of the stem cell niche. Most colorectal cancers are initiated by mutations activating the Wnt/β-catenin pathway. Wnt signals are transduced through Frizzled receptors and LRP5/LRP6 coreceptors to downregulate GSK3β activity, resulting in increased nuclear β-catenin. Herein, we explored if LRP6 expression is required for maintenance of intestinal homeostasis, regeneration and oncogenesis. Mice with an intestinal epithelial cell-specific deletion of Lrp6 (Lrp6IEC-KO) were generated and their phenotype analyzed. No difference in intestinal architecture nor in proliferative and stem cell numbers was found in Lrp6IEC-KO mice in comparison to controls. Nevertheless, using ex vivo intestinal organoid cultures, we found that LRP6 expression was critical for crypt cell proliferation and stem cell maintenance. When exposed to dextran sodium sulfate, Lrp6IEC-KO mice developed more severe colitis than control mice. However, loss of LRP6 did not affect tumorigenesis in ApcMin/+ mice nor growth of human colorectal cancer cells. By contrast, Lrp6 silencing diminished anchorage-independent growth of BRafV600E-transformed intestinal epithelial cells (IEC). Thus, LRP6 controls intestinal stem cell functionality and is necessary for BRAF-induced IEC oncogenesis. Full article
(This article belongs to the Section Cell Signaling)
Show Figures

Figure 1

13 pages, 1663 KB  
Article
Anti-Obesity and Anti-Adipogenic Effects of Chitosan Oligosaccharide (GO2KA1) in SD Rats and in 3T3-L1 Preadipocytes Models
by Jung-Yun Lee, Tae Yang Kim, Hanna Kang, Jungbae Oh, Joo Woong Park, Se-Chan Kim, Minjoo Kim, Emmanouil Apostolidis, Young-Cheul Kim and Young-In Kwon
Molecules 2021, 26(2), 331; https://doi.org/10.3390/molecules26020331 - 11 Jan 2021
Cited by 25 | Viewed by 5286
Abstract
Excess body weight is a major risk factor for type 2 diabetes (T2D) and associated metabolic complications, and weight loss has been shown to improve glycemic control and decrease morbidity and mortality in T2D patients. Weight-loss strategies using dietary interventions produce a significant [...] Read more.
Excess body weight is a major risk factor for type 2 diabetes (T2D) and associated metabolic complications, and weight loss has been shown to improve glycemic control and decrease morbidity and mortality in T2D patients. Weight-loss strategies using dietary interventions produce a significant decrease in diabetes-related metabolic disturbance. We have previously reported that the supplementation of low molecular chitosan oligosaccharide (GO2KA1) significantly inhibited blood glucose levels in both animals and humans. However, the effect of GO2KA1 on obesity still remains unclear. The aim of the study was to evaluate the anti-obesity effect of GO2KA1 on lipid accumulation and adipogenic gene expression using 3T3-L1 adipocytes in vitro and plasma lipid profiles using a Sprague-Dawley (SD) rat model. Murine 3T3-L1 preadipocytes were stimulated to differentiate under the adipogenic stimulation in the presence and absence of varying concentrations of GO2KA1. Adipocyte differentiation was confirmed by Oil Red O staining of lipids and the expression of adipogenic gene expression. Compared to control group, the cells treated with GO2KA1 significantly decreased in intracellular lipid accumulation with concomitant decreases in the expression of key transcription factors, peroxisome proliferator-activated receptor gamma (PPARγ) and CCAAT/enhancer-binding protein alpha (CEBP/α). Consistently, the mRNA expression of downstream adipogenic target genes such as fatty acid binding protein 4 (FABP4), fatty acid synthase (FAS), were significantly lower in the GO2KA1-treated group than in the control group. In vivo, male SD rats were fed a high fat diet (HFD) for 6 weeks to induced obesity, followed by oral administration of GO2KA1 at 0.1 g/kg/body weight or vehicle control in HFD. We assessed body weight, food intake, plasma lipids, levels of alanine aminotransferase (ALT) and aspartate aminotransferase (AST) for liver function, and serum level of adiponectin, a marker for obesity-mediated metabolic syndrome. Compared to control group GO2KA1 significantly suppressed body weight gain (185.8 ± 8.8 g vs. 211.6 ± 20.1 g, p < 0.05) with no significant difference in food intake. The serum total cholesterol, triglyceride, and low-density lipoprotein (LDL) levels were significantly lower in the GO2KA1-treated group than in the control group, whereas the high-density lipoprotein (HDL) level was higher in the GO2KA1 group. The GO2KA1-treated group also showed a significant reduction in ALT and AST levels compared to the control. Moreover, serum adiponectin levels were significantly 1.5-folder higher than the control group. These in vivo and in vitro findings suggest that dietary supplementation of GO2KA1 may prevent diet-induced weight gain and the anti-obesity effect is mediated in part by inhibiting adipogenesis and increasing adiponectin level. Full article
(This article belongs to the Special Issue Chitin and Chitosan: Derivatives and Applications)
Show Figures

Figure 1

17 pages, 2541 KB  
Article
Low Expression of Sirtuin 1 in the Dairy Cows with Mild Fatty Liver Alters Hepatic Lipid Metabolism
by Yu Li, Suping Zou, Hongyan Ding, Ning Hao, Yingying Huang, Jishun Tang, Jianbo Cheng, Shibin Feng, Jinchun Li, Xichun Wang and Jinjie Wu
Animals 2020, 10(4), 560; https://doi.org/10.3390/ani10040560 - 27 Mar 2020
Cited by 19 | Viewed by 4839
Abstract
Dairy cows usually experience negative energy balance coupled with an increased incidence of fatty liver during the periparturient period. The purpose of this study was to investigate the effect of hepatic steatosis on the expression of the sirtuin 1 (SIRT1), along with the [...] Read more.
Dairy cows usually experience negative energy balance coupled with an increased incidence of fatty liver during the periparturient period. The purpose of this study was to investigate the effect of hepatic steatosis on the expression of the sirtuin 1 (SIRT1), along with the target mRNA and protein expressions and activities related to lipid metabolism in liver tissue. Control cows (n = 6, parity 3.0 ± 2.0, milk production 28 ± 7 kg/d) and mild fatty liver cows (n = 6, parity 2.3 ± 1.5, milk production 20 ± 6 kg/d) were retrospectively selected based on liver triglycerides (TG) content (% wet liver). Compared with the control group, fatty liver cows had greater concentrations of cholesterol and TG along with the typically vacuolated appearance and greater lipid droplets in the liver. Furthermore, fatty liver cows had greater mRNA and protein abundance related to hepatic lipid synthesis proteins sterol regulatory element binding proteins (SREBP-1c), long-chain acyl-CoA synthetase (ACSL), acyl-CoA carbrolase (ACC) and fatty acid synthase (FAS) and lipid transport proteins Liver fatty acid binding protein (L-FABP), apolipoprotein E (ApoE), low density lipoprotein receptor (LDLR) and microsomal TG transfer protein (MTTP) (p < 0.05). However, they had lower mRNA and protein abundance associated with fatty acid β-oxidation proteins SIRT1, peroxisome proliferator-activated receptor co-activator-1 (PGC-1α), peroxisome proliferator–activated receptor-α (PPARα), retinoid X receptor (RXRα), acyl-CoA 1 (ACO), carnitine palmitoyltransferase 1 (CPT1), carnitine palmitoyltransferase 2 (CPT2) and long- and medium-chain 3-hydroxyacyl-CoA dehydrogenases (LCAD) (p < 0.05). Additionally, mRNA abundance and enzyme activity of enzymes copper/zinc superoxide dismutase (Cu/Zn SOD), catalase (CAT), glutathione peroxidase (GSH-Px) and manganese superoxide dismutase (Mn SOD) decreased and mRNA and protein abundance of p45 nuclear factor-erythroid 2 (p45 NF-E2)-related factor 1 (Nrf1), mitochondrial transcription factor A (TFAM) decreased (p < 0.05). Lower enzyme activities of SIRT1, PGC-1α, Cu/Zn SOD, CAT, GSH-Px, SREBP-1c and Mn SOD (p < 0.05) and concentration of reactive oxygen species (ROS) were observed in dairy cows with fatty liver. These results demonstrate that decreased SIRT1 associated with hepatic steatosis promotes hepatic fatty acid synthesis and inhibits fatty acid β-oxidation. Hence, SIRT1 may represent a novel therapeutic target for the treatment of the fatty liver disease in dairy cows. Full article
(This article belongs to the Collection High-Yielding Dairy Cows)
Show Figures

Figure 1

20 pages, 9997 KB  
Article
Inhibition of Wnt/β-Catenin Signaling in Neuroendocrine Tumors In Vitro: Antitumoral Effects
by Xi-Feng Jin, Gerald Spöttl, Julian Maurer, Svenja Nölting and Christoph Josef Auernhammer
Cancers 2020, 12(2), 345; https://doi.org/10.3390/cancers12020345 - 4 Feb 2020
Cited by 41 | Viewed by 5166
Abstract
Background and aims: Inhibition of Wnt/β-catenin signaling by specific inhibitors is currently being investigated as an antitumoral strategy for various cancers. The role of Wnt/β-catenin signaling in neuroendocrine tumors still needs to be further investigated. Methods: This study investigated the antitumor activity of [...] Read more.
Background and aims: Inhibition of Wnt/β-catenin signaling by specific inhibitors is currently being investigated as an antitumoral strategy for various cancers. The role of Wnt/β-catenin signaling in neuroendocrine tumors still needs to be further investigated. Methods: This study investigated the antitumor activity of the porcupine (PORCN) inhibitor WNT974 and the β-catenin inhibitor PRI-724 in human neuroendocrine tumor (NET) cell lines BON1, QGP-1, and NCI-H727 in vitro. NET cells were treated with WNT974, PRI-724, or small interfering ribonucleic acids against β-catenin, and subsequent analyses included cell viability assays, flow cytometric cell cycle analysis, caspase3/7 assays and Western blot analysis. Results: Treatment of NET cells with WNT974 significantly reduced NET cell viability in a dose- and time-dependent manner by inducing NET cell cycle arrest at the G1 and G2/M phases without inducing apoptosis. WNT974 primarily blocked Wnt/β-catenin signaling by the dose- and time-dependent downregulation of low-density lipoprotein receptor-related protein 6 (LRP6) phosphorylation and non-phosphorylated β-catenin and total β-catenin, as well as the genes targeting the latter (c-Myc and cyclinD1). Furthermore, the WNT974-induced reduction of NET cell viability occurred through the inhibition of GSK-3-dependent or independent signaling (including pAKT/mTOR, pEGFR and pIGFR signaling). Similarly, treatment of NET cells with the β-catenin inhibitor PRI-724 caused significant growth inhibition, while the knockdown of β-catenin expression by siRNA reduced NET tumor cell viability of BON1 cells but not of NCI-H727 cells. Conclusions: The PORCN inhibitor WNT974 possesses antitumor properties in NET cell lines by inhibiting Wnt and related signaling. In addition, the β-catenin inhibitor PRI-724 possesses antitumor properties in NET cell lines. Future studies are needed to determine the role of Wnt/β-catenin signaling in NET as a potential therapeutic target. Full article
(This article belongs to the Special Issue Advances in Neuroendocrine Neoplasms Research)
Show Figures

Figure 1

14 pages, 3008 KB  
Article
Carbamazepine Enhances Adipogenesis by Inhibiting Wnt/β-Catenin Expression
by Dong Uk Im, Sang Chon Kim, Gia Cac Chau and Sung Hee Um
Cells 2019, 8(11), 1460; https://doi.org/10.3390/cells8111460 - 18 Nov 2019
Cited by 27 | Viewed by 6978
Abstract
Carbamazepine is a drug that is widely used in the treatment of epilepsy and bipolar disorder. The prevalence of obesity in patients treated with carbamazepine has been frequently reported. However, whether carbamazepine affects adipogenesis, one of the critical steps in the development of [...] Read more.
Carbamazepine is a drug that is widely used in the treatment of epilepsy and bipolar disorder. The prevalence of obesity in patients treated with carbamazepine has been frequently reported. However, whether carbamazepine affects adipogenesis, one of the critical steps in the development of obesity, remains unclear. Here, we show that carbamazepine increased the expression levels of peroxisome proliferator-activated receptor γ (PPARγ), CCAAT/enhancer-binding protein β (C/EBPβ), and fatty acid synthase (FASN) in 3T3-L1 cells. Notably, carbamazepine inhibited the expression levels of β-catenin, a negative regulator of adipogenesis, leading to enhanced adipogenesis. Conversely, β-catenin overexpression abolished the effect of carbamazepine on adipogenic gene expression. However, depletion of β-catenin further enhanced PPARγ expression. In addition, carbamazepine reduced β-catenin expression by lowering the levels of phospho-low density lipoprotein receptor-related protein 6 (p-LRP6) and phospho-glycogen synthase kinase 3β (p-GSK3β) in Wnt/β-catenin signaling. Moreover, carbamazepine reduced Wnt mRNA expression and decreased the promoter activities of TCF, the target of β-catenin during adipogenesis. These results suggest that carbamazepine enhances adipogenesis by suppressing Wnt/β-catenin expression, indicating its potential effects on obesity-related metabolism. Full article
(This article belongs to the Special Issue Adipocytes and Metabolic Health)
Show Figures

Figure 1

Back to TopTop