Sign in to use this feature.

Years

Between: -

Subjects

remove_circle_outline
remove_circle_outline
remove_circle_outline
remove_circle_outline
remove_circle_outline
remove_circle_outline

Journals

Article Types

Countries / Regions

Search Results (18)

Search Parameters:
Keywords = local oxygen tension

Order results
Result details
Results per page
Select all
Export citation of selected articles as:
18 pages, 1346 KB  
Review
Understanding and Exacerbating the Biological Response of Uveal Melanoma to Proton Beam Therapy
by Laura Hawkins, Helen Kalirai, Karen Aughton, Rumana N. Hussain, Sarah E. Coupland and Jason L. Parsons
Cancers 2025, 17(19), 3104; https://doi.org/10.3390/cancers17193104 - 24 Sep 2025
Viewed by 178
Abstract
Uveal melanoma (UM) is the most common primary intraocular malignancy in adults, associated with a high tendency for metastasis to the liver. Proton beam therapy (PBT) is the preferred external radiotherapy treatment for primary UM of certain sizes and locations in the eye, [...] Read more.
Uveal melanoma (UM) is the most common primary intraocular malignancy in adults, associated with a high tendency for metastasis to the liver. Proton beam therapy (PBT) is the preferred external radiotherapy treatment for primary UM of certain sizes and locations in the eye, due to its efficacy and good local tumour control, as well as its precision to spare surrounding ocular structures. PBT is an effective alternative to surgical enucleation and other non-precision-targeted radiotherapies. Despite this, the radiobiology of UM in response to PBT is still not fully understood. This enhanced knowledge would help to further optimise UM treatment and improve patient outcomes through reducing radiation dosage to ocular structures, treating larger tumours that would otherwise require enucleation, or even offering a treatment strategy for the otherwise fatal liver metastases. In this review, we explore current knowledge of the treatment of UM with PBT, evaluating the biological responses to the therapy. Molecular factors, such as tumour size, oxygen tension levels, DNA damage proficiency, and autophagy, are known to influence the cellular response to radiotherapy, and these will be discussed. Furthermore, we examine innovative strategies to enhance radiotherapy outcomes, such as combination therapies with DNA damage repair and autophagy modulators, as well as advancements in PBT planning and delivery. By integrating current research and emerging technologies, we aim to provide opportunities to improve the therapeutic effectiveness of PBT in UM management. Full article
(This article belongs to the Special Issue Advances in Uveal Melanoma)
Show Figures

Graphical abstract

11 pages, 238 KB  
Review
The Role of Hyperbaric Oxygen Therapy in Management of Necrotizing Soft Tissue Infection
by Thomas J. Gregory and Kinjal Sethuraman
J. Clin. Med. 2025, 14(10), 3511; https://doi.org/10.3390/jcm14103511 - 17 May 2025
Viewed by 2750
Abstract
Necrotizing soft tissue infection (NSTI) is a life-threatening, high morbidity pathology that requires aggressive, multidisciplinary management. Surgery and antibiotic administration are core components of treatment. Adjunctive incorporation of hyperbaric oxygen therapy (HBOT) can further enhance treatment and recovery. Benefit is achieved through multiple [...] Read more.
Necrotizing soft tissue infection (NSTI) is a life-threatening, high morbidity pathology that requires aggressive, multidisciplinary management. Surgery and antibiotic administration are core components of treatment. Adjunctive incorporation of hyperbaric oxygen therapy (HBOT) can further enhance treatment and recovery. Benefit is achieved through multiple effects brought about by increase of local and systemic oxygen tension. Direct effects include bacteriostasis, disruption of bacterial toxin production, and attenuation of inflammation. Indirect benefits include demarcation of viable tissue to enhance surgical efforts, potentiation of antibiotics, and enhancement of immune system function. Overall, HBOT has few contraindications and is typically well tolerated by patients. Treatment course and appropriateness of individual patients can be determined through consultation with Hyperbaric Medicine specialists. The benefits of HBOT in morbidity and mortality of NSTI have been well demonstrated and this therapy should be considered as a component of care to all affected patients. Full article
(This article belongs to the Special Issue Surgical Wound Infections and Management)
19 pages, 4518 KB  
Article
3D Artificial Skin Platform for Investigating Pregnancy-Related Skin Pigmentation
by Uiechan Jeong, Sunhee Yoon, Sungjin Park, Tae-Joon Jeon and Sun Min Kim
Micromachines 2024, 15(4), 511; https://doi.org/10.3390/mi15040511 - 10 Apr 2024
Cited by 1 | Viewed by 2440
Abstract
In this study, we created a 3D Artificial Skin Platform that can be used for the treatment of pigmentation by artificially realizing the skin of pregnant women. For the stable realization of 3D artificial skin, a bilayer hydrogel composed of collagen type I [...] Read more.
In this study, we created a 3D Artificial Skin Platform that can be used for the treatment of pigmentation by artificially realizing the skin of pregnant women. For the stable realization of 3D artificial skin, a bilayer hydrogel composed of collagen type I and fibrin was designed and applied to the study to reduce the tension-induced contraction of collagen type I, the extracellular matrix (ECM) of artificial skin, by dynamic culture. Oxygen concentration and 17β-Estradiol (E2) concentration, which are highly related to melanin production, were selected as parameters of the pregnancy environment and applied to cell culture. Oxygen concentration, which is locally reduced in the first trimester (2.5–3%), and E2, which is upregulated in the third trimester, were applied to the cell culture process. We analyzed whether the 3D artificial skin implemented in the 3D Artificial Skin Platform could better represent the tendency of melanin expression in pregnant women than cells cultured under the same conditions in 2D. The expression levels of melanin and melanin-related genes in the 2D cell culture did not show a significant trend that was similar to the melanin expression trend in pregnant women. However, the 3D artificial skin platform showed a significant trend towards a 2-6-fold increase in melanin expression in response to low oxygen concentrations (2.5%) and E2 concentrations (17 ng/mL), which was similar to the trend in pregnant women in vivo. These results suggest that 3D artificial skin cultured on the Artificial Skin Platform has the potential to be used as a substitute for human pregnant skin in various research fields related to the treatment of pigmentation. Full article
(This article belongs to the Special Issue Tissue Engineering and Regenerative Medicine with Micromachines)
Show Figures

Figure 1

20 pages, 5746 KB  
Article
Molecular and Functional Characteristics of Airway Epithelium under Chronic Hypoxia
by Sharon L. Wong, Egi Kardia, Abhishek Vijayan, Bala Umashankar, Elvis Pandzic, Ling Zhong, Adam Jaffe and Shafagh A. Waters
Int. J. Mol. Sci. 2023, 24(7), 6475; https://doi.org/10.3390/ijms24076475 - 30 Mar 2023
Cited by 3 | Viewed by 4047
Abstract
Localized and chronic hypoxia of airway mucosa is a common feature of progressive respiratory diseases, including cystic fibrosis (CF). However, the impact of prolonged hypoxia on airway stem cell function and differentiated epithelium is not well elucidated. Acute hypoxia alters the transcription and [...] Read more.
Localized and chronic hypoxia of airway mucosa is a common feature of progressive respiratory diseases, including cystic fibrosis (CF). However, the impact of prolonged hypoxia on airway stem cell function and differentiated epithelium is not well elucidated. Acute hypoxia alters the transcription and translation of many genes, including the CF transmembrane conductance regulator (CFTR). CFTR-targeted therapies (modulators) have not been investigated in vitro under chronic hypoxic conditions found in CF airways in vivo. Nasal epithelial cells (hNECs) derived from eight CF and three non-CF participants were expanded and differentiated at the air–liquid interface (26–30 days) at ambient and 2% oxygen tension (hypoxia). Morphology, global proteomics (LC-MS/MS) and function (barrier integrity, cilia motility and ion transport) of basal stem cells and differentiated cultures were assessed. hNECs expanded at chronic hypoxia, demonstrating epithelial cobblestone morphology and a similar proliferation rate to hNECs expanded at normoxia. Hypoxia-inducible proteins and pathways in stem cells and differentiated cultures were identified. Despite the stem cells’ plasticity and adaptation to chronic hypoxia, the differentiated epithelium was significantly thinner with reduced barrier integrity. Stem cell lineage commitment shifted to a more secretory epithelial phenotype. Motile cilia abundance, length, beat frequency and coordination were significantly negatively modulated. Chronic hypoxia reduces the activity of epithelial sodium and CFTR ion channels. CFTR modulator drug response was diminished. Our findings shed light on the molecular pathophysiology of hypoxia and its implications in CF. Targeting hypoxia can be a strategy to augment mucosal function and may provide a means to enhance the efficacy of CFTR modulators. Full article
(This article belongs to the Topic Cystic Fibrosis)
Show Figures

Figure 1

17 pages, 4200 KB  
Article
mTORC2 Is Activated under Hypoxia and Could Support Chronic Myeloid Leukemia Stem Cells
by Cristina Panuzzo, Lucrezia Pironi, Alessandro Maglione, Simone Rocco, Serena Stanga, Chiara Riganti, Joanna Kopecka, Muhammad Shahzad Ali, Barbara Pergolizzi, Enrico Bracco and Daniela Cilloni
Int. J. Mol. Sci. 2023, 24(2), 1234; https://doi.org/10.3390/ijms24021234 - 8 Jan 2023
Cited by 6 | Viewed by 2976
Abstract
Hypoxia is a critical condition that governs survival, self-renewal, quiescence, metabolic shift and refractoriness to leukemic stem cell (LSC) therapy. The present study aims to investigate the hypoxia-driven regulation of the mammalian Target of the Rapamycin-2 (mTORC2) complex to unravel it as a [...] Read more.
Hypoxia is a critical condition that governs survival, self-renewal, quiescence, metabolic shift and refractoriness to leukemic stem cell (LSC) therapy. The present study aims to investigate the hypoxia-driven regulation of the mammalian Target of the Rapamycin-2 (mTORC2) complex to unravel it as a novel potential target in chronic myeloid leukemia (CML) therapeutic strategies. After inducing hypoxia in a CML cell line model, we investigated the activities of mTORC1 and mTORC2. Surprisingly, we detected a significant activation of mTORC2 at the expense of mTORC1, accompanied by the nuclear localization of the main substrate phospho-Akt (Ser473). Moreover, the Gene Ontology analysis of CML patients’ CD34+ cells showed enrichment in the mTORC2 signature, further strengthening our data. The deregulation of mTOR complexes highlights how hypoxia could be crucial in CML development. In conclusion, we propose a mechanism by which CML cells residing under a low-oxygen tension, i.e., in the leukemia quiescent LSCs, singularly regulate the mTORC2 and its downstream effectors. Full article
(This article belongs to the Special Issue New Insights into Blood Disorders in Basic Research)
Show Figures

Figure 1

18 pages, 5007 KB  
Article
Falling Film Flow and Heat Transfer of Cryogenic Liquid Oxygen on Different Structural Surfaces
by Zhihua Wan, Ping Wang, Huanying Shen and Yanzhong Li
Energies 2022, 15(14), 5040; https://doi.org/10.3390/en15145040 - 10 Jul 2022
Cited by 2 | Viewed by 2345
Abstract
The accurate prediction of the falling film characteristics of cryogenic liquids is necessary to ensure good evaporation performance, due to their special physical properties. In this study, the film flow and heat transfer characteristics on four different structures were investigated, and the performance [...] Read more.
The accurate prediction of the falling film characteristics of cryogenic liquids is necessary to ensure good evaporation performance, due to their special physical properties. In this study, the film flow and heat transfer characteristics on four different structures were investigated, and the performance of the cryogenic liquid oxygen was compared with other fluids with higher temperatures, which demonstrates the influence of structures and liquid mediums. The VOF model was used to capture the film surface in the simulation model. The results show that for the four structures, liquids with higher kinematic viscosity tend to have greater film thickness, and the sensible heat transfer coefficients are inversely related to the nominal thermal resistance of falling film flow. Both on the smooth plate and the corrugated plate, the film wettability depends on the kinematic viscosity, rather than the dynamic viscosity, and the effect of kinematic viscosity is greater than that of surface tension. Both the local heat transfer coefficient and its fluctuation amplitude decrease gradually along the flow direction on the triangular corrugated plate, and the vortices are easier to produce at the wall troughs when the film viscosity is higher. At the bottom of the horizontal tube, the increases in local film thickness of the liquid oxygen are less than those of the water and the seawater. More liquid tends to accumulate at the bottom of the round tube, while it easily detaches from the film surface of the elliptical tube. For the horizontal tubes, the local heat transfer coefficients decrease rapidly when θ = 0–5°, and increase sharply at θ = 175–180°. Full article
(This article belongs to the Special Issue Heat and Mass Transfer)
Show Figures

Figure 1

11 pages, 2153 KB  
Article
Strontium Peroxide-Loaded Composite Scaffolds Capable of Generating Oxygen and Modulating Behaviors of Osteoblasts and Osteoclasts
by Sheng-Ju Lin and Chieh-Cheng Huang
Int. J. Mol. Sci. 2022, 23(11), 6322; https://doi.org/10.3390/ijms23116322 - 5 Jun 2022
Cited by 20 | Viewed by 3179
Abstract
The reconstruction of bone defects remains challenging. The utilization of bone autografts, although quite promising, is limited by several drawbacks, especially substantial donor site complications. Recently, strontium (Sr), a bioactive trace element with excellent osteoinductive, osteoconductive, and pro-angiogenic properties, has emerged as a [...] Read more.
The reconstruction of bone defects remains challenging. The utilization of bone autografts, although quite promising, is limited by several drawbacks, especially substantial donor site complications. Recently, strontium (Sr), a bioactive trace element with excellent osteoinductive, osteoconductive, and pro-angiogenic properties, has emerged as a potential therapeutic agent for bone repair. Herein, a strontium peroxide (SrO2)-loaded poly(lactic-co-glycolic acid) (PLGA)-gelatin scaffold system was developed as an implantable bone substitute. Gelatin sponges serve as porous osteoconductive scaffolds, while PLGA not only reinforces the mechanical strength of the gelatin but also controls the rate of water infiltration. The encapsulated SrO2 can release Sr2+ in a sustained manner upon exposure to water, thus effectively stimulating the proliferation of osteoblasts and suppressing the formation of osteoclasts. Moreover, SrO2 can generate hydrogen peroxide and subsequent oxygen molecules to increase local oxygen tension, an essential niche factor for osteogenesis. Collectively, the developed SrO2-loaded composite scaffold shows promise as a multifunctional bioactive bone graft for bone tissue engineering. Full article
Show Figures

Figure 1

11 pages, 532 KB  
Perspective
The Retinal Renin-Angiotensin-Aldosterone System: Implications for Glaucoma
by Kazuyuki Hirooka and Yoshiaki Kiuchi
Antioxidants 2022, 11(4), 610; https://doi.org/10.3390/antiox11040610 - 22 Mar 2022
Cited by 15 | Viewed by 5284
Abstract
Aldosterone is one of the main effectors of the renin-angiotensin-aldosterone system (RAAS) along with having roles in hypertension, and cardiovascular and renal diseases. Recent evidence has also shown the presence of an active local RAAS within the human eye. It has been shown [...] Read more.
Aldosterone is one of the main effectors of the renin-angiotensin-aldosterone system (RAAS) along with having roles in hypertension, and cardiovascular and renal diseases. Recent evidence has also shown the presence of an active local RAAS within the human eye. It has been shown that at 12 h after a retinal ischemia-reperfusion injury, there is an upregulation of the protein levels of angiotensin II type 1 receptor (AT1-R) in the retina. Furthermore, at 12 h after reperfusion, there is an increase in reactive oxygen species (ROS) production in the retina that is mediated via an NADPH oxidase pathway. This ischemia-reperfusion injury-induced increase of retinal ROS levels and NADPH oxidase expression can be prevented by the administration of an AT1-R antagonist. This suggests that one of the main retinal ischemic injury pathways is via the local RAAS. It has also been reported that progressive retinal ganglion cell loss and glaucomatous optic nerve degeneration without elevated intraocular pressure occur after administration of local or systemic aldosterone. Elucidation of glaucoma pathogenesis, especially normal-tension glaucoma (NTG) subtype by our current animal model can be used for identifying potential therapeutic targets. Based on these results, we are further evaluating NTG prevalence among primary aldosteronism patients. Full article
(This article belongs to the Special Issue Oxidative Stress-Induced Eye Diseases and Therapeutic Interventions)
Show Figures

Figure 1

21 pages, 432 KB  
Review
Oxygen, pH, Lactate, and Metabolism—How Old Knowledge and New Insights Might Be Combined for New Wound Treatment
by Herbert Leopold Haller, Frank Sander, Daniel Popp, Matthias Rapp, Bernd Hartmann, Mehmet Demircan, Sebastian Philipp Nischwitz and Lars Peter Kamolz
Medicina 2021, 57(11), 1190; https://doi.org/10.3390/medicina57111190 - 1 Nov 2021
Cited by 49 | Viewed by 5871
Abstract
Over time, we have come to recognize a very complex network of physiological changes enabling wound healing. An immunological process enables the body to distinguish damaged cells and begin a cleaning mechanism by separating damaged proteins and cells with matrix metalloproteinases, a complement [...] Read more.
Over time, we have come to recognize a very complex network of physiological changes enabling wound healing. An immunological process enables the body to distinguish damaged cells and begin a cleaning mechanism by separating damaged proteins and cells with matrix metalloproteinases, a complement reaction, and free radicals. A wide variety of cell functions help to rebuild new tissue, dependent on energy provision and oxygen supply. Like in an optimized “bio-reactor,” disturbance can lead to prolonged healing. One of the earliest investigated local factors is the pH of wounds, studied in close relation to the local perfusion, oxygen tension, and lactate concentration. Granulation tissue with the wrong pH can hinder fibroblast and keratinocyte division and proliferation, as well as skin graft takes. Methods for influencing the pH have been tested, such as occlusion and acidification by the topical application of acidic media. In most trials, this has not changed the wound’s pH to an acidic one, but it has reduced the strong alkalinity of deeper or chronic wounds. Energy provision is essential for all repair processes. New insights into the metabolism of cells have changed the definition of lactate from a waste product to an indispensable energy provider in normoxic and hypoxic conditions. Neovascularization depends on oxygen provision and lactate, signaling hypoxic conditions even under normoxic conditions. An appropriate pH is necessary for successful skin grafting; hypoxia can change the pH of wounds. This review describes the close interconnections between the local lactate levels, metabolism, healing mechanisms, and pH. Furthermore, it analyzes and evaluates the different possible ways to support metabolism, such as lactate enhancement and pH adjustment. The aim of wound treatment must be the optimization of all these components. Therefore, the role of lactate and its influence on wound healing in acute and chronic wounds will be assessed. Full article
(This article belongs to the Collection A History of Burn Care)
16 pages, 5674 KB  
Article
LW1497, an Inhibitor of Malate Dehydrogenase, Suppresses TGF-β1-Induced Epithelial-Mesenchymal Transition in Lung Cancer Cells by Downregulating Slug
by Hyun Ji Kim, Mi Kyung Park, Hyun Jung Byun, Minkyoung Kim, Boram Kim, Lu Yu, Tuan Minh Nguyen, Thi Ha Nguyen, Phuong Anh Do, Eun Ji Kim, Ji Hyun Kim, Enkhmend Enkhtaivan, Kyung Sung Kim, Ji Yun Jang, Gyeoung Jin Kang, Ho Lee, Misun Won, Kyeong Lee, Jungsook Cho and Chang Hoon Lee
Antioxidants 2021, 10(11), 1674; https://doi.org/10.3390/antiox10111674 - 24 Oct 2021
Cited by 10 | Viewed by 3902
Abstract
LW1497 suppresses the expression of the hypoxia-inducing factor (HIF)-1α inhibiting malate dehydrogenase. Although hypoxia and HIF-1α are known to be important in cancer, LW1497 has not been therapeutically applied to cancer yet. Thus, we investigated the effect of LW1497 on the epithelial-mesenchymal transition [...] Read more.
LW1497 suppresses the expression of the hypoxia-inducing factor (HIF)-1α inhibiting malate dehydrogenase. Although hypoxia and HIF-1α are known to be important in cancer, LW1497 has not been therapeutically applied to cancer yet. Thus, we investigated the effect of LW1497 on the epithelial-mesenchymal transition (EMT) of lung cancer cells. A549 and H1299 lung cancer cells were induced to undergo via TGF-β1 treatment, resulting in the downregulation of E-cadherin and upregulation of N-cadherin and Vimentin concurrently with increases in the migration and invasion capacities of the cells. These effects of TGF-β1 were suppressed upon co-treatment of the cells with LW1497. An RNA-seq analysis revealed that LW1497 induced differential expression of genes related to hypoxia, RNA splicing, angiogenesis, cell migration, and metastasis in the A549 lung cancer cell lines. We confirmed the differential expression of Slug, an EMT-related transcription factor. Results from Western blotting and RT-PCR confirmed that LW1497 inhibited the expression of EMT markers and Slug. After orthotopically transplanting A549 cancer cells into mice, LW1497 was administered to examine whether the lung cancer progression was inhibited. We observed that LW1497 reduced the area of cancer. In addition, the results from immunohistochemical analyses showed that LW1497 downregulated EMT markers and Slug. In conclusion, LW1497 suppresses cancer progression through the inhibition of EMT by downregulating Slug. Full article
(This article belongs to the Special Issue Redox-Regulating Enzymes and Cancer)
Show Figures

Figure 1

14 pages, 2563 KB  
Article
Activation of Hypoxia-Inducible Factor-1α Signaling Pathway Has the Protective Effect of Intervertebral Disc Degeneration
by Jin-Woo Kim, Hyun-Ju An, HyunJeong Yeo, Yunhui Jeong, HyeonHae Lee, Jusung Lee, Kisik Nam, Jongheon Lee, Dong-Eun Shin and Soonchul Lee
Int. J. Mol. Sci. 2021, 22(21), 11355; https://doi.org/10.3390/ijms222111355 - 21 Oct 2021
Cited by 23 | Viewed by 3549
Abstract
Intervertebral discs (IVDs) have poor nutrient diffusion, because the nucleus pulposus (NP) lacks direct vascular supply and likely generates adenosine triphosphate by anaerobic glycolysis. Regulation of glycolysis is mediated by hypoxia-inducible factor-1α (HIF-1α), a transcription factor that responds to local oxygen tension. Constitutively [...] Read more.
Intervertebral discs (IVDs) have poor nutrient diffusion, because the nucleus pulposus (NP) lacks direct vascular supply and likely generates adenosine triphosphate by anaerobic glycolysis. Regulation of glycolysis is mediated by hypoxia-inducible factor-1α (HIF-1α), a transcription factor that responds to local oxygen tension. Constitutively active HIF-1α (CA HIF-1α) was created by point mutation and determined the protective role of HIF-1α in IVD degeneration. Under fluoroscopy, rat caudal IVD segments were stabbed by a needle puncture, and pcDNA3- HIF-1α wild-type (WT) or pcDNA3-CA HIF-1α was transfected into NP cell lines. The constitutive activity of CA HIF-1α was analyzed using a luciferase assay after cell lysis. Next, IVD tissue samples were retrieved from five patients with degenerative lumbar spinal stenosis at the time of surgery, and NP cells were cultured. NP cells were transfected with CA HIF-1α, and relevant gene expression was measured. HIF-1α protein levels in the nucleus were significantly higher, and transcriptional activity was 10.3-fold higher in NP cells with CA HIF-1α than in those with HIF-1α WT. Gene transfer of CA HIF-1α into NP cells enhanced the expression of Glut-1, Glut-3, aggrecan, type II collagen, and Sox9. Moreover, CA HIF-1α reduced the apoptosis of NP cells induced by the Fas ligand. The HIF-1α and collagen 2 expression levels were notably increased in the NP cells of the CA HIF-1α transfected segments in histology and immunohistochemistry study. Collectively, these results suggest that activation of HIF-1α signaling pathway may play a protective role against IVD degeneration and could be used as a future therapeutic agent. Full article
(This article belongs to the Special Issue Regeneration for Spinal Diseases 2.0)
Show Figures

Figure 1

20 pages, 6973 KB  
Article
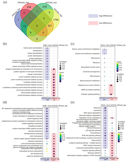
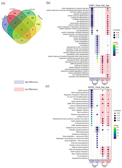
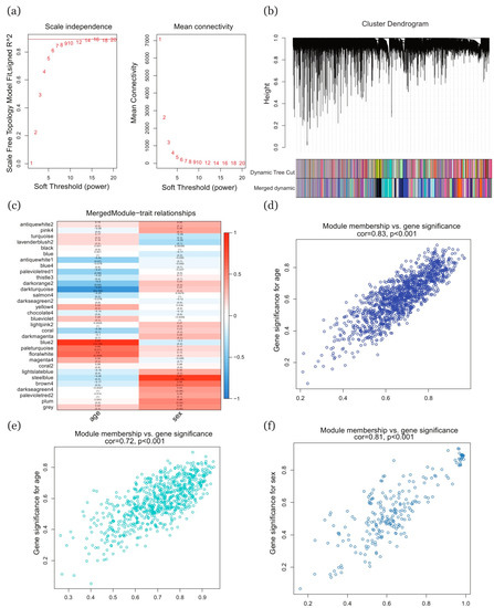
Age and Sex-Related Changes in Human First-Trimester Placenta Transcriptome and Insights into Adaptative Responses to Increased Oxygen
by Fulin Liu, Christelle Simasotchi, Françoise Vibert, Wencan Zhu, Sophie Gil, Séverine A. Degrelle and Thierry Fournier
Int. J. Mol. Sci. 2021, 22(6), 2901; https://doi.org/10.3390/ijms22062901 - 12 Mar 2021
Cited by 7 | Viewed by 3227
Abstract
Physiological oxygen tension rises dramatically in the placenta between 8 and 14 weeks of gestation. Abnormalities in this period can lead to gestational diseases, whose underlying mechanisms remain unclear. We explored the changes at mRNA level by comparing the transcriptomes of human placentas [...] Read more.
Physiological oxygen tension rises dramatically in the placenta between 8 and 14 weeks of gestation. Abnormalities in this period can lead to gestational diseases, whose underlying mechanisms remain unclear. We explored the changes at mRNA level by comparing the transcriptomes of human placentas at 8–10 gestational weeks and 12–14 gestational weeks. A total of 20 samples were collected and divided equally into four groups based on sex and age. Cytotrophoblasts were isolated and sequenced using RNAseq. Key genes were identified using two different methods: DESeq2 and weighted gene co-expression network analysis (WGCNA). We also constructed a local database of known targets of hypoxia-inducible factor (HIF) subunits, alpha and beta, to investigate expression patterns likely linked with changes in oxygen. Patterns of gene enrichment in and among the four groups were analyzed based on annotations of gene ontology (GO) and KEGG pathways. We characterized the similarities and differences between the enrichment patterns revealed by the two methods and the two conditions (age and sex), as well as those associated with HIF targets. Our results provide a broad perspective of the processes that are active in cytotrophoblasts during the rise in physiological oxygen, which should benefit efforts to discover possible drug-targeted genes or pathways in the human placenta. Full article
(This article belongs to the Section Molecular Genetics and Genomics)
Show Figures

Figure 1

21 pages, 7162 KB  
Article
Reuse of Ti6Al4V Powder and Its Impact on Surface Tension, Melt Pool Behavior and Mechanical Properties of Additively Manufactured Components
by Mateusz Skalon, Benjamin Meier, Thomas Leitner, Siegfried Arneitz, Sergio T. Amancio-Filho and Christof Sommitsch
Materials 2021, 14(5), 1251; https://doi.org/10.3390/ma14051251 - 6 Mar 2021
Cited by 24 | Viewed by 4082
Abstract
The quality and characteristics of a powder in powder bed fusion processes play a vital role in the quality of additively manufactured components. Its characteristics may influence the process in various ways. This paper presents an investigation highlighting the influence of powder deterioration [...] Read more.
The quality and characteristics of a powder in powder bed fusion processes play a vital role in the quality of additively manufactured components. Its characteristics may influence the process in various ways. This paper presents an investigation highlighting the influence of powder deterioration on the stability of a molten pool in a laser beam powder bed fusion (LB-PBF, selective laser melting) process and its consequences to the physical properties of the alloy, porosity of 3D-printed components and their mechanical properties. The intention in this was to understand powder reuse as a factor playing a role in the formation of porosity in 3D-printed components. Ti6Al4V (15 μm–45 μm) was used as a base material in the form of a fresh powder and a degraded one (reused 12 times). Alloy degradation is described by possible changes in the shape of particles, particle size distribution, chemical composition, surface tension, density and viscosity of the melt. An approach of 3D printing singular lines was applied in order to study the behavior of a molten pool at varying powder bed depths. Single-track cross-sections (STCSs) were described with shape parameters and compared. Furthermore, the influence of the molten pool stability on the final density and mechanical properties of a material was discussed. Electromagnetic levitation (EML) was used to measure surface tension and the density of the melt using pieces of printed samples. It was found that the powder degradation influences the mechanical properties of a printed material by destabilizing the pool of molten metal during printing operation by facilitating the axial flow on the melt along the melt track axis. Additionally, the observed axial flow was found to facilitate a localized lack of fusion between concurrent layers. It was also found that the surface tension and density of the melt are only impacted marginally or not at all by increased oxygen content, yet a difference in the temperature dependence of the surface tension was observed. Full article
(This article belongs to the Collection Additive Manufacturing: Alloy Design and Process Innovations)
Show Figures

Figure 1

14 pages, 379 KB  
Review
FLASH Radiotherapy: Current Knowledge and Future Insights Using Proton-Beam Therapy
by Jonathan R. Hughes and Jason L. Parsons
Int. J. Mol. Sci. 2020, 21(18), 6492; https://doi.org/10.3390/ijms21186492 - 5 Sep 2020
Cited by 212 | Viewed by 22725
Abstract
FLASH radiotherapy is the delivery of ultra-high dose rate radiation several orders of magnitude higher than what is currently used in conventional clinical radiotherapy, and has the potential to revolutionize the future of cancer treatment. FLASH radiotherapy induces a phenomenon known as the [...] Read more.
FLASH radiotherapy is the delivery of ultra-high dose rate radiation several orders of magnitude higher than what is currently used in conventional clinical radiotherapy, and has the potential to revolutionize the future of cancer treatment. FLASH radiotherapy induces a phenomenon known as the FLASH effect, whereby the ultra-high dose rate radiation reduces the normal tissue toxicities commonly associated with conventional radiotherapy, while still maintaining local tumor control. The underlying mechanism(s) responsible for the FLASH effect are yet to be fully elucidated, but a prominent role for oxygen tension and reactive oxygen species production is the most current valid hypothesis. The FLASH effect has been confirmed in many studies in recent years, both in vitro and in vivo, with even the first patient with T-cell cutaneous lymphoma being treated using FLASH radiotherapy. However, most of the studies into FLASH radiotherapy have used electron beams that have low tissue penetration, which presents a limitation for translation into clinical practice. A promising alternate FLASH delivery method is via proton beam therapy, as the dose can be deposited deeper within the tissue. However, studies into FLASH protons are currently sparse. This review will summarize FLASH radiotherapy research conducted to date and the current theories explaining the FLASH effect, with an emphasis on the future potential for FLASH proton beam therapy. Full article
(This article belongs to the Special Issue Radiation Damage in Biomolecules and Cells)
Show Figures

Figure 1

18 pages, 5972 KB  
Article
Maternal Obesity Alters Placental Cell Cycle Regulators in the First Trimester of Human Pregnancy: New Insights for BRCA1
by Denise Hoch, Martina Bachbauer, Caroline Pöchlauer, Francisco Algaba-Chueca, Veronika Tandl, Boris Novakovic, Ana Megia, Martin Gauster, Richard Saffery, Andreas Glasner, Gernot Desoye and Alejandro Majali-Martinez
Int. J. Mol. Sci. 2020, 21(2), 468; https://doi.org/10.3390/ijms21020468 - 11 Jan 2020
Cited by 15 | Viewed by 4054
Abstract
In the first trimester of pregnancy, placental development involves a wide range of cellular processes. These include trophoblast proliferation, fusion, and differentiation, which are dependent on tight cell cycle control. The intrauterine environment affects placental development, which also includes the trophoblast cell cycle. [...] Read more.
In the first trimester of pregnancy, placental development involves a wide range of cellular processes. These include trophoblast proliferation, fusion, and differentiation, which are dependent on tight cell cycle control. The intrauterine environment affects placental development, which also includes the trophoblast cell cycle. In this work, we focus on maternal obesity to assess whether an altered intrauterine milieu modulates expression and protein levels of placental cell cycle regulators in early human pregnancy. For this purpose, we use first trimester placental tissue from lean and obese women (gestational week 5+0–11+6, n = 58). Using a PCR panel, a cell cycle protein array, and STRING database analysis, we identify a network of cell cycle regulators increased by maternal obesity in which breast cancer 1 (BRCA1) is a central player. Immunostaining localizes BRCA1 predominantly to the villous and the extravillous cytotrophoblast. Obesity-driven BRCA1 upregulation is not able to be explained by DNA methylation (EPIC array) or by short-term treatment of chorionic villous explants at 2.5% oxygen with tumor necrosis factor α (TNF-α) (50 mg/mL), leptin (100 mg/mL), interleukin 6 (IL-6) (100 mg/mL), or high glucose (25 nM). Oxygen tension rises during the first trimester, but this change in vitro has no effect on BRCA1 (2.5% and 6.5% O2). We conclude that maternal obesity affects placental cell cycle regulation and speculate this may alter placental development. Full article
(This article belongs to the Special Issue Molecular Aspects of Inflammation in Pregnancy)
Show Figures

Figure 1

Back to TopTop