Sign in to use this feature.

Years

Between: -

Subjects

remove_circle_outline
remove_circle_outline
remove_circle_outline
remove_circle_outline
remove_circle_outline
remove_circle_outline
remove_circle_outline
remove_circle_outline
remove_circle_outline

Journals

remove_circle_outline

Article Types

Countries / Regions

remove_circle_outline
remove_circle_outline
remove_circle_outline
remove_circle_outline

Search Results (147)

Search Parameters:
Keywords = levant

Order results
Result details
Results per page
Select all
Export citation of selected articles as:
31 pages, 12254 KB  
Article
Cryptic and Non-Cryptic Diversity in Cleptoparasitic Bees of the Genus Stelis Panzer, 1806, Subgenus Stelidomorpha Morawitz, 1875, with a Description of New Species from the Arabian Peninsula (Hymenoptera, Megachilidae)
by Max Kasparek, Christian Schmid-Egger and Huw Roberts
Insects 2025, 16(10), 1030; https://doi.org/10.3390/insects16101030 - 6 Oct 2025
Viewed by 227
Abstract
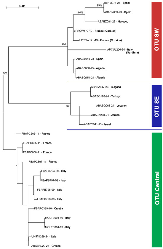
Cleptoparasitic bees of the subgenus Stelis (Stelidomorpha) occur mainly in the Mediterranean and Middle East. In this study, we elevate Stelis aegyptiaca ssp. canaria Warncke, 1992 to species rank (S. canaria Warncke, 1992) and describe two new species, Stelis alainensis [...] Read more.
Cleptoparasitic bees of the subgenus Stelis (Stelidomorpha) occur mainly in the Mediterranean and Middle East. In this study, we elevate Stelis aegyptiaca ssp. canaria Warncke, 1992 to species rank (S. canaria Warncke, 1992) and describe two new species, Stelis alainensis Kasparek sp. nov. and Stelis surica Kasparek sp. nov., both discovered in Oman and the United Arab Emirates. Morphological differences between these species and their closest relatives (S. aegyptiaca Radoszkowski, 1876, S. pentelica Mavromoustakis, 1963, and S. nasuta (Latreille, 1809)) are corroborated by genetic divergence in the mitochondrial COI barcode region, with Kimura 2-parameter (K2P) distances of 7.6–15.2%. A notable case is Stelis nasuta, which shows deep genetic subdivision into three clusters: (1) Iberian Peninsula and North Africa, (2) southeastern France, Italy, and the Balkans, (3) eastern Balkans, Turkey, and the Levant. Moderate genetic K2P distances of 2.9–3.3% complicated species delimitation. Analyses with ABGD, ASAP, bPTP, and RESL algorithms consistently supported recognition of these lineages as putative species. As multivariate analyses of 11 morphometric traits revealed no consistent diagnostic differences, we treat these lineages as phylospecies rather than formal taxa. Our findings demonstrate that bee diversity in the Palaearctic remains underestimated, and that expanded sampling and integrative approaches continue to reveal hidden lineages. Full article
(This article belongs to the Special Issue Bee Conservation: Behavior, Health and Pollination Ecology)
Show Figures

Figure 1

23 pages, 4898 KB  
Article
Ritual Kitchens and Communal Feasting: Excavating the Southeastern Sector of the Ataruz Temple Courtyard, Jordan
by Chang-Ho Ji, Choong-Ryeol Lee and Vy Cao
Religions 2025, 16(10), 1272; https://doi.org/10.3390/rel16101272 - 5 Oct 2025
Viewed by 99
Abstract
This paper presents the results of the 2010–23 excavations of the southeastern sector of the Iron II temple at Khirbat Ataruz, Jordan, revealing a purpose-built kitchen complex and a rock-cut libation and animal slaughter feature. Abundant animal bones were collected from the eastern [...] Read more.
This paper presents the results of the 2010–23 excavations of the southeastern sector of the Iron II temple at Khirbat Ataruz, Jordan, revealing a purpose-built kitchen complex and a rock-cut libation and animal slaughter feature. Abundant animal bones were collected from the eastern section of the area. Zooarchaeological analysis reveals that faunal remains are dominated by sheep and goats—species central to sacrificial rites—with smaller yet consistent contributions from deer and cattle, and a notable absence of pig bones. Together, these exceptionally well-preserved remains provide rare evidence of integrated cultic architecture, encompassing culinary, sacrificial, and communal feasting, and shed new light on the design of sacred space, religious practices, and temple meals in the southern Levant during the 9th–8th centuries BCE. Full article
Show Figures

Figure 1

30 pages, 4269 KB  
Article
Persistence and Resilience in Smart/Hybrid Working Practice: A Gender Evaluation in Public Sector
by Giuseppe Modarelli
Systems 2025, 13(10), 837; https://doi.org/10.3390/systems13100837 - 24 Sep 2025
Viewed by 455
Abstract
This research aims to evaluate and highlight the potential mesostructured architecture of established behaviours and operational practices based on the working model change imposed by the pandemic emergency in the public sector. After the intervention of an exogenous shock, the readiness, perceived usefulness [...] Read more.
This research aims to evaluate and highlight the potential mesostructured architecture of established behaviours and operational practices based on the working model change imposed by the pandemic emergency in the public sector. After the intervention of an exogenous shock, the readiness, perceived usefulness and ease-of-use of technologies made the Technology Acceptance Model [TAM] verifiable. Concurrently, it is also possible to verify the Theory of Planned Behaviour [TPB] in the motivation and intention to change employees’ working habits under the lens of complexity and urgency, involving a From Knowledge To Knowledge Strategy [FKTKS]. The research protocol encompasses semi-structured interviews with public managers in Italy, alongside a perceptual and sentiment trend analysis of 70 public employees [35 females and 35 males] regarding their sentiments on digital transition and smart/hybrid working habits before, during, and after the pandemic. In the public sector, change is perceived as a shock-generative tension. In this way, the research aims to answer the genderised issue related to the perception and the persistence of using digital tools in the workplace during the post-urgency period as a regular habit based on perceived usefulness and ease-of-use. The study highlights a gender-specific trend in the use of the smart/hybrid working model after the health emergency. This propensity may also be attributable to the gender traits defined by Hofstede, within whose paradigm the interpretative dynamic provided is embedded. The during-COVID-19 acceptance and usage behaviours define an element related to masculinity because of its urgency and pressing deadlines. In contrast, endurance connects to femininity, emphasising resilience and long-term goals. This approach prioritises resilience and comprehensive well-being, focusing on achieving a good work–life balance [WLB] rather than just addressing immediate issues. Full article
Show Figures

Figure 1

13 pages, 1554 KB  
Article
Charge Trapping Effects on n−MOSFET Current Mirrors Under TID Radiation
by Dorsaf Aguir, Sedki Amor, Laurent A. Francis and Mohsen Machhout
Micromachines 2025, 16(9), 1064; https://doi.org/10.3390/mi16091064 - 20 Sep 2025
Viewed by 521
Abstract
This study aims to evaluate the effects of total ionizing dose (TID) radiation on the performance of n−MOSFET current mirrors. We propose an ovel experimental approach to analyze the interaction between charge trapping in the MOSFET gate oxide and the resulting current mirror degradation [...] Read more.
This study aims to evaluate the effects of total ionizing dose (TID) radiation on the performance of n−MOSFET current mirrors. We propose an ovel experimental approach to analyze the interaction between charge trapping in the MOSFET gate oxide and the resulting current mirror degradation by subjecting devices to TID doses from 50 krad(Si) to 300 krad(Si) using a 60Co gamma source Experimental data show that threshold voltage shifts by up to 1.31 V and transconductance increases by 27%. This degradation leads to this a reduction of more than 10% in current mirror output accuracy occurs at the highest dose. These quantitative criteria establish a clear benchmark for assessing the impact of TID on current mirror performance. These effects are attributed to positive charge trapping in the gate oxide and at the Si–SiO2 interface induced by ionizing radiation. This study focuses exclusively on radiation effects; electrical stress phenomena such as over−voltage or electrostatic discharge (ESD) are not addressed. The results highlight the critical importance of accounting for TID effects when designing high−performance n−MOSFET current mirrors for radiation−hardened applications. Full article
Show Figures

Figure 1

22 pages, 1093 KB  
Article
Composite Female Figurines and the Religion of Place: Figurines as Evidence of Commonality or Singularity in Iron IIB-C Southern Levantine Religion?
by Erin Darby
Religions 2025, 16(9), 1181; https://doi.org/10.3390/rel16091181 - 13 Sep 2025
Viewed by 505
Abstract
Much attention has been paid to female, pillar-based figurines from Iron II Judah, and the veneration of a major goddess in that territory. Similarly, female figurines throughout the Levant have largely been treated as evidence of goddess-worship, writ large. While the focus on [...] Read more.
Much attention has been paid to female, pillar-based figurines from Iron II Judah, and the veneration of a major goddess in that territory. Similarly, female figurines throughout the Levant have largely been treated as evidence of goddess-worship, writ large. While the focus on goddesses and fertility has been critiqued by contemporary scholarship, the prevalence of female terracotta figurines remains a productive ground for critical inquiry. There is still no consensus explaining the dissemination of female figurines throughout Levantine states during the Iron IIB-C and how to interpret the similarities and differences among these corpora. Do the similarities that distinguish the Levantine figurines from those of other regions indicate a widespread diffusion of similar praxis across Levantine religion? Do the unique features of figurine design, technology, and deposition that demarcate the corpora of one Levantine state from another provide evidence for a “religion of place” on a more local scale? How should scholars approach iconographic similarities when interpreting the use and function of figurines in different locales? In an attempt to address these questions, this paper uses Levantine composite female terracotta figurines as a test case to explore the way archaeological data both support and impede a geographically contextualized approach to religious praxis. Full article
Show Figures

Figure 1

30 pages, 5772 KB  
Article
Texts, Architecture, and Ritual in the Iron II Levant
by Timothy Hogue
Religions 2025, 16(9), 1178; https://doi.org/10.3390/rel16091178 - 12 Sep 2025
Viewed by 502
Abstract
Studies of ancient Israelite religion have long assumed that texts played some role in its public expression. This role is often reconstructed using depictions in the Hebrew Bible and ritual texts from neighboring regions or the Bronze Age Levant. However, no such ritual [...] Read more.
Studies of ancient Israelite religion have long assumed that texts played some role in its public expression. This role is often reconstructed using depictions in the Hebrew Bible and ritual texts from neighboring regions or the Bronze Age Levant. However, no such ritual texts have been uncovered in the Iron Age Levant. Nevertheless, an analysis of architecturally embedded texts alongside their associated assemblages makes it possible to reconstruct ancient Levantine ritual practices and the roles of texts within them. As components of built environments, texts drew attention to particular areas, directing traffic along particular routes and halting it at waypoints. Texts of various genres occasionally prescribe specific ritual actions to carry out at these waypoints. Even texts lacking prescriptions were often accompanied by iconography depicting ritual practices or functional artifacts implying them. Analyzing architectural, textual, iconographic, and artifactual evidence together allows us to reconstruct ritual sequences performed in ancient built environments. This article demonstrates this method using case studies derived from four Iron Age Levantine sites: Karatepe, Karkemish, Kuntillet ʿAjrud, and Deir ʿAlla. Full article
Show Figures

Figure 1

18 pages, 2325 KB  
Article
Climate Change and Viticulture in Liguria: Regional Perceptions, Impacts, and Adaptive Responses
by Mousaab Alrhmoun, Naji Sulaiman, Andrea Castagna, Lorenzo Massa, Giulia Mattalia, Emilio Aliotta and Andrea Pieroni
Horticulturae 2025, 11(9), 1104; https://doi.org/10.3390/horticulturae11091104 - 12 Sep 2025
Viewed by 608
Abstract
Ligurian viticulture is characterized by a fragmented landscape and diverse microclimatic conditions, presenting both challenges and opportunities for grape production under climate change. This study investigates the perceived impacts of climate change on viticulture in Eastern (Levante) and Western (Ponente) Liguria, with a [...] Read more.
Ligurian viticulture is characterized by a fragmented landscape and diverse microclimatic conditions, presenting both challenges and opportunities for grape production under climate change. This study investigates the perceived impacts of climate change on viticulture in Eastern (Levante) and Western (Ponente) Liguria, with a focus on vine growth dynamics, productivity, and the adaptation strategies adopted by local winegrowers. Semi-structured interviews with 48 winemakers revealed significant shifts in grape maturation (p < 0.001), earlier harvest dates, and increased vulnerability to fungal diseases (p < 0.01), primarily driven by rising temperatures and altered precipitation regimes. A notable rise in extreme temperature events (p < 0.01) was reported, with all respondents (100%) observing irregular seasonal temperature fluctuations. Furthermore, climate change was linked to changes in local fauna, particularly the expansion of ungulate populations (p < 0.001), leading to increased vineyard damage. In response, growers have adopted a range of adaptive measures, including drought-resistant rootstocks (e.g., M-series), traditional training systems (Guyot, Alberello), and local innovations such as the low pergola in Cinque Terre. Principal component analysis (PCA) revealed region-specific adaptation profiles, underscoring the influence of environmental and agronomic variability on viticultural resilience. Logistic regression identified temperature variability, disease incidence, and precipitation shifts as key predictors of perceived climate impact. The results underscore the urgency of developing regionally tailored adaptation strategies to sustain viticulture in Liguria’s complex and changing landscape. Full article
(This article belongs to the Section Viticulture)
Show Figures

Graphical abstract

12 pages, 761 KB  
Article
The Iron Age npš and the Utility of Egyptian Comparative Evidence
by Shane M. Thompson
Religions 2025, 16(9), 1117; https://doi.org/10.3390/rel16091117 - 28 Aug 2025
Viewed by 698
Abstract
This purpose of this article is twofold. Firstly, I present an overview of the Egyptian concepts of the ba and ka, as well as the attestations of npš extant in the Iron Age Levant. This brief investigation is meant to illustrate the [...] Read more.
This purpose of this article is twofold. Firstly, I present an overview of the Egyptian concepts of the ba and ka, as well as the attestations of npš extant in the Iron Age Levant. This brief investigation is meant to illustrate the second point, which is the utility of Egyptian evidence for the study of Levantine culture and religion. In addition, this article may stand as a starting point for further investigation of the npš through Egyptian comparative evidence, going beyond iconographic, archaeological, and textual comparison to include comparison of concepts and ideologies. Full article
(This article belongs to the Special Issue Hebrew Bible: Text, Culture, and Archaeology)
21 pages, 2091 KB  
Article
Evaluation of the Ecological and Health Risk Associated with Abandoned Tailings Storage Facilities: The Case of Montevecchio Levante (Sardinia, Italy)
by Giulio Sogos, Francesco Pinna, Giorgia De Gioannis, Alessio Lai, Valentina Dentoni, Angela Serpe, Aldo Muntoni and Battista Grosso
Processes 2025, 13(8), 2629; https://doi.org/10.3390/pr13082629 - 20 Aug 2025
Viewed by 468
Abstract
The environmental legacy of mining operations presents significant challenges in managing impacts on ecosystems, public health, and safety. In Sardinia (Italy), the mining history has left a particularly severe burden of abandoned sites, making remediation a regional priority. To address this issue and [...] Read more.
The environmental legacy of mining operations presents significant challenges in managing impacts on ecosystems, public health, and safety. In Sardinia (Italy), the mining history has left a particularly severe burden of abandoned sites, making remediation a regional priority. To address this issue and to effectively prioritize interventions at abandoned mining sites, a relative risk assessment approach was developed by the Sardinia Regional Administration and the Italian National Institute for Environmental Protection and Research. The aim of this paper is to highlight the results and information obtainable with the above-mentioned approach through its application to a real case: the Montevecchio Levante mining district in southwestern Sardinia. The study provides a detailed identification of the factors underlying the high intervention priority associated with the site under investigation. An analytical quantification of the contribution of the main contaminants to the overall risk was carried out through the calculation of specific risk indices. At the same time, the environmental matrices most involved in the contamination mechanisms were identified. The results indicate that the overall risk is largely driven by the presence of carcinogenic contaminants, with cadmium and lead contributing primarily to the risks associated with surface water and soil, respectively. The findings provide a solid basis for developing targeted strategies to mitigate ecological and public health risks in abandoned mining areas. Full article
(This article belongs to the Section Environmental and Green Processes)
Show Figures

Figure 1

29 pages, 20260 KB  
Review
Geodynamic, Tectonophysical, and Structural Comparison of the South Caspian and Levant Basins: A Review
by Lev Eppelbaum, Youri Katz, Fakhraddin Kadirov, Ibrahim Guliyev and Zvi Ben-Avraham
Geosciences 2025, 15(8), 281; https://doi.org/10.3390/geosciences15080281 - 24 Jul 2025
Viewed by 817
Abstract
The Paratethyan South Caspian and Mediterranean Levant basins relate to the significant hydrocarbon provinces of Eurasia. The giant hydrocarbon reserves of the SCB are well-known. Within the LB, so far, only a few commercial gas fields have been found. Both the LB and [...] Read more.
The Paratethyan South Caspian and Mediterranean Levant basins relate to the significant hydrocarbon provinces of Eurasia. The giant hydrocarbon reserves of the SCB are well-known. Within the LB, so far, only a few commercial gas fields have been found. Both the LB and SCB contain some geological peculiarities. These basins are highly complex tectonically and structurally, requiring a careful, multi-component geological–geophysical analysis. These basins are primarily composed of oceanic crust. The oceanic crust of both the South Caspian and Levant basins formed within the complex Neotethys ocean structure. However, this crust is allochthonous in the Levant Basin (LB) and autochthonous in the South Caspian Basin (SCB). This study presents a comprehensive comparison of numerous tectonic, geodynamic, morphological, sedimentary, and geophysical aspects of these basins. The Levant Basin is located directly above the middle part of the massive, counterclockwise-rotating mantle structure and rotates accordingly in the same direction. To the north of this basin is located the critical latitude 35° of the Earth, with the vast Cyprus Bouguer gravity anomaly. The LB contains the most ancient block of oceanic crust on Earth, which is related to the Kiama paleomagnetic hyperzone. On the western boundary of the SCB, approximately 35% of the world’s mud volcanoes are located; the geological reasons for this are still unclear. The low heat flow values and thick sedimentary layers in both basins provide opportunities to discover commercial hydrocarbon deposits at great depths. The counterclockwise-rotating mantle structure creates an indirect geodynamic influence on the SCB. The lithospheric blocks situated above the eastern branch of the mantle structure trigger a north–northeastward movement of the western segment of the Iranian Plate, which exhibits a complex geometric configuration. Conversely, the movement of the Iranian Plate induced a clockwise rotation of the South Caspian Basin, which lies to the east of the plate. This geodynamic ensemble creates an unstable geodynamic situation in the region. Full article
(This article belongs to the Section Geophysics)
Show Figures

Figure 1

19 pages, 2402 KB  
Article
Wound Healing Effects of New Cream Formulations with Herbal Ingredients
by Derya Algül, Ertuğrul Kılıç, Ferda Özkan and Yasemin Yağan Uzuner
Pharmaceutics 2025, 17(7), 941; https://doi.org/10.3390/pharmaceutics17070941 - 21 Jul 2025
Cited by 1 | Viewed by 1111
Abstract
Aim: To prepare two different kinds of wound care creams containing plant extracts and examine their effectiveness in comparison with a placebo cream and a commercial wound care cream, Madecassol®. Methods: The two cream formulations were developed using the [...] Read more.
Aim: To prepare two different kinds of wound care creams containing plant extracts and examine their effectiveness in comparison with a placebo cream and a commercial wound care cream, Madecassol®. Methods: The two cream formulations were developed using the same placebo cream (PC) as base cream. One formulation contained balsam of oriental sweet gum, or Levant storax, named as Levant Storax Cream (LSC); the other contained oil of Calendula, extract of St. John’s Wort, aescin (an extract of horse chestnut), and freeze-dried powder from Aloe vera (L.) Burm. f. leaf juice, designated as Complex Cream (CC). In the characterization of the creams, organoleptic properties, pH, viscosity, size distribution, and zeta potential of oil globules were measured. Furthermore, the stability of the creams was assessed under different environmental conditions. In vitro studies were performed by using an excisional wound model in rats to assess the potential of the creams for stimulating wound healing. The efficacy of LSC and CC was compared with a commercial reference cream, Madecassol® (M), and the placebo control. The study was also designed with a negative control group of rats that were not treated but handled the same way as the other treatment groups. The wound contraction rate, total skin thickness recovery, and results of histopathological parameter examinations were used to compare the effectiveness of the treatments. Results: The stability of formulated creams confirmed that they were stable for the duration of the study. In vivo studies showed that rats treated with LSC achieved the highest wound healing rates when compared with the other groups. A better response was recorded for the CC-treated population when compared to both control and placebo groups, but there was no significant difference seen in healing score between CC and M groups. Full article
(This article belongs to the Section Physical Pharmacy and Formulation)
Show Figures

Figure 1

30 pages, 6308 KB  
Article
Morphological Dynamics of Tram-Led Regeneration: A Space Syntax Study of the Trambesòs Line in Barcelona
by Emilio Reyes-Schade, Sara Molarinho Marques, Ayman Imam, Abdulrhman M. Gbban, Mohammed Alamoudi, Abdulaziz Afandi, Roba Shaheen, Ahmad Fallatah and David Cueto
Sustainability 2025, 17(13), 5880; https://doi.org/10.3390/su17135880 - 26 Jun 2025
Viewed by 837
Abstract
Surface-guided tram systems are increasingly being recognised not only as mobility instruments but also as agents of urban regeneration that reshape spatial and social dynamics. This study evaluates the configurational impact of the Trambesòs tram in Barcelona on accessibility, integration, and urban cohesion [...] Read more.
Surface-guided tram systems are increasingly being recognised not only as mobility instruments but also as agents of urban regeneration that reshape spatial and social dynamics. This study evaluates the configurational impact of the Trambesòs tram in Barcelona on accessibility, integration, and urban cohesion within the Levante del Besòs area. A Space Syntax analysis was conducted in UCL DepthmapX for axial map analysis and visual graph analysis within a 500 m radius around each station. Three typologies of intervention (site-specific, articulation axes, and saturation pieces) guided the assessment. This analysis shows that Avinguda Diagonal and Avinguda Meridiana are primary structural corridors, while stations Glòries, Ca l’Aranyó, and Pere IV recorded the highest accessibility and visual openness. The results indicate that targeted interventions have positive impacts on the Space Syntax metrics regardless of their spatial centrality, highlighting the critical role of this diverse intervention typology in shaping the study area’s spatial configuration and influencing a hierarchy of social appropriation and use. It is concluded that the Trambesòs tram and associated urban interventions have jointly enhanced centrality and permeability in key sectors, and specific peripheral enclaves have local functioning. These findings, focused on spatial and morphological patterns, may support future interventions in urban design and mobility planning. Although the analysis centres on spatial configuration, future research may integrate socioeconomic variables to broaden the understanding of regeneration processes. Full article
(This article belongs to the Section Sustainable Transportation)
Show Figures

Figure 1

18 pages, 10811 KB  
Article
Compositional Analysis of Cultic Clay Objects from the Iron Age Southern Levant
by David Ben-Shlomo
Religions 2025, 16(6), 661; https://doi.org/10.3390/rel16060661 - 22 May 2025
Cited by 1 | Viewed by 875
Abstract
Compositional analysis conducted on pottery and other ceramic items can shed light on their place of production and in certain cases, on technological aspects of the production sequence. The methods used, petrography and chemical analysis, can also be employed on cultic terracotta such [...] Read more.
Compositional analysis conducted on pottery and other ceramic items can shed light on their place of production and in certain cases, on technological aspects of the production sequence. The methods used, petrography and chemical analysis, can also be employed on cultic terracotta such as figurines, cult stands, models, or other clay objects. Several studies of such analyses of items from various periods in the Southern Levant have been published, mostly from temple contexts. This paper focuses particularly on two groups of items: clay models from the favissa at Yavneh and pillar figurines and other (mostly horse) figurines from Jerusalem and Tell en-Nasbeh in Iron Age Judah. These two groups are both roughly dated to the time span between the 9th and 7th centuries BCE. While the former group is of objects representing a temple context in Philistia, the latter is likely related to a domestic cult in Judah. The analysis of these objects is also examined against the background of a robust compositional analysis of regular pottery from the sites. The compositional analysis can indicate whether these objects were locally produced or imported from various regions (thus possibly brought by pilgrims), as well as whether they were “mass-produced” in a single workshop. The results can shed light on aspects of religious and cultic conducts in these occasions as well as compare domestic and temple-related cultic behaviors. Full article
Show Figures

Figure 1

30 pages, 4998 KB  
Article
A Material Study of Persian-Period Silver Coins and Hacksilber from Samaria
by Dana Ashkenazi, Maayan Cohen, Haim Gitler, Mati Johananoff and Oren Tal
Materials 2025, 18(7), 1678; https://doi.org/10.3390/ma18071678 - 7 Apr 2025
Viewed by 1051
Abstract
An assembly of fourth-century BCE Samarian silver coins and late-fifth-century BCE Samarian cut silver sheets, Sidonian and Philistian coins from a hacksilber hoard allegedly found in the region of Samaria belonging to the David and Jemima Jeselsohn collection, were characterized by metallurgical analyses. [...] Read more.
An assembly of fourth-century BCE Samarian silver coins and late-fifth-century BCE Samarian cut silver sheets, Sidonian and Philistian coins from a hacksilber hoard allegedly found in the region of Samaria belonging to the David and Jemima Jeselsohn collection, were characterized by metallurgical analyses. The aims of the research were to identify the items’ composition and manufacturing processes. We affirmed that the Samarian coins were made of silver–copper alloy produced by a controlled process. The microstructural and elemental analyses revealed that the sheets were produced from various materials, including pure silver, silver–copper, and silver–copper–gold alloys, whereas the Sidonian and Philistian coins were made of silver–copper alloy. Continuity in style and production techniques was observed. This information provides a better understanding of the material culture and technological skills in the Persian-period province of Samaria. Full article
(This article belongs to the Section Metals and Alloys)
Show Figures

Figure 1

29 pages, 6814 KB  
Article
Assessing Natural Variation as a Baseline for Biodiversity Monitoring: The Case of an East Mediterranean Canyon
by Meir Finkel, Ariel Leib Leonid Friedman, Hagar Leschner, Ben Cohen, Hoshen Inbar, Shai Gelbert, Agam Rozen, Eitan Barak, Ido Livne, Ittai Renan, Gilad Ben-Zvi and Orr Comay
Ecologies 2025, 6(1), 24; https://doi.org/10.3390/ecologies6010024 - 11 Mar 2025
Viewed by 1177
Abstract
Accurately assessing the natural variation in biodiversity is crucial as a baseline for monitoring trends and attributing them to natural or anthropogenic drivers. To assess this baseline, we estimated the species richness, composition and abundance of plants, beetles and ants in Evolution Canyon [...] Read more.
Accurately assessing the natural variation in biodiversity is crucial as a baseline for monitoring trends and attributing them to natural or anthropogenic drivers. To assess this baseline, we estimated the species richness, composition and abundance of plants, beetles and ants in Evolution Canyon II (Israel), a protected reserve in the Eastern Mediterranean that is known both for its heterogeneity and for faster-than-average climate change. Consecutive sampling over 24 months in three divergent microhabitats of the canyon (south-facing xeric and north-facing mesic slopes and the valley bottom) during 2019–2021 was conducted using the same methods employed at the same site during 1998–2000, enabling us to also study seasonal and inter-annual variation. Altogether, 459 beetle species, 349 plant species and 47 ant species were found. These taxa exhibit substantial and persistent divergence between canyon slopes. Despite substantial species turnover rates between periods in all the taxa, almost no change was found regarding the biogeographical origins of plant and beetle species composition. In addition, species richness differences between microhabitats persisted between study periods, and year-round sampling revealed many dominant winter-peaking beetle species. These findings reflect the importance of thoroughly surveying diverse taxa, microhabitats, seasons and annual weather patterns when characterizing the natural baseline of a monitoring program. Full article
Show Figures

Graphical abstract

Back to TopTop