Sign in to use this feature.

Years

Between: -

Subjects

remove_circle_outline
remove_circle_outline
remove_circle_outline
remove_circle_outline
remove_circle_outline
remove_circle_outline
remove_circle_outline

Journals

Article Types

Countries / Regions

Search Results (102)

Search Parameters:
Keywords = leukocyte sub-populations

Order results
Result details
Results per page
Select all
Export citation of selected articles as:
15 pages, 20677 KB  
Article
Immune Profiling the Axilla with Fine Needle Aspiration Is Feasible to Risk-Stratify Breast Cancer
by Jasmine A. Gore, Amy M. Llewellyn, Chuen Y. R. Lam, Jacqueline D. Shields and Kalnisha Naidoo
Cancers 2026, 18(2), 251; https://doi.org/10.3390/cancers18020251 - 14 Jan 2026
Viewed by 117
Abstract
Background: Axillary lymph node (ALN) metastasis is a critical prognostic determinant in breast cancer (BC) that informs surgical management. However, surgically clearing the axilla carries morbidity, so less invasive methods of risk-stratifying patients are needed. ALN fine needle aspiration (FNA) is currently [...] Read more.
Background: Axillary lymph node (ALN) metastasis is a critical prognostic determinant in breast cancer (BC) that informs surgical management. However, surgically clearing the axilla carries morbidity, so less invasive methods of risk-stratifying patients are needed. ALN fine needle aspiration (FNA) is currently used to detect BC metastases, but these samples also contain immune cells. Methods: Cells obtained via FNA from BC-patient-derived ALNs were analysed using flow cytometry. Results: FNA acquires sufficient leukocytes for comprehensive immunophenotyping of reactive, patient-derived ALNs. All CD4+ and CD8+ T-cell subsets (naïve, terminal effector, central memory, and effector memory) and rarer (<2%) natural killer (NK) and plasmacytoid dendritic cell (pDC) populations are represented. Importantly, the immune-cell profile of one reactive ALN appears to reflect the immune status of the patient’s axilla. Furthermore, FNA captures immune differences between patients with ≤1 or ≥2 metastatic ALNs. Increased numbers of naïve CD4+ T cells, but fewer terminal effector, central memory, and effector memory subpopulations, were obtained from patients with ≥2 metastatic ALNs. Moreover, despite their sparse distribution pattern on whole-section immunohistochemistry (WSI), FNA revealed that CD56+ NK cell activation receptors were decreased in patients with ≥2 metastatic ALNs. Finally, FNA captured a decrease in pDCs in patients with ≤1 metastatic ALNs, despite their clustered distribution pattern on WSI. Conclusions: FNA is not only feasible for sampling leukocytes from reactive, patient-derived ALNs, but also identifies immune-cell profiles that reflect axillary tumour burden in BC. Thus, this technique could be used to risk-stratify BC patients in the future. Full article
Show Figures

Figure 1

19 pages, 1962 KB  
Article
Acute Effects of Exercise on Metabolic, Inflammatory, and Immune Markers in Adolescent Girls with Normal Weight or Overweight/Obesity
by Wissal Abassi, Nejmeddine Ouerghi, Moncef Feki, Santo Marsigliante, Anissa Bouassida, Beat Knechtle, Jolita Vveinhardt and Antonella Muscella
Sports 2026, 14(1), 24; https://doi.org/10.3390/sports14010024 - 5 Jan 2026
Viewed by 284
Abstract
Background: Obesity alters metabolic, inflammatory, and immune responses, and acute exercise may affect these parameters differently according to body composition. This study investigated the acute effects of Spartacus exercise on metabolic, inflammatory, and immune markers in adolescent girls with overweight/obesity and normal weight. [...] Read more.
Background: Obesity alters metabolic, inflammatory, and immune responses, and acute exercise may affect these parameters differently according to body composition. This study investigated the acute effects of Spartacus exercise on metabolic, inflammatory, and immune markers in adolescent girls with overweight/obesity and normal weight. Methods: In this non-randomized clinical study, sixteen girls with overweight/obesity (BMI: 31.17 ± 3.85 kg/m2) and fourteen normal-weight girls (BMI: 21.93 ± 0.99 kg/m2) performed an intermittent running test (15 s effort, 15 s passive recovery), starting at 7 km·h−1 with 1 km·h−1 increments every 3 min until exhaustion. Blood samples were collected at rest (T0), immediately post-exercise (T1), and 30 min post-exercise (T2). CRP and ESR were assessed at baseline to characterize participants’ inflammatory status, while glucose and leukocyte subpopulations were evaluated to investigate acute exercise responses. Results: Fasting glucose, lipid profile (TC, TG, HDL-C, LDL-C), inflammatory markers (CRP, ESR), and leukocyte subpopulations were assessed. Significant group effects were observed for all metabolic and inflammatory markers, reflecting higher baseline values in participants with overweight/obesity compared with normal-weight participants (p < 0.05). Significant effects of time were found for glucose and leukocytes (p < 0.001), indicating acute exercise-induced changes, along with significant time × group interactions. Participants with overweight/obesity showed greater and more prolonged increases in glucose, total leukocytes, and neutrophils, whereas normal-weight girls returned to baseline within 30 min. Conclusions: Acute high-intensity intermittent exercise induces transient metabolic and immune responses in adolescents, with amplified and prolonged effects in those with obesity. These findings highlight the importance of considering body composition when prescribing exercise programs. Full article
Show Figures

Figure 1

13 pages, 3804 KB  
Article
Immune Cell Populations in Idiopathic Recurrent Pregnancy Loss and Unexplained Infertility in Venezuelan Admixed Women
by Jenny Valentina Garmendia, Isaac Blanca and Juan Bautista De Sanctis
Immuno 2026, 6(1), 1; https://doi.org/10.3390/immuno6010001 - 19 Dec 2025
Viewed by 291
Abstract
Unexplained infertility and idiopathic recurrent pregnancy loss (RPL) have a prevalence of 1–5% of women of reproductive age in different populations. There are a few reports comparing the circulating immune cell populations and subpopulations in these medical entities in admixed populations. The study [...] Read more.
Unexplained infertility and idiopathic recurrent pregnancy loss (RPL) have a prevalence of 1–5% of women of reproductive age in different populations. There are a few reports comparing the circulating immune cell populations and subpopulations in these medical entities in admixed populations. The study aimed to assess the different leukocyte, mononuclear cell populations, and T lymphocyte subpopulations and HLADR expression, as a marker of activation, in an admixed group of Venezuelan women: 80 controls, 73 women with RPL (53 primary, 20 secondary), and 26 infertile (20 primary, six secondary). Endometriosis was clinically ruled out in all patients and controls. Total leukocytes were 10–12% higher (p < 0.0001) in the infertile group, while neutrophils were 11% in the infertility group (p < 0.0001). In contrast, lymphocytes, CD3CD4 cells, NK cells, and HLADR+ cells were elevated (10–15, 18–22, 50–60, and 700–800% increase, respectively) in all patient groups. Changes in B cell numbers and monocyte counts were also observed. HLADR expression was significantly increased (p < 0.0001) in T cells, CD56+ cells, and monocytes of all patients. In infertile patients, a correlation was recorded between HLADR and T memory cells. Marked differences in peripheral blood leukocytes, NK cells, monocytes, T-cell populations, and HLADR suggest a proinflammatory effect. HLADR can be used as a simple biomarker to monitor pharmacological treatment in these patients. Full article
Show Figures

Figure 1

17 pages, 1782 KB  
Article
Pathological Mechanisms in Sjögren’s Disease Likely Involve the ADP-Ribosyl Cyclase Family Members: CD38 and CD157
by Michaela Rosecka, Martina Kolackova, Moeina Afshari, Eva Jozifkova, Radovan Slezak, Jan Krejsek and Vladimira Radochova
Int. J. Mol. Sci. 2025, 26(23), 11544; https://doi.org/10.3390/ijms262311544 - 28 Nov 2025
Viewed by 554
Abstract
Peripheral blood serves both as a source of effector immune cells that migrate to exocrine glands and as a reflection of the immunological changes occurring in patients with Sjögren’s disease (SjD). These changes may be linked to the clinical state of these patients. [...] Read more.
Peripheral blood serves both as a source of effector immune cells that migrate to exocrine glands and as a reflection of the immunological changes occurring in patients with Sjögren’s disease (SjD). These changes may be linked to the clinical state of these patients. We analyzed total cell counts in the peripheral blood, as well as frequencies of individual leukocyte subpopulations, membrane expression levels of CD38 and CD157, and serum concentrations of soluble sCD38 and sCD157 in SjD patients (n = 40) and age-matched healthy controls (n = 20). Hierarchical clustering based on the cell count of leukocyte subpopulations was employed to identify distinct patient subgroups. Associations between these clusters and clinical parameters were subsequently evaluated. Key findings included a reduction in lymphocyte counts and their subpopulations, alongside increased CD38 expression on CD38+ B cells (p = 0.047) and, unexpectedly, on monocytes (p = 0.014) when comparing patients and controls. The involvement of innate immunity was further supported by the differential expression of CD157 across patient samples. Patients with low cell counts exhibited reduced CD157 expression on monocytes and granulocytes (p < 0.02), tested positive for anti-Ro antibodies, and reported severe fatigue. Our findings suggest that innate immune cells, such as monocytes and granulocytes in peripheral blood, are also likely to contribute to the manifestation and progression of SjD. The differential expression of CD157 may reflect distinct immunopathological states and warrants further investigation, as its precise role in exocrine gland involvement and extra-glandular manifestations lies beyond the scope of this study. Full article
Show Figures

Figure 1

9 pages, 219 KB  
Article
Regeneration of Peripheral Blood T-Cell Subpopulations in Children After Completion of Acute Lymphoblastic Leukemia Treatment
by Bartosz Perkowski, Łukasz Słota, Aleksandra Lasia, Tomasz Szczepański and Łukasz Sędek
Int. J. Mol. Sci. 2025, 26(22), 11107; https://doi.org/10.3390/ijms262211107 - 17 Nov 2025
Viewed by 565
Abstract
Childhood acute lymphoblastic leukemia (ALL) is the most common pediatric cancer, and while chemotherapy has significantly improved survival rates, it can also lead to long-term side effects, including immune system dysfunction. This study aimed to investigate in detail, using flow cytometry, the T-cell [...] Read more.
Childhood acute lymphoblastic leukemia (ALL) is the most common pediatric cancer, and while chemotherapy has significantly improved survival rates, it can also lead to long-term side effects, including immune system dysfunction. This study aimed to investigate in detail, using flow cytometry, the T-cell subpopulations in the peripheral blood of children who have completed ALL treatment and compare them to a group of healthy children. The study group consisted of 20 patients, aged 5 to 18 years, with blood samples collected at least one year after treatment completion. Of the 52 T-cell subpopulations analyzed, 16 showed statistically significant differences. Children after ALL treatment had lower absolute values of TCRγδ+ and higher values of double-positive CD4+CD8+ and CD8+ T cells. They also had higher absolute numbers of memory T cells, including total CD45RO+ T cells, and the CD45RO+CD8+ and CD45RO+CD27+ subpopulations. Furthermore, post treatment patients showed higher absolute values of activated T cells (HLA-DR+, HLA-DR+CD8+, HLA-DR+CD57+, and CD25+CD8+), as well as CD57+ and CCR7+ T cells. The absolute leukocyte and granulocyte counts were lower in the study group, while the total lymphocyte count was significantly higher compared to the control group. The findings indicate persistent changes in T-cell subpopulations after ALL treatment, suggesting ongoing immune system rebuilding and chronic antigenic stimulation, possibly due to viral reactivation or chemotherapy-related tissue damage. The increased number of TCRγδ+ cells, which are responsible for eliminating cancer cells, may be a positive aspect of this rebuilding. Full article
25 pages, 2919 KB  
Article
The Impact of Endurance Exercise on Routine Laboratory Parameters in Young Trained Individuals
by Robert Nowak, Karolina Turkiewicz, Michał Sławiński, Jeremy S. C. Clark, Aleksandra Szylińska, Patrizia Proia, Łukasz Jodko, Bartosz Wojciuk, Violetta Sulżyc-Bielicka and Dorota Kostrzewa-Nowak
J. Clin. Med. 2025, 14(16), 5703; https://doi.org/10.3390/jcm14165703 - 12 Aug 2025
Viewed by 4670
Abstract
Background: Endurance effort aims to improve aerobic capacity. During physical exertion, fluid shifts from intravascular to interstitial spaces, affecting potential conclusions from laboratory test results. The study aimed to assess the effects of endurance exercise on clinical interpretations of routine laboratory hematological [...] Read more.
Background: Endurance effort aims to improve aerobic capacity. During physical exertion, fluid shifts from intravascular to interstitial spaces, affecting potential conclusions from laboratory test results. The study aimed to assess the effects of endurance exercise on clinical interpretations of routine laboratory hematological and biochemical diagnostic tests. Methods: Participants were young, healthy, and physically active men aged 16–36 and women aged 16–29, who performed progressive treadmill tests to exhaustion. Blood samples were collected before the test, immediately after the test, and after 17 h of recovery. Results: The results showed that endurance exercise led to transient increases in the number of peripheral blood leukocytes and their subpopulations. A direct biological effect of endurance effort was an increase in the activity of amylase, AST, ALT, CK, GGT, LDH, and ALP, as well as in the concentration of creatinine, urea, uric acid, glucose, albumin, total protein, total cholesterol, HDL, triglycerides, sodium, chloride, phosphorus, and iron. Decreases in potassium and calcium (total and ionized) concentrations were also observed. Conclusions: The analyses clearly showed that laboratory tests performed in highly trained individuals may provide interpretation difficulties, and the reference ranges generally accepted in the healthy population might not apply to athletes. Full article
(This article belongs to the Section Clinical Laboratory Medicine)
Show Figures

Figure 1

16 pages, 7286 KB  
Article
Circadian Oscillation of Leukocyte Subpopulations and Inflammatory Cytokines over a 24-H Period in Horses
by Francesca Aragona, Maria Rizzo, Elisabetta Giudice, Francesco Fazio, Antonino Costa, Beatrice Di Bella, Salvatore De Caro, Francesca Arfuso, Marilena Briglia, Giuseppe Piccione and Claudia Giannetto
Vet. Sci. 2025, 12(4), 386; https://doi.org/10.3390/vetsci12040386 - 20 Apr 2025
Cited by 4 | Viewed by 1503
Abstract
The objective of the present study was to investigate the influence of daily rhythms on the immune and inflammatory systems in horses, considering white blood cell count (WBCs), leukocyte subpopulations (neutrophils, basophils, eosinophils, lymphocytes, and monocytes), CD4+, and CD8+ lymphocyte populations, interleukin-1β (IL-1β), [...] Read more.
The objective of the present study was to investigate the influence of daily rhythms on the immune and inflammatory systems in horses, considering white blood cell count (WBCs), leukocyte subpopulations (neutrophils, basophils, eosinophils, lymphocytes, and monocytes), CD4+, and CD8+ lymphocyte populations, interleukin-1β (IL-1β), interleukin-6 (IL-6), and tumor necrosis factor-α (TNF-α). Ten Italian Saddle horses (7–12 years old, body weight 480 ± 30 kg) underwent blood sampling every 4 h over a 24-h period. The COSINOR method was used to identify rhythms and their parameters. A one-way analysis of variance (ANOVA) was applied to identify the differences in acrophase and robustness, and a multiple correlation analysis model (Pearson) was used to evaluate the relationships among the investigated parameters. WBCs, leukocyte subpopulations, CD4+, CD8+, IL-1β, IL-6, and TNFα exhibited daily rhythmicity. In particular, white WBCs, lymphocytes, IL-1β, and IL-6 reached their acrophases during the dark phase, while neuthrophils, CD4+, CD8+, and TNFα showed a diurnal acrophase. One-way ANOVA showed a statistical difference in the acrophase among the investigated parameters (p < 0.0001). The Pearson correlation matrix showed positive and negative relationships among the parameters. Circadian rhythms should be taken into consideration with the daily fluctuations in immune and inflammatory biomarkers to develop good management practices and improve welfare in horses. Full article
Show Figures

Figure 1

27 pages, 2412 KB  
Article
The Role of Chemotactic Cytokines in Tick-Borne Encephalitis
by Sambor Grygorczuk, Piotr Czupryna, Diana Martonik, Anna Parfieniuk-Kowerda, Justyna Adamczuk, Justyna Dunaj-Małyszko, Maciej Giecko, Joanna Osada, Miłosz Parczewski, Robert Flisiak and Anna Moniuszko-Malinowska
Cells 2025, 14(7), 490; https://doi.org/10.3390/cells14070490 - 25 Mar 2025
Viewed by 1151
Abstract
In tick-borne encephalitis (TBE), the central nervous system (CNS) is infiltrated by a mixed leukocyte population contributing both to the infection control and the immune-mediated pathology. To elucidate the roles of chemotactic cytokines in this process, we measured concentrations of 25 cytokines in [...] Read more.
In tick-borne encephalitis (TBE), the central nervous system (CNS) is infiltrated by a mixed leukocyte population contributing both to the infection control and the immune-mediated pathology. To elucidate the roles of chemotactic cytokines in this process, we measured concentrations of 25 cytokines in serum and cerebrospinal fluid (CSF) simultaneously with total CSF leukocyte count (pleocytosis) and leukocyte subpopulation counts in 103 TBE patients. We created models describing the dependence of pleocytosis and clinical severity on cytokine concentrations. Ten polymorphisms in genes for cytokines or their receptors were studied with rtPCR in patients’ DNA samples. The strongest chemotactic gradients towards CSF were created by CXCL1, IL-8, CXCL10, CCL2, CCL3, CCL4, CCL7, CCL8, CCL19 and CCL20. Neutrophil counts in CSF correlated with concentrations of CXCL1 and IL-8 and lymphocyte counts with IL-16, CCL19, CCL20, CCL4, CXCL12, and CXCL13. The milder disease is associated with CCL11, CCL19, CXCL10 and CXCL13,-while the more severe with CXCL1 and CCL20. The polymorphisms in the genes CCR2, CCL5, CXCR3 and CX3CR1 are associated with the cytokine concentrations and pleocytosis, but not with clinical severity. Multiple chemotactic cytokines contribute to pleocytosis in TBE, with no straightforward relationship between their effects on pleocytosis and the clinical presentation. Full article
(This article belongs to the Section Cellular Immunology)
Show Figures

Figure 1

12 pages, 638 KB  
Article
Leukocyte Dysregulation and Biochemical Alterations in End-Stage Kidney Disease Patients Under Hemodialysis
by Gabriela Goyoneche Linares, Daysi Zulema Diaz-Obregón, Ana Granda Alacote, Michael Bryant Castro Núñez, María Gracia Castañeda Torrico, Alexis Germán Murillo Carrasco, Cesar Liendo Liendo, Katherine Susan Rufasto Goche, Víctor Arrunátegui Correa and Joel de León Delgado
Diseases 2025, 13(4), 90; https://doi.org/10.3390/diseases13040090 - 21 Mar 2025
Viewed by 1302
Abstract
Background: Patients with chronic kidney disease (CKD) exhibit changes in leukocyte dynamics, leading to altered hematological and biochemical parameters and deteriorating kidney function. In this study, we aim to investigate the correlation between leukocyte subpopulations and hematological and biochemical parameters in patients with [...] Read more.
Background: Patients with chronic kidney disease (CKD) exhibit changes in leukocyte dynamics, leading to altered hematological and biochemical parameters and deteriorating kidney function. In this study, we aim to investigate the correlation between leukocyte subpopulations and hematological and biochemical parameters in patients with end-stage CKD undergoing hemodialysis. Methods: This descriptive, analytical, cross-sectional study included 20 end-stage CKD patients on hemodialysis. Leukocyte subpopulations, including classical monocytes (CD14++/CD16), intermediate monocytes (CD14++/CD16+), non-classical monocytes (CD14+/CD16++), CD4 T lymphocytes (CD3+/CD4+), CD8 T lymphocytes (CD3+/CD8+), B lymphocytes (CD3/CD19+), NK cells (CD56+/CD16+), and iNKT cells (CD3+/CD56+), were analyzed using flow cytometry. Results: Patients with end-stage CKD on hemodialysis have decreased classical monocytes and increased non-classical monocytes frequency. A positive correlation was observed between non-classical monocytes and total lymphocytes (Rho-Spearman: R = 0.495, p = 0.027) as well as B lymphocytes (R = 0.567, p < 0.05). We discerned the immunological characteristics of diabetic kidney disease (DKD) and CKD due to other causes in this balanced cohort: B lymphocytes negatively correlate with alkaline phosphatase (R = −0.764, p < 0.05), parathyroid hormone (R = −0.929, p < 0.05), and ferritin (R = −0.893, p < 0.05). Additionally, in DKD, non-classical monocytes positively correlate with eosinophils (R = +0.691; p = 0.019) and classic monocytes with neutrophils (R = +0.627, p = 0.039). Meanwhile, a correlation between either total T lymphocytes or helper T lymphocytes and serum albumin was detected on patients with nephropathy due to other causes. Conclusions: CKD alters classical and non-classical monocyte frequency, whilst T and B lymphocyte frequency positively correlates to the proinflammatory non-classical monocytes. In DKD patients, the uremic environment increases classic monocytes, CD16+ inflammatory monocytes, neutrophils, eosinophils, and B lymphocytes. The described leukocyte dynamic correlates with alkaline phosphatase, parathyroid hormone, iron, and serum albumin serological concentration. Full article
Show Figures

Figure 1

16 pages, 2646 KB  
Article
Comparison of Regulatory T-Cell Subpopulations in Antithymocytic Globulin Versus Post-Transplant Cyclophosphamide for Preventing Graft-Versus-Host Disease in Allogeneic Hematopoietic Stem Cell Transplantation—A Retrospective Study
by Bu-Yeon Heo, Jeong Suk Koh, Su-Young Choi, Thi Thuy Duong Pham, Sang-Woo Lee, Jung-Hyun Park, Yunseon Jang, Myung-Won Lee, Seul-Bi Lee, Wonhyoung Seo, Deog-Yeon Jo, Jaeyul Kwon and Ik-Chan Song
Int. J. Mol. Sci. 2025, 26(6), 2521; https://doi.org/10.3390/ijms26062521 - 11 Mar 2025
Viewed by 2216
Abstract
Antithymocytic globulin (ATG) and post-transplant cyclophosphamide (PTCy) are frequently used regimens for graft-versus-host disease (GVHD) prophylaxis. However, there is a lack of data about the difference in regulatory T-cell (Treg) subpopulations between these two regimens. Peripheral blood samples were collected on day +21 [...] Read more.
Antithymocytic globulin (ATG) and post-transplant cyclophosphamide (PTCy) are frequently used regimens for graft-versus-host disease (GVHD) prophylaxis. However, there is a lack of data about the difference in regulatory T-cell (Treg) subpopulations between these two regimens. Peripheral blood samples were collected on day +21 following allogeneic hematopoietic stem cell transplantation (Allo-HSCT), and the Treg subpopulations were analyzed using flow cytometry. The Treg populations were categorized into three distinct subgroups: naïve, effector, and non-suppressive. And we compared overall survival (OS), the cumulative incidence of acute and chronic GVHD, and the relapse rate between the ATG and PTCy groups. We enrolled 45 patients (28 in ATG, 17 in PTCy) in total. In the ATG group, 16 and 12 patients underwent human leukocyte antigen (HLA) matched-sibling donor and unrelated donor HSCT, respectively. In the PTCy group, 12 patients underwent haplo-identical HSCT, and 5 patients underwent HLA-matched unrelated donor HSCT. The cumulative incidence of Grade 2–4 acute GVHD was 18.3% in the ATG group compared to 38.1% in the PTCy group (p = 0.13), while severe chronic GVHD occurred in 19.4% of ATG patients and 41.7% of PTCy patients (p = 0.343). And OS and the relapse rate were not statistically different between the two groups. The conventional CD25+FOXP3+Treg count of CD4 + T cells was higher in the PTCy group than in the ATG group (p = 0.0020). The effector Treg subset was significantly higher in the PTCy group than in the ATG group (p = 0.0412). And the effector Treg cell count had an inverse correlation with the severity of acute GVHD (p = 0.0007). Effector Tregs may be used as a biomarker to predict the severity of acute GVHD after allo-HSCT. Full article
(This article belongs to the Special Issue Molecular Mechanisms in Organ Transplantation)
Show Figures

Figure 1

15 pages, 2951 KB  
Article
Platelets Modulate Leukocyte Population Composition Within Perivascular Adipose Tissue
by Adam Corken, Tiffany Weinkopff, Elizabeth C. Wahl, James D. Sikes and Keshari M. Thakali
Int. J. Mol. Sci. 2025, 26(4), 1625; https://doi.org/10.3390/ijms26041625 - 14 Feb 2025
Cited by 1 | Viewed by 1093
Abstract
Perivascular adipose tissue (PVAT) regulates vascular tone and is composed of adipocytes and several leukocyte subpopulations. Diet can modify PVAT function, as obesogenic diets cause morphological changes to adipocytes and skew the leukocyte phenotype, leading to PVAT dysregulation and impaired vasoregulation. Of note, [...] Read more.
Perivascular adipose tissue (PVAT) regulates vascular tone and is composed of adipocytes and several leukocyte subpopulations. Diet can modify PVAT function, as obesogenic diets cause morphological changes to adipocytes and skew the leukocyte phenotype, leading to PVAT dysregulation and impaired vasoregulation. Of note, platelets, the clot-forming cells, also modulate many facets of leukocyte activity, such as tissue infiltration and polarity. We aimed to determine whether platelets regulate the leukocyte populations residing within PVAT. Male C57Bl/6J mice were fed a Western diet (30% kcal sucrose, 40% kcal fat, 8.0% sodium) to develop obesogenic conditions for PVAT leukocyte remodeling. Diet was either administered acutely (2 weeks) or extended (8 weeks) to gauge the length of challenge necessary for remodeling. Additionally, platelet depletion allowed for the assessment of platelet relevance in PVAT leukocyte remodeling. Abdominal PVAT (aPVAT) and thoracic PVAT (tPVAT) were then isolated and leukocyte composition evaluated by flow cytometry. Compared to control, Western diet alone did not significantly impact PVAT leukocyte composition for either diet length. Platelet depletion, independent of diet, significantly disrupted PVAT leukocyte content with monocytes/macrophages most impacted. Furthermore, tPVAT appeared more sensitive to platelet depletion than aPVAT, providing novel evidence of platelet regulation of leukocyte composition within PVAT depots. Full article
(This article belongs to the Special Issue New Advances in Platelet Biology and Functions: 2nd Edition)
Show Figures

Figure 1

11 pages, 998 KB  
Article
Bayesian Modeling of the Impact of HBOT on the Reduction in Cytokine Storms
by Natalia Jermakow, Klaudia Brodaczewska, Jacek Kot, Arkadiusz Lubas, Krzysztof Kłos and Jacek Siewiera
J. Clin. Med. 2025, 14(4), 1180; https://doi.org/10.3390/jcm14041180 - 11 Feb 2025
Cited by 1 | Viewed by 1684
Abstract
Since the initial identification of SARS-CoV-2 infections, numerous clinical challenges have arisen, revealing both acute and long-term effects associated with COVID-19. These effects impact various systems within the body, including the respiratory, cardiovascular, and nervous systems. Background/Objectives: This study aimed to investigate [...] Read more.
Since the initial identification of SARS-CoV-2 infections, numerous clinical challenges have arisen, revealing both acute and long-term effects associated with COVID-19. These effects impact various systems within the body, including the respiratory, cardiovascular, and nervous systems. Background/Objectives: This study aimed to investigate the immunological and inflammatory parameters in patients with severe COVID-19 and evaluate the effects of hyperbaric oxygen therapy (HBOT) on these parameters. Methods: This study enrolled thirty patients from the Military Medical Institute—National Research Institute in Warsaw, who were hospitalized for SARS-CoV-2 infection. Patients were screened for eligibility based on pre-defined inclusion criteria. The subjects were randomly assigned to one of two groups: hyperbaric oxygen therapy (HBOT) or a control group. Immune profiling was performed, measuring cytokine concentrations and leukocyte subpopulations in serum samples. Outcomes were assessed using Bayesian modeling. Results: Bayesian regression analysis confirmed previous findings, indicating that HBOT may reduce inflammatory cytokine levels while improving oxygen saturation (SpO2) in patients with moderate and severe COVID-19. Moreover, the analysis suggested a higher probability of HBOT success in modulating the immune response and reducing inflammatory parameters, particularly in T lymphocyte subpopulations. Conclusions: Hyperbaric oxygen therapy (HBOT) may serve as an effective adjunctive treatment for patients with COVID-19 by enhancing oxygen saturation and modulating the immune response. Further studies are needed to elucidate the underlying mechanisms of HBOT on inflammatory and immunological parameters in COVID-19 patients. Full article
(This article belongs to the Section Immunology & Rheumatology)
Show Figures

Figure 1

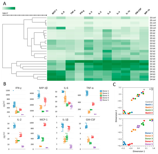
15 pages, 7825 KB  
Article
Batch-to-Batch Variation and Patient Heterogeneity in Thymoglobulin Binding and Specificity: One Size Does Not Fit All
by Nicoline H. M. den Hollander, Diahann T. S. L. Jansen and Bart O. Roep
J. Clin. Med. 2025, 14(2), 422; https://doi.org/10.3390/jcm14020422 - 10 Jan 2025
Viewed by 1366
Abstract
Background: Thymoglobulin is used to prevent allograft rejection and is being explored at low doses as intervention immunotherapy in type 1 diabetes. Thymoglobulin consists of a diverse pool of rabbit antibodies directed against many different targets on human thymocytes that can also be [...] Read more.
Background: Thymoglobulin is used to prevent allograft rejection and is being explored at low doses as intervention immunotherapy in type 1 diabetes. Thymoglobulin consists of a diverse pool of rabbit antibodies directed against many different targets on human thymocytes that can also be expressed by other leukocytes. Since Thymoglobulin is generated by injecting rabbits with human thymocytes, this conceivably leads to differences between Thymoglobulin batches. Methods: We compared different batches for antibody composition and variation between individuals in binding to PBMC and T cell subsets, and induction of cytokines. Four different batches of Thymoglobulin were directly conjugated with Alexa-Fluor 647. Blood was collected from five healthy donors, and PBMCs were isolated and stained with Thymoglobulin followed or preceded by a panel of fluorescent antibodies to identify PBMC and T cell subsets. In addition, whole blood was incubated with unlabeled Thymoglobulin to measure cytokine induction. Results: Cluster analysis of flow cytometry data shows that Thymoglobulin bound to all PBMC subpopulations including regulatory T cells. However, Thymoglobulin binding was highly variable between donors and to a lesser extent between batches. Cytokines related to cytokine release syndrome were highly, but variably, increased by all Thymoglobulin batches, with strong differences between donors and moderate differences between batches. Discussion: The variation in Thymoglobulin binding and action between donors regarding PBMC recognition and cytokine response may underlie the different clinical responses to Thymoglobulin therapy and require personalized dose adjustment to maximize efficacy and minimize adverse side effects. Full article
(This article belongs to the Section Immunology & Rheumatology)
Show Figures

Figure 1

12 pages, 2706 KB  
Article
Flow Cytometry Evaluation of Blood-Cell-Bound Surface FVIII in Hemophilia A and Thrombosis
by Anjud Al-Mohannadi, Reem Mohammed Yahia, Hani Bibawi, Che-Ann Lachica, Watfa Ahmed, Igor Pavlovski, Giusy Gentilcore, Elkhansa Elbukhari Elgaali, Anila Ejaz, Areeg Ahmed, Mohammed Elanbari, Zainab Awada, Mohammed J. Al-Kubaisi, Muhammad Elnaggar, Ayman Saleh, Chiara Cugno and Sara Deola
Cells 2025, 14(2), 73; https://doi.org/10.3390/cells14020073 - 8 Jan 2025
Cited by 1 | Viewed by 1806
Abstract
Hemophilia A (HA) is associated with FVIII coagulation insufficiency or inactivity leading to excessive bleeding. Elevated FVIII, on the contrary, is associated with thrombophilia, thrombosis, myocardial infarctions, and stroke. Active FVIII (aFVIII) uses its C2 domain to bind to blood cells’ membranes, consequently [...] Read more.
Hemophilia A (HA) is associated with FVIII coagulation insufficiency or inactivity leading to excessive bleeding. Elevated FVIII, on the contrary, is associated with thrombophilia, thrombosis, myocardial infarctions, and stroke. Active FVIII (aFVIII) uses its C2 domain to bind to blood cells’ membranes, consequently carrying out its coagulative function. We developed a reliable flow cytometry (FC) method for FVIII detection that can be utilized for assessing surface-bound FVIII on leukocytes in different coagulation/clinical states; we analyzed 49 pediatric subjects, encompassing patients with HA, other coagulopathies, venous thrombosis, and normal coagulation. Interestingly, the total leukocyte surface FVIII showed a declining trend across thrombosis, normal, and hypo-coagulation states. As expected, the leukocytes of HA patients displayed significantly lower levels of cellular-surface FVIII in comparison to patients with thrombosis. However, no significant correlation was observed between circulating levels of FVIII in plasma and the levels of FVIII bound to leukocytes, indicating that the differences in FVIII surface binding are not directly proportional to the availability of FVIII in the circulation and suggesting a specific binding mechanism governing the interaction between FVIII and leukocytes. Intriguingly, when analyzing the distinct blood subpopulations, we observed that surface FVIII levels were significantly elevated in classical monocytes of thrombosis patients compared to HA patients, healthy controls, and patients with other coagulopathies. Our study highlights the reliability of our FC platform in assessing FVIII abundance on leukocytes’ membranes across coagulation states. Monocytes, particularly in cases of thrombosis, exhibit active binding of FVIII on their surface, suggesting a potential role in the pathophysiology of thrombosis that requires further investigation. Full article
(This article belongs to the Special Issue The Applications of Flow Cytometry: Advances, Challenges, and Trends)
Show Figures

Graphical abstract

11 pages, 1784 KB  
Article
The Effects of Beta-Blockers on Leukocytes and the Leukocyte Subpopulation in Heart Failure Patients
by Anca Daniela Farcaş, Mirela Anca Stoia, Diana Larisa Mocan-Hognogi, Cerasela Mihaela Goidescu, Alexandra Florina Cocoi and Florin Petru Anton
Biomedicines 2024, 12(12), 2907; https://doi.org/10.3390/biomedicines12122907 - 20 Dec 2024
Viewed by 1791
Abstract
Background/Objectives: Some specific types of white blood cells (WBCs) and the neutrophil/lymphocyte ratio (NLR) are independent predictors of outcome for heart failure (HF) patients. WBC redistribution is induced by catecholamines, and therefore we evaluate how different types of beta-blockers (BBs) influence it. Methods: [...] Read more.
Background/Objectives: Some specific types of white blood cells (WBCs) and the neutrophil/lymphocyte ratio (NLR) are independent predictors of outcome for heart failure (HF) patients. WBC redistribution is induced by catecholamines, and therefore we evaluate how different types of beta-blockers (BBs) influence it. Methods: The HF patients were clinically evaluated, and blood was drawn to measure N-Terminal pro–B-type natriuretic peptide (NT-proBNP), WBC-differential formula, etc. Results: On admission, 61.16% of patients who used a BB had no significant difference in the number of lymphocytes (Lym) and neutrophils (Neu), but NLR and NT- proBNP were significantly lower compared with those without BB. NT-proBNP correlated with BB dose on admission and was significantly lower in patients treated with Metoprolol (Met) as compared with Carvedilol (Car). The type and dose of BB used was responsible for 6.1% and 5.9% of the variability in the number of Lym and Neu, respectively. Patients treated with ≥100 mg Met/day had a higher Lym number, but not of Neu, with reduced NLR, compared with lower doses. Patients treated with ≥25 mg Car/day had a lower Lym number and a greater Neu number, compared with lower doses, with increased NLR. Conclusions: However, both BBs had the same rehospitalization rate during the 12 month follow-up and had an improved outcome. Full article
Show Figures

Figure 1

Back to TopTop