Sign in to use this feature.

Years

Between: -

Subjects

remove_circle_outline
remove_circle_outline
remove_circle_outline
remove_circle_outline
remove_circle_outline
remove_circle_outline
remove_circle_outline
remove_circle_outline
remove_circle_outline

Journals

remove_circle_outline
remove_circle_outline
remove_circle_outline
remove_circle_outline
remove_circle_outline

Article Types

Countries / Regions

remove_circle_outline
remove_circle_outline
remove_circle_outline

Search Results (213)

Search Parameters:
Keywords = laser injury

Order results
Result details
Results per page
Select all
Export citation of selected articles as:
23 pages, 4360 KB  
Article
Design and Testing of a Vision-Based, Electrically Actuated, Row-Guided Inter-Row Cultivator
by Haonan Yang, Xueguan Zhao, Cuiling Li, Haoran Liu, Zhiwei Yu, Liyan Wu and Changyuan Zhai
Agronomy 2025, 15(12), 2825; https://doi.org/10.3390/agronomy15122825 - 9 Dec 2025
Viewed by 160
Abstract
Modern weeding technologies include chemical weeding, non-contact methods such as laser weeding, and conventional mechanical inter-row cultivation characterized by soil loosening and weed uprooting. For maize, mechanical inter-row cultivation is key to cutting herbicide use and enhancing the soil–crop environment. This study [...] Read more.
Modern weeding technologies include chemical weeding, non-contact methods such as laser weeding, and conventional mechanical inter-row cultivation characterized by soil loosening and weed uprooting. For maize, mechanical inter-row cultivation is key to cutting herbicide use and enhancing the soil–crop environment. This study developed a vision-guided intelligent inter-row cultivator with electric lateral shifting—its frame fabricated from Q235 low-carbon structural steel and assembled mainly via bolted and pinned joints—that computes real-time lateral deviation between the implement and crop rows through maize plant recognition and crop row fitting and uses delay compensation to command a servo-electric cylinder for precise ±15 cm inter-row adjustments corresponding to 30% of the 50 cm row spacing. To test the system’s dynamic response, 1–15 cm-commanded lateral displacements were evaluated at 0.31, 0.42, and 0.51 m/s to characterize the time-displacement response of the servo-electric shift mechanism; field tests were conducted at 0.51 m/s with three 30 m passes per maize growth stage to collect row-guidance error and root-injury data. Field results show that at an initial offset of 5 cm, the mean absolute error is 0.76–1.03 cm, and at 15 cm, the 95th percentile error is 7.5 cm. A root damage quantification method based on geometric overlap arc length was established, with rates rising with crop growth: 0.12% at the V2 to V3 stage, 1.46% at the V4 to V5 stage, and 9.61% at the V6 to V8 stage, making the V4 to V5 stage the optimal operating window. Compared with chemical weeding, the system requires no herbicide application, avoiding issues related to residues, drift, and resistance management. Compared with laser weeding, which requires high tool power density and has limited effective width, the tractor–implement system enables full-width weeding and shallow inter-row tillage in one pass, facilitating integration with existing mechanized operations. These results, obtained at a single forward speed of 0.51 m/s in one field and implement configuration, still require validation under higher speeds and broader field conditions; within this scope they support improving the precision of maize mechanical inter-row cultivation. Full article
(This article belongs to the Section Precision and Digital Agriculture)
Show Figures

Figure 1

16 pages, 4428 KB  
Article
Depth-Resolved OCT of Root Canal Walls After Diode-Laser Irradiation: A Descriptive Ex Vivo Study Following a Stereomicroscopy Report
by Adrian Ştefan Stănuşi, Oana Andreea Diaconu, Andreea Stănuşi, Eugen Osiac, Mihaela Roxana Brătoiu, Gabriel-Sebastian Petrescu, Adelina Smaranda Bugălă, Bogdan Dimitriu and Mihaela Jana Ţuculină
Diagnostics 2025, 15(23), 3083; https://doi.org/10.3390/diagnostics15233083 - 4 Dec 2025
Viewed by 185
Abstract
Background/Objectives: Diode lasers are used as adjuncts for endodontic disinfection, but their depth-resolved effects on root dentin are insufficiently described. This ex vivo study used optical coherence tomography (OCT) to qualitatively document laser-related morphological signatures on canal walls. Methods: Palatal roots [...] Read more.
Background/Objectives: Diode lasers are used as adjuncts for endodontic disinfection, but their depth-resolved effects on root dentin are insufficiently described. This ex vivo study used optical coherence tomography (OCT) to qualitatively document laser-related morphological signatures on canal walls. Methods: Palatal roots from extracted maxillary first molars were standardized and hemisectioned to create specimens allocated to a conventional diode-laser protocol, a higher-power protocol, or control. A 940-nm diode laser with endodontic tips was applied per group. Swept-source OCT acquired serial B-scans along the root length. Two endodontists reviewed images for thermally induced morphological alterations (TIMAs). Reporting is descriptive. Results: OCT revealed laser-related hyper-reflective linear/radial signatures extending from the canal lumen toward the external root surface in laser-treated specimens. Qualitatively, signatures appeared more conspicuous and extended deeper with the higher-power protocol than with the conventional protocol. Findings were most evident in the coronal/middle thirds. Control specimens served to contextualize background appearances from preparation and sectioning. Representative B-scans illustrate typical patterns. The novelty of the present study results from the identification of areas of morphological alteration through the OCT examination of the walls of the root canals. Conclusions: Depth-resolved OCT can visualize dentinal alterations associated with diode-laser irradiation in an ex vivo model. These observations support careful parameter selection and motivate in situ studies with concurrent temperature monitoring and histologic correlation. Full article
(This article belongs to the Special Issue Advances in Optical Coherence Tomography in 2025)
Show Figures

Figure 1

23 pages, 6410 KB  
Article
Application of Molecular Hydrogen in Early Heart Failure Development: Modulation of Microcirculation, Metabolism, Oxidative Stress, and Myocardial Status
by Anna Vyacheslavovna Deryugina, Darya Andreevna Danilova and Anastasia Vladimirovna Polozova
Antioxidants 2025, 14(12), 1418; https://doi.org/10.3390/antiox14121418 - 27 Nov 2025
Viewed by 365
Abstract
Oxidative stress is a key factor in the development of chronic heart failure (CHF). Molecular hydrogen (H2) exhibits antioxidant properties, yet the mechanisms by which it alleviates hemodynamic disturbances and ischemic myocardial injury in CHF are not fully understood. This study [...] Read more.
Oxidative stress is a key factor in the development of chronic heart failure (CHF). Molecular hydrogen (H2) exhibits antioxidant properties, yet the mechanisms by which it alleviates hemodynamic disturbances and ischemic myocardial injury in CHF are not fully understood. This study examined the effects of a single (40-min) and multiple (40-min daily for 5 days) inhalations of H2 in a rat model of CHF induced by catecholamine administration. Microcirculatory function was evaluated using laser Doppler flowmetry and laser fluorescence spectroscopy. Lipid peroxidation levels in plasma and myocardium were measured, and histological analysis of myocardial tissue was performed. The findings demonstrated that H2 inhalation improved microvascular perfusion (p < 0.05) by activating local regulation and restoring central control mechanisms. This contrasts with the decreased perfusion and disrupted adaptive regulation observed in CHF. Notably, oxidative stress and metabolic abnormalities induced in the model were significantly mitigated by H2, with the most substantial effects observed after multiple administrations (p < 0.05). Histological assessments revealed that repeated H2 inhalation reduces myocardial edema and preserves tissue morphology during cardiac remodeling. In conclusion, hydrogen therapy shows potential for delaying CHF progression at early stages by normalizing microcirculation and tissue metabolism. Full article
(This article belongs to the Section Health Outcomes of Antioxidants and Oxidative Stress)
Show Figures

Figure 1

20 pages, 3553 KB  
Article
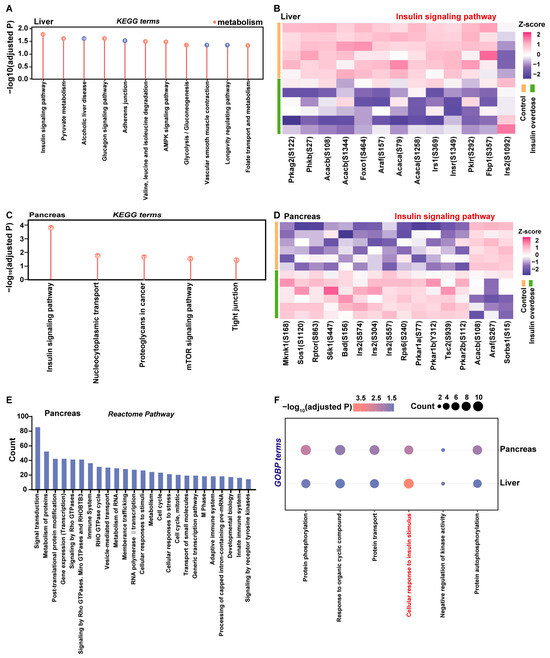
Spatial- and Phospho-Proteomic Profiling Reveals Pancreatic and Hepatic Dysfunction in a Rat Model of Lethal Insulin Overdose
by Jiaxin Zhang, Shiyi Li, Qian Kong, An He, Mi Ke, Zhonghao Yu, Yuxuan Wang, Xiao Long, Yuhao Yuan, Ruijun Tian and Yiwu Zhou
Int. J. Mol. Sci. 2025, 26(22), 11018; https://doi.org/10.3390/ijms262211018 - 14 Nov 2025
Viewed by 304
Abstract
Insulin, a pivotal hormone synthesized by the pancreas and regulated through hepatic first-pass metabolism, plays an essential role in the management of diabetes. However, non-therapeutic exposure to insulin can lead to life-threatening hypoglycemia. The postmortem diagnosis of fatalities resulting from exogenous insulin presents [...] Read more.
Insulin, a pivotal hormone synthesized by the pancreas and regulated through hepatic first-pass metabolism, plays an essential role in the management of diabetes. However, non-therapeutic exposure to insulin can lead to life-threatening hypoglycemia. The postmortem diagnosis of fatalities resulting from exogenous insulin presents numerous forensic challenges, including the disruption of pharmacokinetic evidence due to the rapid degradation of insulin after death and the lack of pathognomonic histopathological markers. These factors create significant obstacles in establishing medicolegal causality. Furthermore, the mechanisms underlying insulin overdose-induced injury to the pancreas and liver are poorly understood. This study aims to address these gaps by integrating standardized histopathology, precision laser microdissection, and advanced proteomics to systematically profile the global proteome and phosphoproteome of the liver and pancreas. Furthermore, it includes spatially resolved proteomic mapping of pancreatic microcompartments (islets versus acini) in models of insulin overdose. Comparative analysis with controls revealed dysregulated proteins and phosphorylation sites, along with perturbations in metabolic pathways, primarily affecting pancreatic exocrine and hepatic function. Cross-organ comparative analysis elucidated organ-specific alterations in proteins and phosphorylation sites, uncovering core functional perturbations in these vital organs. In conclusion, this study presents a multi-level proteomic resource that profiles insulin-overdosed rat models and provides insights into the core pathological and molecular signatures. Full article
(This article belongs to the Section Molecular Biology)
Show Figures

Graphical abstract

10 pages, 940 KB  
Article
Low-Level Laser Therapy in Maxillofacial Trauma: A Prospective Single-Arm Observational Study
by Raissa Dias Fares, Jonathan Ribeiro da Silva, Sylvio Luiz Costa De-Moraes, Jose Mauro Granjeiro and Monica Diuana Calasans-Maia
Dent. J. 2025, 13(11), 532; https://doi.org/10.3390/dj13110532 - 13 Nov 2025
Viewed by 474
Abstract
Background: Surgical management of trauma in the maxillofacial complex can result in iatrogenic nerve injuries, particularly involving the infraorbital, inferior alveolar, and mental nerves. Paresthesia is a common postoperative complication, often attributed to the anatomical positioning of these nerve structures, making them vulnerable [...] Read more.
Background: Surgical management of trauma in the maxillofacial complex can result in iatrogenic nerve injuries, particularly involving the infraorbital, inferior alveolar, and mental nerves. Paresthesia is a common postoperative complication, often attributed to the anatomical positioning of these nerve structures, making them vulnerable to injury. Among current therapeutic options for nerve injuries, low-level laser therapy (LLLT) has shown promising results in published studies. Objectives: This prospective observational study evaluated the effects of LLLT on nerve recovery following maxillofacial trauma surgery. Methods: A total of 21 participants, with a median age of 35 years and no gender-based selection criteria, were enrolled. Cases included zygomaticomaxillary complex and mandibular osteosynthesis; analyses were within-subject across time. Postoperative laser therapy was administered to both groups using the DUO MMO device (MMOptics, São Carlos, Brazil), delivering infrared light along the pathways of the inferior alveolar, infraorbital, and mental nerves. Nerve function was assessed regularly using a Visual Analog Scale (VAS) and the Brush Stroke Direction (BSD) test to evaluate sensory recovery. Results: Compared with baseline (15 days post-op, pre-LLLT), VAS scores showed significant reductions at sessions 7 and 10, and BSD responses increased over time. Conclusion: After multiplicity control, only the session 10 comparison remained significant. These observational findings support the feasibility of multi-session LLLT after maxillofacial trauma; controlled trials are warranted to determine efficacy. Full article
(This article belongs to the Special Issue Laser Dentistry: The Current Status and Developments)
Show Figures

Graphical abstract

21 pages, 18314 KB  
Article
High-Resolution Spatiotemporal Mapping of Cerebral Metabolism During Middle-Cerebral-Artery Occlusion/Reperfusion Progression: Preliminary Insights
by Zhongcheng Yuan, Minhao Xu, Mingze Lu, Guancheng Wang, Jingyuan Ma, Sitong Ding, Haoan Wu, Yu Zhang and Ming Ma
Biomolecules 2025, 15(11), 1558; https://doi.org/10.3390/biom15111558 - 6 Nov 2025
Viewed by 545
Abstract
Ischemia–reperfusion is a rapidly evolving cascade that involves a variety of metabolic shifts whose precise timing and sequential order are still poorly understood. Clarifying these dynamics is critical for understanding the core injury trajectory of stroke and for refining time-delimited therapeutic interventions. More [...] Read more.
Ischemia–reperfusion is a rapidly evolving cascade that involves a variety of metabolic shifts whose precise timing and sequential order are still poorly understood. Clarifying these dynamics is critical for understanding the core injury trajectory of stroke and for refining time-delimited therapeutic interventions. More broadly, continuous in situ monitoring of the middle-cerebral-artery occlusion process at the system level has not yet been achieved. Here, we report the first single-subject high-resolution spatiotemporal resolution metabolic maps of the ultra-early phase of ischemic stroke in a rodent model. Matrix-assisted laser desorption/ionization mass spectrometry (MALDI-MS) imaging mapped a metabolic abnormality area in the ischemic hemisphere that propagates from the striatum to the cortex. Microdialysis probes were then stereotaxically implanted within this metabolic abnormality area, capturing 10,429 metabolites that resolved into 16 temporally distinct trajectories aligned with probe insertion, ischemic injury, and reperfusion injury. Analysis of specific metabolic pathways mainly revealed that the delayed clearance of metabolic waste (urea and tryptamine) during early reperfusion, the transient attenuation of the citrate-to-oxaloacetate buffering gradient within the TCA cycle, and the accumulation of extracellular branched-chain amino acids all play crucial roles in shaping the injury trajectory. Simultaneously, the depletion of cellular repair mechanisms (pyrimidine synthesis) in the early phase of reperfusion also warrants our attention. These findings provide novel insights into the molecular basis and mechanisms of ischemia–reperfusion and offer a comprehensive resource for further investigation. Full article
(This article belongs to the Special Issue Molecular Mechanisms and Novel Treatments of Stroke)
Show Figures

Figure 1

12 pages, 3854 KB  
Article
Photothermolysis with 1550 nm Fractional Laser Promotes Regeneration of Gingival Mucosa
by Elena Morozova, Alexey Fayzullin, Polad Osmanov, Anna Timakova, Peter Timashev and Svetlana Tarasenko
Bioengineering 2025, 12(11), 1180; https://doi.org/10.3390/bioengineering12111180 - 29 Oct 2025
Viewed by 709
Abstract
Fractional laser photothermolysis, long established in dermatology, enables controlled microthermal injury that stimulates repair without scarring, but its potential in oral tissue regeneration has not been systematically explored. In this study, we conducted the first controlled experimental evaluation of a 1550 nm erbium [...] Read more.
Fractional laser photothermolysis, long established in dermatology, enables controlled microthermal injury that stimulates repair without scarring, but its potential in oral tissue regeneration has not been systematically explored. In this study, we conducted the first controlled experimental evaluation of a 1550 nm erbium fiber laser for oral mucosa regeneration. Thirty-two rabbits underwent fractional photothermolysis at energy levels of 70, 100 and 130 kJ, with gingival biopsies collected at 1, 14, 28 and 42 days for histological and immunohistochemical assessment of epithelial repair, stromal remodeling, inflammation and angiogenesis. All energy modes produced microcoagulation columns followed by progressive epithelial thickening, fibroblast proliferation and neoangiogenesis. The 70 kJ mode occasionally led to residual fibrosis, whereas higher energies (100–130 kJ) promoted effective connective tissue remodeling and de novo tissue formation without scarring. Complete epithelial recovery occurred within two weeks, indicating a safe and optimal interval for repeated exposure. Overall, the results demonstrate that 1550 nm fractional photothermolysis is a safe and effective method to induce regenerative responses in oral tissues, establishing a foundation for its translational application in periodontal and peri-implant regeneration. Full article
(This article belongs to the Special Issue Application of Laser Therapy in Oral Diseases: Second Edition)
Show Figures

Graphical abstract

14 pages, 5396 KB  
Article
Hypoxia-Induced Extracellular Matrix Deposition in Human Mesenchymal Stem Cells: Insights from Atomic Force, Scanning Electron, and Confocal Laser Microscopy
by Agata Nowak-Stępniowska, Paulina Natalia Osuchowska, Henryk Fiedorowicz and Elżbieta Anna Trafny
Appl. Sci. 2025, 15(19), 10701; https://doi.org/10.3390/app151910701 - 3 Oct 2025
Viewed by 788
Abstract
(1) Background: The extracellular matrix (ECM) is a natural scaffold for cells, creating a three-dimensional architecture composed of fibrous proteins (mainly collagen) and proteoglycans, which are synthesized by resident cells. In this study, a physiological hypoxic environment was utilized to enhance ECM production [...] Read more.
(1) Background: The extracellular matrix (ECM) is a natural scaffold for cells, creating a three-dimensional architecture composed of fibrous proteins (mainly collagen) and proteoglycans, which are synthesized by resident cells. In this study, a physiological hypoxic environment was utilized to enhance ECM production by human mesenchymal stem cells (hMSCs), a process relevant to tissue engineering and regenerative medicine. (2) Methods: hMSCs were treated with deferoxamine (DFO), a pharmaceutical hypoxia-mimetic agent that induces cellular responses similar to low-oxygen conditions through stabilization of hypoxia inducible factor-1α (HIF-1α). The time points 0 h 24 h, 3 h 24 h, and 24 h 24 h refer to DFO being added immediately after cell seeding (before cells adhesion), 3 h after cell seeding (during initial cells attachment), and 24 h after cell seeding (after focal adhesions formation and actin organization), respectively, to evaluate the influence of cell adhesion on ECM deposition. hMSCs incubated in culture media were subsequently exposed to DFO for 24 h. Samples were then subjected to cell viability tests, scanning electron microscopy (SEM), atomic force microscopy (AFM) and laser scanning confocal microscopy (CLSM) assessments. (3) Results: Viability tests indicated that DFO concentrations in the range of 0–300 µM were non-toxic over 24 h. The presence of collagen fibers in the DFO-derived ECM was confirmed with anti-collagen antibodies under CLSM. Increased ECM secretion was observed under the following conditions: 3 μM DFO (24 h 24 h), 100 μM DFO (0 h 24 h) and 300 μM DFO (3 h 24 h). SEM and AFM images revealed the morphology of various stages of collagen formation with both collagen fibrils and fibers identified. (4) Conclusions: Our preliminary study demonstrated enhanced ECM secretion by hMSC treated with DFO at concentrations of 3, 100, and 300 µM within a short cultivation period of 24–48 h without significant affecting cell viability. By mimicking physiological processes, it may be possible to stimulate endogenous tissue regeneration, for example, at an injury site. Full article
(This article belongs to the Special Issue Modern Trends and Applications in Cell Imaging)
Show Figures

Figure 1

27 pages, 10691 KB  
Article
Improved Bioactivity of Titanium-Based Surfaces Fabricated by Laser Melting Deposition by Functionalization with 3D Polymeric Microstructures Produced by Laser Direct Writing via Two-Photon Polymerization
by Bogdan Stefanita Calin, Roxana Cristina Popescu, Roxana Gabriela Ghita, Eugenia Tanasa, Sabin Mihai and Irina Alexandra Paun
Polymers 2025, 17(19), 2620; https://doi.org/10.3390/polym17192620 - 27 Sep 2025
Cited by 1 | Viewed by 580
Abstract
Titanium (Ti)-based implants are widely used for bone injuries but suffer from poor bioactivity. To address this, we propose an innovative synergistic approach that combines laser melting deposition (LMD) for the fabrication of titanium-based supports with laser direct writing via two-photon polymerization (LDW [...] Read more.
Titanium (Ti)-based implants are widely used for bone injuries but suffer from poor bioactivity. To address this, we propose an innovative synergistic approach that combines laser melting deposition (LMD) for the fabrication of titanium-based supports with laser direct writing via two-photon polymerization (LDW via TPP) for their functionalization with 3D polymeric microstructures. We functionalized Ti surfaces fabricated by LMD using Ti (99.85 wt.%) and TiC powders (79.95 wt.% Ti, 20.05 wt.% C), with 3D microstructures obtained by LDW via TPP. The 3D microstructures were made of IP-Dip photopolymer and comprised 64 vertical microtubes arranged in five layers (10 to 170 μm tall, >94% porosity). When seeded with MG-63 osteoblast-like cells, the Ti-based surfaces functionalized with 3D polymeric microstructures promoted 3D cells’ spatial organization. Moreover, the cells seeded on functionalized Ti-based surfaces showed earlier organic matrix synthesis (day 7 vs. day 14) and mineralization (higher deposits of calcium and phosphorus, starting from day 7), as compared with the cells from non-functionalized Ti. In addition, the traction forces exerted by the cells on the 3D microstructures, determined using FEBio Studio software, were of the order of hundreds of µN, whereas if the cells would have been seeded on extracellular matrix-like materials, the traction forces would have been of only few nN. These results point towards the major role played by 3D polymeric microarchitectures in the interaction between osteoblast-like cells and Ti-based surfaces. Overall, the functionalization of Ti-based constructs fabricated by LMD with 3D polymeric microstructures made by LDW via TPP significantly improved Ti bioactivity. Full article
(This article belongs to the Special Issue Laser Treatment of High-Polymer Materials)
Show Figures

Figure 1

24 pages, 6026 KB  
Article
An Expendable Player in Positive Vascular Remodeling? ADAMTS13 Deficiency Does Not Affect Arteriogenesis or Angiogenesis
by Carolin Baur, Amanda Geml, Kira-Sofie Wimmer, Franziska Heim, Anja Holschbach, Katharina Elbs, Michael R. Rohrmoser, Dominic van den Heuvel, Alexander T. Bauer, Stefan W. Schneider, Daphne Merkus and Elisabeth Deindl
Int. J. Mol. Sci. 2025, 26(18), 9137; https://doi.org/10.3390/ijms26189137 - 19 Sep 2025
Viewed by 3533
Abstract
Peripheral artery disease is a common manifestation of atherosclerosis, characterized by insufficient tissue perfusion and chronic ischemia. Arteriogenesis and angiogenesis are essential endogenous mechanisms to restore blood flow and limit ischemic injury. The metalloprotease ADAMTS13, known for cleaving ultra-large von Willebrand factor, has [...] Read more.
Peripheral artery disease is a common manifestation of atherosclerosis, characterized by insufficient tissue perfusion and chronic ischemia. Arteriogenesis and angiogenesis are essential endogenous mechanisms to restore blood flow and limit ischemic injury. The metalloprotease ADAMTS13, known for cleaving ultra-large von Willebrand factor, has been implicated in thrombotic and inflammatory regulation. However, its role in ischemic vascular remodeling remains unclear. Using a murine hind limb ischemia model, we investigated the effect of ADAMTS13 deficiency on arteriogenesis and angiogenesis by comparing male ADAMTS13−/− and wild-type control mice. Perfusion recovery, vascular cell proliferation, immune cell infiltration, and thrombotic activity were evaluated using laser Doppler measurements, immunohistochemical analysis of adductor and gastrocnemius muscle tissues, and in vivo microscopy. ADAMTS13 deficiency did not impair perfusion recovery, collateral artery growth, or capillarization. While platelet adhesion was slightly increased in ADAMTS13−/− mice, no thrombotic occlusions were observed. Inflammatory responses, including macrophage and neutrophil infiltration as well as macrophage polarization, were largely unaffected. Despite previous in vitro evidence indicating an angiogenic role for ADAMTS13, its absence did not compromise angiogenesis in vivo. Our findings suggest that ADAMTS13 does not play a critical role in ischemia-related angiogenesis and arteriogenesis under sterile conditions and may be relevant only in contexts involving acute and sufficiently strong thromboinflammatory stimuli. Full article
(This article belongs to the Section Molecular Pathology, Diagnostics, and Therapeutics)
Show Figures

Figure 1

19 pages, 1156 KB  
Article
Biomechanical and Physiological Implications of the Hiking Position in Laser Class Sailing
by Carlotta Fontana, Alessandro Naddeo and Rosaria Califano
Appl. Sci. 2025, 15(18), 9853; https://doi.org/10.3390/app15189853 - 9 Sep 2025
Viewed by 1121
Abstract
Background: This study investigated the biomechanical and physiological demands of the hiking position in Laser sailing, a posture requiring sailors to extend their upper bodies outside the boat to counter wind-induced heeling. This study utilized a mixed-methods approach. Methods: Twenty-two experienced Laser sailors [...] Read more.
Background: This study investigated the biomechanical and physiological demands of the hiking position in Laser sailing, a posture requiring sailors to extend their upper bodies outside the boat to counter wind-induced heeling. This study utilized a mixed-methods approach. Methods: Twenty-two experienced Laser sailors participated in both on-land and offshore assessments. The study combined subjective discomfort ratings, biomechanical measurements, digital human modeling, and muscle activation analysis to evaluate the effects of hiking during and after exertion. Results: A two-way ANOVA showed significant effects by body region and time. The quadriceps, abdominals, and lower back reported the highest discomfort. Key postural angles were identified, including knee and hip flexion, trunk inclination, and ankle dorsiflexion. Muscle activation analysis revealed the highest engagement in the rectus abdominis (46.1% MVC), brachialis (~45%), and psoas major (~41%), with notable bilateral asymmetries. The trunk region had the highest overall activation (28.7% MVC), followed by the upper limbs (~18.7%), while the lower limbs were minimally engaged during static hiking. Conclusions: On-water conditions resulted in greater variability in joint angles, likely reflecting wind fluctuations and wave-induced boat motion. Findings highlight the quadriceps, abdominals, and lower back as primary contributors to sustained hiking, while also emphasizing the importance of targeted endurance training and ergonomic equipment design. These insights can guide training, recovery, and ergonomic strategies to optimize performance and reduce injury risk in Laser sailors. Full article
Show Figures

Figure 1

16 pages, 1046 KB  
Review
How Can Technology Improve Burn Wound Care: A Review of Wound Imaging Technologies and Their Application in Burns—UK Experience
by Nawras Farhan, Zakariya Hassan, Mohammad Al Mahdi Ali, Zaid Alqalaf, Roeya E. Rasul and Steven Jeffery
Diagnostics 2025, 15(17), 2277; https://doi.org/10.3390/diagnostics15172277 - 8 Sep 2025
Viewed by 1558
Abstract
Burn wounds are complex injuries that require timely and accurate assessment to guide treatment decisions and improve healing outcomes. Traditional clinical evaluations are largely subjective, often leading to delays in intervention and increased risk of complications. Imaging technologies have emerged as valuable tools [...] Read more.
Burn wounds are complex injuries that require timely and accurate assessment to guide treatment decisions and improve healing outcomes. Traditional clinical evaluations are largely subjective, often leading to delays in intervention and increased risk of complications. Imaging technologies have emerged as valuable tools that enhance diagnostic accuracy and enable objective, real-time assessment of wound characteristics. This review aims to evaluate the range of imaging modalities currently applied in burn wound care and assess their clinical relevance, diagnostic accuracy, and cost-effectiveness. It explores how these technologies address key challenges in wound evaluation, particularly related to burn depth, perfusion status, bacterial burden, and healing potential. A comprehensive narrative review was conducted, drawing on peer-reviewed journal articles, NICE innovation briefings, and clinical trial data. The databases searched included PubMed, Ovid MEDLINE, and the Cochrane Library. Imaging modalities examined include Laser Doppler Imaging (LDI), Fluorescence Imaging (FI), Near-Infrared Spectroscopy (NIR), Hyperspectral Imaging, Spatial Frequency Domain Imaging (SFDI), and digital wound measurement systems. The clinical application and integration of these modalities in UK clinical practice were also explored. Each modality demonstrated unique clinical benefits. LDI was effective in assessing burn depth and perfusion, improving surgical planning, and reducing unnecessary procedures. FI, particularly the MolecuLight i:X device (MolecuLight Inc., Toronto, ON, Canada), accurately identified bacterial burden and guided targeted interventions. NIR and Hyperspectral Imaging provided insights into tissue oxygenation and viability, while SFDI enabled early detection of infection and vascular compromise. Digital measurement tools offered accurate, non-contact assessment and supported telemedicine use. NICE recognized both LDI and MolecuLight as valuable tools with the potential to improve outcomes and reduce healthcare costs. Imaging technologies significantly improve the precision and efficiency of burn wound care. Their ability to offer objective, non-invasive diagnostics enhances clinical decision-making. Future research should focus on broader validation and integration into clinical guidelines to ensure widespread adoption. Full article
(This article belongs to the Special Issue Diagnostics in the Emergency and Critical Care Medicine)
Show Figures

Figure 1

17 pages, 1005 KB  
Case Report
Management of Acute Kidney Injury Using Peritoneal Dialysis in a Bottlenose Dolphin (Tursiops truncatus) with Bilateral Ureteral Obstruction
by Todd L. Schmitt, Thomas H. Reidarson, James F. McBain, Hendrik H. Nollens, Amber P. Sanchez and David M. Ward
J. Zool. Bot. Gard. 2025, 6(3), 40; https://doi.org/10.3390/jzbg6030040 - 7 Aug 2025
Viewed by 1593
Abstract
An adult female bottlenose dolphin (Tursiops truncatus) housed at a public oceanarium presented with acute anorexia and lethargy. A blood analysis demonstrated mild leukocytosis, marked azotemia, hyperkalemia, and hyperphosphatemia suggestive of acute kidney injury or renal insufficiency. Ultrasound examination of the [...] Read more.
An adult female bottlenose dolphin (Tursiops truncatus) housed at a public oceanarium presented with acute anorexia and lethargy. A blood analysis demonstrated mild leukocytosis, marked azotemia, hyperkalemia, and hyperphosphatemia suggestive of acute kidney injury or renal insufficiency. Ultrasound examination of the dolphin revealed ascites, pleural effusion, bilateral nephrolithiasis, mild hydronephrosis, and bilateral hydroureter consistent with bilateral post-renal obstruction. Initial treatment consisted of antibiotics, oral fluids, and anti-inflammatory treatment. Further imaging diagnosed bilateral obstructing ureteroliths at both ureteral orifice junctions of the urinary bladder. The dolphin’s azotemia and hyperkalemia were nonresponsive to traditional medical management; therefore, peritoneal dialysis was performed for emergent clinical stabilization. Peritoneal dialysis was conducted over 3 days and facilitated the patient to undergo laser lithotripsy of the offending ureteral obstruction. The dolphin made a full recovery following months of intensive medical treatment for complications from peritoneal dialysis and secondary peritonitis. This is the first documented case of successful, though complicated, peritoneal dialysis in a cetacean. Full article
Show Figures

Figure 1

14 pages, 2806 KB  
Article
Pilot Study on Resuscitation Volume’s Effect on Perfusion and Inflammatory Cytokine Expression in Peri-Burn Skin: Implications for Burn Conversion
by Tamer R. Hage, Edward J. Kelly, Eriks Ziedins, Babita Parajuli, Cameron S. D’Orio, David M. Burmeister, Lauren Moffatt, Jeffrey W. Shupp and Bonnie C. Carney
Eur. Burn J. 2025, 6(3), 42; https://doi.org/10.3390/ebj6030042 - 28 Jul 2025
Viewed by 843
Abstract
Fluid resuscitation after thermal injury is paramount to avoid burn shock and restore organ perfusion. Both over- and under-resuscitation can lead to unintended consequences affecting patient outcomes. While many studies have examined systemic effects, limited data exist on how fluid resuscitation impacts burn [...] Read more.
Fluid resuscitation after thermal injury is paramount to avoid burn shock and restore organ perfusion. Both over- and under-resuscitation can lead to unintended consequences affecting patient outcomes. While many studies have examined systemic effects, limited data exist on how fluid resuscitation impacts burn wound progression in the acute period. Furthermore, the mechanisms underlying burn wound progression remain not fully understood. This study used a swine model to investigate how varying resuscitation levels affect peri-burn wound dynamics. Twenty-seven female Yorkshire pigs were anesthetized, subjected to 40% total body surface area burn and 15% hemorrhage, then randomized (n = 9) to receive decision-support-driven (adequate, 2–4 mL/kg/%TBSA), fluid-withholding (under, <1 mL/kg/%TBSA), or high-constant-rate (over, >>4 mL/kg/%TBSA) resuscitation. Pigs were monitored for 24 h in an intensive care setting prior to necropsy. Laser Doppler Imaging (LDI) was conducted pre-burn and at 2, 6, 12, and 24 h post burn to assess perfusion. Biopsies were taken from burn, peri-burn (within 2 cm), and normal skin. RNA was isolated at 24 h for the qRT-PCR analysis of IL-6, CXCL8, and IFN-γ. At hour 2, LDI revealed increased peri-burn perfusion in over-resuscitated animals vs. under-resuscitated animals (p = 0.0499). At hour 24, IL-6 (p = 0.0220) and IFN-γ (p = 0.0253) were elevated in over-resuscitated peri-burn skin. CXCL8 showed no significant change. TUNEL staining revealed increased apoptosis in over- and under-resuscitated peri-burn skin. Differences in perfusion and cytokine expression based on resuscitation strategy suggest that fluid levels may influence burn wound progression. Full article
Show Figures

Figure 1

38 pages, 12524 KB  
Article
Therapeutic Efficacy of Plant-Derived Exosomes for Advanced Scar Treatment: Quantitative Analysis Using Standardized Assessment Scales
by Lidia Majewska, Agnieszka Kondraciuk, Iwona Paciepnik, Agnieszka Budzyńska and Karolina Dorosz
Pharmaceuticals 2025, 18(8), 1103; https://doi.org/10.3390/ph18081103 - 25 Jul 2025
Cited by 2 | Viewed by 6839
Abstract
Background: Wound healing and scar management remain significant challenges in dermatology and aesthetic medicine. Recent advances in regenerative medicine have introduced plant-derived exosome-like nanoparticles (PDENs) as potential therapeutic agents due to their bioactive properties. This study examines the clinical application of rose [...] Read more.
Background: Wound healing and scar management remain significant challenges in dermatology and aesthetic medicine. Recent advances in regenerative medicine have introduced plant-derived exosome-like nanoparticles (PDENs) as potential therapeutic agents due to their bioactive properties. This study examines the clinical application of rose stem cell exosomes (RSCEs) in combination with established treatments for managing different types of scars. Methods: A case series of four patients with different scar etiologies (dog bite, hot oil burn, forehead trauma, and facial laser treatment complications) was treated with RSCEs in combination with microneedling (Dermapen 4.0, 0.2–0.4 mm depth) and/or thulium laser therapy (Lutronic Ultra MD, 8–14 J), or as a standalone topical treatment. All cases underwent sequential treatments over periods ranging from two to four months, with comprehensive photographic documentation of the progression. The efficacy was assessed through clinical photography and objective evaluation using the modified Vancouver Scar Scale (mVSS) and the Patient and Observer Scar Assessment Scale (POSAS), along with assessment of scar appearance, texture, and coloration. Results: All cases demonstrated progressive improvement throughout the treatment course. The dog bite scar showed significant objective improvement, with a 71% reduction in modified Vancouver Scar Scale score (from 7/13 to 2/13) and a 61% improvement in Patient and Observer Scar Assessment Scale scores after four combined treatments. The forehead trauma case exhibited similar outcomes, with a 71% improvement in mVSS score and 55–57% improvement in POSAS scores. The hot oil burn case displayed the most dramatic improvement, with a 78% reduction in mVSS score and over 70% improvement in POSAS scores, resulting in near-complete resolution without visible scarring. The facial laser complication case showed a 75% reduction in mVSS score and ~70% improvement in POSAS scores using only topical exosome application without device-based treatments. Clinical improvements across all cases included reduction in elevation, improved texture, decreased erythema, and better integration with surrounding skin. No adverse effects were reported in any of the cases. Conclusions: This preliminary case series suggests that plant-derived exosome-like nanoparticles, specifically rose stem cell exosomes (RSCEs), may enhance scar treatment outcomes when combined with microneedling and laser therapy, or even as a standalone topical treatment. The documented objective improvements, measured by standardized scar assessment scales, along with clinical enhancements in scar appearance, texture, and coloration across different scar etiologies—dog bite, burn, traumatic injury, and iatrogenic laser damage—suggest that this approach may offer a valuable addition to the current armamentarium of scar management strategies. Notably, the successful treatment of laser-induced complications using only topical exosome application demonstrates the versatility and potential of this therapeutic modality. Full article
Show Figures

Figure 1

Back to TopTop