High-Resolution Spatiotemporal Mapping of Cerebral Metabolism During Middle-Cerebral-Artery Occlusion/Reperfusion Progression: Preliminary Insights
Abstract
1. Introduction
2. Materials and Methods
2.1. Ethics and Animal Husbandry
2.2. Transient Middle-Cerebral-Artery Occlusion (tMCAO)
2.3. Tissue Processing and TTC Staining
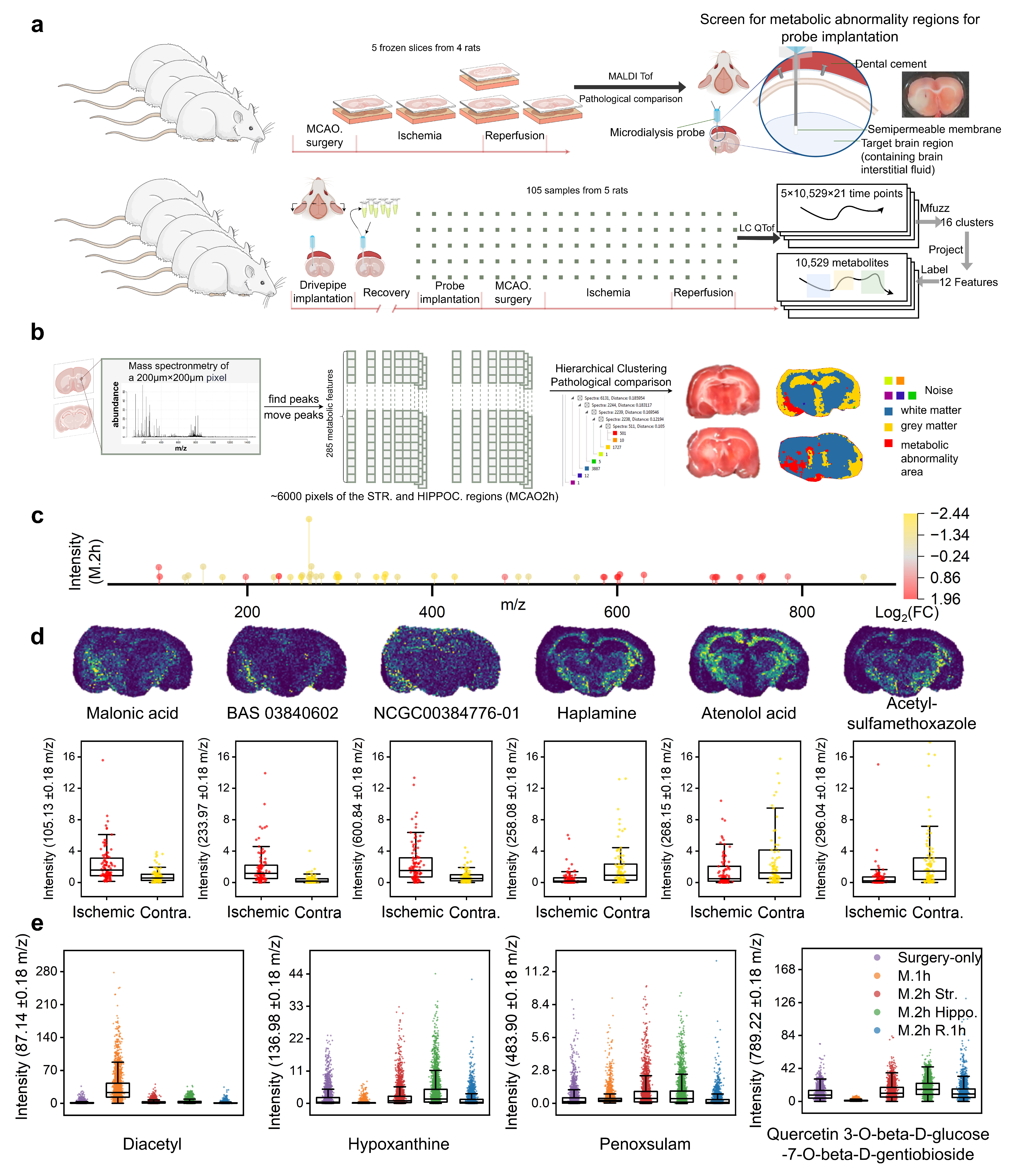
2.4. MALDI–MS Imaging and Spatial Data Processing
2.5. Stereotaxic Surgery
2.6. Microdialysis Sampling and Metabolite Extraction
2.7. LC-MS/MS and Data Processing
2.8. Enrichment and Pathway Analysis
2.9. PLS-R and LASSO Regression
3. Results
3.1. Spatial Metabolic Maps
3.2. Temporal Metabolic Maps with Labeling
3.3. Metabolite Pathway Analysis
3.4. MCAO/R Metabolic Reprogramming
3.5. StrokeAssure and StrokeProgressionTracker Models
4. Discussion
5. Conclusions
Supplementary Materials
Author Contributions
Funding
Institutional Review Board Statement
Informed Consent Statement
Data Availability Statement
Acknowledgments
Conflicts of Interest
References
- Pu, L.; Wang, L.; Zhang, R.; Zhao, T.; Jiang, Y.; Han, L. Projected Global Trends in Ischemic Stroke Incidence, Deaths and Disa-bility-Adjusted Life Years from 2020 to 2030. Stroke 2023, 54, 1330–1339. [Google Scholar] [CrossRef]
- Murray, C.J.L.; Abbafati, C.; Abbas, K.M.; Abbasi, M.; Abbasi-Kangevari, M.; Abd-Allah, F.; Abdollahi, M.; Abedi, P.; Abedi, A.; Abolhassani, H.; et al. Five Insights from the Global Burden of Disease Study 2019. Lancet 2020, 396, 1135–1159. [Google Scholar] [CrossRef]
- Prust, M.L.; Forman, R.; Ovbiagele, B. Addressing Disparities in the Global Epidemiology of Stroke. Nat. Rev. Neurol. 2024, 20, 207–221. [Google Scholar] [CrossRef]
- Warach, S.; Gaa, J.; Siewert, B.; Wielopolski, P.; Edelman, R.R. Acute Human Stroke Studied by Whole Brain Echo Planar Diffusion-Weighted Magnetic Resonance Imaging. Ann. Neurol. 1995, 37, 231–241. [Google Scholar] [CrossRef]
- Purvis, T.; Cadilhac, D.; Donnan, G.; Bernhardt, J. Systematic Review of Process Indicators: Including Early Rehabilitation In-terventions Used to Measure Quality of Acute Stroke Care. Int. J. Stroke: Off. J. Int. Stroke Soc. 2009, 4, 72–80. [Google Scholar] [CrossRef]
- Coleman, E.R.; Moudgal, R.; Lang, K.; Hyacinth, H.I.; Awosika, O.O.; Kissela, B.M.; Feng, W. Early Rehabilitation after Stroke: A Narrative Review. Curr. Atheroscler. Rep. 2017, 19, 59. [Google Scholar] [CrossRef]
- Ding, P.-L.; Zhang, K.-X.; Yao, F.; Cui, W.-Q.; Liu, Z.-L.; Wang, Y.-R.; Wang, X.-Y.; Liu, W.; Zhao, H.-Y.; Wu, H.-Y.; et al. Temporal Effects of Disease Signature Genes and Core Mechanisms in the Hyperacute Phase of Acute Ischemic Stroke: A Bioinformatics Analysis and Experimental Validation. Mediat. Inflamm. 2025, 2025, 6808184. [Google Scholar] [CrossRef] [PubMed]
- Fluri, F.; Schuhmann, M.K.; Kleinschnitz, C. Animal Models of Ischemic Stroke and Their Application in Clinical Research. Drug Des. Dev. Ther. 2015, 9, 3445–3454. [Google Scholar] [CrossRef]
- McCabe, C.; Arroja, M.M.; Reid, E.; Macrae, I.M. Animal Models of Ischaemic Stroke and Characterisation of the Ischaemic Penumbra. Neuropharmacology 2018, 134, 169–177. [Google Scholar] [CrossRef]
- Feng, X.; Li, X.; Feng, J.; Xia, J. Intracranial Hemorrhage Management in the Multi-Omics Era. Heliyon 2023, 9, e14749. [Google Scholar] [CrossRef]
- Schmidt, A.; Minnerup, J.; Kleinschnitz, C. Emerging Neuroprotective Drugs for the Treatment of Acute Ischaemic Stroke. Expert Opin. Emerg. Drugs 2013, 18, 109–120. [Google Scholar] [CrossRef]
- Huang, J.; Chen, L.; Yao, Z.; Sun, X.; Tong, X.; Dong, S. The Role of Mitochondrial Dynamics in Cerebral Ischemia-Reperfusion Injury. Biomed. Pharmacother. 2023, 162, 114671. [Google Scholar] [CrossRef]
- Shen, L.; Gan, Q.; Yang, Y.; Reis, C.; Zhang, Z.; Xu, S.; Zhang, T.; Sun, C. Mitophagy in Cerebral Ischemia and Ische-mia/Reperfusion Injury. Front. Aging Neurosci. 2021, 13, 687246. [Google Scholar] [CrossRef]
- Chen, H.; He, Y.; Chen, S.; Qi, S.; Shen, J. Therapeutic Targets of Oxidative/Nitrosative Stress and Neuroinflammation in Ischemic Stroke: Applications for Natural Product Efficacy with Omics and Systemic Biology. Pharmacol. Res. 2020, 158, 104877. [Google Scholar] [CrossRef]
- Wang, P.; Cui, Y.; Ren, Q.; Yan, B.; Zhao, Y.; Yu, P.; Gao, G.; Shi, H.; Chang, S.; Chang, Y.-Z. Mitochondrial Ferritin Attenuates Cerebral Ischaemia/Reperfusion Injury by Inhibiting Ferroptosis. Cell Death Dis. 2021, 12, 447. [Google Scholar] [CrossRef] [PubMed]
- Madabhushi, R.; Pan, L.; Tsai, L.-H. DNA Damage and Its Links to Neurodegeneration. Neuron 2014, 83, 266–282. [Google Scholar] [CrossRef] [PubMed]
- Pickrell, A.M.; Youle, R.J. The Roles of PINK1, Parkin, and Mitochondrial Fidelity in Parkinson’s Disease. Neuron 2015, 85, 257–273. [Google Scholar] [CrossRef]
- Jessen, N.A.; Munk, A.S.F.; Lundgaard, I.; Nedergaard, M. The Glymphatic System: A Beginner’s Guide. Neurochem. Res. 2015, 40, 2583–2599. [Google Scholar] [CrossRef]
- Hetz, C.; Mollereau, B. Disturbance of Endoplasmic Reticulum Proteostasis in Neurodegenerative Diseases. Nat. Rev. Neurosci. 2014, 15, 233–249. [Google Scholar] [CrossRef]
- Ra, N. The Role of Autophagy in Neurodegenerative Disease. Nat. Med. 2013, 19, 983–997. [Google Scholar] [CrossRef]
- Liebeskind, D.S.; Wardlaw, J.M. Imaging Advances in Stroke: Use of Advanced Neurovascular Imaging or Disruptive Innovation with Artificial Intelligence? Stroke 2023, 54, 1123–1126. [Google Scholar] [CrossRef]
- Zheng, Y.; Cai, R.; Wang, K.; Zhang, J.; Zhuo, Y.; Dong, H.; Zhang, Y.; Wang, Y.; Deng, F.; Ji, E.; et al. In Vivo Multiplex Imaging of Dynamic Neurochemical Networks with Designed Far-Red Dopamine Sensors. Science 2025, 388, eadt7705. [Google Scholar] [CrossRef]
- Lai, K.; Pritišanac, I.; Liu, Z.-Q.; Liu, H.-W.; Gong, L.-N.; Li, M.-X.; Lu, J.-F.; Qi, X.; Xu, T.-L.; Forman-Kay, J.; et al. Glutamate Acts on Acid-Sensing Ion Channels to Worsen Ischaemic Brain Injury. Nature 2024, 631, 826–834. [Google Scholar] [CrossRef]
- Mottahedin, A.; Prag, H.A.; Dannhorn, A.; Mair, R.; Schmidt, C.; Yang, M.; Sorby-Adams, A.; Lee, J.J.; Burger, N.; Ku-laveerasingam, D.; et al. Targeting Succinate Metabolism to Decrease Brain Injury upon Mechanical Thrombectomy Treatment of Ischemic Stroke. Redox Biol. 2023, 59, 102600. [Google Scholar] [CrossRef] [PubMed]
- D’Alessandro, A.; Nouraie, S.M.; Zhang, Y.; Cendali, F.; Gamboni, F.; Reisz, J.A.; Zhang, X.; Bartsch, K.W.; Galbraith, M.D.; Espinosa, J.M.; et al. Metabolic Signatures of Cardiorenal Dysfunction in Plasma from Sickle Cell Patients as a Function of Therapeutic Transfusion and Hydroxyurea Treatment. Haematologica 2023, 108, 3418–3432. [Google Scholar] [CrossRef]
- Botello-Marabotto, M.; Plana, E.; Martínez-Bisbal, M.C.; Medina, P.; Bernardos, A.; Martínez-Máñez, R.; Miralles, M. Metabolomic Study for the Identification of Symptomatic Carotid Plaque Biomarkers. Talanta 2025, 284, 127211. [Google Scholar] [CrossRef] [PubMed]
- Otto, C.; Kalantzis, R.; Kübler-Weller, D.; Kühn, A.A.; Böld, T.; Regler, A.; Strathmeyer, S.; Wittmann, J.; Ruprecht, K.; Heelemann, S. Comprehensive Analysis of the Cerebrospinal Fluid and Serum Metabolome in Neurological Diseases. J. Neuroinflammation 2024, 21, 234. [Google Scholar] [CrossRef] [PubMed]
- Naik, A.; Adeleye, O.; Koester, S.W.; Winkler, E.A.; Hartke, J.N.; Karahalios, K.; Mihaljevic, S.; Rani, A.; Raikwar, S.; Rulney, J.D.; et al. Cerebrospinal Fluid Biomarkers for Diagnosis and the Prognostication of Acute Ischemic Stroke: A Systematic Review. Int. J. Mol. Sci. 2023, 24, 10902. [Google Scholar] [CrossRef]
- Shao, Y.; Fu, Z.; Wang, Y.; Yang, Z.; Lin, Y.; Li, S.; Cheng, C.; Wei, M.; Liu, Z.; Xu, G.; et al. A Metabolome Atlas of Mouse Brain on the Global Metabolic Signature Dynamics Following Short-Term Fasting. Signal Transduct. Targeted Ther. 2023, 8, 334. [Google Scholar] [CrossRef]
- Baranovicova, E.; Kalenska, D.; Kaplan, P.; Kovalska, M.; Tatarkova, Z.; Lehotsky, J. Blood and Brain Metabolites after Cerebral Ischemia. Int. J. Mol. Sci. 2023, 24, 17302. [Google Scholar] [CrossRef]
- Li, K.; Wang, S.; Tang, W.; Chen, Y.; Li, B. MALDI MSI-Based Spatial Amine Metabolomics Revealing the Protective Effect of Combination Therapy against Cerebral Ischemia/Reperfusion-Induced Brain Injury in Rats. J. Pharm. Biomed. Anal. 2025, 257, 116715. [Google Scholar] [CrossRef]
- Jiang, Y.; Wu, Q.; Dang, Y.; Peng, L.; Meng, L.; You, C. Untargeted Metabolomics Unveils Critical Metabolic Signatures in Novel Phenotypes of Acute Ischemic Stroke. Metab. Brain Dis. 2025, 40, 130. [Google Scholar] [CrossRef]
- Ban, W.; Jiang, X.; Lv, L.; Jiao, Y.; Huang, J.; Yang, Z.; You, Y. Illustrate the Distribution and Metabolic Regulatory Effects of Pterostilbene in Cerebral Ischemia-Reperfusion Rat Brain by Mass Spectrometry Imaging and Spatial Metabolomics. Talanta 2024, 266, 125060. [Google Scholar] [CrossRef]
- Jickling, G.C.; Sharp, F.R. Biomarker Panels in Ischemic Stroke. Stroke 2015, 46, 915–920. [Google Scholar] [CrossRef]
- Tian, F.; Liu, R.; Fan, C.; Sun, Y.; Huang, X.; Nie, Z.; Zhao, X.; Pu, X. Effects of Thymoquinone on Small-Molecule Metabolites in a Rat Model of Cerebral Ischemia Reperfusion Injury Assessed Using MALDI-MSI. Metabolites 2020, 10, 27. [Google Scholar] [CrossRef]
- Liu, H.; Chen, R.; Wang, J.; Chen, S.; Xiong, C.; Wang, J.; Hou, J.; He, Q.; Zhang, N.; Nie, Z.; et al. 1,5-Diaminonaphthalene Hydrochloride Assisted Laser Desorption/Ionization Mass Spectrometry Imaging of Small Molecules in Tissues Following Focal Cerebral Ischemia. Anal. Chem. 2014, 86, 10114–10121. [Google Scholar] [CrossRef]
- Liu, R.-Z.; Fan, C.-X.; Zhang, Z.-L.; Zhao, X.; Sun, Y.; Liu, H.-H.; Nie, Z.-X.; Pu, X.-P. Effects of Dl-3-n-Butylphthalide on Cerebral Ischemia Infarction in Rat Model by Mass Spectrometry Imaging. Int. J. Mol. Sci. 2017, 18, 2451. [Google Scholar] [CrossRef] [PubMed]
- Jia, J.; Zhang, H.; Liang, X.; Dai, Y.; Liu, L.; Tan, K.; Ma, R.; Luo, J.; Ding, Y.; Ke, C. Application of Metabolomics to the Discovery of Biomarkers for Ischemic Stroke in the Murine Model: A Comparison with the Clinical Results. Mol. Neurobiol. 2021, 58, 6415–6426. [Google Scholar] [CrossRef]
- Ke, C.; Pan, C.-W.; Zhang, Y.; Zhu, X.; Zhang, Y. Metabolomics Facilitates the Discovery of Metabolic Biomarkers and Pathways for Ischemic Stroke: A Systematic Review. Metabolomics 2019, 15, 152. [Google Scholar] [CrossRef] [PubMed]
- Song, R.; Wang, Y.; Li, Y.; Wang, Q.; Zhang, S.; Sun, D.; Sun, G.; Sun, L.; Ren, X. Unraveling the Regulatory Network of Barley Grain Metabolism through the Integrative Analysis of Multiomics and mQTL. Nat. Commun. 2025, 16, 5544. [Google Scholar] [CrossRef] [PubMed]
- Wei, Z.; Zhongbing, C.; Xiuqin, Y.; Luying, S.; Huan, M.; Sixi, Z. Integrated Transcriptomics and Metabolomics Reveal Key Metabolic Pathway Responses in Pistia Stratiotes Under Cd Stress. J. Hazard. Mater. 2023, 452, 131214. [Google Scholar] [CrossRef]
- He, S.; Zhu, C.; Liu, Y.; Xu, Z.; Sun, R.; Yang, B.; Guo, X.; Herrmanni, M.; Muñoz, L.E.; Gjertsson, I.; et al. A Longitudinal Cohort Study Uncovers Plasma Protein Biomarkers Predating Clinical Onset and Treatment Response of Rheumatoid Arthritis. Nat. Commun. 2025, 16, 6692. [Google Scholar] [CrossRef]
- Huang, Z.; Li, X.; Liu, J.; Wang, H. Of Potential Noncoding RNAs Related to Spinal Cord Injury Based on Competing Endogenous RNAs. Mol. Neurobiol. 2024, 61, 10901–10915. [Google Scholar] [CrossRef]
- Li, L.; Luo, W.; Wang, Q.; Wang, D.; Li, Z.; Tang, R.; Wang, Q.; Tian, H.; Zhao, L.; Niu, Y. Multi-Omic Analysis Highlights New Candidate Genes Involved in Triterpenoid and Sesquiterpenoid Biosynthesis in Codonopsis Pilosula (Franch.). Nannf. Ind. Crops Prod. 2025, 226, 120685. [Google Scholar] [CrossRef]
- Gao, S.; Shan, D.; Tang, Y. Identification Biomarkers in Disease Progression of Obstructive Sleep Apnea from Children Serum Based on WGCNA and Mfuzz. Front. Neurol. 2024, 15, 1452507. [Google Scholar] [CrossRef]
- Gao, Y.; Fang, C.; Wang, J.; Ye, Y.; Li, Y.; Xu, Q.; Kang, X.; Gu, L. Neuroinflammatory Biomarkers in the Brain, Cerebrospinal Fluid, and Blood after Ischemic Stroke. Mol. Neurobiol. 2023, 60, 5117–5136. [Google Scholar] [CrossRef]
- Wang, W.; Li, M.; Chen, Q.; Wang, J. Hemorrhagic Transformation after Tissue Plasminogen Activator Reperfusion Therapy for Ischemic Stroke: Mechanisms, Models, and Biomarkers. Mol. Neurobiol. 2015, 52, 1572–1579. [Google Scholar] [CrossRef]
- Wu, L.; Chen, C.; Li, Y.; Guo, C.; Fan, Y.; Yu, D.; Zhang, T.; Wen, B.; Yan, Z.; Liu, A. UPLC-Q-TOF/MS-Based Serum Metabolomics Reveals the Anti-Ischemic Stroke Mechanism of Nuciferine in MCAO Rats. ACS Omega 2020, 5, 33433–33444. [Google Scholar] [CrossRef]
- Ma, Q.; Wang, C.; Wang, M.; Li, Y.; Li, P.; Wang, J.; Cheng, L.; An, Y.; Dai, H.; Duan, Y.; et al. Investigation of Brain Damage Mechanism in Middle Cerebral Artery Occlusion/Reperfusion Rats Based on i-TRAQ Quantitative Proteomics. Exp. Brain Res. 2021, 239, 1247–1260. [Google Scholar] [CrossRef]
- Mestre, H.; Du, T.; Sweeney, A.M.; Liu, G.; Samson, A.J.; Peng, W.; Mortensen, K.N.; Stæger, F.F.; Bork, P.A.R.; Bashford, L.; et al. Cerebrospinal Fluid Influx Drives Acute Ischemic Tissue Swelling. Science 2020, 367, eaax7171. [Google Scholar] [CrossRef]
- Huang, D.; Yang, Y.; Song, W.; Jiang, C.; Zhang, Y.; Zhang, A.; Lin, Z.; Ke, X. Untargeted Metabonomic Analysis of a Cerebral Stroke Model in Rats: A Study Based on UPLC–MS/MS. Front. Neurosci. 2023, 17, 1084813. [Google Scholar] [CrossRef]
- Rashad, S.; Saigusa, D.; Yamazaki, T.; Matsumoto, Y.; Tomioka, Y.; Saito, R.; Uruno, A.; Niizuma, K.; Yamamoto, M.; Tominaga, T. Metabolic Basis of Neuronal Vulnerability to Ischemia; an in Vivo Untargeted Metabolomics Approach. Sci. Rep. 2020, 10, 6507. [Google Scholar] [CrossRef]
- Sidorov, E.V.; Rout, M.; Xu, C.; Jordan, L.; Fields, E.; Apple, B.; Smith, K.; Gordon, D.; Chainakul, J.; Sanghera, D.K. Difference in Acute and Chronic Stage Ischemic Stroke Metabolic Markers with Controls. J. Stroke Cerebrovasc. Dis. 2023, 32, 107211. [Google Scholar] [CrossRef]
- Pardridge, W.M.; Connor, J.D.; Crawford, I.L.; Oldendorf, W.H. Pekmeability Changes in the Blood-Brain Barrier: Causes and Consequences. CRC Crit. Rev. Toxicol. 1975, 3, 159–199. [Google Scholar] [CrossRef]
- Bossola, M.; Picconi, B. Uremic Toxins and the Brain in Chronic Kidney Disease. J. Nephrol. 2024, 37, 1391–1395. [Google Scholar] [CrossRef]
- Colaço, C.S.; Alves, S.S.; Nolli, L.M.; Pinheiro, W.O.; de Oliveira, D.G.R.; Santos, B.W.L.; Pic-Taylor, A.; Mortari, M.R.; Caldas, E.D. Toxicity of Ayahuasca after 28 Days Daily Exposure and Effects on Monoamines and Brain-Derived Neurotrophic Factor (BDNF) in Brain of Wistar Rats. Metab. Brain Dis. 2020, 35, 739–751. [Google Scholar] [CrossRef]
- Khan, M.; Ullah, A.; Halim, S.A.; Waqas, M.; Mushtaque, A.; Mulk, S.; Khan, F.; Gao, L.; Khalid, A.; Nizamani, A.; et al. Exploring Tryptamine Derivatives as Potential Agents for Diabetes and Cancer Treatment: In-Vitro Kinetics, Molecular Docking, and Cell Toxicity Based Investigations. J. Biomol. Struct. Dyn. 2025, 1–24. [Google Scholar] [CrossRef]
- Rossi, S.; Picetti, E.; Zoerle, T.; Carbonara, M.; Zanier, E.R.; Stocchetti, N. Fluid Management in Acute Brain Injury. Curr. Neurol. Neurosci. Rep. 2018, 18, 74. [Google Scholar] [CrossRef]
- Sari, E.A.; Suharjono, S.; Wahyuhadi, J.; Purwanto, B.; Sulistiawati, S.; Yudiwati, R. Monitoring Serum Creatinine, Blood Urea Nitrogen in Patients Brain Injury with Mannitol Therapy. Folia Med. Indones. 2020, 56, 254–260. [Google Scholar] [CrossRef]
- Cappel, D.A.; Deja, S.; Duarte, J.A.G.; Kucejova, B.; Iñigo, M.; Fletcher, J.A.; Fu, X.; Berglund, E.D.; Liu, T.; Elmquist, J.K.; et al. Pyruvate-Carboxylase-Mediated Anaplerosis Promotes Antioxidant Capacity by Sustaining TCA Cycle and Redox Metabolism in Liver. Cell Metab. 2019, 29, 1291–1305.e8. [Google Scholar] [CrossRef]
- Shimomura, Y.; Kitaura, Y. Physiological and Pathological Roles of Branched-Chain Amino Acids in the Regulation of Protein and Energy Metabolism and Neurological Functions. Pharmacol. Res. 2018, 133, 215–217. [Google Scholar] [CrossRef]
- Holeček, M. Branched-Chain Amino Acids in Health and Disease: Metabolism, Alterations in Blood Plasma, and as Supplements. Nutr. Metab. 2018, 15, 33. [Google Scholar] [CrossRef]
- Baranovicova, E.; Kalenska, D.; Lehotsky, J. Glutamate/GABA/Glutamine Ratios in Intact and Ischemia Reperfusion Challenged Rat Brain Subregions, the Effect of Ischemic Preconditioning. Metab. Brain Dis. 2025, 40, 121. [Google Scholar] [CrossRef]
- Li, W.; Liu, X.; Li, H.; Zeng, J.; Chen, Y.; Xu, B. Metabolomic and Transcriptomic Insights into the Mechanisms of Renal Ische-mia-Reperfusion Injury Progression. Sci. Rep. 2024, 14, 30101. [Google Scholar] [CrossRef]
- Hardie, D.G. AMP-Activated/SNF1 Protein Kinases: Conserved Guardians of Cellular Energy. Nat. Rev. Mol. Cell Biol. 2007, 8, 774–785. [Google Scholar] [CrossRef]
- Bai, Y.; Wu, J.; Yang, Z.; Wang, X.; Zhang, D.; Ma, J. Mitochondrial Quality Control in Cardiac Ischemia/Reperfusion Injury: New Insights into Mechanisms and Implications. Cell Biol. Toxicol. 2023, 39, 33–51. [Google Scholar] [CrossRef]
- Capuzzimati, M.; Hough, O.; Liu, M. Cell Death and Ischemia-Reperfusion Injury in Lung Transplantation. J. Heart Lung Transplant. 2022, 41, 1003–1013. [Google Scholar] [CrossRef]
- Bachhawat, A.K.; Yadav, S. The Glutathione Cycle: Glutathione Metabolism beyond the γ-Glutamyl Cycle. IUBMB Life 2018, 70, 585–592. [Google Scholar] [CrossRef]
- Griffith, O.W. Biologic and Pharmacologic Regulation of Mammalian Glutathione Synthesis. Free Radic. Biol. Med. 1999, 27, 922–935. [Google Scholar] [CrossRef]
- Hurtado, H.N.; Gresch, A.; Düfer, M. NMDA Receptors—Regulatory Function and Pathophysiological Significance for Pancreatic Beta Cells. Biol. Chem. 2023, 404, 311–324. [Google Scholar] [CrossRef]
- Doble, A. The Role of Excitotoxicity in Neurodegenerative Disease: Implications for Therapy. Pharmacol. Ther. 1999, 81, 163–221. [Google Scholar] [CrossRef]
- Xiao, W.; Wang, R.-S.; Handy, D.E.; Loscalzo, J. NAD(H) and NADP(H) Redox Couples and Cellular Energy Metabolism. An-tioxid. Redox Signal. 2018, 28, 251–272. [Google Scholar] [CrossRef]
- Risitano, A.; Toni, D. Time Is Brain: Timing of Revascularization of Brain Arteries in Stroke. Eur. Heart J. Suppl. 2020, 22, L155–L159. [Google Scholar] [CrossRef]
- Piccardi, B.; Biagini, S.; Iovene, V.; Palumbo, V. Blood Biomarkers of Parenchymal Damage in Ischemic Stroke Patients Treated with Revascularization Therapies. Biomark. Insights 2019, 14, 1177271919888225. [Google Scholar] [CrossRef]
- Pardridge, W.M. Blood-Brain Barrier Carrier-Mediated Transport and Brain Metabolism of Amino Acids. Neurochem. Res. 1998, 23, 635–644. [Google Scholar] [CrossRef]
- Shebl, N.; Salama, M. From Metabolomics to Proteomics: Understanding the Role of Dopa Decarboxylase in Parkinson’s Disease. Scientific Commentary on: “Comprehensive Proteomics of CSF, Plasma, and Urine Identify DDC and Other Biomarkers of Early Parkinson’s Disease.”. Acta Neuropathol. 2024, 147, 88. [Google Scholar] [CrossRef]
- Mohapatra, S.R.; Sadik, A.; Sharma, S.; Poschet, G.; Gegner, H.M.; Lanz, T.V.; Lucarelli, P.; Klingmüller, U.; Platten, M.; Heiland, I.; et al. Hypoxia Routes Tryptophan Homeostasis towards Increased Tryptamine Production. Front. Immunol. 2021, 12. [Google Scholar] [CrossRef]
- Murray, I.A.; Krishnegowda, G.; DiNatale, B.C.; Flaveny, C.; Chiaro, C.; Lin, J.-M.; Sharma, A.K.; Amin, S.; Perdew, G.H. De-velopment of a Selective Modulator of Aryl Hydrocarbon (Ah) Receptor Activity That Exhibits Anti-Inflammatory Properties. Chem. Res. Toxicol. 2010, 23, 955–966. [Google Scholar] [CrossRef]
- Bock, K.W. Aryl Hydrocarbon Receptor (AHR) Functions: Balancing Opposing Processes Including Inflammatory Reactions. Biochem. Pharmacol. 2020, 178, 114093. [Google Scholar] [CrossRef]
- Singh, S.; Rana, A.; Kaur, S.; Singh, J.; Rahi, V.; Choudhury, H.; Kumar, P. Pharmacology of Melatonin and Its Receptors. In Frontiers in Pharmacology of Neurotransmitters; Kumar, P., Deb, P.K., Eds.; Springer: Singapore, 2020; pp. 293–324. ISBN 978-981-15-3556-7. [Google Scholar]
- Boutin, J.A.; Kennaway, D.J.; Jockers, R. Melatonin: Facts, Extrapolations and Clinical Trials. Biomolecules 2023, 13, 943. [Google Scholar] [CrossRef]
- Morte, B.; Gil-Ibañez, P.; Heuer, H.; Bernal, J. Brain Gene Expression in Systemic Hypothyroidism and Mouse Models of MCT8 Deficiency: The Mct8-Oatp1c1-Dio2 Triad. Thyroid: Off. J. Am. Thyroid Assoc. 2021, 31, 985–993. [Google Scholar] [CrossRef]
- Harper, M.-E.; Seifert, E.L. Thyroid Hormone Effects on Mitochondrial Energetics. Thyroid: Off. J. Am. Thyroid Assoc. 2008, 18, 145–156. [Google Scholar] [CrossRef]
- Sinha, R.A.; Singh, B.K.; Zhou, J.; Wu, Y.; Farah, B.L.; Ohba, K.; Lesmana, R.; Gooding, J.; Bay, B.-H.; Yen, P.M. Thyroid Hormone Induction of Mitochondrial Activity Is Coupled to Mitophagy via ROS-AMPK-ULK1 Signaling. Autophagy 2015, 11, 1341–1357. [Google Scholar] [CrossRef]
- Ben-Ari, Z.; Pappo, O.; Yitzhaki, S.; Cheporko, Y.; Shainberg, A.; Zinman, T.; Ravid, A.; Zemel, R.; Bachmatov, L.; Kurtzwald, E.; et al. Uridine-5′-Triphosphate Protects against Hepatic- Ischemic/Reperfusion Injury in Mice. Transplantation 2009, 87, 1155. [Google Scholar] [CrossRef]
- Ladds, M.J.G.W.; Popova, G.; Pastor-Fernández, A.; Kannan, S.; van Leeuwen, I.M.M.; Håkansson, M.; Walse, B.; Tholander, F.; Bhatia, R.; Verma, C.S.; et al. Exploitation of Dihydroorotate Dehydrogenase (DHODH) and P53 Activation as Therapeutic Targets: A Case Study in Polypharmacology. J. Biol. Chem. 2020, 295, 17935–17949. [Google Scholar] [CrossRef]
- Lee, H.; Lee, E.-J.; Ham, S.; Lee, H.-B.; Lee, J.S.; Kwon, S.U.; Kim, J.S.; Kim, N.; Kang, D.-W. Machine Learning Approach to Identify Stroke within 4.5 Hours. Stroke 2020, 51, 860–866. [Google Scholar] [CrossRef]
- Zhang, X.; Wang, X.; Wang, S.; Zhang, Y.; Wang, Z.; Yang, Q.; Wang, S.; Cao, R.; Yu, B.; Zheng, Y.; et al. Machine Learning Algorithms Assisted Identification of Post-Stroke Depression Associated Biological Features. Front. Neurosci. 2023, 17, 1146620. [Google Scholar] [CrossRef]
- Zhang, Y.; Zhu, D.; Li, T.; Wang, X.; Zhao, L.; Yang, X.; Dang, M.; Li, Y.; Wu, Y.; Lu, Z.; et al. Detection of Acute Ischemic Stroke and Backtracking Stroke Onset Time via Machine Learning Analysis of Metabolomics. Biomed. Pharmacother. 2022, 155, 113641. [Google Scholar] [CrossRef]
- Bosetti, F.; Koenig, J.I.; Ayata, C.; Back, S.A.; Becker, K.; Broderick, J.P.; Carmichael, S.T.; Cho, S.; Cipolla, M.J.; Corbett, D.; et al. Translational Stroke Research. Stroke 2017, 48, 2632–2637. [Google Scholar] [CrossRef]
- Qin, C.; Yang, S.; Chu, Y.-H.; Zhang, H.; Pang, X.-W.; Chen, L.; Zhou, L.-Q.; Chen, M.; Tian, D.-S.; Wang, W. Signaling Pathways Involved in Ischemic Stroke: Molecular Mechanisms and Therapeutic Interventions. Signal Transduct. Target. Ther. 2022, 7, 215. [Google Scholar] [CrossRef]
- Zhou, J.; Zhang, L.; Peng, J.; Zhang, X.; Zhang, F.; Wu, Y.; Huang, A.; Du, F.; Liao, Y.; He, Y.; et al. Astrocytic LRP1 Enables Mitochondria Transfer to Neurons and Mitigates Brain Ischemic Stroke by Suppressing ARF1 Lactylation. Cell Metab. 2024, 36, 2054–2068.e14. [Google Scholar] [CrossRef] [PubMed]





Disclaimer/Publisher’s Note: The statements, opinions and data contained in all publications are solely those of the individual author(s) and contributor(s) and not of MDPI and/or the editor(s). MDPI and/or the editor(s) disclaim responsibility for any injury to people or property resulting from any ideas, methods, instructions or products referred to in the content. |
© 2025 by the authors. Licensee MDPI, Basel, Switzerland. This article is an open access article distributed under the terms and conditions of the Creative Commons Attribution (CC BY) license (https://creativecommons.org/licenses/by/4.0/).
Share and Cite
Yuan, Z.; Xu, M.; Lu, M.; Wang, G.; Ma, J.; Ding, S.; Wu, H.; Zhang, Y.; Ma, M. High-Resolution Spatiotemporal Mapping of Cerebral Metabolism During Middle-Cerebral-Artery Occlusion/Reperfusion Progression: Preliminary Insights. Biomolecules 2025, 15, 1558. https://doi.org/10.3390/biom15111558
Yuan Z, Xu M, Lu M, Wang G, Ma J, Ding S, Wu H, Zhang Y, Ma M. High-Resolution Spatiotemporal Mapping of Cerebral Metabolism During Middle-Cerebral-Artery Occlusion/Reperfusion Progression: Preliminary Insights. Biomolecules. 2025; 15(11):1558. https://doi.org/10.3390/biom15111558
Chicago/Turabian StyleYuan, Zhongcheng, Minhao Xu, Mingze Lu, Guancheng Wang, Jingyuan Ma, Sitong Ding, Haoan Wu, Yu Zhang, and Ming Ma. 2025. "High-Resolution Spatiotemporal Mapping of Cerebral Metabolism During Middle-Cerebral-Artery Occlusion/Reperfusion Progression: Preliminary Insights" Biomolecules 15, no. 11: 1558. https://doi.org/10.3390/biom15111558
APA StyleYuan, Z., Xu, M., Lu, M., Wang, G., Ma, J., Ding, S., Wu, H., Zhang, Y., & Ma, M. (2025). High-Resolution Spatiotemporal Mapping of Cerebral Metabolism During Middle-Cerebral-Artery Occlusion/Reperfusion Progression: Preliminary Insights. Biomolecules, 15(11), 1558. https://doi.org/10.3390/biom15111558

