Sign in to use this feature.

Years

Between: -

Subjects

remove_circle_outline
remove_circle_outline
remove_circle_outline
remove_circle_outline
remove_circle_outline
remove_circle_outline
remove_circle_outline
remove_circle_outline
remove_circle_outline

Journals

remove_circle_outline
remove_circle_outline
remove_circle_outline
remove_circle_outline
remove_circle_outline
remove_circle_outline
remove_circle_outline
remove_circle_outline
remove_circle_outline
remove_circle_outline
remove_circle_outline
remove_circle_outline
remove_circle_outline
remove_circle_outline
remove_circle_outline
remove_circle_outline
remove_circle_outline
remove_circle_outline
remove_circle_outline
remove_circle_outline
remove_circle_outline
remove_circle_outline
remove_circle_outline
remove_circle_outline
remove_circle_outline
remove_circle_outline

Article Types

Countries / Regions

remove_circle_outline
remove_circle_outline
remove_circle_outline
remove_circle_outline
remove_circle_outline
remove_circle_outline
remove_circle_outline
remove_circle_outline
remove_circle_outline
remove_circle_outline

Search Results (2,008)

Search Parameters:
Keywords = knowledge attitudes practices

Order results
Result details
Results per page
Select all
Export citation of selected articles as:
46 pages, 2360 KB  
Article
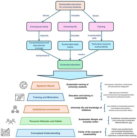
Creation of an Integrated Conceptual Model of Sustainable Education: A University Student’s Perspective from Spain
by Dolores Gallardo-Vázquez, Cristina Nuevo-Gallardo, José Alberto Becerra-Mejías and Juan Vega-Cervera
World 2026, 7(2), 23; https://doi.org/10.3390/world7020023 - 4 Feb 2026
Abstract
Sustainability has become a central pillar of public policy and higher education, with university students playing a key role both as recipients of knowledge and as agents of change toward more responsible practices. Existing literature shows that students’ attitudes, beliefs, and behaviors related [...] Read more.
Sustainability has become a central pillar of public policy and higher education, with university students playing a key role both as recipients of knowledge and as agents of change toward more responsible practices. Existing literature shows that students’ attitudes, beliefs, and behaviors related to sustainability are shaped by multiple explanatory factors; however, prior research has often addressed these factors in isolation, resulting in a fragmented understanding of how sustainability is constructed within the university context. Students’ engagement with sustainability emerges from the interaction of several interconnected dimensions, including conceptual clarity, everyday lifestyle practices, academic experiences, institutional environments, and sustainability-related training. This study provides a descriptive and exploratory empirical overview of the dimensions that shape university students’ understanding of sustainability, enabling the identification of patterns, trends, and key influences on attitudes, intentions, and sustainable behaviors. Data were collected from a sample of university students in Spain using a structured questionnaire designed to capture perceptions, behaviors, and experiences related to sustainability. The data were analyzed using quantitative descriptive techniques. The findings reveal distinct sustainability dimensions and highlight the interplay between conceptual understanding, educational experiences, institutional initiatives, and lifestyle practices in shaping students’ engagement with sustainability. By offering a comprehensive, non-manipulative empirical perspective, the study lays the groundwork for the development of more effective educational and university management strategies aimed at strengthening student commitment to the Sustainable Development Goals. Beyond its descriptive contribution, the study proposes an integrated conceptual model of sustainable education that brings together conceptual, attitudinal, educational, and institutional dimensions from the students’ perspective. This holistic framework provides actionable guidance for universities seeking to adapt curricula, pedagogical approaches, and institutional initiatives to foster more coherent, inclusive, and effective sustainability education. Full article
Show Figures

Figure 1

19 pages, 503 KB  
Article
Understanding Millennials’ Financial Behavior: The Role of Fintech Adoption, Financial Literacy, and the Mediating Effect of Financial Attitudes in a Crisis-Affected Emerging Economy
by Dani Aoun, Rita Rahal, Layal Sfeir and Nada Jabbour Al Maalouf
Int. J. Financial Stud. 2026, 14(2), 35; https://doi.org/10.3390/ijfs14020035 - 4 Feb 2026
Abstract
This study investigates how financial literacy, FinTech adoption, and financial attitudes shape economic decision-making among millennials in Lebanon, a crisis-affected emerging economy. The study examines whether enhancing financial literacy can strengthen economic resilience through improved financial behavior, with financial attitudes acting as a [...] Read more.
This study investigates how financial literacy, FinTech adoption, and financial attitudes shape economic decision-making among millennials in Lebanon, a crisis-affected emerging economy. The study examines whether enhancing financial literacy can strengthen economic resilience through improved financial behavior, with financial attitudes acting as a mediator. Guided by Behavioral Finance Theory, the study employs a quantitative approach using data from 390 Lebanese millennials collected via a structured questionnaire. Structural equation modeling was applied to test direct and mediating effects. Both financial literacy and FinTech adoption were found to significantly influence millennials’ financial behavior, with financial literacy emerging as the stronger predictor. The findings also revealed that financial attitude significantly mediates the link between literacy and behavior, suggesting that financial knowledge alone is insufficient without attitudinal reinforcement. This study fills a critical empirical gap in the MENA region by offering evidence from a highly under-researched, crisis-affected emerging market. It introduces an integrated model combining technological, cognitive, and attitudinal dimensions of financial behavior. The study offers practical implications for policymakers, financial institutions, and international development actors seeking to strengthen financial inclusion and household stability in similar turbulent contexts. Full article
(This article belongs to the Special Issue Behavioral Insights into Financial Decision Making)
Show Figures

Figure 1

20 pages, 812 KB  
Article
From Policy to Practice: Community Pharmacists’ Self-Reported Counseling Role in Pharmaceutical Waste Management
by Ilie Cirstea, Tiberiu Sebastian Nemeth, Delia Mirela Tit, Timea Claudia Ghitea, Ruxandra Cristina Marin, Bogdan Uivaraseanu, Andrei-Flavius Radu and Gabriela S. Bungau
Healthcare 2026, 14(3), 386; https://doi.org/10.3390/healthcare14030386 - 3 Feb 2026
Abstract
Background/Objectives: Safe disposal of unused medicines represents an increasing public health and environmental concern. Until 2024, Romanian community pharmacies collected expired medicines from the public, though implementation was inconsistent. Using a knowledge–attitude–practice (KAP) framework, this study assessed community pharmacists’ self-reported involvement in [...] Read more.
Background/Objectives: Safe disposal of unused medicines represents an increasing public health and environmental concern. Until 2024, Romanian community pharmacies collected expired medicines from the public, though implementation was inconsistent. Using a knowledge–attitude–practice (KAP) framework, this study assessed community pharmacists’ self-reported involvement in pharmaceutical waste prevention in Bihor County, Romania, one year after new legislation transferred collection responsibilities to hospital-based centers. Methods: A cross-sectional survey was conducted in May 2025 using a self-administered questionnaire comprising 22 items covering socio-demographics, professional practices, knowledge, and attitudes. Eligible participants were community pharmacists (N = 285). Results: Respondents reported high awareness and favourable attitudes toward pharmaceutical waste management: 98.2% indicated awareness of current legislation, 94.4% reported receiving training on the new regulations, 99.6% acknowledged health and environmental risks, and 98.9% expressed agreement that patient education is important. However, 55.4% reported providing disposal information only when patients requested it, while 89.8% indicated that patients rarely asked about medicine disposal. Self-reported proactive counseling increased with patient request frequency (χ2(3) = 7.914, p = 0.048), with pharmacists in the high-request group reporting substantially higher proactive counseling than those in the low-request group (83.3% vs. 42.9%). In an adjusted logistic regression, low request frequency was associated with lower odds of proactive counseling (aOR = 0.21, 95% CI: 0.05–0.98, p = 0.047). Most respondents (94.6%) perceived waste-related responsibilities, though these perceptions were only weakly related to reported counseling behaviors. Conclusions: Pharmacists reported high awareness and positive attitudes toward pharmaceutical waste management, but counseling remained reactive. Patient demand was a key correlate of counseling proactivity, underscoring the need for structured education within Romania’s hospital-based take-back system. Full article
Show Figures

Graphical abstract

30 pages, 1564 KB  
Article
A Community Engagement Approach to Snakebite Prevention in Rural Uganda: Exploring Knowledge, Attitudes, and Practices
by Kevin Arbuckle, Yowasi Byaruhanga, Hazel J. Nichols, Cris M. Kaseke, Francis Mwanguhya and Jessica Mitchell
Toxins 2026, 18(2), 78; https://doi.org/10.3390/toxins18020078 - 2 Feb 2026
Viewed by 25
Abstract
Snakebite envenoming is classified as a Neglected Tropical Disease and causes mortality, morbidity, and economic impacts for hundreds of thousands of people per year, particularly in tropical, low- and middle-income countries. Most research on snakebite interventions focuses on improving clinical management rather than [...] Read more.
Snakebite envenoming is classified as a Neglected Tropical Disease and causes mortality, morbidity, and economic impacts for hundreds of thousands of people per year, particularly in tropical, low- and middle-income countries. Most research on snakebite interventions focuses on improving clinical management rather than bite prevention. However, prevention may provide a better mechanism to minimise snakebite impacts, particularly in rural areas where access to effective medical treatment is limited. This study reports on the preliminary testing phase of a participatory workshop intervention run in rural Uganda in 2022–23, which used a community engagement approach designed to reduce snakebites through discussing snake behaviour and biology. A mixed methods survey and semi-structured interviews were conducted, both with workshop attendees and non-attendees, after the delivery of the workshops. We found that a fearful attitude toward snakes often led to human–snake conflict, with snake killings occurring commonly, and some bites occurring during attempted killings. Workshops appeared to challenge negative attitudes, as understanding snake behaviour seemed to build compassion toward snakes and therefore has the potential to reduce human–snake conflict. Those who attended workshops were more likely to suggest ‘giving snakes space,’ rather than attempting to kill them, and were more likely to suggest hospital treatment if bitten. We also found that many effective methods for snakebite prevention are already known to the community, but those who attended the workshop were aware of a wider range of prevention methods and were more likely to implement less ecologically damaging and more effective strategies. This emphasises that appropriate knowledge resides within the community to prevent snakebites, and so community engagement approaches can improve prevention practices while recognising that the ownership and knowledge for such changes is generated by the local people themselves. Full article
(This article belongs to the Special Issue Collaborative Approaches to Mitigation of Snakebite Envenoming)
Show Figures

Figure 1

16 pages, 680 KB  
Article
Parental Knowledge, Attitudes and Practices About Streptococcal Pharyngotonsillitis and Antibiotic Use in Western Greece
by Evangelia Schortsaniti, Georgia Kourlaba, Athanasios Michos, Vana Spoulou, Gabriel Dimitriou and Despoina Gkentzi
Antibiotics 2026, 15(2), 149; https://doi.org/10.3390/antibiotics15020149 - 2 Feb 2026
Viewed by 42
Abstract
Background/Objectives: Streptococcus pyogenes (Group A beta-hemolytic streptococcus, GAS) is the most common cause of bacterial pharyngitis and a major contributor to morbidity and mortality worldwide. There has been an increase in invasive GAS infections and related deaths in several European countries post-COVID-19 [...] Read more.
Background/Objectives: Streptococcus pyogenes (Group A beta-hemolytic streptococcus, GAS) is the most common cause of bacterial pharyngitis and a major contributor to morbidity and mortality worldwide. There has been an increase in invasive GAS infections and related deaths in several European countries post-COVID-19 pandemic. We aimed to assess parental knowledge, attitudes, and practices regarding GAS pharyngotonsillitis, with a focus on antibiotic use and misuse. Methods: A cross-sectional questionnaire-based study was conducted on a convenience sample of parents of children admitted to the Pediatric Ward or visiting the Pediatric Emergency Department of the University General Hospital of Patras, Greece (September 2024–February 2025). For knowledge assessment, the questionnaire consisted of 10 True/False questions, based on which a total knowledge score was calculated. For attitude and practice assessment, the questionnaire consisted of 10 Likert scale questions. A Negative Practice Score was calculated as a sum of the answers in five practices with a negative perspective, with higher scores indicating worse practices and lower scores indicating better practices. Results: The study enrolled 378 parents, 79% of them were aware that not all children with a sore throat need antibiotics, and 61% believed asymptomatic children with a positive strep antigen test should receive antibiotics. Concerns about GAS transmissibility were high (76%), while attitudes about severity were mixed. A median GAS total knowledge score of 6 (IQR: 4–7) indicated moderate knowledge. Multivariable analysis revealed that male parents, non-immigrants, those previously hospitalized for GAS infection, and those informed by pediatricians or reliable websites had significantly higher knowledge scores. Regarding practices, most parents (72%) disagreed with requesting antibiotics from pediatricians, and 93.9% did not administer leftover antibiotics. Additionally, 58% expressed more concerns in recent years due to the increase in invasive infections. The median GAS Negative Practice Score was 10.5 (IQR: 7.0–13.0), indicating generally good practices, as lower scores correspond to fewer negative practices. Older parents and those with higher knowledge scores were also linked to fewer negative practices in multivariable analysis. Conclusions: These findings highlight the importance of targeted education on GAS pharyngotonsillitis and the need to focus on specific population groups to reduce antibiotic misuse. Full article
(This article belongs to the Section Antibiotics Use and Antimicrobial Stewardship)
Show Figures

Figure 1

30 pages, 941 KB  
Article
Examining the Antecedents of Green Hotel Consumer Behavior: The Mediating-Moderating Role of Information-Seeking Behavior in Green Hotel Preferences
by Adeola Praise Adepoju and Figen Yeşilada
Sustainability 2026, 18(3), 1435; https://doi.org/10.3390/su18031435 - 1 Feb 2026
Viewed by 82
Abstract
Sustainable tourism has become a priority as environmental pressures on the hospitality sector intensify. Despite increasing promotion of green hotels, a persistent gap remains between pro-environmental intentions and actual booking behavior. Prior applications of the Theory of Planned Behavior (TPB) largely focus on [...] Read more.
Sustainable tourism has become a priority as environmental pressures on the hospitality sector intensify. Despite increasing promotion of green hotels, a persistent gap remains between pro-environmental intentions and actual booking behavior. Prior applications of the Theory of Planned Behavior (TPB) largely focus on developed economies and offer limited insight into how digital platforms, organizational credibility, and information-seeking behavior shape green hotel decisions in emerging tourism markets. To address this gap, this study extends TPB by integrating social media marketing, environmental knowledge, organizational green practices awareness, self-image in environmental protection, and consumer information-seeking behavior. Survey data from 538 foreign tourists staying in hotels in Turkey were analyzed using Partial Least Squares Structural Equation Modeling. The findings indicate that awareness of organizational green practices is the strongest predictor of consumer attitude, followed by self-image, social media marketing, and environmental knowledge. Consumer attitude, subjective norms, and perceived behavioral control shape purchase intention, while purchase behavior is driven by intention, perceived behavioral control, and information-seeking behavior. Notably, information-seeking behavior exerts a direct and mediating effect on purchase behavior but does not moderate the intention–behavior relationship, indicating a post-intentional verification role. Full article
(This article belongs to the Section Sustainable Management)
Show Figures

Figure 1

14 pages, 738 KB  
Article
A Mixed Methods Evaluation of a Whole Food Plant-Based Nutrition Program for Medical Students
by Tai Metzger, Deena Sukhon, Sophie Fisher, Zaheen Hossain and Virginia Uhley
Int. J. Environ. Res. Public Health 2026, 23(2), 194; https://doi.org/10.3390/ijerph23020194 - 31 Jan 2026
Viewed by 116
Abstract
Background/Objectives: Whole food, plant-based (WFPB) diets have been associated with reduced cardiovascular risk and enhanced overall health. However, nutrition education in medical training remains limited. This study evaluated an experiential WFPB intervention known as the “Plant Plunge.” Methods: A total of [...] Read more.
Background/Objectives: Whole food, plant-based (WFPB) diets have been associated with reduced cardiovascular risk and enhanced overall health. However, nutrition education in medical training remains limited. This study evaluated an experiential WFPB intervention known as the “Plant Plunge.” Methods: A total of 64 medical student participants attended weekly one-hour nutrition seminars on campus led by a local nonprofit, received complimentary WFPB lunches, and were encouraged to eat a WFPB diet for four weeks. Semi-structured interviews explored program perceptions. Pre- and post-intervention assessments measured nutrition knowledge, and a post-program survey assessed attitudes toward the intervention. Results: We analyzed a total of 14 interviews, 25 pre- and post-intervention knowledge assessments, and 49 post-intervention surveys. Qualitative analysis identified seven major themes: (1) improved physical health outcomes; (2) increased awareness of nutrition’s role in medicine; (3) concerns about feasibility and accessibility of WFPB diets; (4) personal empowerment and behavioral change; (5) educational value of seminars; (6) social engagement and peer support; and (7) relevance to future clinical practice. Mean scores on the knowledge assessment significantly improved from 73.3% to 87.0% (p = 0.045) following the Plant Plunge. Survey responses revealed that 65% of participants agreed that they increased knowledge of food ingredients, 54% indicated increased likelihood of selecting plant-based options, and 43% agreed that finding WFPB foods was easy, with 16% disagreeing. Conclusions: The Plant Plunge improved medical students’ nutrition knowledge, dietary attitudes, and perceived readiness for lifestyle counseling while offering an experiential model of nutrition education. Short, experiential nutrition programs may serve as scalable approaches to strengthen nutrition training and support chronic disease prevention. Full article
23 pages, 1393 KB  
Article
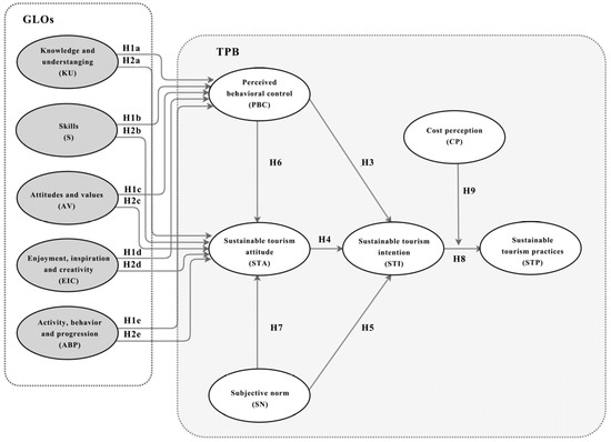
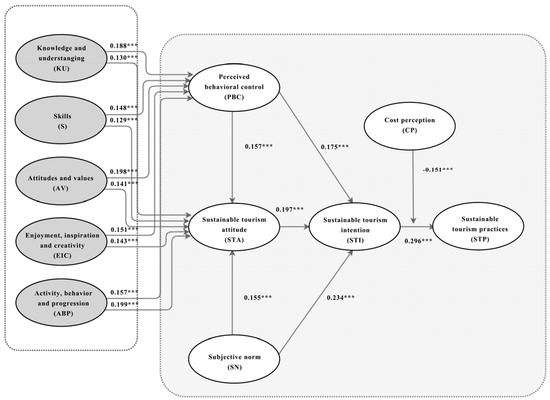
How Digital Cultural Heritage Learning Affects Sustainable Tourism Practices: A Case Analysis of the Great Wall of China
by Fang Ning and Wenjie Zhang
Sustainability 2026, 18(3), 1401; https://doi.org/10.3390/su18031401 - 30 Jan 2026
Viewed by 130
Abstract
The sustainable development of cultural heritage heavily relies on visitors’ sustainable practices, with education serving as the key to regulating visitor behavior and promoting their engagement in sustainable tourism. However, the mechanisms linking education and sustainable tourism remain unclear in the virtual context. [...] Read more.
The sustainable development of cultural heritage heavily relies on visitors’ sustainable practices, with education serving as the key to regulating visitor behavior and promoting their engagement in sustainable tourism. However, the mechanisms linking education and sustainable tourism remain unclear in the virtual context. This research aims to determine the potential of digital cultural heritage learning outcomes in supporting sustainable tourism behaviors (environmental, cultural, economic) among visitors. This study integrates the Generic Learning Outcomes (GLOs) with the Theory of Planned Behavior (TPB), collecting 642 valid samples and employing PLS-SEM analysis. Research findings indicate that knowledge and understanding (KU), skills (S), attitudes and values (AV), enjoyment, inspiration, and creativity (EIC), and activity, behavior, and progression (ABP) positively influence sustainable tourism practices. Cost perception (CP), however, weakens the conversion from intention to actual behavior. This provides empirical support for the development of digital cultural heritage projects and the sustainable management of heritage sites. Full article
Show Figures

Figure 1

24 pages, 979 KB  
Systematic Review
Ageism and Attitudes Toward Older Adults in Arab Culture: A Systematic Integrative Review
by Rudy S. Younes and Mirna Abboud Mzawak
Soc. Sci. 2026, 15(2), 80; https://doi.org/10.3390/socsci15020080 - 30 Jan 2026
Viewed by 99
Abstract
Ageism refers to prejudice on the basis of a person’s age, often directed toward older adults. Arab culture represents a pertinent case, as this culture is historically known for its appreciation of older people, but recent studies have indicated high levels of ageism. [...] Read more.
Ageism refers to prejudice on the basis of a person’s age, often directed toward older adults. Arab culture represents a pertinent case, as this culture is historically known for its appreciation of older people, but recent studies have indicated high levels of ageism. This systematic integrative review aims to synthesize the attitudes toward older adults in Arab culture and their determining factors. Research was screened using the PRISMA guidelines, and 23 articles were included for synthesis. Thematic and content analyses were performed, from which five themes emerged: “demographic factors”, “psychological factors”, “knowledge of ageing”, “sociocultural factors and aspects” and “self-ageism and ageing experiences”. Knowledge of aging and close interpersonal relationships with older adults were associated with lower levels of ageism and more positive attitudes. Sociocultural aspects, including the low socioeconomic status in most Arab countries, seem to be associated with ageism. Moreover, individual factors like low self-esteem, low empathy, and high death anxiety were related to negative attitudes toward older adults. The review also underlines the experiences and self-ageism among older people. The article provides insights into ageism directed towards older adults in Arab culture and ties knowledge with practice by highlighting the social and policy implications of the findings. Full article
Show Figures

Figure 1

19 pages, 863 KB  
Protocol
Knowledge, Attitudes, and Behaviors of Critical Care Nurses Regarding Environmentally Sustainable Clinical Practice: A Longitudinal Study Protocol and Framework
by Luciano Midolo, Davide Bartoli, Francesco Petrosino, Mariachiara Figura, Marco Di Muzio, Ercole Vellone, Rosaria Alvaro, Francesca Trotta and Gianluca Pucciarelli
Sustainability 2026, 18(3), 1346; https://doi.org/10.3390/su18031346 - 29 Jan 2026
Viewed by 122
Abstract
Intensive care units (ICUs) are among the most resource-intensive healthcare settings and represent a strategic priority for environmental sustainability policies. While technological solutions are increasingly promoted, sustainable practice in ICUs also depends on nurses’ knowledge, attitudes, and behaviors, which remain insufficiently studied using [...] Read more.
Intensive care units (ICUs) are among the most resource-intensive healthcare settings and represent a strategic priority for environmental sustainability policies. While technological solutions are increasingly promoted, sustainable practice in ICUs also depends on nurses’ knowledge, attitudes, and behaviors, which remain insufficiently studied using validated, context-specific tools and longitudinal designs. This research protocol describes a multi-phase, theory-driven study aimed at developing and validating the Knowledge, Attitudes, and Behaviors Questionnaire on Environmental Sustainability in Intensive Care Units (KABQES-ICU) and at evaluating the longitudinal impact of a structured sustainability training program. Phase 1 focuses on instrument development and psychometric validation, grounded in a conceptual framework integrating individual, psychological, and organizational determinants and informed by qualitative evidence from ICU nurses. Phase 2 consists of a longitudinal intervention study assessing changes in sustainability-related competencies and their effects on nurse, patient, caregiver, organizational, and environmental outcomes. This protocol is designed to generate robust evidence to support the integration of sustainability into ICU quality improvement strategies and health policy frameworks without compromising patient safety. Full article
Show Figures

Figure 1

19 pages, 1038 KB  
Article
Behavioural and Systemic Determinants of Pesticide Waste Disposal Among Nigerian Cocoa Farmers: Insights from Mixed-Methods Research
by Oluseye Oludoye, Charles C. Okolo, Opeyemi Adebanjo-Aina, Koleayo Omoyajowo and Lanrewaju Ogunyebi
Pollutants 2026, 6(1), 8; https://doi.org/10.3390/pollutants6010008 - 29 Jan 2026
Viewed by 119
Abstract
Unsafe disposal of pesticide waste remains a critical environmental and public health issue in developing agricultural systems. This study examined cocoa farmers’ disposal behaviours and their determinants across Nigeria’s major cocoa-producing regions using an explanatory sequential mixed-methods design. Quantitative data were collected from [...] Read more.
Unsafe disposal of pesticide waste remains a critical environmental and public health issue in developing agricultural systems. This study examined cocoa farmers’ disposal behaviours and their determinants across Nigeria’s major cocoa-producing regions using an explanatory sequential mixed-methods design. Quantitative data were collected from 391 farmers, followed by 23 in-depth interviews to contextualise behavioural drivers. Results showed that knowledge of pesticide risks and availability of disposal facilities significantly predicted safer disposal practices (R2 = 0.469, p < 0.05), whereas age had a negative influence. Qualitative findings revealed that negative attitudes, social norms, and limited infrastructure reinforced unsafe behaviours, while membership in farmers’ associations promoted safer practices through peer learning. A joint display demonstrated convergence between structural enablers (collection cages, extension support) and behavioural factors (knowledge, attitudes, norms). The study identifies a dual challenge of systemic shortcomings and behavioural inertia, suggesting that regulatory action alone is insufficient without farmer engagement and education. Policy and extension programmes should prioritise collection infrastructure, association-based training, and Integrated Pest Management to promote sustainable pesticide waste management. These insights advance understanding of pesticide disposal behaviour and offer actionable guidance for environmental governance in low- and middle-income agricultural contexts. Full article
(This article belongs to the Section Environmental Systems and Management)
Show Figures

Figure 1

15 pages, 661 KB  
Article
Assessing the Determinants of Behavioural Cybersecurity in Healthcare: A Study of Patient Health Application Users in Saudi Arabia
by Alghaliyah Alharbi, Hasan Mansur, Manahil Alfuraydan and Thabit Atobishi
Big Data Cogn. Comput. 2026, 10(2), 42; https://doi.org/10.3390/bdcc10020042 - 29 Jan 2026
Viewed by 165
Abstract
Cybersecurity has become one of the top priorities in Saudi Arabia, playing a key role in achieving Vision 2030 and advancing the kingdom’s position in digital transformation. This study investigates how cybersecurity knowledge, attitudes, and awareness influence user behaviours in health applications within [...] Read more.
Cybersecurity has become one of the top priorities in Saudi Arabia, playing a key role in achieving Vision 2030 and advancing the kingdom’s position in digital transformation. This study investigates how cybersecurity knowledge, attitudes, and awareness influence user behaviours in health applications within Saudi Arabia. An online cross-sectional survey was distributed between March and April 2025 among Saudi Arabian residents. The collected data (n = 629) were analyzed using Smart PLS Structural Equation Modelling (SEM) to assess the relationships among the study constructs. The majority of the participants (61.4%) were between the age of 18 and 24, and 87.6% reported using health applications such as Sehhaty or Labayh to manage their health information. Results demonstrated that all three constructs significantly predicted cybersecurity behaviours: knowledge showed the strongest influence (β = 0.372), followed by attitude (β = 0.343) and awareness (β = 0.199), with all paths being statistically significant (p < 0.05). The model explained substantial variance in cybersecurity behaviours. Knowledge, attitude, and awareness significantly predict cybersecurity practices in healthcare application contexts. Findings highlight the critical need for targeted educational interventions focusing on cybersecurity knowledge enhancement and awareness programmes to promote safer digital health behaviours and strengthen patient data protection in Saudi Arabia’s healthcare system. Full article
(This article belongs to the Special Issue Big Data Analytics with Machine Learning for Cyber Security)
Show Figures

Figure 1

22 pages, 478 KB  
Article
Scrap the Food Waste: An Investigation of the Effect of Sociodemographic Factors and Digital Activism on Food Waste Prevention Behavior
by Maria Piochi, Riccardo Migliavada, Maria Giovanna Onorati, Franco Fassio and Luisa Torri
Foods 2026, 15(3), 456; https://doi.org/10.3390/foods15030456 - 28 Jan 2026
Viewed by 142
Abstract
Food waste is a persistent global concern, requiring behavioral and systemic responses from consumers. The current study investigated the effect of sociodemographic factors and digital activism on food waste prevention behavior. Data from 390 respondents living in Italy (65% females, from 18 to [...] Read more.
Food waste is a persistent global concern, requiring behavioral and systemic responses from consumers. The current study investigated the effect of sociodemographic factors and digital activism on food waste prevention behavior. Data from 390 respondents living in Italy (65% females, from 18 to 75 years old, grouped into four generations) were collected through an online survey covering these sections: sociodemographic variables, digital activism, knowledge, attitudes, and food waste behaviors. A Food Waste Prevention Index (FWPI) was computed to assess self-reported adherence to waste-reducing practices, and differences across three groups identified through tertiles were tested. Women displayed higher levels of digital activism; Gen Z was the most engaged generation in seeking information about food, while interest in food issues declined with age. Gender, geographical area, and dietary orientation significantly influenced food waste prevention, with women, rural residents, and individuals adopting flexitarian or vegetarian diets tending towards more virtuous behavior (higher FWPI). According to digital activism, less virtuous waste behavior (lower FWPI) was associated with a lower social media and apps usage frequency. Furthermore, higher FWPI individuals self-reported stronger sensitivity to sustainability-related topics such as circular economy, short food chains, and ethical or environmental motivations for vegetarianism. Overall, awareness and digital activism may synergistically foster more responsible food consumption, and targeted communication and digital tools can effectively support household food waste reduction strategies. Full article
(This article belongs to the Section Food Security and Sustainability)
Show Figures

Figure 1

20 pages, 575 KB  
Article
Hydration Knowledge, Water Consumption, and Attitudes Toward Drinking Water Quality Among Adults in Romania: A Cross-Sectional Study
by Corina Dalia Toderescu, Melania Munteanu, Laura Ioana Bondar, Brigitte Osser, Roland Fazakas, Gyongyi Osser, Iosif Ilia, Ionuț Daniel Răducan, Maria Alina Andresz and Svetlana Trifunschi
Nutrients 2026, 18(3), 419; https://doi.org/10.3390/nu18030419 - 27 Jan 2026
Viewed by 167
Abstract
Background/Objectives: Adequate hydration is essential for health; however, water consumption behaviors are influenced not only by physiological needs but also by hydration knowledge and perceptions of drinking water quality. Empirical evidence examining these factors in Eastern European populations remains limited. This study [...] Read more.
Background/Objectives: Adequate hydration is essential for health; however, water consumption behaviors are influenced not only by physiological needs but also by hydration knowledge and perceptions of drinking water quality. Empirical evidence examining these factors in Eastern European populations remains limited. This study aimed to assess hydration knowledge, water consumption patterns, and attitudes toward drinking water quality among adults in Romania, and to examine their associations with daily water intake and water source preferences. Methods: A cross-sectional study was conducted between November 2024 and November 2025 among adults residing in Romania. Data were collected from 165 participants using an anonymous, self-developed, paper-based questionnaire administered in person to adult patients attending routine visits in four primary care clinics in Arad, Romania, using a convenience sampling approach. The questionnaire assessed sociodemographic characteristics, hydration knowledge, water consumption behaviors, and attitudes toward drinking water quality. Descriptive statistics, chi-square tests, correlation analyses, and multivariable linear and logistic regression models were applied to identify factors associated with daily water intake, adequate hydration (≥2 L/day), and bottled water consumption. Results: Hydration knowledge was moderate overall and was significantly associated with education level and gender. Higher hydration knowledge was positively correlated with daily water intake (r = 0.21, p = 0.006) and was independently associated with higher intake and adequate hydration (OR = 1.28, 95% CI: 1.10–1.49; p = 0.002). Greater trust in tap water was also positively associated with daily intake (r = 0.27, p = 0.001) and adequate hydration (OR = 1.31, 95% CI: 1.12–1.54; p < 0.001). Lower trust in tap water and stronger beliefs regarding bottled water were significant predictors of bottled water use as the primary drinking water source. Education level emerged as a consistent predictor across multiple hydration-related outcomes. Conclusions: Hydration knowledge and perceptions of drinking water quality are key, modifiable factors associated with water consumption behaviors. Educational strategies integrated into primary care and transparent communication regarding tap water safety may support adequate and sustainable hydration among adults. Full article
(This article belongs to the Section Nutrition and Public Health)
Show Figures

Figure 1

12 pages, 405 KB  
Article
Implementation of Evidence-Based Practice Among Respiratory Therapists in Saudi Arabia: A Cross-Sectional Study
by Fahad H. Alahmadi, Ali M. Alasmari, Keir E. J. Philip, Ziyad Alshehri, Maher Aljohani, Majed K. Aljohani, Abdulrahman M. Hawsawi, Abdullah S. Alsulayyim, Rami A. Alyami, Yahya A. Alzahrani, Maher M. Alquaimi, Mohammed A. Almeshari, Batool Alnakhli, Nowaf Y. Alobaidi and Ahmed A. Alzahrani
Healthcare 2026, 14(3), 324; https://doi.org/10.3390/healthcare14030324 - 27 Jan 2026
Viewed by 171
Abstract
Background: Evidence-based practice (EBP) has become a foundational component of modern healthcare globally. In Saudi Arabia, the understanding and application of EBP by respiratory therapists (RTs) remains underexplored. This study aimed to assess RTs’ behaviors, attitudes, awareness, knowledge, and barriers related to [...] Read more.
Background: Evidence-based practice (EBP) has become a foundational component of modern healthcare globally. In Saudi Arabia, the understanding and application of EBP by respiratory therapists (RTs) remains underexplored. This study aimed to assess RTs’ behaviors, attitudes, awareness, knowledge, and barriers related to EBP. Methods: A previously validated online questionnaire was distributed to RTs across Saudi Arabia between February and July 2025. The survey collected sociodemographic data and included 14 items assessing behaviors, attitudes, awareness, knowledge, prior formal EBP training, and perceived barriers to EBP implementation. Results: A total of 301 RTs participated, with 290 completing the survey. Most participants (75.2%) held a bachelor’s degree. Overall, respondents demonstrated positive attitudes toward EBP, with more than 60% agreeing that understanding research methods is essential to respiratory therapy practice. The most frequently used resources for clinical decision-making were personal experience (67.3%), expert opinion (65.5%), and national or international guidelines (65.5%). Awareness of core EBP concepts was moderate; approximately 30% of participants reported a good understanding of terms such as “systematic review,” “quality of evidence,” and “risk of bias.” Several barriers to EBP implementation were identified, most commonly limited access to resources (25.2%), insufficient research knowledge and skills (23.8%), and lack of interest (21.0%). Conclusions: RTs in Saudi Arabia generally support EBP principles and use evidence-based resources in clinical decision-making. However, gaps in training, access to resources, and research competency limit full EBP implementation. Targeted strategies, including integrating mandatory EBP education, expanding professional development, and enhancing access to research resources, are recommended. Full article
(This article belongs to the Section Healthcare Organizations, Systems, and Providers)
Show Figures

Figure 1

Back to TopTop