Sign in to use this feature.

Years

Between: -

Subjects

remove_circle_outline
remove_circle_outline
remove_circle_outline
remove_circle_outline
remove_circle_outline
remove_circle_outline
remove_circle_outline
remove_circle_outline
remove_circle_outline

Journals

remove_circle_outline
remove_circle_outline
remove_circle_outline
remove_circle_outline
remove_circle_outline
remove_circle_outline
remove_circle_outline
remove_circle_outline
remove_circle_outline
remove_circle_outline
remove_circle_outline
remove_circle_outline
remove_circle_outline
remove_circle_outline
remove_circle_outline
remove_circle_outline
remove_circle_outline
remove_circle_outline
remove_circle_outline
remove_circle_outline
remove_circle_outline
remove_circle_outline
remove_circle_outline
remove_circle_outline
remove_circle_outline
remove_circle_outline
remove_circle_outline
remove_circle_outline

Article Types

Countries / Regions

remove_circle_outline
remove_circle_outline
remove_circle_outline
remove_circle_outline
remove_circle_outline
remove_circle_outline

Search Results (1,207)

Search Parameters:
Keywords = joy

Order results
Result details
Results per page
Select all
Export citation of selected articles as:
45 pages, 2220 KB  
Review
Targeting Cancer Stem Cells with Phytochemicals: Molecular Mechanisms and Therapeutic Potential
by Ashok Kumar Sah, Joy Das, Abdulkhakov Ikhtiyor Umarovich, Shagun Agarwal, Pranav Kumar Prabhakar, Ankur Vashishtha, Rabab H. Elshaikh, Ranjay Kumar Choudhary and Ayman Hussein Alfeel
Biomedicines 2026, 14(1), 215; https://doi.org/10.3390/biomedicines14010215 - 19 Jan 2026
Viewed by 26
Abstract
Cancer stem cells (CSCs) represent a small but highly resilient tumor subpopulation responsible for sustained growth, metastasis, therapeutic resistance, and recurrence. Their survival is supported by aberrant activation of developmental and inflammatory pathways, including Wnt/β-catenin, Notch, Hedgehog, PI3K/Akt/mTOR, STAT3, and NF-κB, as well [...] Read more.
Cancer stem cells (CSCs) represent a small but highly resilient tumor subpopulation responsible for sustained growth, metastasis, therapeutic resistance, and recurrence. Their survival is supported by aberrant activation of developmental and inflammatory pathways, including Wnt/β-catenin, Notch, Hedgehog, PI3K/Akt/mTOR, STAT3, and NF-κB, as well as epithelial–mesenchymal transition (EMT) programs and niche-driven cues. Increasing evidence shows that phytochemicals, naturally occurring bioactive compounds from medicinal plants, can disrupt these networks through multi-targeted mechanisms. This review synthesizes current findings on prominent phytochemicals such as curcumin, sulforaphane, resveratrol, EGCG, genistein, quercetin, parthenolide, berberine, and withaferin A. Collectively, these compounds suppress CSC self-renewal, reduce sphere-forming capacity, diminish ALDH+ and CD44+/CD24 fractions, reverse EMT features, and interfere with key transcriptional regulators that maintain stemness. Many phytochemicals also sensitize CSCs to chemotherapeutic agents by downregulating drug-efflux transporters (e.g., ABCB1, ABCG2) and lowering survival thresholds, resulting in enhanced apoptosis and reduced tumor-initiating potential. This review further highlights the translational challenges associated with poor solubility, rapid metabolism, and limited bioavailability of free phytochemicals. Emerging nanotechnology-based delivery systems, including polymeric nanoparticles, lipid carriers, hybrid nanocapsules, and ligand-targeted formulations, show promise in improving stability, tumor accumulation, and CSC-specific targeting. These nanoformulations consistently enhance intracellular uptake and amplify anti-CSC effects in preclinical models. Overall, the consolidated evidence supports phytochemicals as potent modulators of CSC biology and underscores the need for optimized delivery strategies and evidence-based combination regimens to achieve meaningful clinical benefit. Full article
(This article belongs to the Section Cancer Biology and Oncology)
Show Figures

Graphical abstract

29 pages, 643 KB  
Review
Emotional Intelligence Measurement Tools and Deaf and Hard-of-Hearing People—Scoping Review
by Petra Potmesilova, Milon Potmesil, Ling Guo, Veronika Ruzickova, Gabriela Spinarova and Jana Kvintova
Disabilities 2026, 6(1), 10; https://doi.org/10.3390/disabilities6010010 - 16 Jan 2026
Viewed by 88
Abstract
Background: Emotions—including joy, sadness, fear, and anger—are fundamental expressions of human experience. For children and adults who are deaf or hard-of-hearing, emotional experiences and communication can differ due to linguistic and communication-related factors. Methods: This scoping review identifies instruments that are suitable for [...] Read more.
Background: Emotions—including joy, sadness, fear, and anger—are fundamental expressions of human experience. For children and adults who are deaf or hard-of-hearing, emotional experiences and communication can differ due to linguistic and communication-related factors. Methods: This scoping review identifies instruments that are suitable for assessing emotional intelligence in the context of the lived and cultural experiences of individuals who are deaf or hard-of-hearing. A comprehensive search was conducted in April 2024 following the JBI methodology. Results: Out of 3091 articles, 21 studies were included. Two adapted methods were identified: the Meadow/Kendall Social–Emotional Assessment Inventory and ISEAR-D. Assessments supported by sign language revealed no significant differences in age or gender. Conclusions: The authors recommend further development of screening instruments that reflect the specific experiences of the population who are deaf or hard-of-hearing. Full article
Show Figures

Figure 1

17 pages, 4305 KB  
Article
Performance and Leaching Behavior of Hybrid Geopolymer–Cement Mortars Incorporating Copper Mine Tailings and Silt
by Dionella Jitka B. Quinagoran, James Albert Narvaez, Joy Marisol Maniaul, John Kenneth A. Cruz, Djoan Kate T. Tungpalan, Eduardo R. Magdaluyo and Karlo Leandro D. Baladad
Recycling 2026, 11(1), 20; https://doi.org/10.3390/recycling11010020 - 16 Jan 2026
Viewed by 148
Abstract
Mine waste remains a persistent challenge for the minerals industry, posing significant environmental concerns if not properly managed. The 1996 Marcopper Mining Disaster in Marinduque, Philippines, left a legacy of mine tailings that continue to threaten local ecosystems and communities. This study investigates [...] Read more.
Mine waste remains a persistent challenge for the minerals industry, posing significant environmental concerns if not properly managed. The 1996 Marcopper Mining Disaster in Marinduque, Philippines, left a legacy of mine tailings that continue to threaten local ecosystems and communities. This study investigates the valorization and stabilization of Marcopper river sediments laden with mine tailings using a combined geopolymerization and cement hydration approach. Hybrid mortar samples were prepared with 7.5%, 15%, 22.5%, and 30% mine tailings by weight, utilizing potassium hydroxide (KOH) as an alkaline activator at concentrations of 1 M and 3 M, combined with Ordinary Portland Cement (OPC). The mechanical properties of the hybrid geopolymer cement mortars were assessed via unconfined compression tests, and their crystalline structure, phase composition, surface morphology, and chemical bonding were also analyzed. Static leaching tests were performed to evaluate heavy metal mobility in the geopolymer matrix. The compression tests yielded strength values ranging from 24.22 MPa to 53.99 MPa, meeting ASTM C150 strength requirements. In addition, leaching tests confirmed the effective encapsulation and immobilization of heavy metals, demonstrating the potential of this method for mitigating the environmental risks associated with mine tailings. Full article
Show Figures

Graphical abstract

27 pages, 508 KB  
Article
When Emotions Matter: Emotional-Mission Congruence in Reward-Based Crowdfunding
by Ji-hyun Lee and Eun-jung Hyun
J. Theor. Appl. Electron. Commer. Res. 2026, 21(1), 34; https://doi.org/10.3390/jtaer21010034 - 12 Jan 2026
Viewed by 222
Abstract
When are emotional appeals effective for entrepreneurial ventures seeking funding? Questioning the assumption that all positive emotions are equally effective, we propose and empirically validate the idea that only emotions well-aligned with an organization’s purpose retain their signaling value. We use EmoBERTa, a [...] Read more.
When are emotional appeals effective for entrepreneurial ventures seeking funding? Questioning the assumption that all positive emotions are equally effective, we propose and empirically validate the idea that only emotions well-aligned with an organization’s purpose retain their signaling value. We use EmoBERTa, a transformer-based emotion detector, to analyze 275,197 Kickstarter campaigns (2009–2020) and find that emotional expression generally reduces campaign success, indicating increased professionalism in the crowdfunding marketplace. However, campaigns with an explicit prosocial mission are more successful when they express caring emotions compared to other positive emotions (admiration, desire, excitement, joy, love, and optimism). We also found that this effect is more pronounced when campaigns receive no institutional endorsement, such as Kickstarter staff picks. Together, this suggests that emotional appeals matched to an organization’s mission are most effective, especially when the projects are not institutionally recognized. Together, this study enhances our understanding of when and why certain positive emotions are more persuasive than others, challenging conventional wisdom that all positive emotions are equally effective. Full article
(This article belongs to the Section Entrepreneurship, Innovation, and Digital Business Models)
Show Figures

Figure 1

37 pages, 7023 KB  
Article
Data-Driven AI Approach for Optimizing Processes and Predicting Mechanical Properties of Boron Nitride Nanoplatelet-Reinforced PLA Nanocomposites
by Sundarasetty Harishbabu, Joy Djuansjah, P. S. Rama Sreekanth, A. Praveen Kumar, Borhen Louhichi, Santosh Kumar Sahu, It Ee Lee and Qamar Wali
Polymers 2026, 18(2), 185; https://doi.org/10.3390/polym18020185 - 9 Jan 2026
Viewed by 307
Abstract
This research explores the optimization of mechanical properties and predictive modeling of polylactic acid (PLA) reinforced with boron nitride nanoplatelets (BNNPs) using data-driven machine learning (ML) models. PLA-BNNP composites were fabricated through injection molding, with a focus on how key processing parameters influence [...] Read more.
This research explores the optimization of mechanical properties and predictive modeling of polylactic acid (PLA) reinforced with boron nitride nanoplatelets (BNNPs) using data-driven machine learning (ML) models. PLA-BNNP composites were fabricated through injection molding, with a focus on how key processing parameters influence their mechanical performance. A Taguchi L27 orthogonal array was applied to assess the effects of BNNP composition (0.02 wt.% and 0.04 wt.%), injection temperature (135–155 °C), injection speed (50–70 mm/s), and pressure (30–50 bar) on properties such as tensile strength, Young’s modulus, and hardness. The results indicated that a 0.04 wt.% BNNP loading improved tensile strength, Young’s modulus, and hardness by 18.6%, 32.7%, and 20.5%, respectively, compared to pure PLA. Taguchi analysis highlighted that higher BNNP concentrations, along with optimal injection temperatures, improved all mechanical properties, although excessive temperatures compromised tensile strength and modulus, while enhancing hardness. Analysis of variance (ANOVA) revealed that injection temperature was the dominant factor for tensile strength (68.88%) and Young’s modulus (86.39%), while BNNP composition played a more significant role in influencing hardness (78.83%). Predictive models were built using machine learning (ML) models such as Random Forest Regression (RFR), Gradient Boosting Regression (GBR), and Extreme Gradient Boosting (XGBoost). Among the ML models, XGBoost demonstrated the highest predictive accuracy, achieving R2 values above 98% for tensile strength, 92–93% for Young’s modulus, and 96% for hardness, with low error metrics i.e., Root Mean Square Error (RMSE), Mean Absolute Error (MAE), Mean Absolute Percentage Error (MAPE). These findings underscore the potential of using BNNP reinforcement and machine learning-driven property prediction to enhance PLA nanocomposites’ mechanical performance, making them viable for applications in lightweight packaging, biomedical implants, consumer electronics, and automotive components, offering sustainable alternatives to petroleum-based plastics. Full article
(This article belongs to the Special Issue Emerging Trends in Polymer Engineering: Polymer Connect-2024)
Show Figures

Figure 1

13 pages, 755 KB  
Article
Hepatotoxicity Risk of Isoniazid in Patients with Autoimmune Rheumatic Diseases and Prior Liver Injury Due to Disease-Modifying Antirheumatic Drugs: A Single-Center Experience and Literature Review
by Joy Selene Osorio-Chávez, Virginia Portilla González, Iván Ferraz-Amaro, Santos Castañeda, José Manuel Cifrián Martínez and Ricardo Blanco Alonso
J. Clin. Med. 2026, 15(2), 432; https://doi.org/10.3390/jcm15020432 - 6 Jan 2026
Viewed by 166
Abstract
Background/Objectives: Patients with rheumatic immune-mediated inflammatory diseases (R-IMID) require latent tuberculosis infection screening and, in case of positivity, chemoprophylaxis. Isoniazid INH remains the standard regimen, but hepatotoxicity is an underrecognized concern. To describe the characteristics of R-IMID patients developing hepatotoxicity during INH [...] Read more.
Background/Objectives: Patients with rheumatic immune-mediated inflammatory diseases (R-IMID) require latent tuberculosis infection screening and, in case of positivity, chemoprophylaxis. Isoniazid INH remains the standard regimen, but hepatotoxicity is an underrecognized concern. To describe the characteristics of R-IMID patients developing hepatotoxicity during INH therapy and identify potential risk factors through clinical analysis and literature review. Methods: Retrospective study of 64 R-IMID who developed hepatotoxicity with INH. Mean age was 53.4 ± 10.5 years; 70.3% female. Diagnoses included spondyloarthritis/psoriatic arthritis (56.3%), rheumatoid arthritis (32.8%), systemic sclerosis (4.7%), connective tissue diseases (4.7%), and other IMIDs (3.2%). All patients showed ≥ 2 × upper limit of normality (ULN) liver enzyme elevation, 34.4% ≥ 3 ULN, 20.3% ≥ 4 ULN. Literature review (19 studies) revealed INH-related hepatotoxicity rates of 1–41%, exacerbated by concurrent methotrexate, sulfasalazine, TNF inhibitors, and prior drug-induced liver injury. Results: Hepatotoxicity was frequent when INH was combined with other hepatotoxic drugs, especially methotrexate. Conclusions: INH prophylaxis in R-IMID patients carries substantial hepatotoxic risk. Careful hepatic monitoring and individualized risk stratification are essential to prevent liver injury in immunosuppressed populations. Full article
(This article belongs to the Special Issue Clinical Updates on Rheumatoid Arthritis: 2nd Edition)
Show Figures

Graphical abstract

31 pages, 380 KB  
Article
Principals’ Efforts to Create and Foster an Inclusive School Culture: Pragmatic Approaches in Fast-Growth School Environments
by Barbara L. Pazey, Pinyi Wang, April Joy Miles and William R. Black
Educ. Sci. 2026, 16(1), 66; https://doi.org/10.3390/educsci16010066 - 3 Jan 2026
Viewed by 455
Abstract
School leaders are central to addressing educational inequality by fostering inclusion and belonging within their school communities. In fast-growth educational environments where enrollment surges and demographic shifts outpace resource capacity, school leaders face complex challenges in developing inclusive structures and cultures for students [...] Read more.
School leaders are central to addressing educational inequality by fostering inclusion and belonging within their school communities. In fast-growth educational environments where enrollment surges and demographic shifts outpace resource capacity, school leaders face complex challenges in developing inclusive structures and cultures for students with disabilities. In this qualitative case study, the authors examined how 18 principals across PreK-12 grade levels in three rapidly expanding Texas districts conceptualized and enacted inclusive leadership. Thematic analysis of semi-structured interviews and focus groups revealed that while principals believed all students are capable of learning, they defined inclusion philosophically but implemented pragmatically limited notions of inclusion shaped by their districts’ organizational structures and continuum of services approaches to special education. Findings illustrate that fast-growth contexts amplify tensions between compliance and care, as school leaders balance external accountability and resource constraints with efforts to cultivate school cultures grounded in empathy, relationships, safety, and belonging. The study presents a complicated picture of how principals navigate pragmatic constraints while pursuing inclusive practices for students receiving special education services. Inclusive educational leadership in fast-growth school environments is more likely to occur when leaders reframe inclusion not as placement, but as a shared commitment to recognizing every student’s capability within a responsive community. Full article
14 pages, 4224 KB  
Article
Using Species Distribution Modeling to Guide Surveys for a Rare Plant (Cymopterus sessiliflorus): Climate and Landscape Variables Predict Potential Distribution
by Michelle L. Weschler, Joy Handley, Katrina A. Cook, Bryan P. Tronstad and Lusha M. Tronstad
Environments 2026, 13(1), 32; https://doi.org/10.3390/environments13010032 - 2 Jan 2026
Viewed by 427
Abstract
Rare species at the edge of their range often persist after range contractions, yet basic information is typically lacking. We created species distribution models (SDMs) to guide field surveys for a disjunct population of Sessileflower Indian parsley (Cymopterus sessiliflorus; Apiaceae). We [...] Read more.
Rare species at the edge of their range often persist after range contractions, yet basic information is typically lacking. We created species distribution models (SDMs) to guide field surveys for a disjunct population of Sessileflower Indian parsley (Cymopterus sessiliflorus; Apiaceae). We used historical observations to produce an initial model that guided field surveys in 2023. We refined the model using new observations from these surveys and the best predictors were shrubs, rock outcrops, mean monthly precipitation of the warmest quarter and rock type (area under the curve = 0.97). Suitable habitat (moderate-high and high classes) was predicted in <2% of Wyoming. We discovered 11 new populations over 2 summers. We collected 17 bee genera (n = 272 individuals) during C. sessiliflorus flowering suggesting diverse potential pollinators may transport pollen. Our model highlighted other areas predicted suitable and surveys in these areas may reveal new populations of this rare plant. The SDMs demonstrated how sparse historical data on rare species can be used to direct surveys in an efficient and effective manner. The information we gathered provided basic data for a rare plant at the periphery of its range where the most robust populations may occur making them critical for conservation efforts. Full article
Show Figures

Graphical abstract

35 pages, 1122 KB  
Article
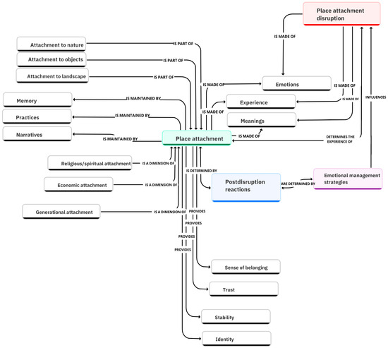
Place Attachment Disruption: Emotions and Psychological Distress in Mexican Land Defenders
by Silvana Mabel Nuñez Fadda and Daniela Mabel Gloss Nuñez
Societies 2026, 16(1), 14; https://doi.org/10.3390/soc16010014 - 1 Jan 2026
Viewed by 329
Abstract
Land defense is crucial in the face of the current ecological crisis. From a qualitative perspective, this work describes and analyzes the relations between place attachment disruption, emotions, and psychological distress among a group of Mexican land defenders in El Salto and Juanacatlán, [...] Read more.
Land defense is crucial in the face of the current ecological crisis. From a qualitative perspective, this work describes and analyzes the relations between place attachment disruption, emotions, and psychological distress among a group of Mexican land defenders in El Salto and Juanacatlán, Jalisco. Following an ethnographical methodology, the data was collected through seven individual narrative interviews, two discussion groups, and participant observation during four years of fieldwork. The resulting qualitative data was transcribed, coded, categorized, and analyzed using qualitative software and narrative analysis perspective. Results: Place attachment disruption is associated with unpleasant emotions, leading to psychological distress. Through organized actions and emotional management strategies, land defenders produce emotions of resistance that help reconstruct place attachment and overcome psychological distress. Repeated disruptions and changes to place increase psychological distress; in response, restorative actions of place attachment strengthen emotions such as love, pride, and joy. These findings highlight that observing the simultaneity of place attachment disruption and reconstruction processes is central to understanding the emotional impact of prolonged territorial damage and the double role of psychological distress: increasing vulnerability while also contributing to positive action. These findings have theoretical and practical implications for mental health, ecology, and public policy, and highlight the need for interdisciplinary approaches in designing effective, community-based and collaborative strategies to sustain land defense and ecological activism. Full article
Show Figures

Figure 1

18 pages, 316 KB  
Article
Reasons for Participating in the EDS-HEART Program: Holistic and Performative Within a Supportive Community
by Maria Kosma, Nick Erickson, Ashley L. Hinerman and Ira A. Anderson
Int. J. Environ. Res. Public Health 2026, 23(1), 55; https://doi.org/10.3390/ijerph23010055 - 31 Dec 2025
Viewed by 336
Abstract
Background: Hypermobile Ehlers–Danlos Syndrome (hEDS) results in multiple, complex health-related risks and associated fear of movement (kinesiophobia). Therefore, the purpose of this research study was to examine how a holistic, embodied, and performative movement program (EDS-HEART) can affect body schema, physical and [...] Read more.
Background: Hypermobile Ehlers–Danlos Syndrome (hEDS) results in multiple, complex health-related risks and associated fear of movement (kinesiophobia). Therefore, the purpose of this research study was to examine how a holistic, embodied, and performative movement program (EDS-HEART) can affect body schema, physical and mental health, and lifestyle, which contribute to the joy of movement and physical activity participation among adult women with hEDS. Methods: This was a hermeneutic, phenomenological, quasi-experimental, and community-based research study among six women with hEDS, who participated in the EDS-HEART movement program at a local physical therapy clinic. The seven-week program incorporated stretching and strength training activities as well as performative-thematic movement sequences. Results: Based on the qualitative analysis, three themes emerged regarding reasons for the joy of the EDS-HEART program: (a) improved body schema: body awareness, confidence, posture, and proprioception; (b) highly motivating program: holistic, embodied, performative, pleasant, and safe; and (c) psychosocial reasons: supportive setting, sense of pleasure and euphoria, and freed from social comparisons and the fear of movement. Conclusions: Based on the study results, public health experts should develop and implement easily accessible and holistic movement programs among people with hEDS and similar conditions to improve physical health, psychosocial health, and the joy of movement. Full article
16 pages, 6481 KB  
Article
Biomarker-Based Precision Prediction of Immunotherapy Response in Hepatocellular Carcinoma
by Hsu-Wen Chao, Yi-Mei Joy Lin and Chen-Shiou Wu
Diagnostics 2026, 16(1), 85; https://doi.org/10.3390/diagnostics16010085 - 26 Dec 2025
Viewed by 420
Abstract
Background: Hepatocellular carcinoma (HCC) remains a major global health challenge with limited treatment options for advanced disease. Although immune checkpoint inhibitors (ICIs) have shown clinical benefits, response rates remain low, emphasizing the need for reliable biomarkers to guide patient selection. Given the [...] Read more.
Background: Hepatocellular carcinoma (HCC) remains a major global health challenge with limited treatment options for advanced disease. Although immune checkpoint inhibitors (ICIs) have shown clinical benefits, response rates remain low, emphasizing the need for reliable biomarkers to guide patient selection. Given the critical role of metabolic reprogramming in immune modulation, this study aimed to identify a metabolic gene signature predictive of immunotherapy response in HCC. Methods: Three independent transcriptomic datasets (GSE279750, GSE215011, and GSE235863) comprising 35 ICI-treated HCC samples were integrated after quality control and ComBat batch correction. Differentially expressed genes were identified using DESeq2 and limma, followed by integration of the meta-analysis results. Machine learning models, including LASSO regression and random forest algorithms, were applied for feature selection, and a logistic regression model was developed for predictive scoring. Results: A five-gene metabolic signature (PLPPR1, CNTN3, HOXA10, HAGLR, and ENPP3) demonstrated good discriminative ability between responders and non-responders, with consistent performance observed across internal validation analyses. Functional enrichment analysis revealed significant involvement of metabolic pathways, with HOXA10 linked to immune evasion and CNTN3 associated with immune activation. Conclusions: This five-gene signature represents a biologically interpretable biomarker panel with potential utility for immunotherapy response stratification in HCC. The integrative analytical framework provides preliminary evidence supporting its value, warranting further validation in larger, independent clinical cohorts before clinical translation. Full article
(This article belongs to the Special Issue A New Era in Diagnosis: From Biomarkers to Artificial Intelligence)
Show Figures

Figure 1

15 pages, 564 KB  
Article
Veterans with Service, Emotional Support, and Companion Dogs: Examining the Relationship Between Demographics, Health Characteristics, and Intensity of Human–Dog Relationships
by Cheryl A. Krause-Parello, Christine Spadola, Jacquelyn Baldwin, Joy Sessa and Erika Friedmann
Behav. Sci. 2026, 16(1), 16; https://doi.org/10.3390/bs16010016 - 21 Dec 2025
Viewed by 289
Abstract
Dog ownership may be an effective nonpharmacological, rehabilitative approach to improve veterans’ mental health and well-being. For three functional types of dogs—service, emotional support, and companion—little is known about the demographic and health characteristics of veterans and the dog types they own. This [...] Read more.
Dog ownership may be an effective nonpharmacological, rehabilitative approach to improve veterans’ mental health and well-being. For three functional types of dogs—service, emotional support, and companion—little is known about the demographic and health characteristics of veterans and the dog types they own. This study examined veteran demographics and health characteristics stratified by functional dog type and intensity of the relationship. A cross-sectional online survey with several reliable/valid health and well-being instruments was administered to veterans with a service, emotional support, or companion dog. A convenience sample of veterans (N = 242) with a mean age of 46.9 (SD = 13.4) participated in this study. There were 143 males, 95 females, and 2 participants with another identity. The majority were white (71%). The Army (48.3%) was the most represented branch. Significant differences were found between veteran health characteristics [suicidal ideation, PTSD, anxiety, and physical well-being based on the functional dog type owned]. Service dog owners had a significantly more intense relationship with their dog. This study provides insight into the role dogs may play in improving mental health and well-being in veterans. To prevent further disability in veterans, clinicians should consider incorporating the right functional dog type in personalized care plans. Full article
Show Figures

Figure 1

22 pages, 5717 KB  
Article
Flow and Heat Transfer in Porous Media Under Non-Standard Asymmetric Boundary Conditions
by Nasser Firouzi, Joy Djuansjah and Przemysław Podulka
Symmetry 2025, 17(12), 2183; https://doi.org/10.3390/sym17122183 - 18 Dec 2025
Viewed by 338
Abstract
This study investigates natural convection in porous media under non-standard asymmetric boundary conditions, focusing on flow and heat transfer. Numerical simulations were performed to analyze flow patterns, temperature distributions, and heat transfer for varying Rayleigh numbers, porosities, and internal heat generation rates. The [...] Read more.
This study investigates natural convection in porous media under non-standard asymmetric boundary conditions, focusing on flow and heat transfer. Numerical simulations were performed to analyze flow patterns, temperature distributions, and heat transfer for varying Rayleigh numbers, porosities, and internal heat generation rates. The results indicate that increasing the Rayleigh number significantly enhances heat transfer, with Nusselt numbers ranging from 5.72 to 11.02 across all cases. Higher internal heat generation and porosity lead to more uniform temperature distributions and larger convection cells, with Nusselt numbers increasing by up to 16% compared to the base case. These findings demonstrate that non-uniform boundary conditions, such as linearly cooled sidewalls, have a significant effect on heat transfer in porous media, offering insights for improving thermal management in materials with complex boundary conditions. Full article
Show Figures

Figure 1

33 pages, 5077 KB  
Article
Micro-Expression Recognition Using Transformers Neural Networks
by Rodolfo Romero-Herrera, Franco Tadeo Sánchez García, Nathan Arturo Álvarez Peñaloza, Billy Yong Le López Lin and Edwin Josué Juárez Utrilla
Computers 2025, 14(12), 559; https://doi.org/10.3390/computers14120559 - 16 Dec 2025
Viewed by 359
Abstract
A person’s face can reveal their mood, and microexpressions, although brief and involuntary, are also authentic. People can recognize facial gestures; however, their accuracy is inconsistent, highlighting the importance of objective computational models. Various artificial intelligence models have classified microexpressions into three categories: [...] Read more.
A person’s face can reveal their mood, and microexpressions, although brief and involuntary, are also authentic. People can recognize facial gestures; however, their accuracy is inconsistent, highlighting the importance of objective computational models. Various artificial intelligence models have classified microexpressions into three categories: positive, negative, and surprise. However, it is still significant to address the basic Ekman microexpressions (joy, sadness, fear, disgust, anger, and surprise). This study proposes a Transformers-based machine learning model, trained on CASME, SAMM, SMIC, and its own datasets. The model offers comparable results with other studies when working with seven classes. It applies various component-based techniques ranging from ViT to optical flow with a different perspective, with low training rates and competitive metrics comparable with other publications on a laptop. These results can serve as a basis for future research. Full article
(This article belongs to the Special Issue Multimodal Pattern Recognition of Social Signals in HCI (2nd Edition))
Show Figures

Graphical abstract

24 pages, 1594 KB  
Systematic Review
Exploring the Bidirectional Relationship Between Numerical Cognition and Motor Performance: A Systematic Review
by Eliane Rached, Jihan Allaw, Joy Khayat, Hassan Karaki, Ahmad Diab, Antonio Pinti and Ahmad Rifai Sarraj
Brain Sci. 2025, 15(12), 1331; https://doi.org/10.3390/brainsci15121331 - 14 Dec 2025
Viewed by 595
Abstract
Background: Numerical cognition and motor performance rely on overlapping brain systems, yet the extent of their reciprocal interaction remains unclear. This systematic review explores how number processing influences motor execution and how motor activity shapes numerical cognition, emphasizing the neural mechanisms underlying these [...] Read more.
Background: Numerical cognition and motor performance rely on overlapping brain systems, yet the extent of their reciprocal interaction remains unclear. This systematic review explores how number processing influences motor execution and how motor activity shapes numerical cognition, emphasizing the neural mechanisms underlying these associations. Methods: A comprehensive search of Scopus, PubMed, MEDLINE, SPORTDiscus, PsycINFO, and SpringerLink, as well as journal citations and conference proceedings (up to August 2025), identified experimental studies examining the interplay between numerical cognition and motor performance in healthy adults. Both randomized and non-randomized designs were included. Two reviewers independently screened, extracted data, and assessed study quality following PRISMA and Cochrane Risk of Bias guidelines. Results: Twelve studies met the inclusion criteria. Most showed that numerical stimuli facilitated motor responses, with congruent number–movement pairings yielding faster reactions and more efficient kinematics. Mental calculation often enhanced motor output (e.g., force, jump height), though interferences emerged under high cognitive load. Conversely, motor actions consistently biased numerical judgments, aligning with spatial–numerical associations. Conclusions: Evidence suggests a predominant pattern of facilitation, likely reflecting shared networks between cognitive and motor resources. These findings advance theoretical understanding and highlight promising translational applications in education, sport, and neurorehabilitation. Full article
Show Figures

Figure 1

Back to TopTop