Sign in to use this feature.

Years

Between: -

Subjects

remove_circle_outline
remove_circle_outline
remove_circle_outline
remove_circle_outline
remove_circle_outline
remove_circle_outline
remove_circle_outline
remove_circle_outline
remove_circle_outline

Journals

remove_circle_outline
remove_circle_outline
remove_circle_outline
remove_circle_outline
remove_circle_outline
remove_circle_outline
remove_circle_outline
remove_circle_outline
remove_circle_outline
remove_circle_outline
remove_circle_outline
remove_circle_outline
remove_circle_outline

Article Types

Countries / Regions

remove_circle_outline
remove_circle_outline
remove_circle_outline
remove_circle_outline
remove_circle_outline

Search Results (1,116)

Search Parameters:
Keywords = item fit

Order results
Result details
Results per page
Select all
Export citation of selected articles as:
32 pages, 2496 KB  
Article
Intercultural Dialogue Begins at the Dining Table: A Unilateral Kosovo Perspective on Turkish–Kosovar Fusion Cuisine
by Ceyhun Uçuk, Çağın Çevik, Onurcan Arman and Charles Spence
Foods 2026, 15(2), 222; https://doi.org/10.3390/foods15020222 - 8 Jan 2026
Viewed by 149
Abstract
Fusion cuisine blends ingredients, cooking techniques, and flavours from different cultures, yet little is known about how it is perceived within the context of gastrodiplomacy. This study explores perceptions of fusion cuisine at a multicultural gastrodiplomacy event held in Kosovo, where the participants [...] Read more.
Fusion cuisine blends ingredients, cooking techniques, and flavours from different cultures, yet little is known about how it is perceived within the context of gastrodiplomacy. This study explores perceptions of fusion cuisine at a multicultural gastrodiplomacy event held in Kosovo, where the participants first sampled Turkish–Kosovar fusion dishes during tasting sessions and subsequently completed an online questionnaire designed to assess their experience. In this event, participants attended structured tasting activities in Prizren and Pristina, where they sampled dishes combining elements of both culinary traditions, and then completed an online structured questionnaire consisting of 5-point Likert-type items evaluating their fusion cuisine preferences. The study was conducted in Kosovo as part of a unilateral gastrodiplomatic initiative. A total of 451 participants responded to an online questionnaire, which included fusion cuisine preference scores and metaphorical descriptions of their culinary experiences. A key contextual characteristic of this study is that data were collected exclusively during a fusion cuisine event held in Kosovo, with participation from a multinational audience who attended the event. Therefore, the sample reflects diverse cultural backgrounds within a single-location setting. The results indicate that younger, highly educated, and higher-income participants exhibited significantly greater openness to culinary diversity. These findings advance the state of knowledge by demonstrating that public reception of gastrodiplomacy is stratified by socioeconomic factors rather than defined solely by national background. Practically, this implies that effective fusion-based diplomacy requires targeted strategies to bridge demographic gaps and ensure broader social inclusivity, rather than relying on a one-size-fits-all approach. Full article
(This article belongs to the Section Sensory and Consumer Sciences)
Show Figures

Figure 1

13 pages, 617 KB  
Article
Psychometric Validation of the Depression, Anxiety and Stress Scale (DASS-21) in Portuguese Youth Transitioning to Higher Education
by Luís Loureiro, Ana Teresa Pedreiro, Rosa Simões, Inês Batista, Amorim Rosa and Tânia Morgado
Healthcare 2026, 14(1), 128; https://doi.org/10.3390/healthcare14010128 - 4 Jan 2026
Viewed by 435
Abstract
Background/Objectives: The transition to higher education is a critical phase of human development that makes adolescents and young adults particularly vulnerable to mental health problems, such as depression, anxiety, and stress. This study aimed to evaluate the psychometric properties of the Portuguese [...] Read more.
Background/Objectives: The transition to higher education is a critical phase of human development that makes adolescents and young adults particularly vulnerable to mental health problems, such as depression, anxiety, and stress. This study aimed to evaluate the psychometric properties of the Portuguese version of the Depression, Anxiety and Stress Scale-21 Items (DASS-21) among first-year undergraduate nursing students. Methods: A methodological study was conducted with 225 undergraduate nursing students, aged 17 to 18 years, from a higher education institution in central Portugal. Data were collected using the Google Forms platform. Confirmatory factor analysis was conducted to test three competing models: a single-factor model, a three-factor correlated model, and a second-order factor model. Reliability was assessed using composite reliability, and validity was evaluated using average variance extracted and the Fornell–Larcker criterion for discriminant validity. Results: Factor analyses revealed that the three-factor correlated model fit the data best overall, showing superior fit indices compared to the competing models (χ2/df = 2.37; CFI = 0.90; and RMSEA = 0.08; TLI = 0.88 and SRMR = 0.04). Composite reliability was high across all tested models, ranging from 0.84 to 0.94. The analysis of score distributions by category revealed a high prevalence of severe or extremely severe symptoms of anxiety, stress, and, to a lesser extent, depression. A statistically significant association was found between higher symptom severity and prior familiarity with mental illness. Conclusions: The DASS-21 proved to be a valid and reliable instrument for assessing psychological distress in higher education students. These findings underscore the urgent need for mental health programs in higher education institutions that focus on early detection and intervention, particularly for students initiating their studies and those with a history of mental health problems. Full article
Show Figures

Figure 1

12 pages, 448 KB  
Article
Perceived Impact of Wearable Fitness Trackers on Health Behaviours in Saudi Adults
by Asma A. Abahussin
Healthcare 2026, 14(1), 126; https://doi.org/10.3390/healthcare14010126 - 4 Jan 2026
Viewed by 176
Abstract
Background/Objectives: Wearable fitness trackers (WFTs) are growing in popularity as tools to motivate physical activity and support healthier lifestyles. Evidence suggests that they can have both positive and negative effects on user behaviour and well-being. However, little is known about their impact [...] Read more.
Background/Objectives: Wearable fitness trackers (WFTs) are growing in popularity as tools to motivate physical activity and support healthier lifestyles. Evidence suggests that they can have both positive and negative effects on user behaviour and well-being. However, little is known about their impact in Saudi settings, considering its unique cultural context. This study aims to investigate the perceived positive and negative impacts of WFTs on adults’ health behaviours and well-being in Saudi Arabia. Methods: A cross-sectional survey was conducted among Saudi adults aged 18 years or older who currently use or have previously used WFTs, using an online questionnaire distributed via social media platforms in May 2025. The survey was developed based on evidence from the literature. It included demographic items, five-point Likert-scale questions assessing positive (9 items) and negative (10 items) effects of WFTs, and an open-ended question. Responses were analysed using descriptive statistics, independent samples t-tests, and one-way ANOVA. Results: A total of 154 adults participated. The mean composite score for positive effects was 3.26 (SD = 0.73), indicating general agreement on the benefits of WFTs, while the negative effects score was 2.15 (SD = 0.66), showing low endorsement of adverse outcomes. No significant differences appeared between gender (positive: p = 0.34; negative: p = 0.24) or age groups (positive: p = 0.56; negative: p = 0.19). However, users of over two months had higher positive scores (M = 3.43, SD = 0.66) than newer or former users (p = 0.01). Open responses showed 62% positive experiences; 27% reported stress, guilt, or obsessive monitoring. Conclusions: This study provides initial insights into WFT use and perceptions in Saudi Arabia. However, its cross-sectional nature limits the ability to draw causal conclusions. While most users experienced beneficial health outcomes, a significant proportion reported negative psychological experiences. These findings highlight WFT users’ dual experiences and the need for further longitudinal research and diverse recruitment strategies to better understand sustained engagement and psychological effects. Full article
(This article belongs to the Section Digital Health Technologies)
Show Figures

Figure 1

22 pages, 726 KB  
Article
Mapping the Emotional Mind: Development and Psychometric Validation of the SIER-C as a Multifactorial Structure with Two Higher-Order Factors Model of Emotional Intelligence and Resilience in School-Age Children
by Elena-Nicoleta Bordea, Oana Alina Apostol, Corina Sporea, Cristian Gabriel Morcov, Ioana Elena Cioca, Angelo Pellegrini and Maria-Veronica Morcov
Eur. J. Investig. Health Psychol. Educ. 2026, 16(1), 8; https://doi.org/10.3390/ejihpe16010008 - 2 Jan 2026
Viewed by 176
Abstract
(1) Background: The present study aimed to develop and validate the Scale for the Identification of Emotional Resilience in Children (SIER-C), a psychometric instrument designed to assess key dimensions of emotional intelligence and resilience among children aged 6 to 12 years. (2) Methods: [...] Read more.
(1) Background: The present study aimed to develop and validate the Scale for the Identification of Emotional Resilience in Children (SIER-C), a psychometric instrument designed to assess key dimensions of emotional intelligence and resilience among children aged 6 to 12 years. (2) Methods: The sample comprised 367 participants (52.3% male, 47.7% female) drawn from both urban and rural educational settings across Romania, selected through stratified random sampling to ensure demographic representativeness. The SIER-C consists of 30 items distributed across six subscales: Recognition and Understanding of Emotions (RUE), Emotion Regulation (ER), Empathy (E), Attitude Toward Failure (ATF), Coping Strategies (CS), and Perseverance and Self-Motivation (PSM), with items rated on a 5-point Likert scale. An Exploratory Factor Analysis (EFA) was initially conducted to examine the underlying factor structure, followed by Confirmatory Factor Analysis (CFA) to validate the model. (3) Results: The EFA suggested a six-factor structure consistent with the intended subscales, which was subsequently confirmed by CFA, demonstrating satisfactory model fit indices and confirming the scale’s construct validity. Internal consistency indices and composite reliability coefficients further indicated robust psychometric properties across subscales. (4) Conclusions: The findings underscore the relevance of SIER-C as a reliable and valid tool for identifying nuanced profiles of emotional intelligence and resilience in children. These profiles provide valuable insights for early detection of emotional and adaptive vulnerabilities and for the design of targeted interventions within educational and clinical frameworks. Future research should explore the longitudinal stability of these constructs and examine the integration of SIER-C within social–emotional learning programs to support the development of emotional competencies from a preventive and developmental perspective. Full article
Show Figures

Figure 1

12 pages, 714 KB  
Article
Psychometric Evaluation of the Arabic Version of the Swedish National Diabetes Registers Instrument for Patient-Reported Experience and Outcome Measures
by Nizar Alsubahi, Ahmed Alzahrani, Fahad Alhazmi, Roba Alhaifani and Mohannad Alkhateeb
Healthcare 2026, 14(1), 107; https://doi.org/10.3390/healthcare14010107 - 1 Jan 2026
Viewed by 234
Abstract
Background: Healthcare quality is increasingly dependent on the patients’ perspective to ensure care aligns with patients’ needs and experiences, especially for those living with chronic conditions such as diabetes. The Swedish National Diabetes Register instrument (NDR) combines patient-reported experiences and outcomes to evaluate [...] Read more.
Background: Healthcare quality is increasingly dependent on the patients’ perspective to ensure care aligns with patients’ needs and experiences, especially for those living with chronic conditions such as diabetes. The Swedish National Diabetes Register instrument (NDR) combines patient-reported experiences and outcomes to evaluate patient-centered diabetes care, but it has not yet been accessible in Arabic. This study aimed to assess the validity and reliability of the Arabic version of the Swedish National Diabetes Register questionnaire among patients with diabetes. Methods: A cross-sectional study was carried out from July to August 2023 at 47 primary healthcare centers in Saudi Arabia, involving 594 adult patients with diabetes. Reliability was measured with Cronbach’s alpha and composite reliability. Construct validity was tested using confirmatory factor analysis, and discriminant validity was assessed through the Heterotrait–Monotrait Ratio. Data analysis was performed using SPSS (version 28) and the lavaan package in R (version 4.3.2). Results: The Arabic version showed high internal consistency, with Cronbach’s α ranging from 0.716 to 0.886 and CR between 0.663 and 0.855. It also exhibited good model fit indices, including χ2/df of 2.72, RMSEA of 0.054, SRMR of 0.073, and a CFI above 0.90. All item loadings were statistically significant (p < 0.01). The HTMT values were below 0.85, confirming adequate discriminant validity. Conclusions: The Arabic version of the NDR instrument is a valid and reliable tool for measuring patient-reported experiences and outcomes among Arabic-speaking patients with diabetes, which supports its application in diabetic care across the Arab region. Health policymakers in the region are recommended to incorporate this validated Arabic tool into their national diabetes initiatives. Full article
Show Figures

Figure 1

19 pages, 743 KB  
Article
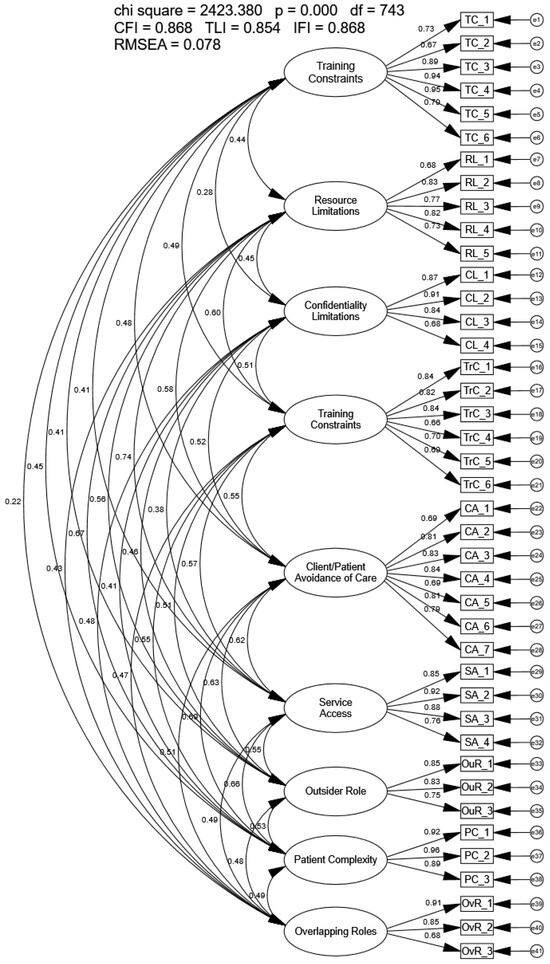
Establishing Psychometric Properties of the Modified Barriers Experienced in Providing Healthcare Instrument
by Tabarak O. Alomar, Gillian C. Glivar, Eva B. Chung, Kathryn J. Craig, Allie M. Ward, Audrey J. Dingel, B. Kelton Kearsley, Jake R. Goodwin, Allie D. McCurry, Madeline P. Casanova, Alexandra Dluzniewski and Russell T. Baker
Healthcare 2026, 14(1), 102; https://doi.org/10.3390/healthcare14010102 - 1 Jan 2026
Viewed by 249
Abstract
Background: Rural healthcare providers encounter multifaceted barriers including geographic isolation, resource limitations, and provider shortages that impede optimal patient care delivery. The Barriers Experienced in Providing Healthcare Instrument (BTCPI) was designed to assess provider challenges; however, concerns regarding its psychometric properties necessitated comprehensive [...] Read more.
Background: Rural healthcare providers encounter multifaceted barriers including geographic isolation, resource limitations, and provider shortages that impede optimal patient care delivery. The Barriers Experienced in Providing Healthcare Instrument (BTCPI) was designed to assess provider challenges; however, concerns regarding its psychometric properties necessitated comprehensive validation. The primary purpose of the study was to evaluate the structural validity of the instrument using confirmatory factor analysis with a sample of Idaho healthcare professionals. Because the model failed to meet criteria, the study identified a more parsimonious model that then underwent multi-group invariance testing. Methods: A survey consisting of a modified Barriers to Providing Optimal Healthcare instrument and a demographic questionnaire was distributed to Idaho healthcare providers across 22 clinical sites in the state. The structural validity of the modified 41-item, 9-factor instrument was assessed using confirmatory factor analysis (CFA), exploratory structural equation modeling (ESEM), and exploratory factor analysis (EFA). Multi-group invariance testing was also conducted to assess measurement equivalence across provider profession, practice setting (rural vs. urban), and years of experience. Results: A total of 373 healthcare providers completed the survey and were used for analysis. The proposed BTCPI model did not meet model fit criteria. An ESEM analysis was conducted and identified a 9-factor, 14-item model. However, due to fit concerns, an exploratory factor analysis was subsequently conducted and identified the 4-factor, 12-item (BPOC-12) that also met invariance criteria across groups. A group mean and variance differences were found between nurses and primary care providers as well as between rural and urban practitioners on several barrier factors. Conclusions: The BTCPI did not meet model fit criteria. Subsequent model refinement resulted in the BPOC-12, which had preliminary psychometric validity. Although the refined model offered a more condensed and preliminarily valid psychometric framework, future research should be done to assess this model. Future research should also collect responses from different healthcare professions to enhance its applicability. Full article
Show Figures

Figure 1

10 pages, 680 KB  
Article
Using Large Language Models for In Silico Development and Simulation of a Patient-Reported Outcome Questionnaire for Cataract Surgery with Various Intraocular Lenses: A Pre-Validation Study
by Ewelina Trojacka, Joanna Przybek-Skrzypecka, Justyna Izdebska, Jacek P. Szaflik, Musa Aamir Qazi, Abdullah Azhar and Janusz Skrzypecki
J. Clin. Med. 2026, 15(1), 283; https://doi.org/10.3390/jcm15010283 - 30 Dec 2025
Viewed by 201
Abstract
Background/Objectives: Development of Patient-Reported Outcome Measures (PROMs) in ophthalmology is limited by high patient burden during early validation. We propose an In Silico Pre-validation Framework using Large Language Models (LLMs) to stress-test instruments before clinical deployment. Methods: The LLM generated a PROM questionnaire [...] Read more.
Background/Objectives: Development of Patient-Reported Outcome Measures (PROMs) in ophthalmology is limited by high patient burden during early validation. We propose an In Silico Pre-validation Framework using Large Language Models (LLMs) to stress-test instruments before clinical deployment. Methods: The LLM generated a PROM questionnaire and a synthetic cohort of 500 distinct patient profiles via a Python-based pipeline. Profiles were instantiated as structured JSON objects with detailed attributes for demographics, lifestyle, and health background, including specific clinical parameters like IOL type (Monofocal, Multifocal, EDOF) and dysphotopsia severity. To eliminate memory bias, a stateless simulation approach was used for test–retest reliability; AI agents were re-instantiated without access to prior conversation history. Psychometric validation included Confirmatory Factor Analysis (CFA) using WLSMV estimation and Differential Item Functioning (DIF). Results: The model demonstrated excellent fit (CFI = 0.962, TLI = 0.951, RMSEA = 0.048, SRMR = 0.063), confirming structural validity. DIF analysis detected no significant bias based on age, sex, or IOL type (0/20 items flagged). Internal consistency was robust (Cronbach’s alpha > 0.80) and stateless test–retest reliability was high (ICC > 0.90), indicating stability independent of algorithmic memory. Convergent validity was established via significant correlations with NEI-VFQ-25 scores (Spearman’s: −0.425 to −0.652,). While responsive to change, known-groups validity reflected realistic clinical overlap. Conclusions: LLM-based pre-validation effectively mirrors complex human response patterns through “algorithmic fidelity.” By identifying structural failure points in silico, this framework ensures PROMs are robust and unbiased before clinical trials, reducing the ethical and logistical burden on real-world populations. Full article
(This article belongs to the Section Ophthalmology)
Show Figures

Figure 1

17 pages, 383 KB  
Article
Translation, Cultural Adaptation, and Validation of the Arabic Version of the Type 1 Diabetes Distress Scale (T1-DDS) Among Adults with Type 1 Diabetes in Saudi Arabia
by Abdullah M. Alguwaihes and Shuliweeh Alenezi
Healthcare 2026, 14(1), 79; https://doi.org/10.3390/healthcare14010079 - 29 Dec 2025
Viewed by 253
Abstract
Background/Objectives: Diabetes distress is a significant, often unaddressed, aspect of type 1 diabetes (T1D) management. The Type 1 Diabetes Distress Scale (T1-DDS) is a key assessment tool, but no validated Arabic version exists for Saudi Arabia’s large T1D population. This study aimed to [...] Read more.
Background/Objectives: Diabetes distress is a significant, often unaddressed, aspect of type 1 diabetes (T1D) management. The Type 1 Diabetes Distress Scale (T1-DDS) is a key assessment tool, but no validated Arabic version exists for Saudi Arabia’s large T1D population. This study aimed to translate, culturally adapt, and validate the Arabic T1-DDS to enable accurate assessment of diabetes-specific distress in Saudi adults with T1D. Methods: A cross-sectional study was conducted among Saudi adults with self-reported T1D. The T1-DDS underwent forward-backward translation, expert panel review, and cognitive debriefing. Participants completed an online survey containing the 28-item Arabic T1-DDS, the Patient Health Questionnaire-9 (PHQ-9), and the Generalized Anxiety Disorder-7 (GAD-7). Psychometric evaluation included exploratory and confirmatory factor analysis (EFA, CFA), internal consistency (Cronbach’s α), and convergent validity. A multivariable generalized linear model identified predictors of distress. Results: The analysis included 837 participants (73.8% female, mean age 27.22 ± 7.8 years). The Arabic T1-DDS demonstrated excellent reliability (α = 0.934). EFA/CFA supported a robust four-factor structure, confirming model fit (χ2/df = 1.313, CFI = 1.000, RMSEA = 0.019). The mean overall distress score was 2.74 (SD = 1.05), with 72.4% reporting moderate-to-high distress. Distress correlated moderately with depression (r = 0.58) and anxiety (r = 0.52). Multivariable analysis identified higher PHQ-9 (RR = 1.178) and GAD-7 scores (RR = 1.063) as significant predictors of elevated distress, while insulin pump use was protective (RR = 0.938). Conclusions: The Arabic T1-DDS is a valid and reliable tool for Saudi adults with T1D. Its use revealed a high prevalence of diabetes distress, strongly linked to psychological symptoms and mitigated by insulin pump therapy. Integrating this scale into routine clinical care can facilitate timely psychosocial support, potentially improving patient outcomes. Full article
Show Figures

Figure 1

18 pages, 473 KB  
Systematic Review
A Systematic Review of Rehabilitation Interventions for Athletes with Chronic Ankle Instability
by Marlena Skwiot
J. Clin. Med. 2026, 15(1), 220; https://doi.org/10.3390/jcm15010220 - 27 Dec 2025
Viewed by 599
Abstract
Background: Ankle sprains affect approximately 8% of the general population, and recurrence occurs in as many as 80% of patients participating in high-risk sports. The aim of this review was to assess the impact of physiotherapy interventions on chronic ankle stability (CAI), providing [...] Read more.
Background: Ankle sprains affect approximately 8% of the general population, and recurrence occurs in as many as 80% of patients participating in high-risk sports. The aim of this review was to assess the impact of physiotherapy interventions on chronic ankle stability (CAI), providing evidence for the effectiveness of clinical treatment and care for patients with CAI. Methods: A systematic review was conducted in accordance with the Preferred Reporting Items for Systematic Reviews and Meta-Analyses (PRISMA) guidelines. Randomized controlled trials (RCTs) evaluating the effectiveness of physiotherapy interventions in athletes with CAI following injury were analyzed. PubMed, Embase, PEDro, and Cochrane electronic databases were searched. A modified McMaster Critical Review Form for quantitative studies was used to assess the methodological quality of the included studies, in accordance with the guidelines. Results: The literature search yielded 316 results, of which 13 articles met all required eligibility criteria and were included in the study. The RCTs included 490 athletes with CAI. Interventions included various types of exercises, including balance training (BT), plyometric training, CrossFit, and neuromuscular training. The duration of the intervention was 4–12 weeks. Both subjective and objective measures were used to assess the effectiveness of the therapy in the following seven domains: Dynamic Balance, Static Balance, Patient-Reported Outcomes, Kinematic Outcomes, Proprioception, Body-Composition, and Strength Assessment. Conclusions: The evidence supports the effectiveness of rehabilitation interventions in athletes with CAI. Further large-scale randomized controlled trials, incorporating control groups and long-term follow-up, are needed to better determine the robust impact of conservative management on improving both the physical and psychological health of patients with CAI. Full article
(This article belongs to the Section Sports Medicine)
Show Figures

Figure 1

22 pages, 624 KB  
Article
Development and Validation of Human-Computer Collaborative Classroom Second Language Learning Engagement Scale
by Yanshuang Jiang and Yuxuan Liu
Behav. Sci. 2026, 16(1), 46; https://doi.org/10.3390/bs16010046 - 25 Dec 2025
Viewed by 345
Abstract
This study developed and validated the Human–Computer Collaborative Classroom Second Language Learning Engagement Scale among 710 junior high school students studying in Mongolian. Initially, the scale’s conceptual framework was developed through a review of pertinent literature and interview, drawing on self-determination theory and [...] Read more.
This study developed and validated the Human–Computer Collaborative Classroom Second Language Learning Engagement Scale among 710 junior high school students studying in Mongolian. Initially, the scale’s conceptual framework was developed through a review of pertinent literature and interview, drawing on self-determination theory and socio-constructivist perspectives to define engagement in human–computer collaborative second language learning contexts. The study adopted a sequential mixed-methods design: in Phase 1, item analysis and exploratory factor analysis (EFA) were conducted using data from 437 students, resulting in a preliminary five-factor structure; in Phase 2, confirmatory factor analysis (CFA) was performed using data from the remaining 273 students to validate the factor structure. The final scale comprises five core dimensions: (1) higher-order thinking, (2) student–teacher interaction, (3) human–computer interaction, (4) active collaborative learning, and (5) learning enthusiasm. Structural equation modeling confirmed a robust five-factor model, with all fit indices indicating satisfactory model fit (e.g., CFI = 0.981, TLI = 0.977, RMSEA = 0.041). The scale demonstrates strong internal consistency (Cronbach’s α = 0.959) and construct validity. These findings highlight the reliability and efficacy of this psychometric tool for evaluating students’ engagement in second language learning within human–computer collaborative classroom environments, offering valuable insights for educators and researchers. Full article
Show Figures

Figure 1

22 pages, 707 KB  
Article
Assessing Ageist Attitudes: Psychometric Properties of the Fraboni Scale of Ageism in a Population-Based Sample
by Jiri Remr
Geriatrics 2026, 11(1), 2; https://doi.org/10.3390/geriatrics11010002 - 24 Dec 2025
Viewed by 302
Abstract
Background/Objectives: Ageism is a pervasive form of prejudice that undermines health, social participation, and intergenerational solidarity, yet validated research tools for measuring ageism are lacking in many countries. The Fraboni Scale of Ageism (FSA) is one of the widely used instruments, but its [...] Read more.
Background/Objectives: Ageism is a pervasive form of prejudice that undermines health, social participation, and intergenerational solidarity, yet validated research tools for measuring ageism are lacking in many countries. The Fraboni Scale of Ageism (FSA) is one of the widely used instruments, but its psychometric properties have not previously been examined in the Czech context. This study aimed to translate the 29-item FSA, evaluate its reliability and validity, and describe ageism across generations. Methods: A quantitative cross-sectional survey based on face-to-face interviews was conducted in March 2024 among the Czech population aged 15–74 years (n = 1096). Data analysis included descriptive statistics, internal consistency indices (Cronbach’s α, McDonald’s ω, Composite Reliability, Average Variance Extracted), exploratory factor analysis (EFA) on a random half-sample, and confirmatory factor analysis (CFA) on the second half. Construct validity was also examined. Results: The Czech FSA showed very good distributional characteristics with no floor or ceiling effects and excellent internal consistency (α = 0.949; subscales α = 0.848–0.898). EFA replicated the original three-factor structure (Antilocution, Avoidance, and Discrimination) explaining 57.6% of variance. CFA supported this structure with good-to-excellent model fit. FSA scores increased systematically from Baby Boomers to Generation Z, indicating higher ageism among younger cohorts. Higher fear of old age, lower education, an earlier subjective boundary of old age, and absence of an older co-resident were associated with higher ageism scores. Conclusions: The Czech version of the FSA is a reliable and valid instrument for assessing ageist attitudes in the Czech population. Its robust psychometric properties and sensitivity to theoretically relevant correlates support its use for monitoring ageism, evaluating interventions, and enabling cross-national comparisons in aging research and policy. Full article
(This article belongs to the Collection Ageism, the Black Sheep of the Decade of Healthy Ageing)
Show Figures

Figure 1

37 pages, 3165 KB  
Systematic Review
No One-Size-Fits-All: A Systematic Review of LCA Software and a Selection Framework
by Veridiana Souza da Silva Alves, Vivian Karina Bianchini, Barbara Stolte Bezerra, Carlos do Amaral Razzino, Fernanda Neves da Silva Andrade and Sofia Seniciato Neme
Sustainability 2026, 18(1), 197; https://doi.org/10.3390/su18010197 - 24 Dec 2025
Viewed by 350
Abstract
Life Cycle Assessment (LCA) is a fundamental methodology for evaluating environmental impacts across the life cycle of products, processes, and services. However, selecting appropriate LCA software is a complex task due to the wide variety of tools, each with different functionalities, sectoral focuses, [...] Read more.
Life Cycle Assessment (LCA) is a fundamental methodology for evaluating environmental impacts across the life cycle of products, processes, and services. However, selecting appropriate LCA software is a complex task due to the wide variety of tools, each with different functionalities, sectoral focuses, and technical requirements. This study conducts a systematic literature review, following Preferred Reporting Items for Systematic Reviews and Meta-Analyses (PRISMA) guidelines, to map the main characteristics, strengths, and limitations of LCA tools. The review includes 41 studies published between 2017 and 2025, identifying and categorizing 24 different tools. Technical and operational features were analyzed, such as modelling capacity, database compatibility, usability, integration capabilities, costs, and user requirements. Among the tools, five stood out for their frequent application: SimaPro, GaBi, OpenLCA, Umberto, and Athena. SimaPro is recognized for flexibility and robustness; GaBi for its industrial applications and Environmental Product Declaration (EPD) support; OpenLCA for being open-source and accessible; Umberto for energy and process modelling; and Athena for integration with Building Information Modelling (BIM) in construction. Despite their advantages, all tools presented specific limitations, including learning curve challenges and limited scope. The results show that no single tool fits all scenarios. In addition to the synthesis of these characteristics, this study also emphasizes the general features of the identified software, the challenges in making a well-supported selection decision, and proposes a decision flowchart designed to guide users through key selection criteria. This visual tool aims to support a more transparent, systematic, and context-oriented choice of LCA software, aligning capabilities with project-specific needs. Tool selection should align with research objectives, available expertise, and context. This review offers practical guidance for enhancing LCA applications in sustainability science. Full article
Show Figures

Figure 1

19 pages, 304 KB  
Article
Influences of Seasonal Influenza Disease Perceptions, Altruism, Family Harmony, and Information Exposure on Social Media on Behavioral Intention to Receive Seasonal Influenza Vaccination Among Parents in China: Findings of a Population-Based Survey
by Hongbiao Chen, Liwen Ding, Lixian Su, Minjie Zhang, Yadi Lin, Yuan Fang, Weijun Peng, He Cao and Zixin Wang
Vaccines 2026, 14(1), 13; https://doi.org/10.3390/vaccines14010013 - 22 Dec 2025
Viewed by 309
Abstract
Background: Promoting seasonal influenza vaccination among parents may help increase the coverage of seasonal influenza vaccination among both parents and children. This study aims to investigate determinants of behavioral intention to receive a seasonal influenza vaccination among parents of children aged 0–15 years [...] Read more.
Background: Promoting seasonal influenza vaccination among parents may help increase the coverage of seasonal influenza vaccination among both parents and children. This study aims to investigate determinants of behavioral intention to receive a seasonal influenza vaccination among parents of children aged 0–15 years to protect themselves. Methods: A cross-sectional survey was conducted among parents of children aged 0 to 15 years with administrative health records in Shenzhen, China, between September and October 2024. Participants were recruited through multistage random sampling. First, 10 community health centers were randomly selected in Shenzhen. Within each selected center, 200 parents were randomly selected. Multivariate logistic regression models were fitted. Results: Among 1504 parents, 47.6% intended to receive a seasonal influenza vaccination in the next year. After adjusting for significant background characteristics, parents’ intention to receive a seasonal influenza vaccination was associated with a higher intention to vaccinate their children against seasonal influenza (AOR: 20.39). At the individual level, eight items measuring illness representations of seasonal influenza were associated with higher odds of intending to receive such a vaccine (AOR: 1.15–1.25), including identity (identifying symptoms), timeline, negative consequences, personal and treatment control, concern, negative emotions, and coherence. At the interpersonal level, parents who had higher levels of general and family-oriented altruism (AOR: 1.10–2.47), better family harmony (AOR: 1.07), higher exposure to information related to seasonal influenza on social media (AOR: 1.24–1.38), and thoughtful consideration of information veracity (AOR: 1.33) were more likely to report an intention. Conclusions: There are strong needs to promote seasonal influenza vaccination among parents in China. Full article
19 pages, 581 KB  
Article
Validity and Reliability Studies of the Üsküdar Jealousy Scale and the Effect of Social Media on Jealousy
by Aylin Tutgun-Ünal and Nevzat Tarhan
Societies 2026, 16(1), 3; https://doi.org/10.3390/soc16010003 - 22 Dec 2025
Viewed by 569
Abstract
Existing jealousy scales often conceptualize jealousy as an undesirable or maladaptive emotion. However, jealousy is a biologically rooted emotion inherent in humans and observable in certain animal species as well. The key lies not in the elimination of this emotion, but in its [...] Read more.
Existing jealousy scales often conceptualize jealousy as an undesirable or maladaptive emotion. However, jealousy is a biologically rooted emotion inherent in humans and observable in certain animal species as well. The key lies not in the elimination of this emotion, but in its appropriate regulation. In contemporary society, where exposure to social media is pervasive, the experience and expression of jealousy can become more destructive. This study was designed in response to the growing need to understand and assess jealousy. The aim of the present research was to develop a multidimensional current jealousy scale and to present preliminary findings regarding the influence of social media. Employing a quantitative research design, data were collected online from a sample of 1053 adult volunteers (aged 18 and above) in Türkiye. The resulting instrument, named the Üsküdar Jealousy Scale, comprises 25 items and 4 dimensions: Relationship-Damaging Jealousy, Destructive Jealousy, Hostile Jealousy, and Controlled Jealousy. The total scale demonstrated high internal consistency (Cronbach’s Alpha = 0.93), with subscale reliabilities ranging from 0.75 to 0.89. The scale accounted for 57.20% of the total variance. Confirmatory factor analysis indicated that the model fit indices fell within acceptable limits, supporting the structural validity of the scale. Additionally, criterion validity was supported by moderate correlations (r > 0.30 and <0.70) with the Scale of Social Media Jealousy in Romantic Relationships (SSMJRR). Initial findings revealed generally low levels of jealousy among participants. The dimension concerning relationship-damaging jealousy showed moderate levels, while destructive and controlled jealousy dimensions indicated lower levels. Notably, patterns of social media usage significantly influenced jealousy scores. Individuals exhibiting continuous engagement in social media platforms reported higher levels of jealousy. In conclusion, the Üsküdar Jealousy Scale was found to be a psychometrically sound instrument, suitable for both research and self-assessment purposes in the multidimensional evaluation of jealousy. This validated and reliable tool has the potential to distinguish between adaptive and maladaptive expressions of jealousy, offering practical utility for clinicians and individuals seeking deeper self-understanding. Full article
Show Figures

Figure 1

14 pages, 441 KB  
Article
Development and Psychometric Validation of an App-Integrated Questionnaire to Assess Healthy Habits in Children (Ages 8–11): Implications for Pediatric Nursing Practice
by María Ángeles Merino-Godoy, Carmen Yot-Domínguez, Jesús Conde-Jiménez and Emília-Isabel Martins Teixeira-da-Costa
Children 2026, 13(1), 8; https://doi.org/10.3390/children13010008 - 19 Dec 2025
Viewed by 316
Abstract
Introduction: Promoting healthy habits in childhood is fundamental for fostering long-term well-being. This study aimed to develop and psychometrically validate an app-integrated instrument to assess knowledge, habits, and attitudes related to health in children aged 8–11, within the context of the MHealth intervention [...] Read more.
Introduction: Promoting healthy habits in childhood is fundamental for fostering long-term well-being. This study aimed to develop and psychometrically validate an app-integrated instrument to assess knowledge, habits, and attitudes related to health in children aged 8–11, within the context of the MHealth intervention Healthy Jeart. Methods: A quantitative, cross-sectional design was used. An initial item pool underwent expert content validation before being administered to a sample of 623 children from primary education centers in Andalusia, Spain. Construct validity was examined through exploratory and confirmatory factor analyses. Results: The analyses supported a coherent four-factor structure comprising 21 items: (1) Use of technologies, (2) diet and growth, (3) psychological well-being, and (4) physical activity and well-being. The instrument demonstrated satisfactory model fit and internal consistency, providing a multidimensional assessment of children’s health-related behaviors. The sample was recruited from primary schools in Andalusia (Spain), which may limit the generalizability of the findings to other regions and cultural contexts. Conclusions: The validated instrument offers a reliable and efficient means of evaluating healthy habits in children aged 8–11, particularly when embedded within digital interventions such as Healthy Jeart. It represents a valuable tool for educators and pediatric nursing professionals working in school settings, enabling early identification of gaps in health literacy and supporting targeted interventions that promote holistic child well-being. Full article
(This article belongs to the Special Issue The Latest Challenges and Explorations in Pediatric Nursing)
Show Figures

Figure 1

Back to TopTop