Sign in to use this feature.

Years

Between: -

Subjects

remove_circle_outline
remove_circle_outline
remove_circle_outline
remove_circle_outline
remove_circle_outline
remove_circle_outline
remove_circle_outline
remove_circle_outline
remove_circle_outline

Journals

Article Types

Countries / Regions

remove_circle_outline
remove_circle_outline
remove_circle_outline
remove_circle_outline
remove_circle_outline

Search Results (396)

Search Parameters:
Keywords = iridoid

Order results
Result details
Results per page
Select all
Export citation of selected articles as:
21 pages, 7433 KB  
Article
Toxicokinetic-Oriented Assessment of Nepetalactone Using In Silico ADMET Modeling, In Vitro Rat and Human Liver Microsomes, and UHPLC–MS/MS Metabolite Characterization
by Nicolae-Bodgan Stoica, Antonio Cascajosa-Lira, Adriana Morea, Giorgiana M. Catunescu, Ruth Hornedo-Ortega and Remedios Guzmán-Guillén
Toxics 2026, 14(4), 319; https://doi.org/10.3390/toxics14040319 - 12 Apr 2026
Viewed by 69
Abstract
Nepetalactone (NL) is a volatile iridoid monoterpene widely used in biopesticidal and repellent applications, yet its toxicokinetic behavior and metabolic fate as a pure compound remain poorly characterized. This study aimed to provide an integrated toxicokinetic evaluation of NL by combining in silico [...] Read more.
Nepetalactone (NL) is a volatile iridoid monoterpene widely used in biopesticidal and repellent applications, yet its toxicokinetic behavior and metabolic fate as a pure compound remain poorly characterized. This study aimed to provide an integrated toxicokinetic evaluation of NL by combining in silico absorption, distribution, metabolism, excretion and toxicity (ADMET) modeling with in vitro metabolism assays using rat and human liver microsomes, supported by UHPLC–MS/MS analysis for metabolite identification. The in silico biotransformation predicted extensive phase I oxidation followed by phase II conjugation, while ADMET predictions indicated low systemic persistence and limited toxicological concern for most metabolites. The performed in vitro microsomal assays confirmed the in silico prediction by a rapid and time-dependent NL metabolism via both oxidative (86% reduction in NL concentration after 120 min) and conjugative (89% reduction in NL concentration after 120 min) pathways in rat and human systems, with comparable depletion kinetics between species. UHPLC–MS/MS enabled the identification of multiple phase I and phase II metabolites, pointing to pronounced interspecies differences in conjugative metabolism. In this sense, while oxidoreduction and hydrolysis reactions were consistent with previously reported iridoid metabolism. This study suggests the possible formation of previously unreported amino acid-related derivatives, although these require further confirmation. Overall, these findings advance the understanding of NL biotransformation, propose a new, previously unknown, metabolic pathway for iridoids, and provide relevant data to support human health and environmental risk assessment frameworks. Full article
(This article belongs to the Collection Predictive Toxicology)
Show Figures

Graphical abstract

21 pages, 1087 KB  
Article
Standardized Berry Extract Improves Selected Visual Function Outcomes in Presbyopia: A Randomized, Double-Blind, Placebo-Controlled Crossover Trial with Exploratory Biomarker Analysis
by Dorota Szumny, Alicja Zofia Kucharska, Karolina Czajor, Karolina Kaptsiuh, Sabina Ziółkowska, Patrycja Krzyżanowska-Berkowska, Marta Misiuk-Hojło, Monika Skrzypiec-Spring, Jakub Szyller, Adam Szeląg and Tomasz Sozański
Nutrients 2026, 18(6), 1016; https://doi.org/10.3390/nu18061016 - 23 Mar 2026
Viewed by 610
Abstract
Background/Objectives: Presbyopia is an age-related decline in near vision associated with lens stiffening and neuroretinal changes, while evidence for the effects of berry-derived phytochemicals remains limited. We investigated whether AKB, a double-standardised berry extract (anthocyanins ≥ 25%, iridoids ≥ 4.5%) from Aronia melanocarpa [...] Read more.
Background/Objectives: Presbyopia is an age-related decline in near vision associated with lens stiffening and neuroretinal changes, while evidence for the effects of berry-derived phytochemicals remains limited. We investigated whether AKB, a double-standardised berry extract (anthocyanins ≥ 25%, iridoids ≥ 4.5%) from Aronia melanocarpa, Lonicera caerulea, and Vaccinium myrtillus, influences visual performance and circulating biomarkers potentially relevant to ocular homeostasis. Methods: In a randomised, double-blind, placebo-controlled, two-period crossover trial, 23 adults aged >50 years received AKB (400 mg twice daily) or placebo for 6 weeks, separated by a 5-week washout. Results: Compared with placebo, AKB was associated with improvements in selected visual-function outcomes, including near contrast sensitivity and visual-field parameters, together with directionally favourable changes in VEP and OCT readouts. AKB supplementation was also associated with lower circulating αA-/αB-crystallin and ALDH1A1 levels and higher circulating TRPV4 levels, whereas systemic antioxidant enzymes and advanced glycation end-products remained unchanged. Given the small sample size and the indirect nature of the biomarker assessment, these findings should be considered preliminary. Conclusions: Overall, short-term AKB supplementation was associated with modest, exploratory changes in selected functional and systemic biomarker outcomes, but larger and longer-term studies are needed to confirm clinical relevance and clarify underlying mechanisms. Full article
(This article belongs to the Section Phytochemicals and Human Health)
Show Figures

Graphical abstract

13 pages, 1867 KB  
Article
Screening and Culture Condition Optimization of a Catalpol-Producing Brevundimonas olei
by Jianmin Liu, Mingliang Geng, Yi Chen and Zhenhui Wang
Microbiol. Res. 2026, 17(3), 60; https://doi.org/10.3390/microbiolres17030060 - 19 Mar 2026
Viewed by 247
Abstract
Catalpol, one of the primary bioactive components in Rehmannia glutinosa, is an iridoid glycoside with significant pharmacological activities. To expand the microbial sources of catalpol, endophytic bacteria were isolated from R. glutinosa (cultivated in Jiaozuo, China) using the dilution plating method combined [...] Read more.
Catalpol, one of the primary bioactive components in Rehmannia glutinosa, is an iridoid glycoside with significant pharmacological activities. To expand the microbial sources of catalpol, endophytic bacteria were isolated from R. glutinosa (cultivated in Jiaozuo, China) using the dilution plating method combined with vanillin–sulfuric acid colorimetric assay. High-performance liquid chromatography (HPLC) and liquid chromatography–mass spectrometry (LC-MS) were employed for screening and identification. The isolated strain was identified through morphological characterization and 16S rDNA gene sequence analysis, while single-factor experiments coupled with response surface methodology were utilized to optimize its fermentation conditions. Results indicated that the strain DH14 formed circular, cream-white, opaque colonies and was Gram-negative. It was identified as Brevundimonas olei. The optimal fermentation conditions were determined to be 190 rpm, pH 7.6, 31 °C, and 0% NaCl. Meanwhile, the results revealed a positive correlation between the pH of the fermentation broth and catalpol production. Under the optimized conditions, the maximum catalpol yield reached 0.142 mg/mL after 3 days of cultivation. This study provides a promising microbial resource and optimized fermentation parameters for the microbial production of catalpol. Full article
Show Figures

Figure 1

18 pages, 5578 KB  
Article
Integrative Transcriptome and Metabolome Analysis Reveals the Regulatory Networks and Key Biosynthetic Pathway Genes of Wild and Cultivated Gentiana macrophylla Pall
by Juanjuan Liu, Jialing Zhang, Yiyang Chen, Ke Li, Xiaohui Ma, Xiaobo Zhang and Ling Jin
Metabolites 2026, 16(3), 184; https://doi.org/10.3390/metabo16030184 - 10 Mar 2026
Viewed by 340
Abstract
Objectives: Gentiana macrophylla Pall. (Gentianaceae) is a medicinally important perennial herb. Iridoids are the main chemical constituents of G. macrophylla. The scarcity of the wild resource has led to increased attention to cultivated G. macrophylla. However, little is known about the metabolic [...] Read more.
Objectives: Gentiana macrophylla Pall. (Gentianaceae) is a medicinally important perennial herb. Iridoids are the main chemical constituents of G. macrophylla. The scarcity of the wild resource has led to increased attention to cultivated G. macrophylla. However, little is known about the metabolic differences and the regulatory mechanisms between cultivated and wild G. macrophylla. Methods: This study utilized untargeted metabolomics and transcriptomics to reveal differentially accumulated metabolites (DAMs) and differentially expressed genes (DEGs) between wild and cultivated. Results: The metabolomics profiling revealed 25,587 DAMs (p < 0.05) while the transcriptomic profiling identified 6830 DEGs. Analysis revealed that DEGs were predominantly enriched for processes associated with monoterpenoid biosynthesis and flavonoid biosynthesis. In addition, we word validated six DEGs involved in monoterpenoid biosynthesis and flavonoid biosynthesis by RT-qPCR. According to KEGG pathway analysis, 10HGO (8-hydroxygeraniol dehydrogenase) may be a key enzyme encoding secoiridoid biosynthesis. The comprehensive results of transcriptome and metabolomics analysis revealed significant correlation between metabolite content and gene expression, providing a foundation for further study the function of G. macrophylla Pall. and the regulation of biosynthesis of active components. Conclusions: These approaches aim to explore the consistency of medicinal quality between the two sources across different habitats and to develop cultivated gentian as a full substitute for its wild counterpart in medicinal value. This strategy will fundamentally alleviate the predatory harvesting pressure on wild resources, ease their depletion, provide a theoretical basis for further development and protection of wild species of G. macrophylla in the future. Full article
(This article belongs to the Section Metabolomic Profiling Technology)
Show Figures

Graphical abstract

14 pages, 1410 KB  
Article
Phytochemical Investigation and Tyrosinase Inhibitory Activity of Compounds from the Aerial Parts of Mussaenda pubescens Dryand
by Le Ba Vinh, Dinh Thi Quynh Anh, Nguyen Quoc Tuan and Nguyen Ngoc Linh
Int. J. Mol. Sci. 2026, 27(5), 2103; https://doi.org/10.3390/ijms27052103 - 24 Feb 2026
Viewed by 407
Abstract
Mussaenda pubescens Dryand. is a medicinal plant widely used in traditional medicine in Southeast Asia for the treatment of inflammation, skin-related disorders, and other health conditions. Despite its ethnopharmacological significance, scientific evidence regarding its bioactive constituents remains limited. In particular, no comprehensive study [...] Read more.
Mussaenda pubescens Dryand. is a medicinal plant widely used in traditional medicine in Southeast Asia for the treatment of inflammation, skin-related disorders, and other health conditions. Despite its ethnopharmacological significance, scientific evidence regarding its bioactive constituents remains limited. In particular, no comprehensive study has been reported on the chemical constituents of M. pubescens in relation to tyrosinase-associated activity. In the present study, one new compound (1) and six known compounds (27) were isolated from the ethanol extract of the aerial parts of M. pubescens using various chromatographic techniques. Their structures were elucidated on the basis of extensive spectroscopic analyses, including NMR and HR-ESI-MS data. All isolated compounds were evaluated for their tyrosinase inhibitory activity. The results showed that compounds 1, 4, and 5 exhibited significant inhibitory effects, with IC50 values of 62.39 ± 0.48, 62.55 ± 0.49, and 178.06 ± 0.89 µM, respectively. The underlying inhibitory mechanisms against tyrosinase were further investigated through enzyme kinetic studies and molecular docking simulations. Enzyme kinetic analysis revealed that compound 1 acted as a competitive inhibitor of tyrosinase, with an inhibition constant (Ki) value of 22.28 ± 0.73 µM. Overall, M. pubescens was found to contain a diverse range of secondary metabolites, including iridoid glucosides, saponins, and flavonoids, which exhibited notable tyrosinase inhibitory activity. These findings provide the first chemical insight into the tyrosinase-related bioactivity of M. pubescens and support its potential application as a natural source of tyrosinase inhibitors for pharmaceutical and cosmetic purposes. Full article
(This article belongs to the Special Issue Natural Product and Enzyme Inhibition for Disease Management)
Show Figures

Figure 1

21 pages, 15475 KB  
Article
Cornus officinalis Fruit Extract as an AMPK-Associated Mitochondrial Bioenergetic Modulator in Skin Aging Models
by Rui Ye, Qianqian Wang, Le Du, Li Li and Fan Hu
Biomedicines 2026, 14(2), 403; https://doi.org/10.3390/biomedicines14020403 - 10 Feb 2026
Viewed by 582
Abstract
Background: Mitochondrial dysfunction is a fundamental driver of skin aging, making the enhancement of cellular bioenergetics an important strategy in dermocosmetic innovation. Cornus officinalis fruit extract (COFE), standardized for iridoid glycosides, was investigated for its ability to modulate mitochondrial function and counteract photo-oxidative [...] Read more.
Background: Mitochondrial dysfunction is a fundamental driver of skin aging, making the enhancement of cellular bioenergetics an important strategy in dermocosmetic innovation. Cornus officinalis fruit extract (COFE), standardized for iridoid glycosides, was investigated for its ability to modulate mitochondrial function and counteract photo-oxidative stress associated with skin aging. Methods: Human dermal fibroblasts were treated with COFE to evaluate mitochondrial bioactivation. Transcriptomic changes were assessed using RNA sequencing (RNA-seq), with key mitochondrial genes validated by qPCR. AMPK phosphorylation, intracellular ATP content, NAD+/NADH ratio, and mitochondrial membrane potential (ΔΨm) were quantified as functional indicators of mitochondrial performance. To examine anti-aging relevance, a reconstructed human epidermis model was challenged with UVA and retinol to induce photo-oxidative stress. COFE’s effects on inflammatory (IL-1α), hydration (AQP3), proliferation (Ki67), and barrier-related (PKCα) markers were subsequently analyzed. Results: COFE was associated with activation of AMPK signaling and coordinated upregulation of OXPHOS-related genes in dermal fibroblasts, increasing ATP by 30.00%, the NAD+/NADH ratio by 158.71%, and ΔΨm by 158.82%. It also reduced IL-1α and upregulated AQP3, Ki67, and PKCα in a UVA/retinol-challenged epidermis model. In vivo, a 1% COFE eye cream produced statistically significant improvements across hydration, barrier function, redness, skin tone, wrinkles, elasticity, and periorbital contour after 28 days. Conclusions: COFE functions as an AMPK-associated mitochondrial bioenergetic modulator that enhances cellular energy metabolism and mitigates photo-oxidative stress in skin-relevant experimental models. The concordance between mechanistic findings and clinical outcomes supports COFE as a promising anti-aging active ingredient for dermocosmetic applications. Full article
(This article belongs to the Special Issue New Advances in Wound Healing and Skin Regeneration)
Show Figures

Figure 1

19 pages, 4815 KB  
Article
Unraveling the Cold Property of Gardeniae Fructus: Material Basis and Biological Mechanisms
by Chao Yang, Shuyao Wu, Xiao Huang, Zhigui Wu, Yuying Fan, Xilan Liu, Rui Zhong, Yifei Rao, Jing Liu and Xiaomei Fu
Int. J. Mol. Sci. 2026, 27(4), 1679; https://doi.org/10.3390/ijms27041679 - 9 Feb 2026
Viewed by 413
Abstract
In traditional Chinese medicine (TCM), Gardeniae Fructus is classified as a “cold” herb, a property that is increasingly explained by modern research showing that it can alleviate related disorders through modulation of the central nervous and endocrine systems, energy metabolism, and gut microbiota. [...] Read more.
In traditional Chinese medicine (TCM), Gardeniae Fructus is classified as a “cold” herb, a property that is increasingly explained by modern research showing that it can alleviate related disorders through modulation of the central nervous and endocrine systems, energy metabolism, and gut microbiota. This study aimed to elucidate the material foundation and biological mechanisms underlying its cold property. Chemical components of Gardeniae Fructus were separated via multi-stage extraction and characterized by GC-MS and LC-MS, yielding four distinct fractions: aliphatic, iridoid, crocin, and polysaccharide. In a rat model of heat syndrome induced by levothyroxine sodium, administration of the total extract or individual fractions over 15 days modulated central nervous, endocrine, and energy metabolism indicators, with the iridoid, crocin, and polysaccharide fractions demonstrating significant cold properties. Gut microbiota analysis revealed that the total extract, polysaccharide, and iridoid fractions notably reshaped microbial structure, reducing Firmicutes and Lactobacillus abundance. These findings indicate that the iridoid, crocin, and polysaccharide fractions may be key material bases for the cold property of Gardeniae Fructus, with the iridoid fraction exhibiting the strongest effect. Full article
(This article belongs to the Section Molecular Plant Sciences)
Show Figures

Graphical abstract

17 pages, 1821 KB  
Article
LC-MS Profiling and Biological Activity of Unexplored Leucas nubica Benth. (Lamiaceae)
by Dimitrina Zheleva-Dimitrova, Gokhan Zengin, Sakina Yagi, Solafa Suliman and Reneta Gevrenova
Plants 2026, 15(4), 522; https://doi.org/10.3390/plants15040522 - 7 Feb 2026
Viewed by 477
Abstract
Leucas nubica Benth. (Lamiaceae) is an annual herbaceous plant, native to east and northeast tropical Africa. The whole plant is renowned for the treatment of jaundice. The present study aimed at an in-depth phytochemical profiling and evaluation of in vitro antioxidant and enzyme [...] Read more.
Leucas nubica Benth. (Lamiaceae) is an annual herbaceous plant, native to east and northeast tropical Africa. The whole plant is renowned for the treatment of jaundice. The present study aimed at an in-depth phytochemical profiling and evaluation of in vitro antioxidant and enzyme inhibitory potential of methanol–aqueous extract from L. nubica aerial parts. The liquid chromatography–high-resolution mass spectrometry (LC-HRMS) experiment revealed more than 70 secondary metabolites, including carboxylic and phenolic acids, phenylethanoid, iridoid, and lignan glycosides, and flavonoids. The L. nubica extract profile was dominated by the phenylethanoid glycoside verbascoside. All annotated compounds are reported for the first time in the species. The extract actively scavenged DPPH and ABTS radicals (38.8 ± 0.1 and 36.8 ± 0.4 mg TE/g) and showed high CUPRAC (71.1 ± 1.1 mg TE/g) and moderate FRAP (44.9 ± 2.6 mg TE/g) reducing power. The L. nubica extract exhibited high inhibition towards acetylcholinesterase (2.23 ± 0.02 mg GALAE/g), butyrylcholinesterase (2.38 ± 0.04 mg GALAE/g), and tyrosinase (60.7 ± 0.6 mg KAE/g). The obtained results highlight L. nubica extract as a rich source of phenylethanoid glycosides and flavonoids with significant bioactivity and shed light into the phytochemical composition and pharmacological potential of the plant. Full article
Show Figures

Figure 1

26 pages, 5142 KB  
Article
A Safer Alternative Bio-Repellent: Targeting Mosquito Odorant-Binding Proteins with Catnip-Derived Nepetalactones from Nepeta cataria Leaves
by Tarawin Kiatlertpongsa, Siriporn Nonkhwao, Jarupa Charoenrit, Jirawat Saetan, Supawadee Duangprom, Sineenart Songkoomkrong, Prateep Amonruttanapun, Piyapon Janpan, Prasert Sobhon, Sakda Daduang and Napamanee Kornthong
Int. J. Mol. Sci. 2026, 27(3), 1572; https://doi.org/10.3390/ijms27031572 - 5 Feb 2026
Viewed by 723
Abstract
The reliance on synthetic repellents such as N,N-diethyl-meta-toluamide (DEET) has raised health and environmental concerns, prompting the search for safer, plant-based alternatives. Catnip (Nepeta cataria L.), a rich source of iridoid monoterpenes, particularly nepetalactones, known for strong insect-repellent activity. However, their efficient [...] Read more.
The reliance on synthetic repellents such as N,N-diethyl-meta-toluamide (DEET) has raised health and environmental concerns, prompting the search for safer, plant-based alternatives. Catnip (Nepeta cataria L.), a rich source of iridoid monoterpenes, particularly nepetalactones, known for strong insect-repellent activity. However, their efficient extraction and molecular mechanisms in insect inhibition remains challenging. This study examined the chemical composition, protein–ligand interactions, and safety profiles of nepetalactones in comparison with DEET, with particular focus on mosquito odorant-binding proteins (OBPs) from Anopheles gambiae (AgamOBP), Culex quinquefasciatus (CquiOBP), and Aedes aegypti (AaegOBP). GC–MS/MS analysis identified nepetalactone isomers as the predominant constituents in catnip extracts obtained via steam distillation and olive oil extraction from dried leaves. Molecular docking results indicated that cis,cis-, cis,trans-, and nepetalactone isomers exhibited higher binding affinities toward the target OBPs than DEET. Furthermore, molecular dynamics simulations confirmed that all nepetalactone–OBP complexes exhibited stable conformations characterized by low average RMSD values and persistent hydrogen bond formation. Notably, cis,trans-NL–AaegOBP, NL–AaegOBP, and cis,cis-NL–AgamOBP complexes displayed lower binding free energies (ΔGMM-PBSA) compared to DEET. These findings suggest that nepetalactones stabilize OBP–ligand interactions while inducing subtle conformational flexibility, potentially disrupting mosquito odorant recognition in a manner distinct from DEET. ADMET predictions indicated that nepetalactones exhibit favorable absorption, distribution, and safety profiles with reduced predicted toxicity compared to DEET. Collectively, these results establish nepetalactones as promising candidates for the development of effective, safe, and sustainable plant-based repellents. Full article
Show Figures

Figure 1

27 pages, 8058 KB  
Article
Quality Evaluation and Antioxidant Activity of Cultivated Gentiana siphonantha: An Ethnic Medicine from the Tibetan Plateau
by Jiamin Li, Liyan Zang, Xiaoming Song, Zixuan Liu, Hongmei Li and Jing Sun
Molecules 2026, 31(2), 312; https://doi.org/10.3390/molecules31020312 - 16 Jan 2026
Viewed by 473
Abstract
Gentiana species are widely used in traditional and modern medicine, and Gentiana siphonantha is an important medicinal representative. To evaluate the quality characteristics of cultivated G. siphonantha roots, the accumulation patterns of iridoid glycosides and antioxidant activities across different cultivation ages and harvest [...] Read more.
Gentiana species are widely used in traditional and modern medicine, and Gentiana siphonantha is an important medicinal representative. To evaluate the quality characteristics of cultivated G. siphonantha roots, the accumulation patterns of iridoid glycosides and antioxidant activities across different cultivation ages and harvest months were investigated. Five major iridoid glycosides were quantified, and antioxidant capacity was assessed through DPPH, ABTS, and FRAP assays. Quality was subsequently multidimensionally evaluated using principal component analysis (PCA), orthogonal partial least squares–discriminant analysis (OPLS-DA), membership function analysis, and entropy weight–TOPSIS analysis, and the relationship between iridoid glycoside content and antioxidant activity was analyzed. Results showed that 3-year-old cultivated roots had the highest total iridoid glycoside content (134.60 mg·g−1 DW), indicating the optimal cultivation age. Peak glycoside accumulation occurred in 4-year-old plants harvested in June–July, identifying this period as the optimal harvest time, as supported by multivariate statistical and comprehensive evaluation. Antioxidant activity increased with cultivation age, with samples collected in June or August showing higher capacities, and it was positively correlated with total iridoid glycoside content, particularly with FRAP (p < 0.05). In conclusion, cultivated G. siphonantha exhibits stable quality and favorable antioxidant activity, providing a basis for standardized cultivation, quality evaluation, and rational utilization. Full article
(This article belongs to the Section Analytical Chemistry)
Show Figures

Graphical abstract

31 pages, 3129 KB  
Review
From Traditional Medicinal Plant to Modern Pharmacotherapy: A Comprehensive Review of the Bioactive Compounds and Health Applications of Eucommia ulmoides
by Wanting Xie, Yubo Xiao, Pan Xu, Hui Zheng, Xianping Zeng, Yuhang Wu, Jiani Jiang, Fan Jia, Jianye Yan, Tao Zheng and Yong Yang
Nutrients 2026, 18(2), 234; https://doi.org/10.3390/nu18020234 - 12 Jan 2026
Cited by 1 | Viewed by 1307
Abstract
Eucommia ulmoides Oliv. (E. ulmoides), an endemic tree species in China, holds significant value in traditional Chinese medicine industry and health food. The plant is rich in diverse bioactive compounds, including lignans, iridoids, flavonoids, polysaccharides, E. ulmoides gum, amino acids, and [...] Read more.
Eucommia ulmoides Oliv. (E. ulmoides), an endemic tree species in China, holds significant value in traditional Chinese medicine industry and health food. The plant is rich in diverse bioactive compounds, including lignans, iridoids, flavonoids, polysaccharides, E. ulmoides gum, amino acids, and minerals. These components contribute to a range of pharmacological activities such as anti-inflammatory, antioxidant, antihypertensive, immunomodulatory, and bone-protective effects, which support its long-standing traditional use and emerging clinical and adjunctive applications. While current research has predominantly focused on the bark and leaves, other parts, such as flowers, seeds, stems and roots, remain underexplored despite their substantial potential for medicinal and edible applications. Based on the recent literature, this paper systematically summarized the chemical composition, health benefits, and comprehensive utilization of different parts of E. ulmoides (bark, leaves, flowers, and seeds), aiming to provide a theoretical foundation for the high-value utilization of the entire plant resources of E. ulmoides. As a health-promoting plant resource, E. ulmoides has extensive development potential in applications such as health foods, natural medicines, and agricultural inputs. Future research should prioritize elucidating the synergistic mechanisms among different active compounds, advancing technologies for multi-part utilization, and establishing standardized quality evaluation systems to facilitate broader applications in functional foods, pharmaceuticals, and related interdisciplinary fields. Full article
(This article belongs to the Special Issue Bioactive Ingredients in Plants Related to Human Health—2nd Edition)
Show Figures

Graphical abstract

25 pages, 6043 KB  
Article
Identifying Key Metabolites in South African Medicinal Plants Using Dual Electrospray Ionization Metabolomics
by Mmamudi Anna Makhafola, Clarissa Marcelle Naidoo, Chikwelu Lawrence Obi, Benson Chuks Iweriedor, Oyinlola Oluwunmi Olaokun, Earl Prinsloo, Muhammad Sulaiman Zubair and Nqobile Monate Mkolo
Plants 2026, 15(2), 232; https://doi.org/10.3390/plants15020232 - 12 Jan 2026
Cited by 1 | Viewed by 837
Abstract
Despite growing interest in South African medicinal plants, advanced metabolomic workflows that integrate positive (ESI+) and negative (ESI−) ionization modes in UPLC-MS/MS remain sparsely applied to South African flora, and especially to Acorus calamus and Lippia javanica species. Herein, application of a dual-polarity [...] Read more.
Despite growing interest in South African medicinal plants, advanced metabolomic workflows that integrate positive (ESI+) and negative (ESI−) ionization modes in UPLC-MS/MS remain sparsely applied to South African flora, and especially to Acorus calamus and Lippia javanica species. Herein, application of a dual-polarity (positive (ESI+) and negative (ESI−) ionization modes) using an untargeted UPLC–MS/MS workflow, integrated with HEK293T cytotoxicity screening, to map their metabolomes, and rank potential signature metabolites for targeted antiviral follow-up. SwissADME supported in silico drug-likeness. Neither plant extract was cytotoxic across the concentration range, with absorbance-based cell viability of 73.82% for L. javanica and 77.23% for A. calamus at 250 µg/mL, and fluorescence-based cell viability ≥59.87% and ≥55.89%, respectively. Dual-polarity expanded coverage with ESI− yielded 312 features, compared with 225 with ESI+, consistent with the predominance of acidic phenolics in plant species. Unsupervised and supervised models segregated the plant species (PCA PC1/PC2 variance: ESI+ 89.4%/3.0%; ESI− 93.5%/1.8%; R2X(cum) = 0.799). Differential analysis identified 118 significant features in ESI+ with 80 up-regulated, 38 down-regulated, and 139 in ESI− with 96 up-regulated, 43 down-regulated. The ESI− showed the wider dynamic range. Chemotypes enriched among significant metabolites include flavonols of 3-O-methylkaempferol, apigenin, and conjugates of Pollenin A, iridoid glycosides of oleoside, forsythoside B, and jasmonate-pathway oxylipins of 7-epi-12-hydroxyjasmonic acid and its glucoside. These also include caryoptosidic acid and catechin-7-glucoside, which are ionized in both modes, pinning the increase in biomarker robustness. In conclusion, a dual-mode UPLC–MS/MS approach, integrated with cytotoxicity exploration, delivers a complementary metabolome coverage and a safety awareness for shortlisting of potential signature metabolites from L. javanica and A. calamus. Moreover, in vitro inhibition of SARS-CoV-2 papain-like protease (PLpro) by these plants links chemical signatures to antiviral relevance. Shortlisted significant metabolites that demonstrated favorable drug-likeness include flavonol scaffolds of 3-O-methylkaempferol, Pollenin A, and jasmonate-pathway derivatives of 7-epi-12-hydroxyjasmonic acid. Moreover, the dual ionization mode may eliminate ionization bias, broaden metabolome coverage, and yield a mechanism-ready shortlist of metabolites from South African medicinal plants for downstream antiviral investigation. Full article
Show Figures

Figure 1

23 pages, 2248 KB  
Article
Aloysia citrodora Polyphenolic Extract: From Anti-Glycative Activity to In Vitro Bioaccessibility and In Silico Studies
by Giulia Moretto, Raffaella Colombo, Stefano Negri, Stefano Alcaro, Francesca Alessandra Ambrosio, Giosuè Costa and Adele Papetti
Nutrients 2026, 18(1), 115; https://doi.org/10.3390/nu18010115 - 29 Dec 2025
Viewed by 587
Abstract
Background: The in vivo accumulation of Advanced Glycation End products (AGEs) is associated with the development of several chronic aging-related and degenerative diseases, as they alter protein structures and activate oxidative and inflammatory processes through interactions with the receptor for AGEs (RAGE). Plant [...] Read more.
Background: The in vivo accumulation of Advanced Glycation End products (AGEs) is associated with the development of several chronic aging-related and degenerative diseases, as they alter protein structures and activate oxidative and inflammatory processes through interactions with the receptor for AGEs (RAGE). Plant secondary metabolites play a key role in counteracting the glycation process through various mechanisms of action. Therefore, Aloysia citrodora leaf polyphenolic extract could represent a source of anti-glycative compounds. Methods: The methanolic extract was characterized by RP-HPLC-DAD-MSn, and its anti-glycative properties were investigated using several in vitro assays mimicking the different steps of the glycation reaction. In parallel, molecular docking studies were carried out to evaluate potential interactions between the identified metabolites and RAGE. Furthermore, A. citrodora metabolites’ stability under simulated in vitro digestion was assessed, and the anti-glycative activity of the bioaccessible fraction was investigated. Results:A. citrodora extract, rich in iridoid glycosides, phenylethanoid glycosides, and flavones, strongly inhibited AGE formation (from 10% to 100%) in both the middle and end step of the reaction and had high methylglyoxal and glyoxal trapping capacity. However, the digestion process affected extract stability, particularly under intestinal conditions, yielding an overall bioaccessibility of about 40% and leading to a subsequent reduction in anti-glycative properties. Finally, molecular modeling analysis highlighted the ability of the studied metabolites to bind RAGE. Conclusions:A. citrodora represents a promising source of natural anti-glycative agents with potential applications as food ingredients. However, it is essential to improve the extract bioaccessibility and to preserve its anti-glycative properties by developing a suitable formulation. Full article
(This article belongs to the Special Issue Bioactive Ingredients in Plants Related to Human Health—2nd Edition)
Show Figures

Graphical abstract

17 pages, 4001 KB  
Article
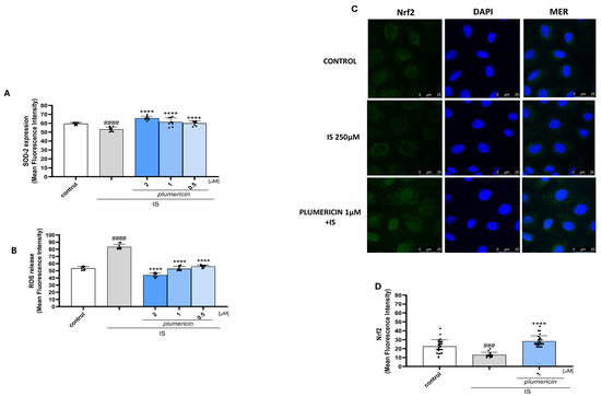
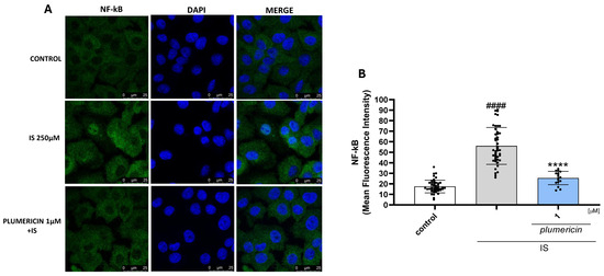
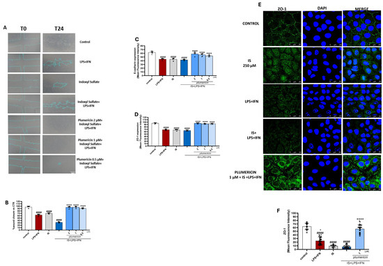
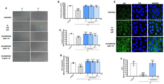
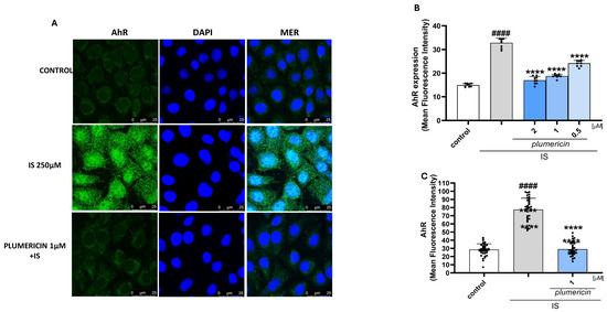
Plumericin Modulates the AhR–NFκB–Nrf2 Signaling Network to Counteract Indoxyl Sulfate-Induced Intestinal Epithelial Cells Impairment
by Rosaria Margherita Rispoli, Stefan Schwaiger, Ada Popolo, Giuseppina Autore, Marco Gargaro, Hermann Stuppner and Stefania Marzocco
Int. J. Mol. Sci. 2026, 27(1), 293; https://doi.org/10.3390/ijms27010293 - 27 Dec 2025
Viewed by 724
Abstract
Intestinal impairment plays a pivotal role in many chronic conditions, including chronic kidney disease (CKD), a progressive disorder affecting over 800 million people worldwide. CKD does not only affect the kidney, but it is recognized as a systemic condition characterized by chronic low-grade [...] Read more.
Intestinal impairment plays a pivotal role in many chronic conditions, including chronic kidney disease (CKD), a progressive disorder affecting over 800 million people worldwide. CKD does not only affect the kidney, but it is recognized as a systemic condition characterized by chronic low-grade inflammation, that contributes to disease progression and associated complications. The intestine is one of the major sources of CKD-associated inflammation, also due to the production and accumulation of some uremic toxins, normally excreted by healthy kidneys, such as indoxyl sulfate (IS). IS is a pro-inflammatory and pro-oxidant protein-bound uremic toxin that increases intestinal epithelial permeability, promotes microbial translocation, and enhances inflammatory and oxidative responses. Although IS-induced intestinal damage has been documented, the underlying molecular mechanisms and effective therapeutic strategies to counteract its effects remain to be elucidated. Against this backdrop in the present study, we investigated the impact of plumericin, an iridoid spironolactone, on IS-induced intestinal impairment using IEC-6, an intestinal epithelial cells model. In IS-treated IEC-6, plumericin reduces apoptosis, inhibits inflammation and oxidative stress, and restores epithelial wound repair. In these conditions plumericin also promotes Nrf-2 and inhibits NF-kB and AhR activation induced by IS. Moreover, the same inhibitory effect of plumericin on inflammation and oxidative stress and in promoting wound repair is also observed in the presence of IS and pro-inflammatory stimuli, as occurs in CKD considering the associated systemic low-grade inflammation. These findings suggest that plumericin may represent a promising therapeutic candidate for intestinal impairment in CKD acting with an integrated mechanism. Full article
(This article belongs to the Special Issue Molecular Insights and Novel Therapeutics in Chronic Kidney Disease)
Show Figures

Figure 1

25 pages, 2852 KB  
Article
Integrative Evaluation of Kigelia africana Fruit Extract: Broad-Spectrum Anticancer Activity, Synergism with Cisplatin and Mechanistic Insights in Colorectal Carcinoma
by Rositsa Mihaylova, Nikolay Bebrivenski, Dimitrina Zheleva-Dimitrova, Rumyana Simeonova, Nisha Singh, Spiro Konstantinov and Georgi Momekov
Molecules 2026, 31(1), 107; https://doi.org/10.3390/molecules31010107 - 26 Dec 2025
Viewed by 796
Abstract
Kigelia africana (“sausage tree”) is an established medicinal plant in African traditional medicine, now recognized for its diverse bioactive constituents and emerging anticancer potential. This study systematically evaluates Kigelia africana fruit extract (KAE) in an in vitro model of HT-29 colorectal carcinoma cells, [...] Read more.
Kigelia africana (“sausage tree”) is an established medicinal plant in African traditional medicine, now recognized for its diverse bioactive constituents and emerging anticancer potential. This study systematically evaluates Kigelia africana fruit extract (KAE) in an in vitro model of HT-29 colorectal carcinoma cells, focusing on its cytotoxic effects, mechanistic impact on protein expression, and synergy with cisplatin chemotherapy. Across 42 oncology-related proteins, covering cell survival, apoptosis, adhesion, invasion, and signaling, KAE demonstrated extensive but typically moderate modulation, while cisplatin produced more pronounced responses in most markers. Protein changes linked to metastasis, therapy resistance, and survival were broadly suppressed, indicating significant antitumor activity. Notably, co-treatment with KAE and cisplatin in HT-29 cells resulted in marked synergistic cytotoxicity, permitting lower cisplatin doses while maintaining efficacy. LC-HRMS analyses revealed 14 metabolites in the extract, including phenolic acids naphthoquinones and iridoids, which may contribute to these effects. Full article
(This article belongs to the Special Issue Advances and Opportunities of Natural Products in Drug Discovery)
Show Figures

Figure 1

Back to TopTop