Sign in to use this feature.

Years

Between: -

Subjects

remove_circle_outline
remove_circle_outline
remove_circle_outline
remove_circle_outline
remove_circle_outline
remove_circle_outline
remove_circle_outline
remove_circle_outline
remove_circle_outline

Journals

remove_circle_outline
remove_circle_outline
remove_circle_outline
remove_circle_outline
remove_circle_outline
remove_circle_outline
remove_circle_outline
remove_circle_outline
remove_circle_outline
remove_circle_outline
remove_circle_outline

Article Types

Countries / Regions

remove_circle_outline
remove_circle_outline
remove_circle_outline

Search Results (357)

Search Parameters:
Keywords = involution

Order results
Result details
Results per page
Select all
Export citation of selected articles as:
26 pages, 5848 KB  
Article
HR-Mamba: Building Footprint Segmentation with Geometry-Driven Boundary Regularization
by Buyu Su, Defei Yin, Piyuan Yi, Wenhuan Wu, Junjian Liu, Fan Yang, Haowei Mu and Jingyi Xiong
Sensors 2026, 26(2), 352; https://doi.org/10.3390/s26020352 - 6 Jan 2026
Viewed by 244
Abstract
Building extraction underpins land-use assessment, urban planning, and disaster mitigation, yet dense urban scenes still cause missed small objects, target adhesion, and ragged contours. We present High-Resolution-Mamba (HR-Mamba), a high-resolution semantic segmentation network that augments a High-Resolution Network (HRNet) parallel backbone with edge-aware [...] Read more.
Building extraction underpins land-use assessment, urban planning, and disaster mitigation, yet dense urban scenes still cause missed small objects, target adhesion, and ragged contours. We present High-Resolution-Mamba (HR-Mamba), a high-resolution semantic segmentation network that augments a High-Resolution Network (HRNet) parallel backbone with edge-aware and sequence-state modeling. A Canny-enhanced, median-filtered stem stabilizes boundaries under noise; Involution-based residual blocks capture position-specific local geometry; and a Mamba-based State Space Models (Mamba-SSM) global branch captures cross-scale long-range dependencies with linear complexity. Training uses a composite loss of binary cross entropy (BCE), Dice loss, and Boundary loss, with weights selected by joint grid search. We further design a feature-driven adaptive post-processing pipeline that includes geometric feature analysis, multi-strategy simplification, multi-directional regularization, and topological consistency verification to produce regular, smooth, engineering-ready building outlines. On dense urban imagery, HR-Mamba improves F1-score from 80.95% to 83.93%, an absolute increase of 2.98% relative to HRNet. We conclude that HR-Mamba jointly enhances detail fidelity and global consistency and offers a generalizable route for high-resolution building extraction in remote sensing. Full article
Show Figures

Figure 1

16 pages, 1881 KB  
Article
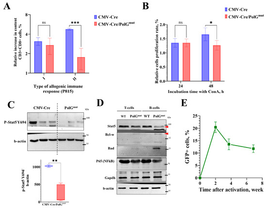
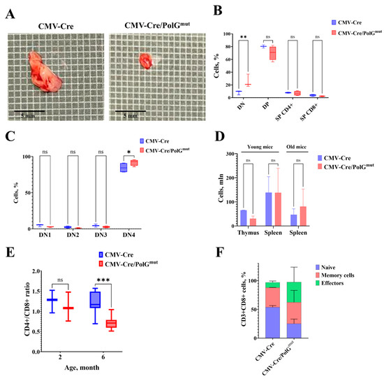
Ubiquitous Expression of mPolgmut Leads to the Accumulation of Cytotoxic CD8+ T Lymphocytes in Young Mice
by Nadezhda A. Kuznetsova, Ksenia K. Kochegarova, Iuliia P. Baikova, Eugenii N. Korshunov, Leonid A. Ilchuk, Marina V. Kubekina, Alexandra V. Bruter, Yulia Yu. Silaeva and Ekaterina A. Varlamova
Life 2025, 15(12), 1863; https://doi.org/10.3390/life15121863 - 5 Dec 2025
Viewed by 428
Abstract
Age-related changes are associated with mitochondrial dysfunction, which is often caused by the accumulation of mutations in mitochondrial DNA (mtDNA). One common model of aging and age-related diseases involves mice with a mutant DNA polymerase γ (PolGmut) whose proofreading function is [...] Read more.
Age-related changes are associated with mitochondrial dysfunction, which is often caused by the accumulation of mutations in mitochondrial DNA (mtDNA). One common model of aging and age-related diseases involves mice with a mutant DNA polymerase γ (PolGmut) whose proofreading function is impaired, which leads to the accumulation of mutations in mtDNA. The main limitation of such a model is that introducing a mutation into the mouse’s own gene leads to the accumulation of mutations in mtDNA over several generations, making it impossible to rule out whether mtDNA mutations or compensatory effects are the cause of functional impairments such as accelerated aging. This paper describes two lines of transgenic animals with inducible expression of PolGmut. This inducible system prevents mutation accumulation in the germline, promoting stable reproduction and reproducibility of mice, increasing experimental flexibility for various studies of mitochondrial diseases. PolGmut activation at different stages of life and different tissues allows us to study the progression of pathological changes during mitochondrial aging over time and detect the onset of mutation accumulation. The simplicity, reproducibility, and temporal control of this system represent a significant methodological improvement for studying mitochondrial mutagenesis and the pathophysiology of aging. Using this model, we demonstrated that the most pronounced pathology in these animals is accelerated thymus involution and the accumulation of cytotoxic effector CD8+ T cells in the peripheral immune organs, while no significant abnormalities were observed in other organs and systems. These data probably indicate that mtDNA mutations primarily impair T-cell immune function. Full article
(This article belongs to the Section Physiology and Pathology)
Show Figures

Figure 1

23 pages, 1975 KB  
Review
Molecular Regulatory Mechanisms of Mammary Gland Development: A Review
by Xiangnan Zhou, Abd Ullah, Limeng Shi, Manna Dou, Changfa Wang, Muhammad Zahoor Khan, Chunming Wang and Xinhao Zhang
Animals 2025, 15(23), 3480; https://doi.org/10.3390/ani15233480 - 2 Dec 2025
Viewed by 1004
Abstract
Mammary gland development represents a complex and highly regulated biological process that is critical for mammalian reproductive success. This review provides a comprehensive analysis of the molecular, cellular, and hormonal mechanisms governing mammary gland development across distinct developmental stages: embryonic, pubertal, pregnancy, lactation, [...] Read more.
Mammary gland development represents a complex and highly regulated biological process that is critical for mammalian reproductive success. This review provides a comprehensive analysis of the molecular, cellular, and hormonal mechanisms governing mammary gland development across distinct developmental stages: embryonic, pubertal, pregnancy, lactation, and involution. Mammary organogenesis is orchestrated by multiple factors, including conserved genetic pathways, endocrine signaling cascades, and environmental stimuli. Drawing primarily from studies in rodents and dairy ruminants, recent advances in molecular biology have elucidated key signaling pathways, including Wnt, Notch, and TGF-β, which provide fundamental insights into mammary epithelial growth and differentiation. Furthermore, we examine the effects of external factors, including thermal stress, photoperiodic variation, and dry period duration on mammary function and lactational performance. The dry period, in particular, serves a critical role in tissue remodeling and preparation for subsequent lactation cycles. Through systematic review of physiological and molecular dynamics across developmental stages, this article identifies key genetic regulators and cellular mechanisms, offering valuable insights for optimizing milk production and composition in agricultural systems. Full article
(This article belongs to the Section Animal Genetics and Genomics)
Show Figures

Figure 1

21 pages, 372 KB  
Systematic Review
The Pathology of Starvation: A Systematic Review of Forensic Evidence
by Federica Amirante, Fortunato Pititto, Giuseppe Pulin, Roberto Bellacicco, Elisa Paladini, Gerardo Cazzato, Biagio Solarino and Maricla Marrone
Forensic Sci. 2025, 5(4), 74; https://doi.org/10.3390/forensicsci5040074 - 2 Dec 2025
Viewed by 1070
Abstract
Background: Starvation represents a specific pathological entity characterized by severe nutritional deprivation leading to multi-organ failure. Despite its forensic relevance, a comprehensive synthesis of autopsy findings remains lacking. Methods: This systematic review was conducted in accordance with PRISMA 2020 guidelines. PubMed, Scopus, [...] Read more.
Background: Starvation represents a specific pathological entity characterized by severe nutritional deprivation leading to multi-organ failure. Despite its forensic relevance, a comprehensive synthesis of autopsy findings remains lacking. Methods: This systematic review was conducted in accordance with PRISMA 2020 guidelines. PubMed, Scopus, and Google Scholar were searched from inception to June 2025 using a pre-specified Boolean query. Eligible studies included case reports, case series and cohort investigations reporting post-mortem evidence of starvation or starvation-related malnutrition. Data extracted encompassed demographic, contextual, macroscopic, histological, and ancillary findings. Results: Fourteen studies were included, comprising 20 individual cases and two population-based cohorts (totaling 1647 deaths). Most cases (75%) involved children, predominantly victims of domestic neglect; adults accounted for 25%, mainly due to anorexia nervosa or voluntary fasting. Six cadavers were severely decomposed or mummified. Across studies, consistent autopsy findings included extreme emaciation, near-total loss of subcutaneous and visceral fat, empty gastrointestinal tract, and diffuse organ atrophy, especially of the liver, heart, thymus, and pancreas. Histology revealed hepatic steatosis, myocardial fibrosis, thymic involution and gelatinous transformation of adipose tissue. Ancillary methods (dual-energy X-ray absorptiometry, stable isotope and anthropological analyses) confirmed malnutrition in decomposed or skeletonized remains. Conclusions: This review delineates the morphological and histopathological hallmarks of starvation and suggests the possible diagnostic value of ancillary techniques in advanced decomposition. The predominance of neglect-related pediatric cases underscores starvation as a forensic indicator of social and caregiving failure. Establishing reproducible morphological and histological indicators may improve the consistency of forensic diagnosis and strengthen the evidentiary basis for determining starvation as a cause of death. Full article
Show Figures

Figure 1

18 pages, 8884 KB  
Article
Effect of the Position and Size of the Guiding Holes on Planetary Gear Tooth Root Stress in Simple Planetary Gears
by Zoltán Forgó, Ferenc Tolvaly-Roșca and Adolfo Senatore
Eng 2025, 6(12), 342; https://doi.org/10.3390/eng6120342 - 1 Dec 2025
Viewed by 359
Abstract
Planetary gears consisting of simple external gear wheels and an internal ring gear are widely used in industry in various fields. This type of drive is most commonly found in robots, and it is also frequently used in the automotive industry, such as [...] Read more.
Planetary gears consisting of simple external gear wheels and an internal ring gear are widely used in industry in various fields. This type of drive is most commonly found in robots, and it is also frequently used in the automotive industry, such as in wheel hub drives, in addition to general engineering. This study investigates the design of simple planetary gears manufactured with involute gearing. In simple internal gear planetary gears, the orbiting motion of the planetary gear is transferred to the output shaft by a radial balancing clutch and converted into rotary motion through the planetary gear’s guiding holes and the output element’s pins. The guiding holes reduce the planetary gear teeth strength, and the rim thickness “h” has a fundamental influence on the resulting tooth root stress. The main objective of this research is to design external gears with relief for simple planetary gears with a rim thickness “h” that does not decrease the load-carrying capacity. The dimensioning of involute gearing is well known, but the tooth root weakening effect of the clearance holes in such planetary gears is not known. Therefore, this paper focuses on analyzing how the size and position of the guiding holes influence tooth root stress, using finite element method (FEM) calculations performed in SolidWorks 2023. This study aimed to determine the rim thickness “h” required for the design of such a gear in order not to weaken the load-carrying capacity of the gear teeth. As a result of the research, the design of the guiding holes and the wheel relief holes can be performed with an accurate knowledge of their influence on tooth stress. The research results also make it possible to design this type of planetary gear using simple analytical calculation algorithms. Our goal was to define a simple design limit that could be used specifically in the preliminary design phase. This allows designers to determine the positions and dimensions of the guiding holes in the preliminary design phase without affecting the tooth stress. Full article
(This article belongs to the Special Issue Interdisciplinary Insights in Engineering Research)
Show Figures

Figure 1

51 pages, 643 KB  
Article
Sequential Quantum Measurements and the Instrumental Group Algebra
by Christopher S. Jackson
Quantum Rep. 2025, 7(4), 57; https://doi.org/10.3390/quantum7040057 - 30 Nov 2025
Viewed by 473
Abstract
Many of the most fundamental observables—position, momentum, phase point, and spin direction—cannot be measured by an instrument that obeys the orthogonal projection postulate. Continuous-in-time measurements provide the missing theoretical framework to make physical sense of such observables. The elements of the time-dependent instrument [...] Read more.
Many of the most fundamental observables—position, momentum, phase point, and spin direction—cannot be measured by an instrument that obeys the orthogonal projection postulate. Continuous-in-time measurements provide the missing theoretical framework to make physical sense of such observables. The elements of the time-dependent instrument define a group called the instrumental group (IG). Relative to the IG, all of the time dependence is contained in a certain function called the Kraus-operator density (KOD), which evolves according to a classical Kolmogorov equation. Unlike the Lindblad master equation, the KOD Kolmogorov equation is a direct expression of how the elements of the instrument (not just the total quantum channel) evolve. Shifting from continuous measurements to sequential measurements more generally, the structure of combining instruments in sequence is shown to correspond to the convolution of their KODs. This convolution promotes the IG to an involutive Banach algebra (a structure that goes all the way back to the origins of POVM and C*-algebra theory), which will be called the instrumental group algebra (IGA). The IGA is the true home of the KOD, similar to how the dual of a von Neumann algebra is the true home of the density operator. Operators on the IGA, which play the analogous role for KODs as superoperators play for density operators, are called ultraoperators and various important examples are discussed. Certain ultraoperator–superoperator intertwining relationships are also considered throughout, including the relationship between the KOD Kolmogorov equation and the Lindblad master equation. The IGA is also shown to have actually two distinct involutions: one respected by the convolution ultraoperators and the other by the quantum channel superoperators. Finally, the KOD Kolmogorov generators are derived for jump processes and more general diffusive processes. Full article
20 pages, 832 KB  
Review
Redox-Immune Axis and Ozone Pollution: From Oxidative Stress to Thymic Involution and Neurodegeneration
by Marlen Valdés-Fuentes, Erika Rodríguez-Martínez and Selva Rivas-Arancibia
Med. Sci. 2025, 13(4), 293; https://doi.org/10.3390/medsci13040293 - 29 Nov 2025
Viewed by 462
Abstract
Chronic exposure to low concentrations of ozone leads to oxidative stress, which disrupts immune regulation. The thymus gland plays a crucial role in the maturation and differentiation of T lymphocytes, cells essential for the body’s defense and immune tolerance. In the early years [...] Read more.
Chronic exposure to low concentrations of ozone leads to oxidative stress, which disrupts immune regulation. The thymus gland plays a crucial role in the maturation and differentiation of T lymphocytes, cells essential for the body’s defense and immune tolerance. In the early years of life, the thymus is highly active, but after adolescence, it undergoes a process known as thymic involution. This process involves a reduction in the size and functionality of the thymus, which is gradually replaced by adipose tissue. Ozone pollution exacerbates this involution and impairs the thymus’s proper function. Consequently, thymic cells may alter their function, leading to a decreased production and diversity of T lymphocytes. This decrease contributes to the establishment of chronic inflammatory states, autoimmunity, and a reduced capacity to respond to infections. Immune dysfunction and chronic inflammation can further result in the development and progression of neurodegenerative diseases. Moreover, thymic involution, exacerbated by environmental factors and oxidative stress, negatively impacts overall immunity and accelerates the progression of degenerative diseases over time. This review aims to explore the relationship between oxidative stress and its impact on the thymus gland. We hypothesize that understanding the relationship between ozone pollution and disruption of the redox–immune axis is crucial for understanding the role of the thymus in senescence and neurodegenerative diseases. To explore this topic, we conducted a review from 2006 to 2025, utilizing several databases, including PubMed, Scopus, Google Scholar, EBSCO, and Web of Science. Full article
(This article belongs to the Section Translational Medicine)
Show Figures

Figure 1

18 pages, 611 KB  
Review
Aging and Thymosin Alpha-1
by Maria A. Simonova, Igor Ivanov, Natalia S. Shoshina, Alina M. Komyakova, Dmitry A. Makarov, Denis S. Baranovskii, Ilya D. Klabukov, Kristina P. Telepenina, Dmitrii A. Atiakshin, Peter V. Shegay, Andrey D. Kaprin and Vasiliy N. Stepanenko
Int. J. Mol. Sci. 2025, 26(23), 11470; https://doi.org/10.3390/ijms262311470 - 27 Nov 2025
Viewed by 2924
Abstract
Aging is characterized by immune decline, mainly due to thymic involution—the age-related shrinkage of the thymus gland. This leads to reduced T-cell production, chronic inflammation, and increased susceptibility to age-related diseases. Thymosin alpha-1 (Tα1), a peptide hormone produced by the thymus, exhibits potent [...] Read more.
Aging is characterized by immune decline, mainly due to thymic involution—the age-related shrinkage of the thymus gland. This leads to reduced T-cell production, chronic inflammation, and increased susceptibility to age-related diseases. Thymosin alpha-1 (Tα1), a peptide hormone produced by the thymus, exhibits potent immunomodulatory, anti-inflammatory, and antioxidant properties. It helps restore immune function by stimulating T-cell differentiation, enhancing thymic output, and modulating dendritic cell and macrophage activity. Preclinical and clinical studies show that Tα1 can improve vaccine response in the elderly and mitigate immunosenescence. The hybrid drug Refnot (a fusion of tumor necrosis factor alpha (TNFα) and Tα1) combines Tα1’s immunomodulation with TNF’s antitumor activity but has reduced toxicity. It represents a promising therapeutic approach to counteract age-related immune dysfunction and inflammation, potentially by slowing the aging process. Further research is needed to validate its long-term efficacy and safety in geriatrics. Full article
(This article belongs to the Section Molecular Endocrinology and Metabolism)
Show Figures

Graphical abstract

24 pages, 2412 KB  
Review
Innate Immune Pairing: Eosinophils as Hidden Architects of T Cell Immunity
by Kriti Gupta, Natalie A. Falta and Lisa A. Spencer
Cells 2025, 14(22), 1826; https://doi.org/10.3390/cells14221826 - 20 Nov 2025
Viewed by 936
Abstract
Eosinophils, once primarily considered strictly end-stage effector cells in parasitic infections and allergic inflammation, are now emerging as vital immunoregulatory cells. This review focuses on eosinophil contributions to cell-mediated adaptive immunity by exploring the multifaceted interactions between eosinophils and T cells that underlie [...] Read more.
Eosinophils, once primarily considered strictly end-stage effector cells in parasitic infections and allergic inflammation, are now emerging as vital immunoregulatory cells. This review focuses on eosinophil contributions to cell-mediated adaptive immunity by exploring the multifaceted interactions between eosinophils and T cells that underlie their unique contributions to immune modulation in allergic diseases. We begin by reviewing key features of eosinophil immunobiology within the context of their relevance to the development, differentiation, and function of CD4+ and CD8+ T cells in homeostasis and immunity. Building on this framework, we review recent literature revealing new roles for eosinophils in homeostatic immunosuppression, adaptive immune initiation, and immunomodulation within the context of an active immune response. We further explore the significance of eosinophil functionality impacting the structure and function of primary and secondary lymphoid organs, including thymic involution and regeneration, on cell-mediated immunity. This review presents an evolving paradigm that positions eosinophils as essential players in shaping multiple layers of the immune landscape in allergic diseases and beyond. Full article
(This article belongs to the Special Issue Eosinophils and Their Role in Allergy and Related Diseases)
Show Figures

Figure 1

25 pages, 533 KB  
Article
Why Do “Digital Hamsters” Hoard but Never Consume? Configurational Pathways and Influencing Mechanisms of Digital Hoarding Behaviour Among Chinese Generation Z
by Chao Zhang, Jingwen Li and Yinze Hao
Behav. Sci. 2025, 15(11), 1575; https://doi.org/10.3390/bs15111575 - 17 Nov 2025
Viewed by 877
Abstract
The advancement of digital technologies has fostered distinctive behaviour patterns and cultural phenomena in online environments. As digital natives, Chinese Generation Z has gradually developed digital hoarding behaviour under the dual influence of technological convenience and emerging social pressures. Such behaviour functions as [...] Read more.
The advancement of digital technologies has fostered distinctive behaviour patterns and cultural phenomena in online environments. As digital natives, Chinese Generation Z has gradually developed digital hoarding behaviour under the dual influence of technological convenience and emerging social pressures. Such behaviour functions as a coping mechanism for managing both real-world competitive anxieties and emotional uncertainties. Drawing on in-depth interviews with 35 Generation Z participants, this study employs fuzzy-set qualitative comparative analysis (fsQCA) to systematically examine the influence mechanisms of six antecedent conditions—media dependency, perceived usefulness, perceived ease of use, uncertainty avoidance, emotional attachment, and deletion barriers—on attitudes toward digital hoarding behaviour. The findings reveal two core configurational paths leading to high acceptance of digital hoarding: the first represents strategic knowledge accumulation pursued under the pressures of involution, where digital hoarding becomes a means of seeking competitive advantage; the second reflects a retreat into the digital sphere, where hoarding practices provide emotional security amid experiences of offline relational alienation. This study thus contributes a theoretical lens that moves beyond technological rationality toward social adaptation, explicating the intertwined emotional, psychological, and social drivers of digital hoarding. It also provides empirical insights for the design of supportive digital infrastructures and health education initiatives aimed at enhancing youth digital well-being. Full article
Show Figures

Figure 1

29 pages, 3702 KB  
Article
RGB to Infrared Image Translation Based on Diffusion Bridges Under Aerial Perspective
by Xin Wang, Wei Cai, Yao Ding, Xingyu Di, Shuhui Li, Zhongjie Yin, Haoran Jia and Junfeng Fu
Remote Sens. 2025, 17(22), 3703; https://doi.org/10.3390/rs17223703 - 13 Nov 2025
Viewed by 726
Abstract
Infrared images have garnered significant interest due to their superior performance, driving extensive research on visible-to-infrared image translation. However, existing cross-domain generation methods lack specialization for infrared image generation under aerial perspective, leading to distribution inconsistencies between synthetic and real infrared images and [...] Read more.
Infrared images have garnered significant interest due to their superior performance, driving extensive research on visible-to-infrared image translation. However, existing cross-domain generation methods lack specialization for infrared image generation under aerial perspective, leading to distribution inconsistencies between synthetic and real infrared images and failing to mitigate challenges like small-target blurring and background interference under aerial views. To address these issues, we propose an RGB-to-infrared image generation method based on the Brownian bridge diffusion model for aerial perspective. Technically, we optimize the diffusion coefficient and variance scheduling of the Brownian bridge by introducing a parabolic function, design a Laplacian of Gaussian (LOG) loss that fuses high-, medium-, and low-frequency features, and construct two core modules: a modality enhancement module that integrates spectral involution and cross-modal fusion, and an information guidance module based on wavelet decomposition. Experimental results demonstrate state-of-the-art performance: the method achieves a PSNR of 15.06 and an SSIM of 49.47, which are 1.5% and 1.2% higher than the suboptimal baseline BBDM-VQ4, respectively; its FID is reduced to 36.83, representing a 25.6% decrease compared to BBDM-VQ4, and its LPIPS is 2.0% lower than that of BBDM-VQ4. This approach effectively eliminates distribution biases induced by small-target blurring and background interference under aerial perspective while ensuring the semantic consistency of generated infrared images. Full article
Show Figures

Graphical abstract

15 pages, 475 KB  
Article
The Effect of Upward Social Comparison on Academic Involution Among College Students: Serial Mediating Effects of Self-Esteem and Perceived Stress
by Ru Wen and Qingying Jin
Behav. Sci. 2025, 15(11), 1515; https://doi.org/10.3390/bs15111515 - 8 Nov 2025
Viewed by 3151
Abstract
Academic involution in college students has a significant impact on their physical and mental health; however, its internal psychological mechanism remains unexplored. This study aimed to examine the relationship between upward social comparison and academic involution among college students and investigate the serial [...] Read more.
Academic involution in college students has a significant impact on their physical and mental health; however, its internal psychological mechanism remains unexplored. This study aimed to examine the relationship between upward social comparison and academic involution among college students and investigate the serial mediating role of self-esteem and perceived stress. A questionnaire survey, which included the Upward Social Comparison, Self-Esteem, Chinese Perceived Stress, and College Students’ Academic Involution Scales, was conducted with 730 college students via the random sampling method. The results revealed that all pairs of variables were significantly correlated. Furthermore, upward social comparison not only directly influenced college students’ academic involution, but also indirectly affected it through the separate mediating roles of self-esteem and perceived stress, as well as the serial mediating effect of both variables. This study enriches the theoretical mechanism of college students’ academic involution and offers empirical support for designing mental health education and intervention programs. Full article
Show Figures

Figure 1

9 pages, 1016 KB  
Proceeding Paper
Dimensional Precision of Plastic Gear Tooth Profiles Produced by 3D Printing
by Erzsébet Egyed-Faluvégi, Attila Levente Gergely and József Kántor
Eng. Proc. 2025, 113(1), 38; https://doi.org/10.3390/engproc2025113038 - 7 Nov 2025
Viewed by 415
Abstract
Plastic spur gears have gained significant attention in the last couple of decades in all industries where rotational motion is involved. Plastic gears have the advantages of light weight, shock absorption, low operation noise levels, and functioning without lubrication. However, the manufacturing precision [...] Read more.
Plastic spur gears have gained significant attention in the last couple of decades in all industries where rotational motion is involved. Plastic gears have the advantages of light weight, shock absorption, low operation noise levels, and functioning without lubrication. However, the manufacturing precision of gears and gear tooth profiles has a significant effect on the lifetime of the gears. The aim of this study was to investigate the effect of 3D printing (Fused Deposition Modeling) parameters on the precision of the tooth profile. To study the effect of layer thickness, printing speed, and infill parameters, the Box–Behnken experimental design was utilized. The results show that the mean profile deviation was 0.067 ± 0.02 mm, and the printing speed had a statistically significant effect on the precision of the tooth profile. Plastic 3D printing provides more design freedom; therefore, it is a promising technology for low production volumes and special geometry gear manufacturing. Full article
(This article belongs to the Proceedings of The Sustainable Mobility and Transportation Symposium 2025)
Show Figures

Figure 1

18 pages, 255 KB  
Article
New Characterizations of SEP Elements in a Ring with Involution
by Xiaoming Li and Junchao Wei
Mathematics 2025, 13(21), 3565; https://doi.org/10.3390/math13213565 - 6 Nov 2025
Viewed by 299
Abstract
The characterization of SEP elements is a classical problem in generalized inverse theory. Most existing characterizations are formulated in terms of specific algebraic identities. This paper proposes a new approach based on polynomial equations with parameters to characterize SEP elements. This framework provides [...] Read more.
The characterization of SEP elements is a classical problem in generalized inverse theory. Most existing characterizations are formulated in terms of specific algebraic identities. This paper proposes a new approach based on polynomial equations with parameters to characterize SEP elements. This framework provides an alternative characterization and, more importantly, naturally clarifies the structural relationships between SEP elements and three other types of elements: square rootable elements, invertible elements, and involutional projection elements. Full article
(This article belongs to the Special Issue Recent Advances in Generalized Inverses and Matrix Theory)
21 pages, 1266 KB  
Article
Modeling Computer Virus Spread Using ABC Fractional Derivatives with Mittag-Leffler Kernels: Symmetry, Invariance, and Memory Effects in a Four-Compartment Network Model
by Sayed Saber, Emad Solouma and Mansoor Alsulami
Symmetry 2025, 17(11), 1891; https://doi.org/10.3390/sym17111891 - 6 Nov 2025
Viewed by 325
Abstract
The spread of computer viruses poses a critical threat to networked systems and requires accurate modeling tools. Classical integer-order approaches had failed to capture memory effects inherent in real digital environments. To address this, we developed a four-compartment fractional-order model using the Atangana–Baleanu–Caputo [...] Read more.
The spread of computer viruses poses a critical threat to networked systems and requires accurate modeling tools. Classical integer-order approaches had failed to capture memory effects inherent in real digital environments. To address this, we developed a four-compartment fractional-order model using the Atangana–Baleanu–Caputo (ABC) derivative with Mittag-Leffler kernels. We established fundamental properties such as positivity, boundedness, existence, uniqueness, and Hyers–Ulam stability. Analytical solutions were derived via Laplace transform and homotopy series, while the Variation-of-Parameters Method and a dedicated numerical scheme provided approximations. Simulation results showed that the fractional order strongly influenced infection dynamics: smaller orders delayed peaks, prolonged latency, and slowed recovery. Compared to classical models, the ABC framework captured realistic memory-dependent behavior, offering valuable insights for designing timely and effective cybersecurity interventions. The model exhibits structural symmetries: the infection flux depends on the symmetric combination L+I and the feasible region (probability simplex) is invariant under the flow. Under the parameter constraint δ=θ (and equal linear loss terms), the system is equivariant under the involution (L,I)(I,L), which is reflected in identical Hyers–Ulam stability bounds for the latent and infectious components. Full article
(This article belongs to the Special Issue Symmetry in Applied Continuous Mechanics, 2nd Edition)
Show Figures

Figure 1

Back to TopTop