Sign in to use this feature.

Years

Between: -

Subjects

remove_circle_outline
remove_circle_outline
remove_circle_outline
remove_circle_outline

Journals

Article Types

Countries / Regions

Search Results (14)

Search Parameters:
Keywords = intertypic recombination

Order results
Result details
Results per page
Select all
Export citation of selected articles as:
18 pages, 4107 KB  
Article
Intertypic Recombination Between Coxsackievirus A16 and Enterovirus A71 Structural and Non-Structural Genes Modulates Virulence and Protection Efficacy
by Hooi Yee Chang, Han Kang Tee, Kien Chai Ong, Kartini Jasni, Syahril Abdullah, I.-Ching Sam and Yoke Fun Chan
Vaccines 2025, 13(10), 1017; https://doi.org/10.3390/vaccines13101017 - 29 Sep 2025
Viewed by 1097
Abstract
Background/Objectives: Enterovirus A71 (EV-A71) and coxsackievirus A16 (CVA16) are major causative agents of hand, foot and mouth disease (HFMD), often co-circulating and occasionally undergoing genetic recombination. While natural recombinants often involve genomic regions encoding non-structural proteins, their effects on replication and pathogenesis [...] Read more.
Background/Objectives: Enterovirus A71 (EV-A71) and coxsackievirus A16 (CVA16) are major causative agents of hand, foot and mouth disease (HFMD), often co-circulating and occasionally undergoing genetic recombination. While natural recombinants often involve genomic regions encoding non-structural proteins, their effects on replication and pathogenesis remain unclear. Methods: To address this, four chimera viruses (Chi-CCE, Chi-ECE, Chi-EEC, and Chi-CEC) were constructed with 5′UTR, capsid P1, and non-structural P2 and P3 genes, from CVA16 (denoted as C) or EV-A71 (denoted as E). These chimeras were tested for replication kinetics and cytopathic effects in rhabdomyosarcoma cells while in vivo virulence and protection efficacy were evaluated using a newborn BALB/c mouse model. Results: All chimeric viruses remained viable and exhibited higher replication than CVA16. In vivo, all chimeric viruses were avirulent except Chi-CCE and CVA16, which showed high virulence and viral titres in the brains and limbs of infected newborn mice. This suggests that 5′UTR and capsid P1 genes of CVA16 are critical genetic determinants of virulence. Notably, only the anti-inflammatory cytokine IL-10 was elevated, suggesting potential immune modulation during infection. Inactivated Chi-CCE immunisation conferred 100% protection against lethal CVA16 or mouse-adapted EV-A71 challenge revealing its potential as a bivalent vaccine candidate. Conclusions: Our study demonstrates that recombination between CVA16 and EV-A71 influences viral virulence and protection efficacy with implications for future development of multivalent vaccines. Full article
(This article belongs to the Section Vaccines Against Tropical and Other Infectious Diseases)
Show Figures

Figure 1

13 pages, 2962 KB  
Article
A Fulminant Case of Adenovirus Genotype C108 Infection in a Pediatric Stem Cell Transplant Recipient with x-Linked Lymphoproliferative Syndrome Type 1
by Bradford A. Becken, Daryl M. Lamson, Gabriel Gonzalez, Sachit Patel, Kirsten St. George and Adriana E. Kajon
Viruses 2024, 16(1), 137; https://doi.org/10.3390/v16010137 - 18 Jan 2024
Cited by 5 | Viewed by 2325
Abstract
A 3-year-old male with X-linked lymphoproliferative syndrome type 1 underwent an unrelated umbilical cord blood transplant (UUCBT). The week prior to transplant the patient tested positive for adenovirus (HAdV) with a viral load of <190 copies/mL and was started on cidofovir. UUCBT proceeded [...] Read more.
A 3-year-old male with X-linked lymphoproliferative syndrome type 1 underwent an unrelated umbilical cord blood transplant (UUCBT). The week prior to transplant the patient tested positive for adenovirus (HAdV) with a viral load of <190 copies/mL and was started on cidofovir. UUCBT proceeded as scheduled, and the patient engrafted on day +19. The patient’s HAdV load in serum continued to rise with resulting hepatic dysfunction, despite ongoing therapy with cidofovir and HAdV specific T-cell infusions. The patient died 6 months after transplantation having never cleared the virus. Next generation whole genome sequencing and sequence data analyses identified an intertypic recombinant HAdV-C P1H2F2 closely related (99.6% similarity) to genotype C108 in the isolates from three blood specimens obtained during the last week of life. Incidentally, the de novo assembly strategy enabled the detection of an adeno-associated virus type 2 (AAV2) genome in the DNA purified from the plasma isolates. Proteotyping analysis revealed minor differences in the predicted amino acid sequences for E1A, E1B 19K, E1B 55K, DNA polymerase, penton base, and fiber. None of the mutations previously described for HAdV-C5 variants resistant to cidofovir were identified. In silico restriction enzyme analysis revealed a distinct Sac I profile for the identified virus, supporting its designation as a C108 variant. Full article
(This article belongs to the Section Human Virology and Viral Diseases)
Show Figures

Figure 1

11 pages, 3249 KB  
Article
Attenuated Chimeric GI/GIII Vaccine Candidate against Japanese Encephalitis Virus
by Eunji Lee, Minjee Kim and Young Bong Kim
Vaccines 2023, 11(12), 1827; https://doi.org/10.3390/vaccines11121827 - 8 Dec 2023
Cited by 4 | Viewed by 2549
Abstract
Japanese encephalitis (JE) is a very severe disease characterized by high fatality rates and the development of permanent behavioral, psychiatric, and neurological sequelae among survivors. Japanese encephalitis virus (JEV), a flavivirus, is responsible for JE. In Asia, Genotype I (GI) has emerged as [...] Read more.
Japanese encephalitis (JE) is a very severe disease characterized by high fatality rates and the development of permanent behavioral, psychiatric, and neurological sequelae among survivors. Japanese encephalitis virus (JEV), a flavivirus, is responsible for JE. In Asia, Genotype I (GI) has emerged as the dominant strain, replacing Genotype III (GIII). However, no clinically approved drug is available to treat JEV infection, and currently available commercial vaccines derived from JEV GIII strains provide only partial protection against GI. Utilizing a reverse genetics system, this study attempted to produce a novel chimeric JEV strain with high efficacy against JEV GI. Accordingly, a GI/GIII intertypic recombinant strain, namely SA14-GI env, was generated by substituting the E region of the GIII SA14-14-2 strain with that of the GI strain, K05GS. The neurovirulence of the mutant virus was significantly reduced in mice. Analysis of the immunogenicity of the chimeric virus revealed that it induced neutralizing antibodies against JEV GI in mice, and the protective efficacy of SA14-GI env was higher than that of SA14-14-2. These findings suggest that SA14-GI env may be a safe and effective live-attenuated vaccine candidate against JEV GI. Full article
(This article belongs to the Section Vaccines Against Tropical and Other Infectious Diseases)
Show Figures

Figure 1

18 pages, 1773 KB  
Review
Epidemiological Dynamics of Foot-and-Mouth Disease in the Horn of Africa: The Role of Virus Diversity and Animal Movement
by Fanos Tadesse Woldemariyam, Christopher Kinyanjui Kariuki, Joseph Kamau, Annebel De Vleeschauwer, Kris De Clercq, David J. Lefebvre and Jan Paeshuyse
Viruses 2023, 15(4), 969; https://doi.org/10.3390/v15040969 - 14 Apr 2023
Cited by 21 | Viewed by 7620
Abstract
The Horn of Africa is a large area of arid and semi-arid land, holding about 10% of the global and 40% of the entire African livestock population. The region’s livestock production system is mainly extensive and pastoralist. It faces countless problems, such as [...] Read more.
The Horn of Africa is a large area of arid and semi-arid land, holding about 10% of the global and 40% of the entire African livestock population. The region’s livestock production system is mainly extensive and pastoralist. It faces countless problems, such as a shortage of pastures and watering points, poor access to veterinary services, and multiple endemic diseases like foot-and-mouth disease (FMD). Foot-and-mouth disease is one of the most economically important livestock diseases worldwide and is endemic in most developing countries. Within Africa, five of the seven serotypes of the FMD virus (FMDV) are described, but serotype C is not circulating anymore, a burden unseen anywhere in the world. The enormous genetic diversity of FMDV is favored by an error-prone RNA-dependent RNA polymerase, intra-typic and inter-typic recombination, as well as the quasi-species nature of the virus. This paper describes the epidemiological dynamics of foot-and-mouth disease in the Horn of Africa with regard to the serotypes and topotypes distribution of FMDV, the livestock production systems practiced, animal movement, the role of wildlife, and the epidemiological complexity of FMD. Within this review, outbreak investigation data and serological studies confirm the endemicity of the disease in the Horn of Africa. Multiple topotypes of FMDV are described in the literature as circulating in the region, with further evolution of virus diversity predicted. A large susceptible livestock population and the presence of wild ungulates are described as complicating the epidemiology of the disease. Further, the husbandry practices and legal and illegal trading of livestock and their products, coupled with poor biosecurity practices, are also reported to impact the spread of FMDV within and between countries in the region. The porosity of borders for pastoralist herders fuels the unregulated transboundary livestock trade. There are no systematic control strategies in the region except for sporadic vaccination with locally produced vaccines, while literature indicates that effective control measures should also consider virus diversity, livestock movements/biosecurity, transboundary trade, and the reduction of contact with wild, susceptible ungulates. Full article
(This article belongs to the Special Issue Advances in Endemic and Emerging Viral Diseases in Livestock)
Show Figures

Figure 1

14 pages, 9634 KB  
Article
Molecular Epidemiology Reveals the Co-Circulation of Two Genotypes of Coxsackievirus B5 in China
by Yun He, Haiyan Wei, Leilei Wei, Huan Fan, Dongmei Yan, Hua Zhao, Shuangli Zhu, Tianjiao Ji, Jinbo Xiao, Huanhuan Lu, Wenhui Wang, Qin Guo, Qian Yang, Weijia Xing and Yong Zhang
Viruses 2022, 14(12), 2693; https://doi.org/10.3390/v14122693 - 30 Nov 2022
Cited by 5 | Viewed by 2438
Abstract
Coxsackievirus B5 (CVB5) is an important enterovirus B species (EV-Bs) type. We used the full-length genomic sequences of 53 viral sequences from the national hand, foot, and mouth disease surveillance network in the Chinese mainland (2001–2021). Among them, 69 entire VP1 coding region [...] Read more.
Coxsackievirus B5 (CVB5) is an important enterovirus B species (EV-Bs) type. We used the full-length genomic sequences of 53 viral sequences from the national hand, foot, and mouth disease surveillance network in the Chinese mainland (2001–2021). Among them, 69 entire VP1 coding region nucleotide sequences were used for CVB5 genotyping and genetic evolution analysis. Phylogenetic analysis based on a data set of 448 complete VP1 sequences showed that CVB5 could be divided into four genotypes (A-D) worldwide. Sequences from this study belonged to genotypes B and D, which dominated transmission in the Chinese mainland. Two transmission lineages of CVB5 have been discovered in the Chinese mainland, lineage 2 was predominant. Markov chain Monte Carlo analysis indicated that the tMRCA of CVB5 in the Chinese mainland could be traced to 1955, while the global trend could be traced to 1862, 93 years earlier than China. The evolution rate of CVB5 was higher in the Chinese mainland than worldwide. The spatiotemporal dynamics analysis of CVB5 assessed that virus transportation events were relatively active in Central, Northeast, North and Northwest China. Recombination analysis revealed frequent intertypic recombination in the non-structural region of CVB5 genotypes B and D with the other EV-Bs, revealing eight recombination lineages. Our study showed the molecular evolution and phylogeography of CVB5 that could provide valuable information for disease prevention. Full article
(This article belongs to the Section Human Virology and Viral Diseases)
Show Figures

Figure 1

24 pages, 1058 KB  
Review
The Remarkable Evolutionary Plasticity of Coronaviruses by Mutation and Recombination: Insights for the COVID-19 Pandemic and the Future Evolutionary Paths of SARS-CoV-2
by Grigorios D. Amoutzias, Marios Nikolaidis, Eleni Tryfonopoulou, Katerina Chlichlia, Panayotis Markoulatos and Stephen G. Oliver
Viruses 2022, 14(1), 78; https://doi.org/10.3390/v14010078 - 2 Jan 2022
Cited by 81 | Viewed by 13325
Abstract
Coronaviruses (CoVs) constitute a large and diverse subfamily of positive-sense single-stranded RNA viruses. They are found in many mammals and birds and have great importance for the health of humans and farm animals. The current SARS-CoV-2 pandemic, as well as many previous epidemics [...] Read more.
Coronaviruses (CoVs) constitute a large and diverse subfamily of positive-sense single-stranded RNA viruses. They are found in many mammals and birds and have great importance for the health of humans and farm animals. The current SARS-CoV-2 pandemic, as well as many previous epidemics in humans that were of zoonotic origin, highlights the importance of studying the evolution of the entire CoV subfamily in order to understand how novel strains emerge and which molecular processes affect their adaptation, transmissibility, host/tissue tropism, and patho non-homologous genicity. In this review, we focus on studies over the last two years that reveal the impact of point mutations, insertions/deletions, and intratypic/intertypic homologous and non-homologous recombination events on the evolution of CoVs. We discuss whether the next generations of CoV vaccines should be directed against other CoV proteins in addition to or instead of spike. Based on the observed patterns of molecular evolution for the entire subfamily, we discuss five scenarios for the future evolutionary path of SARS-CoV-2 and the COVID-19 pandemic. Finally, within this evolutionary context, we discuss the recently emerged Omicron (B.1.1.529) VoC. Full article
(This article belongs to the Special Issue State-of-the-Art Virus Research in Greece)
Show Figures

Figure 1

18 pages, 2622 KB  
Article
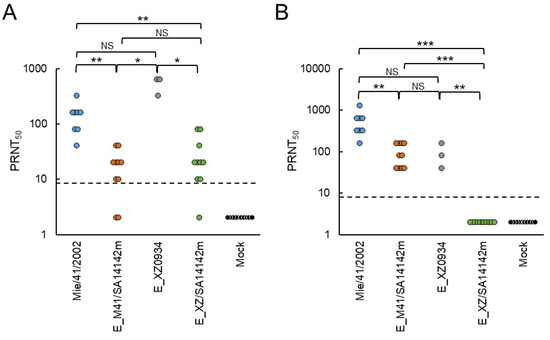
Immunogenicity and Protective Ability of Genotype I-Based Recombinant Japanese Encephalitis Virus (JEV) with Attenuation Mutations in E Protein against Genotype V JEV
by Shigeru Tajima, Satoshi Taniguchi, Eri Nakayama, Takahiro Maeki, Takuya Inagaki, Masayuki Saijo and Chang Kweng Lim
Vaccines 2021, 9(10), 1077; https://doi.org/10.3390/vaccines9101077 - 25 Sep 2021
Cited by 15 | Viewed by 3456
Abstract
Genotype V (GV) Japanese encephalitis virus (JEV) has emerged in Korea and China since 2009. Recent findings suggest that current Japanese encephalitis (JE) vaccines may reduce the ability to induce neutralizing antibodies against GV JEV compared to other genotypes. This study sought to [...] Read more.
Genotype V (GV) Japanese encephalitis virus (JEV) has emerged in Korea and China since 2009. Recent findings suggest that current Japanese encephalitis (JE) vaccines may reduce the ability to induce neutralizing antibodies against GV JEV compared to other genotypes. This study sought to produce a novel live attenuated JE vaccine with a high efficacy against GV JEV. Genotype I (GI)-GV intertypic recombinant strain rJEV-EXZ0934-M41 (EXZ0934), in which the E region of the GI Mie/41/2002 strain was replaced with that of GV strain XZ0934, was introduced with the same 10 attenuation substitutions in the E region found in the live attenuated JE vaccine strain SA 14-14-2 to produce a novel mutant virus rJEV-EXZ/SA14142m-M41 (EXZ/SA14142m). In addition, another mutant rJEV-EM41/SA14142m-M41 (EM41/SA14142m), which has the same substitutions in the Mie/41/2002, was also produced. The neuroinvasiveness and neurovirulence of the two mutant viruses were significantly reduced in mice. The mutant viruses induced neutralizing antibodies against GV JEV in mice. The growth of EXZ/SA14142m was lower than that of EM41/SA14142m. In mouse challenge tests, a single inoculation with a high dose of the mutants blocked lethal GV JEV infections; however, the protective efficacy of EXZ/SA14142m was weaker than that of EM41/SA14142m in low-dose inoculations. The lower protection potency of EXZ/SA14142m may be ascribed to the reduced growth ability caused by the attenuation mutations. Full article
(This article belongs to the Section Vaccine Design, Development, and Delivery)
Show Figures

Figure 1

22 pages, 2365 KB  
Article
Safety, Immunogenicity, and Protective Efficacy of a Chimeric A/B Live Attenuated Influenza Vaccine in a Mouse Model
by Ekaterina Stepanova, Elena Krutikova, Pei-Fong Wong, Victoria Matyushenko, Ekaterina Bazhenova, Irina Isakova-Sivak and Larisa Rudenko
Microorganisms 2021, 9(2), 259; https://doi.org/10.3390/microorganisms9020259 - 27 Jan 2021
Cited by 10 | Viewed by 3831
Abstract
Influenza A and B viruses cause significant morbidity and mortality worldwide. Current influenza vaccines are composed of three or four strains: A/H1N1, A/H3N2, and B (Victoria and Yamagata lineages). It is of great interest if immunization against both type A and B influenza [...] Read more.
Influenza A and B viruses cause significant morbidity and mortality worldwide. Current influenza vaccines are composed of three or four strains: A/H1N1, A/H3N2, and B (Victoria and Yamagata lineages). It is of great interest if immunization against both type A and B influenza viruses can be combined in a single vaccine strain, thus reducing the cost of vaccine production and the possibility of strain interference within the multicomponent vaccine. In the current study, we developed an experimental live cold-adapted influenza intertype reassortant (influenza A and B) vaccine on the live attenuated influenza vaccine (LAIV) A/Leningrad/134/17/57 backbone. Hemagglutinin (HA) and neuraminidase (NA) functional domains were inherited from the influenza B/Brisbane/60/2008 strain, whereas their packaging signals were substituted with appropriate fragments of influenza A virus genes. The recombinant A/B virus efficiently replicated in eggs and Madin–Darby Canine Kidney (MDCK) cells under optimal conditions, temperature-sensitive phenotype was maintained, and its antigenic properties matched the influenza B parental virus. The chimeric vaccine was attenuated in mice: after intranasal immunization, viral replication was seen only in nasal turbinates but not in the lungs. Immunological studies demonstrated the induction of IgG antibody responses against the influenza A and B virus, whereas hemagglutination inhibition (HAI) and neutralizing antibodies were detected only against the influenza B virus, resulting in significant protection of immunized animals against influenza B virus challenge. IFNγ-secreting CD8 effector memory T cells (CD44+CD62L) were detected in mouse splenocytes after stimulation with the specific influenza A peptide (NP366); however, the T-cell response was not sufficient to protect animals against infection with a high-dose mouse-adapted A/California/07/2009 (H1N1pdm09) virus, most probably due to the mismatch of key T-cell epitopes of the H1N1 virus and the LAIV backbone. Overall, generation of the chimeric A/B LAIV virus on a licensed LAIV backbone demonstrated prospects for the development of safe and efficacious vaccine candidates that afford combined protection against both type A and type B influenza viruses; however, further optimization of the T-cell epitope content within the LAIV backbone may be required. Full article
(This article belongs to the Section Medical Microbiology)
Show Figures

Figure 1

15 pages, 8037 KB  
Article
Sequence Analysis of Egyptian Foot-and-Mouth Disease Virus Field and Vaccine Strains: Intertypic Recombination and Evidence for Accidental Release of Virulent Virus
by Sahar Abd El Rahman, Bernd Hoffmann, Reham Karam, Mohamed El-Beskawy, Mohammed F. Hamed, Leonie F. Forth, Dirk Höper and Michael Eschbaumer
Viruses 2020, 12(9), 990; https://doi.org/10.3390/v12090990 - 6 Sep 2020
Cited by 18 | Viewed by 4697
Abstract
In spite of annual mass vaccination programs with polyvalent inactivated vaccines, the incidence and economic impact of foot-and-mouth disease (FMD) in Egypt is high. Viruses of the A, O and SAT 2 serotypes are endemic and repeated incursions of new lineages from other [...] Read more.
In spite of annual mass vaccination programs with polyvalent inactivated vaccines, the incidence and economic impact of foot-and-mouth disease (FMD) in Egypt is high. Viruses of the A, O and SAT 2 serotypes are endemic and repeated incursions of new lineages from other countries lead to an unstable situation that makes the selection of appropriate vaccine antigens very difficult. In this study, whole genome sequencing of a 2016 serotype A isolate from Egypt revealed a recombination event with an African serotype O virus. Based on available vaccine matching data, none of the vaccines currently used in Egypt are expected to sufficiently protect against this virus or other viruses of this lineage (A/AFRICA/G-IV) circulating there since 2012. In addition to the risk of vaccine failure caused by strain mismatch, the production of inactivated FMD vaccines is dangerous if adequate biosafety cannot be maintained. Using a high-throughput sequencing protocol optimized for short nucleic acid fragments, the composition of a local inactivated vaccine was analyzed in depth. The serotype O strain identified in the vaccine was genetically identical to viruses found in recent FMD outbreaks in Egypt. Full article
(This article belongs to the Section Animal Viruses)
Show Figures

Figure 1

23 pages, 6568 KB  
Article
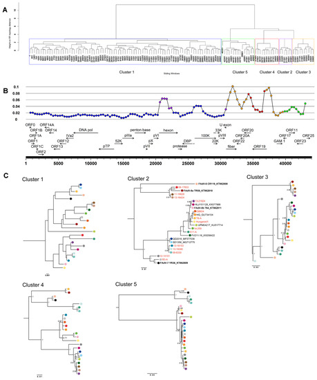
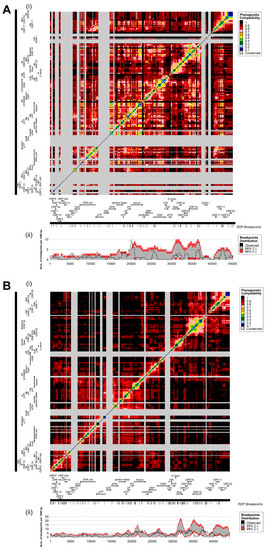
Fowl Adenovirus (FAdV) Recombination with Intertypic Crossovers in Genomes of FAdV-D and FAdV-E, Displaying Hybrid Serological Phenotypes
by Anna Schachner, Gabriel Gonzalez, Lukas Endler, Kimihito Ito and Michael Hess
Viruses 2019, 11(12), 1094; https://doi.org/10.3390/v11121094 - 26 Nov 2019
Cited by 61 | Viewed by 5472
Abstract
After analyzing 27 new genomes from fowl adenovirus (FAdV) field isolates and so-far unsequenced prototypes, we report the first evidence for recombination in FAdVs. Recombination was confined to species FAdV-D and FAdV-E, accommodating the largest number of, and the intraspecies-wise most differentiated, types. [...] Read more.
After analyzing 27 new genomes from fowl adenovirus (FAdV) field isolates and so-far unsequenced prototypes, we report the first evidence for recombination in FAdVs. Recombination was confined to species FAdV-D and FAdV-E, accommodating the largest number of, and the intraspecies-wise most differentiated, types. The majority of detected events occurred in FAdV-E, involving segments with parental origin of all constitutive types. Together with the diversity of breakpoints, this suggests widespread recombination in this species. With possible constraints through species-specific genes and diversification patterns, the recombinogenic potential of FAdVs attains particular interest for inclusion body hepatitis (IBH), an important disease in chickens, caused by types from the recombination-prone species. Autonomously evolving, recombinant segments were associated with major sites under positive selection, among them the capsid protein hexon and fiber genes, the right-terminal ORFs 19, 25, and the ORF20/20A family. The observed mosaicism in genes indicated as targets of adaptive pressures points toward an immune evasion strategy. Intertypic hexon/fiber-recombinants demonstrated hybrid neutralization profiles, retrospectively explaining reported controversies on reference strains B3-A, T8-A, and X11-A. Furthermore, cross-neutralization supported sequence-based evidence for interdomain recombination in fiber and contributed to a tentatively new type. Overall, our findings challenge the purported uniformity of types responsible for IBH, urging more complete identification strategies for FAdVs. Finally, important consequences arise for in vivo studies investigating cross-protection against IBH. Full article
(This article belongs to the Section Animal Viruses)
Show Figures

Figure 1

30 pages, 20991 KB  
Review
Recombination in Enteroviruses, a Multi-Step Modular Evolutionary Process
by Claire Muslin, Alice Mac Kain, Maël Bessaud, Bruno Blondel and Francis Delpeyroux
Viruses 2019, 11(9), 859; https://doi.org/10.3390/v11090859 - 14 Sep 2019
Cited by 105 | Viewed by 15009
Abstract
RNA recombination is a major driving force in the evolution and genetic architecture shaping of enteroviruses. In particular, intertypic recombination is implicated in the emergence of most pathogenic circulating vaccine-derived polioviruses, which have caused numerous outbreaks of paralytic poliomyelitis worldwide. Recent experimental studies [...] Read more.
RNA recombination is a major driving force in the evolution and genetic architecture shaping of enteroviruses. In particular, intertypic recombination is implicated in the emergence of most pathogenic circulating vaccine-derived polioviruses, which have caused numerous outbreaks of paralytic poliomyelitis worldwide. Recent experimental studies that relied on recombination cellular systems mimicking natural genetic exchanges between enteroviruses provided new insights into the molecular mechanisms of enterovirus recombination and enabled to define a new model of genetic plasticity for enteroviruses. Homologous intertypic recombinant enteroviruses that were observed in nature would be the final products of a multi-step process, during which precursor nonhomologous recombinant genomes are generated through an initial inter-genomic RNA recombination event and can then evolve into a diversity of fitter homologous recombinant genomes over subsequent intra-genomic rearrangements. Moreover, these experimental studies demonstrated that the enterovirus genome could be defined as a combination of genomic modules that can be preferentially exchanged through recombination, and enabled defining the boundaries of these recombination modules. These results provided the first experimental evidence supporting the theoretical model of enterovirus modular evolution previously elaborated from phylogenetic studies of circulating enterovirus strains. This review summarizes our current knowledge regarding the mechanisms of recombination in enteroviruses and presents a new evolutionary process that may apply to other RNA viruses. Full article
(This article belongs to the Special Issue Human Picornaviruses)
Show Figures

Figure 1

18 pages, 2787 KB  
Article
Pressure for Pattern-Specific Intertypic Recombination between Sabin Polioviruses: Evolutionary Implications
by Ekaterina Korotkova, Majid Laassri, Tatiana Zagorodnyaya, Svetlana Petrovskaya, Elvira Rodionova, Elena Cherkasova, Anatoly Gmyl, Olga E. Ivanova, Tatyana P. Eremeeva, Galina Y. Lipskaya, Vadim I. Agol and Konstantin Chumakov
Viruses 2017, 9(11), 353; https://doi.org/10.3390/v9110353 - 22 Nov 2017
Cited by 21 | Viewed by 5289
Abstract
Complete genomic sequences of a non-redundant set of 70 recombinants between three serotypes of attenuated Sabin polioviruses as well as location (based on partial sequencing) of crossover sites of 28 additional recombinants were determined and compared with the previously published data. It is [...] Read more.
Complete genomic sequences of a non-redundant set of 70 recombinants between three serotypes of attenuated Sabin polioviruses as well as location (based on partial sequencing) of crossover sites of 28 additional recombinants were determined and compared with the previously published data. It is demonstrated that the genomes of Sabin viruses contain distinct strain-specific segments that are eliminated by recombination. The presumed low fitness of these segments could be linked to mutations acquired upon derivation of the vaccine strains and/or may have been present in wild-type parents of Sabin viruses. These “weak” segments contribute to the propensity of these viruses to recombine with each other and with other enteroviruses as well as determine the choice of crossover sites. The knowledge of location of such segments opens additional possibilities for the design of more genetically stable and/or more attenuated variants, i.e., candidates for new oral polio vaccines. The results also suggest that the genome of wild polioviruses, and, by generalization, of other RNA viruses, may harbor hidden low-fitness segments that can be readily eliminated only by recombination. Full article
(This article belongs to the Special Issue Viral Recombination: Ecology, Evolution and Pathogenesis)
Show Figures

Figure 1

25 pages, 2734 KB  
Review
Recombination between Poliovirus and Coxsackie A Viruses of Species C: A Model of Viral Genetic Plasticity and Emergence
by Nicolas Combelas, Barbara Holmblat, Marie-Line Joffret, Florence Colbère-Garapin and Francis Delpeyroux
Viruses 2011, 3(8), 1460-1484; https://doi.org/10.3390/v3081460 - 17 Aug 2011
Cited by 111 | Viewed by 8636
Abstract
Genetic recombination in RNA viruses was discovered many years ago for poliovirus (PV), an enterovirus of the Picornaviridae family, and studied using PV or other picornaviruses as models. Recently, recombination was shown to be a general phenomenon between different types of enteroviruses of [...] Read more.
Genetic recombination in RNA viruses was discovered many years ago for poliovirus (PV), an enterovirus of the Picornaviridae family, and studied using PV or other picornaviruses as models. Recently, recombination was shown to be a general phenomenon between different types of enteroviruses of the same species. In particular, the interest for this mechanism of genetic plasticity was renewed with the emergence of pathogenic recombinant circulating vaccine-derived polioviruses (cVDPVs), which were implicated in poliomyelitis outbreaks in several regions of the world with insufficient vaccination coverage. Most of these cVDPVs had mosaic genomes constituted of mutated poliovaccine capsid sequences and part or all of the non-structural sequences from other human enteroviruses of species C (HEV-C), in particular coxsackie A viruses. A study in Madagascar showed that recombinant cVDPVs had been co-circulating in a small population of children with many different HEV-C types. This viral ecosystem showed a surprising and extensive biodiversity associated to several types and recombinant genotypes, indicating that intertypic genetic recombination was not only a mechanism of evolution for HEV-C, but an usual mode of genetic plasticity shaping viral diversity. Results suggested that recombination may be, in conjunction with mutations, implicated in the phenotypic diversity of enterovirus strains and in the emergence of new pathogenic strains. Nevertheless, little is known about the rules and mechanisms which govern genetic exchanges between HEV-C types, as well as about the importance of intertypic recombination in generating phenotypic variation. This review summarizes our current knowledge of the mechanisms of evolution of PV, in particular recombination events leading to the emergence of recombinant cVDPVs. Full article
(This article belongs to the Special Issue Recombination in Viruses)
16 pages, 310 KB  
Article
An Efficient Method for Generating Poxvirus Recombinants in the Absence of Selection
by Amanda D. Rice, Stacey A. Gray, Yu Li, Inger Damon and Richard W. Moyer
Viruses 2011, 3(3), 217-232; https://doi.org/10.3390/v3030217 - 9 Mar 2011
Cited by 7 | Viewed by 7106
Abstract
The use of selectable markers (ecogpt) and selection pressures to aid in detection of poxvirus (Vaccinia, VV) recombinants has been implicated in the unintended introduction of second site mutations. We have reinvestigated the use of the helper virus system described by [...] Read more.
The use of selectable markers (ecogpt) and selection pressures to aid in detection of poxvirus (Vaccinia, VV) recombinants has been implicated in the unintended introduction of second site mutations. We have reinvestigated the use of the helper virus system described by Scheiflinger et al. [1] and adapted by Yao and Evans [2] which produces recombinants at a high frequency in the absence of any selection, at a rate of 6–100%. Our system uses fowlpox virus (FPV) as the infectious helper virus which in infected cells provides the enzymatic apparatus for transcription and replication of a purified, transfected VV genome and for recombination with a second transfected PCR generated DNA fragment. To optimize the system, a PCR DNA fragment was generated that contained poxvirus promoter driven gfp and lacZ genes inserted within the coding sequences of the viral thymidine kinase gene. This PCR fragment was co-transfected together with VV genomic DNA. Recombinant VV was identified by plaquing the mixture on cells non-permissive for FPV and selection of green fluorescent or LacZ positive recombinant vaccinia plaques. The system was optimized using FPV permissive cells (CEF) and non-permissive cells (A549, CV-1) for both the initial infection/transfection and the subsequent selection. Up to 70% of the progeny vaccinia virus contained the gfp/LacZ insertion. In order to test for the presence of FPV/VV intertypic recombinants or other unintended mutations, recombinant wtVV (RwtVV) was regenerated from the gfp/LacZ viruses and evaluated by RFLP analysis and pathogenesis in animals. While all RwtVVs were viable in cell culture, in many of the RwtVV isolates, RFLP differences were noted and while some recombinant viruses exhibited wild type behavior in mice, a wide range of virulence indicative of unintended changes suggests that mutants created by “rescue” systems require careful analysis particularly before use for in vivo studies employing animal models. Full article
Show Figures

Figure 1

Back to TopTop