Sign in to use this feature.

Years

Between: -

Subjects

remove_circle_outline
remove_circle_outline
remove_circle_outline
remove_circle_outline
remove_circle_outline
remove_circle_outline
remove_circle_outline
remove_circle_outline
remove_circle_outline

Journals

remove_circle_outline
remove_circle_outline
remove_circle_outline
remove_circle_outline
remove_circle_outline
remove_circle_outline
remove_circle_outline
remove_circle_outline
remove_circle_outline
remove_circle_outline
remove_circle_outline
remove_circle_outline
remove_circle_outline
remove_circle_outline
remove_circle_outline
remove_circle_outline
remove_circle_outline

Article Types

Countries / Regions

remove_circle_outline
remove_circle_outline
remove_circle_outline
remove_circle_outline
remove_circle_outline
remove_circle_outline
remove_circle_outline

Search Results (772)

Search Parameters:
Keywords = infection risk mitigating

Order results
Result details
Results per page
Select all
Export citation of selected articles as:
16 pages, 834 KB  
Article
A Game-Theoretic Analysis of COVID-19 Dynamics with Self-Isolation and Vaccination Behavior
by Folashade B. Agusto, Igor V. Erovenko and Gleb Gribovskii
Algorithms 2026, 19(1), 58; https://doi.org/10.3390/a19010058 - 9 Jan 2026
Abstract
Standard epidemiological models often treat human behavior as static, failing to capture the dynamic feedback loops that shape epidemic waves. To address this, we developed a compartmental model of COVID-19 that couples the disease dynamics with two co-evolving behavioral games governed by imitation [...] Read more.
Standard epidemiological models often treat human behavior as static, failing to capture the dynamic feedback loops that shape epidemic waves. To address this, we developed a compartmental model of COVID-19 that couples the disease dynamics with two co-evolving behavioral games governed by imitation dynamics: an altruistic self-isolation game for infected individuals and a self-interested vaccination game for susceptible individuals. Our simulations reveal a fundamental behavioral paradox: strong adherence to self-isolation, while effective at reducing peak infections, diminishes the perceived risk of disease, thereby undermining the incentive to vaccinate. This dynamic highlights a critical trade-off between managing acute crises through non-pharmaceutical interventions and achieving long-term population immunity. We conclude that vaccination has a powerful stabilizing effect that can prevent the recurrent waves often driven by behavioral responses to non-pharmaceutical interventions. Public health policy must therefore navigate the tension between encouraging short-term mitigation behaviors and communicating the long-term benefits of vaccination to ensure lasting population resilience. Full article
Show Figures

Figure 1

34 pages, 2271 KB  
Review
Cross-Ecosystem Transmission of Pathogens from Crops to Natural Vegetation
by Marina Khusnitdinova, Valeriya Kostyukova, Gulnaz Nizamdinova, Alexandr Pozharskiy, Yerlan Kydyrbayev and Dilyara Gritsenko
Forests 2026, 17(1), 76; https://doi.org/10.3390/f17010076 - 7 Jan 2026
Viewed by 64
Abstract
Cross-ecosystem transmission of plant pathogens from crops to natural forests is increasingly recognized as a key factor in disease emergence and biodiversity loss. Agricultural systems serve as major sources of inoculum, with landscape interfaces—such as crop–forest edges, riparian zones, abandoned orchards, and nursery–wildland [...] Read more.
Cross-ecosystem transmission of plant pathogens from crops to natural forests is increasingly recognized as a key factor in disease emergence and biodiversity loss. Agricultural systems serve as major sources of inoculum, with landscape interfaces—such as crop–forest edges, riparian zones, abandoned orchards, and nursery–wildland transitions—acting as active epidemiological gateways. Biological vectors, abiotic dispersal, and human activities collectively enable pathogen movement across these boundaries. Host-range expansion, recombination, and hybridization allow pathogens to infect both cultivated and wild hosts, leading to generalist and recombinant lineages that survive across diverse habitats. In natural ecosystems, such introductions can alter community composition, decrease resilience, and intensify the impacts of climate-driven stress. Advances in molecular diagnostics, genomic surveillance, environmental DNA, and remote sensing–GIS (Geographic Information System) approaches now enable high-resolution detection of pathogen flow across landscapes. Incorporating these tools into interface-focused monitoring frameworks offers a pathway to earlier detection, better risk assessment, and more effective mitigation. A One Health, landscape-based approach that treats agro–wild interfaces as key control points is essential for reducing spillover risk and safeguarding both agricultural productivity and the health of natural forest ecosystems. Full article
(This article belongs to the Special Issue Reviews on Innovative Monitoring and Diagnostics for Forest Health)
Show Figures

Figure 1

15 pages, 481 KB  
Review
Bispecific Antibodies: Strategies Available to Optimize Their Safe Delivery in Patients with Multiple Myeloma
by Hannah Victoria Giles and Bhuvan Kishore
Antibodies 2026, 15(1), 5; https://doi.org/10.3390/antib15010005 - 5 Jan 2026
Viewed by 144
Abstract
Bispecific antibodies (BsAbs) have emerged as an important new class drugs for the treatment of multiple myeloma (MM) over the last few years. Currently, BsAbs are only licensed for use as monotherapy in patients with relapsed/refractory MM who have had at least three [...] Read more.
Bispecific antibodies (BsAbs) have emerged as an important new class drugs for the treatment of multiple myeloma (MM) over the last few years. Currently, BsAbs are only licensed for use as monotherapy in patients with relapsed/refractory MM who have had at least three prior lines of treatment and are triple class-exposed (patients who have received an anti-CD38 monoclonal antibody, an immunodulatory drug, and a proteasome inhibitor). However, their use in earlier lines, including in the upfront setting, is being explored in multiple ongoing clinical trials with promising early results. The BsAbs have specific toxicities, including a high rate of low-grade cytokine release syndrome and, less commonly, immune effector cell-associated neurotoxicity syndrome. These immune-related toxicities occur almost exclusively during the initiation phase of the BsAbs. This has led to frequent hospitalization of patients for the duration of the initial step-up dosing phase. Strategies that could facilitate outpatient step-up dosing, such as tocilizumab prophylaxis, will become even more critical if BsAbs move into earlier lines of treatment and are used in larger numbers of patients. Optimizing infection prophylaxis is critical for ensuring the safe delivery of BsAbs as infection is the leading cause of non-relapse mortality in patients being treated with BsAbs. Multiple strategies to minimize the infection risk, including antimicrobial prophylaxis, immunoglobulin replacement, vaccination and reduced dosing frequency, have been evaluated. The clinical data on the efficacy of these supportive measures are described in this review article alongside the available strategies for mitigating and managing CRS and ICANS. Full article
Show Figures

Figure 1

46 pages, 1508 KB  
Review
Mapping Global Research Trends on Aflatoxin M1 in Dairy Products: An Integrative Review of Prevalence, Toxicology, and Control Approaches
by Marybel Abi Rizk, Lea Nehme, Selma P. Snini, Hussein F. Hassan, Florence Mathieu and Youssef El Rayess
Foods 2026, 15(1), 166; https://doi.org/10.3390/foods15010166 - 3 Jan 2026
Viewed by 207
Abstract
Aflatoxin M1 (AFM1), a hydroxylated metabolite of aflatoxin B1 (AFB1), is a potent hepatotoxic and carcinogenic compound frequently detected in milk and dairy products. Its thermal stability and resistance to processing make it a persistent public health [...] Read more.
Aflatoxin M1 (AFM1), a hydroxylated metabolite of aflatoxin B1 (AFB1), is a potent hepatotoxic and carcinogenic compound frequently detected in milk and dairy products. Its thermal stability and resistance to processing make it a persistent public health concern, especially in regions prone to fungal contamination of animal feed. This review integrates bibliometric mapping (2015–2025) with toxicological and mitigation perspectives to provide a comprehensive understanding of AFM1. The bibliometric analysis reveals a sharp global rise in research output over the last decade, with Iran, China, and Brazil emerging as leading contributors and Food Control identified as the most prolific journal. Five research clusters were distinguished: feed contamination pathways, analytical detection, toxicological risk, regulatory frameworks, and mitigation strategies. Toxicological evidence highlights AFM1’s mutagenic and hepatocarcinogenic effects, intensified by co-exposure to other mycotoxins or hepatitis B infection. Although regulatory limits range from 0.025 µg/kg in infant formula (EU) to 0.5 µg/kg in milk (FDA), non-compliance remains prevalent in developing regions. Current mitigation approaches—adsorbents (bentonite, zeolite), oxidation (ozone, hydrogen peroxide), and biological detoxification via lactic acid bacteria and yeasts—show promise but require optimization for industrial application. Persistent challenges include climatic variability, inadequate feed monitoring, and heterogeneous regulations. This review emphasizes the need for harmonized surveillance, improved analytical capacity, and sustainable intervention strategies to ensure dairy safety and protect consumer health. Full article
(This article belongs to the Section Food Toxicology)
Show Figures

Figure 1

25 pages, 1480 KB  
Review
Effects of Rapid Weight Loss on the Immune System in Combat Sports Athletes: A Systematic Review
by Hae Sung Lee
Int. J. Mol. Sci. 2026, 27(1), 508; https://doi.org/10.3390/ijms27010508 - 3 Jan 2026
Viewed by 211
Abstract
Rapid weight loss (RWL) is a common strategy among combat sports athletes aiming for a competitive advantage. However, it imposes significant immunological stress that compromises both innate and adaptive immune defenses. This systematic review synthesizes current experimental and mechanistic evidence on the effects [...] Read more.
Rapid weight loss (RWL) is a common strategy among combat sports athletes aiming for a competitive advantage. However, it imposes significant immunological stress that compromises both innate and adaptive immune defenses. This systematic review synthesizes current experimental and mechanistic evidence on the effects of RWL in combat sports, focusing on cellular immunity, neuroendocrine regulation, and inflammatory pathways. Acute RWL activates the hypothalamic–pituitary–adrenal axis, elevating plasma cortisol and suppressing lymphocyte proliferation, T-cell function, and natural killer cell cytotoxicity. Although neutrophil counts increase, their phagocytic and oxidative burst capacities decline, reflecting impaired host defense. Monocyte and macrophage systems shift toward proinflammatory phenotypes, while mucosal immunity is weakened by reductions in secretory immunoglobulin A, leading to increased upper respiratory tract infection risk. The magnitude and speed of weight loss are critical determinants of immune dysfunction, with reductions exceeding 5% of body mass producing particularly severe consequences. Evidence-based intervention strategies—including gradual weight management, nutritional optimization, and biomarker monitoring—are essential to mitigate immunosuppression and safeguard athlete health. This review highlights key gaps in combat sports-specific protocols and proposes integrated approaches to preserve immune competence and optimize performance. Full article
(This article belongs to the Special Issue Molecular Mechanisms Related to Exercise)
Show Figures

Figure 1

13 pages, 237 KB  
Review
Expanding Horizons: Host Range Evolution and Treatment Strategies for Highly Pathogenic Avian Influenza H5N1 and H7N9
by Nika Heidari Gazik, Mark Holodniy and Vafa Bayat
Viruses 2026, 18(1), 54; https://doi.org/10.3390/v18010054 - 30 Dec 2025
Viewed by 442
Abstract
Avian influenza viruses (AIVs), including H5N1 and H7N9, from the Orthomyxoviridae family present substantial public health concerns. The predominant circulating clade 2.3.4.4b has demonstrated enhanced capacity for mammalian adaptation, raising concerns about potential reassortment with human seasonal influenza viruses. Unlike H7N9’s limited host [...] Read more.
Avian influenza viruses (AIVs), including H5N1 and H7N9, from the Orthomyxoviridae family present substantial public health concerns. The predominant circulating clade 2.3.4.4b has demonstrated enhanced capacity for mammalian adaptation, raising concerns about potential reassortment with human seasonal influenza viruses. Unlike H7N9’s limited host range, H5N1 infects birds, various mammals, and humans. Recent concerns include widespread H5N1 infection of U.S. dairy cattle across 18 states, affecting over 1000 herds with 71 human infections (70 H5N1 and 1 H5N5). Key observations include cow-to-cow transmission, viral presence in milk, and transmission to humans, mainly through occupational exposure. Evidence of mammal-to-mammal transmission has been documented in European and Canadian foxes and South American marine mammals. Standard pasteurization effectively inactivates the virus in milk. The continuing mammalian adaptations, particularly mutations like PB2-E627K, PB2-D701N, and PB2-M535I, suggest potential for further evolution in new hosts, emphasizing the need for enhanced surveillance to mitigate pandemic risks. Full article
(This article belongs to the Special Issue Advances in Animal Influenza Virus Research 2026)
Show Figures

Graphical abstract

14 pages, 477 KB  
Article
Changes in Psychophysical Parameters in Seniors During the COVID-19 Pandemic—A Repeated Observational Study
by Dorota Szydłak, Ewelina Grabska-Klein and Anna Brzęk
Healthcare 2026, 14(1), 84; https://doi.org/10.3390/healthcare14010084 - 30 Dec 2025
Viewed by 123
Abstract
Older individuals primarily belong to the group with an increased risk of SARS-CoV-2 infection. Social distancing and other strategies to mitigate the COVID-19 pandemic may negatively impact the psychophysical parameters of seniors. Objective: The main aim of this study is to analyze the [...] Read more.
Older individuals primarily belong to the group with an increased risk of SARS-CoV-2 infection. Social distancing and other strategies to mitigate the COVID-19 pandemic may negatively impact the psychophysical parameters of seniors. Objective: The main aim of this study is to analyze the changes in psychophysical parameters among seniors in the context of the COVID-19 pandemic over a one-year observation. Materials and methods: The observation involved 54 respondents aged 60 and above. The study was conducted three times from March 2020 to April 2021. The selected research method was a diagnostic survey based on a questionnaire. Results: The level of general physical activity in the study groups during the pandemic was determined to be moderate with an upward trend. A downward trend in self-assessment of quality of life was observed, particularly in the area of mental health, along with an increase in symptoms of anxiety, aggression, and insomnia. Conclusions: The pandemic period did not significantly affect the level of physical activity among the surveyed seniors, but an intensification of mental symptoms was noticeable. Full article
(This article belongs to the Collection COVID-19: Impact on Public Health and Healthcare)
Show Figures

Figure 1

55 pages, 2337 KB  
Review
Elements of Viral Outbreak Preparedness: Lessons, Strategies, and Future Directions
by Ibrahim Ahmed Hamza, Kang Mao, Chen Gao, Hazem Hamza and Hua Zhang
Viruses 2026, 18(1), 50; https://doi.org/10.3390/v18010050 - 29 Dec 2025
Viewed by 822
Abstract
Emerging and re-emerging viruses continue to pose major threats to public health. Their ability to adapt, cross species barriers, and spread rapidly can trigger severe outbreaks or even pandemics. Strengthening preparedness with comprehensive and efficient strategies is therefore essential. Here, we explore the [...] Read more.
Emerging and re-emerging viruses continue to pose major threats to public health. Their ability to adapt, cross species barriers, and spread rapidly can trigger severe outbreaks or even pandemics. Strengthening preparedness with comprehensive and efficient strategies is therefore essential. Here, we explore the key components of viral outbreak preparedness, including surveillance systems, diagnostic capacity, prevention and control measures, non-pharmaceutical interventions, antiviral therapeutics, and research and development. We emphasize the increasing importance of genomic surveillance, wastewater-based surveillance, real-time data sharing, and the One Health approach to better anticipate zoonotic spillovers. Current challenges and future directions are also discussed. Effective preparedness requires transparent risk communication and equitable access to diagnostics, vaccines, and therapeutics. The COVID-19 pandemic highlighted both the promise of next-generation vaccine platforms and the necessity of maintaining diagnostic capacity, as early testing delays hindered containment efforts. Countries adopted various non-pharmaceutical interventions: risk communication and social distancing proved to be the most effective, while combined workplace infection-prevention measures outperformed single strategies. These experiences highlight the importance of early detection, rapid response, and multisectoral collaboration in mitigating the impact of viral outbreaks. By applying best practices and lessons learned from recent events, global health systems can strengthen resilience and improve readiness for future viral threats. Full article
Show Figures

Figure 1

25 pages, 3802 KB  
Article
Prebiotic Treatment During Pregnancy Prevents Social Deficits Associated with Autism Spectrum Disorder-like Behavior Induced by Maternal Immune Activation
by Frederico Rogério Ferreira, Guilherme Araujo Rouvier, Lucas Hassib, Raphael de Andrade Morraye, Yago Soares Pereira da Silva, Luís Fernando Saldanha da Gama, Iuri Souza Pereira, Angelica Oliveira Gomes, Maria Julia Granero Rosa, Ana Carolina de Morais-Scussel, Greice Andreotti de Molfetta and Wilson Araujo Silva
Microorganisms 2026, 14(1), 60; https://doi.org/10.3390/microorganisms14010060 - 26 Dec 2025
Viewed by 359
Abstract
Maternal exposure to infectious agents has been associated with an increased risk of mental disorders in offspring, such as autism spectrum disorder. Evidence suggests that maternal immune responses during infection can significantly impact the neurodevelopment of the offspring, potentially affecting central nervous system [...] Read more.
Maternal exposure to infectious agents has been associated with an increased risk of mental disorders in offspring, such as autism spectrum disorder. Evidence suggests that maternal immune responses during infection can significantly impact the neurodevelopment of the offspring, potentially affecting central nervous system functions in the future. Inulin is an indigestible soluble fiber that acts as a prebiotic. It promotes the production of short-chain fatty acids, such as butyrate, which can help inhibit the production of pro-inflammatory cytokines. Thus, this study aims to investigate whether inulin treatment during pregnancy can mitigate or reduce the impact of maternal immune activation (MIA) on the neurodevelopment of the offspring. Swiss mice were used in a dose–response study to evaluate the protective effects of inulin against maternal exposure to soluble Toxoplasma gondii antigen. Adult offspring of both sexes underwent behavioral assessments, and their gut microbiota was characterized. Both males and females in the soluble T. gondii antigen (STAg) group exhibited reduced sociability, as evidenced by the three-chamber social interaction test. Moreover, co-treatment with inulin mitigated this effect. Additionally, anhedonia was observed only in female offspring from the MIA group, but treatment with 1% and 3% inulin also mitigated this effect. The analysis of fecal microbiota showed significant differences between the STAg and inulin treatments at both the family and genus levels. Therefore, inulin appears to have a potential protective effect on the neurodevelopment of the offspring exposed to maternal antigenic challenges during pregnancy mediated by offspring microbiome modulations. Full article
(This article belongs to the Section Gut Microbiota)
Show Figures

Figure 1

10 pages, 2666 KB  
Article
The Role of Quantitative Indocyanine Green Angiography with Relative Perfusion Ratio in the Assessment of Gastric Conduit Perfusion in Oesophagectomy: A Retrospective Study
by Lee Shyang Kyang, Nurojan Vivekanandamoorthy, Simeng Li, David Goltsman, Aldenb Lorenzo and Neil Merrett
J. Clin. Med. 2026, 15(1), 184; https://doi.org/10.3390/jcm15010184 - 26 Dec 2025
Viewed by 195
Abstract
Background: Anastomotic leak (AL) after esophagectomy remains a devastating complication. Indocyanine green (ICG) fluorescence angiography may mitigate this risk by enabling perfusion-guided anastomotic site selection. This study evaluates the feasibility of quantitative ICG angiography using the SPY-PHI QP® system (Stryker AB, Malmö, [...] Read more.
Background: Anastomotic leak (AL) after esophagectomy remains a devastating complication. Indocyanine green (ICG) fluorescence angiography may mitigate this risk by enabling perfusion-guided anastomotic site selection. This study evaluates the feasibility of quantitative ICG angiography using the SPY-PHI QP® system (Stryker AB, Malmö, Sweden) during gastric conduit reconstruction. Methods: Six patients undergoing esophagectomy (Ivor Lewis/McKeown) after neoadjuvant therapy were retrospectively identified. ICG angiography was performed intraoperatively, with perfusion at the gastric conduit quantified as a relative perfusion ratio (RPR) using the first duodenal segment as the reference (100%). Anastomotic sites were selected based on maximal RPR (threshold > 80%). Postoperative outcomes included AL incidence (radiological/clinical), complications (Clavien–Dindo), and 90-day mortality. Results: All patients (median age: 69 years) underwent successful perfusion assessment. Adenocarcinoma predominated (50%, 3/6), with most tumours at the gastroesophageal junction (Siewert II: 66%). Intraoperative RPR at anastomotic sites ranged from 80% to 100%. No anastomotic leaks occurred. Complications included Clavien–Dindo grade II (n = 3; respiratory infections) and grade IV (n = 2; reintubation). There was no 90-day mortality. Conclusions: Quantitative ICG angiography using the SPY-PHI QP® system facilitated perfusion-guided anastomosis with no leaks observed. Standardising perfusion assessment based on an RPR threshold of >80% may enhance surgical safety, though larger studies are needed to validate these findings. Full article
(This article belongs to the Section Gastroenterology & Hepatopancreatobiliary Medicine)
Show Figures

Figure 1

16 pages, 1157 KB  
Article
Psychosocial Predictors of Anxiety and Depression in Community-Dwelling Older Adults During a Prolonged Infectious Disease Crisis
by Nam Hee Kim, Seung Hyun Hong, Hyun Jae Park and Sung Hee Shin
Healthcare 2026, 14(1), 48; https://doi.org/10.3390/healthcare14010048 - 24 Dec 2025
Viewed by 167
Abstract
Background/Objectives: Infectious disease outbreaks are recurring global crises that particularly impact older adults, who are vulnerable both biologically and psychosocially. Older adults living in the community, often depending on informal support rather than institutional care, may be especially at risk during extended outbreaks. [...] Read more.
Background/Objectives: Infectious disease outbreaks are recurring global crises that particularly impact older adults, who are vulnerable both biologically and psychosocially. Older adults living in the community, often depending on informal support rather than institutional care, may be especially at risk during extended outbreaks. This study examined psychosocial predictors of anxiety and depression with a focus on the novel integration of multidimensional infectious-disease-related stress and differentiated functional pathways of social support. Methods: A cross-sectional survey involved 178 community-dwelling adults aged 65 and older in South Korea. Validated tools measured anxiety (K-GAI), depression (K-GDS-SF), infectious disease-related stress (fear of infection, anger toward others, and social distancing difficulties), social support (emotional, informational, material, and appraisal), and chronic illness status. Data analysis included correlation analyses and stepwise multiple regression. Results: Difficulties adhering to social distancing were the strongest stress-related predictor of both anxiety and depression, while emotional support emerged as the most powerful protective factor against both outcomes. Material support uniquely mitigated depressive symptoms, and older adults with chronic illness showed heightened vulnerability to depression. Conclusions: Infectious-disease-related stress is multidimensional, extending beyond fear of infection to include social-participation disruption and relational strain. Findings highlight that different types of social support exert distinct protective effects through function-specific mechanisms, reinforcing the importance of targeted intervention design. Practical implications include strengthening emotional-support infrastructure, implementing hybrid digital–offline outreach models, and prioritizing resource allocation for medically vulnerable older adults as part of preparedness planning for future prolonged public-health emergencies. Full article
Show Figures

Figure 1

14 pages, 355 KB  
Review
Is There a Body Mass Index Threshold for Patients Undergoing Primary Total Knee Replacement—A Literature Review
by Muhammad Kamran, Mahmoud Abumarzouq and Anant Mahapatra
J. Clin. Med. 2026, 15(1), 103; https://doi.org/10.3390/jcm15010103 - 23 Dec 2025
Viewed by 241
Abstract
Background: Osteoarthritis (OA) is a prevalent degenerative joint disease and a major cause of disability in the aging population. Total knee arthroplasty (TKA) is a common intervention for advanced OA, yet postoperative outcomes may vary, particularly among individuals with obesity. Elevated body mass [...] Read more.
Background: Osteoarthritis (OA) is a prevalent degenerative joint disease and a major cause of disability in the aging population. Total knee arthroplasty (TKA) is a common intervention for advanced OA, yet postoperative outcomes may vary, particularly among individuals with obesity. Elevated body mass index (BMI) is a recognized risk factor for the development and progression of OA and may influence perioperative and postoperative complication rates. Objective: This literature review evaluates whether a specific BMI threshold should guide eligibility for primary TKA, with particular emphasis on the impact of BMI on surgical risk, implant outcomes, and functional recovery. Methods: A systematic search was conducted across PubMed (MEDLINE), Cochrane Library, EMBASE, and Google Scholar to identify peer-reviewed studies from the past two decades examining the relationship between BMI and clinical outcomes following primary TKA. Findings: Higher BMI—especially ≥40 kg/m2—is consistently associated with increased perioperative and postoperative complications, including wound issues, infection, thromboembolic events, longer hospital stay, and higher revision risk. Despite these elevated risks, evidence demonstrates that obese and morbidly obese patients experience substantial improvements in pain, mobility, and function that are comparable in magnitude to those seen in non-obese individuals. The literature does not support a universally applicable BMI cutoff for determining surgical eligibility. Conclusions: BMI is an important modifier of surgical risk but should not be used as an absolute criterion for excluding patients from TKA. Instead, a personalized approach is recommended—one that considers BMI within the context of comorbidities, functional limitation, patient motivation, and opportunities for preoperative optimization. With appropriate patient selection and risk-mitigation strategies, TKA remains a clinically valuable and justified intervention across all BMI categories. Full article
(This article belongs to the Special Issue New Advances in Total Knee Arthroplasty)
21 pages, 2422 KB  
Article
Genome-Resolved Co-Infection by Aeromonas veronii and Shewanella sp. in Koi Carp: A Zoonotic Risk for Aquarists
by Gorkem Tasci, Nihed Ajmi, Soner Altun, Izzet Burcin Saticioglu and Muhammed Duman
Microorganisms 2026, 14(1), 36; https://doi.org/10.3390/microorganisms14010036 - 23 Dec 2025
Viewed by 282
Abstract
Co-infections are increasingly recognized as drivers of disease in ornamental fish, yet their genomic underpinnings and zoonotic implications remain underexplored compared to farmed species. Leveraging a One Health perspective, we investigated an acute mortality event in koi carp and characterized a co-infection by [...] Read more.
Co-infections are increasingly recognized as drivers of disease in ornamental fish, yet their genomic underpinnings and zoonotic implications remain underexplored compared to farmed species. Leveraging a One Health perspective, we investigated an acute mortality event in koi carp and characterized a co-infection by opportunistic aquatic bacteria that are also implicated in human disease. We isolated Aeromonas veronii and Shewanella sp. from a moribund koi using culture, biochemical assays, and MALDI-TOF MS, then generated draft genomes and performed orthology (OrthoVenn3), pathway annotation (KEGG BlastKOALA/Mapper), secondary-metabolite mining (antiSMASH), and virulence/resistome screening (VFDB/CARD), complemented by antimicrobial susceptibility testing. Clinically, affected fish showed dropsy/ascites, scale loss, abnormal buoyancy, and reduced activity. Phylogenomics positioned A. veronii Koi-2 within the A. veronii complex near species thresholds (ANI ~96.1%; dDDH ~70.2%), while Shewanella sp. Koi-1 formed a distinct lineage below accepted cut-offs relative to S. seohaensis (ANI ~95.9%; dDDH ~67.6%). The virulome comprised 194 loci in A. veronii Koi-2 and 152 in Shewanella sp. Koi-1 is enriched for adhesion, secretion, iron uptake, and immune-evasion functions. Genotype–phenotype agreement was high for multidrug resistance: Shewanella sp. encoded OXA-436 and rsmA, matching β-lactam resistance and reduced fluoroquinolone/phenicol susceptibility, whereas A. veronii carried tet(A), OXA-1157, cphA3, sul1, and aadA3 consistent with tetracycline, β-lactam, sulfonamide, and aminoglycoside resistance profiles. In conclusion, genome-resolved diagnostics confirmed a mixed Aeromonas–Shewanella co-infection with broad virulence potential and convergent resistance mechanisms, supporting the routine use of genomics to distinguish single- versus mixed-agent disease and to guide dual-coverage, mechanism-aware therapy in ornamental fish medicine while informing zoonotic risk mitigation. Full article
(This article belongs to the Special Issue Research on Diseases of Aquatic Organisms)
Show Figures

Graphical abstract

11 pages, 975 KB  
Article
Frontal Sinus Fractures: An Evaluation of Injury Parameters and Operative Variables on Surgical Outcomes
by George Cove, Declan Hughes, Christopher Zerafa and Simon Holmes
Craniomaxillofac. Trauma Reconstr. 2026, 19(1), 1; https://doi.org/10.3390/cmtr19010001 - 23 Dec 2025
Viewed by 235
Abstract
Background: Frontal sinus (FS) injuries carry high morbidity; however, currently, there is no universally agreed-upon treatment approach for frontal sinus and frontobasal trauma. Objective: This study sets out to evaluate surgical outcomes in frontal reconstruction, looking at how fracture patterns and operative variables [...] Read more.
Background: Frontal sinus (FS) injuries carry high morbidity; however, currently, there is no universally agreed-upon treatment approach for frontal sinus and frontobasal trauma. Objective: This study sets out to evaluate surgical outcomes in frontal reconstruction, looking at how fracture patterns and operative variables impact complication rates. Methods: This was a retrospective cross-sectional study which identified a cohort of 137 patients between the years 2015 and 2022 who sustained frontal sinus fractures at a level one major trauma centre in Central London. The electronic patient record (EPR) and pre-operative computed tomography (CT) were analysed to assess the following factors: patient demographics, injury parameters, surgical technique, and complications. Statistical tests included Pearson’s chi square for categorical variables/nominal data. Mann–Whitney U and Kruskal–Wallis H tests were also used to analyse continuous variables. Results: Overall, 12 of the 91 patients who were treated surgically had major complications (n = 12, 13.2%). In total, 5.5% (n = 5) had return to theatre (RTT) for cerebrospinal fluid (CSF) leaks, 5.5% for infection and 2.2% (n = 2) for haematoma or bleeding. FS fracture complexity was predictive of RTT (p = 0.015) and CSF leak (p = 0.015). Frontobasal complexity was predictive of post-operative infection (p = 0.047). Neurosurgical operative involvement and cranialisation was predictive of post-operative infection, CSF leak, and RTT. Conclusions: Understanding risk profiles in the management of FS fractures is vital in order to help clinicians mitigate these risks and also to better educate patients, including during the consent process. Further research could look at the medical and social risk factors that increase complication rates in this patient cohort. Full article
Show Figures

Figure 1

27 pages, 3472 KB  
Article
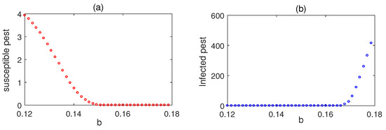
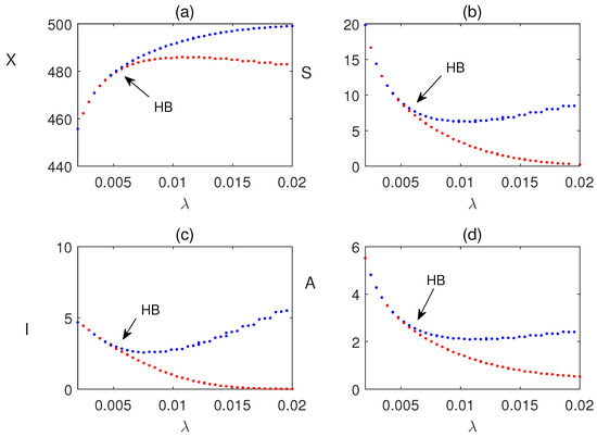
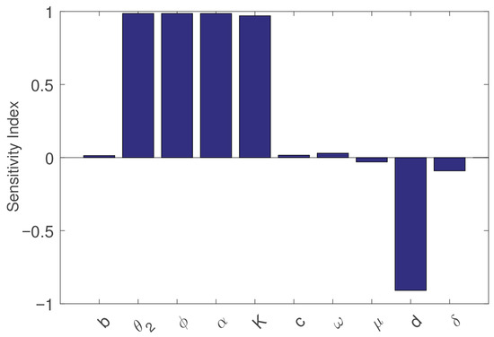
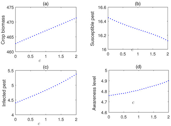
A Mathematical Model to Study the Combined Uses of Infected Pests and Nutrients in Crop Pest Control: Stability Changes and Optimal Control
by Aeshah A. Raezah, Fahad Al Basir, Pankaj Kumar Tiwari, Animesh Sinha and Jahangir Chowdhury
Mathematics 2026, 14(1), 16; https://doi.org/10.3390/math14010016 - 21 Dec 2025
Viewed by 133
Abstract
This study presents a comprehensive analysis of farming-awareness campaigns aimed at enhancing crop pest management through the strategic deployment of infected pests as a biological control mechanism. Additionally, the role of nutrient supplementation is examined within these campaigns to facilitate crop recovery and [...] Read more.
This study presents a comprehensive analysis of farming-awareness campaigns aimed at enhancing crop pest management through the strategic deployment of infected pests as a biological control mechanism. Additionally, the role of nutrient supplementation is examined within these campaigns to facilitate crop recovery and improve overall agricultural yield. A mathematical model is developed and rigorously analyzed to assess the efficacy of these integrated pest control strategies. The model is investigated with a focus on equilibrium states, stability analysis, and the conditions leading to Hopf bifurcation. Furthermore, optimal control theory is employed to optimize the release of infected pests, ensuring maximum crop yield while maintaining ecological balance. Our study not only underscores the critical influence of nutrient supplementation in augmenting crop productivity but also highlights the risk of excessive nutrient application, which may destabilize the system. These results emphasize the necessity of maintaining an optimal nutrient threshold. By integrating farming-awareness campaigns with precise biological control measures and nutrient management, our study establishes a robust framework for sustainable pest mitigation and agricultural productivity enhancement. The findings suggest that the synergistic application of infected pests and nutrient enrichment not only suppresses pest populations but also enhances crop resilience and productivity. Full article
(This article belongs to the Special Issue Modeling, Control and Optimization of Biological Systems)
Show Figures

Figure 1

Back to TopTop