Sign in to use this feature.

Years

Between: -

Subjects

remove_circle_outline
remove_circle_outline
remove_circle_outline
remove_circle_outline
remove_circle_outline
remove_circle_outline
remove_circle_outline
remove_circle_outline

Journals

remove_circle_outline
remove_circle_outline
remove_circle_outline
remove_circle_outline
remove_circle_outline
remove_circle_outline
remove_circle_outline
remove_circle_outline
remove_circle_outline
remove_circle_outline
remove_circle_outline
remove_circle_outline
remove_circle_outline
remove_circle_outline
remove_circle_outline
remove_circle_outline
remove_circle_outline

Article Types

Countries / Regions

remove_circle_outline
remove_circle_outline
remove_circle_outline
remove_circle_outline
remove_circle_outline
remove_circle_outline

Search Results (953)

Search Parameters:
Keywords = immunophenotyping

Order results
Result details
Results per page
Select all
Export citation of selected articles as:
9 pages, 2189 KB  
Case Report
Metastatic Undifferentiated Melanoma with Ultra-High Tumor Mutational Burden and UV Mutational Signature: A Diagnostic Challenge
by Nicole A. Lisek, John L. Villano, Derek B. Allison and Lowell B. Anthony
Precis. Oncol. 2026, 1(1), 4; https://doi.org/10.3390/precisoncol1010004 - 26 Feb 2026
Abstract
Undifferentiated melanoma (UM) is a rare and diagnostically challenging subtype of malignant melanoma that often lacks traditional histological features and immunophenotypic expression. We report the case of a 58-year-old man with a history of a previously excised melanoma in-situ (lentigo maligna type) of [...] Read more.
Undifferentiated melanoma (UM) is a rare and diagnostically challenging subtype of malignant melanoma that often lacks traditional histological features and immunophenotypic expression. We report the case of a 58-year-old man with a history of a previously excised melanoma in-situ (lentigo maligna type) of the scalp who later developed a painful chest wall mass. Subsequent workup revealed a high-grade malignant neoplasm with only focal weak S100P positivity while molecular analysis with next-generation sequencing (NGS) revealed an ultra-high TMB tumor mutational burden (>150 mut/Mb), NF1 mutation, TERT promoter mutation, TP53 mutations, PTPRD mutations, and a UV mutational signature (100% SBS7a), supportive of a diagnosis of UM. This case highlights the diagnostic value of comprehensive molecular testing in UM and its role in informing immunotherapy decisions. Full article
Show Figures

Figure 1

14 pages, 804 KB  
Article
Diagnostic Performance of Leukocyte Abnormality Detection in a Large Cohort of Healthy Blood Donors Using Sysmex XN Series Analyzers Integrated with Peripheral Blood Morphology and Flow Cytometry
by Francesca Romano, Valentina Becherucci, Sara Ciullini Mannurita, Edda Russo, Alessandra Mongia, Anna Maria Grazia Gelli, Alessandra Fanelli and Francesca Brugnolo
Diagnostics 2026, 16(5), 661; https://doi.org/10.3390/diagnostics16050661 - 25 Feb 2026
Abstract
Background: The Sysmex XN series (XN-1000 and XN-9100, Sysmex Corporation, Kobe, Japan) represents a latest-generation automated hematology platform integrating fluorescence-based technologies and multi-channel analysis (WDF and WPC) to improve leukocyte characterization. This study aimed to evaluate the performance of the Sysmex XN series [...] Read more.
Background: The Sysmex XN series (XN-1000 and XN-9100, Sysmex Corporation, Kobe, Japan) represents a latest-generation automated hematology platform integrating fluorescence-based technologies and multi-channel analysis (WDF and WPC) to improve leukocyte characterization. This study aimed to evaluate the performance of the Sysmex XN series in detecting leukocyte abnormalities flagged during routine complete blood count analysis in a large cohort of healthy donors, using morphological assessment and flow cytometry as confirmatory methods. Methods: Approximately 8000 healthy blood donors from the AOU Meyer Transfusion Centre were evaluated between 2021 and 2024. All samples underwent CBC analysis using the XN-1000 and XN-9100 analyzers with the WDF channel. Samples showing WBC-related flags were subjected to reflex testing with the WPC channel, followed by digital blood smear review using the DI-60 system (CellaVision, Lund, Sweden) and flow cytometric immunophenotyping. Results: WDF flags for “blasts/abnormal lymphocytes” were identified in 23 samples. Two samples were negative on WPC analysis as well as on morphological and flow cytometric evaluation. Among the remaining cases, WPC analysis identified flags for abnormal lymphocytes, atypical lymphocytes, or blasts, which were variably associated with reactive changes, transient immune activation, or clonal lymphoproliferative conditions. In one donor, monoclonal B-cell lymphocytosis was diagnosed by flow cytometry. Overall, reactive morphological features confirmed by flow cytometry were observed in approximately 50% of flagged cases. Conclusions: WPC analysis provides relevant additional diagnostic information and demonstrates higher specificity compared with the WDF channel alone; however, it does not fully resolve all instrument-generated flags, confirming the essential role of morphological assessment. Interestingly, the frequent occurrence of inflammatory profiles in recently vaccinated donors suggests that transient immune activation may influence leukocyte flagging. Larger studies are warranted to further investigate this association and to optimize the diagnostic performance of the WPC channel in donor screening. Full article
(This article belongs to the Special Issue Hematology: Diagnostic Techniques and Assays, 2nd Edition)
Show Figures

Figure 1

23 pages, 1663 KB  
Article
Molecular Hydrogen Modulates the Baroreflex Activity and Reduces the Vascular Adrenoreceptor Sensitivity to Phenylephrine and Lung Inflammation in Rats with Pulmonary Hypertension
by Marina Artemieva, Larisa Kozaeva, Tatyana Kuropatkina, Khaidar Gufranov, Dmitrii Atiakshin, Natalia Medvedeva and Oleg Medvedev
Biomedicines 2026, 14(3), 494; https://doi.org/10.3390/biomedicines14030494 - 24 Feb 2026
Viewed by 21
Abstract
Background/Objectives: Molecular hydrogen (H2), a natural antioxidant, can selectively reduce hydroxyl radicals and peroxynitrite without affecting signaling molecules such as H2O2 and NO. In addition, H2 can inhibit the synthesis of inflammatory cytokines. Human and animal studies [...] Read more.
Background/Objectives: Molecular hydrogen (H2), a natural antioxidant, can selectively reduce hydroxyl radicals and peroxynitrite without affecting signaling molecules such as H2O2 and NO. In addition, H2 can inhibit the synthesis of inflammatory cytokines. Human and animal studies have shown that the inhalation of H2 has a hypotensive effect. In this context, the aim of the present work was to study the effect of H2 on the baroreflex regulation of blood pressure in rats with experimental monocrotaline-induced pulmonary hypertension (MCT) in vivo and the effects of H2 on the reactivity of isolated rat aorta with MCT pulmonary hypertension to α1-adrenoceptor agonists in vitro. Methods: Experiments were performed on male Wistar rats with MCT pulmonary hypertension; animals were placed in plastic chambers aerated with atmospheric air at a rate of 4 L/min with O2 and CO2 control. Cages with the rats of the MCT-H2 and Control-H2 groups were ventilated with air containing 4% H2 twice daily for 2 h each. The MCT-Air and Control-Air groups breathed only atmospheric air. The duration of the experiment was 21 days. On day 20, blood pressure and heart rate (HR) were measured in awake animals and the baroreflex response to phenylephrine (PE) and nitroprusside (NP) was tested. In in vitro experiments, we studied the effect of adding H2 to the perfusion solution on the responsiveness of isolated aortic preparations from MCT and control rats to the α1-adrenoceptor agonist PE and the vasodilators NP and Acetylcholine. Results: When the effect of H2 on the baroreflex response to NP (4.5 μg/kg) was examined in awake rats, the increase in HR was 73.1 ± 16.7 beats/min in the MCT-Air group and 48.1 ± 10.2 beats/min in the MCT-H2 group (p < 0.01). In the Control-H2 and Control-Air groups, there was a trend towards a lower HR in the Control-H2 group, but the differences were not significant. No differences in HR response to PE administration were found between any of the experimental groups. Experiments on isolated aortic preparations from MCT rats showed that the addition of H2 to the perfusion medium resulted in a 30% reduction in the maximal response to PE compared with the MCT group without hydrogen (p < 0.01), and the potency of PE (EC50) decreased threefold (p < 0.05). There was a decrease in tryptase secretion, indicating an anti-inflammatory effect of H2. Conclusions. The results demonstrate that H2 inhalation was associated with an attenuated heart rate response to nitroprusside-induced hypotension and reduced vascular reactivity to phenylephrine in rats with pulmonary hypertension. Full article
19 pages, 1212 KB  
Article
Novel Insights on Clinical Outcomes Using Integrated Shotgun Metagenomic Profiling of the Gut Microbiome, Resistome, and Host Immune-Inflammatory Response in Hospitalized Patients with Decompensated Cirrhosis
by Cyriac Abby Philips, Tharun Tom Oommen, Arif Hussain Theruvath, Aryalakshmi Sreemohan, Ambily Baby, Ansu Abu Alex, Sunitha Thomas, Sunitha Mary John, Rizwan Ahamed, Ajit Tharakan and Philip Augustine
Pathogens 2026, 15(3), 241; https://doi.org/10.3390/pathogens15030241 - 24 Feb 2026
Viewed by 43
Abstract
Background and Aims: Sepsis drives mortality in cirrhosis, yet the gut antimicrobial resistance (AMR) landscape remains unmapped in high-burden settings like India. This study aimed to integrate shotgun metagenomics with deep immunophenotyping to define the gut–immune–resistome axis and correlate specific microbial and genetic [...] Read more.
Background and Aims: Sepsis drives mortality in cirrhosis, yet the gut antimicrobial resistance (AMR) landscape remains unmapped in high-burden settings like India. This study aimed to integrate shotgun metagenomics with deep immunophenotyping to define the gut–immune–resistome axis and correlate specific microbial and genetic signatures with clinical outcomes in decompensated cirrhosis. Methods: We analysed 78 hospitalized patients with cirrhosis using stool shotgun metagenomics, multiplex cytokine arrays, and flow cytometry. The microbiome and resistome (AMR genes) were mapped and correlated with disease severity, immune function (monocyte HLA-DR, neutrophil CD64), and clinical endpoints including mortality. Results: Disease severity was characterized by a “Gram-negative bloom” (Klebsiella) alongside pathogenic Enterococcus expansion and novel markers: Clostridium sp. C5-48 (severe decompensation) and Sutterella (ascites). A specific, dense resistome predicted adverse outcomes; the quinolone-resistance gene QnrB4 correlated with mortality and immune paralysis, while the carbapenemase OXA-833 gene was linked to gastrointestinal bleeding. Notably, the commensal Ligilactobacillus salivarius was associated with systemic inflammatory cytokines. Conclusions: This study reveals a “pathogenic ecosystem” in Indian decompensated cirrhosis where the resistome is intrinsically linked to host immune failure. The identification of specific prognostic markers (QnrB4, OXA-833) and inflammatory associations with L. salivarius challenges generic probiotic use and underscores the urgent need for precision, resistome-targeted therapies. Full article
Show Figures

Figure 1

14 pages, 4950 KB  
Case Report
Extranodal NK/T-Cell Lymphoma, Nasal Type, Presenting as an Isolated Oral Manifestation
by Andrea Kanizsai, Ágnes Bán, László Kereskai and Árpád Szomor
Dent. J. 2026, 14(2), 129; https://doi.org/10.3390/dj14020129 - 23 Feb 2026
Viewed by 131
Abstract
Background/Objectives: Extranodal NK/T-cell lymphoma, nasal type (ENKTCL-NT), is a rare and extremely aggressive subtype of non-Hodgkin lymphoma that most frequently involves the nasal cavity and upper aerodigestive tract. Primary isolated oral manifestation is exceptionally uncommon and may mimic odontogenic or infectious diseases, [...] Read more.
Background/Objectives: Extranodal NK/T-cell lymphoma, nasal type (ENKTCL-NT), is a rare and extremely aggressive subtype of non-Hodgkin lymphoma that most frequently involves the nasal cavity and upper aerodigestive tract. Primary isolated oral manifestation is exceptionally uncommon and may mimic odontogenic or infectious diseases, delaying diagnosis. We report a case of ENKTCL-NT presenting initially as a destructive oral lesion without sinonasal involvement at diagnosis. Methods: A 32-year-old man with progressive palatal ulceration underwent clinical and imaging assessment (panoramic radiography and staging ^18F-FDG PET–CT) and repeated biopsies. Diagnosis was established using histopathology (H&E), immunohistochemistry (T-cell markers and cytotoxic profile), EBV detection by EBER in situ hybridization, and T-cell receptor gamma (TCRG) gene rearrangement analysis. Results: The lesion presented as a hemorrhagic, ulcerative palatal destruction covered by pseudomembranous exudate and was complicated by fungal infection, periostitis, and severe dental inflammatory foci, contributing to diagnostic delay. Histopathological examination revealed extensive necrosis with a dense atypical lymphoid infiltrate; angiocentric and angiodestructive growth was identified in one biopsy specimen. Tumor cells expressed T-cell markers (CD2, CD3, CD5, CD7; heterogeneous) and cytotoxic markers (TIA-1) and showed CD30 and CD56 positivity, with EBV positivity confirmed by EBER in situ hybridization. Molecular analysis demonstrated monoclonal TCRG rearrangement, and Ki-67 indicated high proliferative activity. Initial PET–CT demonstrated an intensely FDG-avid, locally invasive lesion without distant organ involvement. The patient was treated with L-asparaginase-based SMILE chemotherapy followed by radiotherapy (50 Gy), achieving marked initial clinical improvement and partial metabolic response; however, systemic relapse subsequently occurred with refractory disease despite salvage therapy and immunotherapy. Conclusions: This case highlights the substantial diagnostic challenge posed by isolated oral extranodal NK/T-cell lymphoma, nasal type, which may closely mimic benign inflammatory or infectious conditions and lead to significant diagnostic delay. Persistent, progressive, or therapy-resistant oral ulcerations should prompt early consideration of hematologic malignancy. Timely biopsy with comprehensive immunophenotyping, EBV testing, and close multidisciplinary collaboration are essential for accurate diagnosis and may contribute to earlier diagnosis and improved patient outcomes in these rare and atypical presentations. Full article
Show Figures

Figure 1

23 pages, 34785 KB  
Article
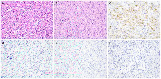
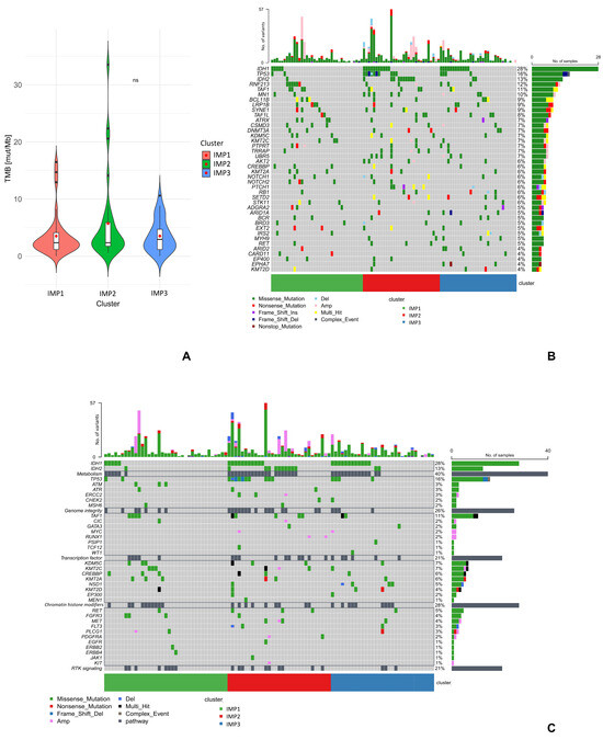
Integrated Immune and Molecular Profiling Identifies Prognostic Subgroups and Therapeutic Targets in Chondrosarcoma
by Agnieszka E. Zając, Piotr Rutkowski, Anna Szumera-Ciećkiewicz, Jakub Piątkowski, Paweł Teterycz, Emanuela Palmerini, Aurélie Dutour, Justyna Tuziak-Klym, Michał Wągrodzki, Andrzej Pieńkowski, Andrzej Tysarowski, Marco Gambarotti, Giorgio Frega, Michela Pierini, Alberto Righi, Giovanna Magagnoli, Myriam Jean-Denis, Toni Ibrahim, Jean-Yves Blay, Paweł Golik and Anna M. Czarneckaadd Show full author list remove Hide full author list
Int. J. Mol. Sci. 2026, 27(4), 2018; https://doi.org/10.3390/ijms27042018 - 20 Feb 2026
Viewed by 317
Abstract
Chondrosarcoma (ChS) is a rare bone malignancy with heterogeneous behavior, the molecular and immunological background of which remains unknown. No effective systemic treatment for advanced ChS patients is available. The aim of this study was to develop an immune–mutational classification of ChS and [...] Read more.
Chondrosarcoma (ChS) is a rare bone malignancy with heterogeneous behavior, the molecular and immunological background of which remains unknown. No effective systemic treatment for advanced ChS patients is available. The aim of this study was to develop an immune–mutational classification of ChS and to search for novel prognostic factors and molecular targets. We performed an immunological–molecular profiling of 99 patients diagnosed with primary ChS G1–G3 and dedifferentiated ChS. An expression of 20 immune response markers was assessed by IHC and targeted the next-generation sequencing of 409 genes was performed. Immunological and mutational profiles were correlated with overall survival using a multivariate LASSO-penalized Cox model. Three immunophenotypes were described—“cold” (IMP1), “hot” (IMP2), and “intermediate” (IMP3). IMP1 was the most prevalent in G1 cases, while IMP2 was the most prevalent in dedifferentiated cases. IDH1/2 or TP53 mutations were associated with high-grade ChS (FDR < 0.05). IMP2 was characterized by a higher number of immune infiltrates in the central region of the tumor (HR: 3.3; CI: 1.13–9.8; p < 0.05). IDH1 mutations were present most often in IMP2 cases (HR: 3.8; CI: 1.75–8.1; p < 0.001). Tumor size, dedifferentiated subtype, IDH1 mutation and the presence of IMP2 were identified as independent negative prognostic survival factors in ChS. An immune–mutational classification system for ChS patients was proposed, which may be used to identify those potentially suited for immunotherapy combined with IDH-mutant inhibitors in future research. Full article
(This article belongs to the Special Issue Pathogenesis and Novel Therapeutic Approaches for Sarcomas)
Show Figures

Figure 1

13 pages, 241 KB  
Article
Clear Cell and Histiocytic/Dendritic Cell Sarcomas: Clinical Outcomes, Molecular Features, and Diagnostic Pitfalls
by Gabriel Tinoco, Marium Husain, David Liebner, James L. Chen, Swati Satturwar, Hans Iwenofu, Valerie Grignol, Joal Beane, Scott Lenobel, David Konieczkowski, Carl Quinion and Joel Mayerson
Cancers 2026, 18(4), 641; https://doi.org/10.3390/cancers18040641 - 16 Feb 2026
Viewed by 224
Abstract
Background: Dendritic and histiocytic cell sarcoma (DHCS) and clear cell sarcoma (CCS) are ultra-rare soft-tissue sarcomas characterized by diagnostic ambiguity, limited treatment guidelines, and poor outcomes. Their rarity has restricted the development of evidence-based management strategies, leaving clinical decisions reliant on small case [...] Read more.
Background: Dendritic and histiocytic cell sarcoma (DHCS) and clear cell sarcoma (CCS) are ultra-rare soft-tissue sarcomas characterized by diagnostic ambiguity, limited treatment guidelines, and poor outcomes. Their rarity has restricted the development of evidence-based management strategies, leaving clinical decisions reliant on small case series and institutional experience. DHCS typically presents without a unifying molecular driver and is often misclassified without comprehensive immunophenotyping. CCS is defined by EWSR1-ATF1/CREB1 fusions but exhibits low responsiveness to conventional chemotherapy. There remains a clear need to clarify natural history, therapeutic responses, and molecular characteristics in both. Methods: We conducted a retrospective cohort study of adult patients with histologically confirmed DHCS or CCS seen at The Ohio State University Comprehensive Cancer Center between 2010 and 2022. Demographics, treatment modalities, clinical outcomes, and molecular profiles were extracted and analyzed descriptively. Time to progression (TTP) and progression rates by treatment modality were recorded. A structured literature review was conducted to provide context for the findings. Results: Outcomes are descriptive and cohort-specific, reflecting institutional experience rather than generalizable estimates. A total of 10 patients with DHCS and 5 with CCS were evaluable. Most DHCS patients presented with metastatic disease. Among DHCS patients who received systemic therapies, 5 of 8 (62.5%) experienced progression during or shortly after treatment. Among CCS patients who received systemic therapies, 3 of 4 (75%) progressed during or shortly after treatment. Overall mortality occurred in 4 of 10 DHCS patients (40%) and 3 of 5 CCS patients (60%). TP53 mutations were identified in 4 of 7 next-generation sequencing (NGS)-tested DHCS cases, and PD-L1 positivity was detected in 5 of 7 tested DHCS cases and 1 of 5 tested CCS cases. Conclusions: Despite multimodal treatment, this referral-based cohort of patients with ultra-rare DHCS and CCS showed high rates of progression and mortality. Our findings underscore the urgent need for multi-institutional collaboration and biomarker-driven clinical trials to guide management of these ultra-rare sarcoma subtypes. Full article
(This article belongs to the Special Issue Molecular Mechanisms in Bone and Soft Tissue Sarcomas)
17 pages, 675 KB  
Review
The Diagnostic Evolution of Haematological Neoplasms: A Narrative Review of the Road to Two Genetically Focused Classification Systems Through a Resource-Limited Perspective
by Caryn Benjamin, Zivanai Cuthbert Chapanduka and Nadine Rapiti
Diagnostics 2026, 16(4), 541; https://doi.org/10.3390/diagnostics16040541 - 12 Feb 2026
Viewed by 677
Abstract
Introduction: Classification of haematological malignancies has evolved over centuries from multiple morphology-based classifications to a single consensus classification, the World Health Organisation (WHO) classification of tumours in 2001, which included clinical history and immunophenotype. The next two decades saw a revised WHO classification, [...] Read more.
Introduction: Classification of haematological malignancies has evolved over centuries from multiple morphology-based classifications to a single consensus classification, the World Health Organisation (WHO) classification of tumours in 2001, which included clinical history and immunophenotype. The next two decades saw a revised WHO classification, incorporating immunophenotyping, cytogenetics, molecular genetics, morphology, and clinical features. In 2022, the WHO classification of Haematolymphoid Tumours fifth edition (WHO-HAEM5) and International Consensus Classification (ICC) integrated advanced genetic technologies. Navigating two classifications has caused uncertainty for pathologists and clinicians globally. However, there is added concern for low and middle income countries (LMICs), where diagnostic disparities compared to high income countries (HICs) already exist. The incorporation of advanced and costly genetic testing will likely widen this gap. This disparity and diagnostic evolution are the focus of this review. Methods: A literature search was performed for articles reporting on historical evolution of haematological malignancy diagnosis, diagnostic challenges for haematology in LMICs, haematological classification systems, overall survival, and laboratory turn-around times was performed using three scholarly databases; and a Google search was made for historic portions of this review. Ninety-two publications were included. Results: This narrative review describes the diagnostic and genetic evolution of haematological malignancies, and highlights disparities of laboratory diagnostics between LMICs and HICs. Conclusions: The existing disparities in diagnostic haematology between LMICs and HICs will likely widen due to the emphasis on advanced genetic testing in the WHO-HAEM5 and ICC. Advocacy for consistent accessibility and affordability of haematology diagnostics in LMICs is needed. Full article
(This article belongs to the Section Clinical Diagnosis and Prognosis)
Show Figures

Figure 1

27 pages, 6214 KB  
Review
Gastric-Type Cervical Adenocarcinoma: Clinicopathologic Features, Molecular Landscape, and Therapeutic Challenges
by Hiroshi Yoshida, Daiki Higuchi, Waku Takigawa, Nao Kikkawa, Taro Yamanaka, Ayaka Nagao, Mayumi Kobayashi-Kato, Masaya Uno, Mitsuya Ishikawa and Kouya Shiraishi
J. Pers. Med. 2026, 16(2), 72; https://doi.org/10.3390/jpm16020072 - 31 Jan 2026
Viewed by 470
Abstract
Endocervical adenocarcinoma is now classified within an etiologic framework based on the presence or absence of high-risk human papillomavirus (HPV) infection. Gastric-type endocervical adenocarcinoma (GAS) is the prototypical HPV-independent subtype, accounting for up to 25% of endocervical adenocarcinomas and showing a particularly high [...] Read more.
Endocervical adenocarcinoma is now classified within an etiologic framework based on the presence or absence of high-risk human papillomavirus (HPV) infection. Gastric-type endocervical adenocarcinoma (GAS) is the prototypical HPV-independent subtype, accounting for up to 25% of endocervical adenocarcinomas and showing a particularly high frequency in East Asia. GAS is typically diagnosed at a more advanced stage than usual-type HPV-associated endocervical adenocarcinoma (UEA); exhibits deep stromal and parametrial invasion, lymphovascular space invasion, and a strong propensity for ovarian and peritoneal metastasis; and is associated with markedly worse survival, even in stage I disease. Radiological evaluation is challenging because of diffuse infiltrative growth, prominent mucin production, and frequent underestimation of extra-cervical spread. Histologically, GAS shows gastric-type (pyloric) differentiation, ranging from minimal deviation adenocarcinoma to poorly differentiated forms, and often overlaps with precursor lesions such as atypical lobular endocervical glandular hyperplasia and gastric-type adenocarcinoma in situ. Immunophenotypically, GAS is typically p16-negative, ER/PR-negative, and frequently exhibits mutant-type p53 and expression of gastric markers including MUC6, HIK1083, and claudin 18.2. Recent next-generation sequencing and multi-omics studies have revealed recurrent alterations in TP53, CDKN2A, STK11, KRAS, ARID1A, KMT2D, and homologous recombination-related genes, together with the activation of PI3K/AKT, WNT/β-catenin, TGF-β, and EMT pathways and characteristic metabolic reprogramming. GAS is highly resistant to conventional chemotherapy and radiotherapy, and its current management follows guidelines for squamous and usual-type adenocarcinoma. Emerging data support precision-medicine approaches targeting HER2/HER3, PD-1/PD-L1, and claudin 18.2, and suggest a role for PARP inhibition and other genotype-directed therapies in selected subsets. Given its aggressive biology and rising relative incidence in the HPV-vaccination era, GAS represents a critical unmet need in gynecologic oncology. Future progress hinges on developing reliable diagnostic biomarkers, refining imaging protocols, and validating targeted therapies through international clinical trials. Full article
(This article belongs to the Special Issue Molecular Pathology in Cancer Research)
Show Figures

Figure 1

25 pages, 1916 KB  
Review
Decoding Leukemic Stem Cells in AML: From Identification to Targeted Eradication
by Elisavet Apostolidou, Vasileios Georgoulis, Dimitrios Leonardos, Leonidas Benetatos, Eleni Kapsali and Eleftheria Hatzimichael
Diseases 2026, 14(2), 50; https://doi.org/10.3390/diseases14020050 - 30 Jan 2026
Viewed by 357
Abstract
Acute myeloid leukemia (AML) continues to pose significant therapeutic challenges, with high relapse rates driven largely by leukemic stem cells (LSCs), a rare, therapy-resistant population with self-renewal capacity, niche adaptation, and the ability to re-initiate disease. In this state-of-the-art review, we synthesize recent [...] Read more.
Acute myeloid leukemia (AML) continues to pose significant therapeutic challenges, with high relapse rates driven largely by leukemic stem cells (LSCs), a rare, therapy-resistant population with self-renewal capacity, niche adaptation, and the ability to re-initiate disease. In this state-of-the-art review, we synthesize recent advances in LSC biology, addressing (i) how LSCs differ functionally and phenotypically from normal hematopoietic stem cells (HSCs), (ii) practical approaches for LSC quantification using multiparameter flow cytometry and LSC-enriched marker panels, (iii) the dysregulated signaling, metabolic and epigenetic programs that enable LSC persistence under chemotherapy and contribute to measurable residual disease, and (iv) current therapeutic strategies targeting LSC eradication, including antibody-based therapies, apoptosis and metabolic inhibitors, and emerging epigenetic agents. We also examine the key translational barriers, particularly antigen overlap with normal progenitors, microenvironmental protection, and the need for assay harmonization, while proposing a practical framework for integrating LSC assessment into risk stratification and therapeutic development. Full article
Show Figures

Graphical abstract

24 pages, 7205 KB  
Article
Influence of Donor Age, Donor Body Mass Index, and Harvesting Site on Cell Preparations from Human Adipose Tissue
by Olga Hahn, Philipp-Kjell Ficht, Wendy Bergmann-Ewert, Juliane Meyer, Anne Wolff and Kirsten Peters
Int. J. Mol. Sci. 2026, 27(3), 1351; https://doi.org/10.3390/ijms27031351 - 29 Jan 2026
Viewed by 245
Abstract
Adipose tissue includes various cell types beyond the typical adipocytes. The stromal vascular fraction (SVF) contains mesenchymal stem cells (MSCs), pericytes, and endothelial cells, which can be isolated from adipose tissue by mechanical and enzymatic methods. The composition of the SVF is heterogeneous, [...] Read more.
Adipose tissue includes various cell types beyond the typical adipocytes. The stromal vascular fraction (SVF) contains mesenchymal stem cells (MSCs), pericytes, and endothelial cells, which can be isolated from adipose tissue by mechanical and enzymatic methods. The composition of the SVF is heterogeneous, and donor factors such as sex, age, body mass index (BMI), and harvesting site are associated with variations in cellular composition and viability. The expression of specific surface markers, which determine the immunophenotype of the cells, can also vary. In this study, we investigated the effects of donor age, BMI, and harvesting site on cell yield, viability, and size. Our results showed that BMI significantly influenced cell yield and size, with overweight and obese donors yielding more cells than normal-weight donors. Additionally, cells isolated from the adipose tissue of the thighs/legs were larger than those from other areas. Flow cytometry showed considerable variability in SVF composition among donors. These results emphasize that SVF donor characteristics have a significant impact on cell yield, viability, and cell size, with the immunophenotype being highly donor-dependent. Understanding these factors is crucial for optimizing cell yield and defining populations for therapeutic applications of SVF cells. Full article
Show Figures

Figure 1

20 pages, 2765 KB  
Article
Taking High-Tech to the Field: Leukemia Diagnosis in Pediatric Mexican Patients from Vulnerable and Remote Regions
by Dalia Ramírez-Ramírez, Gabriela Zamora-Herrera, Rubí Romo-Rodríguez, Miguel Cuéllar Mendoza, Karen Ayala-Contreras, Enrique López Aguilar, Marta Zapata-Tarrés and Rosana Pelayo
Diagnostics 2026, 16(3), 411; https://doi.org/10.3390/diagnostics16030411 - 28 Jan 2026
Viewed by 314
Abstract
Background/Objectives: Acute leukemia, the most common childhood cancer, poses a significant public health challenge in low- and middle-income countries (LMICs) due to its high incidence and mortality rates. Survival rates in these regions are often lower, primarily due to delayed and inaccurate [...] Read more.
Background/Objectives: Acute leukemia, the most common childhood cancer, poses a significant public health challenge in low- and middle-income countries (LMICs) due to its high incidence and mortality rates. Survival rates in these regions are often lower, primarily due to delayed and inaccurate diagnoses, limited access to treatment, therapy abandonment, therapy-related toxicity, and inadequate healthcare infrastructure. In Mexico, a new initiative called OncoCREAN has been developed to address this urgent need by establishing local treatment centers near pediatric patients’ home cities, ensuring timely cancer detection and comprehensive disease treatment. Methods: A retrospective observational study was conducted on pediatric patients treated at the Mexican Social Security Institute (IMSS) between 18 May 2022 and 30 June 2025. Patients presenting clinical suspicion of acute leukemia were referred to OncoCREAN centers for sample collection and subsequent shipment to the Oncoimmunology and Cytomics Laboratory (OCL), where immunophenotyping confirmed the diagnoses. Results: The implementation of the OncoCREAN model significantly reduced diagnostic turnaround times, facilitating timely therapeutic decisions, minimized uncertainty, and optimized clinical management. The decentralized framework demonstrated feasibility across diverse geographic regions, ensuring access to advanced diagnostic technology for vulnerable populations and generating valuable data on disease incidence and molecular profiles. Conclusions: The OncoCREAN model highlights the critical importance of decentralizing high-technology diagnostic resources in modern pediatric oncology. This new approach to translational research that is accessible, inclusive, and relevant to society creates a paradigm shift in the management of childhood cancer and other diseases. Full article
Show Figures

Figure 1

7 pages, 772 KB  
Case Report
Primary Indolent Acute Promyelocytic Leukemia
by Breanne Wolfenbarger, Daley Morera, Brandol Wolfenbarger, Anand Jillella and Mei Zheng
Hematol. Rep. 2026, 18(1), 12; https://doi.org/10.3390/hematolrep18010012 - 27 Jan 2026
Viewed by 276
Abstract
Background and Clinical Significance: Acute promyelocytic leukemia (APL) is a rapidly progressive subtype of acute myeloid leukemia defined by PML::RARA fusion and characterized by life-threatening coagulopathy. Because the disease typically follows an aggressive course, immediate treatment is essential once APL is suspected. This [...] Read more.
Background and Clinical Significance: Acute promyelocytic leukemia (APL) is a rapidly progressive subtype of acute myeloid leukemia defined by PML::RARA fusion and characterized by life-threatening coagulopathy. Because the disease typically follows an aggressive course, immediate treatment is essential once APL is suspected. This case report describes an atypical de novo presentation marked by indolent progression rather than the expected aggressive trajectory. Case Presentation: A 37-year-old female exhibited gradually declining white blood cell and neutrophil counts over the course of a year, followed by unexplained pancytopenia with severe neutropenia (0.1 × 109/L). Evaluation for nutritional deficiencies and autoimmune disease was unrevealing aside from a positive ANA without clinical features of autoimmunity. Bone-marrow biopsy demonstrated morphologic and flow cytometric findings suggestive of APL, low-level t(15;17), PML::RARA fusion, and concomitant TP53 loss and ETV6 mutation. Despite the indolent clinical presentation and low disease burden, the molecular and cytogenetic findings confirmed the diagnosis of classical APL with TP53 loss and ETV6 mutation. Induction therapy with all-trans-retinoic acid and arsenic trioxide resulted in hematologic remission. Conclusions: This case highlights an unusually indolent form of de novo APL not previously documented in the literature, expanding the recognized clinical spectrum of the disease. The findings emphasize the importance of still considering severe diagnoses, such as APL, when presentations deviate from classical patterns. Atypical clinical trajectories should prompt careful assessment of marrow morphology and immunophenotypic features. Continued characterization of such cases may refine diagnostic criteria and direct individualized approaches to therapy. Full article
Show Figures

Figure 1

10 pages, 4011 KB  
Case Report
Mantle Cell Lymphoma with Persistent Massive Pleural Effusions Requiring Invasive Mechanical Ventilation and Bilateral Continuous Thoracic Drainage
by Taichiro Tokura, Youhei Imai, Satoshi Sakai, Reina Saga, Hiroko Hidai and Sayuri Motomura
Reports 2026, 9(1), 38; https://doi.org/10.3390/reports9010038 - 27 Jan 2026
Viewed by 263
Abstract
Background and Clinical Significance: Mantle cell lymphoma (MCL) frequently involves bone marrow, gastrointestinal tract, and hepatosplenomegaly, whereas pleural effusions are uncommon. Cases requiring invasive mechanical ventilation and thoracic drainage are rare. We report a case of MCL with persistent massive pleural effusions requiring [...] Read more.
Background and Clinical Significance: Mantle cell lymphoma (MCL) frequently involves bone marrow, gastrointestinal tract, and hepatosplenomegaly, whereas pleural effusions are uncommon. Cases requiring invasive mechanical ventilation and thoracic drainage are rare. We report a case of MCL with persistent massive pleural effusions requiring invasive mechanical ventilation and bilateral continuous thoracic drainage. Case Presentation: A 71-year-old woman presented with dyspnea and was found to have bilateral pleural effusions and generalized lymphadenopathy. Shortly after admission, she developed acute respiratory failure due to pleural effusions and required invasive mechanical ventilation. Right-sided continuous thoracic drainage was initiated. Thereafter, more than 1 L of pleural fluid was drained each day. Flow cytometry of the pleural fluid showed CD5-positive B cells with kappa light-chain restriction. Bone marrow examination revealed abnormal lymphocyte infiltration. Cervical lymph node biopsy demonstrated diffuse proliferation of medium-sized, abnormal B lymphocytes with an immunophenotype of CD5+, CD19+, CD20+, cyclin D1+, SOX11+, and κ+, with a Ki-67 index of 20%, confirming MCL, stage IV. Immunochemotherapy with rituximab, cyclophosphamide, doxorubicin, vincristine, and prednisone (R-CHOP) was commenced under mechanical ventilation. Shortly thereafter, left-sided continuous thoracic drainage was also initiated. However, in response to immunochemotherapy, the bilateral pleural effusions gradually subsided, enabling extubation, and there was no reaccumulation after removal of both chest tubes. Furthermore, generalized lymphadenopathy regressed, and bone marrow examination revealed resolution of lymphoma infiltration, resulting in complete remission. Conclusions: De novo MCL complicated by persistent massive pleural effusions requiring invasive mechanical ventilation and bilateral continuous thoracic drainage is rare. A thorough diagnostic workup followed by prompt initiation of immunochemotherapy can arrest pleural output, enable extubation, and be lifesaving. Clinicians should recognize that MCL rarely presents with persistent massive pleural effusions. Full article
(This article belongs to the Section Haematology)
Show Figures

Figure 1

16 pages, 1738 KB  
Article
Human Cytomegalovirus Serostatus Defines Cytokine-Based Predictive Signatures in Sepsis
by Frederik Krause, Birte Dyck, Kerstin Kappler, Matthias Unterberg, Hartmuth Nowak, Tim Rahmel, Lars Bergmann, Lars Palmowski, Britta Westhus, Alexander Wolf, Alexander von Busch, Barbara Sitek, Patrick Thon, Katharina Rump, Dominik Ziehe, Frank Wappler, Christian Putensen, Stefan Felix Ehrentraut, Alexander Zarbock, Dietrich Henzler, Nina Babel, Martin Eisenacher, Katrin Marcus, Björn Ellger, Björn Koos, Michael Adamzik and Andrea Witowskiadd Show full author list remove Hide full author list
Pathogens 2026, 15(2), 129; https://doi.org/10.3390/pathogens15020129 - 24 Jan 2026
Viewed by 287
Abstract
(1) Background: Sepsis is characterized by profound heterogeneity of immune responses, complicating biomarker-based prediction of clinical outcomes. Latent human cytomegalovirus (HCMV) infection is one of the strongest modulators of the human immune system and may influence cytokine-mediated signaling during sepsis. (2) Methods: In [...] Read more.
(1) Background: Sepsis is characterized by profound heterogeneity of immune responses, complicating biomarker-based prediction of clinical outcomes. Latent human cytomegalovirus (HCMV) infection is one of the strongest modulators of the human immune system and may influence cytokine-mediated signaling during sepsis. (2) Methods: In this post hoc analysis of 331 patients from the prospective multicenter SepsisDataNet.NRW cohort (German Clinical Trial Registry No. DRKS00018871), we quantified 13 serum cytokines on day 1 after sepsis diagnosis and determined HCMV IgG serostatus via ELISA. Using nested cross-validated logistic regression with exhaustive feature selection, we identified cytokine panels predictive of 30-day survival in the total cohort and in subgroups stratified by HCMV serostatus. (3) Results: In the total cohort, a four-cytokine panel (IL-6, IL-10, TNF-α, IL-12p70) predicted 30-day survival with a cross-validated area under the curve (AUC) of 0.66 [95% CI: 0.59–0.72]. Stratification by HCMV serostatus revealed distinct predictive profiles: in HCMV-seropositive patients, a two-cytokine model (IL-10, IL-23) achieved an AUC of 0.69 [95% CI: 0.61–0.77], whereas in seronegative patients, a model based on IL-8 and IL-17A failed to generalize (AUC = 0.47 [95% CI: 0.33–0.61]). Kaplan–Meier analysis confirmed a significant separation of survival curves for the HCMV-seropositive group (p < 0.001) but not for seronegative patients (p = 0.282). (4) Conclusions: HCMV serostatus defines an immunological context in which cytokine-based prediction of sepsis outcome becomes feasible. These data suggest that viral serostatus should be systematically incorporated into biomarker discovery and immunophenotyping approaches to improve the reproducibility and biological interpretability of sepsis endotyping. Full article
(This article belongs to the Section Viral Pathogens)
Show Figures

Figure 1

Back to TopTop