Integrated Immune and Molecular Profiling Identifies Prognostic Subgroups and Therapeutic Targets in Chondrosarcoma
Abstract
1. Introduction
2. Results
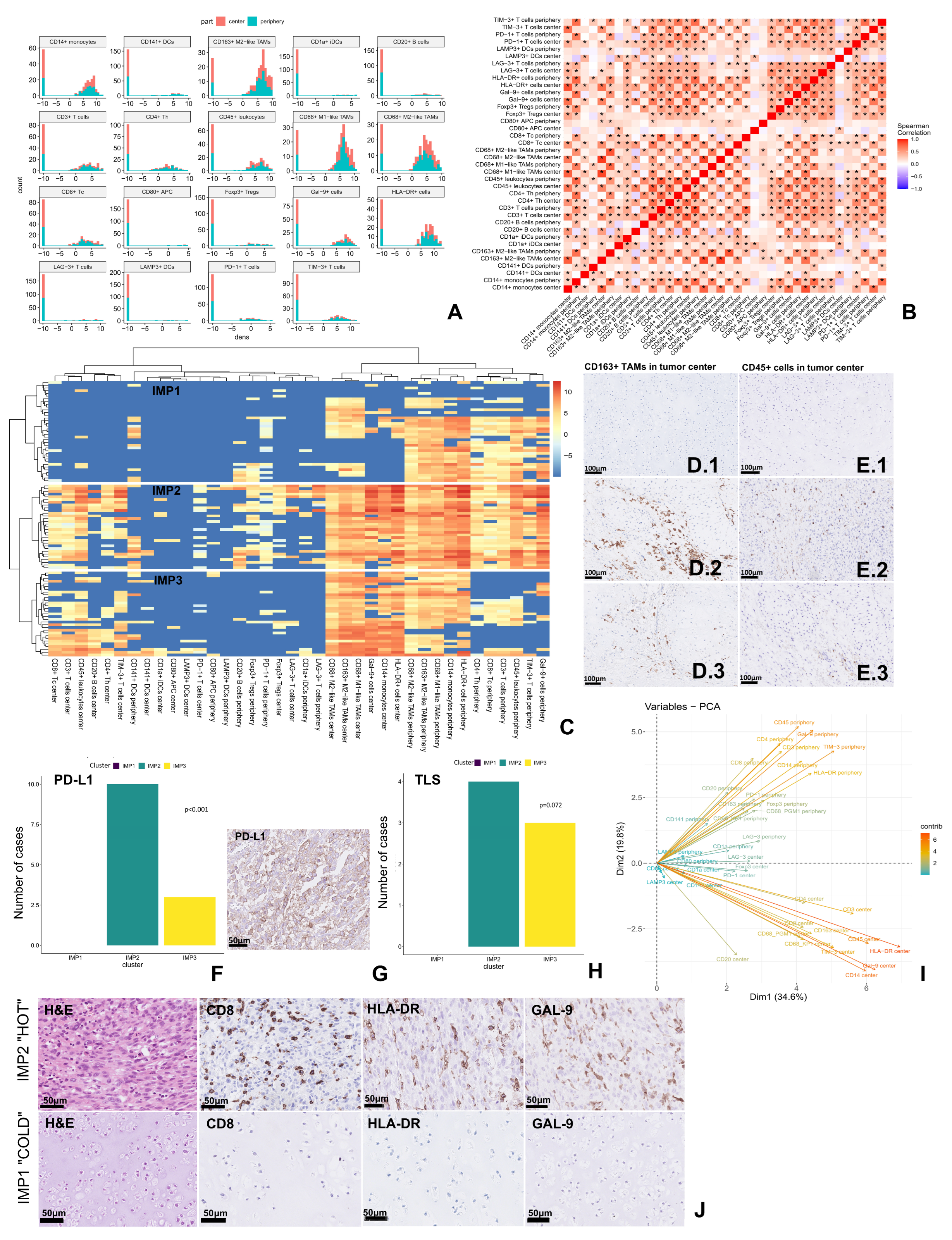
2.1. Hierarchical Clustering of Immune Markers Identifies Three Prognostic Immunophenotypes in Chondrosarcoma
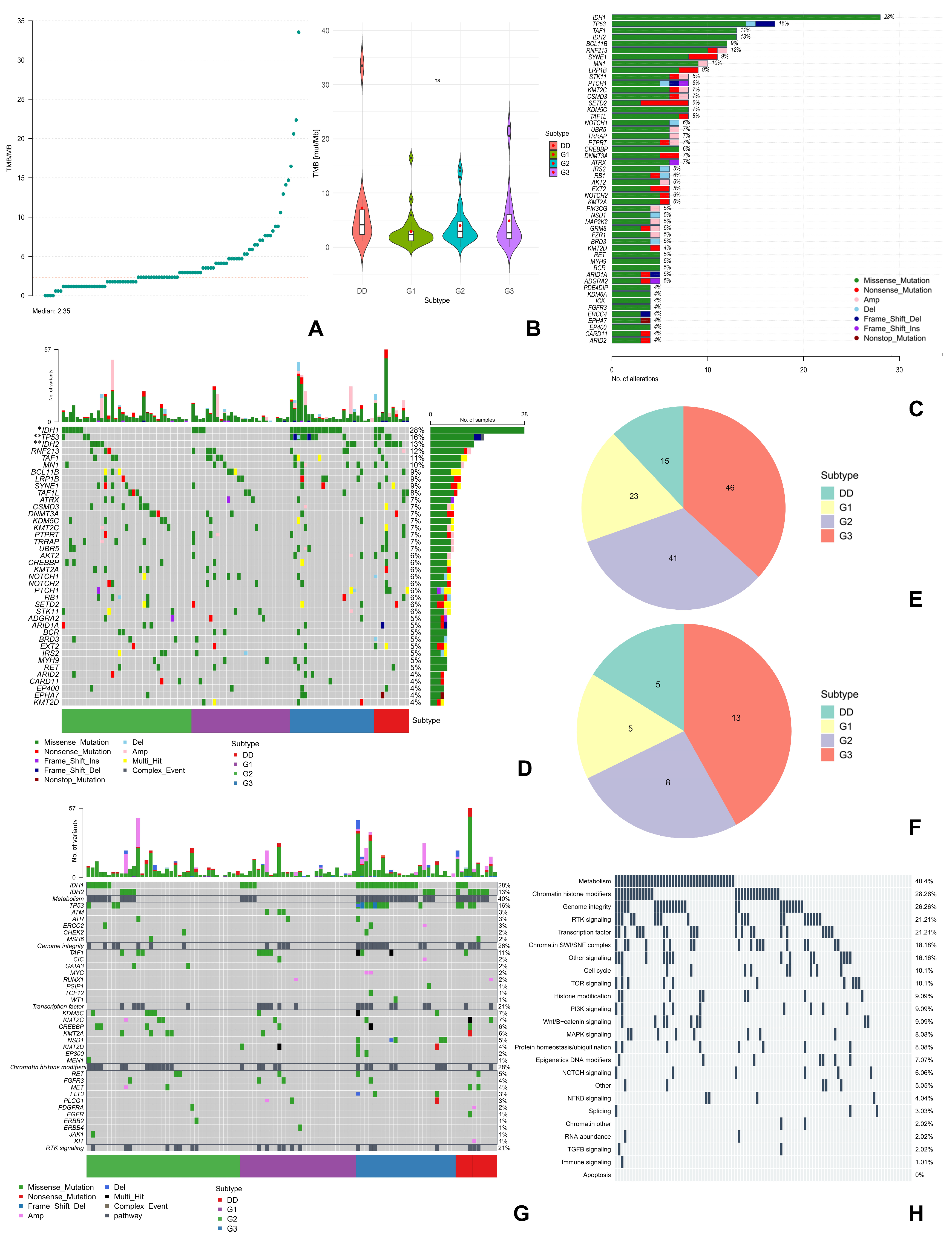
2.2. Grade-Dependent Immune Distribution Pattern
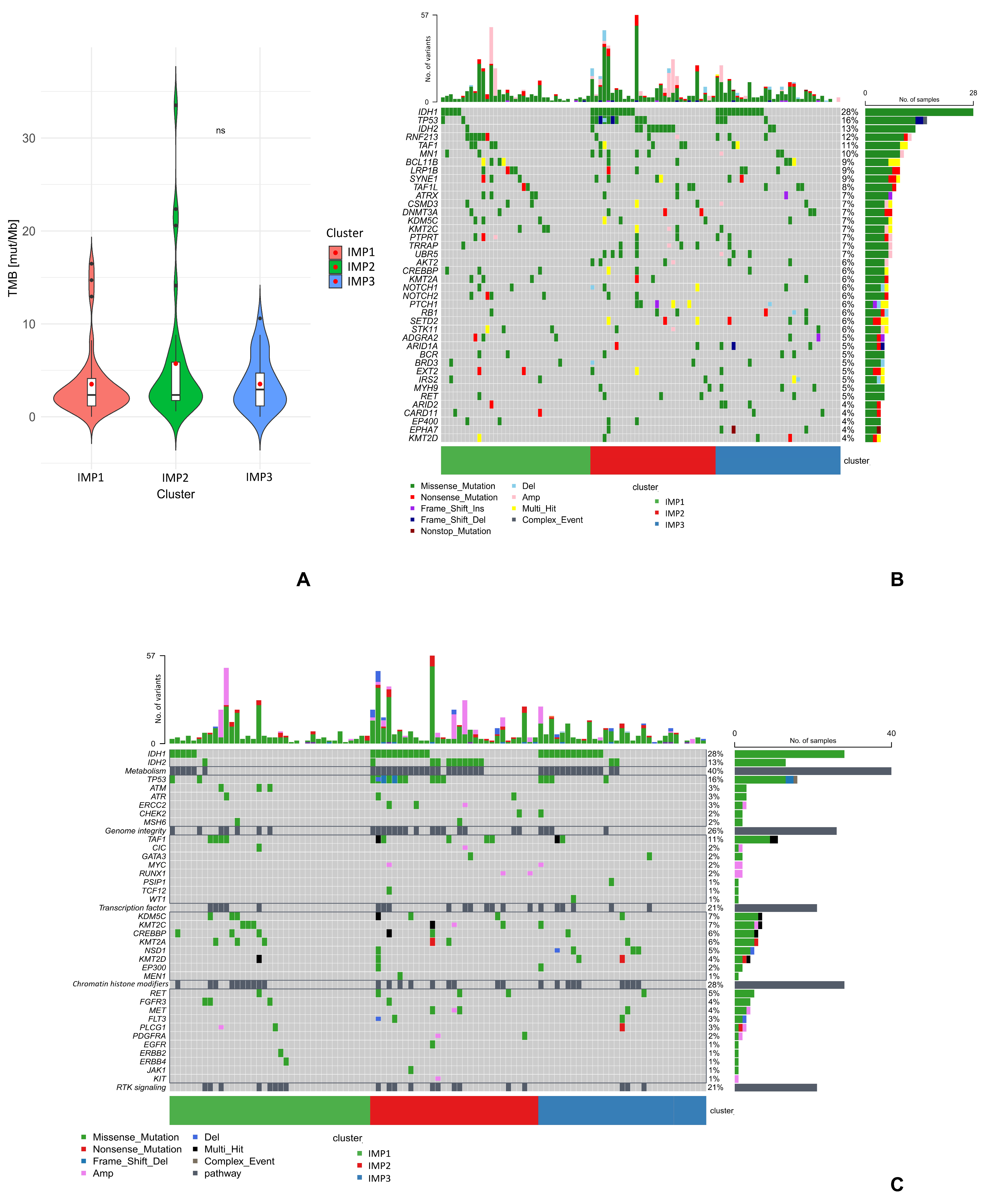
2.3. Molecular Profiling of Chondrosarcoma Revealed Significant Genetic Alteration Correlated with Aggressive Behavior
2.4. Molecular Correlates Supporting the IMP Pattern
2.5. Clinical Implications and Immunological–Molecular System of Chondrosarcoma Profiling
3. Discussion
4. Materials and Methods
4.1. Patient Recruitment and Study Design
4.2. Clinical Data Evaluation
4.3. Tissue Microarrays Preparation and Immunohistochemistry
4.4. Determination of Immunophenotypes (IMPs)
4.5. DNA Isolation
4.6. DNA Library Preparation and Sequencing with Targeted Gene Panel
4.7. Bioinformatics Analysis of Data from Sequencing
- Raw sequencing data were pre-processed on the sequencer using dedicated software—Torrent SuiteTM (TS) software version 5.14.0 (Thermo Fisher Scientific Inc.)—which included adapter sequences trimming, removing poor signal reads, and assigning the reads to a given sample based on the barcode. The processed reads were mapped to the reference genome hg19 (Homo sapiens) and adjusted to the specific amplicon target regions, based on the BED file provided by the manufacturer. Next, we performed coverage analysis (v5.12.0.0) and variant calling (v5.12.0.2) using plug-ins from TS and under the default low-stringency settings to call somatic variants (v5.12.0.2 (552)). The following criteria were used for qualitative evaluation: loading of the chip ≥ 80%, polyclonality ≤ 30%, uniformity ≥ 80%, at least 10 million mapped reads, and an average depth of coverage ≥ 1000. In some cases, with slightly fewer reads or coverage, reads from two independent sequencing runs for 1 sample were merged to get a higher number of mapped reads. Finally, we downloaded FASTQ, BAM, and VCF files from TS.
- Next, the FASTQ files from the TS server were mapped to the hg19 reference genome using the Burrows–Wheeler Alignment (BWA-MEM) algorithm and analyzed with the Genome Analysis Toolkit (GATK, v4.2.2.0) [72] with the Base Quality Score Recalibration step. The mutect2 tool [73] in GATK was used to identify somatic variants. Population data from the Genome Aggregation Database (gnomAD) and the Panel of Normals (PoN) from GATK were used to filter out germline variants. The VCF files were then normalized, left-aligned and filtered based on the following parameters: for single-nucleotide polymorphism (SNP) or multiple nucleotide polymorphism (MNP): read depth (DP) ≥ 15, allele frequency (AF) ≥ 0.015, tumor log-odd score (TLOD) ≥ 14; for INDELs: DP ≥ 70, AF range: 0.35–0.55 [74,75].
- Finally, we used BAM files from TS to perform variant calling and obtain VCF files using the commercial software Ion ReporterTM (IR) (v5.20) with Oncomine Tumor Mutation Load—w3.4—DNA—single-sample plug-in. Samples with a deamination score < 10 were qualified for further analysis. For a deamination score in the range of 10–25 and/or TMB (calculated based on IR software v.5.20) in the range of 11–50 mut/Mb, we applied stricter conditions for filtering out variants for 6 samples by increasing the minimum AF from the default value of 0.05 to 0.1, according to the manufacturer’s recommendation [76]. For those samples, the AF value was also changed during analysis with GATK from 0.015 to 0.75 for SNP and MNP variants (to obtain the same ratio of the number of filtered variants before and after changing the AF parameter). We used “Oncomine Extended (5.14)” filtration for all samples, except the ones with a higher deamination score, for which we applied the default filtering “Oncomine Variants (5.10)”.
4.8. Tumor Mutation Burden Analysis and Visualization of NGS Data
4.9. Copy Number Variants Detection
4.10. Microsatellite Instability Evaluation
4.11. Evaluation of Immunological and Genetic Prognostic Factors and Multivariate Analysis
4.12. Statistical Analysis
4.13. Limitations of the Study
Supplementary Materials
Author Contributions
Funding
Institutional Review Board Statement
Informed Consent Statement
Data Availability Statement
Acknowledgments
Conflicts of Interest
Abbreviations
| Amp | amplifications of chromosomal region |
| APC | antigen-presenting cells |
| ChS | chondrosarcoma |
| DC | dendritic cell |
| DD/DDCS | dedifferentiated chondrosarcoma |
| Del | large-scale deletion |
| DFS | disease-free survival |
| Foxp3 | Forkhead box P3 |
| G | grade |
| Gal-9 | galectin 9 |
| iDC | immature dendritic cell |
| ICIs | immune checkpoint inhibitors |
| ICPs | immune checkpoints |
| IDH1 | isocitrate dehydrogenase |
| IMP | immunophenotype |
| LAG-3 | lymphocyte activation gene-3 |
| LAMP3 | lysosome-associated membrane glycoprotein |
| MAPK | mitogen-activated protein kinase |
| MSI | microsatellite instability |
| mTOR | mammalian target of rapamycin |
| Multi-hit | genes with more than one variant type |
| mut | mutated |
| NF-κB | nuclear factor kappa-light-chain-enhancer of activated B cells |
| NOTCH | neurogenic locus notch homolog protein |
| ns | non-significant |
| OS | overall survival |
| PCA | principal component analysis |
| PD-1 | programmed death receptor 1 |
| PD-L1 | programmed death ligand 1 |
| PI3K | phosphoinositide 3-kinases |
| RTK | receptor tyrosine kinases |
| SWI/SNF | SWItch/Sucrose Non-Fermentable |
| TAM | tumor-associated macrophage |
| Tc | cytotoxic T cells |
| TGFβ | transforming growth factor beta |
| Th | helper T cells |
| TIL | tumor infiltrating lymphocyte |
| TIM-3 | T cell immunoglobulin and mucin domain-3 |
| TLS | tertiary lymphoid structures |
| TMB | tumor mutation burden |
| Tregs | regulatory T cells |
| wt | wild type |
References
- Rutkowski, P.; Świtaj, T.; Koseła-Paterczyk, H.; Kotrych, D.; Goryń, T.; Mazurkiewicz, T.; Fijuth, J.; Grzesiakowska, U.; Borkowska, A.; Spałek, M.; et al. Postępowanie diagnostyczno-terapeutyczne u chorych na mięsaki kości—Zalecenia ekspertów. Onkol. Prakt. Klin.-Eduk. 2023, 9, 181–200. [Google Scholar]
- Bovée, J.V.M.G.; Bloem, J.L.; Flanagan, A.M.; Nielsen, G.P.; Yoshida, A. WHO Classification of Tumours: Soft Tissue and Bone Tumour, 5th ed.; WHO: Geneva, Switzerland, 2020; ISBN 978-92-832-4502-5.
- Giuffrida, A.Y.; Burgueno, J.E.; Koniaris, L.G.; Gutierrez, J.C.; Duncan, R.; Scully, S.P. Chondrosarcoma in the United States (1973 to 2003): An Analysis of 2890 Cases from the SEER Database. J. Bone Jt. Surg.-Am. Vol. 2009, 91, 1063–1072. [Google Scholar] [CrossRef] [PubMed]
- Kim, M.-J.; Cho, K.-J.; Ayala, A.G.; Ro, J.Y. Chondrosarcoma: With updates on molecular genetics. Sarcoma 2011, 2011, 405437. [Google Scholar] [CrossRef] [PubMed]
- Strauss, S.J.; Frezza, A.M.; Abecassis, N.; Bajpai, J.; Bauer, S.; Biagini, R.; Bielack, S.; Blay, J.Y.; Bolle, S.; Bonvalot, S.; et al. Bone sarcomas: ESMO–EURACAN–GENTURIS–ERN PaedCan Clinical Practice Guideline for diagnosis, treatment and follow-up. Ann. Oncol. 2021, 32, 1520–1536. [Google Scholar] [CrossRef]
- Zając, A.E.; Kopeć, S.; Szostakowski, B.; Spałek, M.J.; Fiedorowicz, M.; Bylina, E.; Filipowicz, P.; Szumera-Ciećkiewicz, A.; Tysarowski, A.; Czarnecka, A.M.; et al. Chondrosarcoma-from Molecular Pathology to Novel Therapies. Cancers 2021, 13, 2390. [Google Scholar] [CrossRef] [PubMed]
- Italiano, A.; Mir, O.; Cioffi, A.; Palmerini, E.; Piperno-Neumann, S.; Perrin, C.; Chaigneau, L.; Penel, N.; Duffaud, F.; Kurtz, J.E.; et al. Advanced chondrosarcomas: Role of chemotherapy and survival. Ann. Oncol. 2013, 24, 2916–2922. [Google Scholar] [CrossRef]
- Sina Coşkun, H.; Erdoğan, F.; Büyükceran, İ.; Dabak, N. Evaluation of prognostic factors affecting sua multicentre, two-cohort, single-arm, open-label, phase 2rvival in chondrosarcoma treatment and comparison with literature. Jt. Dis. Relat. Surg. 2022, 33, 440–448. [Google Scholar] [CrossRef]
- National Comprehensive Cancer Network® NCCN Clinical Practice Guidelines in Oncology (NCCN Guidelines®) Bone Cancer. Available online: https://www.nccn.org/guidelines/guidelines-detail?category=1&id=1418 (accessed on 16 May 2024).
- Cohen-Nowak, A.J.; Dressler, D.B.; Rock, A.; Mojica, K.; Woo, D.; Zuckerman, L.M.; Chow, W.; Agulnik, M. Role of immunotherapy in chondrosarcoma: A case report and review of the literature. Ther. Adv. Med. Oncol. 2023, 15, 17588359231199877. [Google Scholar] [CrossRef]
- Paoluzzi, L.; Cacavio, A.; Ghesani, M.; Karambelkar, A.; Rapkiewicz, A.; Weber, J.; Rosen, G. Response to anti-PD1 therapy with nivolumab in metastatic sarcomas. Clin. Sarcoma Res. 2016, 6, 24. [Google Scholar] [CrossRef]
- Tawbi, H.A.; Burgess, M.; Bolejack, V.; Van Tine, B.A.; Schuetze, S.M.; Hu, J.; D’Angelo, S.; Attia, S.; Riedel, R.F.; Priebat, D.A.; et al. Pembrolizumab in advanced soft-tissue sarcoma and bone sarcoma (SARC028): A multicentre, two-cohort, single-arm, open-label, phase 2 trial. Lancet Oncol. 2017, 18, 1493–1501, Erratum in Lancet Oncol. 2017, 18, e711. https://doi.org/10.1016/S1470-2045(17)30864-1. Erratum in Lancet Oncol. 2018, 19, e8. https://doi.org/10.1016/S1470-2045(17)30926-9. [Google Scholar] [CrossRef]
- Wagner, M.J.; Ricciotti, R.W.; Mantilla, J.; Loggers, E.T.; Pollack, S.M.; Cranmer, L.D. Response to PD1 inhibition in conventional chondrosarcoma. J. Immunother. Cancer 2018, 6, 94. [Google Scholar] [CrossRef] [PubMed]
- Pollack, S.M.; Redman, M.W.; Baker, K.K.; Wagner, M.J.; Schroeder, B.A.; Loggers, E.T.; Trieselmann, K.; Copeland, V.C.; Zhang, S.; Black, G.; et al. Assessment of Doxorubicin and Pembrolizumab in Patients with Advanced Anthracycline-Naive Sarcoma. JAMA Oncol. 2020, 6, 1778. [Google Scholar] [CrossRef] [PubMed]
- Palmerini, E.; Lopez Pousa, A.; Grignani, G.; Redondo, A.; Hindi, N.; Provenzano, S.; Sebio, A.; Lopez Martin, J.A.; Valverde, C.; Martinez Trufero, J.; et al. Nivolumab and sunitinib in patients with advanced bone sarcomas: A multicenter, single-arm, phase 2 trial. Cancer 2025, 131, e35628. [Google Scholar] [CrossRef] [PubMed]
- Amary, M.F.; Bacsi, K.; Maggiani, F.; Damato, S.; Halai, D.; Berisha, F.; Pollock, R.; O’Donnell, P.; Grigoriadis, A.; Diss, T.; et al. IDH1 and IDH2 mutations are frequent events in central chondrosarcoma and central and periosteal chondromas but not in other mesenchymal tumours. J. Pathol. 2011, 224, 334–343. [Google Scholar] [CrossRef]
- Jang, J.-H.; Chung, C.-P. Tenascin-C promotes cell survival by activation of Akt in human chondrosarcoma cell. Cancer Lett. 2005, 229, 101–105. [Google Scholar] [CrossRef]
- Zhang, H.; Cicchetti, G.; Onda, H.; Koon, H.B.; Asrican, K.; Bajraszewski, N.; Vazquez, F.; Carpenter, C.L.; Kwiatkowski, D.J. Loss of Tsc1/Tsc2 activates mTOR and disrupts PI3K-Akt signaling through downregulation of PDGFR. J. Clin. Investig. 2003, 112, 1223–1233. [Google Scholar] [CrossRef]
- Bovée, J.V.M.G.; Hogendoorn, P.C.W.; Wunder, J.S.; Alman, B.A. Cartilage tumours and bone development: Molecular pathology and possible therapeutic targets. Nat. Rev. Cancer 2010, 10, 481–488. [Google Scholar] [CrossRef]
- Dobashi, Y.; Sugimura, H.; Sato, A.; Hirabayashi, T.; Kanda, H.; Kitagawa, T.; Kawaguchi, N.; Imamura, T.; Machinami, R. Possible association of p53 overexpression and mutation with high-grade chondrosarcoma. Diagn. Mol. Pathol. 1993, 2, 257–263. [Google Scholar] [CrossRef]
- Jia, Y.; Wang, Y.; Xie, J. The Hedgehog pathway: Role in cell differentiation, polarity and proliferation. Arch. Toxicol. 2015, 89, 179–191. [Google Scholar] [CrossRef]
- Tarpey, P.S.; Behjati, S.; Cooke, S.L.; Van Loo, P.; Wedge, D.C.; Pillay, N.; Marshall, J.; O’Meara, S.; Davies, H.; Nik-Zainal, S.; et al. Frequent mutation of the major cartilage collagen gene COL2A1 in chondrosarcoma. Nat. Genet. 2013, 45, 923–926. [Google Scholar] [CrossRef]
- Xiang, W.; Jiang, T.; Guo, F.; Gong, C.; Yang, K.; Wu, Y.; Huang, X.; Cheng, W.; Xu, K. Hedgehog pathway inhibitor-4 suppresses malignant properties of chondrosarcoma cells by disturbing tumor ciliogenesis. Oncol. Rep. 2014, 32, 1622–1630. [Google Scholar] [CrossRef]
- Tiet, T.D.; Hopyan, S.; Nadesan, P.; Gokgoz, N.; Poon, R.; Lin, A.C.; Yan, T.; Andrulis, I.L.; Alman, B.A.; Wunder, J.S. Constitutive Hedgehog Signaling in Chondrosarcoma Up-Regulates Tumor Cell Proliferation. Am. J. Pathol. 2006, 168, 321–330. [Google Scholar] [CrossRef]
- Christyani, G.; Carswell, M.; Qin, S.; Kim, W. An Overview of Advances in Rare Cancer Diagnosis and Treatment. Int. J. Mol. Sci. 2024, 25, 1201. [Google Scholar] [CrossRef] [PubMed]
- Bailey, M.H.; Tokheim, C.; Porta-Pardo, E.; Sengupta, S.; Bertrand, D.; Weerasinghe, A.; Colaprico, A.; Wendl, M.C.; Kim, J.; Reardon, B.; et al. Comprehensive Characterization of Cancer Driver Genes and Mutations. Cell 2018, 173, 371–385.e18, Erratum in Cell 2018, 174, 1034–1035. https://doi.org/10.1016/j.cell.2018.07.034. [Google Scholar] [CrossRef] [PubMed]
- Cross, W.; Lyskjær, I.; Lesluyes, T.; Hargreaves, S.; Strobl, A.C.; Davies, C.; Waise, S.; Hames-Fathi, S.; Oukrif, D.; Ye, H.; et al. A genetic model for central chondrosarcoma evolution correlates with patient outcome. Genome Med. 2022, 14, 99. [Google Scholar] [CrossRef] [PubMed]
- Lugowska, I.; Teterycz, P.; Mikula, M.; Kulecka, M.; Kluska, A.; Balabas, A.; Piatkowska, M.; Wagrodzki, M.; Pienkowski, A.; Rutkowski, P.; et al. IDH1/2 Mutations Predict Shorter Survival in Chondrosarcoma. J. Cancer 2018, 9, 998–1005. [Google Scholar] [CrossRef]
- Setola, E.; Benini, S.; Righi, A.; Gamberi, G.; Carretta, E.; Ferrari, C.; Avnet, S.; Palmerini, E.; Magagnoli, G.; Gambarotti, M.; et al. IDH mutations in G2-3 conventional central bone chondrosarcoma: A mono institutional experience. BMC Cancer 2023, 23, 907. [Google Scholar] [CrossRef]
- Helm, O.; Held-Feindt, J.; Schäfer, H.; Sebens, S. M1 and M2: There is no “good” and “bad”—How macrophages promote malignancy-associated features in tumorigenesis. Oncoimmunology 2014, 3, e946818. [Google Scholar] [CrossRef][Green Version]
- Li, B.; Li, G.; Yan, X.; Zhu, D.; Lin, P.P.; Wang, Z.; Qu, H.; He, X.; Fu, Y.; Zhu, X.; et al. Fresh Tissue Multi-omics Profiling Reveals Immune Classification and Suggests Immunotherapy Candidates for Conventional Chondrosarcoma. Clin. Cancer Res. 2021, 27, 6543–6558. [Google Scholar] [CrossRef]
- Yang, X.; Zhu, G.; Yang, Z.; Zeng, K.; Liu, F.; Sun, J. Expression of PD-L1/PD-L2 is associated with high proliferation index of Ki-67 but not with TP53 overexpression in chondrosarcoma. Int. J. Biol. Markers 2018, 33, 507–513. [Google Scholar] [CrossRef]
- Zhu, Z.; Jin, Z.; Zhang, M.; Tang, Y.; Yang, G.; Yuan, X.; Yao, J.; Sun, D. Prognostic value of programmed death-ligand 1 in sarcoma: A meta-analysis. Oncotarget 2017, 8, 59570–59580. [Google Scholar] [CrossRef]
- Li, X.; Chen, Y.; Liu, X.; Zhang, J.; He, X.; Teng, G.; Yu, D. Tim3/Gal9 interactions between T cells and monocytes result in an immunosuppressive feedback loop that inhibits Th1 responses in osteosarcoma patients. Int. Immunopharmacol. 2017, 44, 153–159. [Google Scholar] [CrossRef] [PubMed]
- Lv, Y.; Ma, X.; Ma, Y.; Du, Y.; Feng, J. A new emerging target in cancer immunotherapy: Galectin-9 (LGALS9). Genes Dis. 2023, 10, 2366–2382. [Google Scholar] [CrossRef] [PubMed]
- Mansour, A.A.; Krautter, F.; Zhi, Z.; Iqbal, A.J.; Recio, C. The interplay of galectins-1, -3, and -9 in the immune-inflammatory response underlying cardiovascular and metabolic disease. Cardiovasc. Diabetol. 2022, 21, 253. [Google Scholar] [CrossRef] [PubMed]
- Richert, I.; Gomez-Brouchet, A.; Bouvier, C.; Du Bouexic De Pinieux, G.; Karanian, M.; Blay, J.-Y.; Dutour, A. The immune landscape of chondrosarcoma—Potential for therapeutic targeting of CSFR1+ macrophages. J. Bone Oncol. 2020, 20, 100271, Erratum in J. Bone Oncol. 2020, 22, 100287. https://doi.org/10.1016/j.jbo.2020.100287. [Google Scholar] [CrossRef]
- Weng, W.; Yu, L.; Li, Z.; Tan, C.; Lv, J.; Lao, I.W.; Hu, W.; Deng, Z.; Liu, Z.; Wang, J.; et al. The immune subtypes and landscape of sarcomas. BMC Immunol. 2022, 23, 46. [Google Scholar] [CrossRef]
- Inagaki, Y.; Hookway, E.; Williams, K.A.; Hassan, A.B.; Oppermann, U.; Tanaka, Y.; Soilleux, E.; Athanasou, N.A. Dendritic and mast cell involvement in the inflammatory response to primary malignant bone tumours. Clin. Sarcoma Res. 2016, 6, 13. [Google Scholar] [CrossRef]
- Simard, F.A.; Richert, I.; Vandermoeten, A.; Decouvelaere, A.-V.; Michot, J.-P.; Caux, C.; Blay, J.-Y.; Dutour, A. Description of the immune microenvironment of chondrosarcoma and contribution to progression. Oncoimmunology 2017, 6, e1265716. [Google Scholar] [CrossRef]
- Evans, H.L.; Ayala, A.G.; Romsdahl, M.M. Prognostic factors in chondrosarcoma of bone. A clinicopathologic analysis with emphasis on histologic grading. Cancer 1977, 40, 818–831. [Google Scholar] [CrossRef]
- Murphey, M.D.; Walker, E.A.; Wilson, A.J.; Kransdorf, M.J.; Temple, H.T.; Gannon, F.H. From the Archives of the AFIP. RadioGraphics 2003, 23, 1245–1278. [Google Scholar] [CrossRef]
- Han, S.; Liu, Y.; Cai, S.J.; Qian, M.; Ding, J.; Larion, M.; Gilbert, M.R.; Yang, C. IDH mutation in glioma: Molecular mechanisms and potential therapeutic targets. Br. J. Cancer 2020, 122, 1580–1589. [Google Scholar] [CrossRef] [PubMed]
- Venneker, S.; Bovée, J.V.M.G. IDH Mutations in Chondrosarcoma: Case Closed or Not? Cancers 2023, 15, 3603. [Google Scholar] [CrossRef] [PubMed]
- Gagné, L.M.; Boulay, K.; Topisirovic, I.; Huot, M.-É.; Mallette, F.A. Oncogenic Activities of IDH1/2 Mutations: From Epigenetics to Cellular Signaling. Trends Cell Biol. 2017, 27, 738–752. [Google Scholar] [CrossRef] [PubMed]
- Bereza, M.; Dembiński, M.; Zając, A.E.; Piątkowski, J.; Dudzisz-Śledź, M.; Rutkowski, P.; Czarnecka, A.M. Epigenetic Abnormalities in Chondrosarcoma. Int. J. Mol. Sci. 2023, 24, 4539. [Google Scholar] [CrossRef]
- Nacev, B.A.; Sanchez-Vega, F.; Smith, S.A.; Antonescu, C.R.; Rosenbaum, E.; Shi, H.; Tang, C.; Socci, N.D.; Rana, S.; Gularte-Mérida, R.; et al. Clinical sequencing of soft tissue and bone sarcomas delineates diverse genomic landscapes and potential therapeutic targets. Nat. Commun. 2022, 13, 3405. [Google Scholar] [CrossRef]
- Dermawan, J.K.T.; Nafa, K.; Mohanty, A.; Xu, Y.; Rijo, I.; Casanova, J.; Villafania, L.; Benhamida, J.; Kelly, C.M.; Tap, W.D.; et al. Distinct IDH1/2-associated Methylation Profile and Enrichment of TP53 and TERT Mutations Distinguish Dedifferentiated Chondrosarcoma from Conventional Chondrosarcoma. Cancer Res. Commun. 2023, 3, 431–443. [Google Scholar] [CrossRef]
- Nicolle, R.; Ayadi, M.; Gomez-Brouchet, A.; Armenoult, L.; Banneau, G.; Elarouci, N.; Tallegas, M.; Decouvelaere, A.V.; Aubert, S.; Rédini, F.; et al. Integrated molecular characterization of chondrosarcoma reveals critical determinants of disease progression. Nat. Commun. 2019, 10, 4622. [Google Scholar] [CrossRef]
- Cleven, A.H.G.; Suijker, J.; Agrogiannis, G.; Briaire-de Bruijn, I.H.; Frizzell, N.; Hoekstra, A.S.; Wijers-Koster, P.M.; Cleton-Jansen, A.-M.; Bovée, J.V.M.G. IDH1 or -2 mutations do not predict outcome and do not cause loss of 5-hydroxymethylcytosine or altered histone modifications in central chondrosarcomas. Clin. Sarcoma Res. 2017, 7, 8. [Google Scholar] [CrossRef]
- Wagner, M.J.; Pimenta, E.M.; Sweeney, N.W.; Loggers, E.T.; Roberts, J.L.; Brinkman, E.; Chen, E.Y.; Ricciotti, R.; Haddox, C.L.; Berg, R.; et al. Genomic Characterization of Chondrosarcoma Reveals Potential Therapeutic Targets. JCO Precis. Oncol. 2025, 9, e2400592. [Google Scholar] [CrossRef]
- Vuong, H.G.; Ngo, T.N.M.; Dunn, I.F. Prognostic importance of IDH mutations in chondrosarcoma: An individual patient data meta-analysis. Cancer Med. 2021, 10, 4415–4423. [Google Scholar] [CrossRef]
- Cheng, Y.; He, C.; Wang, M.; Ma, X.; Mo, F.; Yang, S.; Han, J.; Wei, X. Targeting epigenetic regulators for cancer therapy: Mechanisms and advances in clinical trials. Signal Transduct. Target. Ther. 2019, 4, 62. [Google Scholar] [CrossRef] [PubMed]
- Gordon-Weeks, A.; Yuzhalin, A. Cancer Extracellular Matrix Proteins Regulate Tumour Immunity. Cancers 2020, 12, 3331. [Google Scholar] [CrossRef] [PubMed]
- Yan, D.; Li, W.; Liu, Q.; Yang, K. Advances in Immune Microenvironment and Immunotherapy of Isocitrate Dehydrogenase Mutated Glioma. Front. Immunol. 2022, 13, 914618. [Google Scholar] [CrossRef] [PubMed]
- Foskolou, I.P.; Bunse, L.; Van den Bossche, J. 2-hydroxyglutarate rides the cancer-immunity cycle. Curr. Opin. Biotechnol. 2023, 83, 102976. [Google Scholar] [CrossRef]
- Schrage, Y.M.; Lam, S.; Jochemsen, A.G.; Cleton-Jansen, A.; Taminiau, A.H.M.; Hogendoorn, P.C.W.; Bovée, J.V.M.G. Central chondrosarcoma progression is associated with pRb pathway alterations: CDK4 down-regulation and p16 overexpression inhibit cell growth in vitro. J. Cell. Mol. Med. 2009, 13, 2843–2852. [Google Scholar] [CrossRef]
- Rozeman, L.B.; Hogendoorn, P.C.; Bovée, J.V. Diagnosis and prognosis of chondrosarcoma of bone. Expert Rev. Mol. Diagn. 2002, 2, 461–472. [Google Scholar] [CrossRef]
- Zhu, G.G.; Nafa, K.; Agaram, N.; Zehir, A.; Benayed, R.; Sadowska, J.; Borsu, L.; Kelly, C.; Tap, W.D.; Fabbri, N.; et al. Genomic Profiling Identifies Association of IDH1/IDH2 Mutation with Longer Relapse-Free and Metastasis-Free Survival in High-Grade Chondrosarcoma. Clin. Cancer Res. 2020, 26, 419–427. [Google Scholar] [CrossRef]
- Sudhesh Dev, S.; Zainal Abidin, S.A.; Farghadani, R.; Othman, I.; Naidu, R. Receptor Tyrosine Kinases and Their Signaling Pathways as Therapeutic Targets of Curcumin in Cancer. Front. Pharmacol. 2021, 12, 772510. [Google Scholar] [CrossRef]
- Kennedy, V.E.; Smith, C.C. FLT3 Mutations in Acute Myeloid Leukemia: Key Concepts and Emerging Controversies. Front. Oncol. 2020, 10, 612880. [Google Scholar] [CrossRef]
- Beuter, S.; Ardi, Z.; Horovitz, O.; Wuchter, J.; Keller, S.; Saha, R.; Tripathi, K.; Anunu, R.; Kehat, O.; Kriebel, M.; et al. Receptor tyrosine kinase EphA7 is required for interneuron connectivity at specific subcellular compartments of granule cells. Sci. Rep. 2016, 6, 29710. [Google Scholar] [CrossRef]
- Wang, J.; Zheng, X.; Peng, Q.; Zhang, X.; Qin, Z. Eph receptors: The bridge linking host and virus. Cell. Mol. Life Sci. 2020, 77, 2355–2365. [Google Scholar] [CrossRef]
- Tang, T.; Huang, X.; Zhang, G.; Hong, Z.; Bai, X.; Liang, T. Advantages of targeting the tumor immune microenvironment over blocking immune checkpoint in cancer immunotherapy. Signal Transduct. Target. Ther. 2021, 6, 72. [Google Scholar] [CrossRef] [PubMed]
- Bankhead, P.; Loughrey, M.B.; Fernández, J.A.; Dombrowski, Y.; McArt, D.G.; Dunne, P.D.; McQuaid, S.; Gray, R.T.; Murray, L.J.; Coleman, H.G.; et al. QuPath: Open source software for digital pathology image analysis. Sci. Rep. 2017, 7, 16878. [Google Scholar] [CrossRef] [PubMed]
- Kijima, T.; Kubo, T.; Nishihara, D.; Nukui, A.; Hirohashi, Y.; Torigoe, T.; Kamai, T. Cancer immunohistogram representing cancer-immunity cycle by immunohistochemistry predicts the efficacy of immune checkpoint inhibitors in urological cancer patients. Sci. Rep. 2022, 12, 10617. [Google Scholar] [CrossRef] [PubMed]
- D’Angelo, S.P.; Shoushtari, A.N.; Agaram, N.P.; Kuk, D.; Qin, L.-X.; Carvajal, R.D.; Dickson, M.A.; Gounder, M.; Keohan, M.L.; Schwartz, G.K.; et al. Prevalence of tumor-infiltrating lymphocytes and PD-L1 expression in the soft tissue sarcoma microenvironment. Hum. Pathol. 2015, 46, 357–365. [Google Scholar] [CrossRef]
- Dancsok, A.R.; Gao, D.; Lee, A.F.; Steigen, S.E.; Blay, J.-Y.Y.; Thomas, D.M.; Maki, R.G.; Nielsen, T.O.; Demicco, E.G. Tumor-associated macrophages and macrophage-related immune checkpoint expression in sarcomas. Oncoimmunology 2020, 9, 1747340. [Google Scholar] [CrossRef]
- Zhang, Q.; Wu, S. Tertiary lymphoid structures are critical for cancer prognosis and therapeutic response. Front. Immunol. 2023, 13, 1063711. [Google Scholar] [CrossRef]
- Charrad, M.; Ghazzali, N.; Boiteau, V.; Niknafs, A. NbClust: An R Package for Determining the Relevant Number of Clusters in a Data Set. J. Stat. Softw. 2014, 61, 1–36. [Google Scholar] [CrossRef]
- Berra, C.M.; Torrezan, G.T.; de Paula, C.A.; Hsieh, R.; Lourenço, S.V.; Carraro, D.M. Use of uracil-DNA glycosylase enzyme to reduce DNA-related artifacts from formalin-fixed and paraffin-embedded tissues in diagnostic routine. Appl. Cancer Res. 2019, 39, 7. [Google Scholar] [CrossRef]
- McKenna, A.; Hanna, M.; Banks, E.; Sivachenko, A.; Cibulskis, K.; Kernytsky, A.; Garimella, K.; Altshuler, D.; Gabriel, S.; Daly, M.; et al. The Genome Analysis Toolkit: A MapReduce framework for analyzing next-generation DNA sequencing data. Genome Res. 2010, 20, 1297–1303. [Google Scholar] [CrossRef]
- Benjamin, D.; Sato, T.; Cibulskis, K.; Getz, G.; Stewart, C.; Lichtenstein, L. Calling Somatic SNVs and Indels with Mutect2. bioRxiv 2019. [Google Scholar] [CrossRef]
- Schnidrig, D.; Garofoli, A.; Benjak, A.; Rätsch, G.; Rubin, M.A.; Piscuoglio, S.; Ng, C.K.Y. PipeIT2: A tumor-only somatic variant calling workflow for molecular diagnostic Ion Torrent sequencing data. Genomics 2023, 115, 110587. [Google Scholar] [CrossRef] [PubMed]
- Yeo, Z.X.; Wong, J.C.L.; Rozen, S.G.; Lee, A.S.G. Evaluation and optimisation of indel detection workflows for ion torrent sequencing of the BRCA1 and BRCA2 genes. BMC Genom. 2014, 15, 516. [Google Scholar] [CrossRef] [PubMed]
- Thermo Fisher Scientific Inc. Ion Reporter Software 5.20 Help. Available online: https://ionreporter.thermofisher.com/ionreporter/help/GUID-7355C2DB-5AC9-4EF6-B166-1F55ABE0F1BA.html (accessed on 16 May 2024).
- Li, H. A statistical framework for SNP calling, mutation discovery, association mapping and population genetical parameter estimation from sequencing data. Bioinformatics 2011, 27, 2987–2993. [Google Scholar] [CrossRef]
- da Costa, L.T.; Dos Anjos, L.G.; Kagohara, L.T.; Torrezan, G.T.; De Paula, C.A.A.; Baracat, E.C.; Carraro, D.M.; Carvalho, K.C. The mutational repertoire of uterine sarcomas and carcinosarcomas in a Brazilian cohort: A preliminary study. Clinics 2021, 76, e2324. [Google Scholar] [CrossRef]
- Deshpande, A.; Lang, W.; McDowell, T.; Sivakumar, S.; Zhang, J.; Wang, J.; Anthony San Lucas, F.; Fowler, J.; Kadara, H.; Scheet, P. Strategies for identification of somatic variants using the Ion Torrent deep targeted sequencing platform. BMC Bioinform. 2018, 19, 5. [Google Scholar] [CrossRef]
- McLaren, W.; Gil, L.; Hunt, S.E.; Riat, H.S.; Ritchie, G.R.S.; Thormann, A.; Flicek, P.; Cunningham, F. The Ensembl Variant Effect Predictor. Genome Biol. 2016, 17, 122. [Google Scholar] [CrossRef]
- Ng, P.C.; Henikoff, S. SIFT: Predicting amino acid changes that affect protein function. Nucleic Acids Res. 2003, 31, 3812–3814. [Google Scholar] [CrossRef]
- Adzhubei, I.; Jordan, D.M.; Sunyaev, S.R. Predicting Functional Effect of Human Missense Mutations Using PolyPhen-2. Curr. Protoc. Hum. Genet. 2013, 76, 7–20. [Google Scholar] [CrossRef]
- Cheng, J.; Novati, G.; Pan, J.; Bycroft, C.; Žemgulytė, A.; Applebaum, T.; Pritzel, A.; Wong, L.H.; Zielinski, M.; Sargeant, T.; et al. Accurate proteome-wide missense variant effect prediction with AlphaMissense. Science 2023, 381, eadg7492. [Google Scholar] [CrossRef]
- Landrum, M.J.; Lee, J.M.; Riley, G.R.; Jang, W.; Rubinstein, W.S.; Church, D.M.; Maglott, D.R. ClinVar: Public archive of relationships among sequence variation and human phenotype. Nucleic Acids Res. 2014, 42, D980–D985. [Google Scholar] [CrossRef]
- Sherry, S.T. dbSNP: The NCBI database of genetic variation. Nucleic Acids Res. 2001, 29, 308–311. [Google Scholar] [CrossRef]
- Auton, A.; Abecasis, G.R.; Altshuler, D.M.; Durbin, R.M.; Abecasis, G.R.; Bentley, D.R.; Chakravarti, A.; Clark, A.G.; Donnelly, P.; Eichler, E.E.; et al. A global reference for human genetic variation. Nature 2015, 526, 68–74. [Google Scholar] [CrossRef] [PubMed]
- Mayakonda, A.; Lin, D.-C.; Assenov, Y.; Plass, C.; Koeffler, H.P. Maftools: Efficient and comprehensive analysis of somatic variants in cancer. Genome Res. 2018, 28, 1747–1756. [Google Scholar] [CrossRef]
- Sanchez-Vega, F.; Mina, M.; Armenia, J.; Chatila, W.K.; Luna, A.; La, K.C.; Dimitriadoy, S.; Liu, D.L.; Kantheti, H.S.; Saghafinia, S.; et al. Oncogenic Signaling Pathways in The Cancer Genome Atlas. Cell 2018, 173, 321–337.e10. [Google Scholar] [CrossRef]
- Riester, M.; Singh, A.P.; Brannon, A.R.; Yu, K.; Campbell, C.D.; Chiang, D.Y.; Morrissey, M.P. PureCN: Copy number calling and SNV classification using targeted short read sequencing. Source Code Biol. Med. 2016, 11, 13. [Google Scholar] [CrossRef]
- R Core Team. R: A Language and Environment for Statistical Computing; R Foundation for Statistical Computing: Vienna, Austria, 2013; ISBN 3-900051-07-0. [Google Scholar]





Disclaimer/Publisher’s Note: The statements, opinions and data contained in all publications are solely those of the individual author(s) and contributor(s) and not of MDPI and/or the editor(s). MDPI and/or the editor(s) disclaim responsibility for any injury to people or property resulting from any ideas, methods, instructions or products referred to in the content. |
© 2026 by the authors. Licensee MDPI, Basel, Switzerland. This article is an open access article distributed under the terms and conditions of the Creative Commons Attribution (CC BY) license.
Share and Cite
Zając, A.E.; Rutkowski, P.; Szumera-Ciećkiewicz, A.; Piątkowski, J.; Teterycz, P.; Palmerini, E.; Dutour, A.; Tuziak-Klym, J.; Wągrodzki, M.; Pieńkowski, A.; et al. Integrated Immune and Molecular Profiling Identifies Prognostic Subgroups and Therapeutic Targets in Chondrosarcoma. Int. J. Mol. Sci. 2026, 27, 2018. https://doi.org/10.3390/ijms27042018
Zając AE, Rutkowski P, Szumera-Ciećkiewicz A, Piątkowski J, Teterycz P, Palmerini E, Dutour A, Tuziak-Klym J, Wągrodzki M, Pieńkowski A, et al. Integrated Immune and Molecular Profiling Identifies Prognostic Subgroups and Therapeutic Targets in Chondrosarcoma. International Journal of Molecular Sciences. 2026; 27(4):2018. https://doi.org/10.3390/ijms27042018
Chicago/Turabian StyleZając, Agnieszka E., Piotr Rutkowski, Anna Szumera-Ciećkiewicz, Jakub Piątkowski, Paweł Teterycz, Emanuela Palmerini, Aurélie Dutour, Justyna Tuziak-Klym, Michał Wągrodzki, Andrzej Pieńkowski, and et al. 2026. "Integrated Immune and Molecular Profiling Identifies Prognostic Subgroups and Therapeutic Targets in Chondrosarcoma" International Journal of Molecular Sciences 27, no. 4: 2018. https://doi.org/10.3390/ijms27042018
APA StyleZając, A. E., Rutkowski, P., Szumera-Ciećkiewicz, A., Piątkowski, J., Teterycz, P., Palmerini, E., Dutour, A., Tuziak-Klym, J., Wągrodzki, M., Pieńkowski, A., Tysarowski, A., Gambarotti, M., Frega, G., Pierini, M., Righi, A., Magagnoli, G., Jean-Denis, M., Ibrahim, T., Blay, J.-Y., ... Czarnecka, A. M. (2026). Integrated Immune and Molecular Profiling Identifies Prognostic Subgroups and Therapeutic Targets in Chondrosarcoma. International Journal of Molecular Sciences, 27(4), 2018. https://doi.org/10.3390/ijms27042018

