Sign in to use this feature.

Years

Between: -

Subjects

remove_circle_outline
remove_circle_outline
remove_circle_outline
remove_circle_outline
remove_circle_outline

Journals

Article Types

Countries / Regions

Search Results (180)

Search Parameters:
Keywords = hysterectomy complication

Order results
Result details
Results per page
Select all
Export citation of selected articles as:
12 pages, 981 KB  
Article
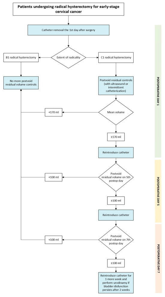
Postvoid Residual Volume After Radical Hysterectomy for Early-Stage Cervical Cancer: Predictive Factors and a Decision-Making Algorithm
by Naia Seminario, Vicente Bebia, Ana Luzarraga Aznar, Marta San José, Elvira Vallés, Giulio Bonaldo, Antonio Gil-Moreno and Martina Aida Angeles
Cancers 2026, 18(1), 24; https://doi.org/10.3390/cancers18010024 - 21 Dec 2025
Abstract
Objective: Our study evaluated the time to normalization of postvoid residual volume after radical hysterectomy and identified risk factors for postoperative bladder dysfunction. We also aimed to establish a predictive threshold for bladder dysfunction on the third postoperative day to develop a decision-making [...] Read more.
Objective: Our study evaluated the time to normalization of postvoid residual volume after radical hysterectomy and identified risk factors for postoperative bladder dysfunction. We also aimed to establish a predictive threshold for bladder dysfunction on the third postoperative day to develop a decision-making algorithm for postoperative voiding management. Methods: This retrospective, single-center study included early-stage cervical cancer patients undergoing type B1 or C1 radical hysterectomy. Factors associated with elevated postvoid residual volume were analyzed using logistic regression, and the threshold was determined using the Youden index. Results: 67 patients were included: 36 patients (53.7%) underwent C1 radical hysterectomy and 31 (46.3%) B1. At discharge, 13 (19.4%) patients required a catheter: 8 (61.5%) required intermittent catheterization, 5 (38.5%) had a Foley catheter. By postoperative day 3, 49 (73.1%) patients recovered their voiding function. The median time to postvoid residual volume recovery was 1 day (IQR: 1–2) for type B1 and 2.5 days (IQR: 2–5) for type C1 (p < 0.01). Compared with B1, C1 radicality was independently associated with a higher risk of postoperative voiding dysfunction (OR = 11.46; 95% CI: 1.75–75.24; p < 0.05). Based on these findings, we propose an algorithm for risk-adapted postoperative voiding management: B1 patients can safely have catheters removed on postoperative day 1 without a voiding trial, whereas C1 patients require one. C1 patients with postvoid residual volume ≥170 mL should have delayed catheter removal. Conclusions: Surgical radicality is a risk factor for postoperative bladder dysfunction. In type C1 radical hysterectomy, a postvoid residual volume ≥170 mL on the first postoperative day identifies patients at high risk of delayed recovery, supporting a tailored approach to postoperative voiding management. Full article
(This article belongs to the Special Issue Novel Approaches in the Management of Gynecological Cancers)
Show Figures

Figure 1

11 pages, 1102 KB  
Article
Modified Use of Classical Rein Technique in Laparoscopic Hysterectomy for Uterine Manipulation
by Mert Cenker Güney, Selin Güney, Fatma Ceren Güner and Abdullah Boztosun
Medicina 2025, 61(12), 2220; https://doi.org/10.3390/medicina61122220 - 16 Dec 2025
Viewed by 100
Abstract
Background and Objectives: Vaginal uterine manipulators facilitate laparoscopic hysterectomy but are limited by cost and anatomical constraints. The Boztosun method offers a cost-effective intra-abdominal alternative. This study evaluated the clinical performance and safety of this technique. Materials and Methods: This single-center, [...] Read more.
Background and Objectives: Vaginal uterine manipulators facilitate laparoscopic hysterectomy but are limited by cost and anatomical constraints. The Boztosun method offers a cost-effective intra-abdominal alternative. This study evaluated the clinical performance and safety of this technique. Materials and Methods: This single-center, retrospective descriptive study analyzed 40 patients who underwent laparoscopic hysterectomy using the Boztosun method at Akdeniz University Hospital between October 2021 and June 2022. Clinical characteristics and perioperative outcomes were assessed. Results: The mean operative time was 78.5 ± 20.6 min, and the mean colpotomy time was 8.05 ± 3.57 min. Conversion to laparotomy occurred in 3 patients (7.5%), primarily due to extensive adhesions or large uterine size. No intraoperative complications, organ injuries, or blood transfusions were recorded. All patients were discharged within two days. Patients with prior abdominal surgery had significantly longer operative and colpotomy times (p < 0.05). Conclusions: The Boztosun method is a safe, efficient, and low-cost alternative to vaginal manipulators in laparoscopic hysterectomy. It may be particularly useful in resource-limited settings or when vaginal manipulation is not feasible. Full article
(This article belongs to the Section Obstetrics and Gynecology)
Show Figures

Figure 1

13 pages, 351 KB  
Review
Indications and Limitations of vNOTES for the Surgical Staging of Early-Stage Ovarian Cancer: A Narrative Literature Review
by Vasilios Lygizos, Dimitrios Efthymios Vlachos, Dimitrios Haidopoulos, Aikaterini Karagouni, Antonia Varthaliti, Maria Fanaki, Nikolaos Thomakos, Christos Damaskos, Nikolaos Garmpis, Gerasimos Tsourouflis, Stylianos Kykalos, Stavros Athanasiou and Dimitrios Dimitroulis
J. Clin. Med. 2025, 14(24), 8873; https://doi.org/10.3390/jcm14248873 - 15 Dec 2025
Viewed by 125
Abstract
Introduction: Natural Orifice Transluminal Endoscopic Surgery (NOTES) via the vagina (vNOTES) has recently appeared on the gynecology horizon as a fresh minimally invasive approach. Although vNOTES for benign adnexal conditions is being increasingly employed, very limited experiences exist for its application in ovarian [...] Read more.
Introduction: Natural Orifice Transluminal Endoscopic Surgery (NOTES) via the vagina (vNOTES) has recently appeared on the gynecology horizon as a fresh minimally invasive approach. Although vNOTES for benign adnexal conditions is being increasingly employed, very limited experiences exist for its application in ovarian tumors. In this review, the current state of vNOTES applicability for borderline ovarian tumors (BOTs) and estimated early-stage epithelial ovarian cancer (EOC) is assessed. Methods: A narrative literature review was performed to examine operative viability, perioperative safety and functional outcomes, and oncologic details as documented for patients with ovarian tumors undergoing vNOTES. Results: In the current literature, vNOTES has been utilized for adnexectomy, hysterectomy, infracolic omentectomy, peritoneal biopsies, and sampling of selective pelvic lymph nodes in carefully selected patients. The perioperative parameters—bleeding, perioperative pain, and length-of-stay indicators—have been satisfactory with minimal complications. For BOT, vNOTES can meet the requirements for all surgical goals except lymphadenectomy for metastasis evaluation for systemic management. In this context, lymphadenectomy is not necessary for BOT and therefore is no contraindication for vNOTES. However, for invasive EOC, this is a significant drawback as there is no lymphadenectomy for the evaluation and management for this complex subgroup. The oncology follow-up is prematurely limited and is heterogeneous and underpowered. Conclusions: Based on current available data, vNOTES is possible in a selected group of patients with borderline ovarian tumors and in patients with adnexal lesions that are believed to be in early-stage disease based upon imaging studies. For the treatment of invasive epithelial ovarian cancer, vNOTES should not be considered an independent staging procedure at any FIGO stage, but it might find a supplemental place in the setting of a hybrid procedure in a highly selected group of patients in an experienced center. Full article
(This article belongs to the Special Issue Update on Minimally Invasive Gynecologic Surgery)
Show Figures

Figure 1

10 pages, 710 KB  
Case Report
Cesarean Scar Pregnancy Case Report in a Grade 2 Maternity and Review of the Literature
by Muntean Mihai, Gliga Cosma Marius, Sasaran Vladut and Mărginean Claudiu
Reports 2025, 8(4), 267; https://doi.org/10.3390/reports8040267 - 15 Dec 2025
Viewed by 198
Abstract
Background and Clinical Significance: Cesarean scar pregnancy (CSP) is a rare complication that can occur after cesarean delivery, potentially exposing the patient to severe and life-threatening complications. This case report aimed to illustrate the evolution of CSP cases following initial conservative surgical [...] Read more.
Background and Clinical Significance: Cesarean scar pregnancy (CSP) is a rare complication that can occur after cesarean delivery, potentially exposing the patient to severe and life-threatening complications. This case report aimed to illustrate the evolution of CSP cases following initial conservative surgical treatment. Case Presentation: We present two cases involving pregnant women aged 29 and 36 years, both diagnosed with type 2 CSP based on ultrasound findings between 6 and 8 weeks of gestation. In these cases, we initially performed an aspirative curettage after administering systemic Methotrexate (MTX) or Mifepristone. Unfortunately, both patients experienced severe bleeding during the aspirative curettage, which necessitated emergency abdominal hysterectomy along with bilateral salpingectomy. Additionally, we provide an updated review of the related literature. Conclusions: For optimal outcomes, treatment must be tailored to various factors, including gestational age at diagnosis, gestational sac size, anterior myometrial thickness, and the presence of embryonic cardiac activity. Full article
Show Figures

Figure 1

21 pages, 956 KB  
Review
Pathophysiology and Management of Placenta Accreta Spectrum
by Lana Shteynman, Genevieve Monanian, Gilberto Torres, Giancarlo Sabetta, Deborah M. Li, Zhaosheng Jin, Tiffany Angelo, Bahaa E. Daoud and Morgane Factor
J. Dev. Biol. 2025, 13(4), 45; https://doi.org/10.3390/jdb13040045 - 10 Dec 2025
Viewed by 249
Abstract
Placenta Accreta Spectrum (PAS) disorders, including placenta accreta, increta, and percreta, are serious obstetric conditions characterized by abnormal placental adherence to the uterine wall. With increasing incidence, PAS poses significant risks, primarily through massive hemorrhage during or after delivery, often necessitating hysterectomy. Key [...] Read more.
Placenta Accreta Spectrum (PAS) disorders, including placenta accreta, increta, and percreta, are serious obstetric conditions characterized by abnormal placental adherence to the uterine wall. With increasing incidence, PAS poses significant risks, primarily through massive hemorrhage during or after delivery, often necessitating hysterectomy. Key risk factors include prior cesarean sections, uterine surgery, and placenta previa diagnosis. In this review, we will examine the pathophysiology of PAS, with a focus on the mechanisms underlying abnormal trophoblast invasion and defective decidualization. We will highlight the role of uterine scarring, extracellular matrix remodeling, dysregulated signaling pathways, and immune and vascular alterations in disrupting the maternal-fetal interface, ultimately predisposing to morbid placentation and delivery complications. We will also discuss the life-threatening complications of PAS, such as shock and multi-organ failure, which require urgent multidisciplinary intensive care, as well as the optimization of management through preoperative planning and intraoperative blood loss control to reduce maternal morbidity and mortality. Full article
Show Figures

Figure 1

11 pages, 717 KB  
Article
Minimally Invasive Hysterectomy Approaches: Comparative Learning Curves and Perioperative Outcomes of Robotic Versus V-NOTES Techniques
by Sercan Kantarcı, Alaattin Karabulut, Uğurcan Dağlı, Batuhan Baykuş, Serhat Sarıkaya, Mehmet Özer, Alper İleri and Abdurrahman Hamdi İnan
J. Clin. Med. 2025, 14(24), 8743; https://doi.org/10.3390/jcm14248743 - 10 Dec 2025
Viewed by 284
Abstract
Objectives: To compare perioperative outcomes and learning curves of robotic hysterectomy and transvaginal natural orifice transluminal endoscopic surgery (V-NOTES) hysterectomy performed for benign gynecological conditions in a high-volume tertiary center. Methods: This retrospective cohort study included 100 patients who underwent either robotic hysterectomy [...] Read more.
Objectives: To compare perioperative outcomes and learning curves of robotic hysterectomy and transvaginal natural orifice transluminal endoscopic surgery (V-NOTES) hysterectomy performed for benign gynecological conditions in a high-volume tertiary center. Methods: This retrospective cohort study included 100 patients who underwent either robotic hysterectomy (n = 44) or V-NOTES hysterectomy (n = 56) between January 2024 and July 2025. Demographic data, perioperative parameters, and postoperative outcomes were collected. Learning curves were analyzed using cumulative sum (CUSUM) and quadratic regression models. Results: A total of 100 patients were included (44 robotic, 56 V-NOTES). Baseline demographics were comparable between groups. The postoperative hemoglobin decrease was significantly lower in the robotic group (0.96 ± 0.64 g/dL vs. 1.33 ± 0.93 g/dL, p < 0.05), whereas uterine weight was higher in the V-NOTES cohort (182.6 ± 125.9 vs. 123.2 ± 60.4 g, p < 0.05). Complication rates, including three bladder injuries in the V-NOTES group and one in the robotic group, showed no significant difference. Hospital stay was similar across groups. Conclusions: Both techniques are safe and effective. Robotic hysterectomy offers shorter operative time and less blood loss, while V-NOTES provides cosmetic and recovery advantages. Learning curve analysis indicates a longer adaptation period for V-NOTES, with anterior colpotomy as the most critical step, whereas robotic hysterectomy demonstrates a shorter and more straightforward learning process. Full article
(This article belongs to the Section Obstetrics & Gynecology)
Show Figures

Figure 1

17 pages, 730 KB  
Review
The Evolving Role of Radiation Oncology in the Management of Uterine Cervical Carcinoma: A State-of-the-Art Review for Non-Radiation Oncologists
by Christian Haydeé Flores-Balcázar, Shuhey Augusto Matsumoto-Palomares, Diego Iván Chávez-Zaldívar, Adamary Itai Marin-Trinidad, Francisco Gerardo Castro-Pérez and Lucely del Carmen Cetina-Pérez
Life 2025, 15(12), 1883; https://doi.org/10.3390/life15121883 - 10 Dec 2025
Viewed by 356
Abstract
Cervical cancer is one of the most common gynecological tumors globally. When diagnosed, treatment decisions should be based on a risk–benefit analysis of each treatment modality to obtain a cure with minimum complications. The optimal approach for management should consider clinical factors such [...] Read more.
Cervical cancer is one of the most common gynecological tumors globally. When diagnosed, treatment decisions should be based on a risk–benefit analysis of each treatment modality to obtain a cure with minimum complications. The optimal approach for management should consider clinical factors such as age, menopausal status, medical comorbidities, histological type, tumor size, and the extent of disease. Radiotherapy is the cornerstone for successful management in almost all clinical stages of this disease. Options for primary treatment in patients with early cervical cancer may include radical hysterectomy, fertility-sparing surgery, and postoperative radiotherapy with or without platinum-based chemotherapy (CT) according to pathology specimen findings. For locally advanced cervical cancer, chemoradiotherapy has been the standard of care based on the results of clinical trials that showed an overall survival (OS) advantage when adding cisplatin to radiotherapy. After chemoradiotherapy, a cervical boost is mandatory for increased local control and better survival. For metastatic or recurrent cervical cancer, the treatment approach is tailored according to symptoms and performance status. As many techniques and new technologies are available to decrease toxicity while improving the therapeutic ratio, it becomes necessary to collate the current evidence that most effectively enables clinicians to make informed decisions in the management of cervical cancer patients. Full article
(This article belongs to the Special Issue Gynecologic Oncology: Recent Advances and Future Perspectives)
Show Figures

Figure 1

15 pages, 801 KB  
Article
Outcomes of Cervical Cancer Treatment Using Total Mesometrial Resection (TMMR) Performed with the Robotic System—A Preliminary Report
by Marcin Opławski, Krzysztof Mawlichanów, Agnieszka Golec-Cera, Anna Jedrzejczyk, Kazimierz Pitynski and Radovan Pilka
J. Clin. Med. 2025, 14(24), 8667; https://doi.org/10.3390/jcm14248667 - 7 Dec 2025
Viewed by 225
Abstract
Background/Objectives: Cervical cancer remains a major cause of cancer-related morbidity and mortality among women worldwide. The introduction of total mesometrial resection (TMMR), based on the ontogenetic compartment theory, has redefined the concept of surgical radicality in cervical cancer treatment. This study aimed to [...] Read more.
Background/Objectives: Cervical cancer remains a major cause of cancer-related morbidity and mortality among women worldwide. The introduction of total mesometrial resection (TMMR), based on the ontogenetic compartment theory, has redefined the concept of surgical radicality in cervical cancer treatment. This study aimed to evaluate the perioperative, histopathological, and early oncologic outcomes of TMMR performed using the da Vinci Xi robotic system in patients with early-stage cervical carcinoma. Methods: A pilot, prospective, single-center study was conducted between 2021 and 2023 and included 20 consecutive patients diagnosed with Fédération Internationale de Gynécologie et d’Obstétrique (FIGO) stage IA2–IIA1 cervical carcinoma. All patients underwent robotic surgery: 4 classic radical robotic hysterectomies, 12 radical robotic hysterectomies using the TMMR technique with pelvic lymphadenectomy, and—given the young age of selected patients, fertility considerations, and tumor characteristics—4 radical trachelectomies. Surgical parameters, histopathological data, and 24-month follow-up outcomes were analyzed. Statistical analyses included Spearman’s correlation, Fisher’s exact test, and Mann–Whitney U test, with p < 0.05 considered statistically significant. Results: All procedures were completed robotically without conversion to laparotomy. The mean operative time was 178 ± 42 min, mean blood loss 112 ± 61 mL, and mean hospital stay 4.2 ± 1.6 days. No intraoperative complications occurred. Minor postoperative complications (Clavien–Dindo grade I–II) were observed in 10% of cases. Negative surgical margins (R0) were achieved in 17 cases, while positive margins (R+) were observed in 4 cases. Lymph node metastases were present in 20.0% of patients, and both lymphovascular space invasion (LVSI) and Vascular Endothelial Growth Factor (VEGF) expression were detected in 33.3%. No significant correlations were found between VEGF expression, LVSI, or nodal status. During the 24-month follow-up period, no local or distant recurrences were documented. Conclusions: Robotic TMMR for early-stage cervical cancer is feasible, safe, and provides complete oncologic radicality with low perioperative morbidity. Although these preliminary results are promising, larger multicenter studies are needed to validate long-term oncologic outcomes and to establish standardized protocols for robotic compartment-based surgery. Full article
(This article belongs to the Special Issue Robot-Assisted Surgery: Current Trends and Future Directions)
Show Figures

Figure 1

15 pages, 762 KB  
Article
Concomitant Hysterectomy and vNOTES-Assisted Sacrocolpopexy: A Feasible and Safe Scarless Approach for Apical Prolapse Repair
by Ali Deniz Erkmen and Kevser Arkan
J. Clin. Med. 2025, 14(24), 8635; https://doi.org/10.3390/jcm14248635 - 5 Dec 2025
Viewed by 199
Abstract
Background/Objectives: Durable apical support after hysterectomy is crucial to prevent subsequent vaginal vault prolapse. Abdominal sacrocolpopexy remains the gold standard but carries risks of visceral injury and wound morbidity. The vaginal natural orifice transluminal endoscopic surgery (vNOTES) approach provides a scarless, minimally invasive [...] Read more.
Background/Objectives: Durable apical support after hysterectomy is crucial to prevent subsequent vaginal vault prolapse. Abdominal sacrocolpopexy remains the gold standard but carries risks of visceral injury and wound morbidity. The vaginal natural orifice transluminal endoscopic surgery (vNOTES) approach provides a scarless, minimally invasive alternative, but data on vNOTES-assisted sacrocolpopexy (vNOTES-SC) performed concurrently with hysterectomy remain limited. Methods: A retrospective cohort of 30 women with stage II uterine prolapse underwent concomitant hysterectomy and vNOTES-assisted sacrocolpopexy between January 2023 and January 2024. Anatomical outcomes were evaluated using the Pelvic Organ Prolapse Quantification (POP-Q) system preoperatively and at 12 months postoperatively. The primary endpoint was anatomical success (C ≤ −1 cm); the secondary endpoint used the IUGA criterion (C < −TVL/2). Complications were graded using the Clavien–Dindo classification. Statistical analyses included Wilcoxon signed-rank tests, effect-size estimation, ROC analysis, logistic regression, and Spearman correlation. Results: Mean operative time was 100.2 ± 11.7 min, mean blood loss 155.3 ± 74.8 mL, and mean hospital stay 1.5 ± 0.7 days. Significant improvements were seen in Aa, Ba, C, and Bp points (p < 0.001). Anatomical success (C ≤ −1 cm) was achieved in 73.3% and clinical success in 93.3% of patients. Two patients exhibited anatomical recurrence (6.7%), whereas one patient reported symptomatic recurrence (3.3%). Using the IUGA definition, anatomical success increased to 83.3%. The difference between strict success (C ≤ −1 cm) and IUGA success (C < −TVL/2) reflects definitional sensitivity, particularly in post-hysterectomy vaginal length. All complications were minor (Grade I–II). ROC analysis showed age as a weak predictor (AUC = 0.67). Effect sizes were large for apical and anterior compartments (Cohen’s d = 1.84 for C-point). Conclusions: Concomitant hysterectomy with vNOTES-assisted sacrocolpopexy is a feasible, safe, and effective scarless approach for apical support restoration. The procedure provides significant anatomical correction and rapid recovery with low morbidity. Patients had symptomatic stage II prolapse with risk factors for early failure after native-tissue repair, supporting the selection of sacrocolpopexy for durable apical support. Larger prospective trials are needed to confirm long-term efficacy and functional outcomes. Full article
(This article belongs to the Section Obstetrics & Gynecology)
Show Figures

Figure 1

10 pages, 729 KB  
Article
Application of the Surgical APGAR Score to Predict Intensive Care Unit Admission and Post-Operative Outcomes in Cesarean Hysterectomy for Placenta Accreta Spectrum
by Emily Root, Jacqueline Curbelo, Patrick Ramsey and Jessian L. Munoz
Medicina 2025, 61(12), 2139; https://doi.org/10.3390/medicina61122139 - 30 Nov 2025
Viewed by 214
Abstract
Background and Objective: Placenta Accreta Spectrum (PAS) encompasses a continuum of abnormal placentation conditions associated with significant maternal and fetal morbidity. Management of PAS requires coordinated cesarean hysterectomy. Associated morbidities include blood transfusion, coagulopathy, and intensive care unit (ICU) admission. Accurate prediction [...] Read more.
Background and Objective: Placenta Accreta Spectrum (PAS) encompasses a continuum of abnormal placentation conditions associated with significant maternal and fetal morbidity. Management of PAS requires coordinated cesarean hysterectomy. Associated morbidities include blood transfusion, coagulopathy, and intensive care unit (ICU) admission. Accurate prediction of ICU admission allows for enhanced multidisciplinary management, coordination of care and utilization of resources. Scoring systems exist in other surgical specialties that can predict the likelihood of ICU admission, but these have not been applied to an obstetric population. The SAS is a 10-point scale that has been validated for the prediction of ICU-level care requirements within 72 h post-operatively in numerous surgical specialties. The purpose of this study was to apply the Surgical APGAR Score (SAS, version 9) to patients undergoing management of PAS to determine if it can predict ICU admission in this population. Materials and Methods: This is a case–control study. We retrospectively analyzed 127 cases of pathology-confirmed PAS patients who underwent cesarean hysterectomy in singleton, non-anomalous, viable pregnancies. Our primary outcome was ICU admission. In addition, secondary outcomes included antepartum characteristics, operative time, intraoperative events as well as post-operative complications and total postoperative length of stay. SAS was assigned by extracting estimated blood loss (EBL), and the lowest mean intraoperative heartrate (HR and mean arterial pressure (MAP) from intraoperative documentation. Categorical and continuous factors were summarized using frequencies and percentages or means ± SD or median and range as appropriate. Pearson’s chi-square, Fisher’s exact tests, and Mann–Whitney U and t-tests were applied when appropriate. Logistical regression to assess the impact of SAS on ICU admission was performed. p-values < 0.05 were considered significant for two-tailed analysis. Statistical analysis was performed using Graphpad software (version 9). Results: Fifty-eight patients (45%) were admitted post-operatively to the ICU, while 69 patients (55%) were admitted for routine care to the post-anesthesia care unit. Baseline demographics were similar between groups. Forty-four patients (52%) admitted to the ICU had a SAS score < 4. SAS < 4 was associated with greater blood loss (3000 vs. 2500 mL, p = 0.03) and longer operative time (198 vs. 175 min, p = 0.03). Logistic regression analysis of SAS score and ICU admission revealed a low predictive value (OR 2.28, AUC = 0.599). Conclusions: The SAS system is a poor tool for the prediction of ICU admission in patients with PAS undergoing cesarean hysterectomy. A risk calculator that accounts for the unique physiologic changes in pregnancy and high risk for pregnancy is needed. Full article
(This article belongs to the Section Obstetrics and Gynecology)
Show Figures

Figure 1

17 pages, 1030 KB  
Review
Current Trends in the Treatment of Cervical Pregnancy: A Narrative Review
by Nikoleta Stoyanova, Angel Yordanov and Nikola Popovski
Medicina 2025, 61(11), 2072; https://doi.org/10.3390/medicina61112072 - 20 Nov 2025
Viewed by 976
Abstract
Background and Objective: Cervical pregnancy, as a rare type of ectopic pregnancy, can lead to life-threatening complications. Early diagnosis is crucial for optimal management and fertility-sparing strategies. However, despite advances in imaging and early detection, standardized guidelines for management are still lacking. [...] Read more.
Background and Objective: Cervical pregnancy, as a rare type of ectopic pregnancy, can lead to life-threatening complications. Early diagnosis is crucial for optimal management and fertility-sparing strategies. However, despite advances in imaging and early detection, standardized guidelines for management are still lacking. Materials and Methods: This narrative review is based on the collection of case reports of CEP, published in PubMed and Google Scholar in the period 1984–2025. We also included heterotopic cervical pregnancy as it poses even greater challenge to the clinicians. Results: Twenty-two articles reporting a total of twenty-four case reports specifically focus on different management techniques and their corresponding success rates. Currently, there is no consensus regarding the optimal management of this type of ectopic pregnancy, and therapeutic decisions are largely influenced by the clinical presentation, available resources, and the expertise of the treating clinicians and institutions. Conclusions: Conservative approaches should be prioritized as first-line therapy in hemodynamically stable patients where fertility preservation is desired. Minimally invasive procedures may be considered as second-line options following failure of conservative management. Hysterectomy remains the last resort for patients with refractory disease or life-threatening hemorrhage. The proposed algorithm provides an expert-based framework for the management of cervical ectopic pregnancy, emphasizing hemodynamic stability, β-hCG levels, and fertility preservation as key determinants of treatment selection. Full article
(This article belongs to the Section Obstetrics and Gynecology)
Show Figures

Figure 1

16 pages, 1894 KB  
Article
Impact of Body Mass Index on Robotic Surgery Outcomes in Early-Stage Endometrial Cancer: A Retrospective Cohort Study
by Dimitrios Papageorgiou, Eleftherios Zachariou, Ioakeim Sapantzoglou, Elias Tsakos, Emmanouil M. Xydias, Dimitrios Dimitroulis and Nikolaos Plevris
Cancers 2025, 17(21), 3570; https://doi.org/10.3390/cancers17213570 - 5 Nov 2025
Viewed by 542
Abstract
Background/Objectives: Obesity is a well-established risk factor for endometrial cancer and presents challenges for surgical management. Robotic-assisted surgery offers a minimally invasive approach with potential benefits for obese patients. This study sought to assess the impact of body mass index (BMI) on [...] Read more.
Background/Objectives: Obesity is a well-established risk factor for endometrial cancer and presents challenges for surgical management. Robotic-assisted surgery offers a minimally invasive approach with potential benefits for obese patients. This study sought to assess the impact of body mass index (BMI) on surgical performance and short-term outcomes in patients undergoing robotic surgery for early-stage endometrial cancer, focusing on follow-up and perioperative treatment. Methods: A retrospective analysis was conducted on 54 patients with early-stage endometrial cancer who underwent a robotic total hysterectomy, bilateral salpingo-oophorectomy, and indocyanine green sentinel lymph node biopsy between January 2021 and December 2024 at two tertiary centers. Patients were stratified by body mass index. Surgical variables, sentinel lymph node detection rates, peri- and postoperative complications, length of hospital stay, and short-term oncologic outcomes were assessed. Statistical comparisons were performed using ANOVA, chi-square tests, and Pearson’s correlation analysis. Results: The mean patient age was 59.7 years, with a mean BMI of 31.1 kg/m2. Bilateral sentinel lymph node detection was successful in 87% of cases, with no significant differences between BMI groups. Console time, hospital stay, and complication rates were comparable across BMI categories. Console time positively correlated with the number of lymph nodes removed (r = 0.302, p = 0.026), but not with BMI. At a mean follow-up of 24.4 months, no recurrences were observed. Conclusions: Robotic surgery for early-stage endometrial cancer is safe and effective regardless of BMI, including in patients with Class III obesity. BMI does not negatively impact surgical or short-term oncologic outcomes, supporting robotic surgery as an optimal approach in obese endometrial cancer patients. Full article
Show Figures

Figure 1

9 pages, 930 KB  
Article
Novel Application of the Lagis LapBase Cap in Transvaginal NOTES Hysterectomy: Surgical Outcomes and Cost-Effectiveness in 107 Cases
by Yu-Tung Hsieh, Shi-Bei Liang, Yu-Fang Hsu and Chun-Shuo Hsu
J. Clin. Med. 2025, 14(21), 7796; https://doi.org/10.3390/jcm14217796 - 3 Nov 2025
Viewed by 349
Abstract
Objectives: Transvaginal Natural Orifice Transluminal Endoscopic Surgery (vNOTES) offers significant benefits in hysterectomy, including reduced postoperative pain, minimal scarring, and faster recovery. However, the cost and accessibility of surgical ports can be limiting factors. This study aimed to evaluate the feasibility, outcomes, and [...] Read more.
Objectives: Transvaginal Natural Orifice Transluminal Endoscopic Surgery (vNOTES) offers significant benefits in hysterectomy, including reduced postoperative pain, minimal scarring, and faster recovery. However, the cost and accessibility of surgical ports can be limiting factors. This study aimed to evaluate the feasibility, outcomes, and cost-effectiveness of using the Lagis LapBase Cap as an alternative port system in 107 vNOTES hysterectomy cases at a single institution. Methods: A retrospective analysis was conducted on 107 patients who underwent vNOTES hysterectomy between January 2017 and April 2022. Patients with benign gynecologic conditions and no suspected malignancy or deep infiltrating endometriosis were included. The Lagis LapBase Cap was used for access via an Alexis wound retractor. Surgical parameters—including operation time, estimated blood loss, and length of hospital stay—were analyzed by uterine weight, BMI, and obstetric history. Results: Of the 107 cases, 104 were completed using vNOTES, with only 3 conversions to laparoscopy. The average operation time was 88 min, and the mean estimated blood loss was higher in patients with larger uteri or BMI ≥ 24. Nulliparous women and those with a history of multiple cesarean sections also had longer operation times. There were no major complications, and most patients were discharged within three days postoperatively. Conclusions: The Lagis LapBase Cap is a practical and cost-efficient tool for vNOTES hysterectomy. It provides reliable sealing and instrument access, while maintaining favorable surgical outcomes. Patient selection based on uterine size, BMI, and delivery history may help optimize procedural efficiency. Full article
(This article belongs to the Section Obstetrics & Gynecology)
Show Figures

Figure 1

13 pages, 503 KB  
Article
The Prognostic Value and Perioperative Dynamics of the HALP Score in Placenta Accreta Spectrum Surgeries
by Tuğçe Arslanoğlu, Sezin Uludağ, Oğuzhan Yürük, Hale Çetin Arslan, Pakize Özge Karkin, Seda Atak, Nuran Tamtürk, Serap Adıyaman, Deniz Kanber Açar and Alev Atış Aydın
J. Clin. Med. 2025, 14(21), 7781; https://doi.org/10.3390/jcm14217781 - 2 Nov 2025
Viewed by 372
Abstract
Objective: We aimed to evaluate the prognostic value of the hemoglobin, albumin, lymphocyte, and platelet (HALP) score in placenta accreta spectrum (PAS) surgeries and its perioperative dynamics as a marker of surgical and neonatal outcomes. Methods: This retrospective cohort included 100 [...] Read more.
Objective: We aimed to evaluate the prognostic value of the hemoglobin, albumin, lymphocyte, and platelet (HALP) score in placenta accreta spectrum (PAS) surgeries and its perioperative dynamics as a marker of surgical and neonatal outcomes. Methods: This retrospective cohort included 100 patients with histopathologically confirmed PAS who underwent cesarean hysterectomy (2016–2025). The HALP was calculated within 24 h before delivery and reassessed at 6 and 24 h after delivery. Demographic, surgical, and neonatal variables were recorded. The primary outcome was the association between preoperative HALP and surgical morbidity; the secondary outcomes were perioperative HALP changes and neonatal correlations. ROC analysis identified cutoff values; multivariable regression was used to determine predictors of HALP variability. Internal validity was assessed via bootstrap resampling (1000 and 5000 iterations). Results: Preoperative HALP was significantly greater in patients with complications (24.14 vs. 22.58; p = 0.023). ROC analysis yielded a cutoff of 29.23, with 53.2% sensitivity and 82.0% specificity (AUC: 0.602, 95% CI: 0.51–0.69;). HALP showed a biphasic perioperative pattern, increasing at 6 h and then decreasing at 24 h (p < 0.001). Elevated HALP was independently associated with earlier gestational age at diagnosis, lower birthweight, and reduced Apgar scores. Bootstrap analyses revealed a stable AUC (~0.60) and consistent cutoff estimates across resamples. Conclusions: Higher HALP scores, which are typically markers of favorable nutritional status, are paradoxically linked to increased maternal morbidity and adverse neonatal outcomes in patients with PAS. HALP may, therefore, reflect placental invasiveness rather than maternal reserve. Its low cost and dynamic behavior highlight its potential utility in preoperative risk stratification for high-risk obstetrics. Full article
(This article belongs to the Special Issue Pregnancy Complications and Maternal-Perinatal Outcomes)
Show Figures

Figure 1

17 pages, 554 KB  
Review
Pelvic Organ Prolapse: Current Challenges and Future Perspectives
by Anna Padoa, Andrea Braga, Sharon Brecher, Tal Fligelman, Giada Mesiano and Maurizio Serati
J. Clin. Med. 2025, 14(20), 7313; https://doi.org/10.3390/jcm14207313 - 16 Oct 2025
Cited by 1 | Viewed by 2975
Abstract
Pelvic organ prolapse (POP) affects millions of women around the world, with age-standardized prevalence rates of 2769 per 100,000 women in 2021. Although it greatly affects quality of life (QoL), only 18–50% of women experiencing this issue seek medical attention, largely due to [...] Read more.
Pelvic organ prolapse (POP) affects millions of women around the world, with age-standardized prevalence rates of 2769 per 100,000 women in 2021. Although it greatly affects quality of life (QoL), only 18–50% of women experiencing this issue seek medical attention, largely due to a lack of knowledge, misunderstandings about the condition, and obstacles to accessing healthcare. This narrative review explores the progression of POP management towards a focus on patient-centered care, highlighting the importance of personalized treatment strategies that prioritize patient-reported outcomes (PROs) over solely anatomical factors. The approach to treatment has transitioned from being centered on anatomy to focusing on the patient, emphasizing the relief of symptoms and enhancement in QoL. Existing research indicates that monitoring without intervention is advisable for asymptomatic patients, as long-term studies have revealed that up to 40% of women experience stable or improved prolapse over a period up to 60 months. Pessary treatment has a fitting success rate above 90% and a treatment persistence rate of 60%, providing an effective non-surgical option for management. The approach to selecting surgical treatments has progressed to prioritize sufficient apical support as a key factor for achieving lasting results. For primary POP, native tissue repair (NTR) is now recommended as the first-line surgical option. Mesh-augmented repairs are used only in certain high-risk situations, whereas sacrocolpopexy offers the best anatomical stability for particular cases, such as those involving post-hysterectomy prolapse and recurrences. Contemporary POP management involves personalized, patient-focused decision-making that emphasizes addressing symptom severity and functional objectives rather than solely aiming for anatomical precision. The evidence suggests that NTR should be the primary surgical approach, while other procedures should be reserved for specially chosen patients. Success should primarily be evaluated based on PROs instead of anatomical factors, ensuring that treatments align with each patient’s preferences and expectations while reducing complications. Full article
(This article belongs to the Special Issue Pelvic Organ Prolapse: Current Challenges and Future Perspectives)
Show Figures

Figure 1

Back to TopTop