Sign in to use this feature.

Years

Between: -

Subjects

remove_circle_outline
remove_circle_outline
remove_circle_outline
remove_circle_outline
remove_circle_outline
remove_circle_outline
remove_circle_outline

Journals

remove_circle_outline
remove_circle_outline
remove_circle_outline
remove_circle_outline
remove_circle_outline
remove_circle_outline

Article Types

Countries / Regions

remove_circle_outline
remove_circle_outline
remove_circle_outline
remove_circle_outline
remove_circle_outline

Search Results (748)

Search Parameters:
Keywords = hypomethylating

Order results
Result details
Results per page
Select all
Export citation of selected articles as:
25 pages, 5247 KB  
Article
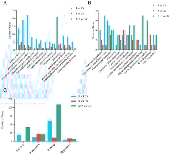
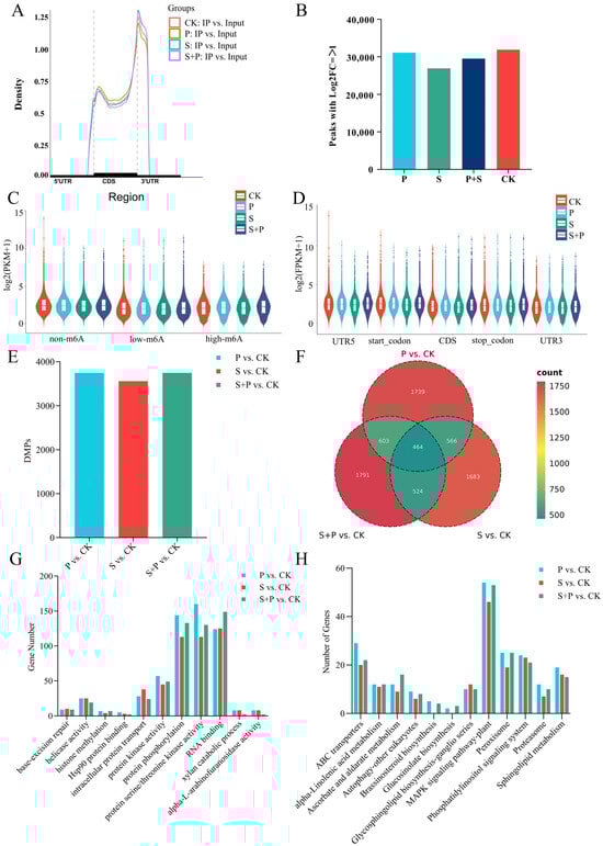
Transcriptome-Wide Profiling of RNA M6A Modifications in Soybean Reveals Shared and Specific Mechanisms of Resistance to Viral and Bacterial Infections
by Guoqing Peng, Jianan Zou, Honghao Dong, Jing Wang, Qiuyu Wang, Dawei Xin, Qingshan Chen and Zhaoming Qi
Agronomy 2026, 16(2), 208; https://doi.org/10.3390/agronomy16020208 - 15 Jan 2026
Abstract
Bacterial and viral diseases significantly reduce soybean (Glycine max) yield and quality. RNA modifications, particularly N6-methyladenosine (m6A), are increasingly recognized as having a regulatory role in plant–pathogen interactions, but the m6A methylome of soybean during [...] Read more.
Bacterial and viral diseases significantly reduce soybean (Glycine max) yield and quality. RNA modifications, particularly N6-methyladenosine (m6A), are increasingly recognized as having a regulatory role in plant–pathogen interactions, but the m6A methylome of soybean during viral and bacterial infection has not yet been characterized. Here, we performed transcriptome sequencing and MeRIP-seq (methylated RNA immunoprecipitation followed by high-throughput sequencing) of soybean leaves infected with Soybean mosaic virus (SMV) and/or Pseudomonas syringae pv. glycinea (Psg). In general, m6A peaks were highly enriched near stop codons and in 3′-UTR regions of soybean transcripts, and m6A methylation was negatively correlated with transcript abundance. Multiple genes showed differential methylation between infected and control plants: 1122 in Psg-infected plants, 539 in SMV-infected plants, and 2269 in co-infected plants; 195 (Psg), 84 (SMV), and 354 (Psg + SMV) of these transcripts were both differentially methylated and differentially expressed. Interestingly, viral infection was predominantly associated with hypermethylation and downregulation, whereas bacterial infection was predominantly associated with hypomethylation and upregulation. GO and KEGG enrichment analysis revealed shared processes likely affected by changes in m6A methylation during bacterial and viral infection, including ATP-dependent RNA helicase activity, RNA binding, and endonuclease activity, as well as specific processes affected by only one pathogen. Our findings shed light on the role of m6A modifications during pathogen infection and highlight potential targets for epigenetic editing to increase the broad-spectrum disease resistance of soybean. Full article
(This article belongs to the Section Pest and Disease Management)
Show Figures

Figure 1

21 pages, 7669 KB  
Article
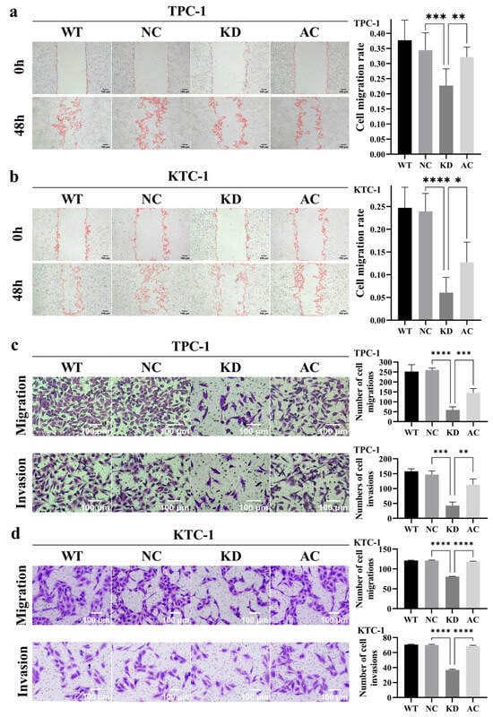
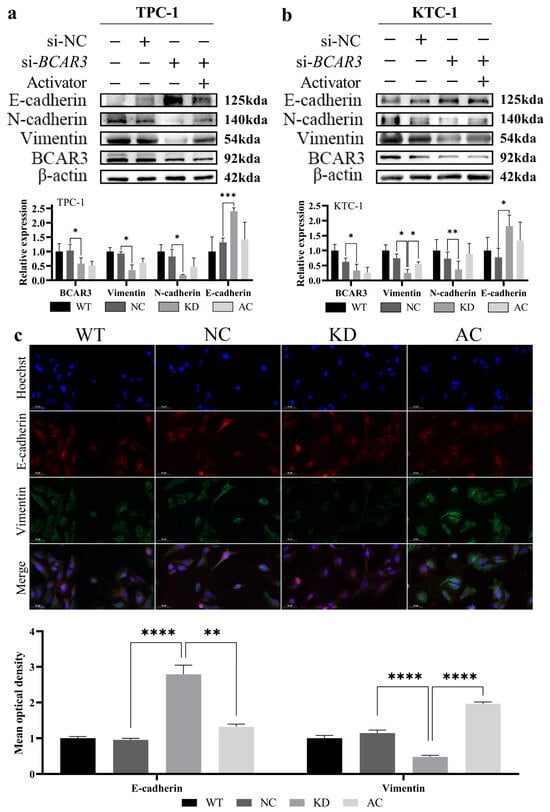
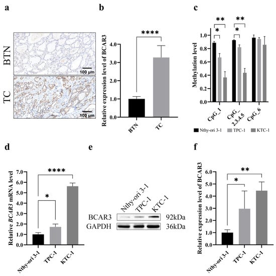
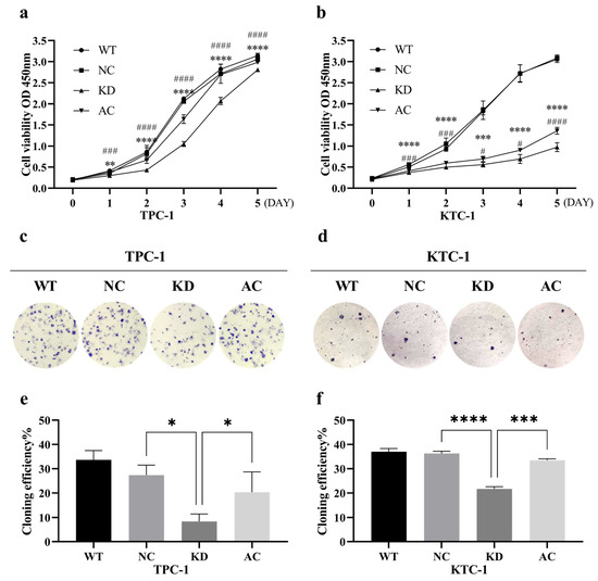
BCAR3 Hypomethylation as a Potential Diagnostic Marker for Thyroid Cancer and Its Mechanism via Promoting EMT and AKT/mTOR Pathway
by Wenkang Yu, Yizhu Mao, Yifei Yin, Jiacheng Yang, Yi Zhang, Xuandong Huang, Yifen Zhang, Chenxia Jiang and Rongxi Yang
Cancers 2026, 18(2), 267; https://doi.org/10.3390/cancers18020267 - 15 Jan 2026
Abstract
Background: BCAR3 has been implicated in various cancers, yet its role in thyroid cancer (TC) remains unclear. This study aimed to investigate the methylation status, functional effects, and underlying mechanisms of BCAR3 in TC. Methods: BCAR3 methylation was analyzed using matrix-assisted laser desorption/ionization–time-of-flight [...] Read more.
Background: BCAR3 has been implicated in various cancers, yet its role in thyroid cancer (TC) remains unclear. This study aimed to investigate the methylation status, functional effects, and underlying mechanisms of BCAR3 in TC. Methods: BCAR3 methylation was analyzed using matrix-assisted laser desorption/ionization–time-of-flight (MALDI-TOF) mass spectrometry in 422 TC and 371 benign thyroid nodule samples. Expression levels were assessed via immunohistochemistry, qPCR, and Western blot. Functional assays including proliferation, migration, and invasion were performed after BCAR3 knockdown. Rescue experiments using a PI3K activator were conducted to examine pathway mechanisms. Results: BCAR3 was significantly hypomethylated in TC compared to benign tissues (p < 0.001), with CpG_6 most strongly associated with TC risk (odds ratio, OR = 1.73, p < 0.001). Notably, BCAR3 hypomethylation was more pronounced in cases with larger tumor size and advanced disease stage. Furthermore, BCAR3 methylation showed differential patterns across TC subtypes, with medullary thyroid carcinoma exhibiting the lowest methylation levels. BCAR3 expression was upregulated in TC tissues and cell lines (p < 0.05). Mechanistically, BCAR3 knockdown reduced phosphorylation of AKT/mTOR and altered expression of epithelial-to-mesenchymal transition (EMT) marker, characterized by an increase in E-cadherin and decreases in Vimentin and N-cadherin, and consequently suppressed proliferation, migration, and invasion (p < 0.05). Rescue experiments with a PI3K activator showed a trend towards restoration of these effects, although not to the level of the control groups. Conclusions: BCAR3 hypomethylation contributes to TC cells’ proliferation, migration, and invasion by promoting AKT/mTOR activation and EMT. These findings highlight the potential of BCAR3 methylation as both a biomarker and a therapeutic target in TC. Full article
(This article belongs to the Section Molecular Cancer Biology)
Show Figures

Figure 1

53 pages, 8399 KB  
Article
MGMT, NUPR1, NDRG2, and GLI1 Gene Promoter Methylation in Glioblastoma Tissues and Association with Clinical Characteristics and Therapeutic Outcomes
by Mariam M. Gabr, Sherihan G. AbdelHamid, Lobna R. Ezz El Arab, Menha Swellam and Nadia M. Hamdy
Int. J. Mol. Sci. 2026, 27(2), 763; https://doi.org/10.3390/ijms27020763 - 12 Jan 2026
Viewed by 82
Abstract
Glioblastoma (GBM) is the most prevalent and devastating form of primary brain tumors in adults, with dismal survival despite advancements in treatment modalities. The current study sought to develop clinically significant prognostic models for GBM patients by comprehensively profiling MGMT, NUPR1, NDRG2, and [...] Read more.
Glioblastoma (GBM) is the most prevalent and devastating form of primary brain tumors in adults, with dismal survival despite advancements in treatment modalities. The current study sought to develop clinically significant prognostic models for GBM patients by comprehensively profiling MGMT, NUPR1, NDRG2, and GLI1 gene promoter methylation in GBM tissues vs. non-neurooncological disease (NND) and their association with clinical characteristics and therapeutic outcome. This was further evaluated by in silico functional enrichment analysis. NUPR1, NDRG2, and GLI1 gene promoter methylation were significant epigenetic discriminators between GBM and NND. However, NDRG2 methylation was the sole independent predictor for neoplastic lesions (OR = 1.71, 95% CI [1.25–3.57], p = 0.028). Multivariable Cox regression analysis revealed that NUPR1 promoter hypermethylation was significantly correlated with a lower risk of mortality (HR = 0.96, 95% CI [0.96–0.99], p = 0.002), while multiple tumor sites were linked to an increased risk of mortality in the univariate model (HR = 4.44, 95% CI [1.42–13.88], p = 0.01). A heatmap correlation matrix identified a robust positive correlation among the MGMT and NUPR1 methylation status (r = 0.93, p < 0.001). NUPR1 and MGMT promoter hypermethylation was associated with a favorable response to temozolomide therapy. Patients with NUPR1 and MGMT hypermethylation exhibited extended OS and PFS compared to those with hypomethylation levels, whereas GLI1 and NDRG2 hypermethylation were linked to shorter PFS. In conclusion, the multi-faceted epigenetic panel adopted in the current study captures different aspects of GBM biology and moves towards a more comprehensive model that reflects the molecular heterogeneity of GBM as insights for personalized therapy. Full article
(This article belongs to the Section Molecular Biology)
Show Figures

Figure 1

22 pages, 3346 KB  
Article
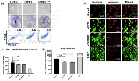
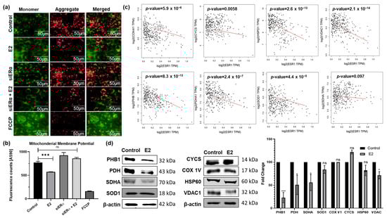
Estrogen-Induced Hypermethylation Silencing of RPS2 and TMEM177 Inhibits Energy Metabolism and Reduces the Survival of CRC Cells
by Batoul Abi Zamer, Bilal Rah, Wafaa Abumustafa, Zheng-Guo Cui, Mawieh Hamad and Jibran Sualeh Muhammad
Cells 2026, 15(2), 124; https://doi.org/10.3390/cells15020124 - 9 Jan 2026
Viewed by 168
Abstract
Estrogen (E2, 17β estradiol) is recognized for its regulatory role in numerous genes associated with energy metabolism and for its ability to disrupt mitochondrial function in various cancer types. However, the influence of E2 on the metabolism of colorectal cancer (CRC) cells remains [...] Read more.
Estrogen (E2, 17β estradiol) is recognized for its regulatory role in numerous genes associated with energy metabolism and for its ability to disrupt mitochondrial function in various cancer types. However, the influence of E2 on the metabolism of colorectal cancer (CRC) cells remains largely unexplored. In this study, we examined how E2 affects mitochondrial function and energy production in CRC cells, utilizing two distinct CRC cell lines, HCT-116 and SW480. Cell viability, mitochondrial function, and the expression of several genes involved in oxidative phosphorylation (OXPHOS) were assessed in estrogen receptor α (ERα)-expressing and ERα-silenced cells treated with increasing concentrations of E2 for 48 h. Our results indicated that the cytotoxicity of E2 against CRC cells is mediated by the E2/ERα complex, which induces disturbances in mitochondrial function and the OXPHOS pathway. Furthermore, we identified two novel targets, RPS2 and TMEM177, which displayed overexpression, hypomethylation, and a negative association with ERα expression in CRC tissue. E2 treatment in CRC cells reduced the expression of both targets through promoter hypermethylation. Treatment with 5-Aza-2-deoxycytidine increased the expression of RPS2 and TMEM177. This epigenetic effect disrupts the mitochondrial membrane potential (MMP), resulting in decreased activity of the OXPHOS pathway and inhibition of CRC cell growth. Knockdown of RPS2 or TMEM177 in CRC cells resulted in anti-cancer effects and disruption of MMP and OXPHOS. These findings suggest that E2 exerts ERα-dependent epigenetic reprogramming that leads to significant mitochondria-related anti-growth effects in CRC. Full article
Show Figures

Graphical abstract

16 pages, 1310 KB  
Review
Emerging Oncogenic and Immunoregulatory Roles of BST2 in Human Cancers
by Chohee Kim, Seoyoon Choi and Jong-Whi Park
Biomedicines 2026, 14(1), 131; https://doi.org/10.3390/biomedicines14010131 - 8 Jan 2026
Viewed by 233
Abstract
BST2 has emerged as a multifunctional molecule that bridges antiviral defense, membrane architecture, and tumor immunity. Originally characterized as an interferon-inducible restriction factor that tethers virions to the plasma membrane, BST2 is now recognized as an oncogenic driver and immunoregulatory hub in diverse [...] Read more.
BST2 has emerged as a multifunctional molecule that bridges antiviral defense, membrane architecture, and tumor immunity. Originally characterized as an interferon-inducible restriction factor that tethers virions to the plasma membrane, BST2 is now recognized as an oncogenic driver and immunoregulatory hub in diverse malignancies. In cancer, BST2 expression is frequently upregulated through promoter hypomethylation and transcriptional activation. Functionally, BST2 promotes proliferation, epithelial–mesenchymal transition, anoikis resistance, and chemoresistance, whereas its loss sensitizes tumor cells to proteotoxic and metabolic stresses. Beyond tumor cells, BST2 modulates the tumor microenvironment by promoting M2 macrophage infiltration, dendritic cell exhaustion, and natural killer (NK)-cell resistance, thereby contributing to immune evasion. Elevated BST2 expression correlates with poor prognosis in glioblastoma, breast, nasopharyngeal, and pancreatic cancers, and it serves as a circulating biomarker within small extracellular vesicles. In conclusion, BST2 is a dual-function molecule that integrates oncogenic signaling and immune regulation, making it an attractive diagnostic and therapeutic target for hematological and solid tumors. Full article
(This article belongs to the Special Issue Drug Resistance and Tumor Microenvironment in Human Cancers)
Show Figures

Figure 1

14 pages, 467 KB  
Article
15-Day Duration of Venetoclax Combined with Azacitidine in Treatment-Naive Higher-Risk Myelodysplastic Syndromes: A Prospective Multicenter Study
by Binbin Lai, Chen Mei, Xiao Yan, Lieguang Chen, Yi Wang, Lixia Sheng, Shanhao Tang, Liping Mao, Ping Zhang, Yongcheng Sun, Wanzhuo Xie, De Zhou, Wenyuan Mai, Huafeng Wang, Liya Ma, Yinjun Lou, Wenjun Wu, Huifang Jiang, Jin Zhang, Baodong Ye, Hongyan Tong and Guifang Ouyangadd Show full author list remove Hide full author list
Cancers 2026, 18(1), 159; https://doi.org/10.3390/cancers18010159 - 2 Jan 2026
Viewed by 317
Abstract
Background: Higher-risk myelodysplastic syndromes (HR-MDS) carry a high risk of progression to acute myeloid leukemia and poor overall survival. Hypomethylating agents (HMAs), such as azacitidine, remain the standard of care but have limited efficacy. A 15-day venetoclax-azacitidine regimen has shown promising objective response [...] Read more.
Background: Higher-risk myelodysplastic syndromes (HR-MDS) carry a high risk of progression to acute myeloid leukemia and poor overall survival. Hypomethylating agents (HMAs), such as azacitidine, remain the standard of care but have limited efficacy. A 15-day venetoclax-azacitidine regimen has shown promising objective response rates (ORR) and potential as a bridge to allogeneic hematopoietic stem cell transplantation (HSCT) in relapsed/refractory HR-MDS. We conducted a prospective multicenter trial to evaluate its efficacy and safety in previously untreated patients. Methods: This multicenter prospective study enrolled treatment-naïve HR-MDS patients (IPSS-R > 3.5). Venetoclax was administered on days 1–15 (escalated from 100 to 400 mg), combined with azacitidine (75 mg/m2) on days 1–7 of each 28-day cycle. The primary endpoint was ORR (2006 IWG criteria); secondary endpoints included complete remission (CR), overall survival (OS), and AML progression. Results: Twenty-eight patients (median age: 63 years) were enrolled, with a median follow-up of 8.5 months. ORR was 85.7% per 2006 IWG (CR: 35.7%, marrow CR: 50.0%), and 78.6% per 2023 IWG (CR: 35.7%). Responses were consistent across molecular and IPSS-R subgroups. Median OS was not reached. High neutrophil count and high cytogenetic risk were favorable factors; TP53 mutation/deletion was an adverse prognostic marker. Grade 3–4 hematologic toxicities included neutropenia (96.4%), anemia (71.4%), and thrombocytopenia (64.3%). Serious adverse events (35.7%) were mainly infections. No dose-limiting or unexpected toxicities were observed. Conclusions: The 15-day venetoclax plus azacitidine regimen demonstrated high efficacy and manageable toxicity in treatment-naïve HR-MDS. It may be particularly beneficial for patients with high neutrophil counts, adverse cytogenetics, or those eligible for HSCT, supporting further investigation in larger trials. Full article
(This article belongs to the Section Cancer Therapy)
Show Figures

Figure 1

15 pages, 409 KB  
Review
Mediastinal Gray Zone Lymphomas: Diagnostic Challenges, Clinicopathologic Overlap, and Emerging Management Strategies
by Tugba Zorlu, Mert Seyhan, Nigar Abdullayeva, Turgay Ulas and Mehmet Sinan Dal
Hematol. Rep. 2026, 18(1), 5; https://doi.org/10.3390/hematolrep18010005 - 31 Dec 2025
Viewed by 166
Abstract
Background: Mediastinal gray zone lymphoma (MGZL) is a rare B-cell lymphoma characterized by overlapping clinicopathologic and molecular features of primary mediastinal B-cell lymphoma (PMBL) and classical Hodgkin lymphoma (CHL). Under current WHO-HEMA5 and International Consensus Classification (ICC) frameworks, MGZL is restricted to EBV-negative [...] Read more.
Background: Mediastinal gray zone lymphoma (MGZL) is a rare B-cell lymphoma characterized by overlapping clinicopathologic and molecular features of primary mediastinal B-cell lymphoma (PMBL) and classical Hodgkin lymphoma (CHL). Under current WHO-HEMA5 and International Consensus Classification (ICC) frameworks, MGZL is restricted to EBV-negative lymphomas arising in the mediastinum. Methods: This review summarizes current evidence on epidemiology, clinical presentation, pathology, molecular characteristics, diagnostic challenges, and therapeutic approaches to MGZL, with data derived from retrospective series, limited prospective cohorts, and recent molecular studies. Results: MGZL predominantly affects young adults and commonly presents with bulky mediastinal disease. Diagnosis is challenging due to transitional morphology, pleomorphic Reed–Sternberg-like cells, and variable expression of B-cell and activation markers. Molecular studies demonstrate shared alterations with PMBL and CHL, including 9p24.1 (JAK2/PD-L1/PD-L2) gains, while additional reported features such as HOXA5 hypomethylation and MYC copy number gains support its biological distinctiveness, although evidence remains limited. Frontline treatment commonly involves intensive chemoimmunotherapy regimens such as DA-EPOCH-R; however, outcomes remain inferior to PMBL and CHL, with 5-year overall survival rates of approximately 40–60%. Relapsed or refractory disease frequently requires salvage chemotherapy and autologous stem cell transplantation. Immune-based therapies, including brentuximab vedotin and PD-1 inhibitors, have shown promising activity, particularly in combination. Conclusions: MGZL remains a diagnostically challenging and therapeutically complex lymphoma with inferior outcomes compared with related mediastinal lymphomas. Advances in molecular profiling and immunotherapy offer promising avenues toward more personalized treatment; however, prospective clinical trials and international collaboration are urgently needed to establish evidence-based management strategies for this rare entity. Full article
Show Figures

Figure 1

17 pages, 1726 KB  
Article
Curcuminoids Activate TET Enzymes and Increase DNA Hydroxymethylation and Active Demethylation in Leukemia Cells
by Sridhar A. Malkaram, Suhila Sawesi, Botao Peng, Badreldeen Rashrash, Hailey Cox and Tamer E. Fandy
Int. J. Mol. Sci. 2026, 27(1), 310; https://doi.org/10.3390/ijms27010310 - 27 Dec 2025
Viewed by 258
Abstract
Curcuminoids demonstrate diverse pharmacological activity as antioxidant, neuroprotective, antitumor, and anti-inflammatory drugs. Dimethoxycurcumin (DMC) is a metabolically stable analog of curcumin, and both drugs modify the activity of several epigenetic enzymes that affect DNA methylation and histone modifications. 5-hydroxymethylcytosine (5hmC) is an epigenetic [...] Read more.
Curcuminoids demonstrate diverse pharmacological activity as antioxidant, neuroprotective, antitumor, and anti-inflammatory drugs. Dimethoxycurcumin (DMC) is a metabolically stable analog of curcumin, and both drugs modify the activity of several epigenetic enzymes that affect DNA methylation and histone modifications. 5-hydroxymethylcytosine (5hmC) is an epigenetic mark involved in active demethylation and in gene expression regulation. The effect of curcuminoids on the activity and expression of TET enzymes involved in 5hmC oxidation and active demethylation in leukemia cells is unclear. In this study, we investigated the impact of curcumin and DMC on the activity and expression of the three isoforms of TET enzymes. We also studied their effect on global 5hmC and performed a genome-wide analysis of 5hmC distribution at the single CpG level using oxidative bisulfite sequencing, which can differentiate between 5hmC and 5-methylcytosine. Both curcumin and DMC increased the activity and the mRNA expression of the three isoforms of TET. Concordantly, they also increased the global 5hmC level in leukemia cells. Single CpG analysis showed that both drugs induced a 5hmC increase and active demethylation at gene promoters, CpG islands and shores, exons, introns, and intergenic regions. Curcumin induced a promoter 5hmC increase in 194 genes and promoter-active demethylation in 154 genes. On the other hand, DMC induced a promoter 5hmC increase in 173 genes and promoter-active demethylation in 171 genes. Our study identifies curcuminoids as active demethylators through the activation of TET enzymes and provides a rationale for testing their combination with DNA hypomethylating agents in leukemia animal models. Full article
(This article belongs to the Special Issue Cancer Biology and Epigenetic Modifications)
Show Figures

Figure 1

19 pages, 12590 KB  
Systematic Review
Clinical and Molecular Characterization of Myeloid Sarcoma: A Systematic Review and Meta-Analysis
by Dakshin Sitaram Padmanabhan, Jeff Justin Aguilar, Sushmitha Nanja Reddy, Asmita Shukla, Vikram Dhillon, Sikander Chohan, Anisha Rajavel, Razan Alhaddad, Ella Hu, Janaka S. S. Liyanage, Jay Yang and Suresh Kumar Balasubramanian
Cancers 2025, 17(24), 3975; https://doi.org/10.3390/cancers17243975 - 12 Dec 2025
Viewed by 497
Abstract
Background/Objectives: Myeloid sarcoma (MS) is a rare extramedullary manifestation of myeloid blasts, with limited systematic data, particularly regarding molecular (NGS) concordance between MS tissue and bone marrow. We hypothesized that clonal heterogeneity may exist between these sites due to their distinct biological [...] Read more.
Background/Objectives: Myeloid sarcoma (MS) is a rare extramedullary manifestation of myeloid blasts, with limited systematic data, particularly regarding molecular (NGS) concordance between MS tissue and bone marrow. We hypothesized that clonal heterogeneity may exist between these sites due to their distinct biological environments. Methods: We conducted a systematic review and meta-analysis of 85 studies encompassing 7241 MS patients, to evaluate clinical characteristics, mutational profiles, treatment patterns, and outcomes. Mutational concordance or discordance between MS and bone marrow was assessed in a subset of 112 patients. Results: Male predominance (59%) and skin/soft tissue localization (31%) were most common. NPM1 (25%) and FLT3 (20%) were the most frequently reported mutations. Among 112 patients with paired sequencing, 56% showed discordance in mutational profiles. NPM1 was significantly enriched in MS sites compared to bone marrow (35% vs. 21%, p = 0.02) and was associated with skin involvement. Discordance was more frequent in isolated and secondary MS. Venetoclax with hypomethylating agents achieved a 44% response rate, mainly in secondary MS. Post-transplant isolated extramedullary relapse occurred in 46% of relapsed patients and was linked to high rates of graft-versus-host disease. The pooled median overall survival was 12.8 months. Conclusions: MS demonstrates significant molecular heterogeneity. Routine site-specific NGS profiling may guide targeted therapy in this rare disease. Full article
(This article belongs to the Section Systematic Review or Meta-Analysis in Cancer Research)
Show Figures

Figure 1

36 pages, 52286 KB  
Article
Multi-Omics and Functional Analysis of BFSP1 as a Prognostic and Therapeutic Target in Liver Hepatocellular Carcinoma
by Kyu-Shik Lee and Jongwan Kim
Medicina 2025, 61(12), 2196; https://doi.org/10.3390/medicina61122196 - 11 Dec 2025
Viewed by 292
Abstract
Background and Objectives: Although beaded filament structural protein 1 (BFSP1) may be involved in oncogenic mechanisms, its clinical relevance and functional role in liver hepatocellular carcinoma (LIHC) remain unclear. This study examined the prognostic significance, regulatory mechanisms, and potential therapeutic implications of BFSP1 [...] Read more.
Background and Objectives: Although beaded filament structural protein 1 (BFSP1) may be involved in oncogenic mechanisms, its clinical relevance and functional role in liver hepatocellular carcinoma (LIHC) remain unclear. This study examined the prognostic significance, regulatory mechanisms, and potential therapeutic implications of BFSP1 in LIHC. Materials and Methods: Comprehensive bioinformatics analysis was performed across multiple platforms using datasets derived from The Cancer Genome Atlas. Differential gene expression, DNA methylation, copy number variation, immune cell infiltration, drug sensitivity, and co-expression networks were systematically examined. Functional enrichment analyses of protein–protein and gene–gene interaction networks were conducted using STRING and GeneMANIA. Additionally, short interfering RNA-mediated knockdown and wound-healing assays were performed in HepG2 cells to evaluate BFSP1 function in vitro. Results: The results showed that BFSP1 mRNA expression was significantly upregulated in tissues from LIHC patients. Elevated BFSP1 levels were associated with poorer prognostic patterns, which were further supported by detailed clinicopathological subgroup analyses. Furthermore, BFSP1 expression was correlated with promoter hypomethylation and associated with patterns of tumor-infiltrating immune cells, including specific immune cell subtypes such as M1 and M2 macrophages. Integrative analyses revealed strong associations between BFSP1 and drug sensitivity, as well as a regulatory network encompassing genes involved in the cell cycle, DNA repair, and metabolic processes. Functional knockdown of BFSP1 significantly reduced HepG2 cell migration in vitro, as assessed by wound healing assay, with decreased wound closure at 24 h (11.0% vs. 16.5%) and 48 h (7.4% vs. 12.5%) compared with the control (p < 0.05, n = 6 biological replicates). Conclusions: In conclusion, these findings suggest that BFSP1 functions as a multifaceted prognostic biomarker and a potential therapeutic target for LIHC. Full article
(This article belongs to the Section Pharmacology)
Show Figures

Figure 1

29 pages, 2185 KB  
Review
Methionine Adenosyltransferase 1A and S-Adenosylmethionine in Alcohol-Associated Liver Disease
by Lucía Barbier-Torres, Jyoti Chhimwal, José M. Mato and Shelly C. Lu
Antioxidants 2025, 14(12), 1486; https://doi.org/10.3390/antiox14121486 - 11 Dec 2025
Viewed by 750
Abstract
Alcohol-associated liver disease (ALD) is a leading cause of liver-related morbidity, mortality, and premature death worldwide. Its pathogenesis is complex and incompletely understood, with disrupted methionine metabolism as a key contributor. This pathway converts methionine into S-adenosylmethionine (SAM or SAMe), the principal methyl [...] Read more.
Alcohol-associated liver disease (ALD) is a leading cause of liver-related morbidity, mortality, and premature death worldwide. Its pathogenesis is complex and incompletely understood, with disrupted methionine metabolism as a key contributor. This pathway converts methionine into S-adenosylmethionine (SAM or SAMe), the principal methyl donor, a precursor of glutathione (GSH), and a critical regulator of hepatocellular function. Alterations in methionine metabolism are primarily driven by downregulation of methionine adenosyltransferase 1A (MAT1A), the liver-specific gene encoding the MATα1 subunit responsible for SAMe biosynthesis. Reduced MAT1A expression and activity lead to hepatic SAMe and GSH deficiency, resulting in global hypomethylation, mitochondrial dysfunction, impaired lipid metabolism, and progressive liver injury, hallmarks of ALD. Recent studies show that MATα1 also localizes to hepatocyte mitochondria, where its selective depletion contributes to mitochondrial dysfunction in ALD. Experimental models demonstrate that SAMe supplementation restores methylation capacity, replenishes GSH, reduces oxidative stress, and improves mitochondrial function and liver histology. Preservation of mitochondrial MATα1 also protects against ALD, underscoring its importance in hepatocellular health. Clinical exploration of SAMe in early-stage ALD suggests potential benefit and motivates continued investigation into treatment strategies that build on and extend beyond supplementation. This review summarizes current knowledge on the role of the MAT1A/SAMe axis in ALD pathophysiology, emphasizing molecular functions and critically evaluating preclinical and clinical evidence for potential therapy. Full article
(This article belongs to the Special Issue Alcohol-Induced Oxidative Stress in Health and Disease, 2nd Edition)
Show Figures

Figure 1

22 pages, 8311 KB  
Article
Promoter Hypomethylation Unleashes HMGA1 to Orchestrate Immune Evasion and Therapy Resistance Across Cancers
by Iram Shahzadi, Taswar Ahsan, Shoaib Anwaar, Wajid Zaman and Houjun Xia
Biology 2025, 14(12), 1758; https://doi.org/10.3390/biology14121758 - 9 Dec 2025
Viewed by 533
Abstract
High mobility group A1 (HMGA1) is a chromatin-associated protein that regulates transcription and drives cancer progression. In this pan-cancer study, we analyzed multi-omics data to comprehensively characterize HMGA1’s expression patterns, prognostic significance, epigenetic regulation, and immunotherapy roles. We found that HMGA1 was markedly [...] Read more.
High mobility group A1 (HMGA1) is a chromatin-associated protein that regulates transcription and drives cancer progression. In this pan-cancer study, we analyzed multi-omics data to comprehensively characterize HMGA1’s expression patterns, prognostic significance, epigenetic regulation, and immunotherapy roles. We found that HMGA1 was markedly upregulated in most cancers, mainly driven by promoter hypomethylation and copy number alterations. Elevated HMGA1 expression was consistently associated with unfavorable patient survival, stemness features, and the activation of oncogenic signaling pathways. Crucially, HMGA1 expression correlated with an immune-excluded tumor microenvironment, characterized by suppressed stromal and immune scores. Even in tumors with immune infiltration, high HMGA1 predicted poor prognosis, likely mediated by enhanced regulatory T-cell (Treg) recruitment and impaired effector immune function. Moreover, HMGA1 levels were positively correlated with tumor mutational burden (TMB), and microsatellite instability (MSI), and immunotherapy-related checkpoints including PD-1, CTLA-4, and TIGIT. Drug sensitivity analysis further revealed that HMGA1 predicted resistance to AKT inhibitors, which was experimentally validated in breast cancer cells treated with Capivasertib. Collectively, our findings establish HMGA1 as a pivotal oncogenic regulator and a promising biomarker for prognosis and for guiding strategies in immunotherapy and overcoming targeted therapy resistance. Full article
Show Figures

Figure 1

18 pages, 1251 KB  
Article
Epigenetic and Transcriptomic Alterations of Protein Aggregation-Linked Genes in Suicide: A Pilot Study
by Taja Bedene, Julija Šmon, Alja Videtič Paska, Tomaž Zupanc and Katarina Kouter
Genes 2025, 16(12), 1467; https://doi.org/10.3390/genes16121467 - 8 Dec 2025
Viewed by 389
Abstract
Background/Objectives: Suicide is a significant public health concern with a multifactorial etiology. The biological background of suicide is not sufficiently explored, which encumbers suicide prevention. Epigenetic mechanisms may mediate environmental influences on suicide risk. Recent studies have suggested that protein aggregation [...] Read more.
Background/Objectives: Suicide is a significant public health concern with a multifactorial etiology. The biological background of suicide is not sufficiently explored, which encumbers suicide prevention. Epigenetic mechanisms may mediate environmental influences on suicide risk. Recent studies have suggested that protein aggregation occurs in the brains of patients with chronic psychiatric disorders and suicidality, which may influence disease trajectory. However, the intersection between epigenetics and proteinopathy in suicide remains unexplored. Our pilot study investigated whether aggregation-related genes show epigenetic and transcriptional alterations in the post-mortem brains of individuals who had died by suicide. Methods: Brain tissue from 69 male subjects (32 suicide by hanging, 37 sudden cardiac death controls) was collected at autopsy. Genome-wide hippocampal DNA methylation data from our previous reduced representation bisulfite sequencing (RRBS) study were reanalyzed to identify differentially methylated cytosines (DMCs) in candidate aggregation-related genes. The expression of nine candidate and three reference genes in the hippocampus and Brodmann area 46 was assessed by qPCR. Statistical analyses were performed using Student’s t-test or Mann–Whitney U test (p < 0.05 was considered significant). Results: Reanalysis revealed hypomethylation in suicide cases within CRMP1, DISC1, MAPT, SOD1, PRKN, GABARAPL1, GRIN2A, and GRIN2B. In the hippocampus, suicides exhibited increased expression of CRMP1, SOD1, PRKN, GABARAPL1, and GRIN2A, and decreased MAPT expression. The GRIN2A/GRIN2B ratio was significantly elevated. In Brodmann area 46, altered expression was limited to increased GRIN2A and decreased DISC1. Conclusions: This is the first study to implicate epigenetic and transcriptional dysregulation of protein aggregation-associated genes in suicide. The findings suggest a possible role for proteostasis disturbances in suicidality, particularly within the hippocampal pathways related to stress response and synaptic signaling. Validation in larger cohorts and protein-level studies are warranted to determine the functional significance of these findings. Full article
(This article belongs to the Section Epigenomics)
Show Figures

Figure 1

13 pages, 7254 KB  
Article
Integrated DNA Methylation and Transcriptome Analysis Reveals Epigenetic Mechanisms of Lactation Performance Differences in Cloned Buffalo
by Jia-Hao Hu, Hai-Ying Zheng, Chun-Yan Yang and Jiang-Hua Shang
Int. J. Mol. Sci. 2025, 26(23), 11585; https://doi.org/10.3390/ijms262311585 - 29 Nov 2025
Viewed by 317
Abstract
Buffalo milk plays a vital role in the dairy industry, with milk yield regulated by both transcriptomic and epigenetic mechanisms. While previous studies have primarily focused on differences among individuals or breeds, the epigenetic basis underlying milk yield variation in genetically identical animals [...] Read more.
Buffalo milk plays a vital role in the dairy industry, with milk yield regulated by both transcriptomic and epigenetic mechanisms. While previous studies have primarily focused on differences among individuals or breeds, the epigenetic basis underlying milk yield variation in genetically identical animals remains poorly understood. In this study, we employed a cloned buffalo model and integrated whole-genome bisulfite sequencing (WGBS) with RNA sequencing (RNA-seq) to investigate how DNA methylation and transcriptional regulation contribute to milk yield variation. Results tentatively revealed that low-yielding buffalo exhibited globally reduced DNA methylation in mammary tissues, with distinct distribution patterns across genomic features and regulatory regions. Differentially methylated genes were enriched in PI3K-Akt, HIF-1, and immune-related pathways, whereas hypomethylated genes were associated with calcium signaling, cAMP pathways, and metabolic processes. Transcriptome analysis showed that high-yielding buffalo upregulated genes involved in lipid metabolism and cell proliferation, while low-yielding buffalo displayed enrichment in immune stress and amino acid metabolism. Integrative analysis identified 126 hypo-upregulated genes and highlighted hub regulators such as KLF6, NR4A1, ESR1, KCNQ1. Collectively, this study outlines a preliminary multi-omics regulatory landscape of milk yield variation in cloned buffalo, suggests the interplay between DNA methylation and transcription, provides preliminary insights into the potential interplay between DNA methylation and transcription, and suggests potential connections that merit further investigation. Full article
(This article belongs to the Section Molecular Genetics and Genomics)
Show Figures

Figure 1

15 pages, 3224 KB  
Article
Core Promoters of Pig SOD2 Gene and Its Expression Regulation by DNA Methylation
by Minjun Zhao, Zhaoqi Pang, Chunhui Jia, Shunran Zhao, Wei Xia, Junjie Li and Chenyu Tao
Vet. Sci. 2025, 12(12), 1133; https://doi.org/10.3390/vetsci12121133 - 28 Nov 2025
Viewed by 304
Abstract
In pig production, oxidative stress in the placentas of pregnant sows is one of the most important factors affecting reproductive performance. Superoxide dismutase SOD2 is a critical component of the antioxidant system and determines the antioxidant capacity of cells. The expression of the [...] Read more.
In pig production, oxidative stress in the placentas of pregnant sows is one of the most important factors affecting reproductive performance. Superoxide dismutase SOD2 is a critical component of the antioxidant system and determines the antioxidant capacity of cells. The expression of the SOD2 gene is reportedly regulated by DNA methylation. At present, there are abundant reports on the function and structure of SOD2, but how DNA methylation affects the expression of SOD2 in pigs is still unclear. In this study, we identified the core promoters of SOD2 gene and verified the important transcription factor binding sites. Treatment of porcine placental trophoblast cells with a DNA methyltransferase (DNMT) inhibitor reduced promoter methylation and increased SOD2 expression. Treatment of SOD2 promoter fragments with CpG methyltransferase M.SssI reduced promoter activity. In summary, the SOD2 core promoter is located at −275/−66 bp. Hypomethylation of the core promoter promotes the expression of SOD2, while hypermethylation reduces promoter activity. This study provides a theoretical basis for further investigation into the regulation of porcine SOD2 gene by DNA methylation. Full article
(This article belongs to the Special Issue Future Perspectives in Pig Reproductive Biotechnology)
Show Figures

Figure 1

Back to TopTop