Sign in to use this feature.

Years

Between: -

Subjects

remove_circle_outline
remove_circle_outline
remove_circle_outline
remove_circle_outline
remove_circle_outline
remove_circle_outline
remove_circle_outline
remove_circle_outline

Journals

remove_circle_outline
remove_circle_outline
remove_circle_outline
remove_circle_outline
remove_circle_outline
remove_circle_outline
remove_circle_outline
remove_circle_outline
remove_circle_outline
remove_circle_outline
remove_circle_outline

Article Types

Countries / Regions

remove_circle_outline
remove_circle_outline
remove_circle_outline
remove_circle_outline
remove_circle_outline
remove_circle_outline
remove_circle_outline

Search Results (425)

Search Parameters:
Keywords = hydrocephalus

Order results
Result details
Results per page
Select all
Export citation of selected articles as:
20 pages, 1220 KB  
Review
Brain Lymphatic Dysfunction in Subarachnoid Hemorrhage: Pathophysiology and Clinical Implications
by Shuangyi Guo, John H. Zhang, Warren Boling and Lei Huang
Biomolecules 2026, 16(4), 616; https://doi.org/10.3390/biom16040616 - 21 Apr 2026
Abstract
Aneurysmal subarachnoid hemorrhage (SAH) remains a devastating cerebrovascular disorder with high morbidity and mortality, despite advances in aneurysm securing and neurocritical care. Clinical outcomes are determined by early brain injury (EBI), delayed cerebral ischemia (DCI), hydrocephalus, and long-term cognitive impairment, extending beyond the [...] Read more.
Aneurysmal subarachnoid hemorrhage (SAH) remains a devastating cerebrovascular disorder with high morbidity and mortality, despite advances in aneurysm securing and neurocritical care. Clinical outcomes are determined by early brain injury (EBI), delayed cerebral ischemia (DCI), hydrocephalus, and long-term cognitive impairment, extending beyond the traditional focus on large-vessel vasospasm alone. Emerging evidence identifies the dysfunction of the glymphatic system and meningeal lymphatic pathway, the brain’s primary clearance pathways, as a central and unifying mechanism linking acute hemorrhagic injury to delayed and chronic neurological sequelae. Following SAH, acute intracranial pressure elevation, subarachnoid blood clot burden, loss of arterial pulsatility, venous congestion, astrocytic aquaporin-4 perivascular depolarization, and neuroinflammation converge to suppress cerebrospinal fluid–interstitial fluid exchange and outflow in glymphatic system and subsequent meningeal lymphatic drainage. Persistent clearance failure promotes the retention of blood breakdown products, inflammatory mediators, and metabolic waste, amplifying microvascular dysfunction, cortical spreading depolarizations, blood–brain barrier disruption, and secondary ischemic injury. Importantly, accumulating data highlight venous pathology and meningeal lymphatic impairment as critical, yet underappreciated, contributors to delayed injury and post-SAH hydrocephalus. In this review, we synthesize the current knowledge of the physiological organization of glymphatic and meningeal lymphatic systems, delineate the mechanistic and molecular drivers of their dysfunction after SAH, and discuss clinical implications for EBI, DCI, hydrocephalus, and long-term cognitive outcomes. We further outline future directions, including translational imaging, biomarker development, and therapeutic strategies targeting clearance pathways, to advance disease-modifying approaches in SAH. Full article
Show Figures

Figure 1

12 pages, 4465 KB  
Case Report
Hyponatremia Following Endoscopic Third Ventriculostomy in an Adolescent with an Aqueductal Web: A Case Report
by Tingting Feng, Lee Ping Ng, Wan Tew Seow and Sharon Y. Y. Low
Reports 2026, 9(2), 122; https://doi.org/10.3390/reports9020122 - 17 Apr 2026
Viewed by 190
Abstract
Background and Clinical Significance: Endoscopic third ventriculostomy (ETV) is a well-established cerebrospinal fluid (CSF) diversion technique for treating obstructive hydrocephalus. Here, the complication of post-ETV hyponatremia is rare. Separately, aqueductal web as a cause of obstructive hydrocephalus is also an uncommon occurrence. We [...] Read more.
Background and Clinical Significance: Endoscopic third ventriculostomy (ETV) is a well-established cerebrospinal fluid (CSF) diversion technique for treating obstructive hydrocephalus. Here, the complication of post-ETV hyponatremia is rare. Separately, aqueductal web as a cause of obstructive hydrocephalus is also an uncommon occurrence. We present an unusual case of an adolescent who presented with late symptoms of obstructive hydrocephalus secondary to an aqueductal web and developed a delayed onset of post-operative hyponatremia after a successful ETV procedure. Pertinent aspects of the case are discussed in corroboration with the recent literature. Case Presentation: A previously well 14 year old presented with symptoms of raised intracranial pressure. Neuroimaging demonstrated progressively enlarging ventricles associated with an aqueductal web. She underwent an uneventful ETV and was discharged home. However, she was readmitted for symptomatic hyponatremia that was investigated and most likely attributed to Syndrome of Inappropriate Antidiuretic Hormone Secretion (SIADH). She was managed with fluid restriction with good clinical improvement. Conclusions: We herein report a case of delayed onset of obstructive hydrocephalus secondary to an aqueductal web, treatment challenges faced and the patient’s unexpected occurrence of hyponatremia after a technically successful ETV. This emphasizes that clinicians need to be mindful of this potential post-operative complication and the ability to discern subtle symptoms in a patient whose clinical signs may not be straightforward. Full article
Show Figures

Figure 1

12 pages, 226 KB  
Article
Feasibility of a Short-Stay Lumboperitoneal Shunt Pathway Based on Perioperative Optimization and Individualized Discharge Decision-Making: A Pilot Before–After Study
by Tatsuya Tanaka, Eiichi Suehiro, Anh Tran Hue, Ryosuke Doi, Shunsuke Hatakenaka, Junpei Kato, Tomihiro Wakamiya, Kimihiro Nakahara, Takashi Agari, Masahiro Indo, Takashi Sugawara, Hiroshi Itokawa, Kazuaki Shimoji, Keisuke Onoda and Akira Matsuno
J. Pers. Med. 2026, 16(4), 223; https://doi.org/10.3390/jpm16040223 - 17 Apr 2026
Viewed by 129
Abstract
Background: Lumboperitoneal (LP) shunt surgery is an established treatment for idiopathic normal pressure hydrocephalus (iNPH). In Japan, patients undergoing LP shunt surgery are often hospitalized for several days to more than one week after surgery, even in uncomplicated cases, reflecting concerns regarding [...] Read more.
Background: Lumboperitoneal (LP) shunt surgery is an established treatment for idiopathic normal pressure hydrocephalus (iNPH). In Japan, patients undergoing LP shunt surgery are often hospitalized for several days to more than one week after surgery, even in uncomplicated cases, reflecting concerns regarding early complications, cerebrospinal fluid overdrainage, and discharge readiness in older adults. This study evaluated the feasibility and short-term safety of a perioperative optimization pathway for planned short-stay hospitalization after LP shunt surgery. Methods: This single-center retrospective before-and-after cohort study included 15 consecutive patients who underwent elective LP shunt surgery. Six patients were managed using a conventional hospitalization pathway, whereas nine patients were treated under a short-stay pathway targeting discharge after one postoperative night. Key perioperative modifications included a uniform higher initial programmable valve pressure (level 7), structured discharge education, scheduled postoperative analgesia, waterproof wound sealing permitting early showering, and early outpatient follow-up with head computed tomography for staged valve pressure adjustment. The primary outcome was 30-day safety, defined as readmission, reoperation, or major postoperative complications. Results: Baseline characteristics were generally comparable between groups, although the short-stay group was slightly older and had more frequent antithrombotic therapy. Mean hospital length of stay was shorter in the short-stay group than in the conventional group (3.7 ± 2.0 vs. 9.7 ± 0.8 days; median, 3 vs. 9.5 days). Orthostatic headache requiring valve adjustment occurred in three conventional cases but in none of the short-stay patients. No patients in the short-stay group required readmission or reoperation within 30 days. Conclusions: In this pilot before-and-after study, a short-stay LP shunt pathway incorporating perioperative optimization and individualized discharge decision-making was feasible and was not associated with an apparent increase in early adverse events. These findings should be interpreted as exploratory and may support further evaluation of short-stay management strategies for selected patients undergoing LP shunt surgery in Japan. Full article
(This article belongs to the Special Issue Personalized Approaches in Neurosurgery)
25 pages, 3692 KB  
Article
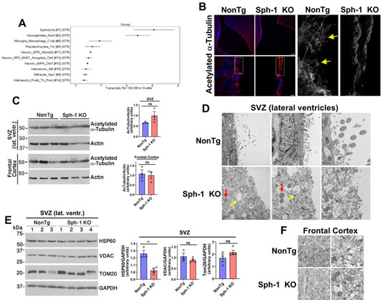
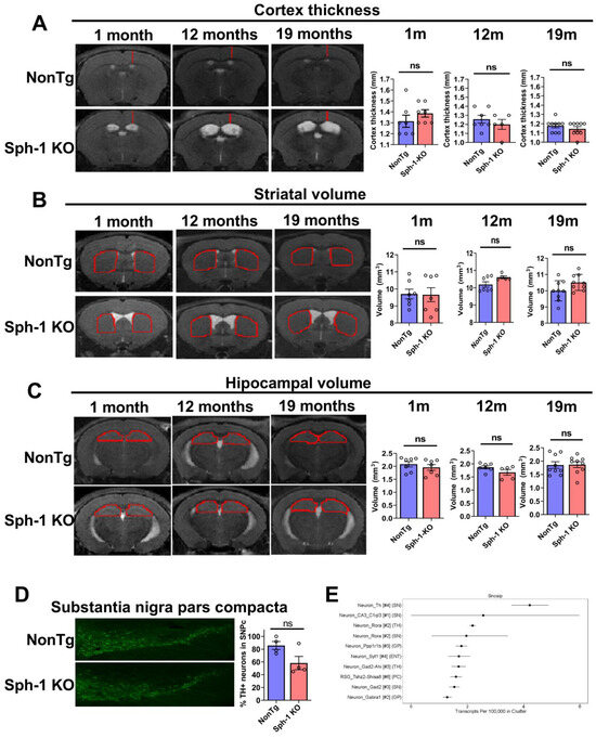
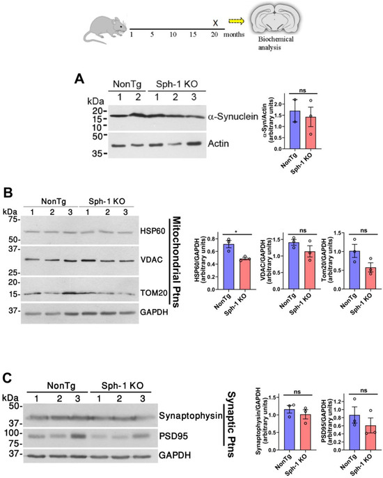
Synphilin-1 Is Essential for Cytoskeletal Integrity of Brain Ventricular Cilia and Mitochondrial Proteostasis
by Malik Farhoud, Ankit Kumar Shah, Nicole Pavoncello, Haya Hamza, Fatimah Abd Elghani, Vered Shani, Michal Toren-Hershkoviz, Sofia Zaer, Galit Saar, Lihi Shaulov, Zagorka Vitic, Claude Brodski, Inon Maoz, Salman Zubedat, Avi Avital, Hazem Safory and Simone Engelender
Int. J. Mol. Sci. 2026, 27(8), 3499; https://doi.org/10.3390/ijms27083499 - 14 Apr 2026
Viewed by 245
Abstract
Parkinson’s disease (PD) is a common neurodegenerative disorder marked by progressive loss of dopaminergic neurons in the substantia nigra pars compacta and the accumulation of Lewy bodies, intracellular inclusions enriched in α-synuclein. Synphilin-1 interacts with α-synuclein, localizes to Lewy bodies, and has been [...] Read more.
Parkinson’s disease (PD) is a common neurodegenerative disorder marked by progressive loss of dopaminergic neurons in the substantia nigra pars compacta and the accumulation of Lewy bodies, intracellular inclusions enriched in α-synuclein. Synphilin-1 interacts with α-synuclein, localizes to Lewy bodies, and has been implicated in inclusion formation and neuroprotection in cellular and animal models; however, its physiological function in vivo remains poorly defined. Here, we generated and characterized a synphilin-1 knockout (Sph-1 KO) mouse by targeted genetic deletion of the Sph-1 locus and performed a comprehensive phenotyping battery including behavioral testing as well as biochemical, histological, structural, and ultrastructural analyses. Sph-1 KO mice survived to nearly two years of age and showed normal body weight, lifespan, motor performance, learning and memory, anxiety-like behavior, attention, and gross brain morphology. Western blot analyses indicated that levels of α-synuclein and synaptic proteins were largely unchanged. While outer mitochondrial membrane proteins were unaffected, the mitochondrial matrix protein HSP60 was reduced, consistent with altered mitochondrial proteostasis in the absence of synphilin-1. Strikingly, histochemical analyses, magnetic resonance imaging, and electron microscopy revealed early-onset hydrocephalus in Sph-1 KO mice associated with severe loss and disorganization of motile ependymal cilia in the ventricular lining, a cell type that normally expresses high levels of synphilin-1. Ultrastructural and immunohistochemical analyses revealed disrupted ependymal architecture, mislocalization of acetylated α-tubulin to the cytoplasm, cellular swelling, and enlarged, aberrant mitochondria, whereas cortical neurons appeared largely structurally unaffected. Together, these findings identify synphilin-1 as a key regulator of microtubule organization and cytoskeletal/organelle homeostasis in ependymal cells, required to maintain motile ciliogenesis, cerebrospinal fluid flow, and ventricular integrity. This unexpected role for synphilin-1 in ciliated brain epithelia, along with a reduction in the critical mitochondrial chaperone HSP60, broadens our understanding of synphilin-1 biology and provides a new framework for its potential relevance to PD-associated pathology. Full article
(This article belongs to the Special Issue Novel Biomarkers and Treatment Strategies for Parkinson’s Disease)
Show Figures

Figure 1

19 pages, 745 KB  
Systematic Review
Timing and Outcomes of Cranioplasty After Decompressive Craniectomy: A Systematic Review of Neurological Recovery, Complications, and Predictive Factors
by András Gati, Árpád Viola, Yousif Qais Al-Khafaji, Siran Aslan, Mustafa Qais Al-Khafaji, Yousif Asaad Taha, Murtadha Qais Al-Khafaji, Georgia Koudigkeli, Shahad Qais Al-Khafaji and Mohammad Walid Al-Smadi
J. Clin. Med. 2026, 15(8), 2813; https://doi.org/10.3390/jcm15082813 - 8 Apr 2026
Viewed by 374
Abstract
Background: The optimal timing of cranioplasty (CP) after decompressive craniectomy (DC) remains debated. Early reconstruction may enhance neurological recovery through restoration of cerebral perfusion and cerebrospinal fluid dynamics, yet concerns persist regarding postoperative complications. Objective: To evaluate the impact of early versus delayed [...] Read more.
Background: The optimal timing of cranioplasty (CP) after decompressive craniectomy (DC) remains debated. Early reconstruction may enhance neurological recovery through restoration of cerebral perfusion and cerebrospinal fluid dynamics, yet concerns persist regarding postoperative complications. Objective: To evaluate the impact of early versus delayed cranioplasty on neurological outcomes and postoperative complications in adults following decompressive craniectomy. Methods: A systematic review was conducted in accordance with PRISMA guidelines (PROSPERO ID: CRD420251123808). PubMed, OVID, and Web of Science were searched for studies published between January 2017 and December 2025. Eligible studies compared early and delayed CP in adults and reported neurological outcomes and/or complications. Results: Twenty-one retrospective cohort studies including 8462 patients were analyzed. Neurological improvement was observed in both groups across multiple validated scales (GOSE, GOS, GCS, mRS, BI, FIM, NIHSS, MMSE). Early CP was consistently associated with superior recovery, including higher one-year Barthel Index improvement (74.1% vs. 54.8%), greater FIM gains (7.31% vs. 4.66%), and higher composite recovery rates (95.6% vs. 80.0%). No study demonstrated superior recovery with delayed CP. Infection, hydrocephalus, and seizure rates were comparable between groups. However, hematoma (21% vs. 10.4%) and hygroma (7.49% vs. 4.73%) were more frequent after early CP, although hematoma rates were influenced by a large database study. Bone flap resorption was less frequent with early CP (1.44% vs. 6.26%). Conclusions: Early cranioplasty is associated with improved neurological recovery but carries an increased risk of select complications, particularly hematoma and hygroma, representing a clinically relevant trade-off. Delayed CP does not demonstrate overall superior safety due to higher bone flap resorption. Timing should be individualized, and prospective multicenter studies with standardized definitions are needed. Full article
(This article belongs to the Special Issue Clinical Management of Traumatic Brain Injury)
Show Figures

Figure 1

9 pages, 1529 KB  
Case Report
Management of Aneurysmal Subarachnoid Hemorrhage During Pregnancy with a Devastating Clinical Course: A Case Report
by You Sub Kim, Sung Pil Joo and Tae Sun Kim
J. Clin. Med. 2026, 15(7), 2718; https://doi.org/10.3390/jcm15072718 - 3 Apr 2026
Viewed by 306
Abstract
Background: Aneurysmal subarachnoid hemorrhage (SAH) during pregnancy is rare, occurring in approximately 0.01–0.05% of pregnancies, most commonly in the third trimester. Its management is particularly challenging, requiring careful consideration of both maternal and fetal outcomes. Methods: We report the case of a 32-year-old [...] Read more.
Background: Aneurysmal subarachnoid hemorrhage (SAH) during pregnancy is rare, occurring in approximately 0.01–0.05% of pregnancies, most commonly in the third trimester. Its management is particularly challenging, requiring careful consideration of both maternal and fetal outcomes. Methods: We report the case of a 32-year-old woman at 31 weeks of gestation who presented with severe headache and left third cranial nerve palsy. Imaging revealed diffuse SAH with significant obstructive hydrocephalus and a 5 mm left posterior communicating artery aneurysm. Following multidisciplinary discussion, surgical clipping was performed while preserving the pregnancy to allow for fetal lung maturation. On postoperative day 8, the patient developed right-sided weakness and aphasia secondary to severe vasospasm. Initial management with catecholamine-induced hypertension resulted in increased uterine contractions and fetal distress. Subsequent intra-arterial administration of nimodipine effectively resolved the vasospasm, enabling cessation of vasopressor therapy. After achieving fetal lung maturity, cesarean section was performed at 34 weeks, followed by ventriculo-peritoneal shunt placement for communicating hydrocephalus. Due to sustained shunt failure, the distal catheter was finally inserted into the superior vena cava at the junction of the atrium. Results: The patient showed gradual neurological recovery with complete resolution of third cranial nerve palsy, and both mother and infant were discharged without complications. Conclusions: This case highlights that while standard vasospasm therapies can be implemented during pregnancy, hemodynamic approaches may provoke maternal and fetal complications. Endovascular rescue strategies should be promptly considered for severe vasospasm, and ventriculo-atrial shunting for complex communicating hydrocephalus may serve as a viable alternative option in post-cesarean patients. Full article
Show Figures

Figure 1

13 pages, 3107 KB  
Case Report
Dominant Temporo-Basal Glioblastoma with Rapid Progressive Aphasia: Venous-Anchored Maximal Safe Resection and Quantified Language Recovery
by Valentin Titus Grigorean, Adrian Vasile Dumitru, Nicolaie Dobrin, Matei Șerban, Răzvan-Adrian Covache-Busuioc, Corneliu Toader, Andrei Marin and Carmen Giuglea
Diagnostics 2026, 16(7), 1057; https://doi.org/10.3390/diagnostics16071057 - 1 Apr 2026
Viewed by 337
Abstract
Background and Clinical Significance: Modern neuro-oncologists encounter a major challenge when dealing with glioblastomas located in the dominant hemisphere’s temporo-basal area, because their invasive nature disrupts the proximity to eloquent cortical areas (language and speech), as well as skull base venous structures, [...] Read more.
Background and Clinical Significance: Modern neuro-oncologists encounter a major challenge when dealing with glioblastomas located in the dominant hemisphere’s temporo-basal area, because their invasive nature disrupts the proximity to eloquent cortical areas (language and speech), as well as skull base venous structures, which can lead to a quick decline in function from the disruptions in these networks and the disconnection of corridor-level pathways. This manuscript illustrates the application of metric-based phenotyping, anatomically defined imaging, and venous-anchored microsurgical techniques that can aid in preserving the remaining functional reserve in patients with dominant hemisphere glioblastomas and demonstrate measurable outcomes through longitudinal follow-up data. Case Presentation: A 48-year-old right-handed male patient presented with a four-week history of progressively worsening symptoms consistent with a dominant hemisphere syndrome, resulting in a significant decrease in his independence (mRS 0 → 4; BI 55/100; IADL 2/8). His symptoms included non-fluent expressive aphasia with a marked inability to generate words and respond to verbal cues (BNT 8/30; SF 4 WPM). Additionally, he experienced prolonged lateralizing hemisensory decompensation and corticospinal tract dysfunction. Imaging studies revealed a large multiloculated cystic lesion located in the left temporo-basal region. The lesion displayed a thick irregular peripheral enhancement pattern with mural nodules and septa, and surrounding T2 hyperintensity extending into the temporal associative white matter, indicating disruption of the lexical–semantic networks and corridor-level tracts. Utilizing continuous SSEPS/MEPs during surgery, a skull base parallel ventral temporal corridor was developed to allow decompression of the cyst first, followed by cyst evacuation, inside-out cytoreduction, subpial dissection, and specific preservation of both superficial and deep temporal veins using selective capsular preservation at venous interface locations where necessary. Postoperative CT scans performed on POD #3 and POD #7 indicated stable decompression without hemorrhage or hydrocephalus complications, followed by rapid quantitative improvement in NIHSS (8 → 2), MoCA (18 → 26), BNT (8 → 26), SF (4 → 12), mRS (2 at discharge, 1 at follow-up), BI (85 at discharge, 95 at follow-up), and IADL (6/8 at discharge, 8/8 at follow-up). Histopathological examination confirmed a diagnosis of glioblastoma. Conclusions: This case study supports a model of a network- and vein-constrained glioblastoma of the dominant hemisphere in the temporo-basal region that can result in substantial restoration of language capabilities and preservation of functional reserves for additional therapies using venous-anchored subpial microsurgical approaches. The use of objective and quantifiable measures of phenotyping and longitudinal follow-up tracking could provide a reproducible method for measuring the degree of recovery of the affected network(s) and establishing safe boundaries for temporal glioma surgery. Full article
(This article belongs to the Special Issue Brain/Neuroimaging 2025–2026)
Show Figures

Figure 1

8 pages, 2320 KB  
Case Report
Basal Ganglia Ischemic Stroke as Sentinel Sign for Pediatric Tuberculous Meningitis in an Immunocompetent Child: A Case Report
by Albina Ponosheci Biçaku, Kurtesh Sherifi, Ardian Biçaku and Sadije Namani
Pediatr. Rep. 2026, 18(2), 44; https://doi.org/10.3390/pediatric18020044 - 18 Mar 2026
Viewed by 411
Abstract
Background: Tuberculous meningitis (TBM) is the most severe manifestation of tuberculosis in children, with high mortality rates and long-term neurological sequelae. Early diagnosis is challenging due to its nonspecific symptoms and insidious onset. Case Presentation: An 8-year-old previously healthy male, fully vaccinated, presented [...] Read more.
Background: Tuberculous meningitis (TBM) is the most severe manifestation of tuberculosis in children, with high mortality rates and long-term neurological sequelae. Early diagnosis is challenging due to its nonspecific symptoms and insidious onset. Case Presentation: An 8-year-old previously healthy male, fully vaccinated, presented with a two-week history of fever, headache, vomiting, and abdominal pain. Cerebrospinal fluid (CSF) analysis revealed lymphocytic pleocytosis, elevated protein, and low glucose levels, while multiplex polymerase chain reaction (PCR) testing for bacteria and viruses yielded negative results. Brain computed tomography (CT) revealed mild ventricular dilation and pansinusitis. Empirical antibacterial and antiviral therapy were initiated; however, the patient subsequently experienced neurological deterioration, including cranial nerve deficits and hemiparesis. Brain magnetic resonance imaging (MRI) demonstrated acute infarctions of the basal ganglia, raising suspicion for TBM. Repeated CSF sampling and Xpert MTB/RIF assay confirmed infection with Mycobacterium tuberculosis. Anti-tuberculosis treatment was initiated in combination with adjunctive corticosteroids, anticonvulsant and anticoagulant therapies, and supportive care, including neurosurgical intervention for hydrocephalus. After 16 months of treatment, the patient showed clinical improvement but sustained left-sided hemiparesis, visual impairment, and cognitive deficits. Conclusions: This case highlights the diagnostic challenges of pediatric TBM in immunocompetent and Bacillus Calmette–Guérin (BCG)-vaccinated children, particularly in the presence of initially negative microbiological findings. It emphasizes the importance of maintaining a high index of clinical suspicion and the crucial supportive role of neuroimaging findings, as well as the earlier initiation of empirical TB therapy especially when epidemiological plausibility exists. Early recognition and intervention remain critical to reducing morbidity and mortality associated with this devastating disease. Full article
(This article belongs to the Special Issue Infectious Diseases in Children and Adolescents)
Show Figures

Figure 1

13 pages, 462 KB  
Article
Comparative CT Ventricular Morphometrics in Hydrocephalus, Stroke, and Traumatic Brain Injury: A Distortion-Controlled Analysis
by Andrada-Iasmina Roşu, Laura Andreea Ghenciu, Ovidiu Alin Haţegan, Luminioara Maria Roşu, Emil Robert Stoicescu, Roxana Stoicescu, Emil-Radu Iacob and Sorin Lucian Bolintineanu
J. Clin. Med. 2026, 15(6), 2306; https://doi.org/10.3390/jcm15062306 - 18 Mar 2026
Viewed by 314
Abstract
Background/Objectives: Ventricular enlargement is a common finding on non-contrast computed tomography (CT) in acute neurological presentations, occurring in hydrocephalus, stroke, and traumatic brain injury. This study evaluated whether routinely available CT-based ventricular morphometric parameters can distinguish hydrocephalus from stroke and traumatic brain injury [...] Read more.
Background/Objectives: Ventricular enlargement is a common finding on non-contrast computed tomography (CT) in acute neurological presentations, occurring in hydrocephalus, stroke, and traumatic brain injury. This study evaluated whether routinely available CT-based ventricular morphometric parameters can distinguish hydrocephalus from stroke and traumatic brain injury using initial imaging examinations. Methods: This retrospective observational study included 186 adults (68 with hydrocephalus, 64 with stroke, and 54 with TBI) who underwent index non-contrast cranial CT. Quantitative ventricular parameters included Evans index and third ventricle width, alongside temporal horn dilation and periventricular edema. Multivariable logistic regression models were developed to assess diagnostic performance. A primary morphometric model and a distortion-controlled model incorporating midline shift, mass lesions, and hemorrhage burden were analyzed. Discrimination was evaluated using receiver operating characteristic (ROC) curves. Results: Patients with hydrocephalus showed significantly greater ventricular enlargement, with higher Evans index and third ventricle width compared with stroke and traumatic brain injury groups. The primary model demonstrated moderate discrimination (AUC 0.71). After adjustment for intracranial distortion variables, model performance improved substantially (AUC 0.91), with balanced sensitivity and specificity at optimized thresholds. Evans index and third ventricle width were the strongest independent predictors. Conclusions: CT-derived ventricular morphometrics provide a practical and reproducible approach for differentiating hydrocephalus from stroke and traumatic brain injury on first-presentation CT, supporting objective interpretation in routine neuroimaging practice. Full article
(This article belongs to the Special Issue Biomarkers and Diagnostics in Neurological Diseases)
Show Figures

Figure 1

18 pages, 2976 KB  
Article
Etiology and Risk Factors for Shunt Revision in Adult Hydrocephalus: A Single-Center Retrospective Cohort Study
by Christodoulos Komiotis, Anastasia Tasiou, Alexandros G. Brotis and Kostas N. Fountas
Brain Sci. 2026, 16(3), 318; https://doi.org/10.3390/brainsci16030318 - 17 Mar 2026
Viewed by 395
Abstract
Background/Objectives: Hydrocephalus is defined as the symptomatic accumulation of excessive cerebrospinal fluid (CSF) within the ventricular system. It has an estimated incidence of 85 cases per 100,000 population annually in adults, making it one of the most common conditions managed by neurosurgeons [...] Read more.
Background/Objectives: Hydrocephalus is defined as the symptomatic accumulation of excessive cerebrospinal fluid (CSF) within the ventricular system. It has an estimated incidence of 85 cases per 100,000 population annually in adults, making it one of the most common conditions managed by neurosurgeons globally. Many conditions may lead to ventricular dilation and hydrocephalus, such as hemorrhage, tumors, infection, trauma, and idiopathic normal-pressure hydrocephalus (iNPH). Regardless of the cause, the gold-standard treatment for hydrocephalus is CSF diversion, usually via a ventriculoperitoneal (VP) shunt. The goal of the present study is to present our experience regarding the etiology of hydrocephalus, management, and shunt failure characteristics over the last 11 years. Methods: A single-center retrospective cohort study was performed. Our cohort consisted of adult patients who were shunted or required revision surgery in our department over the last 11 years. Data regarding the etiology of hydrocephalus, management, shunt characteristics, revision status, and etiology of revision were collected and retrospectively analyzed. Univariable and multivariable logistic regression models were established in order to explore potential associations between the etiology of hydrocephalus and patient characteristics and risk of shunt revision. Revision-free survival probabilities were estimated using the Kaplan–Meier method, while shunt failure rates were also calculated. Results: Our cohort consisted of 114 patients, the median age was 59 (IQR = 26.5) years, and the male-to-female ratio was 1.04:1. The most common cause of hydrocephalus was iNPH (30.7%), followed by post-hemorrhagic (23.7%) and tumor-related hydrocephalus (21.1%). The 12-month revision rate was 13.6%, with overall revision-free survival of 86.4% at one year. Infection (43.2%) was the most common cause of shunt revision, followed by obstruction (16.2%), and mechanical disconnection and migration (18.9%). Younger age was associated with higher risk of revision, while etiology of hydrocephalus and patient sex were not. Conclusions: Our study adds to the pertinent literature data regarding hydrocephalus etiology, management strategies, and shunt failure rates across different hydrocephalus etiologies. Additionally, it serves as a foundation for future studies that could identify predictors of shunt failure, apart from the etiology of hydrocephalus, such as patient characteristics, surgical factors, or shunt types. Finally, we highlight the importance of comprehensive national and potentially continental registries, which will facilitate large-scale analyses. Full article
(This article belongs to the Section Systems Neuroscience)
Show Figures

Figure 1

18 pages, 1686 KB  
Perspective
Redefining Idiopathic Normal Pressure Hydrocephalus Using AI-Driven Brain Volumetry
by Juan Sahuquillo, Murad Al-Nusaif, Aasma Sahuquillo-Muxi, Paula Duch, Maria-Antonia Poca and on behalf of the Alzheimer’s Disease Neuroimaging Initiative
Biomedicines 2026, 14(3), 677; https://doi.org/10.3390/biomedicines14030677 - 16 Mar 2026
Viewed by 648
Abstract
Idiopathic normal pressure hydrocephalus (iNPH) is a potentially reversible cause of gait disturbance and cognitive impairment in older adults, yet its diagnosis remains challenging and controversial. The core difficulty lies in distinguishing true hydrocephalus from ventricular enlargement secondary to cerebral atrophy or neurodegenerative [...] Read more.
Idiopathic normal pressure hydrocephalus (iNPH) is a potentially reversible cause of gait disturbance and cognitive impairment in older adults, yet its diagnosis remains challenging and controversial. The core difficulty lies in distinguishing true hydrocephalus from ventricular enlargement secondary to cerebral atrophy or neurodegenerative disease, a distinction now recognized as non-binary. In many patients, ventricular enlargement reflects a continuum ranging from predominantly hydrocephalic iNPH to mixed pathological states combining impaired cerebrospinal fluid (CSF) dynamics and neurodegeneration. Conventional neuroradiological markers, including the Evans Index, the callosal angle, and the disproportionately enlarged subarachnoid-space hydrocephalus (DESH) pattern, provide useful qualitative guidance but are limited by their two-dimensional nature, interobserver variability, and poor sensitivity for differential diagnosis and outcome prediction. Over the past decade, advances in artificial intelligence-based brain volumetry (AI-BrV) have introduced a new paradigm for quantitative structural assessment. By enabling automated, anatomically precise, and reproducible three-dimensional quantification of ventricular and extraventricular CSF, cortical and subcortical gray matter, deep gray matter nuclei, and periventricular white matter, AI-BrV addresses many limitations of traditional imaging approaches. Beyond absolute volume measurements, AI-BrV enables the derivation of composite indices and ratios that may capture disease-specific structural phenotypes and better reflect the underlying pathophysiology of ventricular enlargement. Importantly, AI-BrV pipelines can be applied retrospectively to large legacy neuroimaging datasets and compared with extensive publicly available repositories, facilitating normative modeling, cross-disease analyses, and external validation of volumetric biomarkers. When integrated with clinical data and multivariable statistical or machine-learning frameworks, these approaches hold promise for improving patient selection, refining disease categorization, and supporting more rational decision-making regarding CSF diversion. In this context, AI-BrV offers a unifying framework for reconciling divergent clinical perspectives and advancing iNPH toward a more precise, reproducible, and evidence-based diagnostic and therapeutic paradigm. Full article
(This article belongs to the Section Neurobiology and Clinical Neuroscience)
Show Figures

Figure 1

7 pages, 657 KB  
Case Report
Congenital Chylous Ascites in a Neonate with Isolated Aqueductal Stenosis: A Case Report and Literature Review
by Bandar M. Abuageelah, Mona H. Alfaifi, Musaab I. Alnaami, Mubarak M. Alshahrani, Salma M. Jammali, Mohamed F. Hamoda and Mohammed H. Alshehri
Reports 2026, 9(1), 86; https://doi.org/10.3390/reports9010086 - 15 Mar 2026
Viewed by 342
Abstract
Background and Clinical Significance: Ventriculoperitoneal (VP) shunting remains the standard definitive treatment for progressive neonatal obstructive hydrocephalus. Congenital chylous ascites is an uncommon neonatal condition, most often related to developmental lymphatic abnormalities. The concurrence of hydrocephalus requiring VP diversion with congenital chylous [...] Read more.
Background and Clinical Significance: Ventriculoperitoneal (VP) shunting remains the standard definitive treatment for progressive neonatal obstructive hydrocephalus. Congenital chylous ascites is an uncommon neonatal condition, most often related to developmental lymphatic abnormalities. The concurrence of hydrocephalus requiring VP diversion with congenital chylous ascites is exceptionally rare and may first become apparent during abdominal access for shunt placement. Awareness of this possibility is clinically important because milky peritoneal fluid at shunt surgery can mimic gastrointestinal injury, and persistent postoperative abdominal fluid collections may be misattributed to shunt-related complications. Case Presentation: A late-preterm female infant (36 weeks’ gestation; birth weight 2.3 kg) presented with congenital hydrocephalus. Cranial ultrasonography was consistent with isolated aqueductal stenosis. Preoperative abdominal ultrasonography demonstrated mild ascites. On 27 May 2025, a VP shunt was placed for obstructive hydrocephalus. Upon entering the peritoneal cavity, milky-white fluid was encountered, prompting concern for bowel injury; however, careful exploration showed no gastrointestinal perforation. Ascitic fluid analysis revealed markedly elevated triglycerides (2300 mg/dL), confirming chylous ascites. The VP shunt was completed without an intraoperative complication. During follow-up, the infant showed appropriate growth (weight 3.0 kg; length 50 cm), while ascites persisted, and she was referred for multidisciplinary evaluation and management. Conclusions: This case highlights an exceptionally rare association of congenital chylous ascites with isolated aqueductal stenosis, identified incidentally during VP shunt insertion. Prompt intraoperative recognition, biochemical confirmation, and coordinated follow-up are essential to distinguish congenital chylous ascites from shunt-related abdominal fluid collections and to guide appropriate multidisciplinary care. Full article
(This article belongs to the Section Surgery)
Show Figures

Figure 1

21 pages, 2449 KB  
Systematic Review
Diffuse Leptomeningeal Glioneuronal Tumor: A Systematic Review Highlighting Molecular Heterogeneity and Survival Outcome
by Chaejin Lee, Ki-Su Park, Seong-Hyun Park, Mee-seon Kim and Jeong-Hyun Hwang
Cancers 2026, 18(6), 912; https://doi.org/10.3390/cancers18060912 - 11 Mar 2026
Viewed by 629
Abstract
Background/Objectives: Diffuse leptomeningeal glioneuronal tumor (DLGNT) is a rare central nervous system neoplasm characterized by leptomeningeal dissemination and heterogeneous clinical and molecular features. Owing to its rarity, the prognostic relevance of clinical, radiological, and molecular factors remains poorly defined. This systematic review [...] Read more.
Background/Objectives: Diffuse leptomeningeal glioneuronal tumor (DLGNT) is a rare central nervous system neoplasm characterized by leptomeningeal dissemination and heterogeneous clinical and molecular features. Owing to its rarity, the prognostic relevance of clinical, radiological, and molecular factors remains poorly defined. This systematic review aimed to comprehensively summarize the clinicopathological characteristics, molecular landscape, treatment strategies, and survival outcomes of patients with DLGNT. Methods: A systematic literature search was conducted in PubMed, Embase, Scopus, and Google Scholar to identify published cases of DLGNT. Studies reporting individual patient data were included. Clinical, molecular, treatment, and survival data were pooled. Overall survival (OS) and progression-free survival (PFS) were analyzed using the Kaplan–Meier method, with subgroup analyses according to clinical and molecular variables. Results: Seventy-five patients were included. Most patients were pediatric, and spinal leptomeningeal dissemination and hydrocephalus were frequent. BRAF alterations, most commonly KIAA1549::BRAF fusion, were frequently identified, although no molecular marker predicted survival. The median OS was 89 months, and the median PFS was 30 months. Surgical resection was associated with significantly longer OS compared with biopsy only, while a trend toward longer PFS was observed. Survival outcomes did not differ significantly according to age group, BRAF status, chemotherapy, or radiotherapy. Conclusions: DLGNT is a rare and heterogeneous tumor with variable presentation and prolonged survival in selected patients. Although surgical resection may be associated with improved survival, interpretation is limited by selection bias. No single molecular alteration reliably predicts prognosis, highlighting the need for prospective multicenter studies with standardized molecular profiling. Full article
(This article belongs to the Section Systematic Review or Meta-Analysis in Cancer Research)
Show Figures

Figure 1

12 pages, 1647 KB  
Article
Posterior Reversible Encephalopathy Syndrome in Peritoneal Dialysis Patients: A Four-Case Series
by Nanda Shajan, Gabrielė Mikšytė, Diana Sukackienė, Giedrė Žulpaitė, Raminta Lukšaitė-Lukštė, Laurynas Rimševičius and Marius Miglinas
J. Clin. Med. 2026, 15(5), 2003; https://doi.org/10.3390/jcm15052003 - 5 Mar 2026
Viewed by 502
Abstract
Background/Objectives: Posterior reversible encephalopathy syndrome (PRES) is a neurological condition characterized by acute neurological symptoms and vasogenic edema, usually affecting the posterior circulation. It is described in end-stage renal disease (ESRD), but its presentation in peritoneal dialysis (PD) is not well defined. We [...] Read more.
Background/Objectives: Posterior reversible encephalopathy syndrome (PRES) is a neurological condition characterized by acute neurological symptoms and vasogenic edema, usually affecting the posterior circulation. It is described in end-stage renal disease (ESRD), but its presentation in peritoneal dialysis (PD) is not well defined. We aimed to describe the clinical, radiological, and dialysis-related features of PRES in PD patients and highlight factors relevant for diagnosis and management. Materials and Methods: We conducted a retrospective descriptive case series of four ESRD patients on PD or recently transitioned from PD to hemodialysis (HD) who developed PRES at a single center. Clinical data, laboratory results, dialysis characteristics, and neuroimaging findings were obtained from medical records. PRES was diagnosed based on acute neurological symptoms in the setting of severe hypertension and uremia, with CT and/or MRI findings supportive of PRES when present and exclusion of alternative diagnoses. Results: All patients presented with acute neurological manifestations, including headache, visual disturbances, seizures, and/or altered consciousness, in the context of marked hypertension and uremia. Neuroimaging findings ranged from normal CT/MRI to subtle bilateral occipital hypodensities and, in one case, extensive supra- and infratentorial vasogenic edema with internal hydrocephalus and subependymal edema. In three patients, inadequate volume or solute control on PD prompted temporary or permanent transition to HD to improve blood pressure and fluid management. With antihypertensive therapy, seizure control when required, correction of metabolic disturbances, and optimization of dialysis, all patients recovered clinically, with time to PRES resolution ranging from 7 to 43 days. Conclusions: PRES should be considered in PD patients with new-onset seizures, visual symptoms, or unexplained changes in mental status, particularly during hypertensive crises and uremia. Early CT/MRI, prompt blood pressure control, and careful adjustment of dialysis modality appear important for achieving favorable neurological outcomes. Full article
(This article belongs to the Section Nephrology & Urology)
Show Figures

Figure 1

14 pages, 10314 KB  
Interesting Images
Insights into Accelerated MRI Protocols for Pediatric Brain Assessment in Emergency Cases
by Josef Gabriel Kendel, Benjamin Bender, Georg Gohla, Andrea Bevot, Till-Karsten Hauser, Ulrike Ernemann and Christer Ruff
Diagnostics 2026, 16(5), 681; https://doi.org/10.3390/diagnostics16050681 - 26 Feb 2026
Cited by 1 | Viewed by 573
Abstract
Two accelerated magnetic resonance imaging (MRI) protocols for pediatric brain imaging, GOBrain and Deep Resolve Swift Brain, developed by Siemens Healthineers (Erlangen, Germany), were evaluated in a series of clinically relevant pediatric cases at 3 Tesla. Pediatric patients are particularly prone to motion, [...] Read more.
Two accelerated magnetic resonance imaging (MRI) protocols for pediatric brain imaging, GOBrain and Deep Resolve Swift Brain, developed by Siemens Healthineers (Erlangen, Germany), were evaluated in a series of clinically relevant pediatric cases at 3 Tesla. Pediatric patients are particularly prone to motion, may be uncooperative, and often require sedation, especially in emergency settings. Consequently, there is a persistent clinical demand for fast brain MRI protocols that provide diagnostically sufficient image quality while minimizing examination time. Contemporary turbo spin-echo (TSE)-based clinical protocols commonly integrate parallel imaging (PI) and simultaneous multi-slice (SMS) techniques to achieve substantial reductions in scan time. Recent advances in three-dimensional volumetric encoding, compressed sensing, and deep learning (DL)-based reconstruction have further mitigated geometry-factor-related noise amplification, enabling higher acceleration factors (GOBrain). In parallel, echo-planar imaging (EPI) has emerged as a promising approach for ultrafast multi-contrast imaging. To overcome the limitations of single-shot EPI, a multi-shot EPI-based brain MRI protocol combined with the DL-based reconstruction method Deep Resolve Swift Brain has been developed. This approach leverages the efficiency of EPI while improving image quality. Using these accelerated protocols, a comprehensive diagnostic multi-contrast brain MRI examination, particularly suited to triage and emergency imaging, can be completed in minutes. This case overview, including therapy-related leukencephalopathy in acute lymphoblastic leukemia (ALL), a brain abscess, traumatic diffuse axonal injury (DAI), a posterior circulation infarction due to vertebral artery dissection, leuokostasis syndrome, and a posterior fossa tumor with obstructive hydrocephalus, demonstrates the potential clinical feasibility of both protocols in pediatric neuroimaging. Both protocols position them as supplementary options alongside established imaging protocols, while dedicated high-resolution protocols might remain necessary for subtle pathological findings, such as focal cortical dysplasia, and for neuronavigation until larger comparative studies are available. Full article
(This article belongs to the Collection Interesting Images)
Show Figures

Figure 1

Back to TopTop