Sign in to use this feature.

Years

Between: -

Subjects

remove_circle_outline
remove_circle_outline
remove_circle_outline
remove_circle_outline
remove_circle_outline
remove_circle_outline
remove_circle_outline
remove_circle_outline

Journals

remove_circle_outline
remove_circle_outline
remove_circle_outline
remove_circle_outline

Article Types

Countries / Regions

remove_circle_outline
remove_circle_outline
remove_circle_outline
remove_circle_outline
remove_circle_outline

Search Results (601)

Search Parameters:
Keywords = human sperm

Order results
Result details
Results per page
Select all
Export citation of selected articles as:
14 pages, 1211 KB  
Article
Predominance of Biliverdin over Bilirubin in Human Seminal Plasma
by Nina Hojnik, Paola Sist, Sabina Passamonti, Borut Kovačič and Federica Tramer
Biomolecules 2026, 16(4), 569; https://doi.org/10.3390/biom16040569 - 11 Apr 2026
Viewed by 373
Abstract
Biliverdin (BV) and bilirubin (BR) are established endogenous antioxidants and immune modulators in other organ systems; however, their roles in the male genital tract remain undefined. The aim of this study was to quantify both bile pigments in human seminal plasma using a [...] Read more.
Biliverdin (BV) and bilirubin (BR) are established endogenous antioxidants and immune modulators in other organ systems; however, their roles in the male genital tract remain undefined. The aim of this study was to quantify both bile pigments in human seminal plasma using a fluorescent protein biosensor and to examine their associations with basic semen parameters. We analyzed forty-two semen samples from men undergoing infertility evaluation. Biliverdin predominated over bilirubin in 88.1% of samples. Biliverdin concentration ranged from 51.8 to 611.2 nM, whereas bilirubin ranged from 19.7 to 240.7 nM. The mean total amounts per ejaculate were 1054 pmol for biliverdin and 280 pmol for bilirubin. The total amount of bilirubin in the ejaculate was positively correlated with total sperm count (Rs = 0.47; p = 0.028), whereas biliverdin showed no significant association (Rs = 0.21; p = 0.723). Oligozoospermic samples had significantly lower bilirubin concentrations (p < 0.001) and lower total bilirubin amounts (p < 0.005). Teratozoospermic samples exhibited significantly higher biliverdin concentrations (p < 0.05). This study provides the first simultaneous quantification of biliverdin and unconjugated bilirubin in human seminal plasma and identifies distinct associations with sperm quality. These findings suggest that bile pigments may reflect localized redox-related processes in the male genital tract and may influence male fertility potential. Full article
Show Figures

Graphical abstract

19 pages, 3249 KB  
Article
Young Human-Derived Microbiota Ameliorates Cognitive Decline and Reproductive Senescence in Aged Mice
by Xiaoying Zhang, Fang Chen, Yinghua Luo, Daotong Li, Junfu Ji, Lingjun Ma, Chen Ma and Xiaosong Hu
Nutrients 2026, 18(8), 1193; https://doi.org/10.3390/nu18081193 - 10 Apr 2026
Viewed by 770
Abstract
Background/Objectives: Age-related gut microbiota dysbiosis leads to systemic oxidative stress, chronic inflammation, and multi-organ functional decline. However, there is limited evidence supporting microbiota-based therapies for aging. This study aimed to examine the effect of gut microbiota from young donors, particularly those with [...] Read more.
Background/Objectives: Age-related gut microbiota dysbiosis leads to systemic oxidative stress, chronic inflammation, and multi-organ functional decline. However, there is limited evidence supporting microbiota-based therapies for aging. This study aimed to examine the effect of gut microbiota from young donors, particularly those with increasing Bifidobacteria levels through dietary intervention, on age-related declines in fertility, cognition, and reproduction. Methods: We conducted experiments using gut microbiota from young human donors, with or without pre-conditioning with barley leaves (BL), to transplant into aged male mice. Hippocampal metabolome and behavioral assessments were used to identify differences in recognitive regulation during aging. Moreover, testis tissue, semen quality, and offspring studies were determined to investigate the beneficial effects on fertility and underlying mechanism. Conclusions: This preliminary dietary treatment promotes the growth of Bifidobacterium in aged recipient mice. Aged male mice received young fecal microbiota transplants (yFMTs), BL-conditioned yFMTs (BLyFMTs), and a combined treatment of BLyFMT plus recipient BL supplementation. The combined approach significantly increased intestinal Bifidobacterium levels and effectively restored hippocampal metabolomic profiles and cognitive behavior. Additionally, yFMT-based treatments mitigated structural damage to the seminiferous tubules and prevented the germ cell depletion. Consistently, those interventions improved sperm quality and mechanistically enhanced hypothalamic–pituitary–gonadal (HPG) axis activity in aged recipients. These findings highlight Bifidobacterium as a key factor in microbiome-driven rejuvenation, enhancing the effectiveness of yFMTs in addressing aging-related declines. Full article
(This article belongs to the Section Geriatric Nutrition)
Show Figures

Figure 1

19 pages, 4333 KB  
Article
Pathogenicity of Brucella sp. ST27 Kogia sima Isolates in Murine and Cell Models
by Andrea Romero-Magaña, Carlos Chacón-Díaz, Alejandro Alfaro-Alarcón, Marcela Suárez-Esquivel, Esteban Chaves-Olarte, Gabriela Hernández-Mora, Edgardo Moreno and Elías Barquero-Calvo
Trop. Med. Infect. Dis. 2026, 11(4), 98; https://doi.org/10.3390/tropicalmed11040098 - 7 Apr 2026
Viewed by 478
Abstract
Members of the genus Brucella are bacterial pathogens of global importance, and their increasing detection in marine mammals has raised concerns for wildlife conservation and public health. In this study, we evaluated the biological and pathogenic characteristics of two Brucella sp. sequence type [...] Read more.
Members of the genus Brucella are bacterial pathogens of global importance, and their increasing detection in marine mammals has raised concerns for wildlife conservation and public health. In this study, we evaluated the biological and pathogenic characteristics of two Brucella sp. sequence type 27 (ST27) isolates obtained from a dwarf sperm whale (Kogia sima). We compared them with terrestrial and marine Brucella reference strains. We assessed resistance to polymyxin B and human serum complement, intracellular infection dynamics in HeLa epithelial cells, persistence in a murine model, and associated hematological and histopathological changes, and analyzed lipopolysaccharide (LPS) profiles. The Kogia isolates exhibited resistance to polymyxin B and serum complement, comparable to that of B. abortus 2308W and marine mammal Brucella strains. In HeLa cells, the isolates displayed distinct, strain-specific intracellular infection dynamics. In the murine model, both isolates persisted in the spleen and induced granulomatous lesions. However, splenic bacterial loads and histopathological scores were generally lower than those observed with B. abortus 2308W, which exhibited the highest virulence among the strains evaluated. Hematological alterations associated with Kogia isolates were also less pronounced than those induced by B. abortus 2308W, indicating an intermediate and strain-dependent virulence phenotype without evidence of enhanced virulence relative to the terrestrial reference strain. Western blot analyses showed that Brucella sp. ST27 isolates were not recognized by anti-B. abortus or anti-O-antigen monoclonal antibodies, while exhibiting a distinct recognition pattern with anti-B. canis serum, indicating differences in surface antigen composition. Comparative whole-genome analysis identified a limited number of isolate-specific variants affecting coding and intergenic regions. Collectively, these findings highlight phenotypic and genetic features of Brucella sp. ST27 from Kogia sima, which distinguishes it from other marine and terrestrial Brucella strains and supports further investigation into its biological behavior and potential public health relevance. Full article
(This article belongs to the Special Issue Advances in Brucella Infections)
Show Figures

Figure 1

19 pages, 1526 KB  
Article
Lipidomic and Metabolomic Profiling on Low-Count Human Spermatozoa: A Robust and Reproducible Method for Untargeted HPLC-ESI-MS/MS-Based Approach
by Irune Calzado, Manu Araolaza, Mikel Albizuri, Ainize Odriozola, Iraia Muñoa-Hoyos, Iratxe Ajuria-Morentin and Nerea Subirán
Cells 2026, 15(7), 649; https://doi.org/10.3390/cells15070649 - 5 Apr 2026
Viewed by 497
Abstract
Human infertility affects approximately 17.5% of the global population, with male factors accounting for nearly half of all cases. Identifying reliable molecular biomarkers is crucial for improving the diagnosis and assessment of male fertility. This study established and refined an untargeted high-performance liquid [...] Read more.
Human infertility affects approximately 17.5% of the global population, with male factors accounting for nearly half of all cases. Identifying reliable molecular biomarkers is crucial for improving the diagnosis and assessment of male fertility. This study established and refined an untargeted high-performance liquid chromatography–electrospray ionization–tandem mass spectrometry (HPLC-ESI-MS/MS) protocol for a comprehensive lipidomic and metabolomic analysis of human spermatozoa, using only 1.25 million cells per sample. Compared with previous reports, our optimized method achieved an unparalleled level of analytical depth, identifying 473 lipid species and 955 structurally annotated metabolites. This corresponds to nearly a 7600-fold improvement in detection efficiency per cell compared with previously published approaches. Lipidomic analysis revealed that the most abundant lipid classes were glycerophospholipids (39%), cholesterol (20%) and fatty acids (19%), with cholesterol representing the single most abundant compound. This observation is consistent with the structural complexity of the sperm plasma membrane. Metabolomic profiling similarly identified glycerophospholipids (44%), eicosanoids (14%) and N-acyl amino acids (12%) as the major metabolite classes. The integration of lipidomic and metabolomic data highlighted functionally interconnected pathways related to membrane dynamics, energy metabolism, and hormone biosynthesis. Overall, this work establishes a robust, sensitive, and scalable analytical framework that enables the high-coverage molecular characterization of spermatozoa from limited sample material, laying the groundwork for future biomarker discovery and clinical applications in male infertility research. Full article
(This article belongs to the Special Issue Sperm Biology and Reproductive Health—Second Edition)
Show Figures

Figure 1

25 pages, 4674 KB  
Article
A Novel Perspective on Lead-Induced Protamine-like Protein-DNA Interactions in Mytilus galloprovincialis: A Molecular and Computational Study
by Carmela Marinaro, Simona Amore, Rosaria Garofalo, Barbara Sebastiano, Giulio Santaniello, Simona Cafaro, Donato Sansone, Carmen Di Giovanni, Gennaro Lettieri and Marina Piscopo
Biomolecules 2026, 16(4), 529; https://doi.org/10.3390/biom16040529 - 2 Apr 2026
Viewed by 581
Abstract
Mytilus galloprovincialis is a significant indicator species due to its ability to bioaccumulate environmental pollutants, such as lead (Pb), which can hinder essential reproductive molecular processes. This study aimed to examine the effect of exposure to lead (0.5, 1.5 and 5 μg/L PbCl [...] Read more.
Mytilus galloprovincialis is a significant indicator species due to its ability to bioaccumulate environmental pollutants, such as lead (Pb), which can hinder essential reproductive molecular processes. This study aimed to examine the effect of exposure to lead (0.5, 1.5 and 5 μg/L PbCl2) on the state of protamine-like (PL) proteins—the primary components of sperm nuclear basic proteins—and their interaction with DNA. PL proteins were analysed using acetic acid–urea PAGE and SDS-PAGE, after which their ability to bind and protect DNA from oxidative damage was also assessed. Exposure to lead resulted in SDS-PAGE-detectable alterations of the PL, particularly at levels of 1.5 µg/L and 5 µg/L of PbCl2 and modified their capacity for DNA-binding at all doses of PbCl2. Experiments testing the release of PLs from sperm nuclei further confirmed this, revealing a reduced release. In addition, the ability of PL proteins to protect DNA from oxidative damage was reduced at the highest exposure dose, suggesting improper condensation of sperm chromatin. Computational analyses of human protamines in the presence of lead indicated the formation of coordination complexes with Pb2+ in PLI-II and PL-III, potentially impairing DNA binding. Overall, our study demonstrates that exposure to lead alters the function of PL proteins and potentially destabilises the sperm chromatin of M. galloprovincialis. This provides valuable insights into the reproductive toxicity of this metal. Full article
(This article belongs to the Section Cellular Biochemistry)
Show Figures

Figure 1

23 pages, 1544 KB  
Article
Reproductive Performance of Male African Catfish (Clarias gariepinus) Breeders Under Varying Hormone Preparations and Doses Under Controlled Conditions
by Joshua L. Superio, Hasmin F. Villanueva, Frenz Charish B. Hechanova, Kenaz Barnie P. Cejar, Fiona L. Pedroso and Casiano H. Choresca
Fishes 2026, 11(4), 208; https://doi.org/10.3390/fishes11040208 - 1 Apr 2026
Viewed by 844
Abstract
The African catfish (Clarias gariepinus) is an important aquaculture species in the Philippines, but it exhibits reproductive dysfunctions in captivity due to the absence of natural spawning cues and culture-induced stress. In hatcheries, sperm collection often requires sacrificing male breeders, limiting [...] Read more.
The African catfish (Clarias gariepinus) is an important aquaculture species in the Philippines, but it exhibits reproductive dysfunctions in captivity due to the absence of natural spawning cues and culture-induced stress. In hatcheries, sperm collection often requires sacrificing male breeders, limiting breeding program applications, and threatening genetic diversity. This study evaluated and optimized hormonal induction protocols to enhance spermiation and fertilization success in male C. gariepinus. Two experimental trials were conducted under controlled hatchery conditions. In Trial 1, human chorionic gonadotropin combined with a dopamine antagonist (hCG + DA; 5000 IU·kg−1 BW + 5 mg·kg−1 BW) and Ovaprim (1.0 mL·kg−1 BW) significantly increased circulating testosterone and estradiol levels, spermiation index, and fertilization outcomes (embryo viability, hatching, and larval survival). In Trial 2, medium to low doses of hCG + DA (3000–5000 IU·kg−1 BW + 5 mg·kg−1 BW) and Ovaprim (0.75–1.0 mL·kg−1 BW) yielded the best performance in terms of hormone levels, spermiation index, and fertilizing capabilities. The presence of a dopamine antagonist (DA) likely contributed to the efficacy of the treatments, since dopamine suppresses the secretion of gonadotropin-releasing hormone (dopaminergic inhibition), and DA counteracts this effect, increasing LH and FSH levels necessary for gametogenesis. Taken together, these results highlight the potential of optimized hormonal protocols to mitigate reproductive dysfunctions in male C. gariepinus in aquaculture settings. Further studies should refine dose combinations, assess the long-term health of broodstock, and evaluate cost-effectiveness to support sustainable broodstock management and genetic conservation. Full article
(This article belongs to the Section Physiology and Biochemistry)
Show Figures

Figure 1

14 pages, 1319 KB  
Review
Advances in Male Reproductive Toxicology of Nanoplastics: Potential Risks to Human Reproduction—A Systematic Review
by Hang Han, Bo Xu, Xiuying Pei and Xufeng Fu
Int. J. Mol. Sci. 2026, 27(7), 3191; https://doi.org/10.3390/ijms27073191 - 31 Mar 2026
Viewed by 336
Abstract
Microplastics and nanoplastics (MPs/NPs) have emerged as pervasive and persistent environmental contaminants, prompting significant concerns about their potential risks to human health. This review provides a comprehensive synthesis of the current state of knowledge on the reproductive toxicity induced by MPs/NPs, with a [...] Read more.
Microplastics and nanoplastics (MPs/NPs) have emerged as pervasive and persistent environmental contaminants, prompting significant concerns about their potential risks to human health. This review provides a comprehensive synthesis of the current state of knowledge on the reproductive toxicity induced by MPs/NPs, with a particular focus on nanoplastics (NPs, <100 nm) due to their enhanced ability to cross biological barriers and induce cellular damage. Following a systematic literature search, we detail the multiple exposure pathways—including ingestion, inhalation, and dermal contact—through which MPs/NPs enter the human body and are disseminated to reproductive tissues. The core of this review elucidates the fundamental mechanisms underlying MPs/NPs-induced reproductive damage. Compelling evidence from in vitro, animal, and initial human studies demonstrates that MP/NP exposure can lead to diminished sperm quality and motility, testicular histological disruption, impaired ovarian folliculogenesis, granulosa cell apoptosis, and dysregulation of key reproductive hormones. We further summarize potential therapeutic interventions, such as antioxidants and traditional Chinese medicine compounds, and discuss key preventive and regulatory strategies. Despite the advancing evidence, critical challenges remain, including quantifying actual human exposure levels, understanding the effects of chronic, low-dose exposure, and elucidating the combined toxicity of MPs/NPs with other environmental pollutants. This comprehensive analysis underscores the urgent need for further mechanistic research, robust epidemiological studies, and the formulation of evidence-based public health policies to mitigate exposure and safeguard global reproductive health. Full article
Show Figures

Figure 1

28 pages, 4218 KB  
Article
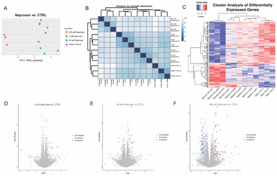
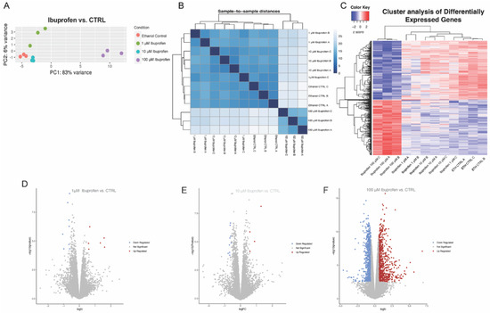
Naproxen and Ibuprofen Exposure Alter the Blood–Testis Barrier in a Novel In Vitro Model
by Krista M. Symosko Crow, In Ki Cho, Robert Clayton Edenfield, Kristen F. Easley, Ana Planinić, Nagham Younis, Elizabeth Waters, James S. McClellan, Amanda Colvin Zielen, Kylie Tager, Carlos Castro, Calvin Simerly, Kyle E. Orwig, Davor Ježek, Michael Koval and Charles A. Easley
Int. J. Mol. Sci. 2026, 27(7), 3033; https://doi.org/10.3390/ijms27073033 - 26 Mar 2026
Viewed by 654
Abstract
Semen parameters, including sperm counts, have rapidly declined in men across the globe over the last five decades. Although this decline remains unexplained, lifestyle factors may affect male fertility. Recently, several studies highlighted a potential link between non-steroidal anti-inflammatory drug (NSAID) usage, such [...] Read more.
Semen parameters, including sperm counts, have rapidly declined in men across the globe over the last five decades. Although this decline remains unexplained, lifestyle factors may affect male fertility. Recently, several studies highlighted a potential link between non-steroidal anti-inflammatory drug (NSAID) usage, such as naproxen and ibuprofen, and declining male fertility. However, the mechanisms by which these common analgesics affect male fertility, including their effects on the blood–testis barrier (BTB), remain poorly characterized. Utilizing an in vitro rhesus macaque non-human primate (NHP) BTB model, we demonstrate that serum levels of naproxen and ibuprofen alter the function of BTB. Following short-term naproxen and ibuprofen treatment of NHP primary Sertoli cells, we show that these NSAIDs increase the transepithelial electrical resistance, indicating an overall strengthening of the Sertoli cell junctions. Furthermore, naproxen and ibuprofen treatment alter the expression of genes involved in maintaining the BTB. Specifically, the genes that were significantly expressed in response to ibuprofen exposure were enriched for human phenotypic abnormalities linked to male factor infertility. Together, these results suggest that short-term naproxen and ibuprofen treatment disrupt the function of the BTB by altering the integrity of the Sertoli cell junctions, proposing a potential role of NSAIDs in male factor infertility. Full article
(This article belongs to the Special Issue Sperm Oxidative Stress and Male Infertility)
Show Figures

Figure 1

19 pages, 4435 KB  
Review
DNA Fragmentation Analysis in Human Sperm—Technical Instructions to Prevent False Positives and Negatives in Angle-Modulated Two-Dimensional Single-Cell Pulsed-Field Gel Electrophoresis
by Satoru Kaneko, Yukako Kuroda and Yuki Okada
Genes 2026, 17(3), 319; https://doi.org/10.3390/genes17030319 - 16 Mar 2026
Viewed by 459
Abstract
Over the past two decades, numerous studies have examined the etiological significance of DNA fragmentation in human sperm using methods such as the comet assay (CA), the sperm chromatin structure assay, the sperm chromatin dispersion assay, and the TUNEL assay. We developed single-cell [...] Read more.
Over the past two decades, numerous studies have examined the etiological significance of DNA fragmentation in human sperm using methods such as the comet assay (CA), the sperm chromatin structure assay, the sperm chromatin dispersion assay, and the TUNEL assay. We developed single-cell pulsed-field gel electrophoresis techniques, including one-dimensional (1D-SCPFGE) and angle-modulated two-dimensional (2D-SCPFGE), to detect early signs of naturally occurring DNA fragmentation. Comparative studies using purified human sperm with and without DNA fragmentation revealed some technical limitations in the conventional methods. This technical review outlines the procedures to ensure the quantitative performance of SCPFGE: (1) The mass of naked DNA was prepared through simultaneous in-gel swelling and proteolysis, which are highly sensitive to chemical and physical factors. Notably, these processes are vulnerable to reactive oxygen species (ROS). We developed the anti-ROS SCPFGE system to prevent artifactual cleavages. (2) 1D-SCPFGE discharges long-chain fibers from the origin, separating fibrous and granular segments beyond the tips of the fibers. (3) During continuous electrophoresis after 150° rotation (2D-SCPFGE-0-150), long-chain fibers unexpectedly extended diagonally backward from the origin, with long fibrous segments pulled out from a bundle that extended during the first electrophoresis, indicating some fibrous segments were embedded within the long-chain fibers. Even when SCPFGE was employed, one-directional current led to false negatives. (4) 2D-SCPFGE with angle rotation is currently the most sensitive imaging method for single-nuclear DNA fibers. However, without knowing the size of DNA fragments, it remains a semi-quantitative analysis. (5) To prevent artifactual DNA cleavage caused by ice crystals, low-temperature liquid storage is recommended. (6) The in-gel proteolyzed naked DNA is suitable as a substrate for chemical and enzymatic DNA cleavage analyses. Full article
Show Figures

Figure 1

34 pages, 3096 KB  
Review
A Comparative Review of Fertility and Semen Assessment Techniques in Farm Animals
by Nada N. A. M. Hassanine, Nasir A. Ibrahim, Nosiba S. Basher, Ahmed A. Saleh, Shaaban S. Elnesr, Mohamed Osman Abdalrahem Essa, Hosameldeen Mohamed Husien and Mengzhi Wang
Animals 2026, 16(5), 854; https://doi.org/10.3390/ani16050854 - 9 Mar 2026
Cited by 1 | Viewed by 1274
Abstract
This review provides a comparative examination of current methods for evaluating fertility and semen quality in mammals, with emphasis on livestock species. It is based on a structured search and analysis of 316 academic publications retrieved from major scientific databases, including Elsevier, Springer, [...] Read more.
This review provides a comparative examination of current methods for evaluating fertility and semen quality in mammals, with emphasis on livestock species. It is based on a structured search and analysis of 316 academic publications retrieved from major scientific databases, including Elsevier, Springer, Taylor & Francis, and MDPI, as well as other repositories, covering literature published between 1938 and 2025. This review examines advanced semen analysis techniques, including computer-assisted semen analysis (CASA) systems and assays for assessing chromatin integrity, DNA damage, seminal plasma composition, sperm membrane proteins, and functional parameters such as migration capacity, membrane integrity, acrosomal status, capacitation, morphology, viability, concentration, motility, and volume. Methods for semen collection are also outlined. The synthesis focuses on the comparative assessment of techniques and recent findings for major ruminant and monogastric livestock species: cattle (Bos taurus and Bos indicus), buffalo (Bubalus bubalis), sheep (Ovis aries), goats (Capra hircus), and pigs (Sus domesticus). A brief historical overview of assisted insemination is presented, incorporating relevant procedures and managerial factors that affect fertility outcomes. Advances in genetics related to reproductive health are also discussed. This synthesis seeks to integrate existing knowledge and guide future research in reproductive science for both animal production and human medicine. Full article
(This article belongs to the Special Issue Livestock Fertility and Artificial Insemination)
Show Figures

Figure 1

11 pages, 20878 KB  
Article
Ultrastructural Evidence for Dual Sperm Morphotypes in Hormone-Induced Japanese Eel (Anguilla japonica): Implications for Sperm Maturation
by Xiaorong Huang, Jianyi Liu, Chao Song, Ruohui Liu, Sikai Wang, Tao Zhang, Gang Yang and Feng Zhao
Biology 2026, 15(5), 437; https://doi.org/10.3390/biology15050437 - 6 Mar 2026
Viewed by 383
Abstract
The microstructure and ultrastructure of the sperm of Japanese eel, Anguilla japonica, artificially induced with weekly injections with carp pituitary (CP) and human chorionic gonadotropin (HCG), was studied, and milt from 10 out of 20 mature fish was collected. Two distinct morphological structures [...] Read more.
The microstructure and ultrastructure of the sperm of Japanese eel, Anguilla japonica, artificially induced with weekly injections with carp pituitary (CP) and human chorionic gonadotropin (HCG), was studied, and milt from 10 out of 20 mature fish was collected. Two distinct morphological structures of A. japonica sperm had been observed with optical microscopy. The cell nucleus of one type of sperm was round or nearly round, the sperm was smaller in size, with 2.57 ± 0.62 μm of the long diameter of the cell nucleus, 2.11 ± 0.59 μm of the short diameter, and 37.35 ± 7.71 μm of the flagellum length. Another type was the eyebrow-shaped sperm, the sperm was relatively larger in size, with 7.66 ± 1.09 μm of the long axis, 2.54 ± 0.46 μm of the short axis, and 38.26 ± 9.02 μm of the flagellum length. By means of scanning electron microscopy (SEM) and transmission electron microscopy (TEM), the anterior end of the round sperm lacked an acrosomal structure. The implantation fossa was located in the center of the base of the sperm head, and it was in the shape of a channel along the long axis of sperm. The centriolar complex was situated within the implantation fossa. There were 2–3 mitochondria distributed at the basal end of the nucleus. Sperm flagellum prolongated from the sleeve cavity, and the initial part of axoneme connected to the distal end of basal body. The axoneme displayed a typical “9 + 2” pattern. There was a spherical structure in the curving area for eyebrow-shaped sperm, and the axoneme formed a “9 + 0” pattern. The discovery of two different types of sperm in the Japanese eel has provided new perspectives for research on its artificial reproduction. Full article
(This article belongs to the Special Issue Global Fisheries Resources, Fisheries, and Carbon-Sink Fisheries)
Show Figures

Figure 1

33 pages, 2334 KB  
Review
Oxidative Stress, Sperm DNA Fragmentation, or Both? Optimizing Test Selection in Male Infertility Evaluation
by Aris Kaltsas, Stamatis Papaharitou, Pallav Sengupta, Ramadan Saleh and Ashok Agarwal
Antioxidants 2026, 15(3), 293; https://doi.org/10.3390/antiox15030293 - 26 Feb 2026
Viewed by 1218
Abstract
Oxidative stress (OS) and sperm DNA fragmentation (SDF) are complementary contributors to male infertility. OS characterizes a compromised seminal redox status, whereas SDF quantifies downstream genomic damage. Human sperm are highly susceptible to redox damage due to lipid-rich membranes and disrupted post-meiotic DNA-repair [...] Read more.
Oxidative stress (OS) and sperm DNA fragmentation (SDF) are complementary contributors to male infertility. OS characterizes a compromised seminal redox status, whereas SDF quantifies downstream genomic damage. Human sperm are highly susceptible to redox damage due to lipid-rich membranes and disrupted post-meiotic DNA-repair capacity. Excess reactive oxygen species (ROS) can cause lipid peroxidation, oxidative base lesions, and DNA strand breaks that impair fertilization, embryo development, and pregnancy outcomes. This review explains how OS promotes genomic instability and summarizes the main laboratory assays that assess redox status and SDF in semen. These include direct ROS chemiluminescence assay, oxidation–reduction potential, total antioxidant capacity/ferric reducing antioxidant power, and lipid peroxidation biomarkers, alongside SDF platforms (Sperm Chromatin Structure Assay, terminal deoxynucleotidyl transferase dUTP nick-end labeling, alkaline/neutral Comet, and sperm chromatin dispersion). Additionally, guideline-aligned indications are highlighted to clarify the conditions for testing OS and SDF. OS testing is most relevant in men with leukocytospermia or suspected genital tract infection or inflammation, including dysbiosis; in cases of major modifiable exposures such as smoking or heat; and for early monitoring after treatment. SDF testing is particularly informative in couples with recurrent pregnancy loss and in unexplained infertility with normal semen parameters. Combined OS and SDF testing is recommended in clinical varicocele, repeated in vitro fertilization (IVF) or intracytoplasmic sperm injection (ICSI) failure, poor embryo development, and follow-up after targeted therapy. Management centers on treating infection and inflammation, improving lifestyle and environmental factors, considering varicocelectomy when indicated, using targeted antioxidant therapy in men with documented OS, and selectively applying sperm selection technologies or testicular sperm for ICSI when SDF remains high. Priorities include assay standardization, etiologic attribution of DNA damage, and trials testing OS/SDF-guided pathways with live birth as the primary endpoint. When used selectively and in the appropriate context, OS and SDF testing can help refine diagnosis, improve counseling, and help personalize care of infertile couples. Full article
Show Figures

Figure 1

12 pages, 1150 KB  
Article
Validated Approach for Flow Cytometric Quantification of Phospholipase C Zeta (PLCζ, PLCZ1) Protein Levels in Sperm
by Marie-Helene Godin Pagé, Debbie Montjean, Cyntia Duval, Fabien Joao, Annabelle Calvé, Rosalie Cabry, Marie-Claire Bélanger, Moncef Benkhalifa and Pierre Miron
J. Mol. Pathol. 2026, 7(1), 8; https://doi.org/10.3390/jmp7010008 - 9 Feb 2026
Viewed by 646
Abstract
Background/Objectives: Phospholipase C zeta (PLCZ1; PLCζ) is a sperm-specific enzyme responsible for the Ca2+ oscillations required for oocyte activation, and altered PLCζ expression has been associated with fertilization failure in assisted reproductive technologies, particularly intracytoplasmic sperm injection (ICSI). This study aimed to [...] Read more.
Background/Objectives: Phospholipase C zeta (PLCZ1; PLCζ) is a sperm-specific enzyme responsible for the Ca2+ oscillations required for oocyte activation, and altered PLCζ expression has been associated with fertilization failure in assisted reproductive technologies, particularly intracytoplasmic sperm injection (ICSI). This study aimed to develop and analytically validate a flow cytometry–based protocol for PLCζ quantification in human spermatozoa. Methods: The assay was established using normozoospermic samples and included validated positive and negative technical controls. Antibody specificity was confirmed by Western blot analysis. A defined gating strategy was used to assess linearity between fluorescence intensity and PLCζ expression. Analytical performance was evaluated for precision, reproducibility, stability, and sensitivity, including applicability to low sperm concentrations. Results: A linear relationship between fluorescence intensity and PLCζ expression was demonstrated. The assay showed high precision, reproducibility, and stability, with consistent results in samples stored up to 24 h at room temperature or up to one week post-fixation at 4 °C. Sensitivity testing confirmed suitability for low sperm concentrations. Conclusions: This work provides a standardized and analytically validated framework for PLCζ quantification using flow cytometry. Although the assay measures protein expression rather than functional competence or subcellular localization, it establishes a solid analytical basis for future studies to define clinically relevant PLCζ thresholds and assess its value as a biomarker of fertilization capacity. Full article
Show Figures

Figure 1

13 pages, 901 KB  
Article
Effects of Pharmacological and Agrochemical Endocrine Disruptors on Human Sperm Mitochondrial Respiration: Evidence from Ex Vivo Bioenergetic Profiling
by Graziana Assalve, Paola Lunetti, Vincenzo Zara and Alessandra Ferramosca
J. Xenobiot. 2026, 16(1), 31; https://doi.org/10.3390/jox16010031 - 9 Feb 2026
Viewed by 474
Abstract
Background: Human exposure to endocrine-disrupting chemicals (EDCs) is increasingly linked to male reproductive dysfunction, but underlying mechanisms remain unclear. This study aimed to evaluate how selected pharmacological (dihydroxyflutamide, 2OH-FTA; bicalutamide, BIC) and agrochemical (lindane, βHCH; permethrin, PERM; mancozeb, MNZ; tributyltin oxide, TBTO) EDCs [...] Read more.
Background: Human exposure to endocrine-disrupting chemicals (EDCs) is increasingly linked to male reproductive dysfunction, but underlying mechanisms remain unclear. This study aimed to evaluate how selected pharmacological (dihydroxyflutamide, 2OH-FTA; bicalutamide, BIC) and agrochemical (lindane, βHCH; permethrin, PERM; mancozeb, MNZ; tributyltin oxide, TBTO) EDCs affect mitochondrial function in human spermatozoa with parameters within World Health Organization (WHO) reference ranges. Methods: Human sperm cells were exposed ex vivo to 0.1–1000 nM of each compound. Mitochondrial respiration was measured using polarography, assessing oxygen consumption in active (V3) and resting (V4) states, and the respiratory control ratio (RCR) was calculated as an index of mitochondrial coupling. Results: Both 2OH-FTA and BIC reduced RCR in a concentration-dependent manner, mainly due to increases in V4, with BIC showing the strongest effect. βHCH produced a similar pattern, elevating V4 and decreasing RCR. In contrast, PERM, MNZ, and TBTO caused near-complete collapse of both V3 and V4 even at sub-nanomolar concentrations, indicating severe, concentration-independent mitochondrial toxicity. Conclusions: Sperm mitochondria are highly sensitive to EDCs, and distinct compounds exert different bioenergetic effects. Mitochondrial respiration assays provide a useful tool for ex vivo toxicological screening and risk assessment. Full article
Show Figures

Graphical abstract

23 pages, 412 KB  
Review
Clinical Implications of Paternal Age in Assisted Reproduction: Integrating Sperm Epigenetic Evidence
by Dimitrios Diamantidis, Konstantinos Nikolettos, Nektaria Kritsotaki, Angeliki Tiptiri-Kourpeti, Nikolaos Nikolettos, Georgios Tsakaldimis, Stilianos Giannakopoulos and Christos Kalaitzis
J. Clin. Med. 2026, 15(4), 1324; https://doi.org/10.3390/jcm15041324 - 7 Feb 2026
Viewed by 1022
Abstract
Background: Advanced paternal age is increasingly encountered in assisted reproduction as parenthood is deferred. The clinical question is whether paternal age from about 40 to 45 years and older affects embryo development or outcomes, and to what extent any effect relates to the [...] Read more.
Background: Advanced paternal age is increasingly encountered in assisted reproduction as parenthood is deferred. The clinical question is whether paternal age from about 40 to 45 years and older affects embryo development or outcomes, and to what extent any effect relates to the sperm epigenome. Methods: This narrative review synthesized PubMed-indexed evidence on sperm aging biology, including DNA methylation, chromatin packaging and nucleosome retention, small non-coding RNAs, telomere dynamics, DNA fragmentation, and oxidative and mitochondrial stress, and their potential clinical impact on assisted reproduction outcomes. Results: Maternal age remains the principal determinant of embryo aneuploidy. After multivariable adjustment, independent paternal-age effects on fertilization, blastocyst formation, and preimplantation genetic testing for aneuploidy are small or not detected. At very advanced paternal ages near or above 50 years, some studies report higher miscarriage and lower live birth, without a consistent change in early embryo morphology. Aging in men is linked to higher DNA fragmentation and oxidative and mitochondrial signatures, together with reproducible sperm-epigenome changes, including age-linked DNA methylation, altered histone retention, and small-RNA shifts. These molecular findings support modest intergenerational influences on early development, while stable transgenerational inheritance in humans is not supported. Conclusions: Advanced paternal age should be regarded as a risk modifier rather than a primary driver of preimplantation failure. Counseling should emphasize realistic effect sizes and the predominance of maternal age. Laboratory workflows should minimize oxidative stress. Selective DNA-fragmentation testing may be appropriate in recurrent ART failure or recurrent loss. Sperm-epigenome assays remain investigational and should undergo prospective, standardized validation before use in routine care. Full article
Back to TopTop