Sign in to use this feature.

Years

Between: -

Subjects

remove_circle_outline
remove_circle_outline
remove_circle_outline
remove_circle_outline
remove_circle_outline
remove_circle_outline
remove_circle_outline
remove_circle_outline
remove_circle_outline

Journals

Article Types

Countries / Regions

Search Results (27)

Search Parameters:
Keywords = horizontal dust transport

Order results
Result details
Results per page
Select all
Export citation of selected articles as:
30 pages, 14172 KB  
Article
Synoptic and Dynamic Analyses of an Intense Mediterranean Cyclone: A Case Study
by Ahmad E. Samman
Climate 2025, 13(6), 126; https://doi.org/10.3390/cli13060126 - 15 Jun 2025
Viewed by 1708
Abstract
On 3 February 2006, a powerful Mediterranean cyclone instigated a widespread dust storm across Saudi Arabia. Meteorological observations from one station recorded strong westerly to southwesterly winds, with gusts reaching 40 m/s, accompanied by thunderstorms and dust storms. This study delves into the [...] Read more.
On 3 February 2006, a powerful Mediterranean cyclone instigated a widespread dust storm across Saudi Arabia. Meteorological observations from one station recorded strong westerly to southwesterly winds, with gusts reaching 40 m/s, accompanied by thunderstorms and dust storms. This study delves into the formation and development of this significant Mediterranean cyclone, which impacted the Mediterranean basin and the Arabian Peninsula from 26 January to 4 February 2006. Utilizing ECMWF ERA5 reanalysis data, this research analyzes the synoptic and dynamic conditions that contributed to the cyclone’s evolution and intensification. The cyclone originated over the North Atlantic as cold air from higher latitudes and was advected southward, driven by a strong upper-level trough. The initial phase of cyclogenesis was triggered by baroclinic instability, facilitated by an intense upper-level jet stream interacting with a pre-existing low-level baroclinic zone over coastal regions. Upper-level dynamics enhanced surface frontal structures, promoting the formation of the intense cyclone. As the system progressed, low-level diabatic processes became the primary drivers of its evolution, reducing the influence of upper-level baroclinic mechanisms. The weakening of the upper-level dynamics led to the gradual distortion of the low-level baroclinicity and frontal structures, transitioning the system to a more barotropic state during its mature phase. Vorticity analysis revealed that positive vorticity advection and warm air transport toward the developing cyclone played key roles in its intensification, leading to the development of strong low-level winds. Atmospheric kinetic energy analysis showed that the majority of the atmospheric kinetic energy was concentrated at 400 hPa and above, coinciding with intense jet stream activity. The generation of the atmospheric kinetic energy was primarily driven by cross-contour flow, acting as a major energy source, while atmospheric kinetic energy dissipation from grid to subgrid scales served as a major energy sink. The dissipation pattern closely mirrored the generation pattern but with the opposite sign. Additionally, the horizontal flux of the atmospheric kinetic energy was identified as a continuous energy source throughout the cyclone’s lifecycle. Full article
(This article belongs to the Section Weather, Events and Impacts)
Show Figures

Figure 1

15 pages, 8646 KB  
Article
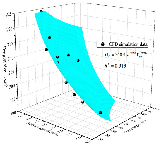
A Numerical Study on Dust Control: Evaluating the Impact of Spray Angle and Airflow Speed in the Coalescence of Droplets and Dust
by Jinming Mo
Processes 2024, 12(5), 937; https://doi.org/10.3390/pr12050937 - 4 May 2024
Cited by 2 | Viewed by 2319
Abstract
Spray dust reduction is one of the most economical and effective technologies for controlling coal dust in coal mining faces. We aimed to reproduce a spray dust reduction process in a simulation and investigate the mechanism by which the spray angle and airflow [...] Read more.
Spray dust reduction is one of the most economical and effective technologies for controlling coal dust in coal mining faces. We aimed to reproduce a spray dust reduction process in a simulation and investigate the mechanism by which the spray angle and airflow speed influence the dust reduction effect. Based on the DPM (discrete phase model) and the mixture model, we constructed a spray dust reduction evaluation model by considering two-way momentum coupling between the discrete phase and the continuous phase. The results showed that installing nozzles near the dust source (coal mining drum) significantly reduced the dust concentration at the coal mining face from 0.0005 kg/m3 to 0.0001 kg/m3. The increase in airflow speed and spray angle enhanced the horizontal transportation of droplets and dust, providing opportunities for the droplets to condense the dust; however, if the droplets have too large an angle, this will result in an insufficient concentration of droplets in the vicinity of the dust source. When the spray angle is 45°, increasing the airflow speed provides a better dust reduction effect. The nozzle position should also be set scientifically according to the airflow speed. Based on simulation results, a mathematical calculation model of spray dust reduction efficiency was constructed. These results can guide the key parameters of spray dust reduction systems, such as the installation position of the nozzle, the spray angle, and the airflow speed. This paper provides ideas for simulating spray dust reduction for other dust types. Full article
Show Figures

Figure 1

19 pages, 68481 KB  
Article
Investigating the Role of the Low-Level Jet in Two Winters Severe Dust Rising in Southwest Iran
by Rahman Parno, Amir-Hussain Meshkatee, Elham Mobarak Hassan, Nasim Hossein Hamzeh, Maggie Chel Gee Ooi and Maral Habibi
Atmosphere 2024, 15(4), 400; https://doi.org/10.3390/atmos15040400 - 25 Mar 2024
Cited by 5 | Viewed by 2604
Abstract
The dust storms with local and non-local dust sources mostly affect Khuzestan province in southwest (SW) Iran. In this study, the role of the low-level jet in the activation of the internal dust events in SW Iran during two severe dust cases was [...] Read more.
The dust storms with local and non-local dust sources mostly affect Khuzestan province in southwest (SW) Iran. In this study, the role of the low-level jet in the activation of the internal dust events in SW Iran during two severe dust cases was investigated. For this purpose, the fifth-generation ECMWF reanalysis for the global climate and weather (ERA5) data was used to identify the synoptic patterns and the low-level jet (LLJ) characteristics in the study area. Furthermore, the images of the moderate resolution imaging spectroradiometer (MODIS) sensor, the outputs of the hybrid single-particle Lagrangian integrated trajectory (HYSPLIT) model, and a weather research and forecasting model coupled with chemistry (WRF-Chem) were used to investigate the propagation and transport of the dust particles. The results of the synoptic analysis in both dust cases show the simultaneous occurrence of the divergence zone associated with cyclonic curvature in the subtropical jet stream (STJ) at 300 hPa, causing convergence at 925 hPa, upward motion, and the development of low surface pressure in SW Iran. Examining the vertical wind profile shows the existence of the maximum horizontal wind speeds of 975 to 875 hPa, along with the positive and negative shear below and above it, respectively, which emphasizes the existence of the LLJ and its role in local dust emission. The results of the comparison between the satellite images, WRF-Chem, and HYSPLIT model outputs show the formation and transportation of dust particles from the inner regions of Khuzestan in SW Iran. The horizontal dust surface distribution, vertical raised dust mass, and kinetic energy transfers are well simulated by the WRF-Chem model when LLJ broke at 09:00 to 12:00 UTC. The most important finding of this research is that, for the first time, the role of low-level jet is investigated in the activation of internal dust events in SW Iran. Full article
(This article belongs to the Section Meteorology)
Show Figures

Figure 1

13 pages, 2497 KB  
Article
Adding Gusts to a Mobile Wind Tunnel: Experimental Setup and Effect of Simulated Gusts on Horizontal Transport
by Miriam Marzen
Geographies 2024, 4(2), 203-215; https://doi.org/10.3390/geographies4020013 - 23 Mar 2024
Viewed by 1504
Abstract
Wind erosivity has an intermittent character due to complicated interactions between air streams, surface characteristics, and sediment particles. To experimentally investigate the effect of a sudden and local gust on sediment entrainment, a simple setup was installed in a mobile wind tunnel. One, [...] Read more.
Wind erosivity has an intermittent character due to complicated interactions between air streams, surface characteristics, and sediment particles. To experimentally investigate the effect of a sudden and local gust on sediment entrainment, a simple setup was installed in a mobile wind tunnel. One, three, and five consecutive gusts were applied and compared with standard test conditions with steady wind. The applied wind was characterized by total test duration (s), duration of gust (s), mean velocity, peak velocity (m s−1), gust factor, and transport capacity based on sediment-specific threshold velocity. The eroded material was collected by sediment containers. The results suggest that 1. the application of gusts inside the mobile wind tunnel setup is feasible but related to uncertainty concerning the applied wind conditions, and 2. the horizontal transport rate increased with the number of applied gusts. While the highest rates were measured during five gusts on sand, the relative effect of gusts was most accentuated in the comparison of one gust to no gust on loam. The findings highlight how temporally and spatially limited gust impact causes extreme particle entrainment. These particles may subsequently either start erosion or enter vertical dust transport. Full article
Show Figures

Figure 1

5 pages, 399 KB  
Proceeding Paper
Utilizing AEOLUS to Improve Dust Transport Modelling
by Thanasis Georgiou, Konstantinos Rizos, Athanasios Tsikerdekis, Emmanouil Proestakis, Antonis Gkikas, Holger Baars, Athena Augusta Floutsi, Eleni Drakaki, Anna Kampouri, Eleni Marinou, Dave Donovan, Angela Benedetti, Will McLean, Christian Retscher, Dimitrios Melas and Vassilis Amiridis
Environ. Sci. Proc. 2023, 26(1), 193; https://doi.org/10.3390/environsciproc2023026193 - 15 Sep 2023
Viewed by 1577
Abstract
The European Space Agency’s AEOLUS mission provides vertical profiles of the horizontal line-of-sight (HLOS) wind component in the troposphere and lower stratosphere, as well as secondary products with retrievals of extinction and backscatter coefficients. Under the scope of the ESA L2A+ project, we [...] Read more.
The European Space Agency’s AEOLUS mission provides vertical profiles of the horizontal line-of-sight (HLOS) wind component in the troposphere and lower stratosphere, as well as secondary products with retrievals of extinction and backscatter coefficients. Under the scope of the ESA L2A+ project, we present an assimilation system of both wind and aerosol information from AEOLUS in a regional numerical weather prediction model (WRF). This study aims to highlight the impact of such a dataset on desert dust transport through assimilation experiments over the broader North Atlantic Ocean region, which features high dust transport events through the Saharan Air Layer. The results will be validated through comparisons with observations from the ESA-ASKOS/JATAC experiments. Full article
Show Figures

Figure 1

18 pages, 5658 KB  
Article
Evaluation of PM Chemical Composition in Thessaloniki, Greece Based on Air Quality Simulations
by Dimitrios Theodoros Tsiaousidis, Natalia Liora, Serafim Kontos, Anastasia Poupkou, Dimitris Akritidis and Dimitrios Melas
Sustainability 2023, 15(13), 10034; https://doi.org/10.3390/su151310034 - 25 Jun 2023
Cited by 7 | Viewed by 1989
Abstract
The average PM10 daily levels over the urban area of Thessaloniki, Greece, usually exceed the air quality limits and therefore the improved PM chemical composition and air quality modeling results that will facilitate the design of the most appropriate mitigation measures (e.g., limitations [...] Read more.
The average PM10 daily levels over the urban area of Thessaloniki, Greece, usually exceed the air quality limits and therefore the improved PM chemical composition and air quality modeling results that will facilitate the design of the most appropriate mitigation measures (e.g., limitations in wood combustion for heating purposes) are essential. The air quality modeling system WRF-CAMx was applied over a 2 × 2 km2 horizontal resolution grid covering the greater area of Thessaloniki for the year 2015, when Greece was still confronting the consequences of the financial crisis. The output hourly surface concentrations of twelve PM species at three sites of different environmental type characterization in the city of Thessaloniki were temporally and spatially analyzed. Carbonaceous aerosols (organic and elemental) are the major contributor to total PM10 levels during winter representing a 35–40% share. During summer, mineral aerosols (excluding dust) distribute by up to 48% to total PM10 levels, being the major contributor attributed to road traffic. PM species, during winter, increase in the morning and in the afternoon mainly due to road transport and residential heating, respectively, in addition with the unfavorable meteorological conditions. An underestimation of the primary organic carbon aerosol levels during winter is identified. The application of the modeling system using a different speciation profile for the fine particles emissions from residential heating based on observational data instead of the CAMS emissions profile revealed an improvement in the simulated OC/EC values for which a 50% increase was identified compared to the base run. Full article
(This article belongs to the Section Air, Climate Change and Sustainability)
Show Figures

Figure 1

15 pages, 8757 KB  
Article
Summer Extreme Dust Activity in the Taklimakan Desert Regulated by the South Asian High
by Chengyun Wang, Tianhe Wang, Ying Han, Yuanzhu Dong, Shanjuan He and Jingyi Tang
Remote Sens. 2023, 15(11), 2875; https://doi.org/10.3390/rs15112875 - 1 Jun 2023
Cited by 6 | Viewed by 2542
Abstract
Summer dust aerosol in the Taklimakan Desert (TD) affects not only the albedo of the snow and ice sheets on the Tibetan Plateau (TP) but also air quality and precipitation in the downstream areas. In this study, the summer extreme dust activity in [...] Read more.
Summer dust aerosol in the Taklimakan Desert (TD) affects not only the albedo of the snow and ice sheets on the Tibetan Plateau (TP) but also air quality and precipitation in the downstream areas. In this study, the summer extreme dust activity in the TD was jointly investigated by using satellite observations and MERRA-2 reanalysis datasets and divided into two states: dust active period and dust inactive period. The horizontal and vertical distribution of summer dust during both the dust active and inactive periods, as derived from the MERRA-2 dataset, is consistent with satellite observations. By comparing the upper-level circulation and surface meteorological elements at two periods, we identify the South Asian High (SAH) as the dominant factor driving the extreme dust activity in the TD during summer. When the SAH is centered on the Iranian Plateau (IP), the dust aerosol in the TD exhibits increased activity and is lifted to higher altitudes due to significantly enhanced westerly winds, near-surface wind speed, and an ascending motion. Conversely, when the SAH is centered on the TP, the summer dust activity shows the opposite behavior. These new findings on the regulatory mechanism of the SAH on the summer dust activity in the TD are highly significant for understanding the occurrence and transport of summer Asian dust and its potential impact on heavy precipitation in the downstream areas. Full article
Show Figures

Figure 1

10 pages, 1947 KB  
Case Report
Metagenomic Analysis of the Outdoor Dust Microbiomes: A Case Study from Abu Dhabi, UAE
by Lina Maloukh, Yousef Nazzal, Alagappan Kumarappan, Fares Howari, Lakshmi Kesari Ambika, Rihab Yahmadi, Manish Sharma, Jibran Iqbal, Ahmed A. Al-Taani, Imen Ben Salem, Cijo M. Xavier and Muhamad Naseem
Atmosphere 2023, 14(2), 327; https://doi.org/10.3390/atmos14020327 - 7 Feb 2023
Cited by 6 | Viewed by 3824
Abstract
Outdoor dust covers a shattered range of microbial agents from land over transportation, human microbial flora, which includes pathogen and commensals, and airborne from the environment. Dust aerosols are rich in bacterial communities that have a major impact on human health and living [...] Read more.
Outdoor dust covers a shattered range of microbial agents from land over transportation, human microbial flora, which includes pathogen and commensals, and airborne from the environment. Dust aerosols are rich in bacterial communities that have a major impact on human health and living environments. In this study, outdoor samples from roadside barricades, safety walls, and fences (18 samples) were collected from Abu Dhabi, UAE and bacterial diversity was assessed through a 16S rRNA amplicon next generation sequencing approach. Clean data from HiSeq produced 1,099,892 total reads pairs for 18 samples. For all samples, taxonomic classifications were assigned to the OTUs (operational taxonomic units) representative sequence using the Ribosomal Database Project database. Analysis such as alpha diversity, beta diversity, differential species analysis, and species relative abundance were performed in the clustering of samples and a functional profile heat map was obtained from the OTUs by using bioinformatics tools. A total of 2814 OTUs were identified from those samples with a coverage of more than 99%. In the phylum, all 18 samples had most of the bacterial groups such as Actinobacteria, Proteobacteria, Firmicutes, and Bacteroidetes. Twelve samples had Propionibacteria acnes and were mainly found in RD16 and RD3. Major bacteria species such as Propionibacteria acnes, Bacillus persicus, and Staphylococcus captis were found in all samples. Most of the samples had Streptococcus mitis, Staphylococcus capitis. and Nafulsella turpanensis and Enhydrobacter aerosaccus was part of the normal microbes of the skin. Salinimicrobium sp., Bacillus alkalisediminis, and Bacillus persicus are halophilic bacteria found in sediments. The heat map clustered the samples and species in vertical and horizontal classification, which represents the relationship between the samples and bacterial diversity. The heat map for the functional profile had high properties of amino acids, carbohydrate, and cofactor and vitamin metabolisms of all bacterial species from all samples. Taken together, our analyses are very relevant from the perspective of out-door air quality, airborne diseases, and epidemics, with broader implications for health safety and monitoring. Full article
(This article belongs to the Special Issue Outdoor Air Pollution and Human Health (2nd Edition))
Show Figures

Figure 1

24 pages, 5993 KB  
Article
Aerosol Characterization of Northern China and Yangtze River Delta Based on Multi-Satellite Data: Spatiotemporal Variations and Policy Implications
by Kuifeng Luan, Zhaoxiang Cao, Song Hu, Zhenge Qiu, Zhenhua Wang, Wei Shen and Zhonghua Hong
Sustainability 2023, 15(3), 2029; https://doi.org/10.3390/su15032029 - 20 Jan 2023
Cited by 4 | Viewed by 2895
Abstract
Horizontal and vertical distributions of aerosol properties in the Taklimakan Desert (TD), North central region of China (NCR),North China Plain(NCP), and Yangtze River Delta (YRD) were investigated by statistical analysis using Cloud-Aerosol Lidar and Infrared Pathfinder Satellite Observation (CALIPSO) L3 data from 2007 [...] Read more.
Horizontal and vertical distributions of aerosol properties in the Taklimakan Desert (TD), North central region of China (NCR),North China Plain(NCP), and Yangtze River Delta (YRD) were investigated by statistical analysis using Cloud-Aerosol Lidar and Infrared Pathfinder Satellite Observation (CALIPSO) L3 data from 2007 to 2020, to identify the similarities and differences in atmospheric aerosols in different regions, and evaluate the impact of pollution control policies developed in China in 2013 on aerosol properties in the study area. The aerosol optical depth (AOD) distribution had substantial seasonal and spatial distribution characteristics. AOD had high annual averages in TD (0.38), NCP (0.49), and YRD (0.52). However, these rates showed a decline post-implementation of the long-term pollution control policies; AOD values declined by 5%, 13.8%, 15.5%, and 23.7% in TD, NCR, NCP, and YRD respectively when comparing 2014–2018 to 2007–2013, and by 7.8%, 11.5%, 16%, and 10.4% when comparing 2019–2020 to 2014–2018. The aerosol extinction coefficient showed a clear regional pattern and a tendency to decrease gradually as height increased. Dust and polluted dust were responsible for the changes in AOD and extinction coefficients between TD and NCR and NCP and YRD, respectively. In TD, with change of longitude, dust aerosol first increased and then decreased gradually, peaking in the middle. Similarly in NCP, polluted dust aerosol first increased and then decreased, with a maximum value in the middle. The elevated smoke aerosols of NCP and YRD were significantly higher than those observed in TD and NCR. The high aerosol extinction coefficient values (>0.1 km−1) were mainly distributed below 4 km, and the relatively weak aerosol extinction coefficients (>0.001 km−1) were mainly distributed between 5–8 km, indicating that the high-altitude long-range transport of TD and NCR dust aerosols affects NCP and YRD. Full article
Show Figures

Figure 1

25 pages, 9862 KB  
Article
Diagnostic Study of a Severe Dust Storm over North Africa and the Arabian Peninsula
by Motirh Al-Mutairi, Abdulhaleem Labban, Abdallah Abdeldym, Ahmed Alkhouly, Heshmat Abdel Basset and Mostafa Morsy
Atmosphere 2023, 14(2), 196; https://doi.org/10.3390/atmos14020196 - 17 Jan 2023
Cited by 10 | Viewed by 3426
Abstract
This work aimed to study the synoptic evolution and dynamics of the dust activity associated with the desert cyclone occurring over North Africa and the Arabian Peninsula on 4–8 April 2007 based on ECMWF analysis (ERA5) data. This desert cyclone formed over North [...] Read more.
This work aimed to study the synoptic evolution and dynamics of the dust activity associated with the desert cyclone occurring over North Africa and the Arabian Peninsula on 4–8 April 2007 based on ECMWF analysis (ERA5) data. This desert cyclone formed over North Africa (Algeria) in the lee of the Atlas Mountains in response to a powerful upper-level trough transporting cold air into northern Africa coming from high latitudes. The development of the cyclone was initiated when the contrast in temperature between the Mediterranean Sea and northern Africa (the desert) was strong, which increased the meridional temperature gradient. The isobaric vorticity analysis illustrated that the strong advection of positive vorticity and warm air ahead of the cyclone triggered cyclogenesis and low-level jet (LLJ) formation. The strong LLJ maintained the development of the cyclone inside the area of baroclinicity at a low-level. The horizontal divergence of 700 hPa level covered the region downstream of the cyclone trough and is coupled with the lower-level convergence. The study of frontogentical function concluded that the first stage of cyclogenesis is associated with frontogenesis working at the initial front of the cyclone. The vertical motions are then dominated by the direct transverse circulation with the ascent of the warmer and descent of the colder air. The mass transport within the circulation causes pressure falls along the surface front connected with convergence leading to the production of vorticity. The dust emissions linked to the cyclone during its duration and along its path were also investigated. Full article
(This article belongs to the Section Meteorology)
Show Figures

Figure 1

19 pages, 21659 KB  
Article
Hybrid Methods’ Integration for Remote Sensing Monitoring and Process Analysis of Dust Storm Based on Multi-Source Data
by Yanjiao Wang, Jiakui Tang, Zili Zhang, Wuhua Wang, Jiru Wang and Zhao Wang
Atmosphere 2023, 14(1), 3; https://doi.org/10.3390/atmos14010003 - 20 Dec 2022
Cited by 6 | Viewed by 3265
Abstract
Dust storms are of great importance to climate change, air quality, and human health. In this study, a complete application frame of integrating hybrid methods based on multi-source data is proposed for remote sensing monitoring and process analysis of dust storms. In the [...] Read more.
Dust storms are of great importance to climate change, air quality, and human health. In this study, a complete application frame of integrating hybrid methods based on multi-source data is proposed for remote sensing monitoring and process analysis of dust storms. In the frame, horizontal spatial distribution of dust intensity can be mapped by optical remote sensing products such as aerosol optical depth (AOD) from MODIS; the vertical spatial distribution of dust intensity by LIDAR satellite remote sensing products such as AOD profile from CALIPSO; geostationary satellite remote sensing products such as Chinese Fengyun or Japanese Himawari can achieve high-frequency temporal distribution information of dust storms. More detailed process analysis of dust storms includes air quality analysis supported by particulate matter (PM) data from ground stations and the dust emission trace and transport pathways from HYSPLIT back trajectory driven by meteorological data from the Global Data Assimilation System (GDAS). The dust storm outbreak condition of the source location can be proved by precipitation data from the WMO and soil moisture data from remote sensing products, which can be used to verify the deduced emission trace from HYSPLIT. The proposed application frame of integrating hybrid methods was applied to monitor and analyze a very heavy dust storm that occurred in northern China from 14–18 March 2021, which was one of the most severe dust storms in recent decades. Results showed that the dust storm event could be well monitored and analyzed dynamically. It was found that the dust originated in western Mongolia and northwestern China and was then transmitted along the northwest–southeast direction, consequently affected the air quality of most cities of northern China. The results are consistent with the prior research and showed the excellent potential of the integration of the hybrid methods in monitoring dust storms. Full article
(This article belongs to the Section Atmospheric Techniques, Instruments, and Modeling)
Show Figures

Figure 1

20 pages, 5245 KB  
Article
Satellite-Observed Four-Dimensional Spatiotemporal Characteristics of Maritime Aerosol Types over the Coastal Waters of the Guangdong–Hong Kong–Macao Greater Bay Area and the Northern South China Sea
by Qihan Ma, Yingying Liu, Ting Qiu, Tingxuan Huang, Tao Deng, Zhiyuan Hu and Tingwei Cui
Remote Sens. 2022, 14(21), 5464; https://doi.org/10.3390/rs14215464 - 30 Oct 2022
Cited by 3 | Viewed by 3414
Abstract
Aerosol is important to climate and air pollution, and different aerosol types have a non-negligible impact on the environment and climate system. Based on long-term satellite lidar profiles from 2006 to 2020, the four-dimensional (x-y-z-t) spatiotemporal characteristics of different aerosol types, including clean [...] Read more.
Aerosol is important to climate and air pollution, and different aerosol types have a non-negligible impact on the environment and climate system. Based on long-term satellite lidar profiles from 2006 to 2020, the four-dimensional (x-y-z-t) spatiotemporal characteristics of different aerosol types, including clean marine (CM), dust (DU), polluted continental/smoke (PC), clean continental (CC), polluted dust (PD), elevated smoke (ES), and dusty marine (DM), over the coastal waters of the Guangdong–Hong Kong–Macao Greater Bay Area (GBA) were revealed for the first time and compared to the surrounding northern South China Sea (NSCS). (1) The dominant aerosol types in both study areas were found to be CM, ES, and DM, whose proportions summed up to more than 85%. In spring, ES was the dominant aerosol type (>40%); in other seasons, CM dominated (>34%). The proportions of anthropogenic aerosols (PC, PD, and ES) and dust-related aerosols (DU, PD, and DM) were higher in spring and winter than in summer and autumn. (2) Vertically, the number of all aerosol types declined with increasing altitude, with the exception of abnormal increase at the heights of approximately 1.5–2.8 km in spring, which was probably attributed to the effect of local and regional anthropogenic pollutants. Below the height of 2 km, the main aerosol types were CM and DM, whereas ES, PD, and DU aerosols were dominant above 2 km. (3) Horizontally, the dominant aerosol types were spatially uniform in the lower atmosphere (<2 km), while higher altitudes (especially > 4 km) showed significant horizontal heterogeneity in space. The proportion of anthropogenic aerosols over the coastal waters of the GBA was higher than that over the NSCS, due to terrestrial pollution transportation. (4) In terms of the long-term trend, the proportion of CM aerosols was found to be steadily increasing, with the anthropogenic aerosols and dust-related aerosols showing a fluctuating and decreasing trend, which resulted from the enforcement of effective air pollution control policies. Overall, the terrestrial aerosol influence tended to decrease in the study areas. The insight into aerosol types and its variation will facilitate the understanding of the aerosol climate effects and pollutant control in the coastal waters of the GBA and the NSCS. Full article
Show Figures

Figure 1

15 pages, 4704 KB  
Article
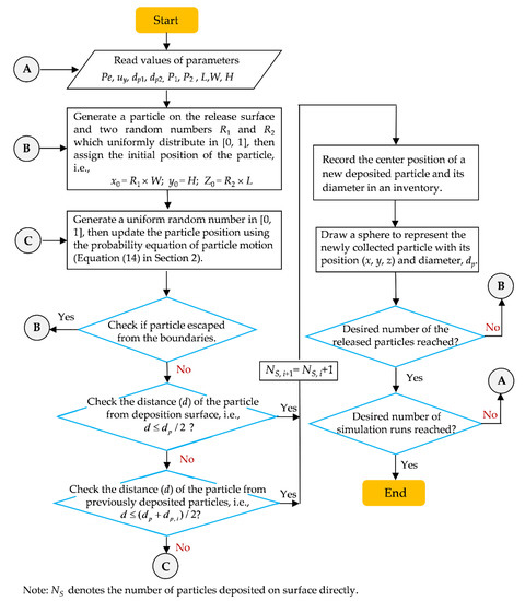
A 3D Monte Carlo Simulation for Aerosol Deposition onto Horizontal Surfaces by Combined Mechanisms of Brownian Diffusion and Gravity Sedimentation
by Shixian Wu, Hui Zhu, Yongping Chen, Can Qi and Gang Li
Atmosphere 2022, 13(9), 1408; https://doi.org/10.3390/atmos13091408 - 31 Aug 2022
Cited by 4 | Viewed by 3130
Abstract
A three-dimensional Monte Carlo model was developed to simulate the deposition of aerosol particles onto horizontal solid surfaces. The random walk method was employed to solve the particle transport equation, which allowed obtaining the trajectory of particle motion by a combined mechanism of [...] Read more.
A three-dimensional Monte Carlo model was developed to simulate the deposition of aerosol particles onto horizontal solid surfaces. The random walk method was employed to solve the particle transport equation, which allowed obtaining the trajectory of particle motion by a combined mechanism of Brownian diffusion and gravity sedimentation. The particle transport mechanism was described in terms of a Peclet number (Pe). The local structures of the dust layer, the relationship between the structure of the dust layer and particle transport mechanisms, and the number of the particles attached to the solid surface were investigated. The results showed that for a small Pe, when Brownian diffusion was a controlling mechanism for aerosol transport, the dust layer might exhibit a more open and looser structure, while for a large Pe, the dust layer was dense and tight. The differences of deposition morphologies under different transport mechanisms were caused by the different random intensities of particle motion. There was an upper limit of the maximum number of particles attached to the surface, and it strongly depended on particle transport mechanisms and size distributions. Additionally, the deposit morphologies obtained with the 3D Monte Carlo model were in good agreement with the experimental results found in the literature. Full article
(This article belongs to the Section Aerosols)
Show Figures

Figure 1

29 pages, 16649 KB  
Article
Fully Dynamic High–Resolution Model for Dispersion of Icelandic Airborne Mineral Dust
by Bojan Cvetkovic, Pavla Dagsson-Waldhauserová, Slavko Petkovic, Ólafur Arnalds, Fabio Madonna, Emmanouil Proestakis, Antonis Gkikas, Ana Vukovic Vimic, Goran Pejanovic, Marco Rosoldi, Darius Ceburnis, Vassilis Amiridis, Lenka Lisá, Slobodan Nickovic and Jugoslav Nikolic
Atmosphere 2022, 13(9), 1345; https://doi.org/10.3390/atmos13091345 - 23 Aug 2022
Cited by 10 | Viewed by 4103
Abstract
Icelandic topsoil sediments, as confirmed by numerous scientific studies, represent the largest and the most important European source of mineral dust. Strong winds, connected with the intensive cyclonic circulation in the North Atlantic, induce intense emissions of mineral dust from local sources all [...] Read more.
Icelandic topsoil sediments, as confirmed by numerous scientific studies, represent the largest and the most important European source of mineral dust. Strong winds, connected with the intensive cyclonic circulation in the North Atlantic, induce intense emissions of mineral dust from local sources all year and carry away these fine aerosol particles for thousands of kilometers. Various impacts of airborne mineral dust particles on local air quality, human health, transportation, climate and marine ecosystems motivated us to design a fully dynamic coupled atmosphere–dust numerical modelling system in order to simulate, predict and quantify the Icelandic mineral dust process including: local measurements and source specification over Iceland. In this study, we used the Dust Regional Atmospheric Model (DREAM) with improved Icelandic high resolution dust source specification and implemented spatially variable particle size distribution, variable snow cover and soil wetness. Three case studies of intense short- and long-range transport were selected to evaluate the model performance. Results demonstrated the model’s capability to forecast major transport features, such as timing, and horizontal and vertical distribution of the processes. This modelling system can be used as an operational forecasting system, but also as a reliable tool for assessing climate and environmental Icelandic dust impacts. Full article
(This article belongs to the Special Issue Atmospheric Aerosol Hazards)
Show Figures

Figure 1

13 pages, 2423 KB  
Article
Relationships between Near-Surface Horizontal Dust Fluxes and Dust Depositions at the Centre and Edge of the Taklamakan Desert
by Wen Huo, Meiqi Song, Ye Wu, Xiefei Zhi, Fan Yang, Mingjie Ma, Chenglong Zhou, Xinghua Yang, Ali Mamtimin and Qing He
Land 2022, 11(7), 959; https://doi.org/10.3390/land11070959 - 21 Jun 2022
Cited by 3 | Viewed by 3108
Abstract
The emission, transport, and deposition of dust are frequently the focus of dust aerosol studies. However, owing to limited observation data, few studies have examined the relationships between the key parameters of dust transport, especially in typical dust source areas. Therefore, investigating the [...] Read more.
The emission, transport, and deposition of dust are frequently the focus of dust aerosol studies. However, owing to limited observation data, few studies have examined the relationships between the key parameters of dust transport, especially in typical dust source areas. Therefore, investigating the relationship between near-surface horizontal dust fluxes and dust depositions in typical desert source areas can further help us to understand the movement and transport patterns of dust aerosols. Based on observational experiments on two key transport parameters, this study focused on the quantitative relationship between the horizontal dust flux (Q) and dust deposition (D). A 13-month long dust sample collection experiment was conducted from August 2017 to August 2018 at Xiaotang Station (hereafter XT,40°48′ N, 84°18′ E) and Tazhong Station (hereafter TZ, 39°00′ N, 83°40′ E). The results show that the observed D and Q peaks coincided with periods of high dust storm incidence, with the greatest accumulation observed in spring. Moreover, both Q and D decreased with increasing height in XT, and this phenomenon remained on a monthly scale. In contrast, no clear decreasing pattern in Q and D with increasing height was observed in TZ. Additionally, relatively coarse particles, primarily from local sources, dominated dust depositions in both locations. The proportion of deposited dust particles with a size <20 μm was slightly higher in XT than that in TZ. Specifically, dust depositions in XT contained finer local dust particles and more dust from long-distance transport. Furthermore, D and Q had a significantly positive linear correlation in XT; however, no significant correlation was observed in TZ. Analysis of the wind dynamics and surface dust particle size indicated that topographic differences between the two stations caused these differences in correlation. Full article
(This article belongs to the Section Land – Observation and Monitoring)
Show Figures

Figure 1

Back to TopTop