Sign in to use this feature.

Years

Between: -

Subjects

remove_circle_outline
remove_circle_outline
remove_circle_outline
remove_circle_outline
remove_circle_outline
remove_circle_outline
remove_circle_outline
remove_circle_outline
remove_circle_outline

Journals

remove_circle_outline
remove_circle_outline
remove_circle_outline
remove_circle_outline
remove_circle_outline
remove_circle_outline

Article Types

Countries / Regions

remove_circle_outline
remove_circle_outline
remove_circle_outline
remove_circle_outline
remove_circle_outline
remove_circle_outline

Search Results (1,822)

Search Parameters:
Keywords = histone-modifications

Order results
Result details
Results per page
Select all
Export citation of selected articles as:
11 pages, 523 KB  
Review
Physical Activity During Pregnancy and Gestational Weight Gain: Implications for Maternal–Fetal Epigenetic Programming and Long-Term Health
by Nektaria Zagorianakou, Stylianos Makrydimas, Efthalia Moustakli, Ioannis Mitrogiannis, Ermanno Vitale and George Makrydimas
Genes 2025, 16(10), 1173; https://doi.org/10.3390/genes16101173 - 6 Oct 2025
Abstract
Background/Objectives: Gestational weight gain (GWG) is a crucial factor influencing mother and fetal health, as high GWG is associated with adverse pregnancy outcomes and an increased long-term risk of obesity and metabolic issues in the children. In addition to controlling weight, maternal [...] Read more.
Background/Objectives: Gestational weight gain (GWG) is a crucial factor influencing mother and fetal health, as high GWG is associated with adverse pregnancy outcomes and an increased long-term risk of obesity and metabolic issues in the children. In addition to controlling weight, maternal physical activity (PA) during pregnancy may influence fetal development through potential epigenetic mechanisms, including histone modifications, DNA methylation, and the production of non-coding RNA. Methods: This narrative review synthesizes evidence from randomized controlled trials (RCTs; n = 11, 3654 participants) investigating the impact of aerobic PA on GWG, while also highlighting emerging, primarily indirect findings on maternal–fetal epigenetic programming. Results: The majority of RCTs found that supervised PA interventions, especially when paired with nutritional counseling, decreased both the incidence of excessive GWG and total GWG. Enhancements in lipid metabolism, adipokine profiles, and maternal insulin sensitivity point to likely biochemical mechanisms that connect PA to epigenetic modification of fetal metabolic genes (e.g., IGF2, PGC-1α, LEP). Animal and observational studies suggest that maternal activity may influence offspring epigenetic pathways related to obesity and cardiometabolic conditions, although direct human evidence is limited. Conclusions: In addition to potentially changing gene–environment interactions throughout generations, prenatal PA is a low-cost, safe method of improving maternal and newborn health. Future RCTs ought to incorporate molecular endpoints to elucidate the epigenetic processes by which maternal exercise may provide long-term health benefits. Full article
(This article belongs to the Section Epigenomics)
Show Figures

Figure 1

20 pages, 1133 KB  
Review
Exercise, Epigenetics, and Body Composition: Molecular Connections
by Ashley Williams, Danielle D. Wadsworth and Thangiah Geetha
Cells 2025, 14(19), 1553; https://doi.org/10.3390/cells14191553 - 6 Oct 2025
Abstract
Exercise plays a crucial role in promoting overall health by activating molecular pathways that contribute to the prevention and management of chronic diseases, slowing epigenetic aging, improving body composition, and reducing the risk of obesity. In skeletal muscle, these benefits are largely mediated [...] Read more.
Exercise plays a crucial role in promoting overall health by activating molecular pathways that contribute to the prevention and management of chronic diseases, slowing epigenetic aging, improving body composition, and reducing the risk of obesity. In skeletal muscle, these benefits are largely mediated by exercise-induced transcriptional and epigenetic responses. Recent advances in epigenetics have intensified interest in understanding how physical activity influences long-term health and body composition at the molecular level. Epigenetic modifications, which regulate gene expression without altering the DNA sequence, are key mechanisms in this process. Emerging research has provided deeper insights into the processes such as DNA methylation, histone modification, and non-coding RNAs, and their connection to exercise. While numerous studies have demonstrated the influence of exercise on the epigenome, fewer have directly examined how these molecular changes relate to alterations in fat mass, lean body mass, and other components of body composition. This comprehensive review synthesizes the current evidence on the interplay between exercise, epigenetic regulation, and body composition, with a focus on adolescents and adults. We highlight key genes involved in metabolism, fat storage, muscle development, and epigenetic aging, and explore how their regulation may contribute to individual variability in exercise response. Understanding these molecular pathways may provide valuable insights for optimizing exercise interventions aimed at improving health outcomes across the lifespan. Full article
Show Figures

Figure 1

25 pages, 1309 KB  
Review
Tripartite Interaction of Epigenetic Regulation, Brain Aging, and Neuroinflammation: Mechanistic Insights and Therapeutic Implications
by Shenghui Mi, Hideyuki Nakashima and Kinichi Nakashima
Epigenomes 2025, 9(4), 38; https://doi.org/10.3390/epigenomes9040038 - 5 Oct 2025
Abstract
Aging of the central nervous system (CNS) involves widespread transcriptional and structural remodeling, prominently marked by synaptic loss, impaired neurogenesis, and glial dysfunction. While age-related gene expression changes have been documented for decades, recent genome-wide next-generation sequencing studies emphasize the importance of epigenetic [...] Read more.
Aging of the central nervous system (CNS) involves widespread transcriptional and structural remodeling, prominently marked by synaptic loss, impaired neurogenesis, and glial dysfunction. While age-related gene expression changes have been documented for decades, recent genome-wide next-generation sequencing studies emphasize the importance of epigenetic mechanisms—such as DNA methylation and histone modification—in shaping these profiles. Notably, these modifications are potentially reversible, making them promising targets for therapeutic intervention. However, the mechanisms by which age-associated factors, such as inflammation and oxidative stress, orchestrate these epigenetic alterations across distinct CNS cell types remain poorly understood. In this review, we propose a framework for understanding how aging and neuroinflammation are regulated by epigenetic mechanisms, contributing to brain dysfunction and disease vulnerability. Full article
Show Figures

Figure 1

22 pages, 548 KB  
Review
Significance of Epigenetic Alteration in Cancer-Associated Fibroblasts on the Development of Carcinoma
by Hongdong Gao, Hinano Nishikubo, Dongheng Ma, Juncheng Pan, Tomoya Sano, Daiki Imanishi, Takashi Sakuma, Canfeng Fan and Masakazu Yashiro
Int. J. Mol. Sci. 2025, 26(19), 9695; https://doi.org/10.3390/ijms26199695 - 5 Oct 2025
Abstract
Cancer-associated fibroblasts (CAFs) are a key constituent of the tumor microenvironment. CAFs may affect the development of tumor cells. The critical role of CAFs in the tumor microenvironment is linked to their epigenetic modifications, as a stable yet reversible regulation of cellular phenotypes. [...] Read more.
Cancer-associated fibroblasts (CAFs) are a key constituent of the tumor microenvironment. CAFs may affect the development of tumor cells. The critical role of CAFs in the tumor microenvironment is linked to their epigenetic modifications, as a stable yet reversible regulation of cellular phenotypes. Current evidence indicates that their formation and function are closely linked to epigenetic mechanisms. Existing research indicates that the epigenetic alteration abnormalities are triggered by metabolic cues and stabilize the acquired phenotype of CAFs. This process is associated with transcriptional changes and patient outcomes in various tumors, providing a biological rationale and translational potential for reprogramming CAFs. Understanding of epigenetic modifications in CAFs remain insufficient, while DNA methylation in CAFs can alter CAF states through multiple pathways and thereby influence tumor progression. It is necessary to investigate the unique, identifiable epigenetic signatures of CAF. As an epigenetic reader couple histone acetylation to high-output oncogenic transcription; meanwhile, noncoding RNAs modulate CAF formation and therapeutic responses via bidirectional crosstalk between tumor cells and stroma. The interactions between different epigenetic modifications and their underlying regulatory logic may play a crucial role in developing new therapeutic strategies. This review focuses on the roles of DNA methylation, histone acetylation, and enhancer reprogramming in CAFs. Full article
(This article belongs to the Section Molecular Oncology)
Show Figures

Figure 1

27 pages, 1191 KB  
Review
Small RNA and Epigenetic Control of Plant Immunity
by Sopan Ganpatrao Wagh, Akshay Milind Patil, Ghanshyam Bhaurao Patil, Sumeet Prabhakar Mankar, Khushboo Rastogi and Masamichi Nishiguchi
DNA 2025, 5(4), 47; https://doi.org/10.3390/dna5040047 - 1 Oct 2025
Abstract
Plants have evolved a complex, multilayered immune system that integrates molecular recognition, signaling pathways, epigenetic regulation, and small RNA-mediated control. Recent studies have shown that DNA-level regulatory mechanisms, such as RNA-directed DNA methylation (RdDM), histone modifications, and chromatin remodeling, are critical for modulating [...] Read more.
Plants have evolved a complex, multilayered immune system that integrates molecular recognition, signaling pathways, epigenetic regulation, and small RNA-mediated control. Recent studies have shown that DNA-level regulatory mechanisms, such as RNA-directed DNA methylation (RdDM), histone modifications, and chromatin remodeling, are critical for modulating immune gene expression, allowing for rapid and accurate pathogen-defense responses. The epigenetic landscape not only maintains immunological homeostasis but also promotes stress-responsive transcription via stable chromatin modifications. These changes contribute to immunological priming, a process in which earlier exposure to pathogens or abiotic stress causes a heightened state of preparedness for future encounters. Small RNAs, including siRNAs, miRNAs, and phasiRNAs, are essential for gene silencing before and after transcription, fine-tuning immune responses, and inhibiting negative regulators. These RNA molecules interact closely with chromatin features, influencing histone acetylation/methylation (e.g., H3K4me3, H3K27me3) and guiding DNA methylation patterns. Epigenetically encoded immune memory can be stable across multiple generations, resulting in the transgenerational inheritance of stress resilience. Such memory effects have been observed in rice, tomato, maize, and Arabidopsis. This review summarizes new findings on short RNA biology, chromatin-level immunological control, and epigenetic memory in plant defense. Emerging technologies, such as ATAC-seq (Assay for Transposase-Accessible Chromatin using Sequencing), ChIP-seq (Chromatin Immunoprecipitation followed by Sequencing), bisulfite sequencing, and CRISPR/dCas9-based epigenome editing, are helping researchers comprehend these pathways. These developments hold an opportunity for establishing epigenetic breeding strategies that target the production of non-GMO, stress-resistant crops for sustainable agriculture. Full article
Show Figures

Figure 1

71 pages, 4535 KB  
Review
Integrating Inflammatory and Epigenetic Signatures in IBD-Associated Colorectal Carcinogenesis: Models, Mechanisms, and Clinical Implications
by Kostas A. Triantaphyllopoulos, Nikolia D. Ragia, Maria-Chara E. Panagiotopoulou and Thomae G. Sourlingas
Int. J. Mol. Sci. 2025, 26(19), 9498; https://doi.org/10.3390/ijms26199498 - 28 Sep 2025
Abstract
The rising global prevalence of inflammatory bowel diseases, including Crohn’s disease and ulcerative colitis, is paralleled by an increased risk of colitis-associated colorectal cancer. Persistent intestinal inflammation promotes genetic instability and epigenetic reprogramming within epithelial and immune cells, driving the multistep transition from [...] Read more.
The rising global prevalence of inflammatory bowel diseases, including Crohn’s disease and ulcerative colitis, is paralleled by an increased risk of colitis-associated colorectal cancer. Persistent intestinal inflammation promotes genetic instability and epigenetic reprogramming within epithelial and immune cells, driving the multistep transition from inflammation to neoplasia. This review integrates human and preclinical model evidence with literature mining and bioinformatic analyses of genetic, epigenetic, and ncRNA data to dissect molecular mechanisms driving colitis-associated colorectal cancer from chronic inflammation. We highlight how pro-inflammatory cytokines (e.g., TNF-α, IL-6), oxidative stress, and microbial dysbiosis converge on key transcriptional regulators such as NF-κB and STAT3, inducing DNA methylation and histone modifications (e.g., H3K27me3); altering chromatin dynamics, gene expression, and non-coding RNA networks (e.g., miR-21, MALAT1, CRNDE); ultimately reshaping pathways involved in proliferation, apoptosis, and immune evasion. This review updates new potential associations of entities with these diseases, in their networks of interaction, summarizing major aspects of genetic and chromatin-level regulatory mechanisms in inflammatory bowel disease and colorectal cancer, and emphasizing how these interactions drive the inflammatory-to-neoplastic transition. By underscoring the reversibility of epigenetic changes, we explore their translational potential in early detection, surveillance, and precision epigenetic therapy. Understanding the interplay between genetic mutations and chromatin remodeling provides a roadmap for improving diagnostics and personalized treatments in inflammatory bowel disease-associated colorectal carcinogenesis. Full article
Show Figures

Graphical abstract

23 pages, 748 KB  
Review
Polyamine Induction of Secondary Metabolite Biosynthetic Genes in Fungi Is Mediated by Global Regulator LaeA and α-NAC Transcriptional Coactivator: Connection to Epigenetic Modification of Histones
by Juan F. Martín
Molecules 2025, 30(19), 3903; https://doi.org/10.3390/molecules30193903 - 27 Sep 2025
Abstract
Polyamines are polycationic compounds present in all living cells that exert functions at different levels in the metabolism. They bind to DNA and RNA and modulate DNA replication and gene expression. Some of these regulatory effects are exerted by promoting condensation of nucleosomes, [...] Read more.
Polyamines are polycationic compounds present in all living cells that exert functions at different levels in the metabolism. They bind to DNA and RNA and modulate DNA replication and gene expression. Some of these regulatory effects are exerted by promoting condensation of nucleosomes, a mechanism closely connected with epigenetic modification by histone methylation and acetylation. The polyamines 1,3-diaminopropane and spermidine induce expression of the global regulator LaeA and increase by several folds the formation of the α-NAC transcriptional co-activator, a subunit of the nascent polypeptide-associated complex. The global regulator LaeA controls the switch from primary growth to secondary metabolite production and differentiation when an essential nutrient in the growth medium becomes limiting. α-NAC exerts significant control over the biosynthesis of secondary metabolites and fungal pathogenicity on plants. When purified α-NAC protein is added to a tomato host plant, it induces plant resistance to fungal infections and triggers the development of system-acquired resistance in other plants. Spermidine extends the life of yeast cells and prolongs the half-life of penicillin gene transcripts in Penicillium chrysogenum. This article discusses advances in the basis of understanding the mechanism of plant–fungi interaction and the effect of small fungal metabolites and epigenetic modifiers in this interaction. Full article
(This article belongs to the Special Issue Natural Products Biosynthesis: Present and Perspectives)
Show Figures

Figure 1

19 pages, 2683 KB  
Review
Epigenetic Biomarkers for Cervical Cancer Progression: A Scoping Review
by Efthymios Ladoukakis, Gracia Andriamiadana, Fatema Hajizadah, Lewis G. E. James and Belinda Nedjai
Int. J. Mol. Sci. 2025, 26(19), 9423; https://doi.org/10.3390/ijms26199423 - 26 Sep 2025
Abstract
Cervical cancer remains the fourth most common cancer among women globally, disproportionately impacting low- and middle-income countries despite the existence of HPV vaccines. While DNA methylation has been studied extensively as a biomarker, other epigenetic mechanisms remain underexplored. This scoping review aims to [...] Read more.
Cervical cancer remains the fourth most common cancer among women globally, disproportionately impacting low- and middle-income countries despite the existence of HPV vaccines. While DNA methylation has been studied extensively as a biomarker, other epigenetic mechanisms remain underexplored. This scoping review aims to report such underexplored epigenetic biomarkers linked to cervical cancer, shifting the focus beyond global nuclear DNA methylation. Literature searches were performed using Google Scholar via Publish or Perish software including studies published until January 2025. Our review focused on mitochondrial DNA, non-coding RNA, histone modifications, and repetitive elements. Mitochondrial DNA methylation has been proposed as a cervical cancer biomarker, although supporting evidence is limited. Histone modifications are more consistently reported to be involved both in cervical cancer onset and aggressiveness. Similarly, aberrant expression of lncRNAs, circRNAs, miRNAs, and piRNAs has been associated with poor prognosis. Finally, hypomethylation in repetitive elements such as LINE-1 and Alu is often observed in cervical cancer, contributing to genomic instability and tumorigenesis. Highlighting these alternative epigenetic mechanisms, our review emphasizes the importance of expanding biomarker discovery beyond the traditional nuclear DNA methylation. Understanding these mechanisms may improve early detection and personalized disease management strategies for cervical cancer. Full article
(This article belongs to the Special Issue Epigenetic Dysregulation in Cancers: From Mechanism to Therapy)
Show Figures

Figure 1

46 pages, 2889 KB  
Review
Neuronutrition and Nrf2 Brain Resilience Signaling: Epigenomics and Metabolomics for Personalized Medicine in Nervous System Disorders from Bench to Clinic
by Maria Concetta Scuto, Carmelina Daniela Anfuso, Cinzia Lombardo, Eleonora Di Fatta, Raffaele Ferri, Nicolò Musso, Giulia Zerbo, Morena Terrana, Miroslava Majzúnová, Gabriella Lupo and Angela Trovato Salinaro
Int. J. Mol. Sci. 2025, 26(19), 9391; https://doi.org/10.3390/ijms26199391 - 25 Sep 2025
Abstract
Neuronutrition to improve brain resilience to stress and human health has received considerable attention. The use of specific nutrients is effective in preventing and slowing neurodegenerative and neuropsychiatric disorders. Selective neuronutrients, including polyphenols, short-chain fatty acids (SCFAs), tryptophan, tyrosine, and sulfur metabolites, can [...] Read more.
Neuronutrition to improve brain resilience to stress and human health has received considerable attention. The use of specific nutrients is effective in preventing and slowing neurodegenerative and neuropsychiatric disorders. Selective neuronutrients, including polyphenols, short-chain fatty acids (SCFAs), tryptophan, tyrosine, and sulfur metabolites, can modulate the dysregulated nuclear factor erythroid 2 (Nrf2) pathway through neuroepigenetic modifications and altered levels of neurotransmitters such as serotonin, melatonin, and dopamine. In particular, abnormal epigenetic alterations in the promoter function of the NFE2L2/Nrf2 gene may contribute to the onset and progression of various diseases by disrupting cellular homeostasis. Recent evidence has documented that polyphenols are capable of modulating Nrf2 signaling; to do this, they must reverse hypermethylation in the CpG islands of the NFE2L2 gene. This process is achieved by modifying the activity of DNA methyltransferases (DNMTs) and histone deacetylases (HDACs). Furthermore, a diverse group of polyphenolic metabolites can be identified and quantified using innovative mass spectrometry platforms in both in vitro models and human urine samples to investigate redox metabolic homeostasis under physiological and pathophysiological conditions. This review aims to deepen the current understanding of the role of nutrient-derived secondary metabolites. It highlights innovative strategies to effectively prevent, slow, or potentially reverse neuroinflammation and oxidative stress, key drivers of neuronal damage. The targeted application of these metabolites can be considered a novel, personalized neuronutritional approach to promote brain health and neuronal adaptation. Full article
Show Figures

Graphical abstract

12 pages, 349 KB  
Review
Drug-Induced Epigenetic Alterations: A Set of Forensic Toxicological Fingerprints?
by Simone Grassi, Andrea Costantino, Alexandra Dimitrova, Emma Beatrice Croce, Francesca Iasi, Alessandra Puggioni, Francesco De Micco and Fabio Vaiano
Genes 2025, 16(10), 1129; https://doi.org/10.3390/genes16101129 - 25 Sep 2025
Abstract
Background/Objectives: Epigenetics refers to heritable modifications in gene expression that do not involve changes to the DNA sequence. Among these, DNA methylation, histone modifications, and non-coding RNAs play a key role in regulating gene activity and are influenced by environmental factors, including exposure [...] Read more.
Background/Objectives: Epigenetics refers to heritable modifications in gene expression that do not involve changes to the DNA sequence. Among these, DNA methylation, histone modifications, and non-coding RNAs play a key role in regulating gene activity and are influenced by environmental factors, including exposure to psychoactive substances. In recent years, it has been hypothesized that such alterations may serve as molecular markers with forensic relevance. This systematic review aims to evaluate whether current evidence supports the use of drug-induced epigenetic changes as potential toxicological fingerprints in human subjects. Methods: A systematic literature search was conducted following PRISMA guidelines, including articles published on PubMed between 1 January, 2010, and 31 December, 2025. Only studies conducted on human samples and published in English were considered; animal studies and articles lacking epigenetic data were excluded. Results: Forty-two studies met the inclusion criteria. The most commonly investigated substances (alcohol, cocaine, methamphetamine, cannabis, and opioids) were found to induce specific and, in some cases, persistent epigenetic changes. These include alterations in CpG methylation in promoter regions, variations in miRNA expression, and modulation of epigenetic enzymes. Such changes were observed in brain tissue, blood cells, and semen, with evidence of persistence even after drug cessation. Conclusions: Current evidence confirms that psychoactive substance use is associated with specific epigenetic modifications. However, forensic application remains limited due to confounding factors such as age, co-exposures, and post-mortem interval. Further standardized research is necessary to validate their use as forensic biomarkers. Full article
(This article belongs to the Special Issue Novel Insights into Forensic Genetics)
Show Figures

Figure 1

20 pages, 4577 KB  
Article
Epigenetic Alterations in PAH-Induced Childhood Asthma: An Intervention Using Sulforaphane
by Xinyao Jiang, Xinfeng Xu, Jinyan Hui, Yuling Bao, Shuyuan Cao and Qian Wu
Toxics 2025, 13(10), 809; https://doi.org/10.3390/toxics13100809 - 23 Sep 2025
Viewed by 149
Abstract
DNA methylation holds promise for the early detection of tissue damage, making it crucial for identifying polycyclic aromatic hydrocarbon (PAH)-associated epigenetic biomarkers in childhood asthma. Sulforaphane (SFN), as a potential epigenetic modulator, can alleviate the adverse effects of environmental pollutants. This study quantified [...] Read more.
DNA methylation holds promise for the early detection of tissue damage, making it crucial for identifying polycyclic aromatic hydrocarbon (PAH)-associated epigenetic biomarkers in childhood asthma. Sulforaphane (SFN), as a potential epigenetic modulator, can alleviate the adverse effects of environmental pollutants. This study quantified serum PAHs in 370 children via gas chromatography–mass spectrometry, assessed the methylation of target genes using bisulfite sequencing PCR (BSP), and performed mediation analysis to estimate the mediating effects of methylation levels between PAHs and childhood asthma. Murine models exposed to PAHs prenatally or postnatally, with offspring challenged with ovalbumin (OVA), were analyzed for lung DNA methylation. In vitro, HBE cells and HBSMCs treated with benzo(a)pyrene (BaP) and/or SFN were tested for inflammatory cytokines, methylation-related enzymes, and matrix metallopeptidase 9 (MMP9) modifications. The results showed total PAHs were associated with childhood asthma, with mediating effects of long interspersed nuclear element-1 (LINE-1) methylation. Prenatal PAH exposure enriched differentially methylated genes in the extracellular matrix (ECM)-receptor interaction pathway, while postnatal exposure enriched those in purine metabolism, and postnatal exposure also elevated Mmp9 expression via hypomethylation. BaP increased the expression of interferon gamma (IFN-γ), interleukin-4 (IL-4), interleukin-17A (IL-17A), transforming growth factor beta 1 (TGF-β), and ten-eleven translocation methylcytosine dioxygenases (TETs), and it upregulated MMP9 via enhancer hypomethylation and H3K27ac enrichment, while SFN reversed these effects by downregulating histone methyltransferase (HMT), leading to reduced H3K4me1 and subsequent H3K27ac depletion, thus suppressing MMP9 transcription. This study demonstrates that DNA methylation mediates PAH–childhood asthma associations, with distinct patterns in different exposure windows; MMP9 could serve as a crucial target for epigenetic modification during lung inflammation induced by PAH exposure, and SFN reverses PAH-induced epigenetic changes, aiding prevention strategies. Full article
(This article belongs to the Special Issue Emerging Pollutants in the Air and Health Risks)
Show Figures

Graphical abstract

21 pages, 5551 KB  
Article
The SlJMJ15, a Putative Histone Demethylase Gene, Acts as a Negative Regulator of Drought Tolerance in Tomato
by Lang Wu, Hanling Zhao, Jiajia Xu, Fasen Lin, Qingxia Yan, Yan Liang, Danyang Xu, Yu Pan, Xingguo Zhang and Jinhua Li
Horticulturae 2025, 11(10), 1148; https://doi.org/10.3390/horticulturae11101148 - 23 Sep 2025
Viewed by 219
Abstract
JmjC domain proteins play crucial roles in plant growth and development, regulation of epigenetic processes, flowering control, and stress defence. However, these proteins have not been systematically identified or characterised in tomato. Here, we performed a genome-wide identification of JmjC domain-containing genes ( [...] Read more.
JmjC domain proteins play crucial roles in plant growth and development, regulation of epigenetic processes, flowering control, and stress defence. However, these proteins have not been systematically identified or characterised in tomato. Here, we performed a genome-wide identification of JmjC domain-containing genes (JMJ family) in tomato and identified 23 SlJMJ genes within the tomato genome. Expression analysis indicated that SlJMJ15 was responsive to drought stress, prompting us to investigate its functional role in tomato plants. We found that SlJMJ15-RNAi lines displayed a severe dwarf phenotype, whereas SlJMJ15-overexpression lines exhibited increased drought sensitivity compared to wild-type plants, indicating that SlJMJ15 negatively regulates drought tolerance in tomatoes. Further investigation suggests that SlJMJ15 may reduce drought tolerance in tomatoes by modulating the expression of key genes involved in abscisic acid signalling pathways through its demethylation activity. This study deepens our understanding of the roles of SlJMJ family genes in tomato growth and abiotic stress responses, laying the foundation for developing strategies to improve drought stress tolerance in tomatoes. Full article
(This article belongs to the Special Issue Breeding by Design: Advances in Vegetables)
Show Figures

Figure 1

22 pages, 4297 KB  
Article
Unraveling the Roles of Epigenetic Regulators During the Embryonic Development of Rhipicephalus microplus
by Anderson Mendonça Amarante, Daniel Martins de Oliveira, Marcos Paulo Nicolich Camargo de Souza, Manoel Fonseca-Oliveira, Antonio Galina, Serena Rosignoli, Angélica Fernandes Arcanjo, Bruno Moraes, Alessandro Paiardini, Dante Rotili, Juan Diego de Paula Li Yasumura, Sarah Henaut-Jacobs, Thiago Motta Venancio, Marcelle Uhl, Rodrigo Nunes-da-Fonseca, Luis Fernando Parizi, Itabajara da Silva Vaz Junior, Claudia dos Santos Mermelstein, Thamara Rios, Lucas Tirloni, Carlos Logullo and Marcelo Rosado Fantappiéadd Show full author list remove Hide full author list
Int. J. Mol. Sci. 2025, 26(18), 9171; https://doi.org/10.3390/ijms26189171 - 19 Sep 2025
Viewed by 334
Abstract
Epigenetic modifications are long-lasting changes to the genome that influence a cell’s transcriptional potential, thereby altering its function. These modifications can trigger adaptive responses that impact protein expression and various cellular processes, including differentiation and growth. The primary epigenetic mechanisms identified to date [...] Read more.
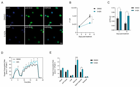
Epigenetic modifications are long-lasting changes to the genome that influence a cell’s transcriptional potential, thereby altering its function. These modifications can trigger adaptive responses that impact protein expression and various cellular processes, including differentiation and growth. The primary epigenetic mechanisms identified to date include DNA and RNA methylation, histone modifications, and microRNA-mediated regulation of gene expression. The intricate crosstalk among these mechanisms makes epigenetics a compelling field for the development of novel control strategies, particularly through the use of epigenetic drugs targeting arthropod vectors such as ticks. In this study, we identified the Rhipicephalus microplus orthologs of canonical histone-modifying enzymes, along with components of the machinery responsible for m5C and 6mA-DNA, and m6A-RNA methylations. We further characterized their transcriptional profiles and enzymatic activities during embryonic development. To explore the functional consequences of epigenetic regulation in R. microplus, we evaluated the effects of various epigenetic inhibitors on the BME26 tick embryonic cell line. Molecular docking simulations were performed to predict the binding modes of these inhibitors to tick enzymes, followed by in vitro assessment of their effects on cell viability and morphology. Tick cells exposed to these inhibitors presented phenotypic and molecular alterations. Notably, we observed high levels of DNA methylation in the nuclear genome. Importantly, inhibition of DNA methylation using 5′-azacytidine (5′-AZA) was associated with increased activity of the mitochondrial electron transport chain and ATP synthesis but reduced cellular proliferation. Our findings highlight the importance of epigenetic regulation during tick embryogenesis and suggest that targeting these pathways may constitute a novel and promising strategy for tick control. Full article
(This article belongs to the Section Molecular Genetics and Genomics)
Show Figures

Graphical abstract

28 pages, 3457 KB  
Review
Alveolar Epithelial Cell Dysfunction in Acute Respiratory Distress Syndrome: Mechanistic Insights and Targeted Interventions
by Jing Wang and Jie Chao
Biomedicines 2025, 13(9), 2299; https://doi.org/10.3390/biomedicines13092299 - 19 Sep 2025
Viewed by 302
Abstract
Acute respiratory distress syndrome (ARDS) is a life-threatening condition with high mortality. A central driver in its pathogenesis is alveolar epithelial cell (AEC) dysfunction, which leads to disruption of the epithelial barrier, impaired fluid clearance, and dysregulated inflammatory responses. This review summarizes the [...] Read more.
Acute respiratory distress syndrome (ARDS) is a life-threatening condition with high mortality. A central driver in its pathogenesis is alveolar epithelial cell (AEC) dysfunction, which leads to disruption of the epithelial barrier, impaired fluid clearance, and dysregulated inflammatory responses. This review summarizes the key mechanisms underlying AEC injury, including programmed cell death (apoptosis, pyroptosis, necroptosis, ferroptosis), oxidative stress, mitochondrial dysfunction, epigenetic reprogramming (DNA methylation, histone modifications), metabolic rewiring (succinate accumulation), and spatiotemporal heterogeneity revealed by single-cell sequencing and spatial transcriptomics. Multicellular crosstalk involving epithelial–immune–endothelial networks and the gut-lung axis further shapes disease progression. Building on these mechanistic foundations, we evaluate emerging AEC-targeted interventions such as pharmacologic agents (antioxidants, anti-inflammatories), biologics (mesenchymal stem cells and engineered exosomes), and gene-based approaches (adeno-associated virus and CRISPR-Cas9 systems delivered via smart nanocarriers). Complementary strategies include microbiome modulation through probiotics, short-chain fatty acids, or fecal microbiota transplantation, and biomarker-guided precision medicine (e.g., sRAGE, exosomal miRNAs) to enable promise individualized regimens. We also discuss translational hurdles, including nanotoxicity, mesenchymal stem cell (MSC) heterogeneity, and gene-editing safety, and highlight future opportunities involving AI-driven multi-omics, lung-on-chip platforms, and epithelium-centered regenerative therapies. By integrating mechanistic insights with innovative therapeutic strategies, this review aims to outline a roadmap toward epithelium-targeted, precision-guided therapies for ARDS. Full article
(This article belongs to the Section Cell Biology and Pathology)
Show Figures

Graphical abstract

27 pages, 1220 KB  
Review
Molecular Breeding for Abiotic Stress Tolerance in Crops: Recent Developments and Future Prospectives
by Mario A. Pagnotta
Int. J. Mol. Sci. 2025, 26(18), 9164; https://doi.org/10.3390/ijms26189164 - 19 Sep 2025
Viewed by 261
Abstract
The document is an updated review, starting from the Special Issue “Molecular Breeding for Abiotic Stress Tolerance in Crops” published in the Int. J. Mol. Sci. It reviews molecular breeding strategies to enhance abiotic stress tolerance in crops, addressing challenges like drought, salinity, [...] Read more.
The document is an updated review, starting from the Special Issue “Molecular Breeding for Abiotic Stress Tolerance in Crops” published in the Int. J. Mol. Sci. It reviews molecular breeding strategies to enhance abiotic stress tolerance in crops, addressing challenges like drought, salinity, temperature extremes, and waterlogging, which threaten global food security. Climate change intensifies these stresses, making it critical to develop resilient crop varieties. Plants adapt to stress through mechanisms such as hormonal regulation (e.g., ABA, ethylene), antioxidant defense (e.g., SOD, CAT), osmotic adjustment (e.g., proline accumulation), and gene expression regulation via transcription factors like MYB and WRKY. Advanced tools, such as CRISPR/Cas9 genome editing, enable precise modifications of stress-related genes, improving tolerance without compromising yield. Examples include rice (OsRR22, OsDST) and wheat (TaERF3, TaHKT1;5). Epigenetic regulation, including DNA methylation and histone modifications, also plays a role in stress adaptation. Specific studies focused on polyamine seed priming for improved germination and stress resistance, cadmium detoxification mechanisms, and genome-wide association studies (GWAS) to identify genetic markers for salt tolerance and yield. Research on salinity tolerance in wheat emphasizes sodium exclusion and tissue tolerance mechanisms. Future perspectives focus on genetic engineering, molecular markers, epigenetic studies, and functional validation to address environmental stress challenges, including the use of AI and machine learning to manage the large amount of data. The review underscores the importance of translating molecular findings into practical applications to ensure sustainable crop production under changing climates. Full article
Show Figures

Graphical abstract

Back to TopTop