Sign in to use this feature.

Years

Between: -

Subjects

remove_circle_outline
remove_circle_outline
remove_circle_outline
remove_circle_outline

Journals

Article Types

Countries / Regions

Search Results (36)

Search Parameters:
Keywords = high-dose melphalan

Order results
Result details
Results per page
Select all
Export citation of selected articles as:
14 pages, 546 KB  
Article
Survival Outcome After Percutaneous Hepatic Perfusion with High-Dose Melphalan for Liver-Dominant Metastatic Uveal Melanoma: A 10-Year Single-Center Experience
by Carolin M. Reiner, Martin A. Schneider, Hauke Weilert, Klara Welcker, Jochen Hoedtke, Andreas H. Mahnken, Axel Stang and Roland Brüning
Cancers 2025, 17(23), 3834; https://doi.org/10.3390/cancers17233834 - 29 Nov 2025
Viewed by 1404
Abstract
Background/Objectives: Melphalan-based percutaneous hepatic perfusion (M-PHP) became approved in 2023 for treatment of liver-dominant metastatic uveal melanoma (mUM). Patients with liver-dominant mUM have a poor overall survival (OS) ≤ 12 months; however, the reported OS benefit from M-PHP varies in clinical trials from [...] Read more.
Background/Objectives: Melphalan-based percutaneous hepatic perfusion (M-PHP) became approved in 2023 for treatment of liver-dominant metastatic uveal melanoma (mUM). Patients with liver-dominant mUM have a poor overall survival (OS) ≤ 12 months; however, the reported OS benefit from M-PHP varies in clinical trials from 9.6 to 27.4 months and remains uncertain. Here, we report the OS outcome after 10 years’ experience with M-PHP treatment of patients with liver-dominant mUM. Methods: A total of 38 consecutive patients (19 women, median age 57.7 years) with liver-dominant mUM underwent 99 M-PHP procedures (median: 2.6 M-PHP/patient) between April 2014 and March 2024 at our institution. OS outcomes were retrospectively analyzed using Kaplan–Meier methods and Cox proportional hazard models. Results: Median OS was 29.1 months after first M-PHP treatment (median follow-up: 25.8 months). The estimated percentage of patients surviving at 1, 2, and 3 years was 79.5%, 53.2%, and 28.5%, respectively. Each additional M-PHP cycle was associated with about 40% reduction in the risk of death (hazard ratio = 0.414). Median OS was numerically improved by 8.4 months with ≥3 versus ≤2 cycles of M-PHP administered (29.8 versus 21.4 months, p = 0.058). No treatment-related deaths occurred. Conclusions: This study found a clinically meaningful OS benefit in M-PHP-treated patients with liver-dominant mUM, reaching nearly 2.5-year median OS with ≥3 M-PHP cycles administered. This finding supports the need to account for the institutional volume and experience with the M-PHP procedure in both clinical practice and research, and may provide an OS reference for estimating OS gains in the evolving therapeutic landscape for mUM patients. Full article
(This article belongs to the Special Issue Advances in Uveal Melanoma)
Show Figures

Figure 1

11 pages, 350 KB  
Article
Real-World Data of Light Chain (AL) Amyloidosis: Prognostic Indices and Treatment Patterns
by Marko Mitrovic, Aleksandra Sretenovic, Natalija Kecman, Nikola Vukosavljevic, Maja Perunicic Jovanovic, Dragana Sobic Saranovic, Ruzica Maksimovic, Zoran Bukumiric, Danijela Lekovic, Arsen Ristic, Milena Todorovic Balint and Jelena Bila
Biomedicines 2025, 13(11), 2734; https://doi.org/10.3390/biomedicines13112734 - 8 Nov 2025
Viewed by 1310
Abstract
Background: Limited real-world data (RWD) may provide important information regarding diagnostic and treatment patterns in patients (pts) with AL Amyloidosis. The aim was to analyze the characteristics, treatment approach and clinical outcome of patients in the real-world settings. Materials and Methods: RWD of [...] Read more.
Background: Limited real-world data (RWD) may provide important information regarding diagnostic and treatment patterns in patients (pts) with AL Amyloidosis. The aim was to analyze the characteristics, treatment approach and clinical outcome of patients in the real-world settings. Materials and Methods: RWD of 60 pts diagnosed with AL amyloidosis were analyzed. Advanced cardiac involvement, Mayo Clinical Stage (CS) IIIa and IIIb, and Revised-Mayo CS III and IV, has been found in 26.7%, and 16.7%, or 33.3% and 16.7%, respectively. Bortezomib (Bz)-based regimens were applied in 36 pts (60%), and alkylating-based regimens in 24 pts (40%). In 8 pts (13.3%) treated initially with CyBorD induction, high-dose therapy with Melphalan and autologous stem cell transplantation (HDT + ASCT) was applied as the first line of treatment. Results: The overall response rate (ORR, ≥partial response) was achieved in 40 pts (70%). Patients treated with Bz-based induction followed by HDT + ASCT achieved significantly better hematologic (p = 0.001), cardiac (p = 0.004) and renal response rates (p = 0.002) in comparison to CyBorD or Alk-based regimens alone. There was no difference in PFS between those groups (p = 0.733), but patients treated with CyBorD + HDT + ASCT had significantly durable OS (p = 0.039). Univariate analysis pointed out the predictive influence of cardiac involvement (Mayo CS and Revised Mayo CS), ASCT eligibility, and hematologic, cardiac, renal and composite response rates. Conclusions: Advanced cardiac involvement and cardiac and hematologic response still retain adverse prognostic impact on the clinical outcome. Bz-based combinations significantly improved the survival of patients with AL amyloidosis, regardless of HDT + ASCT treatment. Full article
(This article belongs to the Special Issue Pathogenesis, Diagnosis and Treatment of Hematologic Malignancies)
Show Figures

Figure 1

17 pages, 439 KB  
Article
Chemotherapy-Induced Hematological Toxicity in Patients with Renal or Hepatic Impairment
by Kelly Nies, Robin Vernooij, Lot Devriese, Jan-Hendrik Venhuizen, Maarten ten Berg, Christina Swart, Laureen Lammers and Saskia Haitjema
Pharmaceutics 2025, 17(10), 1280; https://doi.org/10.3390/pharmaceutics17101280 - 30 Sep 2025
Viewed by 1584
Abstract
Background/Objectives: Hematological toxicities (i.e., neutropenia, thrombocytopenia, and anemia), are common chemotherapy complications and may be exacerbated by renal or hepatic impairment due to altered drug exposure. This study assessed the association between renal and hepatic impairment and hematologic toxicities during chemotherapy in [...] Read more.
Background/Objectives: Hematological toxicities (i.e., neutropenia, thrombocytopenia, and anemia), are common chemotherapy complications and may be exacerbated by renal or hepatic impairment due to altered drug exposure. This study assessed the association between renal and hepatic impairment and hematologic toxicities during chemotherapy in routine clinical practice. Methods: A single-center retrospective cohort study using the Utrecht Patient Oriented Database (UPOD) identified all chemotherapy administrations at the University Medical Centre Utrecht between 2011 and 2024. Regimens administered in ≥10 patients and ≥5 renally (GFR < 60 mL/min) or hepatically (bilirubin or AST > 1× ULN) impaired patients were included in descriptive analyses. Cox proportional hazards models estimated associations between organ impairment and grade ≥ 3 hematologic toxicities for regimens with ≥10 events per toxicity endpoint. Results: Overall, 4489 patients were included in renal analyses and 6218 in hepatic analyses, with smaller endpoint-specific subgroups for survival analyses. Renal impairment was associated with grade ≥ 3 neutropenia (HR: 1.43 [95% CI: 1.18–1.73]), thrombocytopenia (HR: 1.46 [95% CI: 1.15–1.86], and anemia (HR: 1.66 [1.27–2.16]). Hepatic impairment was similarly associated with neutropenia (HR: 1.25 [95% CI: 1.11–1.40]), thrombocytopenia (HR: 1.33 [95% CI: 1.13–1.57]), and anemia (HR: 1.62 [95% CI: 1.34–1.95]). Cyclophosphamide (pro-drug) regimens showed higher toxicity risk in renally impaired patients and reduced risk in hepatically impaired patients. Etoposide, melphalan and methotrexate were associated with increased toxicity in hepatically impaired patients. Conclusions: Renal and hepatic impairment significantly increase chemotherapy-induced hematologic toxicity. Several high-risk chemotherapy regimens were identified; however, larger multi-center datasets are needed to refine dosing guidance based on renal and hepatic function. Full article
(This article belongs to the Section Clinical Pharmaceutics)
Show Figures

Graphical abstract

12 pages, 237 KB  
Article
COVID-19 Vaccine Experience: Loss of Humoral Response Following Autologous Stem Cell Transplantation in Multiple Myeloma Patients and Positive Effect of Booster Dose
by Uros Markovic, Elvira Scalisi, Giuliana Giunta, Antonella Nardo, Andrea Duminuco, Nunziatina Laura Parrinello, Sara Marino, Valeria Iachelli, Giulio Antonio Milone, Paola Scirè, Gabriella Amato, Federica Galbo, Giuseppe Milone, Emanuele Martorana, Alessandra Romano, Concetta Conticello, Francesco Di Raimondo, Gaetano Moschetti and Daniela Carcò
J. Clin. Med. 2025, 14(13), 4648; https://doi.org/10.3390/jcm14134648 - 1 Jul 2025
Viewed by 1043
Abstract
Background/Objectives: This prospective study investigated the impact of high-dose chemotherapy and autologous stem cell transplantation (ASCT) on anti-COVID-19 antibody levels in previously vaccinated multiple myeloma (MM) patients with confirmed antibody response (AR). Methods: All patients underwent at least a two-dose regimen [...] Read more.
Background/Objectives: This prospective study investigated the impact of high-dose chemotherapy and autologous stem cell transplantation (ASCT) on anti-COVID-19 antibody levels in previously vaccinated multiple myeloma (MM) patients with confirmed antibody response (AR). Methods: All patients underwent at least a two-dose regimen mRNA vaccination and later received a high-dose melphalan conditioning regimen and ASCT. Results: Fourteen MM patients with confirmed AR underwent a total of nineteen ASCT reinfusions; their median age was 55 (34–67). The study found a significant and progressive decrease in antibody levels after ASCT, from 311 BAU/mL at baseline to 276 BAU/mL and 188 BAU/mL after one and three months, respectively, with a median anti-COVID-19 antibody level reduction of 39% (range 16–66%) that was statistically significant (p = 0.014) using the Friedman test. However, the third “booster” vaccination post-ASCT improved the humoral response at six months in nine patients (50% response rate) and corrected, at least in part, the negative impact of high-dose chemotherapy (p = 0.597). Despite the antibody decline, three patients who contracted COVID-19 after ASCT experienced mild, outpatient-managed infections, suggesting sufficient immune response. Furthermore, booster doses increased the proportion of high-responders (AR > 500 BAU/mL) post-ASCT from 22% to 55% (5/9 patients) at three and six months, respectively. Conclusions: The study concludes that ASCT negatively affects the humoral response, but booster vaccination can improve it, and residual antibodies may prevent severe COVID-19 in these vulnerable patients. Full article
(This article belongs to the Section Hematology)
15 pages, 7564 KB  
Article
Gender-Specific Prognostic Impact of Treosulfan Levels in High-Dose Chemotherapy for Multiple Myeloma
by Alexander D. Heini, Karin Kammermann, Ulrike Bacher, Barbara Jeker, Michael Hayoz, Yolanda Aebi, Carlo R. Largiadèr, Henning Nilius and Thomas Pabst
Cancers 2024, 16(19), 3364; https://doi.org/10.3390/cancers16193364 - 1 Oct 2024
Cited by 2 | Viewed by 1567
Abstract
Introduction: The growing body of evidence around sexual and gender dimorphism in medicine, particularly in oncology, has highlighted differences in treatment response, outcomes, and side effects between males and females. Differences in drug metabolism, distribution, and elimination, influenced by factors like body composition [...] Read more.
Introduction: The growing body of evidence around sexual and gender dimorphism in medicine, particularly in oncology, has highlighted differences in treatment response, outcomes, and side effects between males and females. Differences in drug metabolism, distribution, and elimination, influenced by factors like body composition and enzyme expression, contribute to these variations. Methods: We retrospectively analyzed data of 112 multiple myeloma (MM) patients treated with first-line high-dose chemotherapy (HDCT) with treosulfan and melphalan (TreoMel) followed by autologous stem cell transplantation (ASCT) at a single academic center between January 2020 and August 2022. We assessed response rate, progression-free survival (PFS), overall survival (OS), and toxicities in relation to gender and treosulfan exposure. Results: Our analysis revealed significant gender-specific differences in treosulfan exposure. Females had higher peak levels (343.8 vs. 309.0 mg/L, p = 0.0011) and area under the curve (AUC) (869.9 vs. 830.5 mg*h/L, p = 0.0427) compared to males. Higher treosulfan exposure was associated with increased mortality in females but not in males. Females with treosulfan AUC > 900 mg*h/L had significantly shorter overall survival, while PFS was unaffected by treosulfan exposure. Conclusion: Our study demonstrates that female patients undergoing TreoMel HDCT have higher treosulfan exposure than males and that females with higher levels are at increased risk for toxicity and adverse outcomes. These data suggest that higher treosulfan doses do not confer a benefit in terms of better outcomes for females. Therefore, exploring lower treosulfan doses for female MM patients undergoing TreoMel HDCT may be warranted to mitigate toxicity and improve outcomes. Full article
(This article belongs to the Special Issue Stem Cell Transplant and Cellular Therapies on Multiple Myeloma)
Show Figures

Figure 1

13 pages, 709 KB  
Article
Treosulfan-Versus Melphalan-Based Reduced Intensity Conditioning in HLA-Haploidentical Transplantation for Patients ≥ 50 Years with Advanced MDS/AML
by Alessia Fraccaroli, Elena Stauffer, Sarah Haebe, Dusan Prevalsek, Lena Weiss, Klara Dorman, Heidrun Drolle, Michael von Bergwelt-Baildon, Hans-Joachim Stemmler, Tobias Herold and Johanna Tischer
Cancers 2024, 16(16), 2859; https://doi.org/10.3390/cancers16162859 - 16 Aug 2024
Cited by 3 | Viewed by 2717
Abstract
Relapse and regimen-related toxicities remain major challenges in achieving long-term survival, particularly among older patients with high-risk myelodysplastic syndrome (MDS) or acute myeloid leukemia (AML) undergoing allogeneic hematopoietic stem cell transplantation (allo-HSCT). Previous studies have demonstrated the feasibility of treosulfan-based conditioning, noting stable [...] Read more.
Relapse and regimen-related toxicities remain major challenges in achieving long-term survival, particularly among older patients with high-risk myelodysplastic syndrome (MDS) or acute myeloid leukemia (AML) undergoing allogeneic hematopoietic stem cell transplantation (allo-HSCT). Previous studies have demonstrated the feasibility of treosulfan-based conditioning, noting stable engraftment and low non-relapse mortality (NRM) in patients undergoing HLA-matched allo-HSCT. However, data on treosulfan-based conditioning in the HLA-haploidentical transplantation (HaploT) setting are limited. We retrospectively compared conditioning with fludarabine–cyclophosphamide (FC)–melphalan (110 mg/m2) and FC-treosulfan (30 g/m2) prior to HaploT using post-transplantation cyclophosphamide (PTCy) in patients with high-risk MDS/AML patients ≥ 50 years, transplanted from 2009–2021 at our institution (n = 80). After balancing patient characteristics by a matched-pair analysis, we identified twenty-one matched pairs. Two-year OS and LFS were similar among the groups (OS 66% and LFS 66%, p = 0.8 and p = 0.57). However, FC-melphalan was associated with a significantly lower probability of relapse compared to FC-treosulfan (0% vs. 24%, p = 0.006), counterbalanced by a higher NRM (33% vs. 10%, p = 0.05). Time to engraftment and incidences of acute and chronic graft-versus-host disease (GvHD) did not differ significantly. In conclusion, HaploT using FC-treosulfan in combination with PTCy in patients aged ≥50 years with MDS/AML appears safe and effective, particularly in advanced disease stages. We confirm the favorable extramedullary toxicity profile, allowing for potential dose intensification to enhance antileukemic activity. Full article
(This article belongs to the Collection Innovations in Cancer Drug Development Research)
Show Figures

Figure 1

9 pages, 713 KB  
Article
The Effect of Age on High-Dose Therapy with Autologous Stem Cell Support in Multiple Myeloma: A Single-Center Experience
by Elcin Erdogan Yucel, Ayse Tugce Kirmaz, Merve Kakci, Aylin Fatma Yavuz, Tugce Sencelikel, Inci Alacacioglu and Guner Hayri Ozsan
J. Clin. Med. 2024, 13(14), 4142; https://doi.org/10.3390/jcm13144142 - 16 Jul 2024
Cited by 2 | Viewed by 2125
Abstract
Background: This retrospective one-center study demonstrates the complications related to high-dose therapy with autologous stem cell support (HDT) and the survival of multiple myeloma (MM) patients according to age groups. Methods: We categorized the patients into two groups: those who were ≤65 [...] Read more.
Background: This retrospective one-center study demonstrates the complications related to high-dose therapy with autologous stem cell support (HDT) and the survival of multiple myeloma (MM) patients according to age groups. Methods: We categorized the patients into two groups: those who were ≤65 years old (group 1) (N = 115) and those who were >65 years old (group 2) (N = 26). The mean duration of follow-up was 48 (1–125) months. Results: In group 2 patients, the use of a reduced dosage of melphalan (12 [46%] versus 30 [26%]) was more frequent in comparison to group 1 (p = 0.046). There was a statistically significant difference between the two groups regarding the neutrophil engraftment days (p = 0.001) and the median progression-free survival (PFS) (p = 0.02). The PFS was 44 months for group 1 and 30 months for group 2. There was no statistically significant difference between the groups in relation to the median duration of hospitalization, presence of bacteremia, intravenous antibiotic administration, and overall survival (OS). Conclusions: The study’s results indicate that HDT is a reliable method of treatment for older patients with MM, provided that they obtain a suitable conditioning regimen and, furthermore, these patients achieved a comparable OS rate to that of younger patients. Full article
(This article belongs to the Special Issue Hematologic Malignancies: Treatment Strategies and Future Challenges)
Show Figures

Figure 1

20 pages, 8435 KB  
Article
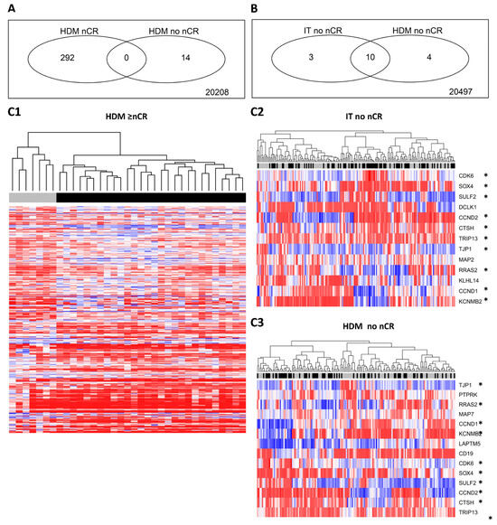
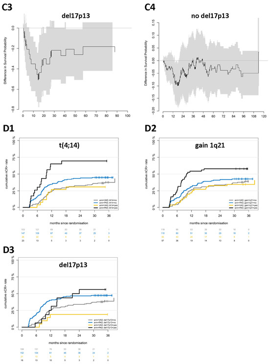
Molecular Long-Term Analysis of the GMMG-HD4 Trial in Multiple Myeloma—Patterns of Association of Chromosomal Aberrations with Response and Proliferation Determining Survival in Selecting Treatments in View of Limited Resources in Low- and Middle-Income Countries
by Anja Seckinger, Hans Salwender, Hans Martin, Christof Scheid, Thomas Hielscher, Uta Bertsch, Manuela Hummel, Anna Jauch, Wolfgang Knauf, Martina Emde-Rajaratnam, Susanne Beck, Kai Neben, Jan Dührig, Walter Lindemann, Ingo G. H. Schmidt-Wolf, Mathias Hänel, Igor W. Blau, Katja Weisel, Niels Weinhold, Marc S. Raab, Hartmut Goldschmidt, Mimi Choon-Quinones and Dirk Hoseadd Show full author list remove Hide full author list
Int. J. Mol. Sci. 2024, 25(12), 6431; https://doi.org/10.3390/ijms25126431 - 11 Jun 2024
Cited by 1 | Viewed by 2220
Abstract
Based on the lack of differences in progression-free and overall survival after a median follow-up of 93 months in our HOVON-65/GMMG-HD4 trial (German part; n = 395) randomizing VAD induction (vincristin/adriamycin/dexamthasone)/tandem-transplantation/thalidomide-maintenance vs. PAD induction (bortezomib/adriamycin/dexamethasone)/tandem transplantation/bortezomib maintenance, we discern how chromosomal aberrations determine [...] Read more.
Based on the lack of differences in progression-free and overall survival after a median follow-up of 93 months in our HOVON-65/GMMG-HD4 trial (German part; n = 395) randomizing VAD induction (vincristin/adriamycin/dexamthasone)/tandem-transplantation/thalidomide-maintenance vs. PAD induction (bortezomib/adriamycin/dexamethasone)/tandem transplantation/bortezomib maintenance, we discern how chromosomal aberrations determine long-term prognosis by different patterns of association with proliferation and treatment-dependent response, whether responses achieved by different regimens are equal regarding prognosis, and whether subpopulations of patients could be defined as treatable without upfront “novel agents” in cases of limited resources, e.g., in low- or middle-income countries. Serum parameters and risk factors were assessed in 395 patients. CD138-purified plasma cells were subjected to fluorescence in situ hybridization (n = 354) and gene expression profiling (n = 204). We found chromosomal aberrations to be associated in four patterns with survival, proliferation, and response: deletion (del) del17p13, del8p21, del13q14, (gain) 1q21+, and translocation t(4;14) (all adverse) associate with higher proliferation. Of these, del17p is associated with an adverse response (pattern 1), and 1q21+, t(4;14), and del13q14 with a treatment-dependent better response (pattern 2). Hyperdiploidy associates with lower proliferation without impacting response or survival (pattern 3). Translocation t(11;14) has no association with survival but a treatment-dependent adverse response (pattern 4). Significantly fewer patients reach a near-complete response or better with “conventional” (VAD) vs. bortezomib-based treatment after induction or high-dose melphalan. These patients, however, show significantly better median progression-free and overall survival. Molecularly, patients responding to the two regimens differ in gene expression, indicating distinct biological properties of the responding myeloma cells. Patients with normal renal function (89.4%), low cytogenetic risk (72.5%), or low proliferation rate (37.9%) neither benefit in progression-free nor overall survival from bortezomib-based upfront treatment. We conclude that response level, the treatment by which it is achieved, and molecular background determine long-term prognosis. Chromosomal aberrations are associated in four patterns with proliferation and treatment-dependent responses. Associations with faster and deeper responses can be deceptive in the case of prognostically adverse aberrations 1q21+ and t(4;14). Far from advocating a return to “outdated” treatments, if resources do not permit state-of-the-art-treatment, normal renal function and/or molecular profiling identifies patient subpopulations doing well without upfront “novel agents”. Full article
(This article belongs to the Section Molecular Oncology)
Show Figures

Figure 1

18 pages, 344 KB  
Review
Multiple Myeloma: The Role of Autologous Stem Cell Transplantation in the Era of Immunotherapy
by Serena Rocchi, Beatrice Anna Zannetti, Giovanni Marconi and Francesco Lanza
Cells 2024, 13(10), 853; https://doi.org/10.3390/cells13100853 - 16 May 2024
Cited by 16 | Viewed by 5293
Abstract
Upfront high-dose therapy with melphalan (HDM) followed by autologous stem cell transplantation (ASCT) has established itself as a core treatment for newly diagnosed multiple myeloma (NDMM) patients in the past 30 years. Induction therapy, HDM-ASCT, and subsequent consolidation and maintenance therapy comprise the [...] Read more.
Upfront high-dose therapy with melphalan (HDM) followed by autologous stem cell transplantation (ASCT) has established itself as a core treatment for newly diagnosed multiple myeloma (NDMM) patients in the past 30 years. Induction therapy, HDM-ASCT, and subsequent consolidation and maintenance therapy comprise the current fundamental framework for MM treatment. The introduction of anti-CD38 monoclonal antibodies such as daratumumab and isatuximab has changed the treatment paradigm for transplant-eligible NDMM patients in that quadruplets have become the new standard induction therapy. The treatment landscape of MM is undergoing a transformative shift with the introduction of potent new immunotherapies, such as chimeric antigen receptor (CAR)-T cells and bispecific antibodies (BsAbs), which are currently used in the relapsed/refractory setting (RRMM) and are already being tested in the NDMM. This review will focus on the incorporation of immunotherapy in the treatment scenario of NDMM patients eligible for ASCT. Full article
12 pages, 861 KB  
Article
Safety and Efficacy of High-Dose Chemotherapy with TreoMel 200 vs. TreoMel 140 in Acute Myeloid Leukemia Patients Undergoing Autologous Stem Cell Transplantation
by Matthias Eggimann, Dilara Akhoundova, Henning Nilius, Michèle Hoffmann, Michael Hayoz, Yolanda Aebi, Carlo R. Largiadèr, Michael Daskalakis, Ulrike Bacher and Thomas Pabst
Cancers 2024, 16(10), 1887; https://doi.org/10.3390/cancers16101887 - 15 May 2024
Viewed by 1681
Abstract
(1) Background: Treosulfan and melphalan (TreoMel)-based high-dose chemotherapy (HDCT) has shown promising safety and efficacy as a conditioning regimen for acute myeloid leukemia (AML) patients undergoing autologous stem cell transplantation (ASCT). However, despite intensive first-line induction treatment and upfront consolidation with HDCT and [...] Read more.
(1) Background: Treosulfan and melphalan (TreoMel)-based high-dose chemotherapy (HDCT) has shown promising safety and efficacy as a conditioning regimen for acute myeloid leukemia (AML) patients undergoing autologous stem cell transplantation (ASCT). However, despite intensive first-line induction treatment and upfront consolidation with HDCT and ASCT, AML relapse rates are still high, and further efforts are needed to improve patient outcomes. The aim of this study was to compare two melphalan dose schedules in regard to the safety of TreoMel HDCT and patient outcomes. (2) Methods: We retrospectively analyzed the safety and efficacy of two melphalan dose schedules combined with standard-dose treosulfan in AML patients undergoing HDCT and ASCT at the University Hospital of Bern, Switzerland, between August 2019 and August 2023. Patients received treosulfan 42 g/m2 combined with either melphalan 140 mg/m2 (TreoMel 140) or melphalan 200 mg/m2 (TreoMel 200). Co-primary endpoints were progression-free survival (PFS), overall survival (OS), as well as safety profile. (3) Results: We included a total of 51 AML patients: 31 (60.8%) received TreoMel 140 and 20 (39.2%) TreoMel 200. The patients’ basal characteristics were comparable between both cohorts. No significant differences in the duration of hospitalization or the adverse event profile were identified. There were no statistically significant differences in relapse (0.45 vs. 0.30, p = 0.381) and mortality rates (0.42 vs. 0.15, p = 0.064) between the melphalan 140 mg/m2 and 200 mg/m2 cohorts, nor for PFS (HR: 0.81, 95% CI: 0.29–2.28, p = 0.70) or OS (HR: 0.70, 95% CI: 0.19–2.57, p = 0.59) for the TreoMel 140 vs. TreoMel 200 cohort. (4) Conclusions: A higher dose of melphalan (TreoMel 200) was well tolerated overall. No statistically significant differences for patient outcomes could be observed, possibly due to the relatively small patient cohort and the short follow-up. A longer follow-up and prospective randomized studies would be required to confirm the safety profile and clinical benefit. Full article
(This article belongs to the Special Issue 2nd Edition of New Therapeutic Strategies for Acute Myeloid Leukemia)
Show Figures

Figure 1

13 pages, 882 KB  
Opinion
The Role of Autologous Stem Cell Transplantation in the Treatment of Newly Diagnosed Multiple Myeloma: Is It Time to Rethink the Paradigm in the Era of Targeted Therapy?
by Paul G. Richardson
Hemato 2024, 5(2), 144-156; https://doi.org/10.3390/hemato5020012 - 9 Apr 2024
Cited by 5 | Viewed by 5296
Abstract
High-dose melphalan (HDM) plus autologous stem cell transplant (ASCT) remains a standard-of-care treatment approach for eligible patients with newly diagnosed multiple myeloma (NDMM) based on demonstrated superiority in terms of progression-free survival (PFS) versus nontransplant approaches. Very high rates of minimal residual disease [...] Read more.
High-dose melphalan (HDM) plus autologous stem cell transplant (ASCT) remains a standard-of-care treatment approach for eligible patients with newly diagnosed multiple myeloma (NDMM) based on demonstrated superiority in terms of progression-free survival (PFS) versus nontransplant approaches. Very high rates of minimal residual disease (MRD)-negative responses are also being seen with novel triplet and quadruplet induction regimens plus HDM-ASCT. However, recent clinical trials have shown no overall survival benefit with transplant versus nontransplant approaches. Furthermore, HDM is associated with several important downsides, including acute and long-term toxicities, transient decreases in quality of life, the need for hospitalization, an increased mutational burden at relapse, and an elevated risk of second primary malignancies. In this context, given the highly heterogeneous nature of MM in the NDMM patient population, as well as the continued emergence of novel agents and treatment approaches, there is an increasing rationale for considering deferred HDM-ASCT approaches in selected patients. Approaches under investigation include MRD-adapted therapy and the use of novel immune-based therapies as alternatives to HDM-ASCT. Ongoing developments in understanding the pathobiology and prognostic factors in NDMM, plus immune profiling and routine MRD evaluation, will result in novel, HDM-sparing treatment paradigms, enabling further improvement in patient outcomes. Full article
Show Figures

Figure 1

14 pages, 647 KB  
Review
Upfront or Deferred Autologous Stem Cell Transplantation for Newly Diagnosed Multiple Myeloma in the Era of Triplet and Quadruplet Induction and Minimal Residual Disease/Risk-Adapted Therapy
by Clifton C. Mo, Monique A. Hartley-Brown, Shonali Midha and Paul G. Richardson
Cancers 2023, 15(24), 5709; https://doi.org/10.3390/cancers15245709 - 5 Dec 2023
Cited by 9 | Viewed by 3670
Abstract
The standards of care for the initial treatment of patients with newly diagnosed multiple myeloma (NDMM) who are eligible for high-dose melphalan and autologous stem cell transplantation (HDM-ASCT) include highly active triplet and quadruplet regimens based on proteasome inhibitors, immunomodulatory drugs, and monoclonal [...] Read more.
The standards of care for the initial treatment of patients with newly diagnosed multiple myeloma (NDMM) who are eligible for high-dose melphalan and autologous stem cell transplantation (HDM-ASCT) include highly active triplet and quadruplet regimens based on proteasome inhibitors, immunomodulatory drugs, and monoclonal antibodies. These regimens are resulting in improved outcomes and increasingly high rates of minimal residual disease (MRD)-negative responses without HDM-ASCT as part of the upfront therapy. Furthermore, recent randomized studies have shown that, while transplant-based approaches as a frontline therapy result in significantly longer progression-free survival compared to non-transplant approaches, this has not translated into an overall survival benefit. Given these developments, and in the context of the treatment burden of undergoing HDM-ASCT, in addition to the acute toxicities and long-term sequelae of HDM, which are associated with the genotoxicity of melphalan, there is an increasing rationale for considering deferring upfront HDM-ASCT in select transplant-eligible patients and saving it as a treatment option for later salvage therapy. Here, we review the latest clinical trial data on upfront or deferred HDM-ASCT and on the activity of quadruplet induction regimens, including rates of MRD-negative responses, and summarize emerging treatment approaches in the upfront setting such as the use of MRD-directed therapy and alternatives to HDM-ASCT. Full article
(This article belongs to the Special Issue Emerging Treatment Strategies for Multiple Myeloma)
Show Figures

Figure 1

10 pages, 251 KB  
Article
Do Tumor SURVIVIN and MDM2 Expression Levels Correlate with Treatment Response and Clinical Outcome in Isolated Limb Perfusion for In-Transit Cutaneous Melanoma Metastases?
by Francesco Russano, Paolo Del Fiore, Fortunato Cassalia, Clara Benna, Luigi Dall’Olmo, Marco Rastrelli and Simone Mocellin
J. Pers. Med. 2023, 13(12), 1657; https://doi.org/10.3390/jpm13121657 - 28 Nov 2023
Cited by 1 | Viewed by 1634
Abstract
Isolated limb perfusion (ILP) involves the local administration of high doses of anticancer drugs into a limb affected by unresectable locally advanced tumors (with special regard to in-transit melanoma metastases), minimizing systemic side effects. Tumor response to anticancer drugs may depend on the [...] Read more.
Isolated limb perfusion (ILP) involves the local administration of high doses of anticancer drugs into a limb affected by unresectable locally advanced tumors (with special regard to in-transit melanoma metastases), minimizing systemic side effects. Tumor response to anticancer drugs may depend on the expression of apoptosis-related genes, such as SURVIVIN and MDM2. This retrospective cohort study investigated the association between tumor SURVIVIN and MDM2 expression levels and treatment response or clinical outcomes in patients undergoing ILP for in-transit melanoma metastases. The study cohort consisted of 62 patients with in-transit metastases who underwent ILP with tumor necrosis factor (TNF) and melphalan. Tissue samples were taken from the in-transit metastases, and RNA was extracted for gene expression analysis. Patients’ response to treatment was assessed using clinical and radiological criteria two months after ILP, and disease response was classified as complete, partial, or stable/progressive disease. Disease-free survival (DFS) and overall survival (OS) were also analyzed. Expression of SURVIVIN and/or MDM2 was observed in 48% of patients; in these cases, complete response to ILP occurred in 40% of cases, with the overall response rate (complete + partial) being 85%. Patients with expression of MDM2 alone had a lower complete response rate (28%), while patients with expression of SURVIVIN alone had a higher complete response rate (50%). The combined expression of MDM2 and SURVIVIN resulted in a complete response rate of 30%. Patients without expression (of SURVIVIN or MDM2) had the highest complete response rate (58%). Survival analysis showed that high MDM2 expression was independently associated with a lower probability of a complete response to ILP. In addition, patients with MDM2 expression were three times more likely to have an incomplete response to ILP. This study highlights the importance of considering SURVIVIN and MDM2 expression in patients undergoing ILP for in-transit cutaneous melanoma metastases. High MDM2 expression was found to be an independent factor associated with a reduced likelihood of achieving a complete response to ILP, suggesting potential mechanisms of chemoresistance. These data support further research to explore the role of already available targeted therapies (i.e., MDM2 inhibitors) in improving tumor response to ILP in patients with in-transit melanoma metastases. Full article
(This article belongs to the Section Molecular Targeted Therapy)
10 pages, 1904 KB  
Article
Busulfan/Cyclophosphamide Compared with Melphalan as a Conditioning Regimen for Autologous Transplantation of Multiple Myeloma: A Long-Term Assessment
by Shiyuan Zhou, Yingying Zhai, Lingzhi Yan, Xiaolan Shi, Jingjing Shang, Depei Wu, Chengcheng Fu and Song Jin
J. Clin. Med. 2023, 12(19), 6239; https://doi.org/10.3390/jcm12196239 - 27 Sep 2023
Cited by 2 | Viewed by 2257
Abstract
Background: Melphalan was poorly available in mainland China. The aim of this study is to explore the dose-adjusted busulfan/cyclophosphamide (BU/CY) as an alternative regimen in auto stem cell transplantation (ASCT) for multiple myeloma (MM). Methods: A total of 105 newly diagnosed MM patients [...] Read more.
Background: Melphalan was poorly available in mainland China. The aim of this study is to explore the dose-adjusted busulfan/cyclophosphamide (BU/CY) as an alternative regimen in auto stem cell transplantation (ASCT) for multiple myeloma (MM). Methods: A total of 105 newly diagnosed MM patients undergoing ASCT during May 2012 and August 2017 were retrospectively analyzed. The BU/CY regimen was applied to 64 patients. Busulfan (9.6 mg/kg or 8.0 mg/kg in total) and cyclophosphamide (3.6 g/m2 or 3.0 g/m2 in total) were administered according to the creatinine clearance rate (CCR). A high-dose melphalan (HDMEL) regimen (200 mg/m2) was given to the other 41 patients. Results: At a median follow-up of 65 (1~119) months, estimated overall survival (OS) and progression-free survival (PFS) at 104 months in the BU/CY and HDMEL groups were 35.6% vs. 20.5% (p = 0.263) and 20.2% vs. 2.4% (p = 0.035), respectively. The median overall survival (OS) and PFS of the HDMEL and BU/CY groups were 55 vs. 70.5 months and 26 vs. 46.5 months, respectively. In multivariate analysis, the BU/CY regimen was found to be the only protective factor for PFS. No lethal toxicity was found in the BU/CY group, and treatment-related mortality (TRM) in 100 days was similar to the HDMEL group. Conclusions: MM patients may also benefit from the dose-adjusted BU/CY regimen. Full article
Show Figures

Figure 1

16 pages, 1118 KB  
Article
Efficacy and Safety of High-Dose Chemotherapy with Treosulfan and Melphalan in Multiple Myeloma
by Cédric Gillich, Dilara Akhoundova, Michael Hayoz, Yolanda Aebi, Carlo R. Largiadèr, Katja Seipel, Michael Daskalakis, Ulrike Bacher and Thomas Pabst
Cancers 2023, 15(10), 2699; https://doi.org/10.3390/cancers15102699 - 10 May 2023
Cited by 11 | Viewed by 3146
Abstract
(1) Background: Upfront treatment consolidation with high-dose chemotherapy (HDCT) and autologous stem cell transplantation (ASCT) has relevantly contributed to achieving durable remissions following induction treatment in multiple myeloma (MM) patients. The optimization of HDCT regimens can, therefore, essentially contribute to improving the depth [...] Read more.
(1) Background: Upfront treatment consolidation with high-dose chemotherapy (HDCT) and autologous stem cell transplantation (ASCT) has relevantly contributed to achieving durable remissions following induction treatment in multiple myeloma (MM) patients. The optimization of HDCT regimens can, therefore, essentially contribute to improving the depth and duration of tumor remissions. To date, melphalan at 200 mg/m2 is the standard HDCT regimen for fit MM patients. In our previous work, we showed promising efficacy and safety results for treosulfan (14 g/m2) and melphalan (200 mg/m2) (TreoMel) in acute myeloid leukemia (AML) patients receiving ASCT. Based on these data, TreoMel became the standard of care for fit MM patients at our institution. (2) Methods: We identified 115 consecutive MM patients who underwent consolidation with TreoMel between 01/2020 and 08/2022 at the University Hospital of Bern. We analyzed the safety and efficacy data, as well as the treosulfan pharmacokinetics, correlating them with tumor responses. (3) Results: A complete response (CR) rate of 84% was achieved, which is comparable to the CR rate reported for the quadruplet combination. The median PFS was 30 months (95% CI: 20.4—not reached), and the 31-month OS rate was 83%. The median area under the curve (AUC) for treosulfan was 952.5 mg*h/L (range: 527.4–1781.4), and the median peak level was 332.3 mg/L (range: 168–554). The treosulfan pharmacokinetics showed no significant correlation with MM responses after HDCT and ASCT. However, female patients had a significantly higher AUC (p = 0.007) and peak value (p = 0.001), and the higher values were associated with longer hospitalizations. (4) Conclusions: Treatment consolidation with TreoMel HDCT demonstrated a promising efficacy and safety profile in our cohort of MM patients and deserves further investigation in prospective studies. Full article
(This article belongs to the Special Issue Latest Development in Multiple Myeloma)
Show Figures

Figure 1

Back to TopTop