Sign in to use this feature.

Years

Between: -

Subjects

remove_circle_outline
remove_circle_outline
remove_circle_outline
remove_circle_outline
remove_circle_outline
remove_circle_outline
remove_circle_outline

Journals

Article Types

Countries / Regions

Search Results (18)

Search Parameters:
Keywords = haustorium development

Order results
Result details
Results per page
Select all
Export citation of selected articles as:
16 pages, 2301 KB  
Article
Haustorium Formation and Specialized Metabolites Biosynthesis Using Co-Culture of Castilleja tenuiflora Benth. and Baccharis conferta Kunth
by Annel Lizeth Leyva-Peralta, José Luis Trejo-Espino, Guadalupe Salcedo-Morales, Daniel Tapia-Maruri, Virginia Medina-Pérez, Alma Rosa López-Laredo and Gabriela Trejo-Tapia
Biology 2025, 14(8), 990; https://doi.org/10.3390/biology14080990 - 4 Aug 2025
Viewed by 1106
Abstract
In this study, an in vitro co-culture system of Castilleja tenuiflora and its host, Baccharis conferta, was used, and the impact of their interaction on specialized metabolite content was analyzed. After 4 weeks of co-culture, haustoria formation was verified through environmental scanning [...] Read more.
In this study, an in vitro co-culture system of Castilleja tenuiflora and its host, Baccharis conferta, was used, and the impact of their interaction on specialized metabolite content was analyzed. After 4 weeks of co-culture, haustoria formation was verified through environmental scanning electron and confocal microscopy, confirming the successful establishment of the plant–plant interaction. Shoot height and biomass of the aerial part of the hemiparasite were not affected significantly by co-culture. However, root biomass increased by 53% compared to individually grown plants. Co-culture significantly reduced the host’s root length without negatively affecting its overall growth or survival. Phytochemical profile alterations were observed in both species. For C. tenuiflora, the lignans sesamin and eudesmin are proposed as differentially accumulated metabolites, while in B. conferta, the caffeoylquinic acid, 4,5-di-O-caffeoylquinic acid, and the flavonoid acacetin were expressed differently. The development and chemical profiles of B. conferta and C. tenuiflora change when they grow in a co-culture because of the host–parasite interaction. Here, we report the feasibility of using a hemiparasite–host system to investigate more profound research questions. Future biotechnological applications of this system include elucidating the genetic regulators involved in haustorium formation, as well as optimizing environmental and physiological conditions to enhance its biosynthetic capacity for the production of specialized metabolites with therapeutic value. Full article
(This article belongs to the Section Plant Science)
Show Figures

Graphical abstract

15 pages, 2921 KB  
Article
IAA-Mediated Haustorium Formation in Phelipanche aegyptiaca: Transcriptional Insights and Anti-Parasitic Strategies
by Xin Hu, Xiaolei Cao, Qiuyue Zhao, Xiaojian Zeng, Yingming Wei, Zhaoqun Yao and Sifeng Zhao
Plants 2025, 14(11), 1591; https://doi.org/10.3390/plants14111591 - 23 May 2025
Viewed by 667
Abstract
Phelipanche aegyptiaca is an obligate root-parasitic weed that parasitizes crop roots, threatening the safety of agricultural production. However, the molecular mechanisms underlying the formation of P. aegyptiaca haustorium remain largely unclear. Here, we employed transcriptomics to investigate the molecular events in P. aegyptiaca [...] Read more.
Phelipanche aegyptiaca is an obligate root-parasitic weed that parasitizes crop roots, threatening the safety of agricultural production. However, the molecular mechanisms underlying the formation of P. aegyptiaca haustorium remain largely unclear. Here, we employed transcriptomics to investigate the molecular events in P. aegyptiaca haustorium formation induced by indole-3-acetic acid. Our study revealed that during P. aegyptiaca haustorium formation, the cell proliferation activity at the tip of the radicle was highest during the young stage and then gradually declined. The differentially expressed genes upregulated during haustorium formation were mainly enriched in DNA replication and plant hormone signal transduction, while those that were downregulated were enriched in biosynthesis of secondary metabolites. Additionally, interfering with the auxin signal weakened the parasitic ability of P. aegyptiaca. These findings enhance our understanding of the mechanism of P. aegyptiaca haustorium formation and contribute to the targeted development of new pesticides for inhibiting P. aegyptiaca. Full article
(This article belongs to the Section Plant Physiology and Metabolism)
Show Figures

Figure 1

16 pages, 4462 KB  
Article
Molecular Mechanism of Cuscuta Haustorium Specialization Inferences from Transcriptome and Metabolome Analysis
by Xingpan Meng, Ning Lv, Xinglin Wang, Qihang Zhou, Xu Zhang, Ximin Zhang, Zhengdong Zhang, Lunxian Liu and Tie Shen
Metabolites 2025, 15(3), 172; https://doi.org/10.3390/metabo15030172 - 3 Mar 2025
Viewed by 1247
Abstract
Background: Cuscuta australis R. Br. is a parasitic herbaceous plant that obtains nutrients by forming specialized structures called haustoria to invade host plants. Methods: In this study, we elucidated the differences in the gene expression regulation and metabolic characteristics between Cuscuta australis and [...] Read more.
Background: Cuscuta australis R. Br. is a parasitic herbaceous plant that obtains nutrients by forming specialized structures called haustoria to invade host plants. Methods: In this study, we elucidated the differences in the gene expression regulation and metabolic characteristics between Cuscuta australis and Glycine max (Glycine max (L.) Merr. Var Williams) through comprehensive transcriptomic and metabolomic analyses. Results: The results demonstrated significant differences in the gene expression and metabolic features between the haustorium and the distal stem segments. The differentially expressed genes absorbed by Cuscuta australis from the soybean host influence amino acid metabolism, and the expression of the S-adenosylmethionine decarboxylase gene may affect the production of 5′-methylthioadenosine. A high expression of the chalcone synthase enzyme could lead to an increased daidzein content. Many Glycine max genes were also integrated into Cuscuta australis within the haustorium. Conclusions: This study systematically analyzed, for the first time, the significant differences in gene expression and metabolic characteristics between the haustoria and distal stem segments of Cuscuta. It also explored the nutrient absorption mechanisms of the host plant. Additionally, the research discovered that Cuscuta can absorb a substantial amount of host genes and adapt to its parasitic lifestyle through differential gene expression and metabolic changes. These findings provide important insights into the parasitic mechanisms of Cuscuta australis and lay the foundation for the development of effective control strategies. Full article
(This article belongs to the Section Plant Metabolism)
Show Figures

Figure 1

15 pages, 3067 KB  
Article
Development of Male and Female Gametophytes in Cannabis sativa L. cv. Helena (Cannabaceae)
by Elina Yankova-Tsvetkova, Ivanka Semerdjieva, Vladimir Sikora and Valtcho D. Zheljazkov
Agronomy 2025, 15(2), 474; https://doi.org/10.3390/agronomy15020474 - 15 Feb 2025
Viewed by 1651
Abstract
This study investigated key aspects of the reproductive potential of C. sativa cv. Helena. It focused on the development of male and female gametophytes, embryos, and endosperm formation. The developmental stages of pollen grains, embryo sacs, and their formation were revealed. The anther [...] Read more.
This study investigated key aspects of the reproductive potential of C. sativa cv. Helena. It focused on the development of male and female gametophytes, embryos, and endosperm formation. The developmental stages of pollen grains, embryo sacs, and their formation were revealed. The anther and development of the male gametophyte were as follows: tetrasporangiate anther, (whose wall is developed by the Dicotyledonous type and consists of the epidermis, fibrous endothecium, two middle layers, and glandular tapetum) and two-celled mature pollen. The ovule and development of the female gametophyte were characterized by an upper unilocular ovary containing two anatropous, crassinucellate, bitegmic ovules. The female gametophyte follows the Polygonum (monosporic) type. The development also includes nuclear endosperm formation and the presence of an embryo sac haustorium. A high pollen and seed viability was estimated. This fact, combined with the normal running of the processes of formation and development of the female gametophyte, embryo-, and endospermogenesis provide high reproductive potential for the studied cultivar of C. sativa. These findings contribute to a better understanding of C. sativa reproductive biology and provide valuable insights for breeding programs aimed at optimizing cultivar selection. Full article
(This article belongs to the Section Plant-Crop Biology and Biochemistry)
Show Figures

Figure 1

14 pages, 4955 KB  
Article
Fruiting Body Heterogeneity, Dimorphism and Haustorium-like Structure of Naematelia aurantialba (Jin Er Mushroom)
by Ying Yang and Caihong Dong
J. Fungi 2024, 10(8), 557; https://doi.org/10.3390/jof10080557 - 7 Aug 2024
Cited by 7 | Viewed by 1979
Abstract
Mushroom Jin Er has attracted widespread attention in Asia over the past two decades due to its medicinal properties and nutritional values. In the present study, Jin Er basidiocarps were often found to be surrounded by Stereum hirsutum fruiting bodies in their natural [...] Read more.
Mushroom Jin Er has attracted widespread attention in Asia over the past two decades due to its medicinal properties and nutritional values. In the present study, Jin Er basidiocarps were often found to be surrounded by Stereum hirsutum fruiting bodies in their natural habitat and occasionally in artificial cultivation. The observation of two different kinds of mycelia within the hymenium and analyses of ITS sequences confirmed that Jin Er basidiocarps were composed of two fungal species, Naematelia aurantialba and S. hirsutum. This heterogeneity of Jin Er fruiting bodies is indeed distinct from the homogeneous hypha of Tremella fuciformis found in Yin Er mushroom, although its development also requires the presence of another fungus Annulohypoxylon stygium. Basidiospores can germinate on the surface of basidiocarps and produce mycelia. However, basidiospores in PDA medium can only bud into yeast-like conidia. The yeast-like conidia of N. aurantialba can transform into pseudohyphae with a change in temperature from 20 °C to 28 °C or switch into filamentous cells on an induction medium (IDM) at 20 °C, 25 °C and 28 °C. This dimorphic was reported for the first time in N. aurantialba. Haustorium-like structures were abundantly observed both within the hymenium and in the aerial mycelia cultured on the IDM. The developmental process was documented firstly in this study, involving the formation of protuberances with basal clamp connections, elongation at the protuberances, branch production, and eventual maturation. However, further observation is required to determine whether the haustorium-like structures can penetrate S. hirsutum hyphae. These findings are expected to provide valuable insights into the relationship and interaction between these two fungi, thereby advancing the cultivation of fruiting bodies. Full article
Show Figures

Figure 1

15 pages, 3702 KB  
Article
Pectin Remodeling and Involvement of AtPME3 in the Parasitic Plant–Plant Interaction, Phelipanche ramosaArabidospis thaliana
by Cyril Grandjean, Christophe Veronesi, Christine Rusterucci, Charlotte Gautier, Yannis Maillot, Maïté Leschevin, Françoise Fournet, Jan Drouaud, Paulo Marcelo, Luciane Zabijak, Philippe Delavault, Philippe Simier, Sophie Bouton and Karine Pageau
Plants 2024, 13(15), 2168; https://doi.org/10.3390/plants13152168 - 5 Aug 2024
Cited by 1 | Viewed by 1698
Abstract
Phelipanche ramosa is a root parasitic plant fully dependent on host plants for nutrition and development. Upon germination, the parasitic seedling develops inside the infected roots a specific organ, the haustorium, thanks to the cell wall-degrading enzymes of haustorial intrusive cells, and induces [...] Read more.
Phelipanche ramosa is a root parasitic plant fully dependent on host plants for nutrition and development. Upon germination, the parasitic seedling develops inside the infected roots a specific organ, the haustorium, thanks to the cell wall-degrading enzymes of haustorial intrusive cells, and induces modifications in the host’s cell walls. The model plant Arabidopsis thaliana is susceptible to P. ramosa; thus, mutants in cell wall metabolism, particularly those involved in pectin remodeling, like Atpme3-1, are of interest in studying the involvement of cell wall-degrading enzymes in the establishment of plant–plant interactions. Host–parasite co-cultures in mini-rhizotron systems revealed that parasite attachments are twice as numerous and tubercle growth is quicker on Atpme3-1 roots than on WT roots. Compared to WT, the increased susceptibility in AtPME3-1 is associated with reduced PME activity in the roots and a lower degree of pectin methylesterification at the host–parasite interface, as detected immunohistochemically in infected roots. In addition, both WT and Atpme3-1 roots responded to infestation by modulating the expression of PAE- and PME-encoding genes, as well as related global enzyme activities in the roots before and after parasite attachment. However, these modulations differed between WT and Atpme3-1, which may contribute to different pectin remodeling in the roots and contrasting susceptibility to P. ramosa. With this integrative study, we aim to define a model of cell wall response to this specific biotic stress and indicate, for the first time, the role of PME3 in this parasitic plant–plant interaction. Full article
(This article belongs to the Section Plant Protection and Biotic Interactions)
Show Figures

Figure 1

16 pages, 8483 KB  
Article
Isolation of Haustorium Protoplasts Optimized by Orthogonal Design for Transient Gene Expression in Phelipanche aegyptiaca
by Xiaojian Zeng, Xiaolei Cao, Qiuyue Zhao, Siyuan Hou, Xin Hu, Zheyu Yang, Tingli Hao, Sifeng Zhao and Zhaoqun Yao
Plants 2024, 13(15), 2163; https://doi.org/10.3390/plants13152163 - 5 Aug 2024
Cited by 3 | Viewed by 1870
Abstract
The efficient protoplast transient transformation system in plants is an important tool to study gene expression, metabolic pathways, and various mutagenic parameters, but it has not been established in Phelipanche aegyptiaca. As a root parasitic weed that endangers the growth of 29 [...] Read more.
The efficient protoplast transient transformation system in plants is an important tool to study gene expression, metabolic pathways, and various mutagenic parameters, but it has not been established in Phelipanche aegyptiaca. As a root parasitic weed that endangers the growth of 29 species of plants in 12 families around the world, there is still no good control method for P. aegyptiaca. Even the parasitic mechanisms of P. aegyptiaca and the related genes regulating parasitism are not yet understood. In this study, by comparing the factors related to protoplast isolation and transfection, we developed the optimal protocol for protoplast isolation and transfection in Phelipanche aegyptiaca haustorium. The optimal protoplast yield and activity were 6.2 × 106 protoplasts/g fresh weight [FW] and 87.85%, respectively, by using 0.5 mol/L mannitol, enzyme concentrations of 2.5% cellulase R-10 and 0.8% Macerozyme R-10 at 24 °C for 4 h. At the same time, transfection efficiency of protoplasts was up to 78.49% when using 30 μg plasmid, 40% polyethylene glycol (PEG) concentration, 24 °C incubation temperature, and 20 min transfection time. This is the first efficient protoplasts’ isolation and transient transformation system of Phelipanche aegyptiaca haustorium, laying a foundation for future studies on the gene function and mechanisms of haustorium formation in parasitic plants. Full article
(This article belongs to the Special Issue Advances in Plant Anatomy and Cell Biology)
Show Figures

Figure 1

28 pages, 3348 KB  
Article
Protein Profiling of Psittacanthus calyculatus during Mesquite Infection
by Montserrat Aguilar-Venegas, Elizabeth Quintana-Rodríguez, Víctor Aguilar-Hernández, Claudia Marina López-García, Efraín Conejo-Dávila, Ligia Brito-Argáez, Víctor M. Loyola-Vargas, Julio Vega-Arreguín and Domancar Orona-Tamayo
Plants 2023, 12(3), 464; https://doi.org/10.3390/plants12030464 - 19 Jan 2023
Cited by 8 | Viewed by 3885
Abstract
Psittacanthus calyculatus is a hemiparasite mistletoe that represents an ecological problem due to the impacts caused to various tree species of ecological and commercial interest. Although the life cycle for the Psittacanthus genus is well established in the literature, the development stages and [...] Read more.
Psittacanthus calyculatus is a hemiparasite mistletoe that represents an ecological problem due to the impacts caused to various tree species of ecological and commercial interest. Although the life cycle for the Psittacanthus genus is well established in the literature, the development stages and molecular mechanism implicated in P. calyculatus host infection are poorly understood. In this study, we used a manageable infestation of P. laevigata with P. calyculatus to clearly trace the infection, which allowed us to describe five phenological infective stages of mistletoe on host tree branches: mature seed (T1), holdfast formation (T2), haustorium activation (T3), haustorium penetration (T4), and haustorium connection (T5) with the host tree. Proteomic analyses revealed proteins with a different accumulation and cellular processes in infective stages. Activities of the cell wall-degrading enzymes cellulase and β-1,4-glucosidase were primarily active in haustorium development (T3), while xylanase, endo-glucanase, and peptidase were highly active in the haustorium penetration (T4) and xylem connection (T5). Patterns of auxins and cytokinin showed spatial concentrations in infective stages and moreover were involved in haustorium development. These results are the first evidence of proteins, cell wall-degrading enzymes, and phytohormones that are involved in early infection for the Psittacanthus genus, and thus represent a general infection mechanism for other mistletoe species. These results could help to understand the molecular dialogue in the establishment of P. calyculatus parasitism. Full article
(This article belongs to the Special Issue Advances in Carnivorous and Parasitic Plants)
Show Figures

Figure 1

15 pages, 1922 KB  
Article
Screening of Haustorium Induction Factors of Phelipanche aegyptiaca Pers. Based on Metabolome Analysis of Cucumis melo L. Root Exudates
by Pengxuan Bian, Chang Sun, Xiaolei Cao, Zhaoqun Yao, Xuekun Zhang and Sifeng Zhao
Agronomy 2023, 13(1), 128; https://doi.org/10.3390/agronomy13010128 - 30 Dec 2022
Cited by 8 | Viewed by 3042 | Correction
Abstract
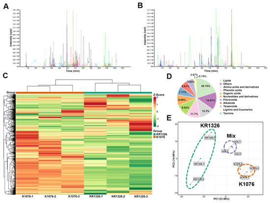
Phelipanche aegyptiaca Pers. is a holoparasitic plant that causes tremendous losses of agricultural crops worldwide. The initiation and development of the haustoria (special intrusive organs) is a key step in the growth of parasitic plants. The initiation of haustorium is largely dependent on [...] Read more.
Phelipanche aegyptiaca Pers. is a holoparasitic plant that causes tremendous losses of agricultural crops worldwide. The initiation and development of the haustoria (special intrusive organs) is a key step in the growth of parasitic plants. The initiation of haustorium is largely dependent on haustorium-inducing factors (HIFs) secreted from host roots. Although HIFs of many semi-parasitic plants have been identified and reported, HIFs of the obligate parasitic plant P. aegyptiaca are largely unknown. This work demonstrated that the root exudates of the host plant Cucumis melo L. contain allelochemicals displaying haustorium-inducing activity on P. aegyptiaca germinating seeds, and there are significant differences in the induction effects of the resistant and susceptible C. melo cultivars of P. aegyptiaca (KR1326 and K1076). Ultra-performance liquid chromatography–mass spectrometry (UPLC-MS/MS) technology was used to identify and analyze the metabolites in root exudates of KR1326 and K1076. Cluster and PCA analyses showed significant differences between the metabolites in the KR1326 and K1076 root exudates. The determination of the haustorium induction effects of some metabolites screened from the differential metabolites indicated that scopoletin, quercetin, IAA, and DMBQ had relatively high haustorium induction activity. The results provide clues for finding HIFs of obligate parasitic plants and shed new light on the control of P. aegyptiaca by regulating haustorium development. Full article
Show Figures

Figure 1

13 pages, 2598 KB  
Article
Characterization of Conyza bonariensis Allelochemicals against Broomrape Weeds
by Antonio Cala Peralta, Gabriele Soriano, Jesús G. Zorrilla, Marco Masi, Alessio Cimmino and Mónica Fernández-Aparicio
Molecules 2022, 27(21), 7421; https://doi.org/10.3390/molecules27217421 - 1 Nov 2022
Cited by 14 | Viewed by 3254
Abstract
The study of allelopathic activity of plants and the isolation and characterization of the responsible allelochemicals can lead to the development of environment friendly alternative approaches to weed control. Conyza species are invasive weeds that use allelopathic activity as part of a successful [...] Read more.
The study of allelopathic activity of plants and the isolation and characterization of the responsible allelochemicals can lead to the development of environment friendly alternative approaches to weed control. Conyza species are invasive weeds that use allelopathic activity as part of a successful strategy to outcompete neighboring plants. Broomrape weeds are parasitic plants that use host-induced germination and the formation of a haustorium as strategies to infect host plants. The control of broomrape infection in most affected crops is limited or non-existing. In the current study, we investigated the allelopathic activity of Conyza bonariensis organic extracts in suicidal germination and radicle growth of four broomrape species (Orobanche crenata, Orobanche cumana, Orobanche minor and Phelipanche ramosa). A bioactivity-driven fractionation of Conyza bonariensis extracts led to the identification of two germination-inducing molecules and two growth-inhibitory compounds. The germination-inducing metabolites had species-specific activity being hispidulin active on seeds of O. cumana and methyl 4-hydroxybenzoate active in P. ramosa. The growth-inhibitory metabolites (4Z)-lachnophyllum lactone and (4Z,8Z)-matricaria lactone strongly inhibited the radicle growth of all parasitic weed species studied. Some structure–activity relationships were found as result of the study herein presented. Full article
(This article belongs to the Special Issue Natural Secondary Metabolites II)
Show Figures

Figure 1

21 pages, 7327 KB  
Article
ATP-Binding Cassette (ABC) Transporters in Fusarium Specific Mycoparasite Sphaerodes mycoparasitica during Biotrophic Mycoparasitism
by Seon Hwa Kim and Vladimir Vujanovic
Appl. Sci. 2022, 12(15), 7641; https://doi.org/10.3390/app12157641 - 29 Jul 2022
Cited by 3 | Viewed by 3222
Abstract
Recent transcriptomic profiling has revealed importance membrane transporters such as ATP-binding cassette (ABC) transporters in fungal necrotrophic mycoparasites. In this study, RNA-Seq allowed rapid detection of ABC transcripts involved in biotrophic mycoparasitism of Sphaerodes mycoparasitica against the phytopathogenic and mycotoxigenic Fusarium graminearum [...] Read more.
Recent transcriptomic profiling has revealed importance membrane transporters such as ATP-binding cassette (ABC) transporters in fungal necrotrophic mycoparasites. In this study, RNA-Seq allowed rapid detection of ABC transcripts involved in biotrophic mycoparasitism of Sphaerodes mycoparasitica against the phytopathogenic and mycotoxigenic Fusarium graminearum host, the causal agent of Fusarium head blight (FHB). Transcriptomic analyses of highly expressed S. mycoparasitica genes, and their phylogenetic relationships with other eukaryotic fungi, portrayed the ABC transporters’ evolutionary paths towards biotrophic mycoparasitism. Prior to the in silico phylogenetic analyses, transmission electron microscopy (TEM) was used to confirm the formation of appressorium/haustorium infection structures in S. mycoparasitica during early (1.5 d and 3.5 d) stages of mycoparasitism. Transcripts encoding biotrophy-associated secreted proteins did uncover the enrolment of ABC transporter genes in this specific biocontrol mode of action, while tandem ABC and BUB2 (non-ABC) transcripts seemed to be proper for appressorium development. The next-generation HiSeq transcriptomic profiling of the mycoparasitic hypha samples, revealed 81 transcripts annotated to ABC transporters consisting of a variety of ABC-B (14%), ABC-C (22%), and ABC-G (23%), and to ABC-A, ABC-F, aliphatic sulfonates importer (TC 3.A.1.17.2), BtuF, ribose importer (TC 3.A.1.2.1), and unknown families. The most abundant transcripts belonged to the multidrug resistance exporter (TC 3.A.1.201) subfamily of the ABC-B family, the conjugate transporter (TC 3.A.1.208) subfamily of the ABC-C family, and the pleiotropic drug resistance (PDR) (TC 3.A.1.205) subfamily of the ABC-G family. These findings highlight the significance of ABC transporter genes that control cellular detoxification against toxic substances (e.g., chemical pesticides and mycotoxins) in sustaining a virulence of S. mycoparasitica for effective biotrophic mycoparasitism on the F. graminearum host. The findings of this study provide clues to better understand the biotrophic mycoparasitism of S. mycoparasitica interacting with the Fusarium host, which implies that the ABC transporter group of key proteins is involved in the mycoparasite’s virulence and multidrug resistance to toxic substances including cellular detoxification. Full article
(This article belongs to the Special Issue Plant Microbiome Responses to Environmental Changes)
Show Figures

Figure 1

15 pages, 1517 KB  
Article
Chemical Composition, Nutritive Value, Volatile Profiles and Antioxidant Activity of Coconut (Cocos nucifera L.) Haustorium with Different Transverse Diameter
by Yufeng Zhang, Jintao Kan, Minmin Tang, Fei Song, Niu Li and Youlin Zhang
Foods 2022, 11(7), 916; https://doi.org/10.3390/foods11070916 - 23 Mar 2022
Cited by 20 | Viewed by 4499
Abstract
In order to promote the development and utilization of coconut haustorium (CH). The basic chemical composition, volatile profiles and antioxidant activities of three haustoria with different transverse diameters were investigated. Results showed large coconut haustorium (LCH) contained more soluble sugar (47.10%) and reducing [...] Read more.
In order to promote the development and utilization of coconut haustorium (CH). The basic chemical composition, volatile profiles and antioxidant activities of three haustoria with different transverse diameters were investigated. Results showed large coconut haustorium (LCH) contained more soluble sugar (47.10%) and reducing sugar (17.68%), while small coconut haustorium (SCH) possessed more ash (10.17%), protein (9.22%) and fat (5.03%). All CH were rich in potassium (4.06–4.69%) and phosphorus (0.39–0.50%). The fatty acid composition of SCH and amino acid composition of middle coconut haustorium (MCH) was more reasonable, which indicated its relatively higher nutritive value. Acids ranging from 26.90% to 60.82% were the dominant volatile components in CH, especially isobutyric acid whose relative content in SCH was up to 56.78%. The haustorium extract with polysaccharide as the main component has certain antioxidant activities, the half eliminating concentration (EC50 values) of LCH on hydroxyl radical and SCH on 2,2-diphenyl-1-picrylhydrazyl (DPPH) and 2,2′-azino-bis (3-ethylbenzthiazoline-6-sulphonic acid) (ABTS) radical were 8.33, 1.18 and 2.44 mg/mL, respectively. These results provided a reference for the development and utilization of different CH as a raw material in functional food or dietary additives. Full article
(This article belongs to the Section Food Nutrition)
Show Figures

Figure 1

20 pages, 4712 KB  
Article
A Poplar Rust Effector Protein Associates with Protein Disulfide Isomerase and Enhances Plant Susceptibility
by Mst Hur Madina, Md Saifur Rahman, Xiaoqiang Huang, Yang Zhang, Huanquan Zheng and Hugo Germain
Biology 2020, 9(9), 294; https://doi.org/10.3390/biology9090294 - 16 Sep 2020
Cited by 9 | Viewed by 5636
Abstract
Melampsora larici-populina (Mlp), the causal agent of Populus leaf rust, secretes an array of effectors into the host through the haustorium to gain nutrients and suppress immunity. The precise mechanisms by which these effectors promote virulence remain unclear. To address this question, [...] Read more.
Melampsora larici-populina (Mlp), the causal agent of Populus leaf rust, secretes an array of effectors into the host through the haustorium to gain nutrients and suppress immunity. The precise mechanisms by which these effectors promote virulence remain unclear. To address this question, we developed a transgenic Arabidopsis line expressing a candidate effector, Mlp124357. Constitutive expression of the effector increased plant susceptibility to pathogens. A GxxxG motif present in Mlp124357 is required for its subcellular localization at the vacuolar membrane of the plant cell, as replacement of the glycine residues with alanines led to the delocalization of Mlp124357 to the nucleus and cytoplasm. We used immunoprecipitation and mass spectrometry (MS) to identify Mlp124357 interaction partners. Only one of the putative interaction partners knock-out line caused delocalization of the effector, indicating that Arabidopsis protein disulfide isomerase-11 (AtPDI-11) is required for the effector localization. This interaction was further confirmed by a complementation test, a yeast-two hybrid assay and a molecular modeling experiment. Moreover, localization results and infection assays suggest that AtPDI-11 act as a helper for Mlp124357. In summary, our findings established that one of Mlp effectors resides at the vacuole surface and modulates plant susceptibility. Full article
(This article belongs to the Section Plant Science)
Show Figures

Figure 1

26 pages, 3359 KB  
Review
Management of Infection by Parasitic Weeds: A Review
by Mónica Fernández-Aparicio, Philippe Delavault and Michael P. Timko
Plants 2020, 9(9), 1184; https://doi.org/10.3390/plants9091184 - 11 Sep 2020
Cited by 75 | Viewed by 11292
Abstract
Parasitic plants rely on neighboring host plants to complete their life cycle, forming vascular connections through which they withdraw needed nutritive resources. In natural ecosystems, parasitic plants form one component of the plant community and parasitism contributes to overall community balance. In contrast, [...] Read more.
Parasitic plants rely on neighboring host plants to complete their life cycle, forming vascular connections through which they withdraw needed nutritive resources. In natural ecosystems, parasitic plants form one component of the plant community and parasitism contributes to overall community balance. In contrast, when parasitic plants become established in low biodiversified agroecosystems, their persistence causes tremendous yield losses rendering agricultural lands uncultivable. The control of parasitic weeds is challenging because there are few sources of crop resistance and it is difficult to apply controlling methods selective enough to kill the weeds without damaging the crop to which they are physically and biochemically attached. The management of parasitic weeds is also hindered by their high fecundity, dispersal efficiency, persistent seedbank, and rapid responses to changes in agricultural practices, which allow them to adapt to new hosts and manifest increased aggressiveness against new resistant cultivars. New understanding of the physiological and molecular mechanisms behind the processes of germination and haustorium development, and behind the crop resistant response, in addition to the discovery of new targets for herbicides and bioherbicides will guide researchers on the design of modern agricultural strategies for more effective, durable, and health compatible parasitic weed control. Full article
(This article belongs to the Special Issue Parasitic Plants Management)
Show Figures

Graphical abstract

20 pages, 1666 KB  
Review
Phytophthora palmivora–Cocoa Interaction
by Francine Perrine-Walker
J. Fungi 2020, 6(3), 167; https://doi.org/10.3390/jof6030167 - 9 Sep 2020
Cited by 41 | Viewed by 13480
Abstract
Phytophthora palmivora (Butler) is an hemibiotrophic oomycete capable of infecting over 200 plant species including one of the most economically important crops, Theobroma cacao L. commonly known as cocoa. It infects many parts of the cocoa plant including the pods, causing black pod [...] Read more.
Phytophthora palmivora (Butler) is an hemibiotrophic oomycete capable of infecting over 200 plant species including one of the most economically important crops, Theobroma cacao L. commonly known as cocoa. It infects many parts of the cocoa plant including the pods, causing black pod rot disease. This review will focus on P. palmivora’s ability to infect a plant host to cause disease. We highlight some current findings in other Phytophthora sp. plant model systems demonstrating how the germ tube, the appressorium and the haustorium enable the plant pathogen to penetrate a plant cell and how they contribute to the disease development in planta. This review explores the molecular exchange between the oomycete and the plant host, and the role of plant immunity during the development of such structures, to understand the infection of cocoa pods by P. palmivora isolates from Papua New Guinea. Full article
(This article belongs to the Special Issue Plant Fungal Pathogenesis)
Show Figures

Figure 1

Back to TopTop