Sign in to use this feature.

Years

Between: -

Subjects

remove_circle_outline
remove_circle_outline
remove_circle_outline
remove_circle_outline
remove_circle_outline
remove_circle_outline
remove_circle_outline

Journals

remove_circle_outline
remove_circle_outline
remove_circle_outline

Article Types

Countries / Regions

remove_circle_outline
remove_circle_outline
remove_circle_outline
remove_circle_outline

Search Results (203)

Search Parameters:
Keywords = guard cells

Order results
Result details
Results per page
Select all
Export citation of selected articles as:
24 pages, 46126 KB  
Article
Transcriptome Dynamics Provide Insight into the Mechanisms Underlying Cucumber Stomatal Movement Regulated by Blue Light (BL) and Drought Stress
by Xinying Liu, Qiying Sun, Zheng Wang, Yaliang Xu, Xin Liu, Sujun Liu, Binbin Liu and Qingming Li
Int. J. Mol. Sci. 2026, 27(9), 3717; https://doi.org/10.3390/ijms27093717 - 22 Apr 2026
Abstract
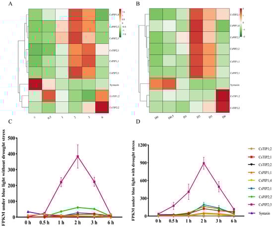
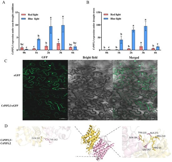
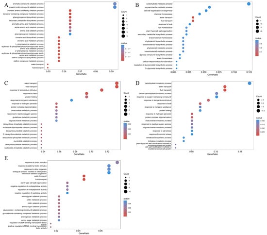
Light and drought antagonistically regulate stomatal movement, yet the mechanisms for integrating these conflicting signals remain unclear. In this study, the stomatal aperture and photosynthetic parameters under red light (RL), blue light (BL), and white light in different water regimes were evaluated. Transcriptome [...] Read more.
Light and drought antagonistically regulate stomatal movement, yet the mechanisms for integrating these conflicting signals remain unclear. In this study, the stomatal aperture and photosynthetic parameters under red light (RL), blue light (BL), and white light in different water regimes were evaluated. Transcriptome analysis was conducted during a 0–6 h period of BL exposure, with or without drought, to explore the molecular mechanisms underlying BL and drought-mediated stomatal movement. Under non-drought conditions, BL significantly enhanced stomatal conductance, transpiration rate, and stomatal aperture. After drought stress, BL-treated seedlings exhibited the greatest reductions in these indicators. Transcriptomic analysis revealed that both BL-responsive genes and drought-responsive genes were significantly enriched in overlapping pathways related to plant hormone signal transduction, and biological processes of water/fluid transport. Among these, the aquaporin gene CsPIP2;3 was identified as a core node in the crosstalk between BL and drought signals, and a potential key regulator of stomatal movement. Tissue-specific expression analysis showed its highest expression in mature leaves; GUS staining further confirmed its expression in guard cells and vascular bundles, while subcellular localization verified the plasma membrane localization of its encoded protein. The transcriptomic data provide novel insights into the mechanisms underlying stomatal movement regulated by BL and drought. Full article
Show Figures

Figure 1

20 pages, 3853 KB  
Article
Deciphering Alkaloid Bitter Compounds and Relevant Transcription Factors in Papaya
by Jiayi Kong, Yutong Zheng, Jianling Pan, Zhihui Yang, Yuru Tang, Mengjun Xiao and Ray Ming
Int. J. Mol. Sci. 2026, 27(8), 3438; https://doi.org/10.3390/ijms27083438 - 11 Apr 2026
Viewed by 476
Abstract
Papaya (Carica papaya L.) is a widely cultivated tropical and subtropical fruit crop valued for its rich nutritional content, diverse food industry applications, and the medicinal use of papain. However, bitterness in papaya fruit, particularly in fibrous strands, negatively affects fruit quality [...] Read more.
Papaya (Carica papaya L.) is a widely cultivated tropical and subtropical fruit crop valued for its rich nutritional content, diverse food industry applications, and the medicinal use of papain. However, bitterness in papaya fruit, particularly in fibrous strands, negatively affects fruit quality and consumer acceptance; therefore, the development of papaya cultivars with stable and desirable quality is of great importance. To identify the bitter compounds in papaya fruit fibrous strands and elucidate the molecular mechanisms underlying their biosynthesis, we performed transcriptomic and metabolomic analyses of fibrous strands from two papaya cultivars at three developmental stages. We identified carpaine, dehydrocarpaine II, and their derivative alkaloids. Furthermore, we identified two key regulatory genes, CpNAC82 and CpHD-Zip ANT2, associated with alkaloid biosynthesis. Finally, using single-nucleus RNA sequencing technology, we constructed a comprehensive gene expression atlas of papaya fibrous strands and stems, successfully identifying multiple cell types, including epidermal cells, guard cells, parenchyma cells, and phloem cells. Epidermal and phloem cells serve as the primary sites of alkaloid metabolism in papaya. These findings provide new insights into the molecular mechanisms of bitterness in papaya’s fibrous strands and yield genomic resources for improving fruit quality in papaya. Full article
(This article belongs to the Section Molecular Plant Sciences)
Show Figures

Figure 1

32 pages, 6419 KB  
Article
Physiological Plasticity and Growth Dynamics as Predictive Parameters for Screening Salinity Stress Gradient Responses in Four Triticum aestivum L. Varieties: Boema, Glosa, Granny and Taisa
by Mădălina Trușcă, Valentina Ancuța Stoian, Ștefania Gâdea, Anamaria Vâtcă, Vlad Stoian and Sorin Daniel Vâtcă
Plants 2026, 15(6), 867; https://doi.org/10.3390/plants15060867 - 11 Mar 2026
Viewed by 336
Abstract
Soil salinity in wheat represents a severe threat to global productivity, requiring a deep understanding of physiological adaptation mechanisms to ensure food security in the context of continuous agricultural land degradation. The study aim was to assess the impact of a salinity gradient [...] Read more.
Soil salinity in wheat represents a severe threat to global productivity, requiring a deep understanding of physiological adaptation mechanisms to ensure food security in the context of continuous agricultural land degradation. The study aim was to assess the impact of a salinity gradient (0–75 mM NaCl) on the dynamics of stomatal opening and chlorophyll content of the varieties Glosa, Taisa, Boema and Granny. The methodology integrated four joint classes, of which two were from detailed physiological parameters, stomatal features and chlorophyll content, and two morphological characteristics, growth visual indices and biomass allocation. All data was corroborated into an original hierarchical synthesis model presented in a multi-layered sunburst plot. The most relevant results indicate that the concentration of 45 mM NaCl represents the osmotic adjustment threshold, where the active accumulation of ions decreases the internal osmotic potential, facilitating an influx of water that maximizes guard cell turgor and, implicitly, stomatal width. Maximal physiological parameters and biomass ranked the variety Granny first, followed by Taisa. Despite stomatal increases, Boema ranked third and Glosa showed overall decreased development and the lowest plant biomass. These findings validate the use of interconnected effects analysis as a screening tool for identifying the salinity responses of wheat varieties. Full article
(This article belongs to the Special Issue The Impact of Stress Conditions on Crop Quality)
Show Figures

Figure 1

32 pages, 2941 KB  
Review
Accelerating Resistance Breeding: Emerging Methods to Identify and Validate Plant Immunity Genes
by Ziyu Liu, Klaas Cloots and Koen Geuten
Plants 2026, 15(5), 685; https://doi.org/10.3390/plants15050685 - 25 Feb 2026
Viewed by 785
Abstract
Plant pathogens are a major cause of crop yield loss, making disease resistance breeding crucial for crop improvement. Plants have evolved innate immune systems, mediated by immune-related genes such as nucleotide-binding site leucine-rich repeat (NLR), pattern-recognition receptors (PRR) and susceptibility genes, which are [...] Read more.
Plant pathogens are a major cause of crop yield loss, making disease resistance breeding crucial for crop improvement. Plants have evolved innate immune systems, mediated by immune-related genes such as nucleotide-binding site leucine-rich repeat (NLR), pattern-recognition receptors (PRR) and susceptibility genes, which are essential resources for breeding disease-resistant plants. To identify immunity genes, extensive genetic approaches that examine the association between resistance phenotypes and genomic regions have been applied with great success. While genetic methods remain important for identifying immunity genes, novel strategies that rely on functional rather than genetic association with disease resistance offer unique advantages. For example, mutagenesis with R gene enrichment sequencing (MutRenSeq) enabled the identification of wheat resistance genes Sr22 and Sr45 by comparing the NLRomes of resistant and susceptible lines while single-cell RNA sequencing resolved cell-type-specific responses to pathogen infection and revealed ZmChit7, especially in maize epidermal and guard cells. These approaches reach beyond existing natural variation, can accelerate experimental timelines, reduce the experimental scale, and provide mechanistic insights into pathogen resistance. This review discusses emerging techniques that generate focused candidate immunity gene lists or accelerate their validation, as both are required to identify causal variants for resistance breeding. We consider advances in RenSeq-derived methods, spatial omics, proximity labelling, computational prediction, Clustered regularly interspaced short palindromic repeats (CRISPR) screens, and cell death assays. These approaches are reshaping resistance breeding pipelines beyond association-based discovery. By discussing the strengths and limitations of these emerging methods and their combinations, we outline current opportunities and future directions to help plant pathologists to more effectively identify and validate plant immunity genes. Full article
(This article belongs to the Section Plant Protection and Biotic Interactions)
Show Figures

Figure 1

17 pages, 2380 KB  
Article
Photosynthetic Performance and Physiological Assessment of Young Citrus limon L. Trees Grown After Seed Priming
by Valentina Ancuța Stoian, Ștefania Gâdea, Florina Copaciu, Anamaria Vâtcă, Vlad Stoian, Melinda Horvat, Alina Toșa and Sorin Daniel Vâtcă
Horticulturae 2026, 12(1), 99; https://doi.org/10.3390/horticulturae12010099 - 17 Jan 2026
Viewed by 408
Abstract
In the current context of climate change, special attention should be paid to assuring the security of food and fruits. Lemon trees struggle to keep their physiological traits stable in the context of all the cumulated challenges originating from climate stress. Therefore, our [...] Read more.
In the current context of climate change, special attention should be paid to assuring the security of food and fruits. Lemon trees struggle to keep their physiological traits stable in the context of all the cumulated challenges originating from climate stress. Therefore, our aim was to assess two seed priming methods’ long-term effects on some physiological parameters of young lemon trees. The relative chlorophyll content reveals that hydropriming shows 26% increases from E1 to E6, similar to the control, while osmopriming has a 31% higher value at the beginning and after three years. Leaf stomatal density has 80% lower values due to osmopriming compared to the control, while hydropriming show 15% lower values. Leaf area development was slightly similar between treatments, with more leaves being developed after hydropriming treatments. Guard cell width has similar values for priming, with both being with 40% higher than that of the control. Lemon trees grown after osmotic stress have the highest mass percentages of magnesium and potassium in the leaves. Hydropriming promotes calcium oxalate accumulation and a high mass percentage of phosphorus. The percentage allocation of carbon as dry matter is 32% for osmopriming, significantly higher than for the other treatments. The quantum yield of photosynthetic electron transport is the only significant photosynthetic parameter for osmoprimed lemon young trees. Physiological techniques successfully enhanced the overall growth of three-year-old lemon trees, especially osmopriming treatment. Full article
(This article belongs to the Special Issue Emerging Insights into Horticultural Crop Ecophysiology)
Show Figures

Graphical abstract

19 pages, 950 KB  
Article
Edge Microservice Deployment and Management Using SDN-Enabled Whitebox Switches
by Mohamad Rahhal, Lluis Gifre, Pablo Armingol Robles, Javier Mateos Najari, Aitor Zabala, Manuel Angel Jimenez, Rafael Leira Osuna, Raul Muñoz, Oscar González de Dios and Ricard Vilalta
Electronics 2026, 15(1), 246; https://doi.org/10.3390/electronics15010246 - 5 Jan 2026
Viewed by 531
Abstract
This work advances a 6G-ready, micro-granular SDN fabric that unifies high-performance edge data planes with intent-driven, multi-domain orchestration and cloud offloading. First, edge and cell-site whiteboxes are upgraded with Smart Network Interface Cards and embedded AI accelerators, enabling line-rate processing of data flows [...] Read more.
This work advances a 6G-ready, micro-granular SDN fabric that unifies high-performance edge data planes with intent-driven, multi-domain orchestration and cloud offloading. First, edge and cell-site whiteboxes are upgraded with Smart Network Interface Cards and embedded AI accelerators, enabling line-rate processing of data flows and on-box learning/inference directly in the data plane. This pushes functions such as traffic classification, telemetry, and anomaly mitigation to the point of ingress, reducing latency and backhaul load. Second, an SDN controller, i.e., ETSI TeraFlowSDN, is extended to deliver multi-domain SDN orchestration with native lifecycle management (LCM) for whitebox Network Operating Systems—covering onboarding, configuration-drift control, rolling upgrades/rollbacks, and policy-guarded compliance—so operators can reliably manage heterogeneous edge fleets at scale. Third, the SDN controller incorporates a new NFV-O client that seamlessly offloads network services—such as ML pipelines or NOS components—to telco clouds via an NFV orchestrator (e.g., ETSI Open Source MANO), enabling elastic placement and scale-out across the edge–cloud continuum. Together, these contributions deliver an open, programmable platform that couples in-situ acceleration with closed-loop, intent-based orchestration and elastic cloud resources, targeting demonstrable gains in end-to-end latency, throughput, operational agility, and energy efficiency for emerging 6G services. Full article
(This article belongs to the Special Issue Optical Networking and Computing)
Show Figures

Figure 1

13 pages, 4034 KB  
Case Report
Post-Transplant Double Malignancy: Multiple Myeloma and Papillary Renal Cell Carcinoma—A Case Report
by Aleksandar Petrov, Miroslava Benkova, Yavor Petrov, Yana Dimieva and Mari Ara Hachmeriyan
Reports 2026, 9(1), 13; https://doi.org/10.3390/reports9010013 - 30 Dec 2025
Viewed by 797
Abstract
Background and Clinical Significance: Kidney transplant recipients have a 2–4-fold higher cancer risk than the general population. The sequential occurrence of multiple myeloma (MM) and native-kidney renal cell carcinoma (RCC) is rare and creates competing priorities between anti-myeloma efficacy and allograft preservation. Case [...] Read more.
Background and Clinical Significance: Kidney transplant recipients have a 2–4-fold higher cancer risk than the general population. The sequential occurrence of multiple myeloma (MM) and native-kidney renal cell carcinoma (RCC) is rare and creates competing priorities between anti-myeloma efficacy and allograft preservation. Case Presentation: A 54-year-old woman with a 2020 living-donor kidney transplant presented in 2024 with bone pain and shoulder swelling. Low-dose whole-body CT showed multiple punched-out osteolytic lesions. Work-up revealed IgG-κ M-protein 38.5 g/L and 25% clonal plasma cells; cytogenetics showed a complex karyotype (R-ISS III). First-line bortezomib/cyclophosphamide/dexamethasone (VCd) was given while maintaining tacrolimus plus low-dose steroid. After four cycles, she achieved very good partial response (M-protein 42.3 to 5.6 g/L) with stable graft function. Follow-up imaging detected a large exophytic mass in the native right kidney; nephrectomy confirmed papillary RCC, type II. Later, the myeloma progressed with epidural extension causing cord compression. Second-line daratumumab/carfilzomib/dexamethasone (DKd) and palliative spine radiotherapy were initiated. The course was complicated by opportunistic infection and pancytopenia, and the patient died in January 2025. Conclusions: Vigilant post-transplant cancer surveillance—including native-kidney RCC—tailored immunosuppression, and multidisciplinary coordination are critical. VCd with tacrolimus may be feasible when graft preservation is prioritized; however, relapsed high-risk MM on DKd carries substantial infectious risk and a guarded prognosis. Full article
Show Figures

Figure 1

19 pages, 1564 KB  
Article
Colchicine-Induced Tetraploid Kenaf (Hibiscus cannabinus L.) for Enhanced Fiber Production and Biomass: Morphological and Physiological Characterization
by Tao Chen, Xin Li, Dengjie Luo, Jiao Pan, Muzammal Rehman and Peng Chen
Agronomy 2025, 15(10), 2337; https://doi.org/10.3390/agronomy15102337 - 4 Oct 2025
Viewed by 1162
Abstract
Polyploidization is a rapid breeding strategy for producing new varieties with superior agronomic traits. Kenaf (Hibiscus cannabinus L.), an important fiber crop, exhibits high adaptability to diverse stress conditions. However, comprehensive studies on polyploid induction, screening, and genetic identification in kenaf remain [...] Read more.
Polyploidization is a rapid breeding strategy for producing new varieties with superior agronomic traits. Kenaf (Hibiscus cannabinus L.), an important fiber crop, exhibits high adaptability to diverse stress conditions. However, comprehensive studies on polyploid induction, screening, and genetic identification in kenaf remain unreported. This study first established an optimal tetraploid induction system for diploid kenaf seeds using colchicine. The results showed that a 4-h treatment with 0.3% colchicine yielded the highest tetraploid induction rate of 37.59%. Compared with diploids, tetraploid plants displayed distinct phenotypic and physiological characteristics: dwarfism with shortened internodal distance, increased stem thickness, larger and thicker leaves with deeper green color and serration, as well as enlarged flowers, capsules, and seeds. Physiologically, tetraploid leaves featured increased chloroplast numbers in guard cells, reduced stomatal density, and larger pollen grains, elevated chlorophyll content. Further analyses revealed that tetraploid kenaf had elevated contents of various trace elements, enhanced photosynthetic efficiency, prolonged growth duration, and superior agronomic traits with higher biomass (54.54% higher fresh weight, 79.17% higher dry weight). These findings confirm the effectiveness of colchicine-induced polyploidization in kenaf, and the obtained tetraploid germplasm provides valuable resources for accelerating the breeding of elite kenaf varieties with improved yield and quality. Full article
(This article belongs to the Section Horticultural and Floricultural Crops)
Show Figures

Figure 1

16 pages, 1306 KB  
Review
Saying “Yes” to NONO: A Therapeutic Target for Neuroblastoma and Beyond
by Sofya S. Pogodaeva, Olga O. Miletina, Nadezhda V. Antipova, Alexander A. Shtil and Oleg A. Kuchur
Cancers 2025, 17(19), 3228; https://doi.org/10.3390/cancers17193228 - 3 Oct 2025
Viewed by 1436
Abstract
Pediatric tumors such as neuroblastoma are characterized by a genome-wide ‘transcriptional burden’, surmising the involvement of multiple alterations of gene expression. Search for master regulators of transcription whose inactivation is lethal for tumor cells identified the non-POU domain-containing octamer-binding protein (NONO), a member [...] Read more.
Pediatric tumors such as neuroblastoma are characterized by a genome-wide ‘transcriptional burden’, surmising the involvement of multiple alterations of gene expression. Search for master regulators of transcription whose inactivation is lethal for tumor cells identified the non-POU domain-containing octamer-binding protein (NONO), a member of the Drosophila Behavior/Human Splicing family known for the ability to form complexes with macromolecules. NONO emerges as an essential mechanism in normal neurogenesis as well as in tumor biology. In particular, NONO interactions with RNAs, largely with long non-coding MYCN transcripts, have been attributed to the aggressiveness of neuroblastoma. Broadening its significance beyond MYCN regulation, NONO guards a subset of transcription factors that comprise a core regulatory circuit, a self-sustained loop that maintains transcription. As a component of protein–protein complexes, NONO has been implicated in the control of cell cycle progression, double-strand DNA repair, and, generally, in cell survival. Altogether, the pro-oncogenic roles of NONO justify the need for its inactivation as a therapeutic strategy. However, considering NONO as a therapeutic target, its druggability is a challenge. Recent advances in the inactivation of NONO and downstream signaling with small molecular weight compounds make promising the development of pharmacological antagonists of NONO pathway(s) for neuroblastoma treatment. Full article
(This article belongs to the Special Issue Precision Medicine and Targeted Therapies in Neuroblastoma)
Show Figures

Figure 1

17 pages, 4863 KB  
Article
Colchicine-Induced Polyploidization Influences the Morphological, Physiological, and Biochemical Characteristics of Cyclocarya paliurus
by Guoliang Bian, Yan Yi, Ziqi Song, Yanmeng Huang, Qianxing Mao, Jian Qin and Xulan Shang
Plants 2025, 14(17), 2778; https://doi.org/10.3390/plants14172778 - 5 Sep 2025
Cited by 2 | Viewed by 2090
Abstract
Cyclocarya paliurus (Batal.) Iljinskaja is a rare and multifunctional tree species endemic to China. This study aimed to establish a feasible method for polyploid induction in C. paliurus with colchicine treatment, and the obtained polyploid plants were identified and characterized. In this study, [...] Read more.
Cyclocarya paliurus (Batal.) Iljinskaja is a rare and multifunctional tree species endemic to China. This study aimed to establish a feasible method for polyploid induction in C. paliurus with colchicine treatment, and the obtained polyploid plants were identified and characterized. In this study, natural diploid and tetraploid C. paliurus seedlings were treated with different concentrations and durations of colchicine to induce polyploidization. The results indicated that a colchicine concentration of 0.4% for 4 d was the most suitable induction protocol, respectively. Compared with diploid and tetraploid control plants, the induced polyploid plants were shorter and thinner. The number of compound leaves in induced polyploids were fewer, and the compound leaf areas became smaller. The stomatal density of induced polyploids decreased, but the stomata became larger and wider, with an increased number of chloroplasts in the guard cells. The induced polyploids exhibited higher levels of carotenoid, and the contents of soluble sugar, soluble starch, and soluble protein were higher than those of controls. The polyploid plants exhibited an increase in the contents of growth-inhibiting hormones (JA) and a decrease in those of growth-promoting hormones (IAA, GA3, BR). In summary, the induced polyploids with a dwarfing effect would provide superior germplasm resources for leaf-harvesting plantation. As C. paliurus is endemic to China, our results have a rather local effect. Overall, the established polyploid induction method of C. paliurus will provide technical support for creating superior C. paliurus germplasm resources and subsequent plant breeding research. Full article
(This article belongs to the Section Plant Genetics, Genomics and Biotechnology)
Show Figures

Figure 1

17 pages, 7038 KB  
Article
Polyploidy Induction of Wild Diploid Blueberry V. fuscatum
by Emily Walter, Paul M. Lyrene and Ye Chu
Horticulturae 2025, 11(8), 921; https://doi.org/10.3390/horticulturae11080921 - 5 Aug 2025
Cited by 1 | Viewed by 1300
Abstract
Diploid Vaccinium fuscatum is a wild blueberry species with a low chilling requirement, an evergreen growth habit, and soil adaptability to southeast US growing regions. Regardless of its potential to improve the abiotic and biotic resilience of cultivated blueberries, this species has rarely [...] Read more.
Diploid Vaccinium fuscatum is a wild blueberry species with a low chilling requirement, an evergreen growth habit, and soil adaptability to southeast US growing regions. Regardless of its potential to improve the abiotic and biotic resilience of cultivated blueberries, this species has rarely been used for blueberry breeding. One hurdle is the ploidy barrier between diploid V. fuscatum and tetraploid cultivated highbush blueberries. To overcome the ploidy barrier, vegetative shoots micro-propagated from one genotype of V. fuscatum, selected because it grew vigorously in vitro and two southern highbush cultivars, ‘Emerald’ and ‘Rebel,’ were treated with colchicine. While shoot regeneration was severely repressed in ‘Emerald’ and ‘Rebel,’ shoot production from the V. fuscatum clone was not compromised at either 500 µM or 5000 µM colchicine concentrations. Due to the high number of shoots produced in vitro via the V. fuscatum clone shoots of this clone that had an enlarged stem diameter in vitro were subjected to flow cytometer analysis to screen for induced polyploidy. Sixteen synthetic tetraploid V. fuscatum, one synthetic octoploid ‘Emerald,’ and three synthetic octoploid ‘Rebel’ were identified. Growth rates of the polyploid-induced mutants were reduced compared to their respective wildtype controls. The leaf width and length of synthetic tetraploid V. fuscatum and synthetic octoploid ‘Emerald’ was increased compared to the wildtypes, whereas the leaf width and length of synthetic octoploid ‘Rebel’ were reduced compared to the wildtype controls. Significant increases in stem thickness and stomata guard cell length were found in the polyploidy-induced mutant lines compared to the wildtypes. In the meantime, stomata density was reduced in the mutant lines. These morphological changes may improve drought tolerance and photosynthesis in these mutant lines. Synthetic tetraploid V. fuscatum can be used for interspecific hybridization with highbush blueberries to expand the genetic base of cultivated blueberries. Full article
(This article belongs to the Section Propagation and Seeds)
Show Figures

Figure 1

37 pages, 2918 KB  
Review
Guardians of Water and Gas Exchange: Adaptive Dynamics of Stomatal Development and Patterning
by Eleni Giannoutsou, Ioannis-Dimosthenis S. Adamakis and Despina Samakovli
Plants 2025, 14(15), 2405; https://doi.org/10.3390/plants14152405 - 3 Aug 2025
Cited by 3 | Viewed by 2957
Abstract
Stomata, highly specialized structures that evolved on the aerial surfaces of plants, play a crucial role in regulating hydration, mitigating the effects of abiotic stress. Stomatal lineage development involves a series of coordinated events, such as initiation, stem cell proliferation, and cell fate [...] Read more.
Stomata, highly specialized structures that evolved on the aerial surfaces of plants, play a crucial role in regulating hydration, mitigating the effects of abiotic stress. Stomatal lineage development involves a series of coordinated events, such as initiation, stem cell proliferation, and cell fate determination, ultimately leading to the differentiation of guard cells. While core transcriptional regulators and signaling pathways controlling stomatal cell division and fate determination have been characterized over the past twenty years, the molecular mechanisms linking stomatal development to dynamic environmental cues remain poorly understood. Therefore, stomatal development is considered an active and compelling frontier in plant biology research. On the one hand, this review aims to provide an understanding of the molecular networks governing stomatal ontogenesis, which relies on the activation and function of the transcription factors SPEECHLESS (SPCH), MUTE, and FAMA; the EPF–TMM and ERECTA receptor systems; and downstream MAPK signaling. On the other hand, it synthesizes current discoveries of how hormonal signaling pathways regulate stomatal development in response to environmental changes. As the climate crisis intensifies, the understanding of the complex interplay between stress stimuli and key factors regulating stomatal development may reveal key mechanisms that enhance plant resilience under adverse environmental conditions. Full article
Show Figures

Figure 1

19 pages, 6644 KB  
Article
HGF Overexpression in Mesenchymal Stromal Cell-Based Cell Sheets Enhances Autophagy-Dependent Cytoprotection and Proliferation to Guard the Epicardial Mesothelium
by Konstantin Dergilev, Irina Beloglazova, Zoya Tsokolaeva, Ekaterina Azimova, Aleria Dolgodvorova, Yulia Goltseva, Maria Boldyreva, Mikhail Menshikov, Dmitry Penkov and Yelena Parfyonova
Int. J. Mol. Sci. 2025, 26(15), 7298; https://doi.org/10.3390/ijms26157298 - 28 Jul 2025
Cited by 2 | Viewed by 1149
Abstract
Epicardial mesothelial cells (EMCs), which form the epicardium, play a crucial role in cardiac homeostasis and repair. Upon damage, EMCs reactivate embryonic development programs, contributing to wound healing, progenitor cell amplification, and regulation of lymphangiogenesis, angiogenesis, and fibrosis. However, the mechanisms governing EMC [...] Read more.
Epicardial mesothelial cells (EMCs), which form the epicardium, play a crucial role in cardiac homeostasis and repair. Upon damage, EMCs reactivate embryonic development programs, contributing to wound healing, progenitor cell amplification, and regulation of lymphangiogenesis, angiogenesis, and fibrosis. However, the mechanisms governing EMC activation and subsequent regulation remain poorly understood. We hypothesized that hepatocyte growth factor (HGF), a pleiotropic regulator of various cellular functions, could modulate EMC activity. To verify this hypothesis, we developed HGF-overexpressing mesenchymal stromal cell sheets (HGF-MSC CSs) and evaluated their effects on EMCs in vitro and in vivo. This study has revealed, for the first time, that EMCs express the c-Met (HGF receptor) on their surface and that both recombinant HGF and HGF-MSC CSs secretome cause c-Met phosphorylation, triggering downstream intracellular signaling. Our findings demonstrate that the HGF-MSC CSs secretome promotes cell survival under hypoxic conditions by modulating the level of autophagy. At the same time, HGF-MSC CSs stimulate EMC proliferation, promoting their amplification in the damage zone. These data demonstrate that HGF-MSC CSs can be considered a promising regulator of epicardial cell activity involved in heart repair after ischemic damage. Full article
Show Figures

Figure 1

26 pages, 17214 KB  
Article
Polyploid Induction Enhances Secondary Metabolite Biosynthesis in Clausena lansium: Morphological and Metabolomic Insights
by Yu Ding, Liangfang Wu, Hongyao Wei, Zhichun Zhang, Jietang Zhao, Guibing Hu, Yonghua Qin and Zhike Zhang
Agriculture 2025, 15(14), 1566; https://doi.org/10.3390/agriculture15141566 - 21 Jul 2025
Cited by 1 | Viewed by 1654
Abstract
Polyploidy in plants can enhance stress resistance and secondary metabolite production, offering potential benefits for Clausena lansium (L.) Skeel, a medicinally valuable species. However, systematic studies of polyploidy-induced morphological, anatomical, and metabolic changes in this species are lacking. This study aimed to induce [...] Read more.
Polyploidy in plants can enhance stress resistance and secondary metabolite production, offering potential benefits for Clausena lansium (L.) Skeel, a medicinally valuable species. However, systematic studies of polyploidy-induced morphological, anatomical, and metabolic changes in this species are lacking. This study aimed to induce and characterize polyploid C. lansium lines, assess ploidy-dependent variations, and evaluate their impact on bioactive metabolite accumulation. Three cultivars were hybridized, treated with colchicine, and bred, yielding 13 stable polyploid lines confirmed by flow cytometry and chromosome counting. The polyploids exhibited distinct traits, including larger pollen grains, altered leaf margins, increased leaflet numbers, enlarged guard cells with reduced stomatal density, and thicker leaf tissues. Metabolomic analysis revealed that tetraploids accumulated significantly higher levels of flavonoids, alkaloids, and phenolic acids compared to diploids, while triploids showed moderate increases. These findings demonstrate that polyploidization, particularly tetraploidy, enhances C. lansium’s medicinal potential by boosting pharmacologically active compounds. The study expands germplasm resources and supports the development of high-quality cultivars for pharmaceutical applications. Full article
(This article belongs to the Special Issue Fruit Germplasm Resource Conservation and Breeding)
Show Figures

Figure 1

20 pages, 6808 KB  
Article
In Vitro Polyploidy Induction of Longshan Lilium lancifolium from Regenerated Shoots and Morphological and Molecular Characterization
by Yu-Qin Tang, Hong Zhang, Qin Qian, Shi-Yuan Cheng, Xiu-Xian Lu, Xiao-Yu Liu, Guo-Qiang Han and Yong-Yao Fu
Plants 2025, 14(13), 1987; https://doi.org/10.3390/plants14131987 - 29 Jun 2025
Cited by 2 | Viewed by 1041
Abstract
Longshan Lilium lancifolium is a well-known medicinal and edible lily and has been registered as a geographical indicator in China. Polyploidization confers many advantages in lily production; however, characteristics of Longshan L. lancifolium improved by polyploidization have not been reported. Here, polyploidization was [...] Read more.
Longshan Lilium lancifolium is a well-known medicinal and edible lily and has been registered as a geographical indicator in China. Polyploidization confers many advantages in lily production; however, characteristics of Longshan L. lancifolium improved by polyploidization have not been reported. Here, polyploidization was induced in regenerated Longshan L. lancifolium shoots using colchicine, and the mutant plantlets were characterized by morphological observation, flow cytometry, and inter simple sequence repeat (ISSR) marker technology. The optimal medium for inducing shoot regeneration was Murashige and Skoog (MS) media supplemented with 0.2 mg/L of naphthaleneacetic acid (NAA) and 0.4 mg/L of thidiazuron (TDZ). The greatest mutation induction effect was obtained after soaking the regenerated shoots in 0.10% colchicine for 48 h, for an 80.00% frequency of morphological variants. Forty-one mutant plantlets were subjected to flow cytometry, identifying one homozygous polyploid, ‘JD-12’, and one chimeric polyploid, ‘JD-37’. Additionally, 68 chromosomes were found in the ‘JD-12’ root tip cells. Compared with the control, both the tissue-cultured and field-generated ‘JD-12’ plantlets presented a slight decrease in plant height, a darker green leaf color, a rougher leaf surface, and a larger bulblet diameter; furthermore, the upper epidermal and guard cells of ‘JD-12’ were much larger with a significantly lower stomatal density. The ISSR marker detection indicated a genetic variation rate of 6.10% in ‘JD-12’. These results provide a basis for lily polyploidization breeding and the cultivation of superior Longshan L. lancifolium via shoot regeneration. Full article
Show Figures

Figure 1

Back to TopTop