Sign in to use this feature.

Years

Between: -

Subjects

remove_circle_outline
remove_circle_outline
remove_circle_outline
remove_circle_outline
remove_circle_outline
remove_circle_outline
remove_circle_outline

Journals

Article Types

Countries / Regions

Search Results (76)

Search Parameters:
Keywords = ground-based cloud image segmentation

Order results
Result details
Results per page
Select all
Export citation of selected articles as:
17 pages, 1531 KB  
Article
Fine-Grained Segmentation Method of Ground-Based Cloud Images Based on Improved Transformer
by Lihua Zhang, Dawei Shi, Pengfei Li, Buwei Liu, Tongmeng Sun, Bo Jiao, Chunze Wang, Rongda Zhang and Chaojun Shi
Electronics 2026, 15(1), 156; https://doi.org/10.3390/electronics15010156 - 29 Dec 2025
Viewed by 114
Abstract
Solar irradiance is one of the main factors affecting the output of photovoltaic power stations. The cloud distribution above the photovoltaic power station can determine the strength of the absorbed solar irradiance. Cloud estimation is another important factor affecting the output of photovoltaic [...] Read more.
Solar irradiance is one of the main factors affecting the output of photovoltaic power stations. The cloud distribution above the photovoltaic power station can determine the strength of the absorbed solar irradiance. Cloud estimation is another important factor affecting the output of photovoltaic power stations. Ground-based cloud automation observation is an important means to achieve cloud estimation and cloud distribution. Ground-based cloud image segmentation is an important component of ground-based cloud image automation observation. Most of the previous ground-based cloud image segmentation methods rely on convolutional neural networks (CNNs) and lack modeling of long-distance dependencies. In view of the rich fine-grained attributes in ground-based cloud images, this paper proposes a new Transformer architecture for ground-based cloud image fine-grained segmentation based on deep learning technology. The model consists of an encoder–decoder. In order to further mine the fine-grained features of the image, the BiFormer Block is used to replace the original Transformer; in order to reduce the model parameters, the MLP is used to replace the original bottleneck layer; and for the local features of the ground-based cloud, a multi-scale dual-attention (MSDA) block is used to integrate in the jump connection, so that the model can further extract local features and global features. The model is analyzed from both quantitative and qualitative aspects. Our model achieves the best segmentation accuracy, with mIoU reaching 65.18%. The ablation experiment results prove the contribution of key components to segmentation accuracy. Full article
(This article belongs to the Special Issue Applications of Artificial Intelligence in Electric Power Systems)
Show Figures

Figure 1

22 pages, 1067 KB  
Article
Malignancy in Ground-Glass Opacity Using Multivariate Regression and Deep Learning Models: A Proof-of-Concept Study
by Abed Agbarya, Edmond Sabo, Mohammad Sheikh-Ahmad, Leonard Saiegh, Mor Pincas, Miguel Gorenberg, Walid Shalata and Dan Levy Faber
J. Clin. Med. 2025, 14(22), 8082; https://doi.org/10.3390/jcm14228082 - 14 Nov 2025
Viewed by 892
Abstract
Background/Objectives: Ground-glass opacity (GGO) refers to areas of increased lung opacity on computed tomography (CT) scans. Distinguishing malignant from benign lesions using CT scans remains significantly challenging. This study aims to compare the performances of a linear multivariate statistical regression and an [...] Read more.
Background/Objectives: Ground-glass opacity (GGO) refers to areas of increased lung opacity on computed tomography (CT) scans. Distinguishing malignant from benign lesions using CT scans remains significantly challenging. This study aims to compare the performances of a linear multivariate statistical regression and an AI deep learning method in their abilities to predict GGO malignancy, given a set of pixel features extracted from CT scans. Methods: This retrospective study investigated patients from the Carmel Medical Center with findings of GGO nodules in their lung CT scans. Forty-seven consecutive patients were found to have either pure or part-solid GGO lesions, as defined by two independent radiologists. After manually segmenting the GGOs in the CT scans, pixel features were extracted using the MaZda software package, which analyzes six different image texture features. These textural variables were then compiled as input for the multivariate statistical regression. Additionally, an AI deep learning method, developed by our group and hosted on the cloud, was applied to the CT images containing the GGOs. Results: Among the 47 patients, 32 were diagnosed by pathology with malignant lesions and 15 with benign findings. Using the multivariate statistical regression, we identified 19 variables with statistically significant or near-significant differences through univariate analysis. In subsequent multivariate analyses, two independent variables that could distinguish between benign and malignant GGO lesions were identified: S(4,4)AngScMom (p = 0.012) and WavEnLH_s-2 (p = 0.008). The regression formula based on these two variables yielded a sensitivity of 91% and a specificity of 67% AUC: 0.8 (95% CI: [0.65, 0.94]). The AI deep learning model demonstrated a sensitivity of 100% and a specificity of 80% AUC: 0.96 (95% CI: [0.86, 1.00]). Conclusions: This proof-of-concept study demonstrates the superior performance of the AI deep learning model compared to the multivariate statistical regression, particularly in terms of sensitivity and specificity. However, given the small sample size, these results could potentially change with larger patient cohorts. Full article
(This article belongs to the Section Nuclear Medicine & Radiology)
Show Figures

Figure 1

26 pages, 3998 KB  
Article
Graph-Symmetry Cognitive Learning for Multi-Scale Cloud Imaging: An Uncertainty-Quantified Geometric Paradigm via Hierarchical Graph Networks
by Qing Xu, Zichen Zhang, Guanfang Wang and Yunjie Chen
Symmetry 2025, 17(9), 1477; https://doi.org/10.3390/sym17091477 - 7 Sep 2025
Viewed by 656
Abstract
Cloud imagery analysis from terrestrial observation points represents a fundamental capability within contemporary atmospheric monitoring infrastructure, serving essential functions in meteorological prediction, climatic surveillance, and hazard alert systems. However, traditional ground-based cloud image segmentation methods have fundamental limitations, particularly their inability to effectively [...] Read more.
Cloud imagery analysis from terrestrial observation points represents a fundamental capability within contemporary atmospheric monitoring infrastructure, serving essential functions in meteorological prediction, climatic surveillance, and hazard alert systems. However, traditional ground-based cloud image segmentation methods have fundamental limitations, particularly their inability to effectively model the graph structure and symmetry in cloud data. To address this, we propose G-CLIP, a ground-based cloud image segmentation method based on graph symmetry. G-CLIP synergistically integrates four innovative modules. First, the Prototype-Driven Asymmetric Attention (PDAA) module is designed to reduce complexity and enhance feature learning by leveraging permutation invariance and graph symmetry principles. Second, the Symmetry-Adaptive Graph Convolution Layer (SAGCL) is constructed, modeling pixels as graph nodes, using cosine similarity to build a sparse discriminative structure, and ensuring stability through symmetry and degree normalization. Third, the Multi-Scale Directional Edge Optimizer (MSDER) is developed to explicitly model complex symmetric relationships in cloud features from a graph theory perspective. Finally, the Uncertainty-Driven Loss Optimizer (UDLO) is proposed to dynamically adjust weights to address foreground–background imbalance and provide uncertainty quantification. Extensive experiments on four benchmark datasets demonstrate that our method achieves state-of-the-art performance across all evaluation metrics. Our work provides a novel theoretical framework and practical solution for applying graph neural networks (GNNs) to meteorology, particularly by integrating graph properties with uncertainty and leveraging symmetries from graph theory for complex spatial modeling. Full article
(This article belongs to the Special Issue Symmetry and Asymmetry Study in Graph Theory)
Show Figures

Figure 1

26 pages, 3316 KB  
Article
Land8Fire: A Complete Study on Wildfire Segmentation Through Comprehensive Review, Human-Annotated Multispectral Dataset, and Extensive Benchmarking
by Anh Tran, Minh Tran, Esteban Marti, Jackson Cothren, Chase Rainwater, Sandra Eksioglu and Ngan Le
Remote Sens. 2025, 17(16), 2776; https://doi.org/10.3390/rs17162776 - 11 Aug 2025
Cited by 2 | Viewed by 2801
Abstract
Early and accurate wildfire detection is critical for minimizing environmental damage and ensuring a timely response. However, existing satellite-based wildfire datasets suffer from limitations such as coarse ground truth, poor spectral coverage, and class imbalance, which hinder progress in developing robust segmentation models. [...] Read more.
Early and accurate wildfire detection is critical for minimizing environmental damage and ensuring a timely response. However, existing satellite-based wildfire datasets suffer from limitations such as coarse ground truth, poor spectral coverage, and class imbalance, which hinder progress in developing robust segmentation models. In this paper, we introduce Land8Fire, a new large-scale wildfire segmentation dataset composed of over 20,000 multispectral image patches derived from Landsat 8 and manually annotated for high-quality fire masks. Building on the ActiveFire dataset, Land8Fire improves ground truth reliability and offers predefined splits for consistent benchmarking. We evaluate a range of state-of-the-art convolutional and transformer-based models, including UNet, DeepLabV3+, SegFormer, and Mask2Former, and investigate the impact of different objective functions (cross-entropy and focal losses) and spectral band combinations (B1–B11). Our results reveal that focal loss, though effective for small object detection, underperforms in scenarios with clustered fires, leading to reduced recall. In contrast, spectral analysis highlights the critical role of short-wave infared 1 (SWIR1) and short-wave infared 2 (SWIR2) bands, with further gains observed when including near infrared (NIR) to penetrate smoke and cloud cover. Land8Fire sets a new benchmark for wildfire segmentation and provides valuable insights for advancing fire detection research in remote sensing. Full article
Show Figures

Figure 1

26 pages, 24577 KB  
Article
Infra-3DRC-FusionNet: Deep Fusion of Roadside Mounted RGB Mono Camera and Three-Dimensional Automotive Radar for Traffic User Detection
by Shiva Agrawal, Savankumar Bhanderi and Gordon Elger
Sensors 2025, 25(11), 3422; https://doi.org/10.3390/s25113422 - 29 May 2025
Cited by 3 | Viewed by 2366
Abstract
Mono RGB cameras and automotive radar sensors provide a complementary information set that makes them excellent candidates for sensor data fusion to obtain robust traffic user detection. This has been widely used in the vehicle domain and recently introduced in roadside-mounted smart infrastructure-based [...] Read more.
Mono RGB cameras and automotive radar sensors provide a complementary information set that makes them excellent candidates for sensor data fusion to obtain robust traffic user detection. This has been widely used in the vehicle domain and recently introduced in roadside-mounted smart infrastructure-based road user detection. However, the performance of the most commonly used late fusion methods often degrades when the camera fails to detect road users in adverse environmental conditions. The solution is to fuse the data using deep neural networks at the early stage of the fusion pipeline to use the complete data provided by both sensors. Research has been carried out in this area, but is limited to vehicle-based sensor setups. Hence, this work proposes a novel deep neural network to jointly fuse RGB mono-camera images and 3D automotive radar point cloud data to obtain enhanced traffic user detection for the roadside-mounted smart infrastructure setup. Projected radar points are first used to generate anchors in image regions with a high likelihood of road users, including areas not visible to the camera. These anchors guide the prediction of 2D bounding boxes, object categories, and confidence scores. Valid detections are then used to segment radar points by instance, and the results are post-processed to produce final road user detections in the ground plane. The trained model is evaluated for different light and weather conditions using ground truth data from a lidar sensor. It provides a precision of 92%, recall of 78%, and F1-score of 85%. The proposed deep fusion methodology has 33%, 6%, and 21% absolute improvement in precision, recall, and F1-score, respectively, compared to object-level spatial fusion output. Full article
(This article belongs to the Special Issue Multi-sensor Integration for Navigation and Environmental Sensing)
Show Figures

Figure 1

22 pages, 66134 KB  
Article
Analysis of Regional Spatial Characteristics and Optimization of Tourism Routes Based on Point Cloud Data from Unmanned Aerial Vehicles
by Yu Chen, Hui Zhong and Jianglong Yu
ISPRS Int. J. Geo-Inf. 2025, 14(4), 145; https://doi.org/10.3390/ijgi14040145 - 27 Mar 2025
Cited by 1 | Viewed by 1072
Abstract
In this study, we analyzed regional spatial features and optimized tourism routes based on point cloud data provided by unmanned aerial vehicles (UAVs) with the goal of developing the Xiaosongyuan Red Tourism Scenic Area in Kunming, Yunnan Province, China. We first proposed a [...] Read more.
In this study, we analyzed regional spatial features and optimized tourism routes based on point cloud data provided by unmanned aerial vehicles (UAVs) with the goal of developing the Xiaosongyuan Red Tourism Scenic Area in Kunming, Yunnan Province, China. We first proposed a novel method for UAV point cloud data coverage based on an irregular regional segmentation technique along with an optimized search path designed to minimize travel time within the specified area. Three DJI Phantom drones were employed to collect data over the designated region, and an improved progressive triangular irregular network densification filtering algorithm was used to extract ground points from the UAV-acquired point cloud data. DJI Terra software was used for image stitching to generate a comprehensive map of spatial features in the target area. Using this three-dimensional map of spatial features, we explored tourist routes in complex environments and applied an improved particle swarm optimization algorithm to identify optimal tourist routes characterized by safety, smoothness, and feasibility. The findings provide valuable technical support for enhancing tourism planning and management in scenic areas while maintaining a balance with conservation efforts. Full article
Show Figures

Figure 1

19 pages, 2560 KB  
Article
Evaluation of Rapeseed Leave Segmentation Accuracy Using Binocular Stereo Vision 3D Point Clouds
by Lili Zhang, Shuangyue Shi, Muhammad Zain, Binqian Sun, Dongwei Han and Chengming Sun
Agronomy 2025, 15(1), 245; https://doi.org/10.3390/agronomy15010245 - 20 Jan 2025
Cited by 5 | Viewed by 1810
Abstract
Point cloud segmentation is necessary for obtaining highly precise morphological traits in plant phenotyping. Although a huge development has occurred in point cloud segmentation, the segmentation of point clouds from complex plant leaves still remains challenging. Rapeseed leaves are critical in cultivation and [...] Read more.
Point cloud segmentation is necessary for obtaining highly precise morphological traits in plant phenotyping. Although a huge development has occurred in point cloud segmentation, the segmentation of point clouds from complex plant leaves still remains challenging. Rapeseed leaves are critical in cultivation and breeding, yet traditional two-dimensional imaging is susceptible to reduced segmentation accuracy due to occlusions between plants. The current study proposes the use of binocular stereo-vision technology to obtain three-dimensional (3D) point clouds of rapeseed leaves at the seedling and bolting stages. The point clouds were colorized based on elevation values in order to better process the 3D point cloud data and extract rapeseed phenotypic parameters. Denoising methods were selected based on the source and classification of point cloud noise. However, for ground point clouds, we combined plane fitting with pass-through filtering for denoising, while statistical filtering was used for denoising outliers generated during scanning. We found that, during the seedling stage of rapeseed, a region-growing segmentation method was helpful in finding suitable parameter thresholds for leaf segmentation, and the Locally Convex Connected Patches (LCCP) clustering method was used for leaf segmentation at the bolting stage. Furthermore, the study results show that combining plane fitting with pass-through filtering effectively removes the ground point cloud noise, while statistical filtering successfully denoises outlier noise points generated during scanning. Finally, using the region-growing algorithm during the seedling stage with a normal angle threshold set at 5.0/180.0* M_PI and a curvature threshold set at 1.5 helps to avoid the under-segmentation and over-segmentation issues, achieving complete segmentation of rapeseed seedling leaves, while the LCCP clustering method fully segments rapeseed leaves at the bolting stage. The proposed method provides insights to improve the accuracy of subsequent point cloud phenotypic parameter extraction, such as rapeseed leaf area, and is beneficial for the 3D reconstruction of rapeseed. Full article
(This article belongs to the Special Issue Unmanned Farms in Smart Agriculture)
Show Figures

Figure 1

43 pages, 19436 KB  
Article
Quantification of Forest Regeneration on Forest Inventory Sample Plots Using Point Clouds from Personal Laser Scanning
by Sarah Witzmann, Christoph Gollob, Ralf Kraßnitzer, Tim Ritter, Andreas Tockner, Lukas Moik, Valentin Sarkleti, Tobias Ofner-Graff, Helmut Schume and Arne Nothdurft
Remote Sens. 2025, 17(2), 269; https://doi.org/10.3390/rs17020269 - 14 Jan 2025
Cited by 3 | Viewed by 2188
Abstract
The presence of sufficient natural regeneration in mature forests is regarded as a pivotal criterion for their future stability, ensuring seamless reforestation following final harvesting operations or forest calamities. Consequently, forest regeneration is typically quantified as part of forest inventories to monitor its [...] Read more.
The presence of sufficient natural regeneration in mature forests is regarded as a pivotal criterion for their future stability, ensuring seamless reforestation following final harvesting operations or forest calamities. Consequently, forest regeneration is typically quantified as part of forest inventories to monitor its occurrence and development over time. Light detection and ranging (LiDAR) technology, particularly ground-based LiDAR, has emerged as a powerful tool for assessing typical forest inventory parameters, providing high-resolution, three-dimensional data on the forest structure. Therefore, it is logical to attempt a LiDAR-based quantification of forest regeneration, which could greatly enhance area-wide monitoring, further supporting sustainable forest management through data-driven decision making. However, examples in the literature are relatively sparse, with most relevant studies focusing on an indirect quantification of understory density from airborne LiDAR data (ALS). The objective of this study is to develop an accurate and reliable method for estimating regeneration coverage from data obtained through personal laser scanning (PLS). To this end, 19 forest inventory plots were scanned with both a personal and a high-resolution terrestrial laser scanner (TLS) for reference purposes. The voxelated point clouds obtained from the personal laser scanner were converted into raster images, providing either the canopy height, the total number of filled voxels (containing at least one LiDAR point), or the ratio of filled voxels to the total number of voxels. Local maxima in these raster images, assumed to be likely to contain tree saplings, were then used as seed points for a raster-based tree segmentation, which was employed to derive the final regeneration coverage estimate. The results showed that the estimates differed from the reference in a range of approximately −10 to +10 percentage points, with an average deviation of around 0 percentage points. In contrast, visually estimated regeneration coverages on the same forest plots deviated from the reference by between −20 and +30 percentage points, approximately −2 percentage points on average. These findings highlight the potential of PLS data for automated forest regeneration quantification, which could be further expanded to include a broader range of data collected during LiDAR-based forest inventory campaigns. Full article
(This article belongs to the Section Forest Remote Sensing)
Show Figures

Graphical abstract

31 pages, 3303 KB  
Systematic Review
Deep Learning-Based Cloud Detection for Optical Remote Sensing Images: A Survey
by Zhengxin Wang, Longlong Zhao, Jintao Meng, Yu Han, Xiaoli Li, Ruixia Jiang, Jinsong Chen and Hongzhong Li
Remote Sens. 2024, 16(23), 4583; https://doi.org/10.3390/rs16234583 - 6 Dec 2024
Cited by 13 | Viewed by 8335 | Correction
Abstract
In optical remote sensing images, the presence of clouds affects the completeness of the ground observation and further affects the accuracy and efficiency of remote sensing applications. Especially in quantitative analysis, the impact of cloud cover on the reliability of analysis results cannot [...] Read more.
In optical remote sensing images, the presence of clouds affects the completeness of the ground observation and further affects the accuracy and efficiency of remote sensing applications. Especially in quantitative analysis, the impact of cloud cover on the reliability of analysis results cannot be ignored. Therefore, high-precision cloud detection is an important step in the preprocessing of optical remote sensing images. In the past decade, with the continuous progress of artificial intelligence, algorithms based on deep learning have become one of the main methods for cloud detection. The rapid development of deep learning technology, especially the introduction of self-attention Transformer models, has greatly improved the accuracy of cloud detection tasks while achieving efficient processing of large-scale remote sensing images. This review provides a comprehensive overview of cloud detection algorithms based on deep learning from the perspective of semantic segmentation, and elaborates on the research progress, advantages, and limitations of different categories in this field. In addition, this paper introduces the publicly available datasets and accuracy evaluation indicators for cloud detection, compares the accuracy of mainstream deep learning models in cloud detection, and briefly summarizes the subsequent processing steps of cloud shadow detection and removal. Finally, this paper analyzes the current challenges faced by existing deep learning-based cloud detection algorithms and the future development direction of the field. Full article
Show Figures

Graphical abstract

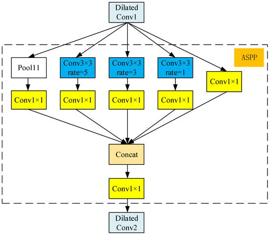
16 pages, 2273 KB  
Article
Ground-Based Cloud Image Segmentation Method Based on Improved U-Net
by Deyang Yin, Jinxin Wang, Kai Zhai, Jianfeng Zheng and Hao Qiang
Appl. Sci. 2024, 14(23), 11280; https://doi.org/10.3390/app142311280 - 3 Dec 2024
Cited by 3 | Viewed by 2027
Abstract
Cloud image segmentation is a technique that divides images captured by meteorological satellites or ground-based observations into different regions or categories. By extracting the distribution, shape, and dynamic features of clouds, it provides precise data support for the meteorological and environmental fields, significantly [...] Read more.
Cloud image segmentation is a technique that divides images captured by meteorological satellites or ground-based observations into different regions or categories. By extracting the distribution, shape, and dynamic features of clouds, it provides precise data support for the meteorological and environmental fields, significantly influencing photovoltaic (PV) power generation forecasting, astronomical telescope observatory site selection, and weather forecasting. A ground-based cloud image segmentation model based on an improved U-Net is proposed, which adopts an overall encoder–decoder structure. In the encoder phase, this paper constructs a dilated convolution–atrous spatial pyramid pooling (ASPP)–dilated convolution structure to enhance early cloud feature extraction. Dilated convolution is a novel type of convolution that expands the receptive field by inserting holes into standard convolution, thereby capturing a larger range of contextual information. ASPP maintains high resolution while paying attention to both local details and global structures of the image. In the decoder stage, the bicubic interpolation method is used for up-sampling to restore the feature map resolution and improve the clarity of the segmented image. The bicubic interpolation method refers to the use of cubic polynomial functions to interpolate the pixel values of the input image. In addition, this paper designs a novel skip connection layer structure between the encoder and decoder, composed of a depthwise separable path (DS path) and an improved channel spatial attention module (Im-CSAM) connected in sequence. The DS path combines depthwise separable convolutions and residual structures to facilitate information exchange between high-level and low-level features. The Im-CSAM is a modular attention mechanism that focuses on important cloud features in spatial and channel dimensions to enhance segmentation accuracy. Experiments show that compared to the traditional U-Net, the accuracy, precision, and MIoU of this model improved by 2.2%, 4.1%, and 5.0%, respectively, in the SWINySEG dataset, and by 3.2%, 3.6%, and 5.8%, respectively, in the TCDD dataset, proving that the improved method has a better generalization ability and segmentation performance. Full article
Show Figures

Figure 1

17 pages, 4394 KB  
Article
Real-Time Semantic Segmentation of 3D LiDAR Point Clouds for Aircraft Engine Detection in Autonomous Jetbridge Operations
by Ihnsik Weon, Soongeul Lee and Juhan Yoo
Appl. Sci. 2024, 14(21), 9685; https://doi.org/10.3390/app14219685 - 23 Oct 2024
Cited by 2 | Viewed by 2444
Abstract
This paper presents a study on aircraft engine identification using real-time 3D LiDAR point cloud segmentation technology, a key element for the development of automated docking systems in airport boarding facilities, known as jetbridges. To achieve this, 3D LiDAR sensors utilizing a spinning [...] Read more.
This paper presents a study on aircraft engine identification using real-time 3D LiDAR point cloud segmentation technology, a key element for the development of automated docking systems in airport boarding facilities, known as jetbridges. To achieve this, 3D LiDAR sensors utilizing a spinning method were employed to gather surrounding environmental 3D point cloud data. The raw 3D environmental data were then filtered using the 3D RANSAC technique, excluding ground data and irrelevant apron areas. Segmentation was subsequently conducted based on the filtered data, focusing on aircraft sections. For the segmented aircraft engine parts, the centroid of the grouped data was computed to determine the 3D position of the aircraft engine. Additionally, PointNet was applied to identify aircraft engines from the segmented data. Dynamic tests were conducted in various weather and environmental conditions, evaluating the detection performance across different jetbridge movement speeds and object-to-object distances. The study achieved a mean intersection over union (mIoU) of 81.25% in detecting aircraft engines, despite experiencing challenging conditions such as low-frequency vibrations and changes in the field of view during jetbridge maneuvers. This research provides a strong foundation for enhancing the robustness of jetbridge autonomous docking systems by reducing the sensor noise and distortion in real-time applications. Our future research will focus on optimizing sensor configurations, especially in environments where sea fog, snow, and rain are frequent, by combining RGB image data with 3D LiDAR information. The ultimate goal is to further improve the system’s reliability and efficiency, not only in jetbridge operations but also in broader autonomous vehicle and robotics applications, where precision and reliability are critical. The methodologies and findings of this study hold the potential to significantly advance the development of autonomous technologies across various industrial sectors. Full article
(This article belongs to the Section Mechanical Engineering)
Show Figures

Figure 1

18 pages, 16454 KB  
Technical Note
Annotated Dataset for Training Cloud Segmentation Neural Networks Using High-Resolution Satellite Remote Sensing Imagery
by Mingyuan He, Jie Zhang, Yang He, Xinjie Zuo and Zebin Gao
Remote Sens. 2024, 16(19), 3682; https://doi.org/10.3390/rs16193682 - 2 Oct 2024
Cited by 3 | Viewed by 3533
Abstract
The integration of satellite data with deep learning has revolutionized various tasks in remote sensing, including classification, object detection, and semantic segmentation. Cloud segmentation in high-resolution satellite imagery is a critical application within this domain, yet progress in developing advanced algorithms for this [...] Read more.
The integration of satellite data with deep learning has revolutionized various tasks in remote sensing, including classification, object detection, and semantic segmentation. Cloud segmentation in high-resolution satellite imagery is a critical application within this domain, yet progress in developing advanced algorithms for this task has been hindered by the scarcity of specialized datasets and annotation tools. This study addresses this challenge by introducing CloudLabel, a semi-automatic annotation technique leveraging region growing and morphological algorithms including flood fill, connected components, and guided filter. CloudLabel v1.0 streamlines the annotation process for high-resolution satellite images, thereby addressing the limitations of existing annotation platforms which are not specifically adapted to cloud segmentation, and enabling the efficient creation of high-quality cloud segmentation datasets. Notably, we have curated the Annotated Dataset for Training Cloud Segmentation (ADTCS) comprising 32,065 images (512 × 512) for cloud segmentation based on CloudLabel. The ADTCS dataset facilitates algorithmic advancement in cloud segmentation, characterized by uniform cloud coverage distribution and high image entropy (mainly 5–7). These features enable deep learning models to capture comprehensive cloud characteristics, enhancing recognition accuracy and reducing ground object misclassification. This contribution significantly advances remote sensing applications and cloud segmentation algorithms. Full article
Show Figures

Figure 1

21 pages, 16631 KB  
Article
An Effective LiDAR-Inertial SLAM-Based Map Construction Method for Outdoor Environments
by Yanjie Liu, Chao Wang, Heng Wu and Yanlong Wei
Remote Sens. 2024, 16(16), 3099; https://doi.org/10.3390/rs16163099 - 22 Aug 2024
Cited by 2 | Viewed by 3694
Abstract
SLAM (simultaneous localization and mapping) is essential for accurate positioning and reasonable path planning in outdoor mobile robots. LiDAR SLAM is currently the dominant method for creating outdoor environment maps. However, the mainstream LiDAR SLAM algorithms have a single point cloud feature extraction [...] Read more.
SLAM (simultaneous localization and mapping) is essential for accurate positioning and reasonable path planning in outdoor mobile robots. LiDAR SLAM is currently the dominant method for creating outdoor environment maps. However, the mainstream LiDAR SLAM algorithms have a single point cloud feature extraction process at the front end, and most of the loop closure detection at the back end is based on RNN (radius nearest neighbor). This results in low mapping accuracy and poor real-time performance. To solve this problem, we integrated the functions of point cloud segmentation and Scan Context loop closure detection based on the advanced LiDAR-inertial SLAM algorithm (LIO-SAM). First, we employed range images to extract ground points from raw LiDAR data, followed by the BFS (breadth-first search) algorithm to cluster non-ground points and downsample outliers. Then, we calculated the curvature to extract planar points from ground points and corner points from clustered segmented non-ground points. Finally, we used the Scan Context method for loop closure detection to improve back-end mapping speed and reduce odometry drift. Experimental validation with the KITTI dataset verified the advantages of the proposed method, and combined with Walking, Park, and other datasets comprehensively verified that the proposed method had good accuracy and real-time performance. Full article
Show Figures

Figure 1

25 pages, 7113 KB  
Article
LidPose: Real-Time 3D Human Pose Estimation in Sparse Lidar Point Clouds with Non-Repetitive Circular Scanning Pattern
by Lóránt Kovács, Balázs M. Bódis and Csaba Benedek
Sensors 2024, 24(11), 3427; https://doi.org/10.3390/s24113427 - 26 May 2024
Cited by 6 | Viewed by 5314
Abstract
In this paper, we propose a novel, vision-transformer-based end-to-end pose estimation method, LidPose, for real-time human skeleton estimation in non-repetitive circular scanning (NRCS) lidar point clouds. Building on the ViTPose architecture, we introduce novel adaptations to address the unique properties of NRCS lidars, [...] Read more.
In this paper, we propose a novel, vision-transformer-based end-to-end pose estimation method, LidPose, for real-time human skeleton estimation in non-repetitive circular scanning (NRCS) lidar point clouds. Building on the ViTPose architecture, we introduce novel adaptations to address the unique properties of NRCS lidars, namely, the sparsity and unusual rosetta-like scanning pattern. The proposed method addresses a common issue of NRCS lidar-based perception, namely, the sparsity of the measurement, which needs balancing between the spatial and temporal resolution of the recorded data for efficient analysis of various phenomena. LidPose utilizes foreground and background segmentation techniques for the NRCS lidar sensor to select a region of interest (RoI), making LidPose a complete end-to-end approach to moving pedestrian detection and skeleton fitting from raw NRCS lidar measurement sequences captured by a static sensor for surveillance scenarios. To evaluate the method, we have created a novel, real-world, multi-modal dataset, containing camera images and lidar point clouds from a Livox Avia sensor, with annotated 2D and 3D human skeleton ground truth. Full article
(This article belongs to the Section Optical Sensors)
Show Figures

Figure 1

25 pages, 13236 KB  
Article
Onboard Data Prioritization Using Multi-Class Image Segmentation for Nanosatellites
by Keenan Chatar, Kentaro Kitamura and Mengu Cho
Remote Sens. 2024, 16(10), 1729; https://doi.org/10.3390/rs16101729 - 13 May 2024
Cited by 9 | Viewed by 3511
Abstract
Nanosatellites are proliferating as low-cost, dedicated remote sensing opportunities for small nations. However, nanosatellites’ performance as remote sensing platforms is impaired by low downlink speeds, which typically range from 1200 to 9600 bps. Additionally, an estimated 67% of downloaded data are unusable for [...] Read more.
Nanosatellites are proliferating as low-cost, dedicated remote sensing opportunities for small nations. However, nanosatellites’ performance as remote sensing platforms is impaired by low downlink speeds, which typically range from 1200 to 9600 bps. Additionally, an estimated 67% of downloaded data are unusable for further applications due to excess cloud cover. To alleviate this issue, we propose an image segmentation and prioritization algorithm to classify and segment the contents of captured images onboard the nanosatellite. This algorithm prioritizes images with clear captures of water bodies and vegetated areas with high downlink priority. This in-orbit organization of images will aid ground station operators with downlinking images suitable for further ground-based remote sensing analysis. The proposed algorithm uses Convolutional Neural Network (CNN) models to classify and segment captured image data. In this study, we compare various model architectures and backbone designs for segmentation and assess their performance. The models are trained on a dataset that simulates captured data from nanosatellites and transferred to the satellite hardware to conduct inferences. Ground testing for the satellite has achieved a peak Mean IoU of 75% and an F1 Score of 0.85 for multi-class segmentation. The proposed algorithm is expected to improve data budget downlink efficiency by up to 42% based on validation testing. Full article
Show Figures

Figure 1

Back to TopTop