Sign in to use this feature.

Years

Between: -

Subjects

remove_circle_outline
remove_circle_outline
remove_circle_outline
remove_circle_outline
remove_circle_outline
remove_circle_outline
remove_circle_outline
remove_circle_outline
remove_circle_outline

Journals

remove_circle_outline
remove_circle_outline
remove_circle_outline
remove_circle_outline

Article Types

Countries / Regions

remove_circle_outline
remove_circle_outline
remove_circle_outline
remove_circle_outline

Search Results (625)

Search Parameters:
Keywords = graph convolutional network (GCN)

Order results
Result details
Results per page
Select all
Export citation of selected articles as:
26 pages, 1967 KB  
Article
A Symmetric Multiscale Feature Fusion Architecture Based on CNN and GNN for Hyperspectral Image Classification
by Yaoqun Xu, Junyi Wang, Zelong You and Xin Li
Symmetry 2025, 17(11), 1930; https://doi.org/10.3390/sym17111930 - 11 Nov 2025
Abstract
Convolutional neural networks (CNNs) and graph convolutional networks (GCNs) have been widely applied to hyperspectral image classification tasks, but both exhibit certain limitations. To address these issues, this paper proposes a multi-scale feature fusion architecture (MCGNet). Symmetry serves as the core design principle [...] Read more.
Convolutional neural networks (CNNs) and graph convolutional networks (GCNs) have been widely applied to hyperspectral image classification tasks, but both exhibit certain limitations. To address these issues, this paper proposes a multi-scale feature fusion architecture (MCGNet). Symmetry serves as the core design principle of MCGNet, where its parallel CNN-GCN branches and multi-scale fusion mechanism strike a balance between local spectral-spatial features and global graph structural dependencies, effectively reducing redundancy and enhancing generalization capabilities. The architecture comprises four modules: the Spectral Noise Suppression (SNS) module enhances the signal-to-noise ratio of spectral features; the Local Spectral Extraction (LSE) module employs deep separable convolutions to extract local spectral-spatial features; Superpixel-level Graph Convolution (SGC), performing graph convolution on superpixel graphs to precisely capture dependencies between object regions; Pixel-level Graph Convolution (PGC), constructed via adaptive sparse pixel graphs based on spectral and spatial similarity to accurately capture irregular boundaries and fine-grained non-local relationships between pixels. These modules form a symmetric, hierarchical feature learning pipeline integrated within a unified framework. Experiments on three public datasets—Indian Pine, Pavia University, and Salinas—demonstrate that MCGNet outperforms baseline methods in overall accuracy, average precision, and Kappa coefficient. This symmetric design not only enhances classification performance but also endows the model with strong theoretical interpretability and cross-dataset robustness, highlighting the significance of symmetry principles in hyperspectral image analysis. Full article
(This article belongs to the Section Computer)
Show Figures

Figure 1

17 pages, 863 KB  
Article
A Hybrid Graph Neural Network Framework for Malicious URL Classification
by Sarah Mohammed Alshehri, Sanaa Abdullah Sharaf and Rania Abdulrahman Molla
Electronics 2025, 14(22), 4387; https://doi.org/10.3390/electronics14224387 - 10 Nov 2025
Abstract
The increasing reliance on Internet-based services has been accompanied by a rapid growth in cyber threats, particularly phishing attacks using misleading Uniform Resource Locators (URLs) to mislead users and compromise sensitive data. This paper proposes a hybrid deep learning architecture that integrates Graph [...] Read more.
The increasing reliance on Internet-based services has been accompanied by a rapid growth in cyber threats, particularly phishing attacks using misleading Uniform Resource Locators (URLs) to mislead users and compromise sensitive data. This paper proposes a hybrid deep learning architecture that integrates Graph Convolutional Networks (GCN), Attention Mechanism and Long Short-Term Memory (LSTM) networks, and for accurate classification of malicious and benign URLs. The model combines sequential pattern recognition through LSTM, structural graph representations via GCN, and feature prioritization using attention to enhance detection performance. Experiments were conducted on a labeled URL dataset of 100,000 and subsequently 200,000 samples, using consistent training and testing splits. The proposed model showed stable performance across different dataset sizes and ultimately outperformed other approaches on the expanded dataset, demonstrating stronger generalization capabilities. These findings highlight the effectiveness of the proposed hybrid model in capturing structural URL features, providing a reliable approach for detecting phishing attacks via structural URL analysis, and offer a foundation for future research on graph-based cybersecurity systems. Full article
(This article belongs to the Section Computer Science & Engineering)
Show Figures

Figure 1

20 pages, 1122 KB  
Article
Advancing Link Prediction with a Hybrid Graph Neural Network Approach
by Siwar Gharsallah, Samah Yahia, Wided Bouchelligua and Tahani Bouchrika
Mathematics 2025, 13(22), 3594; https://doi.org/10.3390/math13223594 - 9 Nov 2025
Viewed by 194
Abstract
Social media platforms produce extensive user–item interaction data that demand advanced analytical models for effective personalization. This study investigates the link prediction task within social recommendation systems using Graph Neural Networks (GNNs). A hybrid framework is proposed that integrates Graph Convolutional Networks (GCNs) [...] Read more.
Social media platforms produce extensive user–item interaction data that demand advanced analytical models for effective personalization. This study investigates the link prediction task within social recommendation systems using Graph Neural Networks (GNNs). A hybrid framework is proposed that integrates Graph Convolutional Networks (GCNs) with dual similarity metrics combining cosine and dot product measures to enhance link prediction accuracy. Experiments conducted on the Ciao and Epinions datasets using the Graph Convolutional Network (GCN) demonstrate superior performance compared with baseline models such as GraphRec and GraphSAGE. The proposed approach effectively captures latent interaction patterns, providing a robust foundation for more accurate and personalized recommendation systems on social media platforms. Full article
(This article belongs to the Special Issue Applications of Machine Learning and Pattern Recognition)
Show Figures

Figure 1

30 pages, 3469 KB  
Article
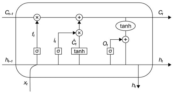
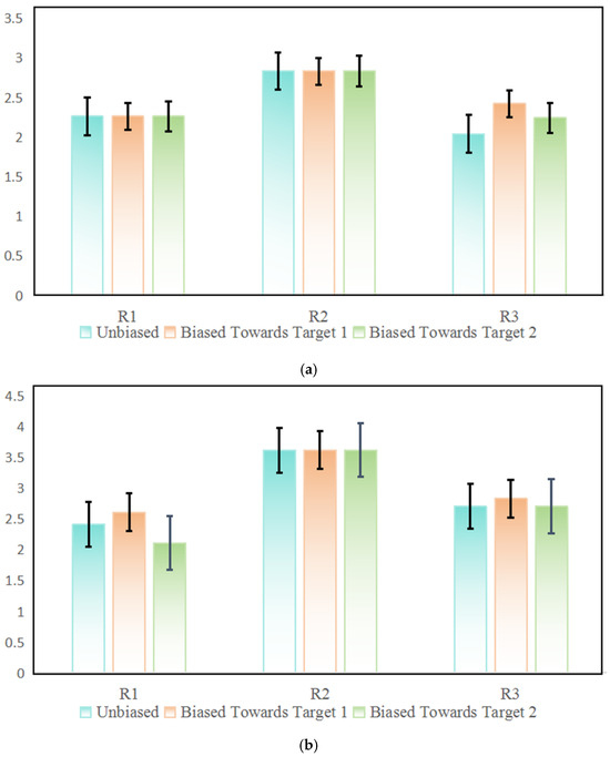
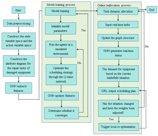
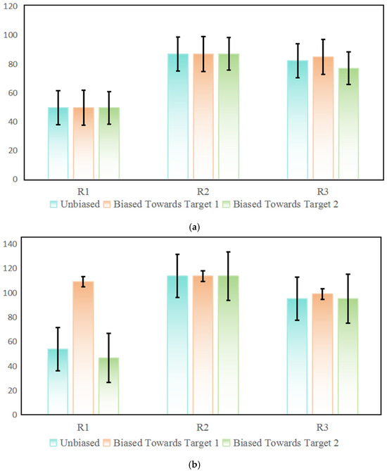
GNN-DRL Optimization Scheduling Method for Damaged Equipment Maintenance Tasks
by Mingjie Jiang, Tiejun Jiang, Lijun Guo and Shaohua Liu
Appl. Sci. 2025, 15(22), 11914; https://doi.org/10.3390/app152211914 - 9 Nov 2025
Viewed by 106
Abstract
Aiming at the problems that traditional heuristic algorithms struggle to capture the complex correlations between damaged equipment and dynamically adjust maintenance task requirements in different task scenarios, the Graph Neural Network (GNN) and Deep Reinforcement Learning (DRL) optimization scheduling method for damaged equipment [...] Read more.
Aiming at the problems that traditional heuristic algorithms struggle to capture the complex correlations between damaged equipment and dynamically adjust maintenance task requirements in different task scenarios, the Graph Neural Network (GNN) and Deep Reinforcement Learning (DRL) optimization scheduling method for damaged equipment maintenance tasks is proposed, the purpose is to enhance the efficiency of optimization scheduling in dynamic scenarios. By constructing an attribute graph of damaged equipment and maintenance units, Graph Convolutional Network (GCN) and Graph Attention Network (GAT) are utilized to mine the correlations between nodes. A hierarchical reward function is designed in conjunction with DRL to dynamically adjust the multi-objective weights of maximizing importance, minimizing maintenance time. Hard and soft constraints such as maintenance skill matching, spare parts inventory, and threat thresholds are incorporated into the multi-objective optimization model to achieve real-time scheduling of maintenance tasks in an uncertain task environment. Case studies show that this method can effectively balance multi-objective conflicts through dynamic weight adjustment and online re-optimization mechanisms, making it suitable for multi-constraint task scenarios, compared with the Discrete Particle Swarm Optimization (DPSO) algorithm. GNN-DRL reduces the number of convergence iterations by 40%, improves the learning efficiency by 40%, and enhances the quality of the optimal solution by 11%, effectively improving the efficiency of maintenance task scheduling for damaged equipment. Full article
Show Figures

Figure 1

24 pages, 5564 KB  
Article
A Universal Urban Flood Risk Model Based on Particle-Swarm-Optimization-Enhanced Spiking Graph Convolutional Networks
by Xuhong Fang, Jiaye Li, Mengyao Wang, Aifang Chen, Songdong Shao and Qunfeng Liu
Sustainability 2025, 17(22), 9973; https://doi.org/10.3390/su17229973 - 7 Nov 2025
Viewed by 282
Abstract
As climate change and urbanization accelerate, urban flooding poses an increasingly severe threat to urban residents and their properties, creating an urgent need for effective solutions to achieve sustainable urban disaster management. While physically based hydrodynamic models can accurately simulate urban floods, they [...] Read more.
As climate change and urbanization accelerate, urban flooding poses an increasingly severe threat to urban residents and their properties, creating an urgent need for effective solutions to achieve sustainable urban disaster management. While physically based hydrodynamic models can accurately simulate urban floods, they are data- and computational-resource-demanding. Meanwhile, artificial intelligence models driven by data often lack generalizability across different urban areas. To address these challenges, integrating spiking neural networks, graph convolutional networks (GCNs), and particle swarm optimization (PSO), a novel PSO-enhanced spiking graph convolutional neural network (P-SGCN) is proposed. The model is trained on a self-constructed dataset based on social media data, incorporating six representative Chinese cities: Beijing, Shanghai, Shenzhen, Wuhan, Hangzhou, and Shijiazhuang. These cities were selected for their diverse urban and flood characteristics to enhance model generalizability. The P-SGCN significantly outperforms baseline models such as GCN and long short-term memory, achieving an accuracy, precision, recall, and F1 score of 0.846, 0.847, 0.846, and 0.846, respectively. These results indicate our model’s capability to effectively handle data from six cities while maintaining high accuracy. Meanwhile, the model improves single-city performance through transfer learning and offers extremely fast inference with minimal energy consumption, making it suitable for real-time applications. This study provides a scalable and generalizable solution for urban flood risk management, with potential applications in disaster preparedness and urban planning across varied geographic and socioeconomic contexts. Full article
(This article belongs to the Section Hazards and Sustainability)
Show Figures

Figure 1

21 pages, 1585 KB  
Article
MSG-GCN: Multi-Semantic Guided Graph Convolutional Network for Human Overboard Behavior Recognition in Maritime Drone Systems
by Ruijie Hang, Guiqing He and Liheng Dong
Drones 2025, 9(11), 768; https://doi.org/10.3390/drones9110768 - 6 Nov 2025
Viewed by 206
Abstract
Drones are increasingly being used in maritime engineering for ship maintenance, emergency rescue, and safety monitoring tasks. In these tasks, action recognition is important for human–drone interaction and for detecting abnormal situations such as falls or distress signals. However, the maritime environment is [...] Read more.
Drones are increasingly being used in maritime engineering for ship maintenance, emergency rescue, and safety monitoring tasks. In these tasks, action recognition is important for human–drone interaction and for detecting abnormal situations such as falls or distress signals. However, the maritime environment is highly challenging, with illumination variations, water spray, and dynamic backgrounds often leading to ambiguity between similar actions. To address this issue, we propose MSG-GCN, a multi-semantic guided graph convolutional network for human action recognition. Specifically, MSG-GCN integrates structured prior semantic information and further introduces a textual–semantic alignment mechanism to improve the consistency and expressiveness of multimodal features. Benefiting from its lightweight hierarchical design, our model offers excellent deployment flexibility, making it well suited for resource-constrained UAV applications. Experimental results on large-scale benchmark datasets, including NTU60, NTU120 and UAV-human, demonstrate that MSG-GCN surpasses state-of-the-art methods in both classification accuracy and computational efficiency. Full article
Show Figures

Figure 1

21 pages, 1020 KB  
Article
Robust 3D Skeletal Joint Fall Detection in Occluded and Rotated Views Using Data Augmentation and Inference–Time Aggregation
by Maryem Zobi, Lorenzo Bolzani, Youness Tabii and Rachid Oulad Haj Thami
Sensors 2025, 25(21), 6783; https://doi.org/10.3390/s25216783 - 6 Nov 2025
Viewed by 452
Abstract
Fall detection systems are a critical application of human pose estimation, frequently struggle with achieving real-world robustness due to their reliance on domain-specific datasets and a limited capacity for generalization to novel conditions. Models trained on controlled, canonical camera views often fail when [...] Read more.
Fall detection systems are a critical application of human pose estimation, frequently struggle with achieving real-world robustness due to their reliance on domain-specific datasets and a limited capacity for generalization to novel conditions. Models trained on controlled, canonical camera views often fail when subjects are viewed from new perspectives or are partially occluded, resulting in missed detections or false positives. This study tackles these limitations by proposing the Viewpoint Invariant Robust Aggregation Graph Convolutional Network (VIRA-GCN), an adaptation of the Richly Activated GCN for fall detection. The VIRA-GCN introduces a novel dual-strategy solution: a synthetic viewpoint generation process to augment training data and an efficient inference-time aggregation method to form consensus-based predictions. We demonstrate that augmenting the Le2i dataset with simulated rotations and occlusions allows a standard pose estimation model to achieve a significant increase in its fall detection capabilities. The VIRA-GCN achieved 99.81% accuracy on the Le2i dataset, confirming its enhanced robustness. Furthermore, the model is suitable for low-resource deployment, utilizing only 4.06 M parameters and achieving a real-time inference latency of 7.50 ms. This work presents a practical and efficient solution for developing a single-camera fall detection system robust to viewpoint variations, and introduces a reusable mapping function to convert Kinect data to the MMPose format, ensuring consistent comparison with state-of-the-art models. Full article
Show Figures

Figure 1

22 pages, 15491 KB  
Article
Knowledge–Data Collaboration-Driven Mineral Prospectivity Prediction with Graph Attention Networks
by Shiting Sheng, Yongzhi Wang, Jiangtao Tian, Xingyu Chen, Yan Ning, Yuhao Dong, Muhammad Atif Bilal and Zhaofeng An
Minerals 2025, 15(11), 1164; https://doi.org/10.3390/min15111164 - 4 Nov 2025
Viewed by 354
Abstract
Predicting mineral deposits accurately requires capturing the complex interactions among geological structures, geochemical anomalies, and alteration patterns. To address this challenge, this study develops a Knowledge–Data Collaboration Graph Attention Network (KDCGAT) to improve copper mineralization prediction by integrating multi-source geological data. The model [...] Read more.
Predicting mineral deposits accurately requires capturing the complex interactions among geological structures, geochemical anomalies, and alteration patterns. To address this challenge, this study develops a Knowledge–Data Collaboration Graph Attention Network (KDCGAT) to improve copper mineralization prediction by integrating multi-source geological data. The model combines Graph Attention Network (GAT) with multimodal geoscience data, including fracture structures, remote sensing alteration maps, and geochemical anomalies. Spatial correlations are captured through a self-attention mechanism, aligning deep learning predictions with geological and geochemical knowledge. Using the eastern Tien Shan copper belt in Xinjiang as a case study, KDCGAT achieves a copper deposit identification accuracy of 85.9%, outperforming Weight of Evidence (WoE) by 7%, Graph Convolutional Network (GCN) by 11.3%, and Convolutional Neural Network (CNN) by 19.7%. Ablation experiments show a 21.1% improvement over the baseline GAT model. Finally, five Class A and three Class B mineralization prediction zones are delineated. This study demonstrates the effectiveness of graph neural networks for copper prospectivity prediction and highlights knowledge–data collaboration as a practical tool for mineral exploration. Full article
Show Figures

Figure 1

32 pages, 4693 KB  
Article
GATF-PCQA: A Graph Attention Transformer Fusion Network for Point Cloud Quality Assessment
by Abdelouahed Laazoufi, Mohammed El Hassouni and Hocine Cherifi
J. Imaging 2025, 11(11), 387; https://doi.org/10.3390/jimaging11110387 - 1 Nov 2025
Viewed by 299
Abstract
Point cloud quality assessment remains a critical challenge due to the high dimensionality and irregular structure of 3D data, as well as the need to align objective predictions with human perception. To solve this, we suggest a novel graph-based learning architecture that integrates [...] Read more.
Point cloud quality assessment remains a critical challenge due to the high dimensionality and irregular structure of 3D data, as well as the need to align objective predictions with human perception. To solve this, we suggest a novel graph-based learning architecture that integrates perceptual features with advanced graph neural networks. Our method consists of four main stages: First, key perceptual features, including curvature, saliency, and color, are extracted to capture relevant geometric and visual distortions. Second, a graph-based representation of the point cloud is created using these characteristics, where nodes represent perceptual clusters and weighted edges encode their feature similarities, yielding a structured adjacency matrix. Third, a novel Graph Attention Network Transformer Fusion (GATF) module dynamically refines the importance of these features and generates a unified, view-specific representation. Finally, a Graph Convolutional Network (GCN) regresses the fused features into a final quality score. We validate our approach on three benchmark datasets: ICIP2020, WPC, and SJTU-PCQA. Experimental results demonstrate that our method achieves high correlation with human subjective scores, outperforming existing state-of-the-art metrics by effectively modeling the perceptual mechanisms of quality judgment. Full article
Show Figures

Figure 1

18 pages, 1087 KB  
Article
Some Improvements of Behavioral Malware Detection Method Using Graph Neural Networks
by Zbigniew Tarapata and Jan Romańczuk
Appl. Sci. 2025, 15(21), 11686; https://doi.org/10.3390/app152111686 - 31 Oct 2025
Viewed by 177
Abstract
This study proposes improvements to a behavioral malware detection method based on graph convolutional networks (GCNs). Three main modifications were investigated: improved normalization of the adjacency matrix, a multi-layer GCN architecture, and a parallel dual-normalization model. The models were trained on [...] Read more.
This study proposes improvements to a behavioral malware detection method based on graph convolutional networks (GCNs). Three main modifications were investigated: improved normalization of the adjacency matrix, a multi-layer GCN architecture, and a parallel dual-normalization model. The models were trained on a dataset of 44,000 Windows API call sequences and evaluated using standard metrics—accuracy, precision, recall, F1 score, and ROC AUC. The best performance was achieved by the four-layer GCN, which outperformed the baseline in most metrics. The results also showed a non-monotonic relationship between model quality and network depth, likely caused by over-smoothing effects. This study confirms that properly tuned GCN architectures can significantly improve the accuracy and robustness of malware detection. Full article
Show Figures

Figure 1

21 pages, 2252 KB  
Article
A Physics-Constrained Heterogeneous GNN Guided by Physical Symmetry for Heavy-Duty Vehicle Load Estimation
by Lizhuo Luo, Leqi Zhang, Hongli Wang, Yunjing Wang and Hang Yin
Symmetry 2025, 17(11), 1802; https://doi.org/10.3390/sym17111802 - 26 Oct 2025
Viewed by 282
Abstract
Accurate heavy-duty vehicle load estimation is crucial for transportation and environmental regulation, yet current methods lack precision in data accuracy and practicality for field implementation. We propose a Self-Supervised Reconstruction Heterogeneous Graph Convolutional Network (SSR-HGCN) for load estimation using On-Board Diagnostics (OBD) data. [...] Read more.
Accurate heavy-duty vehicle load estimation is crucial for transportation and environmental regulation, yet current methods lack precision in data accuracy and practicality for field implementation. We propose a Self-Supervised Reconstruction Heterogeneous Graph Convolutional Network (SSR-HGCN) for load estimation using On-Board Diagnostics (OBD) data. The method integrates physics-constrained heterogeneous graph construction based on vehicle speed, acceleration, and engine parameters, leveraging graph neural networks’ information propagation mechanisms and self-supervised learning’s adaptability to low-quality data. The method comprises three modules: (1) a physics-constrained heterogeneous graph structure that, guided by the symmetry (invariance) of physical laws, introduces a structural asymmetry by treating kinematic and dynamic features as distinct node types to enhance model interpretability; (2) a self-supervised reconstruction module that learns robust representations from noisy OBD streams without extensive labeling, improving adaptability to data quality variations; and (3) a multi-layer feature extraction architecture combining graph convolutional networks (GCNs) and graph attention networks (GATs) for hierarchical feature aggregation. On a test set of 800 heavy-duty vehicle trips, SSR-HGCN demonstrated superior performance over key baseline models. Compared with the classical time-series model LSTM, it achieved average improvements of 20.76% in RMSE and 41.23% in MAPE. It also outperformed the standard graph model GraphSAGE, reducing RMSE by 21.98% and MAPE by 7.15%, ultimately achieving < 15% error for over 90% of test samples. This method provides an effective technical solution for heavy-duty vehicle load monitoring, with immediate applications in fleet supervision, overloading detection, and regulatory enforcement for environmental compliance. Full article
(This article belongs to the Section Computer)
Show Figures

Figure 1

23 pages, 10676 KB  
Article
Hourly and 0.5-Meter Green Space Exposure Mapping and Its Impacts on the Urban Built Environment
by Yan Wu, Weizhong Su, Yingbao Yang and Jia Hu
Remote Sens. 2025, 17(21), 3531; https://doi.org/10.3390/rs17213531 - 24 Oct 2025
Viewed by 398
Abstract
Accurately mapping urban residents’ exposure to green space at high spatiotemporal resolutions is essential for assessing disparities and equality across blocks and enhancing urban environment planning. In this study, we developed a framework to generate hourly green space exposure maps at 0.5 m [...] Read more.
Accurately mapping urban residents’ exposure to green space at high spatiotemporal resolutions is essential for assessing disparities and equality across blocks and enhancing urban environment planning. In this study, we developed a framework to generate hourly green space exposure maps at 0.5 m resolution using multiple sources of remote sensing data and an Object-Based Image Classification with Graph Convolutional Network (OBIC-GCN) model. Taking the main urban area in Nanjing city of China as the study area, we proposed a Dynamic Residential Green Space Exposure (DRGE) metric to reveal disparities in green space access across four housing price blocks. The Palma ratio was employed to explain the inequity characteristics of DRGE, while XGBoost (eXtreme Gradient Boosting) and SHAP (SHapley Additive explanation) methods were utilized to explore the impacts of built environment factors on DRGE. We found that the difference in daytime and nighttime DRGE values was significant, with the DRGE value being higher after 6:00 compared to the night. Mean DRGE on weekends was about 1.5 times higher than on workdays, and the DRGE in high-priced blocks was about twice that in low-priced blocks. More than 68% of residents in high-priced blocks experienced over 8 h of green space exposure during weekend nighttime (especially around 19:00), which was much higher than low-price blocks. Moreover, spatial inequality in residents’ green space exposure was more pronounced on weekends than on workdays, with lower-priced blocks exhibiting greater inequality (Palma ratio: 0.445 vs. 0.385). Furthermore, green space morphology, quantity, and population density were identified as the critical factors affecting DRGE. The optimal threshold for Percent of Landscape (PLAND) was 25–70%, while building density, height, and Sky View Factor (SVF) were negatively correlated with DRGE. These findings address current research gaps by considering population mobility, capturing green space supply and demand inequities, and providing scientific decision-making support for future urban green space equality and planning. Full article
(This article belongs to the Special Issue Remote Sensing Applications in Urban Environment and Climate)
Show Figures

Figure 1

31 pages, 3886 KB  
Article
A Novel Internet of Medical Things Hybrid Model for Cybersecurity Anomaly Detection
by Mohammad Zubair Khan, Abdulhakim Sabur and Hamza Ghandorh
Sensors 2025, 25(20), 6501; https://doi.org/10.3390/s25206501 - 21 Oct 2025
Viewed by 1018
Abstract
The proliferation of Internet of Medical Things (IoMT) devices connected to the internet poses significant challenges to data integrity, confidentiality, and patient safety due to their vulnerability to outside exploitation. Specifically, IoMT devices capture and process vast amounts of sensitive patient data but [...] Read more.
The proliferation of Internet of Medical Things (IoMT) devices connected to the internet poses significant challenges to data integrity, confidentiality, and patient safety due to their vulnerability to outside exploitation. Specifically, IoMT devices capture and process vast amounts of sensitive patient data but often lack adequate security mechanisms, making them susceptible to attacks that compromise data integrity—such as the injection of false or fabricated information—which imposes significant risks on the patient. To address this, we introduce a novel hybrid anomaly detection model combining a Graph Convolutional Network (GCN) with a transformer architecture. The GCN captures the structural relationships within the IoMT data, while the transformer models the sequential dependencies in the anomalies. We evaluate our approach using the novel CICIOMT24 dataset, the first of its kind to emulate real-world IoMT network traffic from over 40 devices and 18 distinct cyberattacks. Compared against several machine learning baselines (including Logistic Regress, Random Forest, and Adaptive Boosting), the hybrid model effectively captures attacks and provides early detection capabilities. This work demonstrates a scalable and robust solution to enhance the safety and security of both IoMT devices and critical patient data. Full article
Show Figures

Figure 1

18 pages, 6195 KB  
Article
Hybrid Wind Power Forecasting for Turbine Clusters: Integrating Spatiotemporal WGANs with Extreme Missing-Data Resilience
by Hongsheng Su, Yuwei Du, Yulong Che, Dan Li and Wenyao Su
Sustainability 2025, 17(20), 9200; https://doi.org/10.3390/su17209200 - 17 Oct 2025
Viewed by 435
Abstract
The global pursuit of sustainable development amplifies renewable energy’s strategic importance, positioning wind power as a vital modern grid component. Accurate wind forecasting is essential to counter inherent volatility, enabling robust grid operations, security protocols, and optimization strategies. Such predictive precision directly governs [...] Read more.
The global pursuit of sustainable development amplifies renewable energy’s strategic importance, positioning wind power as a vital modern grid component. Accurate wind forecasting is essential to counter inherent volatility, enabling robust grid operations, security protocols, and optimization strategies. Such predictive precision directly governs wind energy systems’ stability and sustainability. This research introduces a novel spatio-temporal hybrid model integrating convolutional neural networks (CNN), bidirectional long short-term memory (BiLSTM), and graph convolutional networks (GCN) to extract temporal patterns and meteorological dynamics (wind speed, direction, temperature) across 134 wind turbines. Building upon conventional methods, our architecture captures turbine spatio-temporal correlations while assimilating multivariate meteorological characteristics. Addressing data integrity compromises from equipment failures and extreme weather-which undermine data-driven models-we implement Wasserstein GAN (WGAN) for generative missing-value interpolation. Validation across severe data loss scenarios (30–90% missing values) demonstrates the model’s enhanced predictive capacity. Rigorous benchmarking confirms significant accuracy improvements and reduced forecasting errors. Full article
Show Figures

Figure 1

23 pages, 4965 KB  
Article
Direct Estimation of Electric Field Distribution in Circular ECT Sensors Using Graph Convolutional Networks
by Robert Banasiak, Zofia Stawska and Anna Fabijańska
Sensors 2025, 25(20), 6371; https://doi.org/10.3390/s25206371 - 15 Oct 2025
Viewed by 481
Abstract
The Electrical Capacitance Tomography (ECT) imaging pipeline relies on accurate estimation of electric field distributions to compute electrode capacitances and reconstruct permittivity maps. Traditional ECT forward model methods based on the Finite Element Method (FEM) offer high accuracy but are computationally intensive, limiting [...] Read more.
The Electrical Capacitance Tomography (ECT) imaging pipeline relies on accurate estimation of electric field distributions to compute electrode capacitances and reconstruct permittivity maps. Traditional ECT forward model methods based on the Finite Element Method (FEM) offer high accuracy but are computationally intensive, limiting their use in real-time applications. In this proof-of-concept study, we investigate the use of Graph Convolutional Networks (GCNs) for direct, one-step prediction of electric field distributions associated with a circular ECT sensor numerical model. The network is trained on FEM-simulated data and outputs of full 2D electric field maps for all excitation patterns. To evaluate physical fidelity, we compute capacitance matrices using both GCN-predicted and FEM-based fields. Our results show strong agreement in both direct field prediction and derived quantities, demonstrating the feasibility of replacing traditional solvers with fast, learned approximators. This approach has significant implications for further real-time ECT imaging and control applications. Full article
(This article belongs to the Section Sensing and Imaging)
Show Figures

Figure 1

Back to TopTop