Due to scheduled maintenance work on our servers, there may be short service disruptions on this website between 11:00 and 12:00 CEST on March 28th.
Sign in to use this feature.

Years

Between: -

Subjects

remove_circle_outline
remove_circle_outline
remove_circle_outline
remove_circle_outline
remove_circle_outline
remove_circle_outline
remove_circle_outline
remove_circle_outline

Journals

Article Types

Countries / Regions

remove_circle_outline
remove_circle_outline

Search Results (430)

Search Parameters:
Keywords = grain-boundary diffusion

Order results
Result details
Results per page
Select all
Export citation of selected articles as:
14 pages, 16767 KB  
Article
Impact of Chloride Impurities on the Corrosion Behavior of Stainless Steel in Molten Alkali Carbonate Salts for Concentrated Solar Power Systems
by Jing Luo, Ning Li, Naeem ul Haq Tariq, Tianying Xiong and Xinyu Cui
Materials 2026, 19(7), 1312; https://doi.org/10.3390/ma19071312 - 26 Mar 2026
Abstract
This study clarifies the catalytic role of chloride ions on the corrosion performance of SS316L alloy immersed in molten LiNaK carbonate salt at 700 °C. Accordingly, isothermal static immersion corrosion tests were systematically conducted under different experimental conditions. Our results revealed that the [...] Read more.
This study clarifies the catalytic role of chloride ions on the corrosion performance of SS316L alloy immersed in molten LiNaK carbonate salt at 700 °C. Accordingly, isothermal static immersion corrosion tests were systematically conducted under different experimental conditions. Our results revealed that the presence of Cl significantly accelerates the corrosion process: the rate constant of the corroded samples increased from 11.3 × 10−2 mg/cm2 to 13.8 × 10−2 mg/cm2 with the addition of Cl. Continuous migration of Cl2 and volatile metal chlorides leads to the formation of obvious pores, transverse cracks along grain boundaries, surface wrinkles, and partial spalling of the oxide scale, thereby severely aggravating substrate degradation. Notably, no chlorine-containing compounds or chlorine-rich regions were detected in the corroded samples, confirming that chlorine is not consumed in the corrosion process, rather it acts as an autocatalyst through the cyclic process of “oxidation–diffusion–reaction–regeneration”. Full article
(This article belongs to the Section Corrosion)
Show Figures

Figure 1

22 pages, 12195 KB  
Article
Opportunities for Producing Laser Beam Spot-Welded Joints in Nimonic 80A Superalloys
by Călin Lucian Burcă, Olimpiu Karancsi, Dragoş Vâlsan, Ion Mitelea, Corneliu Marius Crăciunescu and Ion-Dragoș Uțu
Appl. Sci. 2026, 16(6), 3054; https://doi.org/10.3390/app16063054 - 21 Mar 2026
Viewed by 127
Abstract
The present work aims to investigate the microstructure and mechanical properties of laser beam spot welds in the superalloy Nimonic 80 A. Considering the importance of this innovative process in the manufacturing of engineering components for high-security industries, it is necessary to study [...] Read more.
The present work aims to investigate the microstructure and mechanical properties of laser beam spot welds in the superalloy Nimonic 80 A. Considering the importance of this innovative process in the manufacturing of engineering components for high-security industries, it is necessary to study the influence of the welding thermal cycle on the microstructure and mechanical properties of welded joints. The rapid heating/cooling, melting, and re-solidification phenomena that occur during welding modify the metallurgical characteristics of the weld compared with the microstructure of the base metal. Because the energy density is high and the process duration is very short, the microstructure obtained after solidification is fine dendritic in the central area of the joint and columnar in the weld–base metal transition zone. For the same reasons, the heat-affected zone (HAZ) is slightly extended. The increase in the size of the crystalline grains in the HAZ is negligible due to the low diffusivity of the nickel-based γ solid solution matrix, which inhibits the rapid migration of grain boundaries during the welding process. Metallographic analyses were performed using optical microscopy and scanning electron microscopy. The microhardness values, 152–168 HV0.05 in the weld and 180–190 HV0.05 in the base metal, together with the tensile–shear strength values (760–780 N/mm2) obtained at room temperature, demonstrate that the proposed welding process is appropriate and feasible for engineering applications involving Nimonic 80A superalloys. Full article
(This article belongs to the Special Issue Sustainable Metal Forming Materials and Technologies)
Show Figures

Figure 1

17 pages, 6746 KB  
Article
Magnetoelectric Coupling in Ba0.85Ca0.15Ti0.92Zr0.08O3 with Ultra-Low Concentrations of CoFe2O4
by Alejandro Campos-Rodríguez, Brayan Carmona-Conejo, Miguel H. Bocanegra-Bernal, Gabriel Rojas-George and Armando Reyes-Rojas
Materials 2026, 19(6), 1243; https://doi.org/10.3390/ma19061243 - 21 Mar 2026
Viewed by 180
Abstract
Magnetoelectric (ME) materials that exhibit simultaneous coupling between electric polarization and magnetization have attracted significant attention due to their potential technological applications in the emerging generation of multifunctional devices. In this research, Ba0.85Ca0.15Ti0.92Zr0.08O3-CoFe [...] Read more.
Magnetoelectric (ME) materials that exhibit simultaneous coupling between electric polarization and magnetization have attracted significant attention due to their potential technological applications in the emerging generation of multifunctional devices. In this research, Ba0.85Ca0.15Ti0.92Zr0.08O3-CoFe2O4:x (x = 0.1, 0.2, 0.3% mol) composites were synthesized using solid-state and sol–gel combustion chemical methods to elucidate their ME coupling at ultra-low concentrations of the magnetic phase. Rietveld refinement and Raman spectroscopy results confirm a shift in the morphotropic phase boundary (MPB), evidenced by an increase in the tetragonal phase relative to the orthorhombic structure. High stability of the P4mm and Amm2 symmetries is reached at 1300 °C without diffusion of Fe and Co into the octahedral site. At this temperature, the CoFe2O4 spinel structure remains stable without secondary phases. The orthorhombic phase fraction decreases from 55% to 37% as the magnetic phase fraction increases, driven by stress and constraint rather than ionic interactions alone. The Curie temperature decreases from 99 to 90 °C, attributed to the grain-size reduction effect rather than structural disorder. The dielectric permittivity (εr) reaches an absolute value of 5070 and progressively decreases with increasing magnetic saturation. An increase in compressive residual stress is observed, which ensures the mechanical stability of the electroceramics. Magnetoelectric (ME) coupling, evaluated through measurements of electric polarization as a function of the magnetic field, shows an increase from 3.8 to 4.9 μC/cm2 under a magnetic field of 50 Oe. The composites with x = 0.2 and 0.3 mol% exhibit potential for applications in fast-switching magnetoelectric devices and magnetic field sensors. Full article
(This article belongs to the Section Advanced and Functional Ceramics and Glasses)
Show Figures

Graphical abstract

16 pages, 7001 KB  
Article
Thermomechanical Treatment-Enabled Short-Circuit Diffusion Enhances Molten-Carbonate Corrosion Resistance of an Alumina-Forming Austenitic Alloy
by Haocheng Jiang, Haicun Yu, Yuehong Zheng, Faqi Zhan and Peiqing La
Materials 2026, 19(6), 1206; https://doi.org/10.3390/ma19061206 - 19 Mar 2026
Viewed by 212
Abstract
Developing stable alumina-based scales is critical for alumina-forming austenitic (AFA) alloys exposed to highly basic molten carbonates. However, the inherently sluggish diffusion of Al in austenite often limits the establishment of continuous protective layers. Herein, a thermomechanical treatment (TMT) strategy is proposed to [...] Read more.
Developing stable alumina-based scales is critical for alumina-forming austenitic (AFA) alloys exposed to highly basic molten carbonates. However, the inherently sluggish diffusion of Al in austenite often limits the establishment of continuous protective layers. Herein, a thermomechanical treatment (TMT) strategy is proposed to enhance short-circuit diffusion pathways and promote selective Al oxidation in a Li–Na–K carbonate melt at 700 °C. After 90% cold rolling, annealing at 800 °C and 1000 °C generated two distinct microstructural states characterized by different grain boundary types, dislocation densities, and NiAl precipitate populations. The 800 °C-annealed alloy exhibits a significantly lower steady-state corrosion rate (~62 μm/yr) compared with the coarse-grained 1000 °C counterpart. EBSD and TEM analyses reveal that ultrafine grains, abundant low-angle boundaries, and finely dispersed NiAl precipitates provide efficient fast-diffusion channels and local Al reservoirs, enabling rapid formation of a continuous LiAlO2/Al2O3 inner layer. In contrast, insufficient Al flux in the 1000 °C microstructure results in extensive internal oxidation and growth of a thick, non-protective LiFeO2/NiO scale. These findings demonstrate that controlling the defect and grain-boundary structure via TMT is an effective route to overcome Al diffusion limitations and improve the molten-carbonate corrosion resistance of AFA alloys. Full article
Show Figures

Figure 1

19 pages, 9075 KB  
Article
In Situ Fabrication of Metal Matrix Composite Using Solid-State Mechanical Mixing
by Amlan Kar
J. Manuf. Mater. Process. 2026, 10(3), 100; https://doi.org/10.3390/jmmp10030100 - 16 Mar 2026
Viewed by 251
Abstract
Friction stir-welding (FSW) is widely recognized as a modern solid-state technology used to join dissimilar materials by solid-state mechanical mixing. Such mechanical mixing can be exploited to fabricate in situ composite structures through solid-state deformation mechanisms. The present investigation highlights the microstructural evolution [...] Read more.
Friction stir-welding (FSW) is widely recognized as a modern solid-state technology used to join dissimilar materials by solid-state mechanical mixing. Such mechanical mixing can be exploited to fabricate in situ composite structures through solid-state deformation mechanisms. The present investigation highlights the microstructural evolution and mechanical properties of an in situ composite structure fabricated by FSW of aluminum (Al) to titanium (Ti) incorporating a thin Nickel (Ni) interlayer. A 0.1 mm thick Ni foil was placed across the full butt interface between 4 mm thick Al and Ti plates before friction stir-welding. Properties of the composite were investigated in detail, and the results revealed that fragmented Ti and Ni particles of different sizes were consolidated in the weld nugget. Al, on the other hand, exhibited substantial microstructural refinement and developed an equiaxed microstructure with random grain orientation, mixed grain boundaries and low micro-strain accumulation in the weld nugget. At the processing temperature, Al reacted with both Ti and Ni to form multiple intermetallic compounds. Tensile testing indicated that the tensile properties of the weld were close to those of the base aluminum. This retention of mechanical properties in spite of recrystallization is attributed to the following mechanisms: (1) Ti and Ni undergo severe deformation, forming fine particles with varying sizes and shapes; (2) at particle interfaces, diffusion and chemical reactions produce interlayers and intermetallic compounds; (3) these particles are consolidated within dynamically recrystallized Al, imparting composite characteristics to the weld nugget; and (4) the particles containing intermetallic compounds act as dispersoids in the Al matrix. Quantitatively, the weld retained 98% (104.2 ± 3.3 MPa) UTS and 90% (17.1 ± 1.2) ductility of base aluminum, demonstrating the effectiveness of the Ni interlayer approach in controlling brittle intermetallic formation. Full article
Show Figures

Figure 1

18 pages, 8874 KB  
Article
Influence of Boron on the Microstructural Evolution, Impact and Creep Properties Stability of IN718 Superalloy During Long-Term Aging
by Zhiyuan Wang, Yingjie Liu, Ning An, Jia Man, Xin Xin, Jianyong Li, Maocheng Ji and Wenru Sun
Materials 2026, 19(6), 1152; https://doi.org/10.3390/ma19061152 - 16 Mar 2026
Viewed by 252
Abstract
The impact of boron (B) on the microstructure evolution and stabilization of mechanical properties in the IN718 superalloy during aging at 680 °C for 3000 h is investigated. The results indicated that B had negligible effects on grain size and the intragranular γ″ [...] Read more.
The impact of boron (B) on the microstructure evolution and stabilization of mechanical properties in the IN718 superalloy during aging at 680 °C for 3000 h is investigated. The results indicated that B had negligible effects on grain size and the intragranular γ″ phase growth. In contrast, it effectively suppressed the precipitation and growth of the δ phase during long-term aging, which is attributed to grain boundary segregation of B that retards the diffusion of alloying elements. Adding B could improve the impact toughness and stability of the creep properties of the alloy. The primary mechanism is that the addition of B enhances grain boundary cohesion and suppresses the coarsening of the δ phase, while the beneficial effect of B on mechanical stability becomes negligible during the later stages of aging, as the severe coarsening of grain boundary phases offsets the enhanced grain boundary cohesion resulting from B segregation. Furthermore, the presence of slip bands was observed in the creep deformation mechanism of B-added alloys, which is likely attributable to B promoting dislocation slip at grain boundaries. With prolonged aging time, the dominant creep deformation mechanism in the B-modified alloy shifts from being primarily governed by twinning and dislocation slip to a mechanism involving twinning, stacking fault shearing γ″ phase, and dislocation slip. Full article
(This article belongs to the Section Metals and Alloys)
Show Figures

Figure 1

12 pages, 2285 KB  
Article
Role of Interfacial Coherency on Creep Behavior of FCC/BCC High-Entropy Alloy Multilayers
by Junwei Zhou, Jinrui Tang, Zhien Ning, Xiaofeng Yang, Min Gu, Chundi Fan, Junming Chen, Zhaoming Yang and Guoqiang Zeng
Materials 2026, 19(5), 1028; https://doi.org/10.3390/ma19051028 - 7 Mar 2026
Viewed by 308
Abstract
High-entropy alloy (HEA) multilayers represent a promising class of advanced coating materials due to their superior mechanical properties, corrosion resistance, and irradiation tolerance. However, the specific role of interface coherency on the creep behavior of HEA multilayers remains unclear. In this work, FCC/BCC [...] Read more.
High-entropy alloy (HEA) multilayers represent a promising class of advanced coating materials due to their superior mechanical properties, corrosion resistance, and irradiation tolerance. However, the specific role of interface coherency on the creep behavior of HEA multilayers remains unclear. In this work, FCC/BCC Al-Cr-Fe-Ni HEA multilayers with different coherency were prepared by precisely controlling the modulated period (λ) via RF magnetron sputtering. Their room-temperature creep properties were systematically investigated through nanoindentation under different loading rates. The results reveal a strong dependence of creep resistance and deformation mechanisms on the interface coherency. HEA multilayers with semicoherent interfaces (λ = 16 nm) exhibit the highest creep resistance, where creep is primarily mediated by atomic diffusion or interface slip. In contrast, samples dominated by coherent interfaces or grain boundaries (λ = 8, 32, and 80 nm) demonstrate dislocation slip-dominated creep. This work elucidates how interfacial coherency dictates the transition between diffusion-mediated and dislocation-mediated creep mechanisms in HEA multilayers, providing critical insights for the design of next-generation creep-resistant nanostructured coatings. Full article
(This article belongs to the Section Thin Films and Interfaces)
Show Figures

Figure 1

18 pages, 7082 KB  
Article
Microstructure and Mechanical Properties of Al-Mg-Zn-Er-Zr Alloy via Multi-Pass Metal Inert Gas (MIG) Welding
by Haoran Che, Wu Wei, Feiran Zhang, Jieming Gao, Li Cui, Ying Han, Ting Li, Hui Huang, Shengping Wen, Wei Shi and Zuoren Nie
Metals 2026, 16(3), 286; https://doi.org/10.3390/met16030286 - 3 Mar 2026
Viewed by 324
Abstract
The microstructure and mechanical properties of the joint of a novel Al-Mg-Zn-Er-Zr alloy fabricated by multi-pass MIG welding using ER5E61 filler wire were investigated first. The results show that multi-pass MIG welding induces heterogeneous grains in the weld metal: equiaxed grains, columnar grains, [...] Read more.
The microstructure and mechanical properties of the joint of a novel Al-Mg-Zn-Er-Zr alloy fabricated by multi-pass MIG welding using ER5E61 filler wire were investigated first. The results show that multi-pass MIG welding induces heterogeneous grains in the weld metal: equiaxed grains, columnar grains, and cover-pass feather-like grains. The weld metal exhibits coarse grains (45.81 ± 19.68 μm), a high proportion of high-angle grain boundaries (83.3%), and a low dislocation density compared with the base metal. The joint achieves 316 MPa ultimate tensile strength, 10.5% elongation, and 0.80 joint efficiency with minimum hardness (77.2 HV) in the weld metal. Strengthening mechanism analysis reveals that joint softening mainly stems from the disappearance of deformed structure, reduced dislocation density, and the coarsening and reduction in Al3(Er, Zr) nanophases. Diffuse precipitation of the Al3(Er, Zr) nanophases (19.61 nm, 0.53%) under multi-pass MIG welding compensates for the softening of the welded joint, leading to the retention of high tensile strength despite marked hardness loss, thus demonstrating effective strength preservation. Full article
(This article belongs to the Special Issue Advances in Welding of Metallic Materials)
Show Figures

Figure 1

21 pages, 436 KB  
Article
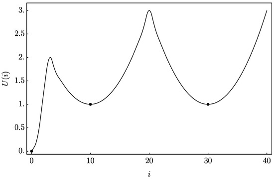
Mean Extinction Times in Multi-Metastable Systems: A Discrete Coarse-Grained Approach
by Santosh Kumar Kudtarkar
Physics 2026, 8(1), 30; https://doi.org/10.3390/physics8010030 - 2 Mar 2026
Viewed by 232
Abstract
The paper develops a coarse-grained framework for computing mean extinction times in multi-metastable systems modeled as one-step continuous-time Markov chains with an absorbing state. At the microscopic level, backward equations on finite corridors are solved to obtain closed-form series for committors, mean first-passage [...] Read more.
The paper develops a coarse-grained framework for computing mean extinction times in multi-metastable systems modeled as one-step continuous-time Markov chains with an absorbing state. At the microscopic level, backward equations on finite corridors are solved to obtain closed-form series for committors, mean first-passage times, and intrawell (basin) waiting times. A renewal–reward construction then yields effective interwell transition rates written as a success probability divided by a mean cycle duration, providing an interpretable effective rate constant. These rates define a reduced Markov chain on the wells together with extinction; mean extinction times follow from a linear system, and the associated fundamental matrix quantifies pre-extinction residence times in each coarse state. This framework makes explicit how multiple escape pathways and intrawell dwell times contribute to extinction statistics in finite systems. The method is illustrated on a double-well landscape with an extinction state, using a reversible potential-to-rates mapping for the numerical example. Comparisons of alternative intrawell models and validation against exact one-step computations demonstrate accuracy at finite system sizes, including regimes where diffusion approximations are unreliable. The resulting formulas require only local rate data, remain numerically stable under strong bias, and extend directly to multiple wells and flexible boundary conditions. Full article
(This article belongs to the Section Statistical Physics and Nonlinear Phenomena)
Show Figures

Figure 1

17 pages, 42344 KB  
Article
Effect of Heat Input on the Hydrogen Embrittlement Sensitivity of CGHAZ of X60 Pipeline Steel
by Longwei Zhang, Zhongwen Wu, Wenhao Zhou, Qingxue Zhang, Ba Li, Zhihui Zhang, Bing Wang, Qingyou Liu, Shujun Jia and Shubiao Yin
Materials 2026, 19(5), 961; https://doi.org/10.3390/ma19050961 - 2 Mar 2026
Viewed by 261
Abstract
In the coarse grain heat-affected zone (CGHAZ) of welded pipe steel joints, hydrogen damage is a key factor limiting the high-pressure hydrogen transportation performance of the pipeline. This study employed multi-dimensional characterization methods (including microstructure, mechanical properties, and hydrogen distribution) to investigate the [...] Read more.
In the coarse grain heat-affected zone (CGHAZ) of welded pipe steel joints, hydrogen damage is a key factor limiting the high-pressure hydrogen transportation performance of the pipeline. This study employed multi-dimensional characterization methods (including microstructure, mechanical properties, and hydrogen distribution) to investigate the influence of welding heat input on the hydrogen embrittlement (HE) sensitivity of X60 pipeline steel in the CGHAZ. The results showed that as the heat input increased, the grains in the CGHAZ became coarser, and the microstructure changed from bainitic ferrite (BF) to granular bainite (GB) and polygonal ferrite (PF). Among them, the BF + GB composite structure had the best resistance to HE (HE sensitivity was 29.8%). At low heat input, the reversible hydrogen distribution occurred at the interfaces between the grain boundaries and the BF blocks, while at high heat input, it would accumulate around the martensite/austenite (M/A) constituents. For the 16 kJ/cm heat input experimental steel, the increase in Σ3 grain boundary density accelerated hydrogen diffusion and reduced its enrichment, thereby resulting in the lowest HE sensitivity. Full article
Show Figures

Figure 1

12 pages, 3959 KB  
Article
Effect of Prior Austenite Grain Size on the Hydrogen Diffusion Behavior in 30MnB5 Steel
by Hyunbin Nam, Minseok Seo and Cheolho Park
Materials 2026, 19(5), 940; https://doi.org/10.3390/ma19050940 - 28 Feb 2026
Viewed by 291
Abstract
In this study, we investigated the effect of heat treatment-induced grain size on the hydrogen embrittlement (HE) resistance of 30MnB5 steel, focusing particularly on the variation in prior austenite grain (PAG) size. As the heat treatment time increased, the PAGs coarsened, leading the [...] Read more.
In this study, we investigated the effect of heat treatment-induced grain size on the hydrogen embrittlement (HE) resistance of 30MnB5 steel, focusing particularly on the variation in prior austenite grain (PAG) size. As the heat treatment time increased, the PAGs coarsened, leading the martensite packets, blocks, and lath sizes to also coarsen. As the microstructure became more refined, the boundary density of the packet–block–lath structure increased along with a significant increase in the low-angle grain boundary (LAGB) fraction. The microstructure refinement accelerated the initial permeation rate of hydrogen, while the high density of LAGBs and trap sites effectively suppressed its long-term diffusion/localization. The slow strain rate tensile test confirmed that the tensile strength and elongation of 30MnB5 steel in a hydrogen environment were lower than those in air, indicating HE. Furthermore, the results showed that the HE sensitivity decreased in the fine microstructure condition, as evidenced by the smaller reduction in elongation compared to the coarse microstructure. The study results will enhance the understanding of hydrogen-induced degradation in hot-stamped automotive steels and offer fundamental insights for optimizing heat treatment strategies applied to 30MnB5 steel for mitigating HE. Full article
Show Figures

Graphical abstract

20 pages, 14195 KB  
Article
Research on the Influence of the Isothermal Normalizing Cooling Rate on the Mechanically Polished Surface Roughness of Wind Power Gear Blanks
by Yuhao Wang, Aijun Deng, Guozhong Jin, Shengfu Wu, Song Ye and Zhenyi Huang
Metals 2026, 16(3), 271; https://doi.org/10.3390/met16030271 - 28 Feb 2026
Viewed by 201
Abstract
This study takes 18CrNiMo7-6 wind power gear steel as the object. Following the first holding stage of isothermal normalizing, the 18CrNiMo7-6 wind power gear blanks were cooled to the isothermal temperature via air cooling (AC) and forced-air cooling (FA), respectively. The influence of [...] Read more.
This study takes 18CrNiMo7-6 wind power gear steel as the object. Following the first holding stage of isothermal normalizing, the 18CrNiMo7-6 wind power gear blanks were cooled to the isothermal temperature via air cooling (AC) and forced-air cooling (FA), respectively. The influence of cooling rate on the roughness of the mechanically polished surface of wind power gear blanks was comprehensively studied by means of white light interference, EBSD, TEM, DSC and other technical characterization methods. The results show that a difference in cooling rate leads to a variation in the morphology and distribution of Cr-rich carbides (mainly Cr7C3), which affects the roughness of the mechanically polished surface. During air cooling (slow cooling), atoms diffuse fully. Owing to the relatively low cooling rate in the inner ring of the blank, C and Cr segregate, and abundant Cr-rich carbides precipitated and accumulated at grain boundaries, forming coarse blocky structures. This resulted in uneven mechanically polished surfaces and bright spot defects. The average roughness of the inner and outer ring is 2.648 nm and 2.096 nm, respectively. Forced-air cooling (fast cooling) eliminates surface quality defects by inhibiting long-range atomic diffusion. Meanwhile, radial elemental segregation in the original cast blanks was inherited in subsequent processes, which affected the uniformity of carbide precipitation during cooling. In addition, the differences in cooling rates will also cause variations in the precipitation temperatures of carbides in steel, which in turn further affects the homogenization distribution of carbides in steel. This research provides a theoretical basis and an optimization method for the microstructural regulation and surface quality enhancement of wind power gear steel. Full article
Show Figures

Figure 1

11 pages, 3890 KB  
Article
Recycling of Sintered NdFeB Magnet Wastes Using Nd85Al15 Alloy Diffusion
by Bin Ma, Chenglong Wen, Jinhua Zhou, Yuejun Sun and Aizhi Sun
Coatings 2026, 16(3), 293; https://doi.org/10.3390/coatings16030293 - 27 Feb 2026
Viewed by 298
Abstract
In this paper, the regenerated NdFeB magnets were fabricated by Nd85Al15 alloy diffusion, and the influence of alloy content and diffusion temperature on the properties and microstructure was systematically studied. The recovery mechanism of magnetic properties was discussed based on [...] Read more.
In this paper, the regenerated NdFeB magnets were fabricated by Nd85Al15 alloy diffusion, and the influence of alloy content and diffusion temperature on the properties and microstructure was systematically studied. The recovery mechanism of magnetic properties was discussed based on the analyses using scanning electron microscope (SEM), energy dispersive spectrometer (EDS) and electron probe microanalysis (EPMA) observation. The results indicate that the coercivity (Hcj) increases significantly with both alloy addition and temperature, reaching the maximum value of 1087 kA/m (80.9% enhancement) compared with the non-diffused magnet (601 kA/m). The maximum remanence (Br) and maximum energy product (BHmax) of the diffused magnet are 0.99 T and 184.7 kJ/m3, which are 8.8% and 5.9% lower than those (1.085 T and 196.3 kJ/m3) of the non-diffused magnet. The density and compressive strength of the diffused magnet are enhanced by 8.2% (7.25 g/cm3) and 67.47% (628 MPa), respectively. As the compensation of Nd85Al15 melt, the density, Br and BHmax are improved via the liquid filling into pores. Simultaneously, the Hcj is enhanced through the repair of grain boundary defects and the formation of continuous Nd-rich phases. Full article
Show Figures

Figure 1

14 pages, 17964 KB  
Article
Effect of Ti Doping on the Grain Boundary Phases in Sintered Nd-Ce-Fe-B and Its Influence on the Diffusion Behavior of Heavy Rare Earth Dy
by Lisheng Ye, Huanmao Yao, Quan Fang, Tongxiang Liang and Lei Wang
Materials 2026, 19(5), 916; https://doi.org/10.3390/ma19050916 - 27 Feb 2026
Viewed by 257
Abstract
This study addresses the issue of rare earth (RE) resource wastage caused by the aggregation of the commonly used diffusion source, Dy, at the triangular grain boundary region during grain boundary diffusion (GBD). The approach involves Ti doping to refine the grain size [...] Read more.
This study addresses the issue of rare earth (RE) resource wastage caused by the aggregation of the commonly used diffusion source, Dy, at the triangular grain boundary region during grain boundary diffusion (GBD). The approach involves Ti doping to refine the grain size and increase the volume fraction of RE6Fe13Ga, thereby improving the efficiency of Dy utilization. The results show that when 0.2 wt% Ti is doped, Dy diffusion is applied to the magnet, and the magnet achieves excellent magnetic properties, with Br = 14.03 kGs, Hcj = 20.24 kOe, Q = 0.96, and (BH)max = 47.15 MGOe. The coercivity shows an enhancement of 8.66 kOe compared to the pristine magnet. Research and analysis indicate that doping Ti into the magnet promotes the formation of the RE6Fe13Ga phase, leading to the creation of continuous thin grain boundaries that weaken the exchange coupling between adjacent grains. Additionally, the presence of RE6Fe13Ga suppresses the segregation of Dy in the RE-rich phases, encouraging its further incorporation into the main phase and improving Dy utilization. This study demonstrates that appropriate Ti doping can effectively optimize Dy distribution within the magnet, reduce its aggregation in the triangular grain boundary region, and promote its incorporation into the main phase. This significantly reduces the amount of Dy required and provides a feasible approach to enhancing the efficiency of heavy rare earth resource utilization, thereby offering a path to the design of high-performance GBD magnets. Full article
(This article belongs to the Section Metals and Alloys)
Show Figures

Figure 1

20 pages, 12762 KB  
Article
Regulating Microstructure Evolution and Strengthening Mechanisms in Al-Zn-Mg-Cu Alloy via Pre-Aging Treatment
by Jingchuan Tang, Kai Zhang and Ruiqing Li
Coatings 2026, 16(2), 247; https://doi.org/10.3390/coatings16020247 - 14 Feb 2026
Viewed by 287
Abstract
This study significantly enhances the mechanical properties of an Al-Zn-Mg-Cu alloy through the implementation of a pre-aging process. By optimizing the microstructure of the Al-Zn-Mg-Cu alloy with different pre-aging treatments, the evolution of the microstructure and mechanical properties of the alloy initially containing [...] Read more.
This study significantly enhances the mechanical properties of an Al-Zn-Mg-Cu alloy through the implementation of a pre-aging process. By optimizing the microstructure of the Al-Zn-Mg-Cu alloy with different pre-aging treatments, the evolution of the microstructure and mechanical properties of the alloy initially containing GP I, GP II, and η′ phases is systematically investigated during aging at 140 °C. The experimental results show that, under the three pre-aging processes, the peak tensile strengths are 590.8 MPa, 594.0 MPa, and 612 MPa, respectively, while the corresponding elongation rates are 8.2%, 8.4%, and 10.3%. When pre-aging produces an initial microstructure containing GP I and GP II, these GP zones rapidly coarsen within the grains during subsequent aging. This makes it difficult for solute atoms to diffuse to the grain boundaries, resulting in finer grain boundary precipitates and ultimately leading to a lower alloy strength. When the pre-aging temperature is 120 °C, the pre-aging process can reduce the vacancy concentration, thereby suppressing the phase transformation from η′ to η precipitates. For samples pre-aged to the η′ phase, solute atoms diffuse to the grain boundaries, resulting in grain boundary precipitates with a greater length during subsequent aging compared to the other two samples. These grain boundary precipitates exhibit a discontinuous distribution along the grain boundaries, which contributes to the improved elongation of the alloy. The present work provides a novel heat treatment strategy for producing high-strength Al alloys while effectively achieving a favorable balance between strength and ductility. Full article
Show Figures

Graphical abstract

Back to TopTop