Sign in to use this feature.

Years

Between: -

Subjects

remove_circle_outline
remove_circle_outline
remove_circle_outline
remove_circle_outline
remove_circle_outline
remove_circle_outline
remove_circle_outline
remove_circle_outline
remove_circle_outline

Journals

Article Types

Countries / Regions

Search Results (67)

Search Parameters:
Keywords = game cross-efficiency

Order results
Result details
Results per page
Select all
Export citation of selected articles as:
42 pages, 8620 KB  
Article
Multi-Strategy Improved Stellar Oscillation Optimizer for Heterogeneous UAV Task Allocation in Post-Disaster Rescue
by Min Ding, Jing Du, Yijing Wang and Yue Lu
Drones 2026, 10(4), 288; https://doi.org/10.3390/drones10040288 - 15 Apr 2026
Viewed by 39
Abstract
To address load–energy dynamic coupling in heterogeneous unmanned aerial vehicle (UAV) emergency rescue, this paper proposes an energy-coupled heterogeneous UAV task allocation (EC-HUTA) model that explicitly characterizes nonlinear interdependencies among payload, velocity, and power consumption, minimizing aggregate mission costs subject to physical and [...] Read more.
To address load–energy dynamic coupling in heterogeneous unmanned aerial vehicle (UAV) emergency rescue, this paper proposes an energy-coupled heterogeneous UAV task allocation (EC-HUTA) model that explicitly characterizes nonlinear interdependencies among payload, velocity, and power consumption, minimizing aggregate mission costs subject to physical and temporal constraints. To tackle the resulting high-dimensional, nonconvex problem, we introduce a multi-strategy improved stellar oscillation optimizer (MISOO), establishing a closed-loop synergistic system through three coupled stages: (i) evolutionary game-theoretic strategy competition via replicator dynamics for adaptive exploration–exploitation balance; (ii) intuitionistic fuzzy entropy (IFE)-driven dimension-wise parameter control, where IFE calibrates global exploration intensity while dimension-specific crossover probabilities accommodate heterogeneous convergence; and (iii) memory-driven differential escape mechanisms modulated by historical memory parameters to evade local optima. Cross-stage coupling through IFE ensures state information flows across the “strategy selection-refined search-dynamic escape” pipeline. Coupled with a dual-layer encoding scheme, this framework ensures efficient feasible search. Ablation studies validate each mechanism’s contribution. Evaluations on CEC2017 benchmarks demonstrate MISOO’s superior convergence against six metaheuristics. Large-scale earthquake rescue simulations confirm that EC-HUTA/MISOO strictly adheres to nonlinear energy constraints while enhancing task completion and temporal compliance. These results validate the framework’s efficacy for time-critical emergency resource allocation. Full article
Show Figures

Figure 1

32 pages, 12012 KB  
Article
Multi-Agent Reinforcement Learning-Based Intelligent Game Guidance with Complex Constraint
by Fucong Liu, Yang Guo, Shaobo Wang, Jin Wang and Zhengquan Liu
Aerospace 2026, 13(4), 365; https://doi.org/10.3390/aerospace13040365 - 14 Apr 2026
Viewed by 177
Abstract
For the complex problems of multi-aircraft cooperative game guidance with No-Fly Zone (NFZ) avoidance and cross-task constraint propagation, a deep deterministic policy gradient algorithm with temporal awareness and priority cooperative optimization (TP-MADDPG) is proposed. Based on the three-body cooperative guidance, a new coupled [...] Read more.
For the complex problems of multi-aircraft cooperative game guidance with No-Fly Zone (NFZ) avoidance and cross-task constraint propagation, a deep deterministic policy gradient algorithm with temporal awareness and priority cooperative optimization (TP-MADDPG) is proposed. Based on the three-body cooperative guidance, a new coupled guidance task is formed by adding the NFZ avoidance constraint. At the same time, considering the constraint compatibility problem in dynamic task switching, the cooperative aircraft are modeled as independent agents with differentiated policy networks. First, a nonlinear kinematic model of the three-body game constructed by Evader–Pursuer–Defender is established. And four complex constraint conditions, namely homing guidance, NFZ avoidance, collision avoidance, and cooperative guidance, are modeled separately. Secondly, the Long Short-Term Memory-based (LSTM) Actor–Critic framework is proposed to dynamically capture the evolution patterns of adversarial scenarios by mining hidden correlations in historical state-action sequences. This enables smooth policy transitions between the cooperative guidance phase and subsequent homing guidance phase, effectively addressing the challenges of environmental non-stationarity and temporal task dependencies. Then, a priority-driven adaptive sampling mechanism is proposed along with a heterogeneous roles cooperative reward function to specifically address credit assignment imbalance and sparse reward problems, respectively. The sampling mechanism capitalizes on the efficient retrieval properties of SumTree data structures while integrating bias correction techniques to expedite policy gradient convergence. The reward function utilizes the reward shaping method to formulate cooperative reward components that explicitly capture behavioral correlations among agents. Finally, simulations show that the proposed method significantly outperforms multi-agent reinforcement learning baselines, effectively improving the performance of cooperative game guidance under complex constraints. Full article
(This article belongs to the Special Issue Flight Guidance and Control)
Show Figures

Figure 1

38 pages, 2811 KB  
Systematic Review
High-Performance Composite Gears: A Systematic Review of Materials, Processing, and Performance
by Azamat Kaliyev, Ilyas Yessengabylov, Assem Kyrykbayeva, Sharaina Zholdassova, Chingis Kharmyssov and Maksat Temirkhan
J. Compos. Sci. 2026, 10(4), 195; https://doi.org/10.3390/jcs10040195 - 3 Apr 2026
Viewed by 539
Abstract
Composite gears have emerged as game-changing mechanical components across various engineering fields due to their multifunctional physical properties, such as low density, thermal resistance, and mechanical robustness. Although traditional metallic gears are well established and reliable, their efficiency is limited in certain applications. [...] Read more.
Composite gears have emerged as game-changing mechanical components across various engineering fields due to their multifunctional physical properties, such as low density, thermal resistance, and mechanical robustness. Although traditional metallic gears are well established and reliable, their efficiency is limited in certain applications. In contrast, composite gears reinforced with carbon, glass, or polymer fibers offer superior strength-to-weight ratios, enhanced corrosion and wear resistance, and improved vibration damping characteristics. The studies demonstrate that hybrid and fiber-reinforced composite gears can achieve weight reductions of 20–50% compared with steel gears, while maintaining comparable stiffness and load-carrying capability. Polymer and reinforced composite gear systems show operating temperature reductions of up to 40% due to improved tribological behavior and thermal dissipation. In metal–matrix composite systems, compressive strength improvements up to around 60% have been reported. Additionally, composite architectures provide improved fatigue life, reduced transmission error, and enhanced vibration damping. Developments in gear design, composite materials, and their integration into composite gear systems were identified through a structured literature survey using Scopus and Google Scholar, systematically compiling manufacturing methods, material performance characteristics, and applications. Targeted keywords related to gears, composites, additive and hybrid manufacturing, lightweight design, and power transmission yielded 132 relevant publications, which were subsequently refined through screening and cross-referencing, with the final section focusing specifically on composite gear applications. The review highlights key opportunities, current challenges, and potential future directions for the development of high-performance composite gear systems. Full article
Show Figures

Figure 1

25 pages, 1247 KB  
Article
Budget-Aware Closed-Loop Incentive Allocation for Federated Learning with DDPG
by Yang Cao, Huimin Cai, Haotian Zhu, Sen Zhang and Jun Hu
Electronics 2026, 15(7), 1481; https://doi.org/10.3390/electronics15071481 - 2 Apr 2026
Viewed by 277
Abstract
With the growing demand for trustworthy multi-party data sharing, federated learning has demonstrated broad potential in cross-entity collaborative modeling. However, it still faces challenges such as insufficient participant engagement, inaccurate contribution assessment, and the lack of dynamic profit-sharing mechanisms. Traditional incentive schemes, which [...] Read more.
With the growing demand for trustworthy multi-party data sharing, federated learning has demonstrated broad potential in cross-entity collaborative modeling. However, it still faces challenges such as insufficient participant engagement, inaccurate contribution assessment, and the lack of dynamic profit-sharing mechanisms. Traditional incentive schemes, which typically rely on game-theoretic models or static rules, struggle to accommodate dynamic client participation and heterogeneous data distributions, thereby degrading the convergence efficiency and generalization performance of the global model. To address these issues, we propose a budget-aware closed-loop incentive allocation for federated learning with deep deterministic policy gradient (DDPG). The proposed approach constructs a DDPG-driven closed-loop framework in which the server manages system states, incentive decisions, and model aggregation, while clients autonomously adjust their data contribution levels. By formulating incentive allocation as a sequential decision-making problem, the mechanism jointly optimizes policy and value functions. A permutation method is introduced to ensure invariance to client ordering, and an Ornstein–Uhlenbeck process is employed to enhance exploration, thereby improving the adaptiveness and overall effectiveness of incentive allocation. Experimental results show that the proposed method significantly increases cumulative rewards and improves client data-sharing rates in high-dimensional dynamic environments. Compared with traditional fixed incentive schemes, the mechanism demonstrates clear advantages in adaptiveness, incentive effectiveness, and model performance. Full article
(This article belongs to the Section Artificial Intelligence)
Show Figures

Figure 1

24 pages, 5269 KB  
Article
Non-Cooperative Power Allocation Game in Distributed Radar Systems: A Sigmoid Utility-Based Approach
by Yuan Huang, Ke Li, Weijian Liu and Tao Liu
Electronics 2026, 15(5), 1109; https://doi.org/10.3390/electronics15051109 - 7 Mar 2026
Viewed by 307
Abstract
Power control algorithms using the signal-to-interference-plus-noise ratio (SINR) metric in distributed radar systems (DRS) may suffer from performance degradation in infeasible conditions. In this paper, we present a Sigmoid-based Power Allocation Game (SigPAG) algorithm for target detection in DRS to minimize total power [...] Read more.
Power control algorithms using the signal-to-interference-plus-noise ratio (SINR) metric in distributed radar systems (DRS) may suffer from performance degradation in infeasible conditions. In this paper, we present a Sigmoid-based Power Allocation Game (SigPAG) algorithm for target detection in DRS to minimize total power consumption while meeting predetermined target detection performance. Firstly, a physically interpretable Sigmoid function is designed to model radar detection probability as the utility function, overcoming the performance limitations and potential deviations of SINR-based utilities. Secondly, by integrating the proposed Sigmoid utility, SigPAG is established to describe the interaction among radar nodes in the DRS. The existence and uniqueness of the Nash equilibrium (NE) solution are proven by the closed-form expressions of the best response function. Furthermore, an iterative power allocation algorithm is proposed to adjust the transmit powers towards the NE point. Finally, simulation results obtained in a 4-node DRS with Radar Cross Section (RCS) values of [1, 0.3, 2, 5] m2 demonstrate that the proposed algorithm achieves an energy efficiency improvement of 36.1% in target detection compared with the traditional SINR-based methods. Full article
(This article belongs to the Section Microwave and Wireless Communications)
Show Figures

Figure 1

46 pages, 4844 KB  
Article
Research on Intergovernmental Collaboration Mechanisms in Rural Water Environmental Governance Based on Complex Network Evolutionary Game
by Guanghua Dong, Xin Li and Yaru Zhang
Sustainability 2026, 18(5), 2564; https://doi.org/10.3390/su18052564 - 5 Mar 2026
Viewed by 264
Abstract
The governance of the rural water environment is essential for improving the quality of life of rural residents and advancing the construction of ecological civilization. However, the current governance system faces issues such as fragmented governance entities and low collaborative efficiency. Therefore, in [...] Read more.
The governance of the rural water environment is essential for improving the quality of life of rural residents and advancing the construction of ecological civilization. However, the current governance system faces issues such as fragmented governance entities and low collaborative efficiency. Therefore, in this study, we focus on the intergovernmental collaborative governance mechanism for rural water environments. Drawing on complex network theory and evolutionary game theory, we employ complex network analysis and construct a complex network evolutionary game model among government departments, and we further conduct numerical simulations to examine the evolutionary dynamics of intergovernmental collaboration in rural water environmental governance. The findings show the following: (1) The reward and punishment mechanism, collaborative gain coefficient, and loss intensification trend coefficient all positively influence the participation rates of local governments. When these parameters exceed certain thresholds, they can rapidly and stably increase the proportion of participating nodes. (2) Nodes with stronger environmental preferences respond more directly to the collaborative gain coefficient, while the loss intensification trend coefficient promotes cooperation by amplifying the cost of non-cooperation. (3) The heterogeneity in economic preferences of local governments affects the stability of cooperation. Governments with stronger environmental priorities are more inclined to form the core of cooperation, whereas those driven by stronger economic priorities are more vulnerable to parameter fluctuations, leading to instability in overall participation levels. Reducing or eliminating this heterogeneity can improve both participation rates and the stability of cooperation. These findings offer theoretical support for designing intergovernmental collaborative governance mechanisms for rural water environments and provide practical guidance for calibrating reward–punishment schemes, identifying key coordinating departments, and stabilizing cross-departmental participation, thereby facilitating an efficient transition in rural water environmental governance models. Full article
Show Figures

Figure 1

24 pages, 790 KB  
Article
Maturity-Aware Cyber Insurance Optimization in IoT Networks
by Bishwa Bhusal, Delong Li, Xu Wang and Guangsheng Yu
Electronics 2026, 15(5), 1038; https://doi.org/10.3390/electronics15051038 - 2 Mar 2026
Viewed by 301
Abstract
As the rapid evolution and expansion of Internet of Things (IoT) devices continues to accelerate, modern infrastructures face increasing cyber risks, largely driven by device inter-connectivity, limited security maturity, and interdependent attack propagation across networks. Traditional cyber insurance models often overlook these IoT-specific [...] Read more.
As the rapid evolution and expansion of Internet of Things (IoT) devices continues to accelerate, modern infrastructures face increasing cyber risks, largely driven by device inter-connectivity, limited security maturity, and interdependent attack propagation across networks. Traditional cyber insurance models often overlook these IoT-specific characteristics, relying on uniform or simplified risk assumptions that fail to capture real-world vulnerabilities. To address this gap, this paper presents a maturity-aware cyber insurance optimization framework tailored for interconnected IoT environments. The framework integrates organizational security maturity, interdependent risk propagation modeled through a modified Susceptible–Infected–Susceptible (SIS) process, and a Stackelberg game formulation that captures strategic interactions between the insurer and the defender. Through numerical studies on representative IoT topologies, we demonstrate that maturity-aware, risk-sensitive premium structures quantitatively outperform uniform pricing baselines in cost-efficiency and insurer sustainability. Specifically, our experimental results reveal that operating at an optimal intermediate maturity level (M=3) reduces the defender’s total expected cost by approximately 40% (from 255.38 k to 152.36 k) compared to the baseline state (M=1). Furthermore, this structural hardening triggers an 88.3% reduction in full-coverage insurance premiums (from 225.38 k to 26.36 k). In contrast, our uniform-pricing baseline exhibits reduced profitability in our experiments due to cross-subsidization effects, reinforcing the value of tiered, risk-proportional pricing for mitigating adverse-selection incentives. In summary, this work establishes a tractable, economically viable framework for cyber insurance in IoT ecosystems and provides a foundation for future extensions to richer network settings. Full article
Show Figures

Figure 1

65 pages, 4595 KB  
Article
Dual-Leverage Effects of Embeddedness and Emission Costs on ESCO Financing: Engineering-Driven Design and Dynamic Decision-Making in Low-Carbon Supply Chains
by Liurui Deng, Lingling Jiang and Shunli Gan
Mathematics 2026, 14(3), 522; https://doi.org/10.3390/math14030522 - 1 Feb 2026
Viewed by 411
Abstract
Against the backdrop of carbon quota trading policies and Energy Performance Contracting (EPC), Energy Service Companies (ESCOs) engage in supply chain emission reduction via embedded low-carbon services. However, the impact mechanism of their financing mode selection on emission reduction efficiency and economic benefits [...] Read more.
Against the backdrop of carbon quota trading policies and Energy Performance Contracting (EPC), Energy Service Companies (ESCOs) engage in supply chain emission reduction via embedded low-carbon services. However, the impact mechanism of their financing mode selection on emission reduction efficiency and economic benefits has not been fully revealed, and there is a lack of support from a systematic theoretical and engineering design framework. Therefore, this study innovatively constructs a multi-agent Stackelberg game model with bank financing, green bond financing, and internal factoring financing. We incorporate the embedding degree, emission reduction cost coefficient, and financing mode selection into a unified analysis framework. The research findings are as follows: (1) There is a significant positive linear relationship between supply chain profit and the embedding degree. In contrast, the profit of ESCOs shows an inverted “U-shaped” change trend. Moreover, there is a sustainable cooperation threshold for each of the three financing modes. (2) Green bond financing can significantly increase the overall emission reduction rate of the industrial supply chain in high-embedding-degree scenarios. However, due to emission reduction investment cost pressure, ESCOs tend to choose bank financing. (3) The dynamic change of the emission reduction investment cost coefficient will trigger a reversal effect on the financing preferences of the supply chain and ESCOs. This study unveils the internal mechanism of multi-party decision-making in the low-carbon industrial supply chain and is supported by cross-country institutional evidence and comparative case-based analysis, providing a scientific basis and engineering design guidance for optimizing ESCO financing strategies, crafting incentive contracts, and enhancing government subsidy policies. Full article
(This article belongs to the Special Issue Modeling and Optimization in Supply Chain Management)
Show Figures

Figure 1

34 pages, 4356 KB  
Article
Neural Efficiency and Attentional Instability in Gaming Disorder: A Task-Based Occipital EEG and Machine Learning Study
by Riaz Muhammad, Ezekiel Edward Nettey-Oppong, Muhammad Usman, Saeed Ahmed Khan Abro, Toufique Ahmed Soomro and Ahmed Ali
Bioengineering 2026, 13(2), 152; https://doi.org/10.3390/bioengineering13020152 - 28 Jan 2026
Viewed by 804
Abstract
Gaming Disorder (GD) is becoming more widely acknowledged as a behavioral addiction characterized by impaired control and functional impairment. While resting-state impairments are well understood, the neurophysiological dynamics during active gameplay remain underexplored. This study identified task-based occipital EEG biomarkers of GD and [...] Read more.
Gaming Disorder (GD) is becoming more widely acknowledged as a behavioral addiction characterized by impaired control and functional impairment. While resting-state impairments are well understood, the neurophysiological dynamics during active gameplay remain underexplored. This study identified task-based occipital EEG biomarkers of GD and assessed their diagnostic utility. Occipital EEG (O1/O2) data from 30 participants (15 with GD, 15 controls) collected during active mobile gaming were used in this study. Spectral, temporal, and nonlinear complexity features were extracted. Feature relevance was ranked using Random Forest, and classification performance was evaluated using Leave-One-Subject-Out (LOSO) cross-validation to ensure subject-independent generalization across five models (Random Forest, KNN, SVM, Decision Tree, ANN). The GD group exhibited paradoxical “spectral slowing” during gameplay, characterized by increased Delta/Theta power and decreased Beta activity relative to controls. Beta variability was identified as a key biomarker, reflecting altered attentional stability, while elevated Alpha power suggested potential neural habituation or sensory gating. The Decision Tree classifier emerged as the most robust model, achieving a classification accuracy of 80.0%. Results suggest distinct neurophysiological patterns in GD, where increased low-frequency power may reflect automatized processing or “Neural Efficiency” despite active task engagement. These findings highlight the potential of occipital biomarkers as accessible and objective screening metrics for Gaming Disorder. Full article
(This article belongs to the Special Issue AI in Biomedical Image Segmentation, Processing and Analysis)
Show Figures

Figure 1

13 pages, 1285 KB  
Article
A Rule-Based Method for Detecting Discrepancies in Software Project Productivity Analysis
by Parag C. Pendharkar and James A. Rodger
Appl. Sci. 2026, 16(3), 1170; https://doi.org/10.3390/app16031170 - 23 Jan 2026
Viewed by 232
Abstract
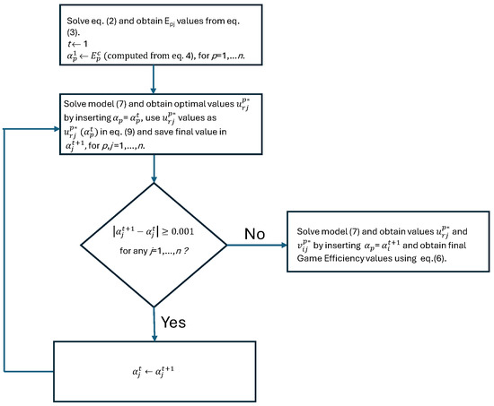
This paper examines traditional data envelopment analysis (DEA), cross efficiency (CE), and game efficiency (GE) models for software productivity analysis and ranking. Additionally, for CE models, secondary objectives of aggressive and benevolent formulations are considered. An entropy criterion is used to identify the [...] Read more.
This paper examines traditional data envelopment analysis (DEA), cross efficiency (CE), and game efficiency (GE) models for software productivity analysis and ranking. Additionally, for CE models, secondary objectives of aggressive and benevolent formulations are considered. An entropy criterion is used to identify the best-performing model. Experiments are conducted using the ISBSG dataset. The results show that aggressive CE model formulations have the lowest entropy values and produce unique project rankings. The GE model is computationally intensive and does not provide sufficient benefits to justify the extra effort. A rule-based framework is introduced to identify discrepancies in project rankings across models. This framework helps managers pinpoint truly efficient projects. Full article
(This article belongs to the Special Issue Artificial Intelligence in Software Engineering)
Show Figures

Figure 1

24 pages, 1788 KB  
Article
Uncertainty-Aware Machine Learning for NBA Forecasting in Digital Betting Markets
by Matteo Montrucchio, Enrico Barbierato and Alice Gatti
Information 2026, 17(1), 56; https://doi.org/10.3390/info17010056 - 8 Jan 2026
Viewed by 1649
Abstract
This study introduces a fully uncertainty-aware forecasting framework for NBA games that integrates team-level performance metrics, rolling-form indicators, and spatial shot-chart embeddings. The predictive backbone is a recurrent neural network equipped with Monte Carlo dropout, yielding calibrated sequential probabilities. The model is evaluated [...] Read more.
This study introduces a fully uncertainty-aware forecasting framework for NBA games that integrates team-level performance metrics, rolling-form indicators, and spatial shot-chart embeddings. The predictive backbone is a recurrent neural network equipped with Monte Carlo dropout, yielding calibrated sequential probabilities. The model is evaluated against strong baselines including logistic regression, XGBoost, convolutional models, a GRU sequence model, and both market-only and non-market-only benchmarks. All experiments rely on strict chronological partitioning (train ≤ 2022, validation 2023, test 2024), ablation tests designed to eliminate any circularity with bookmaker odds, and cross-season robustness checks spanning 2012–2024. Predictive performance is assessed through accuracy, Brier score, log-loss, AUC, and calibration metrics (ECE/MCE), complemented by SHAP-based interpretability to verify that only pre-game information influences predictions. To quantify economic value, calibrated probabilities are fed into a frictionless betting simulator using fractional-Kelly staking, an expected-value threshold, and bootstrap-based uncertainty estimation. Empirically, the uncertainty-aware model delivers systematically better calibration than non-Bayesian baselines and benefits materially from the combination of shot-chart embeddings and recent-form features. Economic value emerges primarily in less-efficient segments of the market: The fused predictor outperforms both market-only and non-market-only variants on moneylines, while spreads and totals show limited exploitable edge, consistent with higher pricing efficiency. Sensitivity studies across Kelly multipliers, EV thresholds, odds caps, and sequence lengths confirm that the findings are robust to modelling and decision-layer perturbations. The paper contributes a reproducible, decision-focused framework linking uncertainty-aware prediction to economic outcomes, clarifying when predictive lift can be monetized in NBA markets, and outlining methodological pathways for improving robustness, calibration, and execution realism in sports forecasting. Full article
Show Figures

Graphical abstract

31 pages, 4844 KB  
Article
GAME-YOLO: Global Attention and Multi-Scale Enhancement for Low-Visibility UAV Detection with Sub-Pixel Localization
by Ruohai Di, Hao Fan, Yuanzheng Ma, Jinqiang Wang and Ruoyu Qian
Entropy 2025, 27(12), 1263; https://doi.org/10.3390/e27121263 - 18 Dec 2025
Cited by 1 | Viewed by 927
Abstract
Detecting low-altitude, slow-speed, small (LSS) UAVs is especially challenging in low-visibility scenes (low light, haze, motion blur), where inherent uncertainties in sensor data and object appearance dominate. We propose GAME-YOLO, a novel detector that integrates a Bayesian-inspired probabilistic reasoning framework with Global Attention [...] Read more.
Detecting low-altitude, slow-speed, small (LSS) UAVs is especially challenging in low-visibility scenes (low light, haze, motion blur), where inherent uncertainties in sensor data and object appearance dominate. We propose GAME-YOLO, a novel detector that integrates a Bayesian-inspired probabilistic reasoning framework with Global Attention and Multi-Scale Enhancement to improve small-object perception and sub-pixel-level localization. Built on YOLOv11, our framework comprises: (i) a visibility restoration front-end that probabilistically infers and enhances latent image clarity; (ii) a global-attention-augmented backbone that performs context-aware feature selection; (iii) an adaptive multi-scale fusion neck that dynamically weights feature contributions; (iv) a sub-pixel-aware small-object detection head (SOH) that leverages high-resolution feature grids to model sub-pixel offsets; and (v) a novel Shape-Aware IoU loss combined with focal loss. Extensive experiments on the LSS2025-DET dataset demonstrate that GAME-YOLO achieves state-of-the-art performance, with an AP@50 of 52.0% and AP@[0.50:0.95] of 32.0%, significantly outperforming strong baselines such as LEAF-YOLO (48.3% AP@50) and YOLOv11 (36.2% AP@50). The model maintains high efficiency, operating at 48 FPS with only 7.6 M parameters and 19.6 GFLOPs. Ablation studies confirm the complementary gains from our probabilistic design choices, including a +10.5 pp improvement in AP@50 over the baseline. Cross-dataset evaluation on VisDrone-DET2021 further validates its generalization capability, achieving 39.2% AP@50. These results indicate that GAME-YOLO offers a practical and reliable solution for vision-based UAV surveillance by effectively marrying the efficiency of deterministic detectors with the robustness principles of Bayesian inference. Full article
(This article belongs to the Special Issue Bayesian Networks and Causal Discovery)
Show Figures

Figure 1

29 pages, 1892 KB  
Article
Resolving Spatial Asymmetry in China’s Data Center Layout: A Tripartite Evolutionary Game Analysis
by Chenfeng Gao, Donglin Chen, Xiaochao Wei and Ying Chen
Symmetry 2025, 17(12), 2136; https://doi.org/10.3390/sym17122136 - 11 Dec 2025
Viewed by 616
Abstract
The rapid advancement of artificial intelligence has driven a surge in demand for computing power. As the core computing infrastructure, data centers have expanded in scale, escalating electricity consumption and magnifying a regional mismatch between computing capacity and energy resources: facilities are concentrated [...] Read more.
The rapid advancement of artificial intelligence has driven a surge in demand for computing power. As the core computing infrastructure, data centers have expanded in scale, escalating electricity consumption and magnifying a regional mismatch between computing capacity and energy resources: facilities are concentrated in the energy-constrained East, while the renewable-rich West possesses vast, untapped hosting capacity. Focusing on cross-regional data-center migration under the “Eastern Data, Western Computing” initiative, this study constructs a tripartite evolutionary game model comprising the Eastern Local Government, the Western Local Government, and data-center enterprises. The central government is modeled as an external regulator that indirectly shapes players’ strategies through policies such as energy-efficiency constraints and carbon-quota mechanisms. First, we introduce key parameters—including energy efficiency, carbon costs, green revenues, coordination subsidies, and migration losses—and analyze the system’s evolutionary stability using replicator-dynamics equations. Second, we conduct numerical simulations in MATLAB 2024a and perform sensitivity analyses with respect to energy and green constraints, central rewards and penalties, regional coordination incentives, and migration losses. The results show the following: (1) Multiple equilibria can arise, including coordinated optima, policy-failure states, and coordination-impeded outcomes. These coordinated optima do not emerge spontaneously but rather depend on a precise alignment of payoff structures across central government, local governments, and enterprises. (2) The eastern regulatory push—centered on energy efficiency and carbon emissions—is generally more effective than western fiscal subsidies or stand-alone energy advantages at reshaping firm payoffs and inducing relocation. Central penalties and coordination subsidies serve complementary and constraining roles. (3) Commercial risks associated with full migration, such as service interruption and customer attrition, remain among the key barriers to shifting from partial to full migration. These risks are closely linked to practical relocation and connectivity constraints—such as logistics and commissioning effort, and cross-regional network latency/bandwidth—thereby potentially trapping firms in a suboptimal partial-migration equilibrium. This study provides theoretical support for refining the “Eastern Data, Western Computing” policy mix and offers generalized insights for other economies facing similar spatial energy–demand asymmetries. Full article
(This article belongs to the Section Mathematics)
Show Figures

Figure 1

21 pages, 2722 KB  
Article
Evolutionary Game Analysis for Regional Collaborative Supply Chain Innovation Under Geospatial Restructuring
by Ruiqian Li, Chunfa Li and Jun Zhang
Systems 2025, 13(12), 1044; https://doi.org/10.3390/systems13121044 - 21 Nov 2025
Viewed by 738
Abstract
Regional economic diversity and unevenly allocated space-based resources have created unprecedented difficulties for collaborative and innovative supply chain construction. This paper sets up a tripartite evolutionary model of the government, upstream companies, and downstream companies to explore dynamic processes of regional supply chain [...] Read more.
Regional economic diversity and unevenly allocated space-based resources have created unprecedented difficulties for collaborative and innovative supply chain construction. This paper sets up a tripartite evolutionary model of the government, upstream companies, and downstream companies to explore dynamic processes of regional supply chain collaborative innovation with bounded rationality. Through incorporation of hierarchical space organizations and policy incentive differentiation mechanisms, the model discerns actors’ behavioral evolution and strategic adjustment in a geographically divided structure. Adopting evolutionary game theory and numerical simulation, this paper includes crucial parameters like the conversion efficiency of return conversion, information-sharing coefficient, mutual trust coefficient, and fiscal subsidy coefficient for examining policy and spatial heterogeneity effects on information collaborative innovations. The results reveal that fiscal incentives are the primary driving factor for collaborative evolution across local supply chains. Adaptive profit-sharing and subsidy intensities both stimulate upstream innovation investments and downstream cooperation adoption efficiently, stimulating a shift out of inefficient equilibrium states towards sustainable high-cooperation states. Furthermore, the restructuring of space accelerates hierarchical differentiation—core region companies are able to act like initiators and leaders for collaborative innovations, while periphery companies encounter participatory barriers in terms of elevated coordination costs and incentive shortages. In light of this, it is therefore crucial to have a “core-driven, periphery-subsidized” policy system for eliminating spatial gaps, stimulating cross-regional information exchange, and building systemic robustness. These findings contribute to enhancing the overall efficiency, stability, and innovation capacity of regional supply chain systems. They also provide a theoretical basis for policy decision making and industrial upgrading across regions of varying scales and environments. Full article
Show Figures

Figure 1

24 pages, 1425 KB  
Article
Blockchain-Enabled Digital Supply Chain Regulation: Mitigating Greenwashing to Advance Sustainable Development
by Hua Pan, Pengcheng Wang and Shutong Zhang
Sustainability 2025, 17(22), 10019; https://doi.org/10.3390/su172210019 - 10 Nov 2025
Viewed by 1501
Abstract
Environmental information fraud, such as greenwashing, severely impedes the achievement of global Sustainable Development Goals (SDGs). Blockchain technology, as an innovation tool with a sustainability orientation, offers new possibilities for improving the reliability of supply chain information oversight. However, its practical application mechanisms [...] Read more.
Environmental information fraud, such as greenwashing, severely impedes the achievement of global Sustainable Development Goals (SDGs). Blockchain technology, as an innovation tool with a sustainability orientation, offers new possibilities for improving the reliability of supply chain information oversight. However, its practical application mechanisms and policy value in green supply chain governance remain unclear. This study focuses on the greenwashing behavior of core enterprises and constructs an incomplete information game model to compare and analyze the inherent mechanisms of traditional regulation (TR) and blockchain-based digital supply chain regulation (DSCR). By simulating the strategic choices of enterprises between “genuine production” and “greenwashing” within a supply chain network, this research finds that when the quality of on-chain information reaches a certain threshold, the blockchain consensus mechanism can more accurately reveal corporate moral hazards, such as information manipulation, significantly reducing the incidence of greenwashing. As the number of enterprises participating in the blockchain network increases, the reliance on high-quality information in the DSCR model decreases, and regulatory efficiency is further enhanced through network effects. The findings provide theoretical support for designing regulatory strategies against greenwashing: Blockchain technology can build a trustworthy supply chain ecosystem through cross-enterprise data verification, directly supporting the SDG 12 goal of “Responsible Production.” Its decentralized nature helps optimize industrial infrastructure (SDG 9) and indirectly promotes climate action (SDG 13). This study suggests that regulatory agencies use policy tools such as “establishing on-chain information quality standards” and “incentivizing enterprises to join the blockchain network” to strengthen the practical application of the model, while also addressing implementation challenges such as data authenticity and digital infrastructure compatibility. Full article
Show Figures

Figure 1

Back to TopTop