Neural Efficiency and Attentional Instability in Gaming Disorder: A Task-Based Occipital EEG and Machine Learning Study
Abstract
1. Introduction
2. Materials and Methods
2.1. Participants and Experimental Setup
2.1.1. CSG Classification and Borderline Case Handling
2.1.2. Recruitment Procedure and Verification
2.2. EEG Data Acquisition
2.2.1. Recording Device
2.2.2. Electrode Placement
2.2.3. Recording Conditions
2.3. Data Preprocessing
2.3.1. Filtering
2.3.2. Artifact Removal and Signal Segmentation
2.4. Frequency Band Decomposition
2.4.1. Discrete Wavelet Transform (DWT)
2.4.2. Extraction of Band-Limited O1 and O2 Signals
2.5. Feature Extraction
2.5.1. Band Power Features
2.5.2. PSD-Based Features
2.5.3. Temporal and Statistical Features
2.5.4. Hjorth Parameters
2.5.5. Entropy Features
2.6. Feature Matrix Construction and Feature Selection
2.6.1. Preprocessing and Normalization
2.6.2. Multicollinearity, Feature Selection, and Overfitting Mitigation
2.7. Machine Learning Models
2.7.1. Models Used
2.7.2. Hyperparameter Settings
2.7.3. Pipeline Construction
2.8. Model Evaluation
2.8.1. Leave-One-Subject-Out (LOSO) Cross-Validation
2.8.2. Performance Metrics
2.8.3. Confusion Matrices
2.9. Software & Tools
3. Results
3.1. Participant Characteristics
3.2. EEG Signal Integrity Assessment
3.2.1. Raw EEG Visualization
3.2.2. Artifact Rejection Summary and Data Retention
3.2.3. Validation of Wavelet-Based Frequency Decomposition
3.3. PSD (Power Spectral Density) Analysis of Occipital Rhythms
3.3.1. Delta and Theta Bands
3.3.2. Alpha Band
3.3.3. Beta Band
3.3.4. Gamma Band and Line Noise
3.4. Temporal and Nonlinear EEG Feature Analysis
3.5. Statistical Feature Comparison and Effect Size Analysis
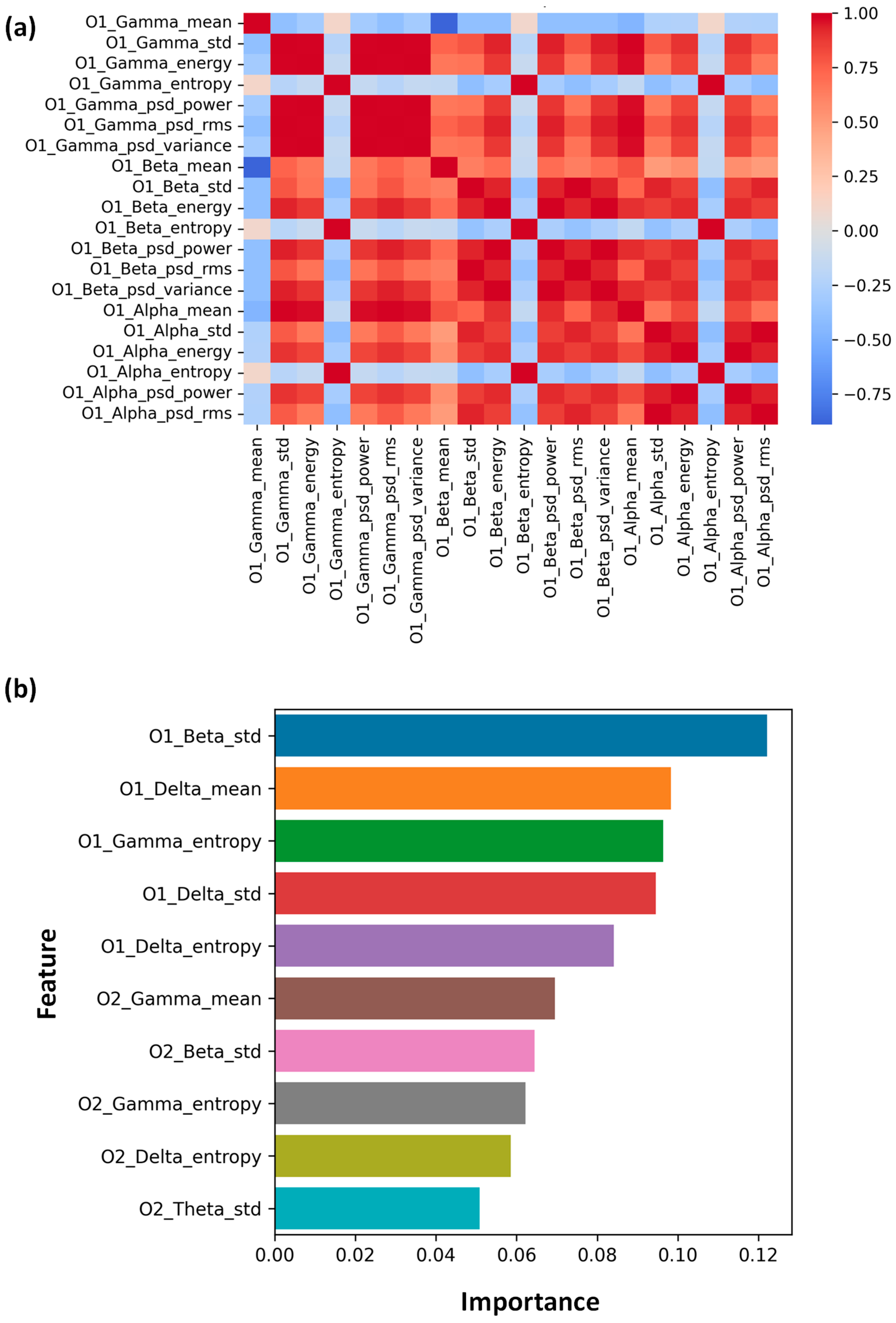
3.6. Feature Importance and Correlation Analysis
3.6.1. Feature Correlation Analysis
3.6.2. Random Forest Feature Importance
3.7. Machine Learning Performance
3.7.1. Model Evaluation and Comparison
3.7.2. Performance Metrics Analysis
3.7.3. Stability and Reliability Analysis
4. Discussion
4.1. Spectral Slowing: Neural Efficiency or Sensory Gating?
4.2. Beta Variability and Attentional Instability
4.3. Alpha Synchronization and Sensory Gating
4.4. Machine Learning Implications
4.5. Task-Based Occipital EEG in Relation to Prior Resting-State and Frontal Findings
4.6. Limitations and Future Work
5. Conclusions
Author Contributions
Funding
Institutional Review Board Statement
Informed Consent Statement
Data Availability Statement
Conflicts of Interest
References
- Jiang, Z. A Comparative Analysis of Contact and Non-Contact Approaches Using Machine Learning for Gaming Disorder Detection. In Proceedings of the 1st International Conference on Modern Logistics and Supply Chain Management; SciTePress: Setúbal, Portugal, 2025. [Google Scholar]
- Pontes, H.M.; Schivinski, B.; Sindermann, C.; Li, M.; Becker, B.; Zhou, M.; Montag, C. Measurement and conceptualization of Gaming Disorder according to the World Health Organization framework: The development of the Gaming Disorder Test. Int. J. Ment. Health Addict. 2021, 19, 508–528. [Google Scholar] [CrossRef]
- André, F.; Broman, N.; Håkansson, A.; Claesdotter-Knutsson, E. Gaming addiction, problematic gaming and engaged gaming–Prevalence and associated characteristics. Addict. Behav. Rep. 2020, 12, 100324. [Google Scholar] [CrossRef]
- Satapathy, P.; Khatib, M.N.; Balaraman, A.K.; Roopashree, R.; Kaur, M.; Srivastava, M.; Barwal, A.; Prasad, G.S.; Rajput, P.; Syed, R.; et al. Burden of gaming disorder among adolescents: A systemic review and meta-analysis. Public Health Pract. 2025, 9, 100565. [Google Scholar] [CrossRef]
- Kornev, D.; Sadeghian, R.; Gandjbakhche, A.; Giustiniani, J.; Aram, S. Identifying EEG-Based Neurobehavioral Risk Markers of Gaming Addiction Using Machine Learning and Iowa Gambling Task. Biomed. Phys. Eng. Express 2025, 11, 065030. [Google Scholar] [CrossRef]
- Ha, J.; Park, S.; Im, C.-H.; Kim, L. Classification of gamers using multiple physiological signals: Distinguishing features of internet gaming disorder. Front. Psychol. 2021, 12, 714333. [Google Scholar] [CrossRef] [PubMed]
- Wu, J.; Zhang, N.; Ye, Q.; Zheng, X.; Shao, M.; Chen, X.; Huang, H. DSCnet: Detection of drug and alcohol addiction mechanisms based on multi-angle feature learning from the hybrid representation of EEG. Front. Neurosci. 2025, 19, 1607248. [Google Scholar] [CrossRef]
- Sharifat, H.; Suppiah, S. Electroencephalography-detected neurophysiology of internet addiction disorder and internet gaming disorder in adolescents-A review. Med. J. Malays. 2021, 76, 401–413. [Google Scholar]
- Park, S.M.; Lee, J.Y.; Kim, Y.J.; Lee, J.-Y.; Jung, H.Y.; Sohn, B.K.; Kim, D.J.; Choi, J.-S. Neural connectivity in Internet gaming disorder and alcohol use disorder: A resting-state EEG coherence study. Sci. Rep. 2017, 7, 1333. [Google Scholar] [CrossRef] [PubMed]
- Kim, B.-M.; Lee, J.; Choi, A.R.; Chung, S.J.; Park, M.; Koo, J.W.; Kang, U.G.; Choi, J.-S. Event-related brain response to visual cues in individuals with internet gaming disorder: Relevance to attentional bias and decision-making. Transl. Psychiatry 2021, 11, 258. [Google Scholar] [CrossRef]
- Yu, J.; Abdullah, M.F.I.L.; Mansor, N.S. EEG components of inhibitory control ability in internet gaming disorder: A systematic review and meta-analysis of randomized controlled trials. Brain Behav. 2024, 14, e3388. [Google Scholar] [CrossRef]
- Balconi, M.; Angioletti, L.; Crivelli, D. Integrating EEG biomarkers in the neurocognitive screening of executive functions in substance and behavioral addiction. Front. Psychiatry 2024, 15, 1472565. [Google Scholar] [CrossRef]
- Newson, J.J.; Thiagarajan, T.C. EEG frequency bands in psychiatric disorders: A review of resting state studies. Front. Hum. Neurosci. 2019, 12, 521. [Google Scholar] [CrossRef]
- Avital, N.; Gelkop, T.; Brenner, D.; Malka, D. Optimizing EEG ICA Decomposition with Machine Learning: A CNN-Based Alternative to EEGLAB for Fast and Scalable Brain Activity Analysis. AI 2025, 6, 312. [Google Scholar] [CrossRef]
- Zhao, S.; Li, W.; Wang, X.; Foglia, S.; Tan, H.; Zhang, B.; Hamoodi, A.; Nelson, A.; Gao, Z. A Systematic Review of Machine Learning Methods for Multimodal EEG Data in Clinical Application. arXiv 2024, arXiv:2501.08585. [Google Scholar]
- Avital, N.; Nahum, E.; Levi, G.C.; Malka, D. Cognitive state classification using convolutional neural networks on gamma-band EEG signals. Appl. Sci. 2024, 14, 8380. [Google Scholar] [CrossRef]
- Falcione, K.; Weber, R. Psychopathology and Gaming Disorder in Adolescents. JAMA Netw. Open 2025, 8, e2528532. [Google Scholar] [CrossRef]
- Yun, S. Advances, challenges, and prospects of electroencephalography-based biomarkers for psychiatric disorders: A narrative review. J. Yeungnam Med. Sci. 2024, 41, 261–268. [Google Scholar] [CrossRef] [PubMed]
- Xie, Y.; Tang, L. The symptom network of internet gaming addiction, depression, and anxiety among children and adolescents. Sci. Rep. 2024, 14, 29732. [Google Scholar] [CrossRef] [PubMed]
- King, D.L.; Chamberlain, S.R.; Carragher, N.; Billieux, J.; Stein, D.; Mueller, K.; Potenza, M.N.; Rumpf, H.J.; Saunders, J.; Starcevic, V.; et al. Screening and assessment tools for gaming disorder: A comprehensive systematic review. Clin. Psychol. Rev. 2020, 77, 101831. [Google Scholar] [CrossRef]
- Choi, H.S. CSG (Comprehensive Scale for Assessing Game Behavior) Manual; Korean Creative Content Agency: Naju-si, Republic of Korea, 2010. [Google Scholar]
- Weinstein, A. Problematic internet usage: Brain imaging findings. Curr. Opin. Behav. Sci. 2022, 47, 101209. [Google Scholar] [CrossRef]
- Kim, J.-Y.; Kim, D.-J.; Im, S.-K.; Kim, H.; Park, J.-S. EEG parameter selection reflecting the characteristics of internet gaming disorder while playing league of legends. Sensors 2023, 23, 1659. [Google Scholar] [CrossRef] [PubMed]
- Arnesano, M.; Arpaia, P.; Balatti, S.; Cosoli, G.; De Luca, M.; Gargiulo, L.; Moccaldi, N.; Pollastro, A.; Zanto, T.; Forenza, A. Development of a Measurement Procedure for Emotional States Detection Based on Single-Channel Ear-EEG: A Proof-of-Concept Study. Sensors 2026, 26, 385. [Google Scholar] [CrossRef]
- Avital, N.; Shulkin, N.; Malka, D. Automatic Calculation of Average Power in Electroencephalography Signals for Enhanced Detection of Brain Activity and Behavioral Patterns. Biosensors 2025, 15, 314. [Google Scholar] [CrossRef] [PubMed]
- Lopez-Gordo, M.A.; Sanchez-Morillo, D.; Valle, F.P. Dry EEG electrodes. Sensors 2014, 14, 12847–12870. [Google Scholar] [CrossRef]
- Warsito, I.F.; Komosar, M.; Bernhard, M.A.; Fiedler, P.; Haueisen, J. Flower electrodes for comfortable dry electroencephalography. Sci. Rep. 2023, 13, 16589. [Google Scholar] [CrossRef]
- Hinrichs, H.; Scholz, M.; Baum, A.K.; Kam, J.W.Y.; Knight, R.T.; Heinze, H.-J. Comparison between a wireless dry electrode EEG system with a conventional wired wet electrode EEG system for clinical applications. Sci. Rep. 2020, 10, 5218. [Google Scholar] [CrossRef] [PubMed]
- Amin, U.; Nascimento, F.A.; Karakis, I.; Schomer, D.; Benbadis, S.R. Normal variants and artifacts: Importance in EEG interpretation. Epileptic Disord. 2023, 25, 591–648. [Google Scholar] [CrossRef]
- Alawee, W.H.; Basem, A.; Al-Haddad, L.A. Advancing biomedical engineering: Leveraging Hjorth features for electroencephalography signal analysis. J. Electr. Bioimpedance 2023, 14, 66. [Google Scholar] [CrossRef]
- Wagh, K.P.; Vasanth, K. Performance evaluation of multi-channel electroencephalogram signal (EEG) based time frequency analysis for human emotion recognition. Biomed. Signal Process. Control. 2022, 78, 103966. [Google Scholar] [CrossRef]
- Xiang, J.; Maue, E.; Fan, Y.; Qi, L.; Mangano, F.T.; Greiner, H.; Tenney, J. Kurtosis and skewness of high-frequency brain signals are altered in paediatric epilepsy. Brain Commun. 2020, 2, fcaa036. [Google Scholar] [CrossRef]
- Singhal, V.; Mathew, J.; Behera, R.K. Detection of alcoholism using EEG signals and a CNN-LSTM-ATTN network. Comput. Biol. Med. 2021, 138, 104940. [Google Scholar]
- Appukuttan, S.; Grapperon, A.-M.; El Mendili, M.M.; Dary, H.; Guye, M.; Verschueren, A.; Ranjeva, J.-P.; Attarian, S.; Zaaraoui, W.; Gilson, M. Evaluating machine learning pipelines for multimodal neuroimaging in small cohorts: An ALS case study. Front. Neuroinform. 2025, 19, 1568116. [Google Scholar] [CrossRef]
- Kunjan, S.; Grummett, T.S.; Pope, K.J.; Powers, D.M.W.; Fitzgibbon, S.P.; Bastiampillai, T.; Battersby, M.; Lewis, T.W. The necessity of leave one subject out (LOSO) cross validation for EEG disease diagnosis. In International Conference on Brain Informatics; Springer: Berlin/Heidelberg, Germany, 2021. [Google Scholar]
- Fu, W.; Wang, Y.; Li, W.; Meng, Y.; Dang, J.; Yuan, K.; Duan, H. The impact of chronic heroin addiction on creative cognition: An EEG study based on divergent thinking. Transl. Psychiatry 2025, 16, 33. [Google Scholar] [CrossRef]
- Çınaroğlu, M.; Yılmazer, E.; Ülker, S.V.; Tarlacı, S. Resting-state EEG power and machine-learning classification in adult males with gambling disorder. Front. Hum. Neurosci. 2025, 19, 1725528. [Google Scholar] [CrossRef]
- Kim, J.; Park, J.; Park, Y.M.; Jang, D.; Namkoong, K.; Jung, Y.-C.; Kim, I.Y. Diminished frontal theta activity during gaming in young adults with internet gaming disorder. Front. Neurosci. 2019, 13, 1183. [Google Scholar] [CrossRef] [PubMed]
- Ha, J.; Park, W.; Park, S.I.; Im, C.-H.; Kim, L. EEG response to game-craving according to personal preference for games. Soc. Cogn. Affect. Neurosci. 2021, 16, 995–1005. [Google Scholar] [CrossRef] [PubMed]
- Son, K.-L.; Choi, J.-S.; Lee, J.; Park, S.M.; Lim, J.-A.; Lee, J.Y.; Kim, S.N.; Oh, S.; Kim, D.J.; Kwon, J.S. Neurophysiological features of Internet gaming disorder and alcohol use disorder: A resting-state EEG study. Transl. Psychiatry 2015, 5, e628. [Google Scholar] [CrossRef]
- Xu, J.; Shen, L.; Fei, H.; Zhou, W.; Wan, F.; Nan, W. Effect of excessive internet gaming on inhibitory control based on resting EEG and ERP. iScience 2024, 27, 110399. [Google Scholar] [CrossRef]
- Sullivan, G.M.; Feinn, R. Using effect size—Or why the P value is not enough. J. Grad. Med. Educ. 2012, 4, 279–282. [Google Scholar] [CrossRef] [PubMed]
- Lakens, D. The practical alternative to the p value is the correctly used p value. Perspect. Psychol. Sci. 2021, 16, 639–648. [Google Scholar] [CrossRef]
- Chatterjee, S.; Byun, Y.-C. EEG-based emotion classification using stacking ensemble approach. Sensors 2022, 22, 8550. [Google Scholar] [CrossRef]
- Vabalas, A.; Gowen, E.; Poliakoff, E.; Casson, A.J. Machine learning algorithm validation with a limited sample size. PLoS ONE 2019, 14, e0224365. [Google Scholar] [CrossRef] [PubMed]
- Burleigh, T.L.; Griffiths, M.D.; Sumich, A.; Wang, G.Y.; Kuss, D.J. Gaming disorder and internet addiction: A systematic review of resting-state EEG studies. Addict. Behav. 2020, 107, 106429. [Google Scholar] [CrossRef] [PubMed]
- Huang, H.-W.; Li, P.-Y.; Chen, M.-C.; Chang, Y.-X.; Liu, C.-L.; Chen, P.-W.; Lin, Q.; Lin, C.; Huang, C.-M.; Wu, S.-C. Classification of internet addiction using machine learning on electroencephalography synchronization and functional connectivity. Psychol. Med. 2025, 55, e148. [Google Scholar] [CrossRef] [PubMed]
- Mestre-Bach, G.; Potenza, M.N. Neuroimaging Correlates of Internet Gaming Disorder: Can We Achieve the Promise of Translating Understanding of Brain Functioning into Clinical Advances? Can. J. Addict. 2023, 14, 7–17. [Google Scholar] [CrossRef]
- Feng, B. Gaming with health misinformation: A social capital-based study of corrective information sharing factors in social media. Front. Public Health 2024, 12, 1351820. [Google Scholar] [CrossRef]
- Thakur, N.; Cui, S.; Knieling, V.; Khanna, K.; Shao, M. Investigation of the misinformation about covid-19 on youtube using topic modeling, sentiment analysis, and language analysis. Computation 2024, 12, 28. [Google Scholar] [CrossRef]
- Burleigh, T.L.; Footitt, T.; Carras, M.C.; Conkey-Morrison, C.; Poulus, D.R.; Stavropoulos, V. Flowing in the net of disordered gaming: A network analysis approach. Addict. Behav. Rep. 2025, 21, 100606. [Google Scholar] [CrossRef]












| GD (n = 15) | HC (n = 15) | Group Comparison | |
|---|---|---|---|
| Data Retained (seconds) | 496.86 ± 9.25 | 500.73 ± 14.21 | |
| Data Retained (%) | 88.72 ± 1.65 | 89.42 ± 2.54 | |
| Data Rejected (seconds) | 63.14 ± 9.25 | 59.27 ± 14.21 | t (24.1) = 0.88, p = 0.385 |
| Data Rejected (%) | 11.28 ± 1.65 | 10.58 ± 2.54 | |
| Coefficient of Variation (rejected seconds, %) | 14.66% | 23.97% |
| Threshold | Group | Rejected (sec) | Rejected (%) | Retained (%) | Group p-Value |
|---|---|---|---|---|---|
| ±75 | GD HC | 100.14 ± 16.24 106.34 ± 17.21 | 17.88 ± 2.90 18.99 ± 3.07 | 82.12 ± 2.90 81.01 ± 3.07 | p = 0.322 |
| ±100 | GD HC | 63.14 ± 9.25 59.27 ± 14.21 | 11.28 ± 1.65 10.58 ± 2.54 | 88.72 ± 1.65 89.42 ± 2.54 | p = 0.319 |
| ±125 | GD HC | 37.41 ± 11.04 44.37 ± 13.24 | 6.68 ± 1.97 7.92 ± 2.36 | 93.32 ± 1.97 92.08 ± 2.36 | p = 0.132 |
| Feature | Mean (GD) | Mean (HC) | p-Value | Cohen’s d |
|---|---|---|---|---|
| O1_Delta_Activity | 4.03 × 109 | 3.02 × 108 | 0.067 | 0.88 |
| O1_Delta_Std | 4.20 × 104 | 1.11 × 104 | 0.073 | 0.84 |
| O1_Beta_Complexity | 1.13 | 1.12 | 0.079 | 0.80 |
| O2_Theta_Complexity | 1.15 | 1.17 | 0.088 | −0.77 |
| O1_Gamma_Entropy | 0.022 | 0.089 | 0.110 | −0.75 |
| Feature | Mean (GD) | Mean (HC) | p-Value | Cohen’s d |
|---|---|---|---|---|
| O1_Delta_Activity | 3.97 × 109 | 3.57 × 108 | 0.063 | 0.90 |
| O1_Delta_Std | 5.23 × 105 | 2.14 × 104 | 0.069 | 0.92 |
| O1_Beta_Complexity | 1.04 | 1.07 | 0.089 | 0.89 |
| O2_Theta_Complexity | 1.17 | 1.14 | 0.074 | −0.89 |
| O1_Gamma_Entropy | 0.022 | 0.089 | 0.124 | −0.51 |
| Model | Accuracy (k/n) | SEM | 95% CI (Wilson) | Precision | Recall | F1-Score |
|---|---|---|---|---|---|---|
| Decision Tree | 0.800 (24/30) | 0.075 | [0.63–0.91] | 0.800 | 0.800 | 0.800 |
| Random Forest | 0.533 (16/30) | 0.091 | [0.36–0.70] | 0.526 | 0.667 | 0.588 |
| KNN | 0.633 (19/30) | 0.088 | [0.45–0.78] | 0.625 | 0.667 | 0.645 |
| ANN (MLP) | 0.467 (14/30) | 0.091 | [0.30–0.64] | 0.467 | 0.467 | 0.467 |
| SVM (RBF) | 0.500 (15/30) | 0.091 | [0.33–0.67] | 0.500 | 0.467 | 0.483 |
| Model | Total Errors | GD → HC Errors | HC → GD Errors | % Subjects Misclassified |
|---|---|---|---|---|
| Decision Tree | 6 | 4 | 2 | 20.0% |
| Random Forest | 14 | 8 | 6 | 46.7% |
| KNN | 11 | 6 | 5 | 36.7% |
| ANN (MLP) | 16 | 9 | 7 | 53.3% |
| SVM (RBF) | 15 | 8 | 7 | 50.0% |
Disclaimer/Publisher’s Note: The statements, opinions and data contained in all publications are solely those of the individual author(s) and contributor(s) and not of MDPI and/or the editor(s). MDPI and/or the editor(s) disclaim responsibility for any injury to people or property resulting from any ideas, methods, instructions or products referred to in the content. |
© 2026 by the authors. Licensee MDPI, Basel, Switzerland. This article is an open access article distributed under the terms and conditions of the Creative Commons Attribution (CC BY) license.
Share and Cite
Muhammad, R.; Nettey-Oppong, E.E.; Usman, M.; Abro, S.A.K.; Soomro, T.A.; Ali, A. Neural Efficiency and Attentional Instability in Gaming Disorder: A Task-Based Occipital EEG and Machine Learning Study. Bioengineering 2026, 13, 152. https://doi.org/10.3390/bioengineering13020152
Muhammad R, Nettey-Oppong EE, Usman M, Abro SAK, Soomro TA, Ali A. Neural Efficiency and Attentional Instability in Gaming Disorder: A Task-Based Occipital EEG and Machine Learning Study. Bioengineering. 2026; 13(2):152. https://doi.org/10.3390/bioengineering13020152
Chicago/Turabian StyleMuhammad, Riaz, Ezekiel Edward Nettey-Oppong, Muhammad Usman, Saeed Ahmed Khan Abro, Toufique Ahmed Soomro, and Ahmed Ali. 2026. "Neural Efficiency and Attentional Instability in Gaming Disorder: A Task-Based Occipital EEG and Machine Learning Study" Bioengineering 13, no. 2: 152. https://doi.org/10.3390/bioengineering13020152
APA StyleMuhammad, R., Nettey-Oppong, E. E., Usman, M., Abro, S. A. K., Soomro, T. A., & Ali, A. (2026). Neural Efficiency and Attentional Instability in Gaming Disorder: A Task-Based Occipital EEG and Machine Learning Study. Bioengineering, 13(2), 152. https://doi.org/10.3390/bioengineering13020152

