Sign in to use this feature.

Years

Between: -

Subjects

remove_circle_outline
remove_circle_outline
remove_circle_outline
remove_circle_outline
remove_circle_outline
remove_circle_outline

Journals

Article Types

Countries / Regions

Search Results (14)

Search Parameters:
Keywords = fuselage panel testing

Order results
Result details
Results per page
Select all
Export citation of selected articles as:
22 pages, 5409 KB  
Article
Behavior of Defective Aluminum Panels Under Shear Forces Patched with Composite Plates—A New Engineering Approach
by Yuri Simanovskii and Haim Abramovich
Materials 2025, 18(17), 4138; https://doi.org/10.3390/ma18174138 - 3 Sep 2025
Viewed by 1352
Abstract
Old airplanes produced in the 1970s are still flying, while being exposed to various new types of detriments, leading to a need to repair them to enable the safe use of the airborne body. The present state of the art advocates the use [...] Read more.
Old airplanes produced in the 1970s are still flying, while being exposed to various new types of detriments, leading to a need to repair them to enable the safe use of the airborne body. The present state of the art advocates the use of laminated composite to repair aluminum parts due to their effective durability. The studies presented in the literature mainly focused on bodies under tensile loads. It seems that shear-type loading appearing in the fuselage of airplanes when being under torsion has been ignored in literature. Therefore, to fill this gap, the present study investigates the behavior of defective aluminum panels under pure shear. The present investigation uses a novel finite element (FE) method of modelling the loaded body by 2D and 3D elements. Then, the model is used to calculate the influence of various parameters, like the size of the repair patch, overlaps, sequences of the laminated composite plate, and other structural properties on the stability and strength of the examined part. To validate the numerical predictions, tests were performed on typical elements. Based on the experimental results, the fidelity of the FE model was assessed and the method approach of repairing using composite patches was validated. The main conclusion from the present study is the use of solid (3D) elements, over shell (2D) elements, due to their high-fidelity results. Full article
Show Figures

Figure 1

23 pages, 4352 KB  
Article
Quantifying Inter-Ply Friction and Clamping Effects via an Experimental–Numerical Framework: Advancing Non-Coherent Deformation Control of Uncured Metal–Fiber-Reinforced Polymer Laminates
by Yunlong Chen and Shichen Liu
Polymers 2025, 17(17), 2330; https://doi.org/10.3390/polym17172330 - 28 Aug 2025
Viewed by 4203
Abstract
Pre-stacked uncured metal–fiber-reinforced polymer (FRP) laminates, which are critical for aerospace components like double-curved fuselage panels, wing ribs, and engine nacelles, exhibit better deformation behavior than their fully cured counterparts. However, accurate process simulation requires precise material characterization and process optimization to achieve [...] Read more.
Pre-stacked uncured metal–fiber-reinforced polymer (FRP) laminates, which are critical for aerospace components like double-curved fuselage panels, wing ribs, and engine nacelles, exhibit better deformation behavior than their fully cured counterparts. However, accurate process simulation requires precise material characterization and process optimization to achieve a defect-free structural design. This study focuses on two core material behaviors of uncured laminates—inter-ply friction at metal–prepreg interfaces and out-of-plane bending—and optimizes process parameters for their non-coherent deformation. Experimental tests included double-lap sliding tests (to quantify inter-ply friction) and clamped-beam bending tests (to characterize out-of-plane bending); a double-curved dome part was designed to assess the effects of the material constituent, fiber orientation, inter-ply friction, and clamping force, with validation via finite element modeling (FEM) in Abaqus software. The results indicate that the static–kinetic friction model effectively predicts inter-ply friction behavior, with numerical friction coefficient–displacement trends closely matching experimental data. Additionally, the flexural bending model showed that greater plastic deformation in metal layers increased bending force while reducing post-unloading spring-back depth. Furthermore, for non-coherent deformation, higher clamping forces improve FRP prepreg deformation and mitigate buckling, but excessive plastic deformation raises metal cracking risk. This work helps establish a combined experimental–numerical framework for the defect prediction and process optimization of complex lightweight components, which address the core needs of modern aerospace manufacturing. Full article
Show Figures

Figure 1

27 pages, 22809 KB  
Article
Failure Analysis of Large-Scale Composite Fuselage Panels Under Combined Loads
by Fei Yuan, Liping Cheng, Xiangming Chen, Lei Li, Fei Yu and Yanan Chai
Aerospace 2025, 12(6), 470; https://doi.org/10.3390/aerospace12060470 - 26 May 2025
Cited by 1 | Viewed by 2220
Abstract
The fuselage serves as the primary component of commercial aircraft. The strength reliability of fuselage panels is therefore crucial for commercial aircraft. In the present study, a finite element (FE)-based modeling approach has been developed to predict the post-buckling behavior of curved fuselage [...] Read more.
The fuselage serves as the primary component of commercial aircraft. The strength reliability of fuselage panels is therefore crucial for commercial aircraft. In the present study, a finite element (FE)-based modeling approach has been developed to predict the post-buckling behavior of curved fuselage panels under combined axial compression and in-plane shear loads at different shear-to-compression ratios. The intra-laminar damage was replicated using a progressive damage model driven by the Hashin’s failure criteria, while the skin−stiffener debonding was modeled using the cohesive zone model. Failure tests were performed using a bespoke Fuselage Panel Test System (FPTS), enabling comparison between experiments and simulations. The predicted buckling loads and ultimate failure loads are in good agreement with those obtained from experiments, which verify the predictive capability of the FE model. The failure load of the panels was found to be at least 30% higher than the initial buckling loads for all loading cases, indicating significant post-buckling load-carrying capacity. Under these four loading conditions studied, the load transfer mechanisms of curved panels were examined. All specimens experienced local skin buckling and subsequent global buckling, resulting in skin−stiffener debonding followed by fracture of the stiffeners, which was the dominant failure mechanism for the panel studied. Full article
(This article belongs to the Section Aeronautics)
Show Figures

Figure 1

33 pages, 4229 KB  
Article
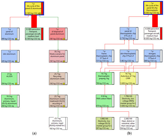
A Robust Sustainability Assessment Methodology for Aircraft Parts: Application to a Fuselage Panel
by Aikaterini Anagnostopoulou, Dimitris Sotiropoulos and Konstantinos Tserpes
Sustainability 2025, 17(8), 3299; https://doi.org/10.3390/su17083299 - 8 Apr 2025
Cited by 7 | Viewed by 1468
Abstract
This paper presents a cradle-to-gate sustainability assessment methodology specifically designed to evaluate aircraft components in a robust and systematic manner. This methodology integrates multi-criteria decision-making (MCDM) analysis across ten criteria, categorized under environmental impact, cost, and performance. Environmental impact is analyzed through lifecycle [...] Read more.
This paper presents a cradle-to-gate sustainability assessment methodology specifically designed to evaluate aircraft components in a robust and systematic manner. This methodology integrates multi-criteria decision-making (MCDM) analysis across ten criteria, categorized under environmental impact, cost, and performance. Environmental impact is analyzed through lifecycle assessment and cost through lifecycle costing, with both analyses facilitated by SimaPro 9.6.0.1 software. Performance is measured in terms of component mass and specific stiffness. The robustness of this methodology is tested through various MCDM techniques, normalization approaches, and objective weighting methods. To demonstrate the methodology, this paper assesses the sustainability of a fuselage panel, comparing nine variants that differ in materials, joining techniques, and part thicknesses. All approaches consistently identify thermoplastic CFRP panels as the most sustainable option, with the geometric mean aggregation of weights providing balanced criteria consideration across environmental, cost, and performance aspects. The adaptability of this proposed methodology is illustrated, showing its applicability to any aircraft component with the requisite data. This structured approach offers critical insights to support sustainable decision-making in aircraft component design and procurement. Full article
(This article belongs to the Section Sustainable Materials)
Show Figures

Figure 1

25 pages, 16804 KB  
Article
Development and Demonstration of a Novel Test Bench for the Experimental Validation of Fuselage Stiffened Panel Simulations
by Panagiotis D. Kordas, Konstantinos T. Fotopoulos and George N. Lampeas
Aerospace 2025, 12(3), 263; https://doi.org/10.3390/aerospace12030263 - 20 Mar 2025
Cited by 1 | Viewed by 1408
Abstract
The subject of the present work is the development and implementation of a novel testing facility to carry out an experimental campaign on an advanced fuselage panel manufactured from both thermoplastic and metallic materials, as well as the validation of its numerical simulation. [...] Read more.
The subject of the present work is the development and implementation of a novel testing facility to carry out an experimental campaign on an advanced fuselage panel manufactured from both thermoplastic and metallic materials, as well as the validation of its numerical simulation. The experimental arrangement was specifically designed, assembled, and instrumented to have multi-axial loading capabilities. The investigated load cases comprised uniaxial in-plane compression, lateral distributed pressure, and their combination. The introduction of pressure was enabled by inflatable airbags, and compression was applied up to the onset of local skin buckling. Calibration of the load introduction and inspection equipment was performed in multiple steps to acquire accurate and representative measurements. Data were recorded by external sensors mounted on a hydraulic actuator and an optical Digital Image Correlation (DIC) system. A numerical simulation of the fuselage panel and the test rig was developed, and a validation study was conducted. In the Finite Element (FE) model, several of the experimental configuration’s supporting elements and their connections to the specimen were integrated as constraints and boundary conditions. Data procured from the tests were correlated to the simulation’s predictions, presenting low errors in most displacement/strain distributions. The results show that the proposed test rig concept is suitable for stiffened panel level testing and could be used for future studies on similar aeronautical components. Full article
Show Figures

Figure 1

15 pages, 8486 KB  
Article
Interlayer Friction Mechanism and Scale Effects in Ultra-Thin TA1 Titanium Alloy/Carbon Fiber-Reinforced Plastic Laminates
by Quanda Zhang, Zeen Liu, Guopeng Song, Fuzhen Sun, Zizhi Liu, Xiaoxu Li and Wengang Chen
Metals 2024, 14(12), 1369; https://doi.org/10.3390/met14121369 - 30 Nov 2024
Cited by 1 | Viewed by 1288
Abstract
Fiber metal laminates (FMLs) are a novel lightweight composite material, predominantly utilized in the aerospace sector for large-scale components like skin panels and fuselages. However, research on FMLs in the microsystem domain remains limited. Additionally, they are influenced by scale effects, rendering macroscopic [...] Read more.
Fiber metal laminates (FMLs) are a novel lightweight composite material, predominantly utilized in the aerospace sector for large-scale components like skin panels and fuselages. However, research on FMLs in the microsystem domain remains limited. Additionally, they are influenced by scale effects, rendering macroscopic forming theories inadequate for microforming applications. The application of ultra-thin fiber metal laminates in the microsystem field is hindered by this constraint. This paper investigates the friction performance of ultra-thin TA1 titanium alloy/carbon fiber-reinforced plastic (CFRP) laminates at the microscale. The content of the epoxy resin used is 38.0 ± 3.0%. Friction tests on ultra-thin TA1/CFRP laminates were conducted based on the Striebeck friction theory model. The effects of factors such as the weaving method, ply angle, normal force, tensile speed, and temperature on friction performance are explored in the study. Furthermore, the influences of geometric scale and grain scale on friction performance are examined. Geometric scale effects indicate that an increase in laminate width leads to an increase in the friction coefficient. Grain-scale effects demonstrate that as grain size increases, the friction coefficient also increases, attributed to reduced grain boundaries, increased twinning, and increased surface roughness of the metal. Finally, surface morphology analysis of the metal and fiber after friction tests further confirms the influence of grain size on the friction coefficient. Through detailed experimental design, result analysis and graphical representation, this paper provides a scientific basis for understanding and predicting the friction behavior of ultra-thin TA1/CFRP laminates. Full article
(This article belongs to the Special Issue Plasticity and Metal Forming)
Show Figures

Figure 1

15 pages, 4732 KB  
Article
Detection and Analysis of Aircraft Composite Material Structures Using UAV
by Kuo-Chien Liao, Jian-Liang Liou, Muhamad Hidayat, Hung-Ta Wen and Hom-Yu Wu
Inventions 2024, 9(3), 47; https://doi.org/10.3390/inventions9030047 - 26 Apr 2024
Cited by 15 | Viewed by 5501
Abstract
Pre-flight inspection and maintenance are essential prerequisites for aviation safety. This study focused on developing a real-time monitoring system designed to assess the condition of composite material structures on the exterior of aircraft. Implementing such a system can reduce operational costs, enhance flight [...] Read more.
Pre-flight inspection and maintenance are essential prerequisites for aviation safety. This study focused on developing a real-time monitoring system designed to assess the condition of composite material structures on the exterior of aircraft. Implementing such a system can reduce operational costs, enhance flight safety, and increase aircraft availability. This study aims to detect defects in aircraft fuselages manufactured from composite materials by applying image visual recognition technology. This study integrated a drone and an infrared camera for real-time image transmission to ground stations. MATLAB image analysis software (MATLAB 2020b) was used to analyze infrared (IR) images and detect structural defects in the aircraft’s appearance. This methodology was based on the inspection of damaged engine cowlings. The developed approach compares composite material conditions with known defects before and after repair, considering mechanical performance, defect size, and strength. Simultaneously, tests were conducted on various composite material panels with unknown defects, yielding favorable results. This study underscores an integrated system offering rapid detection, real-time feedback, and analysis, effectively reducing time, and potential hazards associated with high-altitude operations. Furthermore, it addresses blind spots in aircraft inspections, contributing to effective flight safety maintenance. Full article
(This article belongs to the Special Issue Quadrotor UAV with Advanced Applications)
Show Figures

Figure 1

19 pages, 34877 KB  
Article
Numerical Investigation of an Experimental Setup for Thermoplastic Fuselage Panel Testing in Combined Loading
by Panagiotis D. Kordas, George N. Lampeas and Konstantinos T. Fotopoulos
Aerospace 2024, 11(3), 175; https://doi.org/10.3390/aerospace11030175 - 22 Feb 2024
Cited by 4 | Viewed by 2494
Abstract
The main purpose of this study comprises the design and the development of a novel experimental configuration for carrying out tests on a full-scale stiffened panel manufactured of fiber-reinforced thermoplastic material. Two different test-bench design concepts were evaluated through a numerical modeling strategy, [...] Read more.
The main purpose of this study comprises the design and the development of a novel experimental configuration for carrying out tests on a full-scale stiffened panel manufactured of fiber-reinforced thermoplastic material. Two different test-bench design concepts were evaluated through a numerical modeling strategy, which will be validated at the next stage using a targeted series of mechanical tests. A baseline experimental setup was developed after a number of candidate configurations were numerically investigated. The supporting elements along with the load introduction systems were defined in such a way as to represent the stiffness of a fuselage barrel section and its representative loading scenarios. The test rig and the investigated thermoplastic panel were numerically simulated to acquire valuable data pertaining to deformations and stresses when subjected to different loading combinations. Two distinct load cases were numerically examined: the first case was the in-plane compression of the thermoplastic panel, while the second case consisted of an internally applied pressure load introduced via an inflatable airbag, installed under the panel. Both loading scenarios were recreated inside the numerical virtual environment in order to examine two distinct stiffening configurations as well as to determine the maximum/limit loads to be used in the planned future experimental campaign. It was concluded that the designed test rig could successfully be used for the structural evaluation of fuselage panels under representative loading conditions. Full article
Show Figures

Figure 1

17 pages, 9187 KB  
Article
Failure Analysis of Hat-Stringer-Stiffened Aircraft Composite Panels under Four-Point Bending Loading
by Binkai Li, Yu Gong, Yukui Gao, Mengqing Hou and Lei Li
Materials 2022, 15(7), 2430; https://doi.org/10.3390/ma15072430 - 25 Mar 2022
Cited by 50 | Viewed by 10011
Abstract
Hat-stringer-stiffened composite panels have been widely used in aircrafts. Accurate failure analysis of them is important for the safety and integrity of the fuselage. During the service period, these panels will bear not only the lateral force caused by the bending of fuselage, [...] Read more.
Hat-stringer-stiffened composite panels have been widely used in aircrafts. Accurate failure analysis of them is important for the safety and integrity of the fuselage. During the service period, these panels will bear not only the lateral force caused by the bending of fuselage, but also the radial pressure caused by the internal and external differential pressure during the take-off and landing of the aircraft. However, the latter case lacks investigation. Therefore, experimental and numerical studies for the static and fatigue failure of hat-stringer-stiffened composite panels under four-point bending loading have been performed in this work. To accurately predict the fatigue failure, a novel theoretical model has been proposed based on the fatigue damage theory. In addition, a user-defined subroutine USDFLD is developed for the implementation of the proposed theoretical model in Abaqus. Experimental results show that the main failure modes are the delamination of the skin and debonding between the girder flange and the skin. The experimental average value of the initial debonding load and displacement in static tests are 897.3 N and 10.8 mm, respectively. Predictions exhibit good agreement with experimental results with relative errors within 10%. Experimental average fatigue failure life of the specimens is 33,085 cycles, which is also close to the prediction with relative errors within 10%. This indicates the reliability and applicability of the established theoretical model and numerical method for predicting the failure of hat-shaped girder structures. Full article
(This article belongs to the Special Issue Advances in Mechanical Prediction of Composite Laminates)
Show Figures

Figure 1

26 pages, 3658 KB  
Article
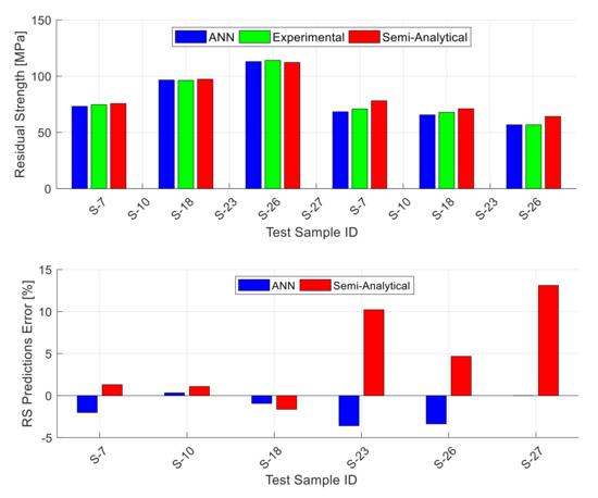
Residual Strength Prediction of Aluminum Panels with Multiple Site Damage Using Artificial Neural Networks
by Ala Hijazi, Sameer Al-Dahidi and Safwan Altarazi
Materials 2020, 13(22), 5216; https://doi.org/10.3390/ma13225216 - 18 Nov 2020
Cited by 7 | Viewed by 2958
Abstract
Multiple site damage (MSD) cracks are small fatigue cracks that may accumulate at the sides of highly loaded holes in aging aircraft structures. The presence of MSD cracks can drastically reduce the residual strength of fuselage panels. In this paper, artificial neural networks [...] Read more.
Multiple site damage (MSD) cracks are small fatigue cracks that may accumulate at the sides of highly loaded holes in aging aircraft structures. The presence of MSD cracks can drastically reduce the residual strength of fuselage panels. In this paper, artificial neural networks (ANN) modeling is used for predicting the residual strength of aluminum panels with MSD cracks. Experimental data that include 147 unique configurations of aluminum panels with MSD cracks are used. The experimental dataset includes three different aluminum alloys (2024-T3, 2524-T3, and 7075-T6), four different test panel configurations (unstiffened, stiffened, stiffened with a broken middle stiffener, and bolted lap-joints), many different panel widths and thicknesses, and the sizes of the lead and MSD cracks. The results presented in this paper demonstrate that a single ANN model can predict the residual strength for all materials and configurations with high accuracy. Specifically, the overall mean absolute error for the ANN model predictions is 3.82%. Furthermore, the ANN model residual strength predictions are compared to those obtained using the most accurate semi-analytical and computational approaches from the literature. The ANN model predictions are found to be at the same accuracy level of these approaches, and they even outperform the other approaches for many configurations. Full article
(This article belongs to the Section Materials Simulation and Design)
Show Figures

Figure 1

20 pages, 10722 KB  
Article
Investigation on the Residual Stresses and Fatigue Performance of Riveted Single Strap Butt Joints
by Jintong Liu, Anan Zhao, Zhenzheng Ke, Zhiqiang Li and Yunbo Bi
Materials 2020, 13(15), 3436; https://doi.org/10.3390/ma13153436 - 4 Aug 2020
Cited by 13 | Viewed by 4332
Abstract
In aircraft manufacturing, riveting is one of the most important connection ways to fasten the sheet metal parts. The riveted single strap butt joints are mainly used in the load-bearing components of the aircraft such as the fuselage and wing panels. The connection [...] Read more.
In aircraft manufacturing, riveting is one of the most important connection ways to fasten the sheet metal parts. The riveted single strap butt joints are mainly used in the load-bearing components of the aircraft such as the fuselage and wing panels. The connection quality and fatigue performance of the riveted joints directly affect the reliability and safety of the aircraft. In this paper, under the assumption of constant temperature, the fatigue strengthening mechanism of interference-fit riveting is introduced based on elastic-plastic mechanics and fracture mechanics. On this basis, the finite element (FE) models of the riveted single strap butt joints with various strap thickness and rivet sizes/arrangements are established. The residual stresses distribution around the riveted hole is analyzed. Furthermore, the fatigue tests of the riveted single strap butt joints with cyclic loading are carried out. The experimental results verified the correctness and effectiveness of the simulation model. Finally, the conclusion is drawn that increasing rivet size and strap thickness within the allowable weight range can improve the fatigue performance of the riveted single strap butt joints. The knowledge could be used to guide the structural design and optimization of the riveted butt joints against fatigue. Full article
Show Figures

Graphical abstract

16 pages, 5311 KB  
Article
A Novel Infrared Thermography Sensing Approach for Rapid, Quantitative Assessment of Damage in Aircraft Composites
by Spyridoula Farmaki, Dimitrios A. Exarchos, Ilias K. Tragazikis, Theodore E. Matikas and Konstantinos G. Dassios
Sensors 2020, 20(15), 4113; https://doi.org/10.3390/s20154113 - 24 Jul 2020
Cited by 42 | Viewed by 5782
Abstract
The current necessity of the scientific and industrial community, for reduction of aircraft maintenance cost and duration, prioritizes the need for development of innovative nondestructive techniques enabling fast and reliable defect detection on aircraft fuselage and wing skin parts. Herein, a new low-cost [...] Read more.
The current necessity of the scientific and industrial community, for reduction of aircraft maintenance cost and duration, prioritizes the need for development of innovative nondestructive techniques enabling fast and reliable defect detection on aircraft fuselage and wing skin parts. Herein, a new low-cost thermographic strategy, termed Pulsed Phase-Informed Lock-in Thermography, operating on the synergy of two independent, active infrared thermography techniques, is reported for the fast and quantitative assessment of superficial and subsurface damage in aircraft-grade composite materials. The two-step approach relies on the fast, initial qualitative assessment, by Pulsed Phase Thermography, of defect location and the identification of the optimal material-intrinsic frequency, over which lock-in thermography is subsequently applied for the quantification of the damage’s dilatational characteristics. A state-of-the-art ultra-compact infrared thermography module envisioned to form part of a fully-automated autonomous nondestructive testing inspection solution for aircraft was conceived, developed, and tested on aircraft-grade composite specimens with impact damages induced at variable energy levels and on a full-scale aircraft fuselage skin composite panel. The latter task was performed in semi-automated mode with the infrared thermography module mounted on the prototype autonomous vortex robot platform. The timescale requirement for a full assessment of damage(s) within the sensor’s field of view is of the order of 60 s which, in combination with the high precision of the methodology, unfolds unprecedented potential towards the reduction in duration and costs of tactical aircraft maintenance, optimization of efficiency and minimization of accidents. Full article
(This article belongs to the Special Issue Sensors for NDT Diagnostics and Health Monitoring)
Show Figures

Figure 1

25 pages, 4517 KB  
Article
A Convolutional Neural Network for Impact Detection and Characterization of Complex Composite Structures
by Iuliana Tabian, Hailing Fu and Zahra Sharif Khodaei
Sensors 2019, 19(22), 4933; https://doi.org/10.3390/s19224933 - 12 Nov 2019
Cited by 165 | Viewed by 25066
Abstract
This paper reports on a novel metamodel for impact detection, localization and characterization of complex composite structures based on Convolutional Neural Networks (CNN) and passive sensing. Methods to generate appropriate input datasets and network architectures for impact localization and characterization were proposed, investigated [...] Read more.
This paper reports on a novel metamodel for impact detection, localization and characterization of complex composite structures based on Convolutional Neural Networks (CNN) and passive sensing. Methods to generate appropriate input datasets and network architectures for impact localization and characterization were proposed, investigated and optimized. The ultrasonic waves generated by external impact events and recorded by piezoelectric sensors are transferred to 2D images which are used for impact detection and characterization. The accuracy of the detection was tested on a composite fuselage panel which was shown to be over 94%. In addition, the scalability of this metamodelling technique has been investigated by training the CNN metamodels with the data from part of the stiffened panel and testing the performance on other sections with similar geometry. Impacts were detected with an accuracy of over 95%. Impact energy levels were also successfully categorized while trained at coupon level and applied to sub-components with greater complexity. These results validated the applicability of the proposed CNN-based metamodel to real-life application such as composite aircraft parts. Full article
(This article belongs to the Special Issue Internet of Things for Structural Health Monitoring)
Show Figures

Figure 1

14 pages, 5533 KB  
Article
Blunt Notch Strength of AA2024 3-3/2-0.4 Fibre Metal Laminate Under Biaxial Tensile Loading
by Julian Schwinn, Eric Breitbarth, Thomas Beumler and Guillermo Requena
Metals 2019, 9(4), 413; https://doi.org/10.3390/met9040413 - 5 Apr 2019
Cited by 2 | Viewed by 4249
Abstract
Fibre metal laminates are utilized in lightweight structures, such as aircraft fuselages, as fibre metal laminates provide outstanding fatigue and damage tolerance capabilities, together with a reduced weight compared to monolithic metallic structures. One critical feature of fuselage structures is their strength reduction [...] Read more.
Fibre metal laminates are utilized in lightweight structures, such as aircraft fuselages, as fibre metal laminates provide outstanding fatigue and damage tolerance capabilities, together with a reduced weight compared to monolithic metallic structures. One critical feature of fuselage structures is their strength reduction that owes to riveting, i.e., a state-of-the-art joining technique in aircrafts. In the present work, the blunt notch strength of fibre-laminate panels with rivet holes is investigated under service-relevant biaxial loading conditions. To this purpose, cruciform specimens with a five-hole pattern were produced. These specimens were tested under various biaxiality ratios and fibre orientations. All tests were supported by three-dimensional digital image correlation to obtain the deformation field in the gauge area. Moreover, the displacement fields obtained during deformation were used in an elasto-plastic finite element model as boundary conditions to determine the maximum strains in the vicinity of the blunt notch holes and thus extend the application of the experimental results. The asymmetric strain fields obtained by digital image correlation reveal the interaction of the fibres with the blunt notch holes. Finally, it is shown that the biaxial loading conditions do not significantly influence the blunt notch strength. Full article
(This article belongs to the Special Issue Modern Aerospace Materials)
Show Figures

Figure 1

Back to TopTop