Sign in to use this feature.

Years

Between: -

Subjects

remove_circle_outline
remove_circle_outline
remove_circle_outline
remove_circle_outline
remove_circle_outline
remove_circle_outline
remove_circle_outline
remove_circle_outline
remove_circle_outline

Journals

remove_circle_outline
remove_circle_outline
remove_circle_outline
remove_circle_outline
remove_circle_outline
remove_circle_outline

Article Types

Countries / Regions

remove_circle_outline
remove_circle_outline
remove_circle_outline
remove_circle_outline

Search Results (304)

Search Parameters:
Keywords = full-thickness wound

Order results
Result details
Results per page
Select all
Export citation of selected articles as:
22 pages, 12812 KB  
Article
bFGF-Loaded PDA Microparticles Enhance Vascularization of Engineered Skin with a Concomitant Increase in Leukocyte Recruitment
by Britani N. Blackstone, Zachary W. Everett, Syed B. Alvi, Autumn C. Campbell, Emilio Alvalle, Olivia Borowski, Jennifer M. Hahn, Divya Sridharan, Dorothy M. Supp, Mahmood Khan and Heather M. Powell
Bioengineering 2026, 13(1), 110; https://doi.org/10.3390/bioengineering13010110 - 16 Jan 2026
Viewed by 180
Abstract
Engineered skin (ES) can serve as an advanced therapy for treatment of large full-thickness wounds, but delayed vascularization can cause ischemia, necrosis, and graft failure. To accelerate ES vascularization, this study assessed incorporation of polydopamine (PDA) microparticles loaded with different concentrations of basic [...] Read more.
Engineered skin (ES) can serve as an advanced therapy for treatment of large full-thickness wounds, but delayed vascularization can cause ischemia, necrosis, and graft failure. To accelerate ES vascularization, this study assessed incorporation of polydopamine (PDA) microparticles loaded with different concentrations of basic fibroblast growth factor (bFGF) into collagen scaffolds, which were subsequently seeded with human fibroblasts to create dermal templates (DTs), and then keratinocytes to create ES. DTs and ES were evaluated in vitro and following grafting to full-thickness wounds in immunodeficient mice. In vitro, metabolic activity of DTs was enhanced with PDA+bFGF, though this increase was not observed following seeding with keratinocytes to generate ES. After grafting, ES with bFGF-loaded PDA microparticles displayed dose-dependent increases in CD31-positive vessel formation vs. PDA-only controls (p < 0.001 at day 7; p < 0.05 at day 14). Interestingly, ES containing PDA+bFGF microparticles exhibited an almost 3-fold increase in water loss through the skin and a less-organized basal keratinocyte layer at day 14 post-grafting vs. controls. This was associated with significantly increased inflammatory cell infiltrate vs. controls at day 7 in vivo (p < 0.001). The results demonstrate that PDA microparticles are a viable method for delivery of growth factors in ES. However, further investigation of bFGF concentrations, and/or investigation of alternative growth factors, will be required to promote vascularization while reducing inflammation and maintaining epidermal health. Full article
Show Figures

Figure 1

17 pages, 3124 KB  
Article
Nonthermal Atmospheric Plasma Modulates Palatal Wound Healing in Rats: A Morphometric, Histopathologic and Immunohistochemical Analysis
by Basak Kusakci Seker, Hakan Ozdemir and Suna Karadeniz Saygili
Biomedicines 2026, 14(1), 89; https://doi.org/10.3390/biomedicines14010089 - 1 Jan 2026
Viewed by 389
Abstract
Background/Objectives: Non-thermal atmospheric plasma (NTAP) has recently gained attention as a promising tool for tissue regeneration due to its ability to modulate cellular signaling and enhance wound repair. However, its effects on oral mucosal healing and associated molecular pathways remain insufficiently characterized. This [...] Read more.
Background/Objectives: Non-thermal atmospheric plasma (NTAP) has recently gained attention as a promising tool for tissue regeneration due to its ability to modulate cellular signaling and enhance wound repair. However, its effects on oral mucosal healing and associated molecular pathways remain insufficiently characterized. This study aimed to investigate the histological and immunohistochemical effects of NTAP on palatal wound healing in rats and to evaluate key biomarkers involved in angiogenesis, proliferation, and extracellular matrix remodeling. Methods: Sixty rats were randomly assigned to three groups: Saline Control Group (SCG), Chlorhexidine Gluconate Group (CHG), and NTAP-Treated Group (NTAPG). Standardized full-thickness excisional wounds were created in the central palatal mucosa. Animals were sacrificed on postoperative days 7, 14, and 21. Histological assessments included vascularization, inflammatory cell infiltration, collagen fiber organization, and epithelial gap measurements. Immunohistochemical analyses were performed using antibodies targeting VEGF-A, TGF-β, FGF-2, CD34, α-SMA, and Ki67 to evaluate angiogenesis, fibroblast activity, and cellular proliferation. Results: NTAP treatment significantly elevated TGF-β levels at all time points and increased α-SMA-positive cell counts on days 7 and 14. FGF-2 expression was the highest in NTAPG, while VEGF-A and CD34 levels were significantly elevated, indicating robust angiogenic activity. NTAP also reduced inflammatory cell infiltration relative to the other groups. NTAPG exhibited enhanced fibroblast proliferation, increased collagen deposition, improved vascularization, and accelerated re-epithelialization compared with SCG and CHG. Conclusions: NTAP significantly promoted palatal wound healing by enhancing proliferative activity, stimulating growth factor expression, and accelerating tissue repair. These findings suggest that NTAP may serve as an effective therapeutic approach for improving oral mucosal wound healing. Full article
Show Figures

Figure 1

21 pages, 3711 KB  
Article
Phosvitin-Derived Peptide Pt5-1c Is a Pro-Angiogenic Agent Capable of Enhancing Wound Healing
by Cuiling Xuan, Mei Li, Peng Zhang, Yunchao Wang, Hongyan Li, Zhiqin Gao, Shicui Zhang and Fei Wu
Biomolecules 2026, 16(1), 65; https://doi.org/10.3390/biom16010065 - 31 Dec 2025
Viewed by 338
Abstract
Antimicrobial peptides (AMPs) have been shown to have pro-angiogenic activity, capable of enhancing neovascularization and facilitating the healing of chronic wounds. However, information as such remains rather limited. Here we clearly showed that the fish phosvitin-derived AMP Pt5-1c was able to enhance angiogenesis [...] Read more.
Antimicrobial peptides (AMPs) have been shown to have pro-angiogenic activity, capable of enhancing neovascularization and facilitating the healing of chronic wounds. However, information as such remains rather limited. Here we clearly showed that the fish phosvitin-derived AMP Pt5-1c was able to enhance angiogenesis in both murine full-thickness wound models and zebrafish with vascular defects models. We also showed that Pt5-1c was able to promote endothelial cell motility, adhesion, survival, filopodia protrusion, and induce endothelial tube formation. In addition, we found that Pt5-1c could upregulate production of proangiogenic factors including VEGF, PDGF, FGF and EGF. It was revealed that Pt5-1c promoted endothelial cell motility, growth and survival via activation both PI3K/AKT/mTOR and p38 MAPK pathways as well as HIF-1-VEGF axis. It is apparent that Pt5-1c is a novel candidate of pro-angiogenic agents for vascular regenerative therapy. Full article
(This article belongs to the Section Natural and Bio-derived Molecules)
Show Figures

Figure 1

36 pages, 2164 KB  
Review
Research Progress of Natural Polysaccharide-Based Hydrogels in Skin Tissue Regeneration
by Xushuang Jia, Dongmei Fan, Zhuoya Yang, Junjie Chang, Qi Wang, Xiaohan Cui, Da Liu, Ning Cui and Ye Jin
Gels 2026, 12(1), 21; https://doi.org/10.3390/gels12010021 - 25 Dec 2025
Viewed by 632
Abstract
Disorders of skin wound healing and the repair of full-thickness skin defects remain significant clinical challenges. Natural polysaccharide-based hydrogels, with their excellent biocompatibility, tunable degradability, and multifunctional properties (e.g., antibacterial, antioxidant, and pro-angiogenic), have emerged as key materials for designing wound dressings and [...] Read more.
Disorders of skin wound healing and the repair of full-thickness skin defects remain significant clinical challenges. Natural polysaccharide-based hydrogels, with their excellent biocompatibility, tunable degradability, and multifunctional properties (e.g., antibacterial, antioxidant, and pro-angiogenic), have emerged as key materials for designing wound dressings and skin tissue engineering scaffolds. This review systematically summarizes recent advances in polysaccharide hydrogels—including chitosan, hyaluronic acid, and alginate—focusing on material types, crosslinking strategies, and functional modifications, with particular emphasis on their dual applications in wound healing (acute and chronic wounds) and skin tissue engineering. In wound healing, these hydrogels regulate the microenvironment through multiple mechanisms, including anti-inflammatory, antioxidant, pro-angiogenic, and immunomodulatory effects. In skin tissue engineering, their three-dimensional porous structures mimic the extracellular matrix, supporting cell adhesion, proliferation, and tissue regeneration. Finally, we discuss the challenges and future prospects for the clinical translation and commercialization of natural polysaccharide hydrogels. Full article
Show Figures

Graphical abstract

26 pages, 7024 KB  
Article
Dual Modulation of Infection and Skin Recovery by Lamiaceae Hydrolate Hydrogels in S. aureus-Infected Burns
by Grigory Demyashkin, Mikhail Parshenkov, Alibek Tokov, Tatiana Sataieva, Anatoly Kubyshkin, Vladimir Shchekin, Sergey Popov, Boris Kuzminov, Nadezhda Zabroda, Artem Volodkin, Kirill Blinov, Petr Shegay and Andrei Kaprin
Antibiotics 2026, 15(1), 20; https://doi.org/10.3390/antibiotics15010020 - 22 Dec 2025
Viewed by 350
Abstract
Background/Objectives: Burn wound infections caused by Staphylococcus aureus remain a major clinical challenge, leading to delayed healing and high mortality. Natural compounds derived from the Lamiaceae family possess antimicrobial and anti-inflammatory properties that may modulate wound recovery. This study aimed to evaluate the [...] Read more.
Background/Objectives: Burn wound infections caused by Staphylococcus aureus remain a major clinical challenge, leading to delayed healing and high mortality. Natural compounds derived from the Lamiaceae family possess antimicrobial and anti-inflammatory properties that may modulate wound recovery. This study aimed to evaluate the dual modulatory effects of Satureja montana and Origanum vulgare hydrolate-loaded hydrogels on modulation of infection and skin recovery in an experimental rabbit model of S. aureus-infected burns. Methods: Full-thickness (grade IIIa) thermal burns were induced in 25 male New Zealand White rabbits, followed by inoculation with S. aureus (108–109 CFU/mL). Animals were divided into five groups: sham control, burn-infection control, standard-of-care intervention, Satureja montana hydrolate intervention, and Origanum vulgare hydrolate intervention. Treatments were applied twice daily for 14 days. Bacterial load (CFU/g), biochemical markers, histological parameters, and multiplex immunohistochemical indices (Ki-67, CD68, CD163) were analyzed. Results: Both hydrolate-based formulations exhibited pronounced antibacterial effects, significantly reducing S. aureus counts by day 14 compared to untreated burns (p < 0.001). Immunohistochemical analysis revealed enhanced cell proliferation and a rapid shift from pro-inflammatory M1 (CD68+) to reparative M2 (CD163+) macrophages, indicating effective immune resolution. The hydrolate-loaded hydrogels effectively combined antimicrobial activity with tissue-regenerative and immunomodulatory effects. The S. montana formulation demonstrated superior performance, representing a promising adjunctive therapy for infected burn wounds. Conclusions: This study represents the first comparative in vivo evaluation of S. montana and O. vulgare hydrolate-loaded hydrogels in a complex S. aureus-infected burn model. Full article
Show Figures

Figure 1

21 pages, 5387 KB  
Article
Wound-Healing Potential of Engineered Lysin GRC-ML07 in Pseudomonas aeruginosa Infected Wounds in Immunocompromised Mice
by Mariam Abdulkadieva, Darya Slonova, Veronika Litvinenko, Nataliia Antonova, Elena Mazunina, Konstantin Sobyanin, Tatiana Guseva, Olga Parshina, Pavel Domnin, Vladislav Poloskov, Vladimir Guschin, Daria Vasina, Elena Sysolyatina and Alexander Gintsburg
Antibiotics 2025, 14(12), 1248; https://doi.org/10.3390/antibiotics14121248 - 10 Dec 2025
Viewed by 511
Abstract
Objectives: The study aimed to evaluate the antibacterial and wound-healing potential of the engineered lysin GRC-ML07 in a mouse model of full-thickness wounds infected with multidrug-resistant Pseudomonas aeruginosa under immunosuppression. Methods: Male BALB/c mice (22–24 g) were immunocompromised with cyclophosphamide. Three days later, [...] Read more.
Objectives: The study aimed to evaluate the antibacterial and wound-healing potential of the engineered lysin GRC-ML07 in a mouse model of full-thickness wounds infected with multidrug-resistant Pseudomonas aeruginosa under immunosuppression. Methods: Male BALB/c mice (22–24 g) were immunocompromised with cyclophosphamide. Three days later, full-thickness excisional wounds were created and infected with P. aeruginosa (107 cells/wound). The lysin GRC-ML07 incapsulated into an alginate gel was applied topically to the wound area twice a day for four days after infection. Wound swabs for microbiological assays and scab tissues for cytokine and cellular profiling were collected on days 4 and 7. Histological samples were taken on days 4, 7, 14, and 21. Results: Lysin GRC-ML07 induced bacterial lysis accompanied by low activation of TLR2, TLR4, or TLR7/8 signaling pathways and pro-inflammatory cytokine production in vitro. Its application in vivo resulted in decreased levels of GM-CSF, IL-1β, IL-6, IL-17A, and TNF-α in the wound, accompanied by a 46% increase in neutrophil counts on day 4 compared to control and placebo (alginate gel) groups. By day 7, lysin treatment reduced bacterial load by 2 log, decreased neutrophil counts in wounds, and led a transition of the wounds to the granulation and epithelialization phase with scab desquamation. Conclusions: It was first shown that engineered lysin GRC-ML07 exhibits not only antibacterial, but pronounced pro-healing effects in immunocompromised mice, promoting resolution of inflammation and transition to the granulation/epithelialization phase. Full article
(This article belongs to the Special Issue Antimicrobials Agents: Latest Advances and Prospects)
Show Figures

Figure 1

19 pages, 23151 KB  
Article
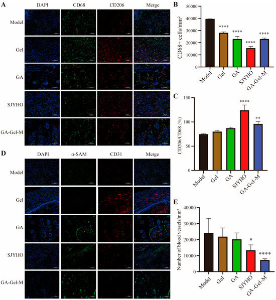
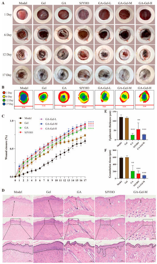
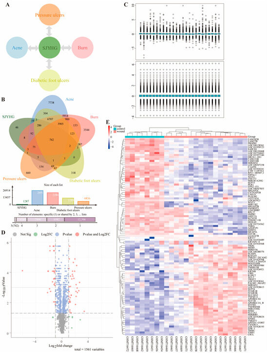
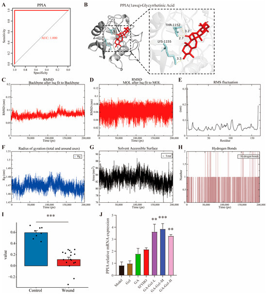
Discovery and Mechanistic Elucidation of Glycyrrhizic Acid Composite Gel in Promoting Wound Healing: A Modernized Study Based on Shengji Yuhong Ointment
by Hai-Xin Liu, Min-Yu Wang, Ying-Wei Li, Bin Xu, Zi-Xuan Wang, Xiang-Long Meng, Hui-Fang Li and Shi-Yuan Wen
Pharmaceuticals 2025, 18(11), 1737; https://doi.org/10.3390/ph18111737 - 14 Nov 2025
Viewed by 948
Abstract
Objectives: Shengji Yuhong Ointment (SJYHO) is a classic Traditional Chinese Medicine prescription used for refractory wounds, yet its systemic pharmacological mechanisms remain unclear. This study aimed to identify its key active compounds and develop a simplified, effective topical formulation. Methods: We [...] Read more.
Objectives: Shengji Yuhong Ointment (SJYHO) is a classic Traditional Chinese Medicine prescription used for refractory wounds, yet its systemic pharmacological mechanisms remain unclear. This study aimed to identify its key active compounds and develop a simplified, effective topical formulation. Methods: We employed an integrated approach, combining network pharmacology and machine learning to screen the key constituents and core targets of SJYHO. The lead compound, glycyrrhizic acid, was formulated into a hydrogel (GA-Gel). Its therapeutic efficacy was evaluated in a full-thickness excisional wound model in Sprague-Dawley rats over 21 days, assessing healing kinetics, histology, and pain behavior. The interaction between glycyrrhizic acid and the identified target PPIA, along with its immunomodulatory effects, was validated through molecular docking, molecular dynamics simulation, and RT-qPCR. Results: Our integrated analysis identified PPIA as the core target and glycyrrhizic acid as a key bioactive component of SJYHO. Animal experiments demonstrated that GA-Gel significantly accelerated wound closure, which was driven by its multi-faceted actions: reducing inflammation, promoting collagen deposition, alleviating pain, and modulating late-stage angiogenesis. Mechanistically, we confirmed that glycyrrhizic acid stably binds to PPIA. Furthermore, GA-Gel treatment mediated wound immune infiltration by specifically regulating CD8+ T cells, neutrophils, and memory B cells, an effect that was dependent on PPIA targeting. Conclusions: This study demonstrates that glycyrrhizic acid, formulated as GA-Gel, recapitulates the wound-healing benefits of SJYHO by specifically targeting PPIA and modulating the immune microenvironment. Our findings not only elucidate a key mechanistic pathway but also present GA-Gel as a rationally designed, clinically translatable therapy for acute and chronic wounds. Full article
(This article belongs to the Section Pharmaceutical Technology)
Show Figures

Figure 1

9 pages, 583 KB  
Article
Nexobrid Use in the Elderly
by Alexander Lugilde Guerbek, Jordi Serracanta Domenech, Antonio Bulla, José Antonio López Martínez, Danilo Rivas Nicolls, Alex Arteaga, Alejandro Grabosky Elbaile, Sara Orois and J. P. Barret
Eur. Burn J. 2025, 6(4), 58; https://doi.org/10.3390/ebj6040058 - 7 Nov 2025
Viewed by 512
Abstract
Background: Enzymatic debridement with Nexobrid (NXB) is established for burn care, but specific outcomes in the elderly remain poorly characterized. This study evaluates the safety, efficacy, and clinical outcomes of NXB in patients aged ≥65 years. Methods: A retrospective case-series of 43 consecutive [...] Read more.
Background: Enzymatic debridement with Nexobrid (NXB) is established for burn care, but specific outcomes in the elderly remain poorly characterized. This study evaluates the safety, efficacy, and clinical outcomes of NXB in patients aged ≥65 years. Methods: A retrospective case-series of 43 consecutive elderly patients (mean age 74.5 years) with deep partial- to full-thickness burns treated with NXB at a single burn center. Data on demographics, burn characteristics, treatment chronology, and complications were analyzed. Results: The median total burn surface area (TBSA) was 11%. NXB was applied selectively, with a mean debrided area of 7.41% TBSA, primarily on limbs and hands. While 76.7% of patients ultimately required surgical autografting, no patient required an escharotomy in NXB-treated areas. The mortality rate was 25.6%, which was lower than expected for a median revised Baux score of 90, which is expected to be more than 50%. Hypertrophic scarring occurred in 28.1% of survivors, associated with a prolonged median healing time of 63 days. Conclusions: In elderly burn patients, NXB facilitates precise eschar removal and reliably prevents compartment syndrome, demonstrating a strong safety profile even in high-risk individuals. Its primary benefit shifts from reducing surgical incidence to optimizing the wound bed for grafting. These findings support the use of NXB in the elderly, with the understanding that subsequent grafting is often still required due to age-related delayed healing. Full article
Show Figures

Figure 1

26 pages, 6110 KB  
Article
Accelerated Full-Thickness Wound Healing by a Topical Ointment Formulated with Lobelia alsinoides Lam. Ethanolic Extract
by Rex Jeya Rajkumar Samdavid Thanapaul, Sreeraj K. Manikandan, Mosae Selvakumar Paulraj and M. S. A. Muthukumar Nadar
Int. J. Mol. Sci. 2025, 26(21), 10663; https://doi.org/10.3390/ijms262110663 - 1 Nov 2025
Viewed by 1659
Abstract
Chronic wounds present a major clinical challenge, often aggravated by infection and rising antimicrobial resistance. This study investigated the wound-healing efficacy of Lobelia alsinoides Lam., an ethnomedicinal herb, formulated as a topical ointment containing its ethanolic extract (LT). Phytochemical profiling identified high levels [...] Read more.
Chronic wounds present a major clinical challenge, often aggravated by infection and rising antimicrobial resistance. This study investigated the wound-healing efficacy of Lobelia alsinoides Lam., an ethnomedicinal herb, formulated as a topical ointment containing its ethanolic extract (LT). Phytochemical profiling identified high levels of phenolics, terpenoids, and tannins, while in vitro assays demonstrated strong antioxidant, broad-spectrum antimicrobial, and cytocompatible properties. Wound-healing potential was evaluated using excision and incision wound models in rats treated with 5% or 10% LT ointments, with Silverex™ as the reference standard. The 10% LT formulation significantly outperformed Silverex™, accelerating wound contraction (99.33 ± 0.55% by Day 16), shortening epithelialization time (16.1 ± 0.8 days), and enhancing tensile strength (837.36 ± 16.37 g; p < 0.001). Biochemical and histological analyses confirmed improved collagen deposition, extracellular matrix remodeling, and angiogenesis, without hepatic or renal toxicity. Overall, LT exhibited statistically superior wound-healing efficacy compared with Silverex™, supporting its potential as a safe, affordable, and sustainable phytotherapeutic alternative. These findings provide strong scientific validation for L. alsinoides as an evidence-based herbal candidate for integration into modern wound care, with future studies warranted to establish mechanistic and clinical efficacy in chronic and infected wounds. Full article
Show Figures

Figure 1

20 pages, 3793 KB  
Article
Cutaneous Wound Healing Facilitated by Postbiotic Extract Through Antimicrobial Action and Extracellular Matrix Regulation
by Wanning Zhang, Wenhao Yu, Xixian Li, Yang Yu, Jingwen Feng, Yinghang Xu, Muxin Zhao and Yan Jin
Int. J. Mol. Sci. 2025, 26(21), 10556; https://doi.org/10.3390/ijms262110556 - 30 Oct 2025
Viewed by 1086
Abstract
Wound healing is a multifaceted biological process that involves a series of cellular interactions and immune responses to restore tissue integrity following injury. Postbiotics, non-viable microbial products, have garnered increasing attention for their potential therapeutic applications in wound healing. This study investigated the [...] Read more.
Wound healing is a multifaceted biological process that involves a series of cellular interactions and immune responses to restore tissue integrity following injury. Postbiotics, non-viable microbial products, have garnered increasing attention for their potential therapeutic applications in wound healing. This study investigated the efficacy of a postbiotic extract derived from Lactobacillus bulgaricus (L. bulgaricus) fermentation in promoting wound healing. The extract was prepared by controlled fermentation, followed by inactivation and purification. In vitro, we assessed antimicrobial properties against Escherichia coli (E. coli), Staphylococcus aureus (S. aureus), and Pseudomonas aeruginosa (P. aeruginosa) and performed peptidomic analysis to identify antimicrobial peptides. Effects on HaCaT proliferation, immune modulation, and collagen synthesis were evaluated. In vivo, a full-thickness S. aureus–infected wound model in C57BL/6 mice was used to assess wound closure and collagen deposition. Together, the in vitro and in vivo findings demonstrated antimicrobial, immunomodulatory, and regenerative activities, supporting composite postbiotics as a multifunctional wound-care approach. Full article
Show Figures

Figure 1

39 pages, 7417 KB  
Article
Development of a Collagen–Cerium Oxide Nanohydrogel for Wound Healing: In Vitro and In Vivo Evaluation
by Ekaterina Vladimirovna Silina, Natalia Evgenievna Manturova, Victor Ivanovich Sevastianov, Nadezhda Victorovna Perova, Mikhail Petrovich Gladchenko, Alexey Anatolievich Kryukov, Aleksandr Victorovich Ivanov, Victor Tarasovich Dudka, Evgeniya Valerievna Prazdnova, Sergey Alexandrovich Emelyantsev, Evgenia Igorevna Kozhukhova, Vladimir Anatolievich Parfenov, Alexander Vladimirovich Ivanov, Mikhail Alexandrovich Popov and Victor Alexandrovich Stupin
Biomedicines 2025, 13(11), 2623; https://doi.org/10.3390/biomedicines13112623 - 26 Oct 2025
Cited by 1 | Viewed by 1261
Abstract
Background: Effective regenerative therapeutics for acute and chronic wounds remain a critical unmet need in biomedicine. Objectives: This study aimed to develop novel collagen–cerium oxide nanoparticle hydrogels designed to enhance cellular metabolism, proliferation, and antioxidant/antimutagenic activity, accelerating wound regeneration in vivo. [...] Read more.
Background: Effective regenerative therapeutics for acute and chronic wounds remain a critical unmet need in biomedicine. Objectives: This study aimed to develop novel collagen–cerium oxide nanoparticle hydrogels designed to enhance cellular metabolism, proliferation, and antioxidant/antimutagenic activity, accelerating wound regeneration in vivo. Methods: Collagen–nanocerium composites were synthesized by combining a collagen extract with cerium oxide nanoparticles at defined concentrations. In vitro assays using human fibroblasts identified two formulations that enhanced proliferation and metabolic activity by 42–50%. FTIR spectroscopy confirmed chemical interactions within the composite matrix. Toxicity, antioxidant, and antigenotoxic effects were evaluated using Escherichia coli MG1655 lux-biosensors to assess their general toxicity, antioxidant and pro-oxidant activities, and antigenotoxic and promutagenic effects. In vivo efficacy was tested in Wistar rats with full-thickness skin wounds. Treated groups were compared to untreated controls and Dexpanthenol-treated positive controls. On days 3, 7, and 14, healing was assessed clinically, histologically, and morphometrically. Results: Biosensor analysis demonstrated non-toxicity and antigenotoxic activity of the nanocomposites, reduced DNA damage by up to 45%, providing 31–49% protection against H2O2 and 15–23% against O2 radicals. The animal study results demonstrated significantly accelerated healing with both nanocomposites versus control and comparison groups, evidenced by improved tissue regeneration, reduced inflammation, and increased fibroblast infiltration. Conclusions: The developed hydrogels exhibit promising pharmacological profiles, including antioxidant, antimutagenic, anti-inflammatory, and pro-regenerative effects validated across in vitro and in vivo models. Full article
(This article belongs to the Special Issue Medicinal Chemistry in Drug Design and Discovery, 2nd Edition)
Show Figures

Figure 1

20 pages, 3189 KB  
Communication
Native Wound-Repair Proteins Retained in Multilayer Placental CAMPs
by Pragya Singh, Shantanu Guha, Odalis Landa, Andrew Ryan King, Diego Valdes Cavazos, Joanna Marquez and Shauna Hill
Int. J. Mol. Sci. 2025, 26(20), 10121; https://doi.org/10.3390/ijms262010121 - 17 Oct 2025
Viewed by 794
Abstract
The human placenta is a complex organ that supports fetal development and is rich in extracellular matrix proteins and growth factors, making it suitable as a biomaterial in wound care. Placenta-derived amnion-only allografts have traditionally been used in the clinic, but they lack [...] Read more.
The human placenta is a complex organ that supports fetal development and is rich in extracellular matrix proteins and growth factors, making it suitable as a biomaterial in wound care. Placenta-derived amnion-only allografts have traditionally been used in the clinic, but they lack the structural and biochemical complexity of the full three-layer placental membrane, which includes the amnion, intermediate, and chorion layers. Advances in tissue engineering have enabled preservation of multiple layers, giving rise to multilayer placental-based Cellular and Acellular Matrix-like Products (CAMPs) such as Full-Thickness (FT; amnion, intermediate, chorion) and ACA (amnion, intermediate, chorion, amnion). Although these advanced CAMPs are increasingly applied clinically, their molecular composition has not been comprehensively defined. This study presents a global proteomic analysis of FT and ACA, complemented by targeted multiplex analysis of soluble proteins and an in vitro angiogenesis assay. Proteomic profiling identified 8908 structural and bioactive components, with 32.5% of proteins associated with tissue repair and remodeling pathways. Multiplex analysis confirmed accessibility of biologically relevant soluble factors. Endothelial tube formation assays further supported biological relevance, demonstrating that soluble proteins in FT and ACA support angiogenesis. These data provide a molecular characterization of multilayer CAMPs and underscore their potential to deliver durable wound coverage while supporting the local microenvironment. Full article
(This article belongs to the Special Issue Molecular and Cellular Perspectives on Wound Healing)
Show Figures

Figure 1

19 pages, 39125 KB  
Article
Bioengineered Skin from a Platelet-Derived Hydrogel Repairs Full Thickness Wounds in a Pre-Clinical Mouse Model
by Md. M. Rahman, Carlos L. Arellano, Ilia Banakh, Denese C. Marks, Irena Carmichael, Frank Arfuso, Cheng Hean Lo, Heather Cleland and Shiva Akbarzadeh
Int. J. Mol. Sci. 2025, 26(20), 9988; https://doi.org/10.3390/ijms26209988 - 14 Oct 2025
Viewed by 861
Abstract
Despite advancement in skin engineering, native skin grafting remains the gold standard in clinical settings. We have previously demonstrated that a platelet-derived hydrogel (PG) can act as a scaffold to engineer a semi-mature bilaminar human skin equivalent (PG-HSE). In this study, PG-HSE was [...] Read more.
Despite advancement in skin engineering, native skin grafting remains the gold standard in clinical settings. We have previously demonstrated that a platelet-derived hydrogel (PG) can act as a scaffold to engineer a semi-mature bilaminar human skin equivalent (PG-HSE). In this study, PG-HSE was grafted on full thickness wounds in athymic mice. PG-HSE was compared with native skin autografts and a clinically proven bilaminar skin graft that utilises a single layer NovoSorb® polyurethane biodegradable temporising matrix (plus plasma) as the scaffold (BTM-HSE). The graft analysis revealed PG-HSE-grafted wounds were fully epidermised in two weeks and the level of inflammatory markers, CXCl1, CXCl2, IL1β, and IL-6 transcripts, in grafts were at similar levels to their levels in autografts. This coincided with higher expression of COL1A2, COL3A1, and COL5A1 transcripts in PG-HSE grafts, compared to autografts and BTM-HSE grafts. Moreover, a higher deposition of both Col I and Col III was detected in the PG-HSE graft wound bed, when compared to the BTM-HSE graft wound bed. Conversely, BTM-HSE grafts showed a higher level of integrins, ITGA2, ITGA3, ITGA5, ITGA6, ITGAV, and ITGB1, at the RNA level, suggesting a stronger cell–scaffold interaction. In summary, we have shown although both PG and single layer BTM foam (plus plasma) are effective scaffolds for skin engineering, some key aspects of wound repair, including a reduction in inflammation and an increase in collagen deposition, are achieved with the platelet-derived hydrogel. The long-term effect of these scaffolds on wound scarring remains to be investigated. Full article
(This article belongs to the Special Issue Recent Approaches for Wound Treatment—2nd Edition)
Show Figures

Figure 1

15 pages, 14001 KB  
Article
Single-Step Engineered Gelatin-Based Hydrogel for Integrated Prevention of Postoperative Adhesion and Promotion of Wound Healing
by Xinyu Wu, Lei Sun, Jianmei Chen, Meiling Su and Zongguang Liu
Gels 2025, 11(10), 797; https://doi.org/10.3390/gels11100797 - 2 Oct 2025
Cited by 2 | Viewed by 1067
Abstract
Postoperative adhesion remains a major clinical challenge, often leading to chronic pain, functional disorders, and recurrent surgeries. Herein, we developed a multifunctional gelatin–polyphenol hydrogel (GPP20) featuring rapid gelation (within 5 min), strong tissue adhesion (lasting > 24 h under physiological conditions), and intrinsic [...] Read more.
Postoperative adhesion remains a major clinical challenge, often leading to chronic pain, functional disorders, and recurrent surgeries. Herein, we developed a multifunctional gelatin–polyphenol hydrogel (GPP20) featuring rapid gelation (within 5 min), strong tissue adhesion (lasting > 24 h under physiological conditions), and intrinsic wound healing capacity to achieve integrated prevention of postoperative adhesion. GPP20 was fabricated via dynamic crosslinking between gelatin and tea polyphenol, endowing it with injectability, self-healing, biodegradability, and excellent mechanical properties (shear stress of 14.2 N). In vitro studies demonstrated that GPP20 exhibited effective ROS scavenging (82% ABTS scavenging capability), which protects cells against oxidative stress, while possessing excellent hemocompatibility and in vivo safety. Notably, GPP20 significantly reduced postoperative cecum–abdominal wall adhesions through both physical barrier effects and modulation of inflammation and collagen deposition, demonstrating a comprehensive integrated prevention strategy. Furthermore, in full-thickness wound models, GPP20 accelerated tissue regeneration (85% wound closure rate on day 10) by promoting macrophage polarization toward the M2 phenotype and stimulating angiogenesis, thereby enhancing collagen deposition and re-epithelialization. Collectively, these findings demonstrate that GPP20 integrates anti-adhesion efficacy with regenerative support, offering a facile and clinically translatable strategy for postoperative care and wound healing. Full article
(This article belongs to the Special Issue Advances in Functional Gel (3rd Edition))
Show Figures

Figure 1

12 pages, 1818 KB  
Case Report
Management of Severe Pediatric Lower Lip Defect After Canine Bite with Polyhexamethylene Biguanide (PHMB), Full-Thickness Skin Graft (FTSG) and Compression Foam: A Case Report
by Aba Lőrincz, Hermann Nudelman, Anna Gabriella Lamberti, Attila Vástyán, Enikő Molnár, Gábor Pavlovics and Gergő Józsa
Children 2025, 12(10), 1308; https://doi.org/10.3390/children12101308 - 28 Sep 2025
Viewed by 768
Abstract
Introduction: Pediatric lower-lip dog bite injuries are challenging due to contamination, tissue loss, and the need to maintain function, appearance, and psychological well-being. This single case describes immediate definitive closure using sharp debridement with adjunct polyhexanide (PHMB), a full-thickness skin graft (FTSG), [...] Read more.
Introduction: Pediatric lower-lip dog bite injuries are challenging due to contamination, tissue loss, and the need to maintain function, appearance, and psychological well-being. This single case describes immediate definitive closure using sharp debridement with adjunct polyhexanide (PHMB), a full-thickness skin graft (FTSG), and a polyurethane (PU) compression foam bolster. Methods: A 10-year-old boy with a severe contaminated lower-lip defect underwent debridement and 0.04% PHMB irrigation. An upper-arm FTSG was inset and compressed with a suture-anchored PU dressing. Topical PHMB gel was used perioperatively and for seven days after bolster removal. Oral antibiotics were given for five days. The patient was discharged eight days after the injury with detailed wound care instructions. Results: Immediate definitive closure was achieved with complete graft survival and no infection, necrosis, unplanned early dressing changes, or reoperations. At 12 months, oral competence, speech, lip mobility, and contour were preserved. However, mild residual esthetic differences remained (dyschromia, shallow border indentation, vellus hairs on the graft). Conclusion: In this single descriptive case, primary closure of a lower-lip injury with the combined intervention was associated with an uncomplicated functional course and manageable esthetic trade-offs at 12 months. These observations are descriptive; comparative studies with standardized functional, esthetic, and psychosocial measures are needed. Full article
(This article belongs to the Section Pediatric Orthopedics & Sports Medicine)
Show Figures

Figure 1

Back to TopTop