Sign in to use this feature.

Years

Between: -

Subjects

remove_circle_outline
remove_circle_outline
remove_circle_outline
remove_circle_outline
remove_circle_outline
remove_circle_outline
remove_circle_outline
remove_circle_outline
remove_circle_outline

Journals

remove_circle_outline
remove_circle_outline
remove_circle_outline
remove_circle_outline
remove_circle_outline

Article Types

Countries / Regions

remove_circle_outline
remove_circle_outline
remove_circle_outline
remove_circle_outline
remove_circle_outline
remove_circle_outline

Search Results (879)

Search Parameters:
Keywords = fragment peptide

Order results
Result details
Results per page
Select all
Export citation of selected articles as:
26 pages, 7779 KB  
Article
Physalia physalis—A Source of Bioactive Collagen for the Cosmetic Industry
by Raquel Fernandes, Cristiana Oliveira, Diana Ferreira-Sousa, Augusto Costa-Barbosa, Paula Sampaio, Luis Reis, Javier Fidalgo, Ana N. Barros, José A. Teixeira and Claudia Botelho
Int. J. Mol. Sci. 2026, 27(1), 33; https://doi.org/10.3390/ijms27010033 - 19 Dec 2025
Abstract
Collagen, the most abundant structural protein in animals, is fundamental for tissue integrity and regeneration. Conventional mammalian sources face limitations related to sustainability, safety, and ethical concerns, underscoring the need for alternative biomaterials. Marine organisms, particularly jellyfish, offer a promising eco-friendly collagen source. [...] Read more.
Collagen, the most abundant structural protein in animals, is fundamental for tissue integrity and regeneration. Conventional mammalian sources face limitations related to sustainability, safety, and ethical concerns, underscoring the need for alternative biomaterials. Marine organisms, particularly jellyfish, offer a promising eco-friendly collagen source. In this study, collagen and collagen-derived peptides were extracted from the cnidarian Physalia physalis and biochemically characterized. Circular dichroism demonstrated partial loss of triple-helix structure, while SDS-PAGE revealed type I collagen related α-chains together with low-molecular-weight fragments. The hydrolyzed collagen fractions exhibited keratinocyte and fibroblast cytocompatibility and increased keratinocyte migration. Moreover, P. physalis-derived peptides modulated inflammatory cytokine release in lipopolysaccharide-stimulated macrophages reducing tumor necrosis factor (TNF)-α by 38% and increasing interleukin (IL)-10 by 29%. Based on these results, a stable bioactive serum formulation incorporating P. physalis collagen peptides was developed. Overall, this work demonstrates that bioactive peptides from P. physalis possess immunomodulatory and regenerative potential and represent a promising new marine resource for cosmetic applications. Full article
(This article belongs to the Section Biochemistry)
23 pages, 9113 KB  
Article
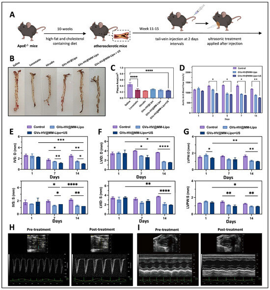
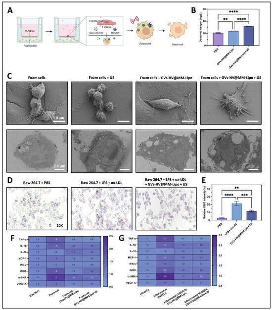
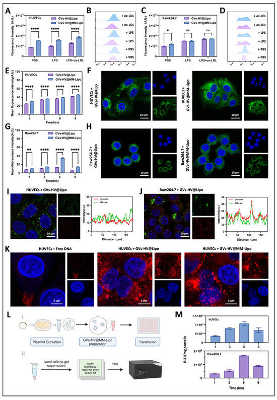
A Biomimetic Macrophage-Membrane-Fused Liposomal System Loaded with GVs-HV Recombinant Plasmid for Targeted Anti-Atherosclerosis Therapy
by Yuelin Zhang, Wenting Gu, Kailing Yu, Qihong Chen, Hong Wang, Yinghui Wei, Hangsheng Zheng, Hongyue Zheng, Lin Liu and Fanzhu Li
Pharmaceutics 2025, 17(12), 1618; https://doi.org/10.3390/pharmaceutics17121618 - 16 Dec 2025
Viewed by 95
Abstract
Background: Cardiovascular disease is one of the leading causes of death worldwide. The presence of atherosclerotic plaques in the arteries leads to continuous growth and obstruction of blood vessels, which ultimately leads to acute myocardial infarction and sudden cardiac death. Ultrasound-triggered GVs cavitation [...] Read more.
Background: Cardiovascular disease is one of the leading causes of death worldwide. The presence of atherosclerotic plaques in the arteries leads to continuous growth and obstruction of blood vessels, which ultimately leads to acute myocardial infarction and sudden cardiac death. Ultrasound-triggered GVs cavitation has great potential in plaque treatment due to its noninvasive nature and safety. Methods: In this work, we constructed a Hirudin–Gas Vesicle Recombinant Plasmid to achieve gene delivery using macrophage membrane/lipid membrane fusion bio-vesicles. Results: The bio-fusion vesicles retained the macrophage membrane protein integrin α4β1 to combine with vascular adhesion molecules highly expressed by inflammatory cells to achieve delivery; the Hirudin–Gas Vesicle Recombinant Plasmid could escape lysosomes and enter the nucleus to achieve highly efficient transfection; Hirudin and Gas Vesicles are exocytosed through cleavage peptide and exocytosis peptide, respectively; their pharmacological effects are linked and complementary. Gas vesicles can break up lesion plates with the assistance of in vitro ultrasound, and Hirudin achieves fragment ablation and anti-inflammatory and lipid regulation. Conclusions: GVs-HV@MM-Lipo exerts potent anti-atherosclerotic and anti-inflammatory effects with favorable safety. GVs-HV@Lipo reduces mice aortic arch plaque area by 17%, while GVs-HV@MM-Lipo+US achieves further plaque regression and improved hemodynamics. Our work opens up a new paradigm in the treatment of atherosclerosis with Chinese medicine. Full article
(This article belongs to the Special Issue Biocompatible Liposomes for Drug Delivery: Materials and Applications)
Show Figures

Figure 1

17 pages, 3134 KB  
Article
A Reproducible Sequence-Level Strategy to Enhance Peptide Immunogenicity While Preserving Wild-Type Epitope Recognition
by Chia-Hung Chen, Yu-Chi Chiu, Kai-Yao Huang, Hsiao-Hsuan Huang, Ta-Wei Kuo, Yu-Chi Liu, Hui-Ju Kao, Chen-Lin Yu, Shun-Long Weng and Kuang-Wen Liao
Antibodies 2025, 14(4), 106; https://doi.org/10.3390/antib14040106 - 12 Dec 2025
Viewed by 185
Abstract
Background: Short peptide epitopes are valuable for mechanistic studies, yet their intrinsic low immunogenicity and lack of commercial antibodies hinder rapid antibody generation. Methods: We developed a reproducible, sequence-level workflow combining cross-species/structural triage, independent MHC-I/II prioritization, and conservative heteroclitic-style substitutions to enhance predicted [...] Read more.
Background: Short peptide epitopes are valuable for mechanistic studies, yet their intrinsic low immunogenicity and lack of commercial antibodies hinder rapid antibody generation. Methods: We developed a reproducible, sequence-level workflow combining cross-species/structural triage, independent MHC-I/II prioritization, and conservative heteroclitic-style substitutions to enhance predicted MHC affinity while preserving native epitope features. Using visfatin as a model, two optimized fragments were conjugated to KLH and tested in mice for antibody titers, isotype profiles, and binding kinetics. Results: Mutant peptides improved MHC-binding prediction, elicited stronger antibody titers, and promoted isotype maturation (increased IgG1). Importantly, antibodies maintained measurable binding to wild-type sequences, indicating preserved cross-recognition. Similar effects were reproduced with additional antigens. Conclusions: This proof-of-concept study, based on small exploratory mouse cohorts (n = 3 per group), demonstrates that strategic, minimal sequence edits can significantly enhance peptide immunogenicity while preserving native epitope recognition. This streamlined workflow provides a low-barrier route to generate epitope-directed antibodies when commercial reagents are unavailable. Full article
(This article belongs to the Section Antibody Discovery and Engineering)
Show Figures

Graphical abstract

16 pages, 6207 KB  
Communication
AI-Guided Dual Strategy for Peptide Inhibitor Design Targeting Structural Polymorphs of α-Synuclein Fibrils
by Jinfang Duan, Haoyu Zhang and Chuanqi Sun
Cells 2025, 14(23), 1921; https://doi.org/10.3390/cells14231921 - 3 Dec 2025
Viewed by 512
Abstract
One of the most important events in the pathogenesis of Parkinson’s disease and related disorders is the formation of abnormal fibrils via the aggregation of α-synuclein (α-syn) with β-sheet-rich organization. The use of Cryo-EM has uncovered different polymorphs of the fibrils, each having [...] Read more.
One of the most important events in the pathogenesis of Parkinson’s disease and related disorders is the formation of abnormal fibrils via the aggregation of α-synuclein (α-syn) with β-sheet-rich organization. The use of Cryo-EM has uncovered different polymorphs of the fibrils, each having unique structural interfaces, which has made the design of inhibitors even more challenging. Here, a structure-guided framework incorporating AI-assisted peptide generation was set up with the objective of targeting the conserved β-sheet motifs that are present in various forms of α-syn fibrils. The ProteinMPNN, then, AlphaFold-Multimer, and PepMLM were employed to create short peptides that would interfere with the growth of the fibrils. The two selected candidates, T1 and S1, showed a significant inhibition of α-syn fibrillation, as measured by a decrease in the ThT fluorescence and the generation of either amorphous or fragmented aggregates. The inhibitory potency of the peptides was in line with the predicted interface energies. This research work illustrates that the integration of cryo-EM structural knowledge with the computational design method leads to the quick discovery of the wide-spectrum peptide inhibitors, which is a good strategy for the precision treatment of neurodegenerative diseases. Full article
(This article belongs to the Special Issue α-Synuclein in Parkinson’s Disease)
Show Figures

Figure 1

25 pages, 4092 KB  
Article
NMR Unveils Activity Mechanism of Linear Spider Venom Peptide Fragments Selected by Neural Networks Against Staphylococci Including MRSA
by Pavel A. Mironov, Anna A. Baranova, Vera A. Alferova, Natalya S. Egorova, Anastasia A. Ignatova, Alexey V. Feofanov, Zakhar O. Shenkarev and Peter V. Dubovskii
Pharmaceutics 2025, 17(12), 1526; https://doi.org/10.3390/pharmaceutics17121526 - 27 Nov 2025
Viewed by 389
Abstract
Background/Objectives: Methicillin-resistant Staphylococcus aureus (MRSA) poses a significant global health threat due to its increasing resistance to conventional antibiotics. Antimicrobial peptides (AMPs) derived from natural sources represent a promising alternative. Fragments of spider membrane-active toxins can serve as AMPs with anti-MRSA activity. Methods: [...] Read more.
Background/Objectives: Methicillin-resistant Staphylococcus aureus (MRSA) poses a significant global health threat due to its increasing resistance to conventional antibiotics. Antimicrobial peptides (AMPs) derived from natural sources represent a promising alternative. Fragments of spider membrane-active toxins can serve as AMPs with anti-MRSA activity. Methods: To demonstrate this, amino acid sequences of approximately 2000 linear spider venom peptides were fragmented into 9–22-residue-long moieties (75,235 in total) and pre-trained neural networks were used to predict their anti-MRSA activity. As many as 15 peptides with high predicted activity were synthesized, and three AMPs with high anti-MRSA and low hemolytic activities were selected. One of these peptides was studied using high-resolution 1H-, 13C-, and 15N-NMR spectroscopy in an aqueous solution and lyso-palmitoylphosphatidylglycerol (LPPG) micelles. Wide-line 31P-NMR was applied to multilamellar phospholipid liposomes composed of phosphatidylcholine (PC) or phosphatidylglycerol (PG). Results: Low hemolytic activity is explained by non-specific interaction with PC whereas high antibacterial activity arises from specific interaction with PG accompanied with the formation of a tight complex between the N-terminal tripeptide fragment and PG headgroup. The structure of a such complex, stabilized by an ionic interaction between the N-terminal NH3+ group and the lipid phosphate, was determined based on peptide–LPPG NOEs. The most favorable ratio between anti-MRSA and hemolytic activities, i.e., selectivity of the peptides, is attained when the tripeptide consists exclusively of phenylalanine and tryptophan residues. Confocal microscopy confirmed that the most selective peptide deteriorates the plasma membrane of S. aureus. Conclusions: This approach may enable the production of highly selective AMPs against Stapylococci, including MRSA. Full article
(This article belongs to the Section Drug Targeting and Design)
Show Figures

Figure 1

28 pages, 2384 KB  
Review
Histological Insights into the Neuroprotective Effects of Antioxidant Peptides and Small Molecules in Cerebral Ischemia
by Sanda Jurja, Ticuta Negreanu-Pirjol, Mihaela Cezarina Mehedinți, Maria-Andrada Hincu, Anca Cristina Lepadatu and Bogdan-Stefan Negreanu-Pirjol
Molecules 2025, 30(23), 4529; https://doi.org/10.3390/molecules30234529 - 24 Nov 2025
Viewed by 585
Abstract
Cerebral ischemia represents a major mortality and disability cause; oxidative stress is the main intensifier mechanism of excitotoxicity, neuroinflammation, blood–brain barrier failure, and neuronal loss; under these circumstances, firm, mechanism-anchored neuroprotection is an absolute necessity. The work includes a exhaustive, PRISMA (Preferred reporting [...] Read more.
Cerebral ischemia represents a major mortality and disability cause; oxidative stress is the main intensifier mechanism of excitotoxicity, neuroinflammation, blood–brain barrier failure, and neuronal loss; under these circumstances, firm, mechanism-anchored neuroprotection is an absolute necessity. The work includes a exhaustive, PRISMA (Preferred reporting items for systematic review and meta-analysis)-adherent presentation of the effects of antioxidant peptides and small molecules on tissues, unifying disparate readouts into a coherent tissue-level narrative. A systematic interrogation was performed across major databases over a prespecified interval, applying transparent eligibility criteria to studies that quantified canonical endpoints—infarct volume, neuronal integrity (NeuN/MAP2), apoptosis (TUNEL/cleaved caspase-3), gliosis (GFAP/Iba1), and ultrastructural preservation. The evidence coalesces around a strikingly consistent signal: antioxidant strategies converge on smaller infarcts, robust preservation of neuronal markers, attenuation of apoptotic burden, dampened astroglial–microglial reactivity, and stabilization of mitochondrial and axonal architecture—patterns that align with antioxidative, anti-apoptotic, anti-inflammatory, and ferroptosis-modulating mechanisms. While early clinical data echo these benefits, translation is tempered by heterogeneity in models, timing and dosing windows, and outcome batteries. By consolidating the histological landscape and pinpointing where effects are durable versus contingent, this work elevates antioxidant peptide and small-molecule neuroprotection from promising fragments to an integrated framework and sets an actionable agenda—standardized histological endpoints, protocol harmonization, head-to-head comparisons of peptide versus small-molecule strategies, and adequately powered randomized trials embedded with mechanistic biomarkers to decisively test efficacy and accelerate clinical adoption. Full article
Show Figures

Graphical abstract

20 pages, 5982 KB  
Article
Structure-Guided Design of Cyclic Peptide: A Potent Inhibitor Targeting PD-1/PD-L1 Axis with Antitumor Activity
by Wenyu Peng, Wenyu Gu, Wujuan Chen, Jiazheng Zhao, Nuela-Manka’a Che Ajuyo, Yechun Pei, Yi Min and Dayong Wang
Int. J. Mol. Sci. 2025, 26(23), 11308; https://doi.org/10.3390/ijms262311308 - 22 Nov 2025
Viewed by 524
Abstract
Blocking the protein–protein interaction (PPI) between programmed cell death protein 1 (PD-1) and its ligand PD-L1 is a crucial strategy in cancer immunotherapy. However, existing monoclonal antibody-based therapies have limitations such as high production costs and poor tumor penetration. In this study, we [...] Read more.
Blocking the protein–protein interaction (PPI) between programmed cell death protein 1 (PD-1) and its ligand PD-L1 is a crucial strategy in cancer immunotherapy. However, existing monoclonal antibody-based therapies have limitations such as high production costs and poor tumor penetration. In this study, we developed a novel cyclic peptide inhibitor, PD-1-0520, through structure-based design. Starting from key fragments of PD-L1 that interact with PD-1, we designed 5 mimetic peptides and further optimized them into 22 cyclic peptide candidates. Through molecular dynamics screening and in vitro and in vivo experimental validation, PD-1-0520 was proven to have potent antitumor activities. Results showed that PD-1-0520 effectively inhibited the PD-1/PD-L1 interaction, restored the immune activity of tumor-infiltrating T cells, and achieved a 68% tumor inhibition rate in B16-F10 tumor-bearing mice without systemic toxicity. It promoted CD8+ T cell infiltration into tumors and upregulated activation markers, remodeling the tumor immune microenvironment. These findings demonstrate that PD-1-0520 is a promising immune checkpoint inhibitor, and our design strategy provides a new approach for developing PPI-targeting bioactive inhibitors. Full article
Show Figures

Figure 1

7 pages, 697 KB  
Proceeding Paper
Amino Acid 1,2,4-Triazole Mimetics as Building Blocks of Peptides
by Evgenia Oleynik, Vera Dmitrieva, Anna Shmarina, Ekaterina Mikhina, Lyubov Grebenkina, Ekaterina Mitina, Olga Sineva and Andrey Matveev
Chem. Proc. 2025, 18(1), 55; https://doi.org/10.3390/ecsoc-29-26739 - 12 Nov 2025
Viewed by 68
Abstract
Therapeutic peptides are a unique drug class due to their high-specificity binding with biological targets. However, the low bioavailability of peptides, as well as the lack of enzymatic stability, imposes a number of limitations on their biomedical application. A good strategy by which [...] Read more.
Therapeutic peptides are a unique drug class due to their high-specificity binding with biological targets. However, the low bioavailability of peptides, as well as the lack of enzymatic stability, imposes a number of limitations on their biomedical application. A good strategy by which to overcome these limitations is the use of peptidomimetics, which are able to imitate the binding and activity of peptides both in vitro and in vivo. Peptidomimetics can be obtained by combining natural and synthetic amino acids in a peptide sequence. Various five-membered heterocycles are often used as structural fragments of peptide imitators to fix the chain in a certain conformation and to increase proteolytic stability. The use of 5-aminomethyl-1,2,4-triazole-3-carboxylic acid derivatives as building blocks of peptidomimetic structures may be a very attractive strategy, in which the tautomeric 1,2,4-triazole fragment is capable of flexibly forming hydrogen bonds on the protein surface of the target. In this work, a number of ethyl 5-aminomethyl-1,2,4-triazole-3-carboxylates and their derivatives were synthesized as mimetics of aliphatic amino acids. Their use as building blocks for synthesizing peptidomimetics was demonstrated. In addition, through the use of a panel of pathogenic and model strains of microorganisms and fungi, we demonstrated the lack of independent activity of the amino acid 1,2,4-triazole mimetics synthesized. This similarity of the biological properties of the obtained mimetics and their natural analogues reveals their bioisosterism. The bioisosterism and geometric similarity of 1,2,4-triazole mimetics and natural amino acid highlights the potential of their use as building blocks for therapeutic peptides. Full article
Show Figures

Figure 1

10 pages, 553 KB  
Article
Improved Intestinal Permeation of Cyclosporin A by FCIGRL-Modified Tight Junction Modulator in Rats
by Dong-Ho Jeong, Jung-Woo Kim and Keon-Hyoung Song
Pharmaceutics 2025, 17(11), 1395; https://doi.org/10.3390/pharmaceutics17111395 - 28 Oct 2025
Viewed by 526
Abstract
Objectives: Cyclosporin A (CsA) is an immunosuppressive drug that is highly effective. CsA, similar to other drugs with limited oral bioavailability due to poor membrane permeability, requires the use of absorption enhancers in its formulations. Phe-Cys-Ile-Gly-Arg-Leu (FCIGRL-OH), a peptide fragment of Zonula occludens [...] Read more.
Objectives: Cyclosporin A (CsA) is an immunosuppressive drug that is highly effective. CsA, similar to other drugs with limited oral bioavailability due to poor membrane permeability, requires the use of absorption enhancers in its formulations. Phe-Cys-Ile-Gly-Arg-Leu (FCIGRL-OH), a peptide fragment of Zonula occludens toxin (ZOT), has been studied for its potential to enhance drug absorption by regulating intercellular tight junctions. This study aimed to evaluate the effects of four novel modified peptides, which have been substituted or dimerized at the C-terminus or cysteine moiety of FCIGRL-OH, as improved versions of FCIGRL-OH on the intestinal permeation of CsA. Methods: The four modified peptides used were FCIGRL-NH2 (Pep-1), homo-dimer peptides derived from FCIGRL-OH and Pep-1 (Pep-2, Pep-3), and a peptide in which the cysteine in Pep-1 was replaced with N3-substituted dipropionic acid (Pep-4). Pharmacokinetic analysis was performed following intraduodenal administration of CsA with each of four peptides in the presence of levan and benzalkonium chloride (BC) in rats. Results: Results showed that each of Pep-2, Pep-3, and Pep-4 significantly increased intestinal absorption of CsA in the presence of levan and BC. In particular, the area under the curve (AUC0–360min) for CsA was significantly enhanced by 2.01-fold (p < 0.01) and 2.03-fold (p < 0.05) when treated with Pep-3 and Pep-4, respectively, at a dose of 10 mg·kg−1. Additionally, the maximum plasma concentration (Cmax) of CsA increased by 2.46-fold (p < 0.01) with Pep-3 and by 2.37-fold (p < 0.01) with Pep-4. Conclusions: These study findings indicate that Pep-2, particularly Pep-3 and Pep-4, are involved in tight junction opening as novel absorption enhancers for intestinal delivery of CsA. Full article
(This article belongs to the Special Issue Methods of Potentially Improving Drug Permeation and Bioavailability)
Show Figures

Figure 1

21 pages, 364 KB  
Review
Advancing Obstructive Sleep Apnea Management: Recent Trends from Conventional to Innovative Therapies
by Soo Kyoung Park and Ji Ho Choi
J. Clin. Med. 2025, 14(21), 7586; https://doi.org/10.3390/jcm14217586 - 26 Oct 2025
Viewed by 3332
Abstract
Obstructive sleep apnea (OSA) is a common disorder characterized by recurrent upper airway collapse during sleep, leading to intermittent hypoxemia and sleep fragmentation. Untreated OSA is associated with increased risks of cardiovascular, metabolic, and neurocognitive comorbidities, as well as considerable socioeconomic burden. Positive [...] Read more.
Obstructive sleep apnea (OSA) is a common disorder characterized by recurrent upper airway collapse during sleep, leading to intermittent hypoxemia and sleep fragmentation. Untreated OSA is associated with increased risks of cardiovascular, metabolic, and neurocognitive comorbidities, as well as considerable socioeconomic burden. Positive airway pressure (PAP) remains the gold standard therapy; however, limited long-term adherence underscores the need for alternative, patient-centered approaches. Conventional modalities such as oral appliances, surgery, weight reduction, and positional therapy provide clinical benefits but have variable efficacy and tolerability. Recent advances highlight innovative strategies, including hypoglossal nerve stimulation (HGNS), anti-obesity pharmacotherapy with glucagon-like peptide-1 receptor agonists, and upper airway muscle–targeted agents, which exemplify precision medicine approaches tailored to individual OSA phenotypes. This review synthesizes current evidence on both conventional and emerging therapies, emphasizing the transition from a “one-size-fits-all” model toward integrated, phenotype-driven management aimed at improving outcomes and quality of life for patients with OSA. Full article
(This article belongs to the Special Issue Obstructive Sleep Apnea: Latest Advances and Prospects)
15 pages, 1376 KB  
Article
Casomorphine-10 (CM-10) Peptide Orchestrates Circadian and Neurodevelopmental Gene Clusters via δ-Opioid Receptor Signaling: Insights from Transcriptome Analysis with δ-Opioid Receptor-Expressing HEK293 Cells
by Moe Fukunaga, Shin Watanabe, Kanami Orihara and Naoyuki Yamamoto
Life 2025, 15(10), 1636; https://doi.org/10.3390/life15101636 - 20 Oct 2025
Viewed by 726
Abstract
Background: β-casomorphin-10 (CM-10), a peptide fragment derived from milk casein with the sequence YPFPGPIPNS, has demonstrated notable anxiolytic activity in BALB/c mice. Yet, its cellular responses and mechanistic pathways remain largely uncharacterized. Methods: We performed RNA-seq analysis to profile gene expression changes in [...] Read more.
Background: β-casomorphin-10 (CM-10), a peptide fragment derived from milk casein with the sequence YPFPGPIPNS, has demonstrated notable anxiolytic activity in BALB/c mice. Yet, its cellular responses and mechanistic pathways remain largely uncharacterized. Methods: We performed RNA-seq analysis to profile gene expression changes in δ-opioid receptor-expressing HEK293 cells (DOR-HEK), comparing CM-10-treated and untreated conditions. Results: CM-10 exposure led to differential expression of 1714 genes in DOR-HEK cells, with 34 upregulated (>1.4-fold) (1.9%) and 1680 downregulated (<0.71-fold) (98.1%), based on a predicted p-value threshold of <0.05. Notably, we identified 10 clusters that were associated with reduced cyclic AMP (cAMP) in DOR-HEK cells following CM-10 treatment. These clusters particularly involved genes related to regulatory subunits of cAMP-dependent protein kinases, such as PRKAR2A, cAMP-responsive element-binding pathway, circadian rhythms, such as CLOCK, ARNT1, CRY2, PER1, and PER2, and anxiety and depression, such as NOTCH1, NOTCH2 and ANK2. A network with these selected genes was confirmed by STRING analysis. Conclusions: These findings indicate that CM-10 may activate DOR-mediated signaling by suppressing cAMP levels, implicating a distinct molecular cascade in HEK293 cells. Full article
(This article belongs to the Section Pharmaceutical Science)
Show Figures

Figure 1

18 pages, 789 KB  
Review
Elastin in the Pathogenesis of Abdominal Aortic Aneurysm
by Dunpeng Cai and Shi-You Chen
Cells 2025, 14(20), 1597; https://doi.org/10.3390/cells14201597 - 14 Oct 2025
Viewed by 1226
Abstract
Abdominal aortic aneurysms (AAAs) are progressive, life-threatening vascular disorders characterized by focal dilation of the abdominal aorta due to chronic weakening of the arterial wall. The condition often remains asymptomatic until rupture, which carries mortality rates exceeding 70–85%. Among the various etiological theories [...] Read more.
Abdominal aortic aneurysms (AAAs) are progressive, life-threatening vascular disorders characterized by focal dilation of the abdominal aorta due to chronic weakening of the arterial wall. The condition often remains asymptomatic until rupture, which carries mortality rates exceeding 70–85%. Among the various etiological theories of AAA development, degradation of the extracellular matrix (ECM) has emerged as the most widely accepted paradigm, with the breakdown of elastin representing a central and irreversible hallmark event. Elastin, a highly cross-linked and durable structural protein, provides elasticity and recoil to the aortic wall. In human AAA specimens, reduced elastin content, impaired cross-linking, and extensive fiber fragmentation are consistently observed, while experimental studies across multiple animal models confirm that elastin degradation directly correlates with aneurysm initiation, expansion, and rupture risk. Elastin loss is driven by a complex interplay of proteolytic enzymes coupled with inflammatory cell infiltration and oxidative stress. Furthermore, elastin-derived peptides perpetuate immune cell recruitment and matrix degradation, creating a vicious cycle of wall injury. Genetic and epigenetic factors, including variants in ECM regulators and dysregulation of non-coding RNAs, further modulate elastin homeostasis in AAA pathobiology. Clinically, biomarkers of elastin turnover and elastin-targeted molecular imaging techniques are emerging as tools for risk stratification. Therapeutically, novel strategies aimed at stabilizing elastin fibers, enhancing cross-linking, or delivering drugs directly to sites of elastin damage have shown promise in preclinical models and early translational studies. In parallel, regenerative approaches employing stem cells, exosomes, and bioengineered elastin scaffolds are under development to restore structural integrity. Collectively, these advances underscore the pivotal roles of elastin not only as a structural determinant of aneurysm development but also as a diagnostic and therapeutic target. This review summarizes and integrates recent discoveries on elastin biology in AAA, with a particular emphasis on molecular mechanisms of elastin degradation and the translational potential of elastin-centered interventions for the prevention and treatment of AAA. Full article
(This article belongs to the Special Issue Molecular Pathogenesis of Cardiovascular Diseases)
Show Figures

Figure 1

22 pages, 3487 KB  
Article
Proteomic Profiling of Pre- and Post-Surgery Saliva of Glioblastoma Patients II: A Preliminary Investigation of the Complementary Low Molecular Mass Fraction
by Alexandra Muntiu, Federica Vincenzoni, Diana Valeria Rossetti, Massimo Castagnola, Irene Messana, Federica Iavarone, Andrea Urbani, Giuseppe La Rocca, Alessio Albanese, Alessandro Olivi, Giovanni Sabatino and Claudia Desiderio
Int. J. Mol. Sci. 2025, 26(20), 9995; https://doi.org/10.3390/ijms26209995 - 14 Oct 2025
Viewed by 545
Abstract
This research aimed to analyze the proteomic profile of the low-molecular mass fraction of salivary pools from patients with glioblastoma IDH wild type (GBM) to disclose the small protein and peptide components, including protein fragments, cryptides, and tumor-associated peptides, still lacking specific information [...] Read more.
This research aimed to analyze the proteomic profile of the low-molecular mass fraction of salivary pools from patients with glioblastoma IDH wild type (GBM) to disclose the small protein and peptide components, including protein fragments, cryptides, and tumor-associated peptides, still lacking specific information in the literature, to the best of our knowledge. This fraction, corresponding to the unretained proteome fraction, was obtained by pretreating the acid-soluble fraction of saliva through Filter-Aided Sample Preparation devices with a filter molecular cutoff of 10 kDa. The fraction was analyzed by LC-MS in its entire form, without trypsin pre-digestion, following a top–down approach. Data from the analysis of pre- and post-operative salivary pools from patients with newly diagnosed and recurrent GBM were compared and discussed with data obtained in our previous study on the complementary salivary proteome fraction > 10 kDa analyzed by a bottom–up approach and data from the literature. The results highlighted a panel of GBM-associated peptide fragments from different protein precursors, namely, ANXA1, CFL1, GLUL, PFN1, H2AC12, ACTB, and HBB, which are suggested for further exploration as potential diagnostic and prognostic biomarkers and clinical applications. These findings, although providing only preliminary results on a small scale, offer new insights into the molecular characteristics of GBM tumor and lay the groundwork for further investigations on a large scale using saliva liquid biopsy for biomarker discovery and validation. The aim is to advance precision medicine and improve clinical outcomes in GBM, one of the most aggressive brain tumors with a poor prognosis, for which early diagnosis and monitoring of treatment response remain significant challenges. Full article
(This article belongs to the Special Issue 25th Anniversary of IJMS: Updates and Advances in Molecular Oncology)
Show Figures

Graphical abstract

16 pages, 4288 KB  
Article
Peptide Mapping for Sequence Confirmation of Therapeutic Proteins and Recombinant Vaccine Antigens by High-Resolution Mass Spectrometry: Software Limitations, Pitfalls, and Lessons Learned
by Mateusz Dobrowolski, Małgorzata Urbaniak and Tadeusz Pietrucha
Int. J. Mol. Sci. 2025, 26(20), 9962; https://doi.org/10.3390/ijms26209962 - 13 Oct 2025
Viewed by 1195
Abstract
Peptide mapping is a well-established method for confirming the identity of therapeutic proteins as part of batch release testing and product characterization for regulatory filings. Traditionally based on enzymatic digestion followed by reversed-phase liquid chromatography and UV detection, the method has evolved with [...] Read more.
Peptide mapping is a well-established method for confirming the identity of therapeutic proteins as part of batch release testing and product characterization for regulatory filings. Traditionally based on enzymatic digestion followed by reversed-phase liquid chromatography and UV detection, the method has evolved with technological advancements to incorporate mass spectrometry (MS), enabling more detailed structural insights. Residue-level confirmation of amino acid sequences requires MS/MS fragmentation, which produces large amounts of data that must be processed using specialized software. In regulated environments, the use of academic algorithms is often limited by validation requirements, making it necessary to rely on commercially approved tools, although their built-in scoring systems have limitations that can affect sequence assignment accuracy. Here, we present representative examples of incorrect peptide assignments generated by commercial software. In antibody sequence analysis, misidentifications resulted from isobaric and near-isobaric dipeptides (e.g., SA vs. GT). Additional examples from the analysis of SARS-CoV-2 spike protein variants revealed software-induced artifacts, including artificial succinylation of aspartic acid residues to compensate for sequence mismatches, and incorrect deamidation site assignments due to misinterpretation of isotopic peaks. These findings underscore the necessity for expert manual review of MS/MS data, even when using validated commercial platforms, and highlight the molecular challenges in distinguishing true sequence variants from software-driven artifacts. Full article
(This article belongs to the Section Biochemistry)
Show Figures

Figure 1

16 pages, 3680 KB  
Article
Hsp70 Peptides Induce TREM-1-Dependent and TREM-1-Independent Activation of Cytotoxic Lymphocytes
by Daria M. Yurkina, Elena A. Romanova, Aleksandr S. Chernov, Irina S. Gogleva, Anna V. Tvorogova, Alexey V. Feoktistov, Rustam H. Ziganshin, Denis V. Yashin and Lidia P. Sashchenko
Int. J. Mol. Sci. 2025, 26(19), 9750; https://doi.org/10.3390/ijms26199750 - 7 Oct 2025
Viewed by 652
Abstract
The novel data show that the Hsp70 protein is a potent activator of the immune system. Using limited trypsinolisis, we have identified the epitopes of Hsp70 responsible for TREM-1-dependent and TREM-1-independent cytotoxicity. The 11aa N9 peptide (AMTKDNNLLGR) contains nine amino acids that correspond [...] Read more.
The novel data show that the Hsp70 protein is a potent activator of the immune system. Using limited trypsinolisis, we have identified the epitopes of Hsp70 responsible for TREM-1-dependent and TREM-1-independent cytotoxicity. The 11aa N9 peptide (AMTKDNNLLGR) contains nine amino acids that correspond to the amino acid sequence of the known TKD peptide. Also, like TKD, this peptide does not interact with the TREM-1 receptor but activates CD94+ NK cells that kill tumor cells by secreting granzymes and inducing apoptosis. The 16aa peptide N7 (SDNQPGVLIQVYEGEK) interacts with the TREM-1 receptor and induces the activation of NK cells and cytotoxic T lymphocytes at different time points. T-lymphocytes activated by this peptide induce two alternative processes of cell death in HLA-negative tumor cells, apoptosis and necroptosis, through the interaction of the FasL lymphocyte with the Fas receptor of the tumor cell. A shortened fragment of this peptide, N7.1 (SDNQPGVL), has been identified that inhibits the interaction of TREM-1 with its ligands. This peptide has shown protective effects in the development of sepsis in mice. The results obtained can be used in antitumor and anti-inflammation therapy. Full article
Show Figures

Graphical abstract

Back to TopTop