Sign in to use this feature.

Years

Between: -

Subjects

remove_circle_outline
remove_circle_outline
remove_circle_outline
remove_circle_outline
remove_circle_outline
remove_circle_outline
remove_circle_outline
remove_circle_outline
remove_circle_outline

Journals

remove_circle_outline
remove_circle_outline
remove_circle_outline
remove_circle_outline
remove_circle_outline

Article Types

Countries / Regions

remove_circle_outline
remove_circle_outline
remove_circle_outline
remove_circle_outline
remove_circle_outline
remove_circle_outline
remove_circle_outline

Search Results (1,129)

Search Parameters:
Keywords = fractional derivative operator

Order results
Result details
Results per page
Select all
Export citation of selected articles as:
44 pages, 6460 KB  
Article
Experimental Investigation of Conventional and Advanced Control Strategies for Mini Drone Altitude Regulation with Energy-Aware Performance Analysis
by Barnabás Kiss, Áron Ballagi and Miklós Kuczmann
Machines 2026, 14(1), 98; https://doi.org/10.3390/machines14010098 - 14 Jan 2026
Abstract
The energy efficiency and hover stability of unmanned aerial vehicles are critical factors, since improper battery utilization and unstable control are major sources of operational failures and accidents. The proportional–integral–derivative (PID) controller, which is applied in approximately 97% of multirotor unmanned aerial vehicle [...] Read more.
The energy efficiency and hover stability of unmanned aerial vehicles are critical factors, since improper battery utilization and unstable control are major sources of operational failures and accidents. The proportional–integral–derivative (PID) controller, which is applied in approximately 97% of multirotor unmanned aerial vehicle (UAV) systems, is widely used due to its simplicity; however, it is sensitive to external disturbances and often fails to ensure optimal energy utilization, resulting in reduced flight time. Therefore, the experimental investigation of advanced control methods in a real physical environment is well justified. The objective of the present research is the comparative evaluation of seven control strategies—PID, linear quadratic controller with integral action (LQI), model predictive control (MPC), sliding mode control (SMC), backstepping control, fractional-order PID (FOPID), and H∞ control—using a single-degree-of-freedom drone test platform in a MATLAB R2023b-Arduino hardware-in-the-loop (HIL) environment. Although the theoretical advantages and model-based results of the aforementioned control methods are well documented, the number of real-time comparative HIL experiments conducted under identical physical conditions remains limited. Consequently, only a small amount of unified and directly comparable experimental data is available regarding the performance of different controllers. The measurements were performed at a reference height of 120 mm under disturbance-free conditions and under wind loading with a velocity of 10 km/h applied at an angle of 45°. The controller performance was evaluated based on hover accuracy, settling time, overshoot, and real-time measured power consumption. The results indicate that modern control strategies provide significantly improved energy efficiency and faster stabilization compared to the PID controller in both disturbance-free and wind-loaded test scenarios. The investigations confirm that several advanced controllers can be applied more effectively than the PID controller to enhance hover stability and reduce energy consumption. Full article
(This article belongs to the Section Robotics, Mechatronics and Intelligent Machines)
Show Figures

Figure 1

24 pages, 1140 KB  
Article
Pre-Operational Validation of a Deviation-Ready QMS for Source Plasma Centers: Readiness Metrics and Hematology Supply Implications
by Ankush U. Patel, Ryan McDougall and Samir Atiya
LabMed 2026, 3(1), 2; https://doi.org/10.3390/labmed3010002 - 14 Jan 2026
Abstract
Source plasma centers sustain hematology therapeutics by safeguarding testing, traceability, and cold-chain integrity before fractionation. Despite regulatory requirements (21 CFR 606/640; EU Directive 2005/62/EC), published pre-operational validation frameworks demonstrating deviation-readiness before first collections remain sparse. We conducted a simulation-based pre-operational validation of an [...] Read more.
Source plasma centers sustain hematology therapeutics by safeguarding testing, traceability, and cold-chain integrity before fractionation. Despite regulatory requirements (21 CFR 606/640; EU Directive 2005/62/EC), published pre-operational validation frameworks demonstrating deviation-readiness before first collections remain sparse. We conducted a simulation-based pre-operational validation of an electronic quality management system (eQMS) with an Incident → Deviation → Corrective Action and Preventive Action (CAPA) pathway at a new source plasma center, performing 20 chairside mock runs, 3 freezer-alarm drills, and a document-control stress test. Primary endpoints were anomaly rate, alarm-response time relative to a 15 min service-level agreement (SLA), and deviation-closure SLA compliance. Analyses were descriptive and designed to demonstrate system functionality, not long-term process stability. Minor anomalies occurred in 6/20 mock runs (30.0%; 95% CI 11.9–54.3); no major/critical events were observed (0/20; 95% CI 0–16.8). Deviation-closure SLAs were met in 6/6 tests (100%; 95% CI 54.1–100). Alarm-response times averaged 7.0 min (SD 1.0; range 6–8 min; 95% CI 4.5–9.5), and all drills met the 15 min vendor SLA, illustrating a preliminary readiness margin (Cpu ≈ 2.7) rather than a statistically stable capability estimate. Simulation-based pre-operational validation produced inspection-ready documentation and quantitative acceptance criteria aligned to U.S./EU expectations, supporting reproducible multi-site deployment. By protecting cold-chain integrity and traceability before first collections, the validated QMS helps preserve supply reliability for plasma-derived therapeutics central to hematology care and establishes the measurement infrastructure for post-operational performance validation. Full article
(This article belongs to the Special Issue Laboratory Medicine in Hematology)
Show Figures

Graphical abstract

28 pages, 647 KB  
Article
A Generalized Fractional Legendre-Type Differential Equation Involving the Atangana–Baleanu–Caputo Derivative
by Muath Awadalla and Dalal Alhwikem
Fractal Fract. 2026, 10(1), 54; https://doi.org/10.3390/fractalfract10010054 - 13 Jan 2026
Abstract
This paper introduces a fractional generalization of the classical Legendre differential equation based on the Atangana–Baleanu–Caputo (ABC) derivative. A novel fractional Legendre-type operator is rigorously defined within a functional framework of continuously differentiable functions with absolutely continuous derivatives. The associated initial value problem [...] Read more.
This paper introduces a fractional generalization of the classical Legendre differential equation based on the Atangana–Baleanu–Caputo (ABC) derivative. A novel fractional Legendre-type operator is rigorously defined within a functional framework of continuously differentiable functions with absolutely continuous derivatives. The associated initial value problem is reformulated as an equivalent Volterra integral equation, and existence and uniqueness of classical solutions are established via the Banach fixed-point theorem, supported by a proved Lipschitz estimate for the ABC derivative. A constructive solution representation is obtained through a Volterra–Neumann series, explicitly revealing the role of Mittag–Leffler functions. We prove that the fractional solutions converge uniformly to the classical Legendre polynomials as the fractional order approaches unity, with a quantitative convergence rate of order O(1α) under mild regularity assumptions on the Volterra kernel. A fully reproducible quadrature-based numerical scheme is developed, with explicit kernel formulas and implementation algorithms provided in appendices. Numerical experiments for the quadratic Legendre mode confirm the theoretical convergence and illustrate the smooth interpolation between fractional and classical regimes. An application to time-fractional diffusion in spherical coordinates demonstrates that the operator arises naturally in physical models, providing a mathematically consistent tool for extending classical angular analysis to fractional settings with memory. Full article
14 pages, 330 KB  
Article
Comprehensive Subfamilies of Bi-Univalent Functions Involving a Certain Operator Subordinate to Generalized Bivariate Fibonacci Polynomials
by Ibtisam Aldawish, Hari M. Srivastava, Sheza M. El-Deeb and Tamer M. Seoudy
Mathematics 2026, 14(2), 292; https://doi.org/10.3390/math14020292 - 13 Jan 2026
Viewed by 12
Abstract
This paper introduces novel subfamilies of analytic and bi-univalent functions in Ω=ςC:|ς|<1, defined by applying a linear operator associated with the Mittag–Leffler function and requiring subordination to domains related to generalized bivariate [...] Read more.
This paper introduces novel subfamilies of analytic and bi-univalent functions in Ω=ςC:|ς|<1, defined by applying a linear operator associated with the Mittag–Leffler function and requiring subordination to domains related to generalized bivariate Fibonacci polynomials. The proposed framework provides a unified treatment that generalizes numerous earlier studies by incorporating parameters controlling both the operator’s fractional calculus features and the domain’s combinatorial geometry. For these subfamilies, we establish initial coefficient bounds (d2, d3) and solve the Fekete–Szegö problem (d3ξd22). The derived inequalities are interesting, and their proofs leverage the intricate interplay between the series expansions of the Mittag–Leffler function and the generating function of the Fibonacci polynomials. By specializing the parameters governing the operator and the polynomial domain, we show how our main theorems systematically recover and extend a wide range of known results from the literature, thereby demonstrating the generality and unifying power of our approach. Full article
(This article belongs to the Special Issue Current Topics in Geometric Function Theory, 2nd Edition)
26 pages, 3417 KB  
Article
Optimal Fractional Order PID Controller Design for Hydraulic Turbines Using a Multi-Objective Imperialist Competitive Algorithm
by Mohamed Nejlaoui, Abdullah Alghafis and Nasser Ayidh Alqahtani
Fractal Fract. 2026, 10(1), 46; https://doi.org/10.3390/fractalfract10010046 - 11 Jan 2026
Viewed by 81
Abstract
This paper introduces a novel approach for designing a Fractional Order Proportional-Integral-Derivative (FOPID) controller for the Hydraulic Turbine Regulating System (HTRS), aiming to overcome the challenge of tuning its five complex parameters (Kp,Ki,Kd, λ [...] Read more.
This paper introduces a novel approach for designing a Fractional Order Proportional-Integral-Derivative (FOPID) controller for the Hydraulic Turbine Regulating System (HTRS), aiming to overcome the challenge of tuning its five complex parameters (Kp,Ki,Kd, λ and μ). The design is formulated as a multi-objective optimization problem, minimized using the Multi-Objective Imperialist Competitive Algorithm (MOICA). The goal is to minimize two key transient performance metrics: the Integral of Squared Error (ISE) and the Integral of the Time Multiplied Squared Error (ITSE). MOICA efficiently generates a Pareto-front of non-dominated solutions, providing control system designers with diverse trade-off options. The resulting optimal FOPID controller demonstrated superior robustness when evaluated against simulated variations in key HTRS parameters (mg, eg and Tw). Comparative simulations against an optimally tuned integer-order PID and established literature methods (FOPID-GA, FOPID-MOPSO and FOPID-MOHHO) confirm the enhanced dynamic response and stable operation of the MOICA-based FOPID. The MOICA-tuned FOPID demonstrated superior performance for Setpoint Tracking, achieving up to a 26% faster settling speed (ITSE) and an 8% higher accuracy (ISE). Furthermore, for Disturbance Rejection, it showed enhanced robustness, leading to up to a 23% quicker recovery speed (ITSE) and an 18.9% greater error suppression (ISE). Full article
(This article belongs to the Section Engineering)
Show Figures

Figure 1

23 pages, 1537 KB  
Article
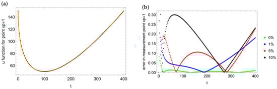
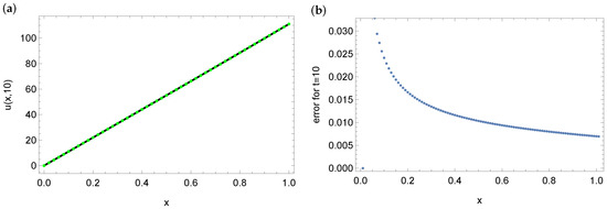
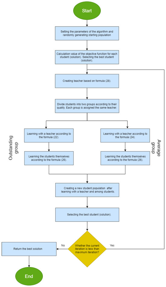
An Inverse Problem for a Fractional Space–Time Diffusion Equation with Fractional Boundary Condition
by Rafał Brociek, Agata Wajda, Christian Napoli, Giacomo Capizzi and Damian Słota
Entropy 2026, 28(1), 81; https://doi.org/10.3390/e28010081 - 10 Jan 2026
Viewed by 108
Abstract
This article presents an algorithm for solving the direct and inverse problem for a model consisting of a fractional differential equation with non-integer order derivatives with respect to time and space. The Caputo derivative was taken as the fractional derivative with respect to [...] Read more.
This article presents an algorithm for solving the direct and inverse problem for a model consisting of a fractional differential equation with non-integer order derivatives with respect to time and space. The Caputo derivative was taken as the fractional derivative with respect to time, and the Riemann–Liouville derivative in the case of space. On one of the boundaries of the considered domain, a fractional boundary condition of the third kind was adopted. In the case of the direct problem, a differential scheme was presented, and a metaheuristic optimization algorithm, namely the Group Teaching Optimization Algorithm (GTOA), was used to solve the inverse problem. The article presents numerical examples illustrating the operation of the proposed methods. In the case of inverse problem, a function occurring in the fractional boundary condition was identified. The presented approach can be an effective tool for modeling the anomalous diffusion phenomenon. Full article
(This article belongs to the Special Issue Inverse Problems: Advanced Methods and Innovative Applications)
Show Figures

Figure 1

17 pages, 2688 KB  
Article
Research on TID Controller Design for Fractional-Order Time-Delay Systems
by Jinyuan Zhang, Ling Zhang, Zhisheng Liang and Rongnian Tang
Appl. Sci. 2026, 16(2), 727; https://doi.org/10.3390/app16020727 - 10 Jan 2026
Viewed by 102
Abstract
Fractional-order time-delay systems boast better dynamic performance than integer-order ones in optimally controlling industrial design objects. However, in lack of commendable methodologies, designing proper controllers for these systems confronts a plurality of challenges. This study puts forth an innovative design approach that merges [...] Read more.
Fractional-order time-delay systems boast better dynamic performance than integer-order ones in optimally controlling industrial design objects. However, in lack of commendable methodologies, designing proper controllers for these systems confronts a plurality of challenges. This study puts forth an innovative design approach that merges frequency-domain analysis with time-domain optimization concepts, so that fractional-order Tilt-Integral-Derivative (TID) controllers can be acquired. To pursue a stable control system loop, the tilted and integral gains of fractional-order TID controllers are identified as per frequency-domain specifications, including gain crossover frequency and phase margin. In light of these specifications (e.g., the integral of time-weighted absolute error (ITAE)), the differential gain and fractional-order operator λ of the controller are determined, which accomplishes a desirable dynamic performance in the time domain. This article expounds on the procedure of how to develop the proposed fractional-order TID controller and furnishes illustrative examples for the research steps. As manifested by the simulation results, the proposed controller dramatically upgrades the control performance of the system in contrast to conventional PID, FOPI, and FOPID controllers. Moreover, it outperforms PID and fuzzy PID in terms of responding to the demand variations in step signals. Full article
(This article belongs to the Special Issue Automation and Control Systems Technology in Industry)
Show Figures

Figure 1

19 pages, 3913 KB  
Article
Gut Microbiota-Derived Metabolite and Heart Failure with Reduced Ejection Fraction (HFrEF): Elevated Trimethylamine N-Oxide (TMAO) as a Potential Biomarker
by Sheh Wen Kuan, Wei Leik Ng, Alexander Loch, Kek Heng Chua, Kim-Kee Tan and Boon Pin Kee
Int. J. Mol. Sci. 2026, 27(2), 703; https://doi.org/10.3390/ijms27020703 - 9 Jan 2026
Viewed by 169
Abstract
Gut-derived metabolites, particularly trimethylamine N-oxide (TMAO), have been implicated in the pathophysiology of heart failure (HF). This study investigated the associations between TMAO, cardiac function, and clinical parameters to evaluate TMAO’s potential as a biomarker for heart failure with reduced ejection fraction (HFrEF). [...] Read more.
Gut-derived metabolites, particularly trimethylamine N-oxide (TMAO), have been implicated in the pathophysiology of heart failure (HF). This study investigated the associations between TMAO, cardiac function, and clinical parameters to evaluate TMAO’s potential as a biomarker for heart failure with reduced ejection fraction (HFrEF). Forty HFrEF patients and forty-one matched healthy controls were recruited for serum TMAO quantification using enzyme-linked immunosorbent assay (ELISA). Associations were examined using Spearman correlation and regression models. TMAO levels were significantly elevated in HFrEF patients (3.64 µM [IQR 3.00–4.31]) compared with controls (1.22 µM [IQR 0.92–2.36]) (p < 0.05). Elevated TMAO correlated with impaired cardiac structural and functional parameters, as well as lower serum albumin. Multinomial regression revealed that both TMAO (OR 1.83, 95% CI 1.04–3.23, p = 0.036; OR 2.05, 95% CI 1.18–3.57, p = 0.010, respectively) and albumin (OR 0.56, 95% CI 0.36–0.89, p = 0.015; OR 0.61, 95% CI 0.39–0.93, p = 0.022, respectively) were independently associated with HFrEF severity, showing significant correlations in both mildly (EF 30–40%) and moderately (20–30%) reduced EF groups. Receiver operating characteristic (ROC) analyses showed that TMAO had good discriminative ability for HFrEF (AUC = 0.853), and it improved when combined with clinical covariates (AUC = 0.967), supporting its role as a potential biomarker. These findings support integrating this gut-derived metabolite and nutritional marker into HFrEF risk stratification frameworks. Full article
Show Figures

Figure 1

16 pages, 7986 KB  
Article
Transfer Learning Fractional-Order Recurrent Neural Network for MPPT Under Weak PV Generation Conditions
by Umair Hussan, Mudasser Hassan, Umar Farooq, Huaizhi Wang and Muhammad Ahsan Ayub
Fractal Fract. 2026, 10(1), 41; https://doi.org/10.3390/fractalfract10010041 - 8 Jan 2026
Viewed by 167
Abstract
Photovoltaic generation systems (PVGSs) face significant efficiency challenges under partial shading conditions and rapidly changing irradiance due to the limitations of conventional maximum power point tracking (MPPT) methods. To address these challenges, this paper proposes a Transfer Learning-based Fractional-Order Recurrent Neural Network (TL-FRNN) [...] Read more.
Photovoltaic generation systems (PVGSs) face significant efficiency challenges under partial shading conditions and rapidly changing irradiance due to the limitations of conventional maximum power point tracking (MPPT) methods. To address these challenges, this paper proposes a Transfer Learning-based Fractional-Order Recurrent Neural Network (TL-FRNN) for robust global maximum power point (GMPP) tracking across diverse operating conditions. The incorporation of fractional-order dynamics introduces long-term memory and non-local behavior, enabling smoother state evolution and improved discrimination between local and global maxima, particularly under weak and partially shaded conditions. The proposed approach leverages Caputo fractional derivatives with Grünwald–Letnikov approximation to capture the history-dependent behavior of PVGSs while implementing a parameter-partitioning strategy that separates shared features from task-specific parameters. The architecture employs a multi-head design with GMPP regression and partial shading classification capabilities, trained through a two-stage process of pretraining on general PV data followed by efficient fine-tuning on target systems with limited site-specific data. The TL-FRNN achieved 99.2% tracking efficiency with 98.7% GMPP detection accuracy, reducing convergence time by 53% compared to state-of-the-art alternatives while requiring 72% less retraining time through transfer learning. This approach represents a significant advancement in adaptive, intelligent MPPT control for real-world photovoltaic energy-harvesting systems. Full article
Show Figures

Figure 1

51 pages, 4344 KB  
Review
Mechanistic Pathways and Product Selectivity in Pyrolysis of PE, PP and PVC: A Foundation for Applied Chemistry in Europe
by Tim Tetičkovič, Dušan Klinar, Klavdija Rižnar and Darja Pečar
Molecules 2026, 31(2), 202; https://doi.org/10.3390/molecules31020202 - 6 Jan 2026
Viewed by 444
Abstract
Plastic streams dominated by polyethylene (PE) including PE HD/MD (High Density/Medium Density) and PE LD/LLD (Low Density/Linear Low Density), polypropylene (PP), and polyvinyl chloride (PVC) across Europe demand a design framework that links synthesis with end of life reactivity, supporting circular economic goals [...] Read more.
Plastic streams dominated by polyethylene (PE) including PE HD/MD (High Density/Medium Density) and PE LD/LLD (Low Density/Linear Low Density), polypropylene (PP), and polyvinyl chloride (PVC) across Europe demand a design framework that links synthesis with end of life reactivity, supporting circular economic goals and European Union waste management targets. This work integrates polymerization derived chain architecture and depolymerization mechanisms to guide selective valorization of commercial plastic wastes in the European context. Catalytic topologies such as Bronsted or Lewis acidity, framework aluminum siting, micro and mesoporosity, initiators, and strategies for process termination are evaluated under relevant variables including temperature, heating rate, vapor residence time, and pressure as encountered in industrial practice throughout Europe. The analysis demonstrates that polymer chain architecture constrains reaction pathways and attainable product profiles, while additives, catalyst residues, and contaminants in real waste streams can shift radical populations and observed selectivity under otherwise similar operating windows. For example, strong Bronsted acidity and shape selective micropores favor the formation of C2 to C4 olefins and Benzene, Toluene, and Xylene (BTX) aromatics, while weaker acidity and hierarchical porosity help preserve chain length, resulting in paraffinic oils and waxes. Increasing mesopore content shortens contact times and limits undesired secondary cracking. The use of suitable initiators lowers the energy threshold and broadens processing options, whereas diffusion management and surface passivation help reduce catalyst deactivation. In the case of PVC, continuous hydrogen chloride removal and the use of basic or redox co catalysts or ionic liquids reduce the dehydrochlorination temperature and improve fraction purity. Staged dechlorination followed by subsequent residue cracking is essential to obtain high quality output and prevent the release of harmful by products within European Union approved processes. Framing process design as a sequence that connects chain architecture, degradation chemistry, and operating windows supports mechanistically informed selection of catalysts, severity, and residence time, while recognizing that reported selectivity varies strongly with reactor configuration and feed heterogeneity and that focused comparative studies are required to validate quantitative structure to selectivity links. In European post consumer sorting chains, PS and PC are frequently handled as separate fractions or appear in residues with distinct processing routes, therefore they are not included in the polymer set analyzed here. Polystyrene and polycarbonate are outside the scope of this review because they are commonly handled as separate fractions and are typically optimized toward different product slates than the gas, oil, and wax focused pathways emphasized here. Full article
(This article belongs to the Special Issue Applied Chemistry in Europe, 2nd Edition)
Show Figures

Graphical abstract

13 pages, 1261 KB  
Article
The Self-Adjoint Fractional Heun Operator and Its Spectral Properties
by Muath Awadalla
Mathematics 2026, 14(2), 204; https://doi.org/10.3390/math14020204 - 6 Jan 2026
Viewed by 154
Abstract
This paper introduces a rigorously defined fractional Heun operator constructed through a symmetric composition of left and right Riemann–Liouville fractional derivatives. By deriving a compatible fractional Pearson-type equation, a new weight function and Hilbert space setting are established, ensuring the operator’s self-adjointness under [...] Read more.
This paper introduces a rigorously defined fractional Heun operator constructed through a symmetric composition of left and right Riemann–Liouville fractional derivatives. By deriving a compatible fractional Pearson-type equation, a new weight function and Hilbert space setting are established, ensuring the operator’s self-adjointness under natural fractional boundary conditions. Within this framework, we prove the existence of a real, discrete spectrum and demonstrate that the corresponding eigenfunctions form a complete orthogonal system in Lωα2(a,b). The central theoretical result shows that the fractional eigenpairs (λn(α),un(α)) converge continuously to their classical Heun counterparts (λn(1),un(1)) as α1. This provides a rigorous analytic bridge between fractional and classical spectral theories. A numerical study based on the fractional Legendre case confirms the predicted self-adjointness and spectral convergence, illustrating the smooth deformation of the classical eigenfunctions into their fractional counterparts. The results establish the fractional Heun operator as a mathematically consistent generalization capable of generating new families of orthogonal fractional functions. Full article
Show Figures

Figure 1

32 pages, 6873 KB  
Article
Predicting Defluidization in Fluidized Bed Conversion: From Plastics Pyrolysis to Biomass Combustion via Surface Coating Models
by Kaicheng Chen, Zhongyi Li, Evangelos Tsotsas and Andreas Bück
Energies 2026, 19(1), 252; https://doi.org/10.3390/en19010252 - 2 Jan 2026
Viewed by 255
Abstract
In fluidized bed conversion processes such as pyrolysis and combustion, defluidization mainly arises from particle agglomeration, which originates from the surface coating of primary bed materials (e.g., sand) by partially liquefied feedstock components, e.g., plastics or biomass. For reliable operation, the probability of [...] Read more.
In fluidized bed conversion processes such as pyrolysis and combustion, defluidization mainly arises from particle agglomeration, which originates from the surface coating of primary bed materials (e.g., sand) by partially liquefied feedstock components, e.g., plastics or biomass. For reliable operation, the probability of occurrence of defluidization must be quantifiable. However, existing models are either computationally expensive or difficult to transfer across feedstocks with different rheological behaviors. Furthermore, such transferability challenges are particularly pronounced in technically relevant systems involving liquefied components, such as molten polymers and ash-derived silicate melts. In this study, we propose two new coating approaches: (i) a simplified full coating model, where a fraction of bed particles is directly assumed to be fully covered upon feed introduction, and (ii) a partial coating model, where only local surface regions of particles are coated. The proposed models are implemented within a Monte Carlo framework and validated against experimental data reported in the literature for polyethylene and polypropylene pyrolysis as well as for wheat straw combustion. Across all cases, the model predictions capture the experimentally observed defluidization behavior reported in reference studies (e.g., with coefficients of determination of R2=0.912 for the polymer series and R2=0.917 for the wheat straw series). Beyond model validation, several model-based analyses and discussions are further conducted based on the characteristics of the proposed framework. Overall, the developed methodology provides a generalized basis for analyzing coating-driven defluidization across polymers and biomass, with potential extensions to co-pyrolysis, co-gasification, and other thermochemical conversion processes. Full article
Show Figures

Figure 1

12 pages, 1016 KB  
Article
Application of Fractional-Order Differential Operators for Enhanced Electromagnetic Field Modeling in Electrical Devices and Electromechanical Systems
by Andrzej Zawadzki
Energies 2026, 19(1), 247; https://doi.org/10.3390/en19010247 - 1 Jan 2026
Viewed by 239
Abstract
Accurate mapping of electromagnetic field distributions is crucial in the analysis and design of electromechanical devices such as electric machines. Fractional calculus is a tool currently under development that allows classical models to be generalized by introducing fractional-order operators. This paper presents a [...] Read more.
Accurate mapping of electromagnetic field distributions is crucial in the analysis and design of electromechanical devices such as electric machines. Fractional calculus is a tool currently under development that allows classical models to be generalized by introducing fractional-order operators. This paper presents a theoretical framework for writing fractional-order differential operators in cylindrical and spherical coordinate systems by formulating fractional Lamé coefficients. The proposed approach allows for the consistent use of fractional derivatives in geometries commonly used in electromagnetic field modeling. Analytical examples illustrate the behavior of the derived operators and their consistency with the classical case for integer-order derivatives. The obtained results provide a theoretical basis for further research on field models using non-integer-order calculus and may in the future support the development of alternative methods for describing selected electromagnetic phenomena. Full article
Show Figures

Figure 1

28 pages, 2154 KB  
Article
Towards Zero-Waste Valorization of African Catfish By-Products Through Integrated Biotechnological Processing and Life Cycle Assessment
by Orsolya Bystricky-Berezvai, Miroslava Kovářová, Daniel Kašík, Ondřej Rudolf, Robert Gál, Jana Pavlačková and Pavel Mokrejš
Gels 2026, 12(1), 45; https://doi.org/10.3390/gels12010045 - 1 Jan 2026
Viewed by 344
Abstract
African catfish (Clarias gariepinus, AC) is one of the most widely farmed freshwater fish species in Central Europe. Processing operations generate up to 55% by-products (BPs), predominantly carcasses rich in proteins, lipids, and minerals. This study develops a comprehensive valorization process [...] Read more.
African catfish (Clarias gariepinus, AC) is one of the most widely farmed freshwater fish species in Central Europe. Processing operations generate up to 55% by-products (BPs), predominantly carcasses rich in proteins, lipids, and minerals. This study develops a comprehensive valorization process for ACBPs to recover gelatin, protein hydrolysate, fish oil, and pigments. The processing protocol consisted of sequential washing, oil extraction, demineralization, and biotechnological treatment to disrupt the collagen quaternary structure. A two-factor experimental design was employed to optimize the processing conditions. The factors included the extraction temperatures of the first (35–45 °C) and second fraction (50–60 °C). We hypothesized that enzymatic conditioning, combined with sequential hot-water extraction, would yield gelatin with properties comparable to those of mammalian- and fish-derived gelatins, while enabling a near-zero-waste process. The integrated process yielded 18.2 ± 1.2% fish oil, 9.8 ± 2.1% protein hydrolysate, 1.7 ± 0.7% pigment extract, and 25.3–37.8% gelatin. Optimal conditions (35 °C/60 °C) produced gelatin with gel strength of 168.8 ± 3.6 Bloom, dynamic viscosity of 2.48 ± 0.02 mPa·s, and yield of 34.76 ± 1.95%. Life cycle assessment (LCA) identified two primary environmental hotspots: water consumption and energy demand. This near-zero-waste biorefinery demonstrates the potential for comprehensive valorization of aquaculture BPs into multiple value-added bioproducts. Full article
(This article belongs to the Special Issue Advanced Gels in the Food System)
Show Figures

Figure 1

18 pages, 296 KB  
Article
Parameterized Anti-Periodic Problems: Existence and Ulam-Hyers Stability for Fractional p(t)-Laplacian Langevin Equations
by Fangfang Hu, Weimin Hu and Xiaoxiao Cui
Axioms 2026, 15(1), 33; https://doi.org/10.3390/axioms15010033 - 1 Jan 2026
Viewed by 162
Abstract
This paper investigates a novel class of fractional Langevin equations, which introduces a time-varying p(t)-Laplacian operator and parameterized anti-periodic boundary conditions. This approach overcomes the limitations of traditional models characterized by constant diffusion exponents and fixed boundary locations. Under non-compactness conditions, the existence [...] Read more.
This paper investigates a novel class of fractional Langevin equations, which introduces a time-varying p(t)-Laplacian operator and parameterized anti-periodic boundary conditions. This approach overcomes the limitations of traditional models characterized by constant diffusion exponents and fixed boundary locations. Under non-compactness conditions, the existence of solutions is established by applying Schaefer’s fixed-point theorem, which significantly relaxes the conventional constraints on the nonlinear term. Moreover, by imposing a Lipschitz condition on the nonlinear term, a Ulam–Hyers-type stability criterion for the coupled system is derived. This work not only extends the relevant stability theory but also provides a rigorous theoretical foundation for error control in practical applications. The effectiveness of the theoretical results is validated through numerical examples. Full article
Back to TopTop