Sign in to use this feature.

Years

Between: -

Subjects

remove_circle_outline
remove_circle_outline
remove_circle_outline
remove_circle_outline
remove_circle_outline
remove_circle_outline
remove_circle_outline
remove_circle_outline
remove_circle_outline

Journals

remove_circle_outline
remove_circle_outline
remove_circle_outline
remove_circle_outline
remove_circle_outline
remove_circle_outline
remove_circle_outline
remove_circle_outline
remove_circle_outline
remove_circle_outline
remove_circle_outline
remove_circle_outline
remove_circle_outline
remove_circle_outline

Article Types

Countries / Regions

remove_circle_outline
remove_circle_outline
remove_circle_outline
remove_circle_outline
remove_circle_outline
remove_circle_outline

Search Results (754)

Search Parameters:
Keywords = formalized organization

Order results
Result details
Results per page
Select all
Export citation of selected articles as:
16 pages, 244 KB  
Article
A Legal Analysis of Austria’s Cooperation Model for Interreligious and Religious Education in the School Context
by Michael Kramer
Religions 2025, 16(10), 1273; https://doi.org/10.3390/rel16101273 - 5 Oct 2025
Abstract
This article examines the legal and practical dimensions of religious education (RE) in Austria with a particular focus on interreligious education as an emerging pedagogical and societal response to increasing religious and cultural diversity. It begins by situating the discussion within Austria’s historical [...] Read more.
This article examines the legal and practical dimensions of religious education (RE) in Austria with a particular focus on interreligious education as an emerging pedagogical and societal response to increasing religious and cultural diversity. It begins by situating the discussion within Austria’s historical and constitutional framework, in which RE is governed as a res mixta—a joint responsibility shared between the state and legally recognized churches and religious societies (CRSs). The analysis highlights how this model of power-sharing is enshrined in both constitutional and ordinary legislation, granting CRSs extensive autonomy in the organization, content, and supervision of denominational RE. Despite the absence of explicit legal provisions for interreligious education, the article demonstrates that interreligious teaching practices can be implemented through cooperative arrangements between CRSs, particularly when aligned with national educational goals and international commitments to tolerance, religious freedom, and other human rights. It further analyses curricular references to interreligiosity across various denominational RE programs and discusses the institutional potential for integrating interreligious competencies into teacher training and school practice. Drawing on the example of the project Integration through Interreligious Education at the University Graz, a cooperative initiative between the Catholic Church and the Islamic Religious Society in Austria (IGGÖ) from 2017 to 2023, the article outlines how interreligious education was legally contextualized and contractually formalized. The article concludes that interreligious education, though legally unregulated, is both feasible and desirable within Austria’s current legal and educational framework. It calls for greater normative clarity and policy support to ensure the sustainability and broader implementation of such models, which foster mutual understanding and peaceful coexistence in a pluralistic society. Full article
24 pages, 1008 KB  
Article
A New Approach in Detecting Symmetrical Properties of the Role of Media in the Development of Key Competencies for Labor Market Positioning using Fuzzy AHP
by Aleksandra Penjišević, Branislav Sančanin, Ognjen Bakmaz, Maja Mladenović, Branislav M. Ranđelović and Dušan J. Simjanović
Symmetry 2025, 17(10), 1645; https://doi.org/10.3390/sym17101645 - 3 Oct 2025
Abstract
The result of accelerated development and technological progress is manifested through numerous changes in the labor market, primarily concerning the competencies of future employees. Many of those competencies have symmetrical character. The determinants that may influence the development of specific competencies are variable [...] Read more.
The result of accelerated development and technological progress is manifested through numerous changes in the labor market, primarily concerning the competencies of future employees. Many of those competencies have symmetrical character. The determinants that may influence the development of specific competencies are variable and dynamic, yet they share the characteristic of transcending temporal and spatial boundaries. In this paper we propose the use of a combination of Principal Component Analysis (PCA) and Fuzzy Analytic Hierarchy Process (FAHP) to rank 21st-century competencies that are developed independently of the formal educational process. Ability to organize and plan, appreciation of diversity and multiculturalism, and ability to solve problems appeared to be the highest-ranked competencies. The development of key competencies is symmetrical to the skills for the labor market. Also, the development of key competencies is symmetrical to the right selection of the quality of media content. The paper proves that the development of key competencies is symmetrical to the level of education of both parents. One of the key findings is that participants with higher levels of media literacy express more readiness for the contemporary labor market. Moreover, the family, particularly parents, exerts a highly significant positive influence on the development of 21st-century competencies. Parents with higher levels of education, in particular, provide a stimulating environment for learning, foster critical thinking, and encourage the exploration of diverse domains of knowledge. Full article
31 pages, 917 KB  
Article
Safety of LNG-Fuelled Cruise Ships in Comparative Risk Assessment
by Elvis Čapalija, Peter Vidmar and Marko Perkovič
J. Mar. Sci. Eng. 2025, 13(10), 1896; https://doi.org/10.3390/jmse13101896 - 2 Oct 2025
Abstract
Although liquefied natural gas (LNG) is already widely used as a marine fuel, its use on large cruise ships is a relatively new development. By the end of 2024, twenty-four LNG-fuelled cruise ships were in operation, each carrying several thousand passengers and making [...] Read more.
Although liquefied natural gas (LNG) is already widely used as a marine fuel, its use on large cruise ships is a relatively new development. By the end of 2024, twenty-four LNG-fuelled cruise ships were in operation, each carrying several thousand passengers and making frequent port calls. These operational characteristics increase the potential risks compared to conventional cargo ships and require a rigorous safety assessment. In this study, the safety of LNG-fuelled cruise ships is assessed using the Formal Safety Assessment (FSA) framework prescribed by the International Maritime Organization (IMO). The assessment includes a hazard identification (HAZID), a risk analysis, an evaluation of risk control options, a cost–benefit analysis and recommendations for decision-making. Given the limited operational data on LNG-fuelled cruise ships, event trees are developed on the basis of LNG tanker incidents, adjusted to reflect passenger-related risks and cruise-specific operating conditions. A statistical overview of marine casualties involving cruise ships and LNG carriers of more than 20,000 GT over the last 35 years provides a further basis for the analysis. To ensure compliance, the study also analyses class requirements and regulatory frameworks, including risk assessments for ship design, bunker operations and emergency preparedness. These assessments, which are carried out at component, ship and process level, remain essential for safety validation and regulatory approval. The results provide a comprehensive framework for assessing LNG safety in the cruise sector by combining existing safety data, regulatory standards and probabilistic risk modelling. Recent work also confirms that event tree modelling identifies critical accident escalation pathways, particularly in scenarios involving passenger evacuation and port operations, which are under-researched in current practice. The results contribute to the wider debate on alternative fuels and support evidence-based decision-making by ship operators, regulators and industry stakeholders. Full article
(This article belongs to the Special Issue Maritime Security and Risk Assessments—2nd Edition)
11 pages, 1288 KB  
Article
Intensity-Modulated Interventional Radiotherapy (Modern Brachytherapy) Using 3D-Printed Applicators with Multilayer Geometry and High-Density Shielding Materials for the NMSC Treatment
by Enrico Rosa, Sofia Raponi, Bruno Fionda, Maria Vaccaro, Antonio Napolitano, Valentina Lancellotta, Francesco Pastore, Gabriele Ciasca, Frank-André Siebert, Luca Tagliaferri, Marco De Spirito and Elisa Placidi
J. Pers. Med. 2025, 15(10), 460; https://doi.org/10.3390/jpm15100460 - 30 Sep 2025
Abstract
Background/Objectives: This study investigates the dosimetric impact of a 3D-printed applicator integrating multilayer catheter geometry and high-density shielding, designed for contact interventional radiotherapy (IRT) in non-melanoma skin cancer (NMSC) treatment. The aim is to assess its potential to enhance target coverage and [...] Read more.
Background/Objectives: This study investigates the dosimetric impact of a 3D-printed applicator integrating multilayer catheter geometry and high-density shielding, designed for contact interventional radiotherapy (IRT) in non-melanoma skin cancer (NMSC) treatment. The aim is to assess its potential to enhance target coverage and reduce doses in organs at risk (OARs). Methods: A virtual prototype of a multilayer applicator was designed using 3D modeling software and realized through fused deposition modeling. Dosimetric simulations were performed using both TG-43 and TG-186 formalisms on CT scans of a water-equivalent phantom. A five-catheter array was reconstructed, and lead-cadmium-based alloy shielding of varying thicknesses (3–15 mm) was contoured. CTVs of 5 mm and 8 mm thickness were analyzed along with a neighboring OAR. Dosimetric endpoints included V95%, V100%, V150% (CTV), D2cc (OAR), and therapeutic window (TW). Results: Compared to TG-43, the TG-186 algorithm yielded lower OAR doses while maintaining comparable CTV coverage. Progressive increase in shielding thickness led to improved V95% and V100% values and a notable reduction in OAR dose, with an optimal trade-off observed between 6 and 9 mm of shielding. The TW remained above 7 mm across all configurations, supporting its use in lesions thicker than conventional guidelines recommend. Conclusions: The integration of multilayer catheter geometry with high-density shielding in a customizable 3D-printed applicator enables enhanced dose modulation and OAR sparing in superficial IRT. This approach represents a step toward personalized brachytherapy, aligning with the broader movement in radiation oncology toward patient-specific solutions, adaptive planning, and precision medicine. Future directions should include prototyping and mechanical testing of the applicator, experimental dosimetric validation in phantoms, and pilot clinical feasibility studies to translate these promising in silico results into clinical practice. Full article
(This article belongs to the Section Personalized Therapy in Clinical Medicine)
Show Figures

Figure 1

20 pages, 2901 KB  
Review
Introducing Noise Can Lift Sub-Threshold Signals Above the Threshold to Generate Perception: A New Perspective on Consciousness
by Peter Walla
Appl. Sci. 2025, 15(19), 10574; https://doi.org/10.3390/app151910574 - 30 Sep 2025
Abstract
The pursuit of a comprehensive understanding of human consciousness, which includes the subjective experience of perception, is a long-standing endeavor. A multitude of disciplines have sought to elucidate and define consciousness, with a particular emphasis on its etiology. What is the cause of [...] Read more.
The pursuit of a comprehensive understanding of human consciousness, which includes the subjective experience of perception, is a long-standing endeavor. A multitude of disciplines have sought to elucidate and define consciousness, with a particular emphasis on its etiology. What is the cause of consciousness? One particularly eye-opening idea is that humans attempt to identify the source of consciousness by leveraging their own consciousness, as if something is attempting to elucidate itself. Strikingly, the results of brain-imaging experiments indicate that the brain processes a considerable amount of information outside conscious awareness of the organism in question. Perhaps, the vast majority of decision making, thinking, and planning processes originate from non-conscious brain processes. Nevertheless, consciousness is a fascinating phenomenon, and its intrinsic nature is both intriguing and challenging to ascertain. In the end, it is not necessarily given that consciousness, in particular the phenomenon of perception as the subjective experience it is, is a tangible function or process in the first place. This is why it must be acknowledged that this theoretical paper is not in a position to offer a definitive solution. However, it does present an interesting new concept that may at least assist future research and potential investigations in achieving a greater degree of elucidation. The concept is founded upon a physical (mathematical) phenomenon known as stochastic resonance. Without delving into the specifics, it is relatively straightforward to grasp one of its implications, which is employed here to introduce a novel direction regarding the potential for non-conscious information within the human brain to become conscious through the introduction of noise. It is noteworthy that this phenomenon can be visualized through a relatively simple approach that is provided in the frame of this paper. It is demonstrated that a completely white image is transformed into an image depicting clearly recognizable content by the introduction of noise. Similarly, information in the human brain that is processed below the threshold of consciousness could become conscious within a neural network by the introduction of noise. Thereby, the noise (neurophysiological energy) could originate from one or more of the well-known activating neural networks, with their nuclei being located in the brainstem and their axons connecting to various cortical regions. Even though stochastic resonance has already been introduced to neuroscience, the innovative nature of this paper is a formal introduction of this concept within the framework of consciousness, including higher-order perception phenomena. As such, it may assist in exploring novel avenues in the search for the origins of consciousness and perception in particular. Full article
(This article belongs to the Special Issue Feature Review Papers in Theoretical and Applied Neuroscience)
Show Figures

Figure 1

21 pages, 646 KB  
Article
Exploring a Systems-Based Model of Care for Effective Healthcare Transformation: A Narrative Review in Implementation Science of Saudi Arabia’s Vision 2030 Experience
by Nawfal A. Aljerian, Anas Mohammad Almasud, Abdulrahman AlQahtani, Kholood Khaled Alyanbaawi, Sumayyah Faleh Almutairi, Khalaf Awadh Alharbi, Aisha Awdha Alshahrani, Muayad Saud Albadrani and Mohammed K. Alabdulaali
Healthcare 2025, 13(19), 2453; https://doi.org/10.3390/healthcare13192453 - 27 Sep 2025
Abstract
Background: Healthcare systems globally face complex challenges including rising costs, increasing chronic disease burden, and fragmentation of care. Systems-based models represent promising approaches to healthcare transformation, yet their implementation remains incompletely understood. Objective: To critically analyze the Saudi model of Care (MoC) as [...] Read more.
Background: Healthcare systems globally face complex challenges including rising costs, increasing chronic disease burden, and fragmentation of care. Systems-based models represent promising approaches to healthcare transformation, yet their implementation remains incompletely understood. Objective: To critically analyze the Saudi model of Care (MoC) as a case study of systems-based healthcare transformation, examining its conceptual framework, implementation strategies, and projected health outcomes. Methods: We conducted a narrative review synthesizing publicly available official documents on the Saudi MoC, primarily the 2017 overview and 2025 revision, identified through targeted searches of Ministry of Health websites and grey literature portals (no date restrictions); formal quality appraisal was not applied as sources were official policy documents, with bias mitigated through cross-verification and critical analysis. Results: The Saudi MoC exemplifies systems-based transformation through its multi-layered framework organized around six patient-centered systems of care spanning the lifecycle. Key innovations include: (1) an architectural approach integrating activated individuals, healthy communities, virtual care, and traditional clinical settings; (2) a comprehensive intervention taxonomy with 42 specific initiatives; (3) explicit contextual adaptations for diverse settings; and (4) a phased implementation approach with detailed performance metrics. National indicators improved during the reform period, including life expectancy and maternal and child health. These are national trends observed during the period of health reforms. Causal attribution to the Model of Care requires a counterfactual evaluation. Conclusions: This analysis of the Saudi MoC contributes to the literature on systems-based healthcare transformation by illuminating how theoretical principles can be operationalized at national scale. The model’s patient-centered design, comprehensive intervention taxonomy, and attention to implementation factors offer valuable insights for other healthcare systems pursuing transformation. Further research should examine actual implementation outcomes as the model matures. Full article
Show Figures

Figure 1

15 pages, 270 KB  
Article
The Narrow Corridor of Heartfelt Leadership: Social and Emotional Leadership Practices in Bureaucratic School Cultures
by Sevgi Yıldız
Behav. Sci. 2025, 15(10), 1316; https://doi.org/10.3390/bs15101316 - 26 Sep 2025
Abstract
This qualitative study examines how school administrators enact “heartfelt leadership”—a socially and emotionally attuned form of leadership—within Türkiye’s bureaucratic school cultures. Using semi-structured interviews with six administrators and six teachers across primary, secondary, and high school, we employed a basic qualitative design with [...] Read more.
This qualitative study examines how school administrators enact “heartfelt leadership”—a socially and emotionally attuned form of leadership—within Türkiye’s bureaucratic school cultures. Using semi-structured interviews with six administrators and six teachers across primary, secondary, and high school, we employed a basic qualitative design with maximum-variation sampling. Thematic content analysis yielded four themes: (1) principals acknowledge the humanity of their teachers; (2) principals prioritize relationships and go beyond formal duties; (3) bureaucracy constrains but does not fully silence heartfelt leadership; and (4) heartfelt leadership fosters motivation, resilience, and retention. Heartfelt leadership was marked by empathy, recognition of significant moments, and proactive care that extends beyond job descriptions, cultivating trust, motivation, and commitment. Yet rigid procedures and centralized decision-making limited leaders’ autonomy and responsiveness. No consistent gender differences emerged among principals, because all participating teachers were female; therefore, cross-gender comparisons among teachers were not possible. Theoretically, the study bridges emotional-intelligence and bureaucratic-organization scholarship, showing how relational leadership can be sustained in centralized systems through micro-level strategies. Empirically, it broadens global leadership discourse by examining emotional leadership in a non-Western, bureaucratic context. Practically, findings suggest embedding social and emotional competencies in leadership preparation and enabling greater discretionary authority for responsive, human-centered school leadership. Full article
(This article belongs to the Special Issue Social and Emotional Learning in Schools)
18 pages, 1476 KB  
Article
Microbiological Water Quality and Structural Determinants in Preschools of Matehuala, Mexico: Implications for Sustainability and Equity in Safe Water Access
by María Cruz del Rocío Terrones-Gurrola, Héctor A. Alvarez-Macias, Isaac Compeán-Martinez, Francisco J. Hernandez-Rangel and Pedro Cruz-Alcantar
Sustainability 2025, 17(18), 8488; https://doi.org/10.3390/su17188488 - 22 Sep 2025
Viewed by 137
Abstract
Access to microbiologically safe water in preschool educational settings constitutes a pressing public health challenge, particularly in rural areas with deficient infrastructure. Repeated exposure to enteropathogens present in contaminated water has been associated with acute gastrointestinal infections, environmental enteropathy, and disruptions in the [...] Read more.
Access to microbiologically safe water in preschool educational settings constitutes a pressing public health challenge, particularly in rural areas with deficient infrastructure. Repeated exposure to enteropathogens present in contaminated water has been associated with acute gastrointestinal infections, environmental enteropathy, and disruptions in the intestinal microbiota of young children. Motivated by this concern, the present study evaluates the microbiological quality of water in 32 public preschool facilities in the municipality of Matehuala, San Luis Potosí—18 urban and 14 rural—by analyzing the presence of aerobic mesophilic bacteria (AMB), total coliforms (TC), fecal coliforms (FC), and helminth eggs. The assessment was conducted in accordance with Mexican standards NOM-092-SSA1-1994 and NOM-230-SSA1-2002 and supplemented with the World Health Organization’s guidelines for drinking-water quality. The findings revealed a marked territorial disparity: 100% of rural schools that relied on rooftop water tanks exceeded permissible limits for TC, and 35.7% tested positive for FC. In contrast, all urban schools—supplied through piped water systems—complied with current regulations. Statistical analysis (Mann–Whitney U test, p < 0.05) confirmed significant differences in microbiological contamination based on geographic location and type of water supply. In all FC-positive cases, a lack of sewage infrastructure and inadequate sanitation practices in storage containers were documented. These results demonstrate that formal access to water does not ensure its microbiological safety, particularly in settings with poor structural conditions. The study underscores the urgent need to implement point-of-use water treatment technologies, establish regular microbiological monitoring protocols, and provide training for educational staff in water hygiene practices. Full article
Show Figures

Figure 1

16 pages, 502 KB  
Article
Therapeutic Adherence and Glycemic Control in the Population with Diabetes in Ceuta (Spain), a Multicultural City: A Cross-Sectional Study
by Brieba del Río Pascual, Antolí Jover Ana María, Vázquez Lara Juana María, Ruger Navarrete Azahara, Vázquez Lara María Dolores, Palomo Gómez Rocio, Artero García Alejandro, Rodríguez Díaz Luciano and Fernández Carrasco Francisco Javier
Diabetology 2025, 6(9), 100; https://doi.org/10.3390/diabetology6090100 - 22 Sep 2025
Viewed by 191
Abstract
Diabetes mellitus constitutes a significant global public health problem. It is a chronic disease characterized by persistent hyperglycemia, which is a consequence of inadequate insulin secretion, deficient insulin action, or a combination of both factors. A crucial component in the effective management of [...] Read more.
Diabetes mellitus constitutes a significant global public health problem. It is a chronic disease characterized by persistent hyperglycemia, which is a consequence of inadequate insulin secretion, deficient insulin action, or a combination of both factors. A crucial component in the effective management of this pathology is therapeutic adherence, as it helps prevent complications, improve patient quality of life, reduce associated mortality, and decrease the need for hospitalization. In this context, it is crucial to implement a comprehensive care model that offers continuous support and a multidisciplinary approach. Primary care should be central, coordinating the entire care process. Understanding the clinical and social characteristics of people with diabetes is key to guiding more effective interventions. Objective: The objective of this study was to describe the sociodemographic and anthropometric characteristics, degree of metabolic control, and treatment adherence in patients with diabetes mellitus enrolled in primary care programs in Ceuta. Materials and Methods: This was a descriptive, observational, and cross-sectional study conducted during the second half of 2024. The study population included individuals enrolled in the primary care diabetes program in Ceuta. We analyzed sociodemographic variables with a self-administered questionnaire, the level of therapeutic adherence using the MMAS-8 scale, and glycemic control through glycosylated hemoglobin (HbA1c) values. Results: The sample consisted of 370 individuals, with 50.3% being men. The average age was 62.82 years (SD = 13.46). A significant portion of participants, 61.07%, had no formal education or had only received primary education. Additionally, 84.9% of the participants had at least one other associated chronic pathology. Regarding adherence, 36.8% of the patients showed a high level, and for all patients, the mean HbA1c value was 7.5% (SD = 1.55). Furthermore, our analysis revealed statistically significant associations between cultural background and both therapeutic adherence (weak positive correlation: r = 0.213, p ≤ 0.001; multivariate significance: sig: <0.001; Exp(B) = 2.448) and glycemic control (multivariate significance: sig: <0.001; Exp(B) = 2.686). Conclusions: We observed high treatment adherence in the study population, with HbA1c values within the limits recommended by the World Health Organization for older adults. Furthermore, a relationship between cultural background and both treatment adherence and glycemic control was identified. This suggests a need for further research into these and other social determinants, like study level or monthly income, in future studies. Full article
Show Figures

Figure 1

16 pages, 2069 KB  
Article
“Can I Use My Leg Too?” Dancing with Uncertainty: Exploring Probabilistic Thinking Through Embodied Learning in a Jerusalem Art High School Classroom
by Dafna Efron and Alik Palatnik
Educ. Sci. 2025, 15(9), 1248; https://doi.org/10.3390/educsci15091248 - 18 Sep 2025
Viewed by 179
Abstract
Despite increased interest in embodied learning, the role of sensorimotor activity in shaping students’ probabilistic reasoning remains underexplored. This design-based study examines how high school students develop key probabilistic concepts, including sample space, certainty, and event probability, through whole-body movement activities situated in [...] Read more.
Despite increased interest in embodied learning, the role of sensorimotor activity in shaping students’ probabilistic reasoning remains underexplored. This design-based study examines how high school students develop key probabilistic concepts, including sample space, certainty, and event probability, through whole-body movement activities situated in an authentic classroom setting. Grounded in embodied cognition theory, we introduce a two-axis interpretive framework. One axis spans sensorimotor exploration and formal reasoning, drawing from established continuums in the literature. The second axis, derived inductively from our analysis, contrasts engagement with distraction, foregrounding the affective and attentional dimensions of embodied participation. Students engaged in structured yet open-ended movement sequences that elicited intuitive insights. This approach, epitomized by one student’s spontaneous question, “Can I use my leg too?”, captures the agentive and improvisational character of the embodied learning environment. Through five analyzed classroom episodes, we trace how students shifted between bodily exploration and formalization, often through nonlinear trajectories shaped by play, uncertainty, and emotionally driven reflection. While moments of insight emerged organically, they were also fragile, as they were affected by ambiguity and the difficulty in translating physical actions into mathematical language. Our findings underscore the pedagogical potential of embodied design for probabilistic learning while also highlighting the need for responsive teaching that balances structure with improvisation and supports affective integration throughout the learning process. Full article
Show Figures

Figure 1

15 pages, 292 KB  
Article
On the Coupling Between Cosmological Dynamics and Quantum Behavior: A Multiscale Thermodynamic Framework
by Andreas Warkentin
Entropy 2025, 27(9), 976; https://doi.org/10.3390/e27090976 - 18 Sep 2025
Viewed by 233
Abstract
A multiscale thermodynamic model is considered, in which cosmological dynamics enforce persistent non-equilibrium conditions through recursive energy exchange across hierarchically ordered subsystems. The internal energy of each subsystem is recursively determined by energetic interactions with its subcomponents, forming a nested hierarchy extending up [...] Read more.
A multiscale thermodynamic model is considered, in which cosmological dynamics enforce persistent non-equilibrium conditions through recursive energy exchange across hierarchically ordered subsystems. The internal energy of each subsystem is recursively determined by energetic interactions with its subcomponents, forming a nested hierarchy extending up to cosmological scales. The total energy of the universe is assumed to be constant, imposing global consistency conditions on local dynamics. On the quantum scale, subsystems remain thermodynamically constrained in their accessible state space due to the unresolved energetic embedding imposed by higher-order couplings. As a result, quantum behavior is interpreted as an effective projection of unresolved thermodynamic interactions. In this view, the wave function serves as a mathematical representation of a subsystem’s thermodynamic embedding, summarizing the unresolved energetic couplings with its environment, as shaped by recursive interactions across cosmological and microscopic scales. Phenomena such as zero-point energy and vacuum fluctuations are thereby understood as residual effects of structural energy constraints. Classical mechanics arises as a limiting case under full energetic resolution, while the quantum formalism reflects thermodynamic incompleteness. This formulation bridges statistical mechanics and quantum theory without metaphysical assumptions. It remains fully compatible with standard formalism, offering a thermodynamic interpretation based solely on energy conservation and hierarchical organization. All effects arise from scale-dependent resolution, not from violations of established physics. Full article
(This article belongs to the Special Issue Non-Equilibrium Thermodynamics and Quantum Information Theory)
Show Figures

Figure A1

19 pages, 895 KB  
Article
Checking Medical Process Conformance by Exploiting LLMs
by Giorgio Leonardi, Stefania Montani and Manuel Striani
Appl. Sci. 2025, 15(18), 10184; https://doi.org/10.3390/app151810184 - 18 Sep 2025
Viewed by 154
Abstract
Clinical guidelines, which represent the normative process models for healthcare organizations, are typically available in a textual, unstructured form. This issue hampers the application of classical conformance-checking algorithms to the medical domain, which take in input of a formalized and computer-interpretable description of [...] Read more.
Clinical guidelines, which represent the normative process models for healthcare organizations, are typically available in a textual, unstructured form. This issue hampers the application of classical conformance-checking algorithms to the medical domain, which take in input of a formalized and computer-interpretable description of the process. In this paper, (i) we propose overcoming this problem by taking advantage of a Large Language Model (LLM), in order to extract normative rules from textual guidelines; (ii) we then check and quantify the conformance of the patient event log with respect to such rules. Additionally, (iii) we adopt the approach as a means for evaluating the quality of the models mined by different process discovery algorithms from the event log, by comparing their conformance to the rules. We have tested our work in the domain of stroke. As regards conformance checking, we have proved the compliance of four Northern Italy hospitals to a general rule for diagnosis timing and to two rules that refer to thrombolysis treatment, and have identified some issues related to other rules, which involve the availability of magnetic resonance instruments. As regards process model discovery evaluation, we have assessed the superiority of Heuristic Miner with respect to other mining algorithms on our dataset. It is worth noting that the easy extraction of rules in our LLM-assisted approach would make it quickly applicable to other fields as well. Full article
Show Figures

Figure 1

27 pages, 1448 KB  
Article
Why Nobody Measures the Scope 4 (Avoided) Emissions? Let’s Get It Started!
by Pietro De Giovanni
Sustainability 2025, 17(18), 8317; https://doi.org/10.3390/su17188317 - 16 Sep 2025
Cited by 1 | Viewed by 467
Abstract
As the urgency of climate action intensifies, organizations are increasingly required not only to reduce their instantaneous internal emissions (Scopes 1 and 2) and their value chain impacts (Scope 3), but also to demonstrate their overall contribution to climate change. Therefore, this paper [...] Read more.
As the urgency of climate action intensifies, organizations are increasingly required not only to reduce their instantaneous internal emissions (Scopes 1 and 2) and their value chain impacts (Scope 3), but also to demonstrate their overall contribution to climate change. Therefore, this paper introduces and formalizes the concept of Scope 4 emissions, defined as avoided emissions enabled by a company’s products, services, or business models, representing the fourth strategic pillar in corporate climate accounting. The paper proposes how to quantify the Scope 4 emissions through the decarbonization plan, using a stadium decarbonization plan as an illustrative example to show how Scope 1–3 reductions can be complemented by cumulative Scope 4 impacts, the advantages of undertaking proactive approaches toward sustainability and proposing the concept of relative carbon neutrality. Finally, the paper connects the Scope 4 emissions with ESG factors, highlights possible risks and challenges associated with its computation, and inviting regulators and policy makers to devise new Scope 4-based policies and incentives needed when considering the directives’ dynamics (e.g., the Omnibus Package). Full article
Show Figures

Figure 1

26 pages, 407 KB  
Article
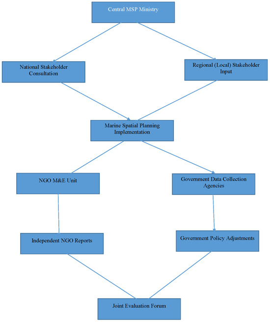
Cross-National Analysis of Marine Spatial Planning (MSP) Frameworks: Collaboration, Conservation, and the Role of NGOs in Australia, Germany, Seychelles, and England
by Charlene Sharee-Ann Charles and Yi Chang
Sustainability 2025, 17(18), 8306; https://doi.org/10.3390/su17188306 - 16 Sep 2025
Viewed by 368
Abstract
Marine Spatial Planning (MSP) has emerged globally as a governance tool to balance marine conservation and blue economy objectives. While many studies have described the legal and institutional frameworks underpinning MSP, fewer have critically assessed the role of non-governmental organizations (NGOs) in monitoring [...] Read more.
Marine Spatial Planning (MSP) has emerged globally as a governance tool to balance marine conservation and blue economy objectives. While many studies have described the legal and institutional frameworks underpinning MSP, fewer have critically assessed the role of non-governmental organizations (NGOs) in monitoring and evaluation (M&E). This paper integrates a cross-national comparative analysis (Australia, Germany, Seychelles, and England) with a systematic review of the MSP governance literature (2010–2024) to assess how NGO involvement enhances MSP effectiveness. By performing a systematic literature review mapping of 70 peer-reviewed studies, we identify common governance elements and evaluate their links to reported ecological, social, and institutional outcomes. Results show that MSP systems with formal NGO participation—such as Seychelles’ debt-swap initiative and England’s co-managed conservation zones—exhibit higher levels of stakeholder legitimacy and adaptive monitoring. In contrast, centralized systems with limited NGO integration (e.g., Germany) face implementation fragmentation. These findings demonstrate that NGOs play a critical role in strengthening M&E, building cross-scalar coordination, and ensuring policy legitimacy. The study contributes novel insights into the predictive and comparative dimensions of NGO-led MSP frameworks, bridging descriptive governance analysis with outcome-based effectiveness. This study finds that Seychelles’ MSP demonstrates how NGO co-leadership can deliver both ecological and social benefits, while Germany’s federal fragmentation limits effective NGO institutionalization. Australia illustrates the value of integrating NGOs into scientific monitoring, whereas England shows partial but constrained NGO participation in statutory processes. These cross-national findings highlight NGO integration as a key predictor of effective and legitimate MSP outcomes. Full article
Show Figures

Figure 1

35 pages, 6608 KB  
Article
BcDKM: Blockchain-Based Dynamic Key Management Scheme for Crowd Sensing in Vehicular Sensor Networks
by Mingrui Zhang, Ru Meng and Lei Zhang
Sensors 2025, 25(18), 5699; https://doi.org/10.3390/s25185699 - 12 Sep 2025
Viewed by 257
Abstract
Vehicular sensor networks (VSNs) consist of vehicles equipped with various sensing devices, such as LiDAR. In a VSN, vehicles and/or roadside units (RSUs) can be organized into a vehicular cloud (VC) to enable the sharing of sensing and computational resources among participants, thereby [...] Read more.
Vehicular sensor networks (VSNs) consist of vehicles equipped with various sensing devices, such as LiDAR. In a VSN, vehicles and/or roadside units (RSUs) can be organized into a vehicular cloud (VC) to enable the sharing of sensing and computational resources among participants, thereby supporting crowd-sensing applications. However, the highly dynamic nature of vehicular mobility poses significant challenges in terms of establishing secure and scalable group communication within the VC. To address these challenges, we first introduce a lightweight extension of the continuous group key agreement (CGKA) scheme by incorporating an administrator mechanism. The resulting scheme, referred to as CGKAwAM, supports the designation of multiple administrators within a single group for flexible member management. Building upon CGKAwAM, we propose a blockchain-based dynamic key management scheme, termed BcDKM. This scheme supports asynchronous join and leave operations while achieving communication round optimality. Furthermore, RSUs are leveraged as blockchain nodes to enable decentralized VC discovery and management, ensuring scalability without relying on a centralized server. We formally analyze the security of both CGKAwAM and BcDKM. The results demonstrate that the proposed scheme satisfies several critical security properties, including known-key security, forward secrecy, post-compromise security, and vehicle privacy. Experimental evaluations further confirm that BcDKM is practical and achieves a well-balanced tradeoff between security and performance. Full article
(This article belongs to the Special Issue Advanced Vehicular Ad Hoc Networks: 2nd Edition)
Show Figures

Figure 1

Back to TopTop