Sign in to use this feature.

Years

Between: -

Subjects

remove_circle_outline
remove_circle_outline
remove_circle_outline
remove_circle_outline
remove_circle_outline
remove_circle_outline
remove_circle_outline
remove_circle_outline
remove_circle_outline

Journals

remove_circle_outline
remove_circle_outline
remove_circle_outline
remove_circle_outline

Article Types

Countries / Regions

remove_circle_outline
remove_circle_outline
remove_circle_outline

Search Results (446)

Search Parameters:
Keywords = forest contribution coefficient

Order results
Result details
Results per page
Select all
Export citation of selected articles as:
24 pages, 766 KB  
Article
Creation of Machine Learning Models Trained on Multimodal Physiological, Behavioural, Blood Biochemical, and Milk Composition Parameters for the Identification of Lameness in Dairy Cows
by Karina Džermeikaitė, Justina Krištolaitytė, Samanta Grigė, Akvilė Girdauskaitė, Greta Šertvytytė, Gabija Lembovičiūtė, Mindaugas Televičius, Vita Riškevičienė and Ramūnas Antanaitis
Biosensors 2025, 15(11), 722; https://doi.org/10.3390/bios15110722 (registering DOI) - 31 Oct 2025
Abstract
Lameness remains a significant welfare and productivity challenge in dairy farming, often underdiagnosed due to the limitations of conventional detection methods. Unlike most previous approaches to lameness detection that rely on a single-sensor or gait-based measurement, this study integrates four complementary data domains—behavioural, [...] Read more.
Lameness remains a significant welfare and productivity challenge in dairy farming, often underdiagnosed due to the limitations of conventional detection methods. Unlike most previous approaches to lameness detection that rely on a single-sensor or gait-based measurement, this study integrates four complementary data domains—behavioural, physiological, biochemical, and milk composition parameters—collected from 272 dairy cows during early lactation to enhance diagnostic accuracy and biological interpretability. The main objective of this study was to evaluate and compare the diagnostic classification performance of multiple machine learning (ML) algorithms trained on multimodal data collected at the time of clinical lameness diagnosis during early lactation, and to identify the most influential physiological and biochemical traits contributing to classification accuracy. Specifically, six algorithms—random forest (RF), neural network (NN), Ensemble, support vector machine (SVM), k-nearest neighbors (KNN), and logistic regression (LR)—were assessed. The input dataset integrated physiological parameters (e.g., water intake, body temperature), behavioural indicators (rumination time, activity), blood biochemical biomarkers (non-esterified fatty acids (NEFA), aspartate aminotransferase (AST), lactate dehydrogenase (LDH), gamma-glutamyl transferase (GGT)), and milk quality traits (fat, protein, lactose, temperature). Among all models, RF achieved the highest validation accuracy (97.04%), perfect validation specificity (100%), and the highest normalized Matthews correlation coefficient (nMCC = 0.94), as determined through Monte Carlo cross-validation on independent validation sets. Lame cows showed significantly elevated NEFA and body temperatures, reflecting enhanced lipid mobilization and inflammatory stress, alongside reduced water intake, milk protein, and lactose content, indicative of systemic energy imbalance and impaired mammary function. These physiological and biochemical deviations emphasize the multifactorial nature of lameness. Linear models like LR underperformed, likely due to their inability to capture the non-linear and interactive relationships among physiological, biochemical, and milk composition features, which were better represented by tree-based and neural models. Overall, the study demonstrates that combining sensor data with blood biomarkers and milk traits using advanced ML models provides a powerful, objective tool for the clinical classification of lameness, offering practical applications for precision livestock management by supporting early, data-driven decision-making to improve welfare and productivity on dairy farms. Full article
(This article belongs to the Special Issue Sensors for Human and Animal Health Monitoring)
Show Figures

Graphical abstract

22 pages, 14071 KB  
Article
Spatiotemporal Variations and Seasonal Climatic Driving Factors of Stable Vegetation Phenology Across China over the Past Two Decades
by Jian Luo, Xiaobo Wu, Yisen Gao, Yufei Cai, Li Yang, Yijun Xiong, Qingchun Yang, Jiaxin Liu, Yijin Li, Zhiyong Deng, Qing Wang and Bing Li
Remote Sens. 2025, 17(20), 3467; https://doi.org/10.3390/rs17203467 - 17 Oct 2025
Viewed by 565
Abstract
Vegetation phenology (VP) is a crucial biological indicator for monitoring terrestrial ecosystems and global climate change. However, VP monitoring using traditional remote sensing vegetation indices has significant limitations in precise analysis. Furthermore, most studies have overlooked the distinction between stable and short-term VP [...] Read more.
Vegetation phenology (VP) is a crucial biological indicator for monitoring terrestrial ecosystems and global climate change. However, VP monitoring using traditional remote sensing vegetation indices has significant limitations in precise analysis. Furthermore, most studies have overlooked the distinction between stable and short-term VP in relation to climate change and have failed to clearly identify the seasonal variation in the impact of climatic factors on stable VP (SVP). This study compared the accuracy of solar-induced chlorophyll fluorescence (SIF) and three traditional vegetation indices (e.g., Normalized Difference Vegetation Index) for estimating SVP in China, using ground-based data for validation. Additionally, this study employs Sen’s slope, the Mann–Kendall (MK) test, and the Hurst index to reveal the spatiotemporal evolution of the Start of Season (SOS), End of Season (EOS), and Length of Growing Season (LOS) over the past two decades. Partial correlation analysis and random forest importance evaluation are used to accurately identify the key climatic drivers of SVP across different climate zones and to assess the seasonal contributions of climate to SVP. The results indicate that (1) phenological metrics derived from SIF data showed the strongest correlation coefficients with ground-based observations, with all correlation coefficients (R) exceeding 0.69 and an average of 0.75. (2) The spatial distribution of SVP in China has revealed three primary spatial patterns: the Tibetan Plateau, and regions north and south of the Qinling–Huaihe Line. From arid, cold-to-warm, and humid regions, the rate of SOS advancement gradually increases; EOS transitions from earlier to nearly unchanged; and the rate of LOS delay increases accordingly. (3) The spring climate primarily drives the advancement of SOS across China, contributing up to 70%, with temperatures generally having a negative effect on SOS (r = −0.53, p < 0.05). In contrast, EOS is regulated and more complex, with the vapor pressure deficit exerting a dual ‘limitation–promotion’ effect in autumn (r = −0.39, p < 0.05) and summer (r = 0.77, p < 0.05). This study contributes to a deeper scientific understanding of the interannual variability in SVP under seasonal climate change. Full article
Show Figures

Figure 1

25 pages, 6191 KB  
Article
Machine Learning Forecasting of Direct Solar Radiation: A Multi-Model Evaluation with Trigonometric Cyclical Encoding
by Latif Bukari Rashid, Shahzada Zaman Shuja and Shafiqur Rehman
Forecasting 2025, 7(4), 58; https://doi.org/10.3390/forecast7040058 - 17 Oct 2025
Viewed by 442
Abstract
As the world is shifting toward cleaner energy sources, accurate forecasting of solar radiation is critical for optimizing the performance and integration of solar energy systems. In this study, we explore eight machine learning models, namely, Random Forest Regressor, Linear Regression Model, Artificial [...] Read more.
As the world is shifting toward cleaner energy sources, accurate forecasting of solar radiation is critical for optimizing the performance and integration of solar energy systems. In this study, we explore eight machine learning models, namely, Random Forest Regressor, Linear Regression Model, Artificial Neural Network, k-Nearest Neighbors, Support Vector Regression, Gradient Boosting Regressor, Gaussian Process Regression, and Deep Learning, as to their use in forecasting direct solar radiation across six climatically diverse regions in the Kingdom of Saudi Arabia. The models were evaluated using eight statistical metrics along with time-series and absolute error analyses. A key contribution of this work is the introduction of Trigonometric Cyclical Encoding, which has significantly improved temporal representation learning. Comparative SHAP-based feature-importance analysis revealed that Trigonometric Cyclical Encoding enhanced the explanatory power of temporal features by 49.26% for monthly cycles and 53.30% for daily cycles. The findings show that Deep Learning achieved the lowest root mean square error, as well as the highest coefficient of determination, while Artificial Neural Network demonstrated consistently high accuracy across the sites. Support Vector Regression performed optimally but was less reliable in some regions. Error and time-series analyses reveal that Artificial Neural Network and Deep Learning maintained stable prediction accuracy throughout high solar radiation seasons, whereas Linear Regression, Random Forest Regressor, and k-Nearest Neighbors showed greater fluctuations. The proposed Trigonometric Cyclical Encoding technique further enhanced model performance by maintaining the overall fitness of the models, which ranged between 81.79% and 94.36% in all scenarios. This paper supports the effective planning of solar energy and integration in challenging climatic conditions. Full article
(This article belongs to the Topic Solar and Wind Power and Energy Forecasting, 2nd Edition)
Show Figures

Figure 1

21 pages, 60611 KB  
Article
Development of a Drought Assessment Index Coupling Physically Based Constraints and Data-Driven Approaches
by Helong Yu, Zeyu An, Beisong Qi, Yihao Wang, Huanjun Liu, Jiming Liu, Chuan Qin, Hongjie Zhang, Xinyi Han, Xinle Zhang and Yuxin Ma
Remote Sens. 2025, 17(20), 3452; https://doi.org/10.3390/rs17203452 - 16 Oct 2025
Viewed by 294
Abstract
To improve the physical consistency and interpretability of traditional drought indices, this study proposes a drought assessment model that couples physically based constraints with data-driven approaches, leading to the development of a Multivariate Drought Index (MDI). The model employs convolutional neural networks to [...] Read more.
To improve the physical consistency and interpretability of traditional drought indices, this study proposes a drought assessment model that couples physically based constraints with data-driven approaches, leading to the development of a Multivariate Drought Index (MDI). The model employs convolutional neural networks to achieve physically consistent downscaling, thereby obtaining a high-resolution Normalized Difference Water Index (NDWI), Temperature Vegetation Dryness Index (TVDI), Vegetation Condition Index (VCI), and Temperature Condition Index (TCI). Objective weights are determined using the Criteria Importance Through Intercriteria Correlation method, while random forest and Shapley Additive Explanations are integrated for nonlinear interpretation and physics-guided calibration, forming an ensemble framework that incorporates multi-source and multi-scale factors. Validation with multi-source data from 2000 to 2024 in the major maize-growing areas of Heilongjiang Province demonstrates that MDI outperforms single indices and the Vegetation Health Index (VHI), achieving a correlation coefficient (r = 0.87), coefficient of determination (R2 = 0.87), RMSE (0.08), and classification accuracy (87.4%). During representative drought events, MDI identifies signals 16–20 days earlier than the Standardized Precipitation Evapotranspiration Index (SPEI) and the Soil Moisture Condition Index (SMCI), and effectively captures localized drought patches at a 250 m scale. Feature importance analysis indicates that the NDWI and TVDI are consistently identified as dominant factors across all three methods, aligning physically interpretable analysis with statistical contribution. Long-term risk zoning reveals that the central–western region of the study area constitutes a high-risk zone, accounting for 42.6% of the total. This study overcomes the limitations of single indices by integrating physical consistency with the advantages of data-driven methods, achieving refined spatiotemporal characterization and enhanced overall performance, while also demonstrating potential for application across different crops and regions. Full article
Show Figures

Figure 1

21 pages, 3513 KB  
Article
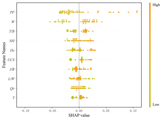
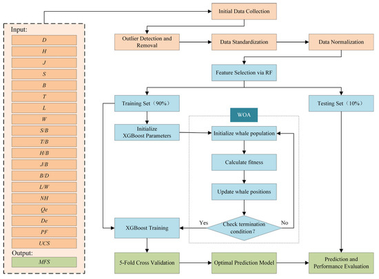
A Data-Driven Hybrid Intelligent Optimization Framework for Sustainable Mineral Resource Extraction
by Ziying Xu, Jinshan Sun, Haoyuan Lv and Yang Sun
Sustainability 2025, 17(20), 9143; https://doi.org/10.3390/su17209143 - 15 Oct 2025
Viewed by 237
Abstract
Accurate prediction of mean fragment size is a fundamental requirement for enhancing operational efficiency, reducing ecological disturbances, and fostering the sustainable use of mineral resources. However, traditional empirical and statistical approaches often struggle with high-dimensional variables, limited computational speed, and the challenge of [...] Read more.
Accurate prediction of mean fragment size is a fundamental requirement for enhancing operational efficiency, reducing ecological disturbances, and fostering the sustainable use of mineral resources. However, traditional empirical and statistical approaches often struggle with high-dimensional variables, limited computational speed, and the challenge of modeling small or sparse datasets. This study proposes a hybrid machine learning optimization framework that integrates Random Forest (RF), Whale Optimization Algorithm (WOA), and Extreme Gradient Boosting (XGBoost). Based on high-dimensional and small-sample data collected from historical blasting operations in open-pit mines, the framework employs a data-driven approach to construct a prediction model for mean fragment size, with the aim of enhancing the sustainability of mineral resource extraction through optimized blast design. The raw blasting fragmentation dataset was first preprocessed using a multi-step procedure to improve data quality. RF was then employed to assess and select 19 input features for dimensionality reduction, while WOA was utilized to optimize the hyperparameters of the predictive model. Finally, XGBoost was applied to model the small-sample blasting fragmentation dataset. Comparative experiments demonstrated that the proposed model achieved superior predictive performance with a coefficient of determination (R2) of 0.93. In addition, the cosine amplitude method was used to analyze the sensitivity of different variables affecting the mean fragment size (MFS), and the SHAP method was applied to quantitatively reveal the marginal contribution of each input variable to the prediction. Full article
(This article belongs to the Special Issue Data-Driven Sustainable Development: Techniques and Applications)
Show Figures

Figure 1

22 pages, 1139 KB  
Article
Fruits and Seeds as Indicators of the Genetic Diversity of Hymenaea martiana (Fabaceae) in Northeast Brazil
by Joyce Naiara da Silva, Guilherme Vinícius Gonçalves de Pádua, Caroline Marques Rodrigues, João Henrique Constantino Sales Silva, Cosma Layssa Santos Gomes, Marília Hortência Batista Silva Rodrigues, Maria Karoline Ferreira Bernardo, Eduardo Luã Fernandes da Silva, Luís Gustavo Alves de Almeida, Lenyneves Duarte Alvino de Araújo, Aline das Graças Souza, Naysa Flávia Ferreira do Nascimento and Edna Ursulino Alves
Biology 2025, 14(10), 1418; https://doi.org/10.3390/biology14101418 - 15 Oct 2025
Viewed by 363
Abstract
Hymenaea martiana is a species native to Brazil. It has ecological value, contributes to forest restoration, and is economically important because of the use of its wood and fruits. However, it is frequently exploited. Therefore, understanding genetic diversity becomes essential for guiding conservation [...] Read more.
Hymenaea martiana is a species native to Brazil. It has ecological value, contributes to forest restoration, and is economically important because of the use of its wood and fruits. However, it is frequently exploited. Therefore, understanding genetic diversity becomes essential for guiding conservation strategies as well as ecological restoration actions in the face of climate change and anthropogenic pressures. Thus, this study aimed to evaluate the intraspecific diversity of 160 H. martiana mother plants on the basis of morphological descriptors of fruits and seeds and physiological indicators of seed quality, identifying the most discriminating characters. Eighteen traits were analyzed and subjected to analysis of variance and the Scott–Knott test (p < 0.05), with estimates of heritability and the ratio between genetic and environmental coefficients of variation. Phenotypic divergence was obtained via the Mahalanobis distance (D2) and grouped via UPGMA, whereas the relative contribution of the traits was estimated via the Singh method. The results revealed that seed length and weight, emergence speed index, and shoot dry mass were the most effective descriptors for discriminating parent plants. Multivariate analysis revealed the formation of eleven phenotypically distinct groups, demonstrating high variability. These findings support the selection of superior genotypes and representative seed collection, as well as practical initiatives such as the formation of germplasm banks, the selection of breeding stock for forest nurseries, and reintroduction programs. Thus, the data obtained offer technical and scientific support for biodiversity conservation and ecosystem recovery in the semiarid region of Brazil. Full article
(This article belongs to the Special Issue Genetic Variability within and between Populations)
Show Figures

Figure 1

17 pages, 4562 KB  
Article
Retrieval of Atmospheric Visibility and Its Driving Factors in Shanghai, China
by Xiaowen Gui, Jing Ren, Guoyin Wang, Yuying Wang, Miao Zhang and Xiaoyan Wang
Atmosphere 2025, 16(10), 1181; https://doi.org/10.3390/atmos16101181 - 14 Oct 2025
Viewed by 276
Abstract
The combined effects of meteorological factors and aerosol chemical compositions on atmospheric visibility in Shanghai were investigated in this study based on the observed hourly dataset during 2022–2024. Correlation analysis and random forest modeling are employed to quantify the relative contributions of these [...] Read more.
The combined effects of meteorological factors and aerosol chemical compositions on atmospheric visibility in Shanghai were investigated in this study based on the observed hourly dataset during 2022–2024. Correlation analysis and random forest modeling are employed to quantify the relative contributions of these factors. The results reveal significant negative correlations between visibility and both PM2.5 concentration and relative humidity, with partial correlation coefficient of −0.62 and −0.61. Nitrate, ammonium, and other aerosol components substantially modulate these relationships. The random forest model explains 83% of the variance when only meteorological variables are considered, increasing to 93% with the inclusion of aerosol chemical composition. Under 30 km high-visibility conditions, PM2.5 is the dominant predictor (39%) of atmospheric visibility variation, followed by relative humidity (35%). In contrast, during low-visibility conditions (lower than 7.5 km), relative humidity becomes the primary contributor (30%), the influence of PM2.5 weakens (18%), and aerosol chemical components account for a larger share (30%). These findings provide important insights into the mechanisms governing visibility variability under different environmental conditions. Full article
(This article belongs to the Section Air Quality)
Show Figures

Figure 1

31 pages, 3416 KB  
Article
Accurate Estimation of Forest Canopy Height Based on GEDI Transmitted Deconvolution Waveforms
by Longtao Cai, Jun Wu, Inthasone Somsack, Xuemei Zhao and Jiasheng He
Remote Sens. 2025, 17(20), 3412; https://doi.org/10.3390/rs17203412 - 11 Oct 2025
Viewed by 503
Abstract
Accurate estimation of the forest canopy height is crucial in monitoring the global carbon cycle and evaluating progress toward carbon neutrality goals. The Global Ecosystem Dynamics Investigation (GEDI) mission provides an important data source for canopy height estimation at a global scale. However, [...] Read more.
Accurate estimation of the forest canopy height is crucial in monitoring the global carbon cycle and evaluating progress toward carbon neutrality goals. The Global Ecosystem Dynamics Investigation (GEDI) mission provides an important data source for canopy height estimation at a global scale. However, the non-zero half-width of the transmitted laser pulses (NHWTLP) and the influence of terrain slope can cause waveform broadening and overlap between canopy returns and ground returns in GEDI waveforms, thereby reducing the estimation accuracy. To address these limitations, we propose a canopy height retrieval method that combines the deconvolution of GEDI’s transmitted waveforms with terrain slope constraints on the ground response function. The method consists of two main components. The first is performing deconvolution on GEDI’s effective return waveforms using their corresponding transmitted waveforms to obtain the true ground response function within each GEDI footprint, thereby mitigating waveform broadening and overlap induced by NHWTLP. This process includes constructing a convolution convergence function for GEDI waveforms, denoising GEDI waveform data, transforming one-dimensional ground response functions into two dimensions, and applying amplitude difference regularization between the convolved and observed waveforms. The second is incorporating terrain slope parameters derived from a digital terrain model (DTM) as constraints in the canopy height estimation model to alleviate waveform broadening and overlap in ground response functions caused by topographic effects. The proposed approach enhances the precision of forest canopy height estimation from GEDI data, particularly in areas with complex terrain. The results demonstrate that, under various conditions—including GEDI full-power beams and coverage beams, different terrain slopes, varying canopy closures, and multiple study areas—the retrieved height (rh) model constructed from ground response functions derived via the inverse deconvolution of the transmitted waveforms (IDTW) outperforms the RH (the official height from GEDI L2A) model constructed using RH parameters from GEDI L2A data files in forest canopy height estimation. Specifically, without incorporating terrain slope, the rh model for canopy height estimation using full-power beams achieved a coefficient of determination (R2) of 0.58 and a root mean square error (RMSE) of 5.23 m, compared to the RH model, which had an R2 of 0.58 and an RMSE of 5.54 m. After incorporating terrain slope, the rh_g model for full-power beams in canopy height estimation yielded an R2 of 0.61 and an RMSE of 5.21 m, while the RH_g model attained an R2 of 0.60 and an RMSE of 5.45 m. These findings indicate that the proposed method effectively mitigates waveform broadening and overlap in GEDI waveforms, thereby enhancing the precision of forest canopy height estimation, particularly in areas with complex terrain. This approach provides robust technical support for global-scale forest resource assessment and contributes to the accurate monitoring of carbon dynamics. Full article
(This article belongs to the Collection Feature Paper Special Issue on Forest Remote Sensing)
Show Figures

Figure 1

21 pages, 406 KB  
Article
DRBoost: A Learning-Based Method for Steel Quality Prediction
by Yang Song, Shuaida He and Qiyu Wu
Symmetry 2025, 17(10), 1644; https://doi.org/10.3390/sym17101644 - 3 Oct 2025
Viewed by 323
Abstract
Steel products play an important role in daily production and life as a common production material. Currently, the quality of steel products is judged by manual experience. However, various inspection criteria employed by human operators and complex factors and mechanisms in the steelmaking [...] Read more.
Steel products play an important role in daily production and life as a common production material. Currently, the quality of steel products is judged by manual experience. However, various inspection criteria employed by human operators and complex factors and mechanisms in the steelmaking process may lead to inaccuracies. To address these issues, we propose a learning-based method for steel quality prediction, which is named DRBoost,based on multiple machine learning techniques, including Decision tree, Random forest, and the LSBoost algorithm. In our method, the decision tree clearly captures the nonlinear relationships between features and serves as a solid baseline for making preliminary predictions. Random forest enhances the model’s robustness and avoids overfitting by aggregating multiple decision trees. LSBoost uses gradient descent training to assign contribution coefficients to different kinds of raw materials to obtain more accurate predictions. Five key chemical elements, including carbon, silicon, manganese, phosphorus, and sulfur, which significantly influence the major performance characteristics of steel products, are selected. Steel quality prediction is conducted by predicting the contents of these chemical elements. Multiple models are constructed to predict the contents of five key chemical elements in steel products. These models are symmetrically complementary, meeting the requirements of different production scenarios and forming a more accurate and universal method for predicting the steel product’s quality. In addition, the prediction method provides a symmetric quality control system for steel product production. Experimental evaluations are conducted based on a dataset of 2012 samples from a steel plant in Liaoning Province, China. The input variables include various raw material usages, while the outputs are the content of five key chemical elements that influence the quality of steel products. The experimental results show that the models demonstrate their advantages in different performance metrics and are applicable to practical steelmaking scenarios. Full article
(This article belongs to the Section Computer)
Show Figures

Figure 1

24 pages, 22010 KB  
Article
Improving the Temporal Resolution of Land Surface Temperature Using Machine and Deep Learning Models
by Mohsen Niroomand, Parham Pahlavani, Behnaz Bigdeli and Omid Ghorbanzadeh
Geomatics 2025, 5(4), 50; https://doi.org/10.3390/geomatics5040050 - 1 Oct 2025
Viewed by 542
Abstract
Land Surface Temperature (LST) is a critical parameter for analyzing urban heat islands, surface–atmosphere interactions, and environmental management. This study enhances the temporal resolution of LST data by leveraging machine learning and deep learning models. A novel methodology was developed using Landsat 8 [...] Read more.
Land Surface Temperature (LST) is a critical parameter for analyzing urban heat islands, surface–atmosphere interactions, and environmental management. This study enhances the temporal resolution of LST data by leveraging machine learning and deep learning models. A novel methodology was developed using Landsat 8 thermal data and Sentinel-2 multispectral imagery to predict LST at finer temporal intervals in an urban setting. Although Sentinel-2 lacks a thermal band, its high-resolution multispectral data, when integrated with Landsat 8 thermal observations, provide valuable complementary information for LST estimation. Several models were employed for LST prediction, including Random Forest Regression (RFR), Convolutional Neural Network (CNN), Long Short-Term Memory (LSTM) network, and Gated Recurrent Unit (GRU). Model performance was assessed using the coefficient of determination (R2) and Mean Absolute Error (MAE). The CNN model demonstrated the highest predictive capability, achieving an R2 of 74.81% and an MAE of 1.588 °C. Feature importance analysis highlighted the role of spectral bands, spectral indices, topographic parameters, and land cover data in capturing the dynamic complexity of LST variations and directional patterns. A refined CNN model, trained with the features exhibiting the highest correlation with the reference LST, achieved an improved R2 of 84.48% and an MAE of 1.19 °C. These results underscore the importance of a comprehensive analysis of the factors influencing LST, as well as the need to consider the specific characteristics of the study area. Additionally, a modified TsHARP approach was applied to enhance spatial resolution, though its accuracy remained lower than that of the CNN model. The study was conducted in Tehran, a rapidly urbanizing metropolis facing rising temperatures, heavy traffic congestion, rapid horizontal expansion, and low energy efficiency. The findings contribute to urban environmental management by providing high-temporal-resolution LST data, essential for mitigating urban heat islands and improving climate resilience. Full article
Show Figures

Figure 1

28 pages, 4334 KB  
Article
Analysis of Carbon Emissions and Ecosystem Service Value Caused by Land Use Change, and Its Coupling Characteristics in the Wensu Oasis, Northwest China
by Yiqi Zhao, Songrui Ning, An Yan, Pingan Jiang, Huipeng Ren, Ning Li, Tingting Huo and Jiandong Sheng
Agronomy 2025, 15(10), 2307; https://doi.org/10.3390/agronomy15102307 - 29 Sep 2025
Cited by 1 | Viewed by 340
Abstract
Oases in arid regions are crucial for sustaining agricultural production and ecological stability, yet few studies have simultaneously examined the coupled dynamics of land use/cover change (LUCC), carbon emissions, and ecosystem service value (ESV) at the oasis–agricultural scale. This gap limits our understanding [...] Read more.
Oases in arid regions are crucial for sustaining agricultural production and ecological stability, yet few studies have simultaneously examined the coupled dynamics of land use/cover change (LUCC), carbon emissions, and ecosystem service value (ESV) at the oasis–agricultural scale. This gap limits our understanding of how different land use trajectories shape trade-offs between carbon processes and ecosystem services in fragile arid ecosystems. This study examines the spatiotemporal interactions between land use carbon emissions and ESV from 1990 to 2020 in the Wensu Oasis, Northwest China, and predicts their future trajectories under four development scenarios. Multi-period remote sensing data, combined with the carbon emission coefficient method, modified equivalent factor method, spatial autocorrelation analysis, the coupling coordination degree model, and the PLUS model, were employed to quantify LUCC patterns, carbon emission intensity, ESV, and its coupling relationships. The results indicated that (1) cultivated land, construction land, and unused land expanded continuously (by 974.56, 66.77, and 1899.36 km2), while grassland, forests, and water bodies declined (by 1363.93, 77.92, and 1498.83 km2), with the most pronounced changes occurring between 2000 and 2010; (2) carbon emission intensity increased steadily—from 23.90 × 104 t in 1990 to 169.17 × 104 t in 2020—primarily driven by construction land expansion—whereas total ESV declined by 46.37%, with water and grassland losses contributing substantially; (3) carbon emission intensity and ESV exhibited a significant negative spatial correlation, and the coupling coordination degree remained low, following a “high in the north, low in the south” distribution; and (4) scenario simulations for 2030–2050 suggested that this negative correlation and low coordination will persist, with only the ecological protection scenario (EPS) showing potential to enhance both carbon sequestration and ESV. Based on spatial clustering patterns and scenario outcomes, we recommend spatially differentiated land use regulation and prioritizing EPS measures, including glacier and wetland conservation, adoption of water-saving irrigation technologies, development of agroforestry systems, and renewable energy utilization on unused land. By explicitly linking LUCC-driven carbon–ESV interactions with scenario-based prediction and evaluation, this study provides new insights into oasis sustainability, offers a scientific basis for balancing agricultural production with ecological protection in the oasis of the arid region, and informs China’s dual-carbon strategy, as well as the Sustainable Development Goals. Full article
Show Figures

Figure 1

21 pages, 10980 KB  
Article
Assessing Spatiotemporal Dynamics of Poplar Plantation in Northern China’s Farming-Pastoral Ecotone (1989–2022)
by Jiale Song, Shun Hu, Ziyong Sun, Yunquan Wang, Xun Liang, Zhuzhang Yang and Zilong Liao
Forests 2025, 16(10), 1502; https://doi.org/10.3390/f16101502 - 23 Sep 2025
Viewed by 368
Abstract
The farming-pastoral ecotone (FPE) of northern China serves as a critical ecological transition zone, in which poplar plantations significantly contribute to afforestation for large-scale ecological restoration projects. Due to concerns about sustainability, precise monitoring of the spatiotemporal dynamics of poplar plantations is needed, [...] Read more.
The farming-pastoral ecotone (FPE) of northern China serves as a critical ecological transition zone, in which poplar plantations significantly contribute to afforestation for large-scale ecological restoration projects. Due to concerns about sustainability, precise monitoring of the spatiotemporal dynamics of poplar plantations is needed, but systematic research is lacking. This study investigated the spatiotemporal dynamics of poplar plantation area and growth status from 1989 to 2022, taking the Anguli Nao watershed, a typical region in the FPE of northern China, as an example. Firstly, by utilizing satellite images and the random forest classification algorithm, the poplar plantation areas were well extracted, with a high accuracy over 93% and extremely strong consistency as demonstrated by a Kappa coefficient larger than 0.88. Significant changes in poplar plantation areas existed from 1989 to 2022, with an overall increasing trend (1989: 130.3 km2, 2002: 275.9 km2, 2013: 256.0 km2, and 2022: 289.2 km2). Furthermore, the accuracy of our extraction method significantly outperformed six widely used global land cover products, all of which failed to capture the distribution of poplar plantations (producer’s accuracy < 0.21; Kappa coefficient < 0.18). In addition, the analysis of vegetation growth status revealed large-scale degradation from 2002 to 2013, with a degradation ratio of 24.4% that further increased to 31.1% by 2022, satisfying the significance test via Theisl–Sen trend analysis and the Mann–Kendall test. This study points out the uncertainty of existing land cover products and risk of poplar plantations in the FPE of northern China and provides instructive reference for similar research. Full article
(This article belongs to the Section Forest Inventory, Modeling and Remote Sensing)
Show Figures

Figure 1

18 pages, 2836 KB  
Article
Effect of Slope Gradient and Litter on Soil Moisture Content in Temperate Deciduous Broadleaf Forest
by Minyoung Lee, Dongmin Seo, Jeong Soo Park and Jaeseok Lee
Forests 2025, 16(9), 1495; https://doi.org/10.3390/f16091495 - 21 Sep 2025
Viewed by 515
Abstract
Although rainfall is a major determinant of soil moisture content (SMC), various factors affect SMC. The effects of these environmental factors contribute to spatial heterogeneity in SMC, which influences diverse ecological processes. To better understand the dynamics in SMC, litter and slope gradient [...] Read more.
Although rainfall is a major determinant of soil moisture content (SMC), various factors affect SMC. The effects of these environmental factors contribute to spatial heterogeneity in SMC, which influences diverse ecological processes. To better understand the dynamics in SMC, litter and slope gradient should be considered. To this end, we analyzed the impacts of litter and slope gradient on SMC from 2020 to 2021 on Mt. Jeombong, located in a temperate deciduous broadleaf forest. We classified the study period into foliage (with a developed canopy) and non-foliage (after leaf fall) seasons. Our results indicated that SMC was affected by slope gradient and litter layer. Rainfall absorption occurred more at gentle slope, leading to higher SMC. Additionally, rainfall absorption was interpreted as being intercepted by the litter layer. Consequently, the correlation coefficient between SMC increment and rainfall was lower in the non-foliage season (R2 = 0.37–0.56) than in the foliage season (R2 = 0.72–0.84). With temporal progression, however, SMC response to rainfall increased where the litter was thickly accumulated, suggesting that litter interception was gradually diminished by decomposition. In this study, spatial heterogeneity in the litter layer and slope gradient substantially influenced the supply of soil moisture from rainfall. Full article
(This article belongs to the Section Forest Soil)
Show Figures

Figure 1

29 pages, 7187 KB  
Article
A Novel Framework for Predicting Daily Reference Evapotranspiration Using Interpretable Machine Learning Techniques
by Elsayed Ahmed Elsadek, Mosaad Ali Hussein Ali, Clinton Williams, Kelly R. Thorp and Diaa Eldin M. Elshikha
Agriculture 2025, 15(18), 1985; https://doi.org/10.3390/agriculture15181985 - 20 Sep 2025
Cited by 1 | Viewed by 471
Abstract
Accurate estimation of daily reference evapotranspiration (ETo) is crucial for sustainable water resource management and irrigation scheduling, especially in water-scarce regions like Arizona. The standardized Penman–Monteith (PM) method is costly and requires specialized instruments and expertise, making it generally impractical for [...] Read more.
Accurate estimation of daily reference evapotranspiration (ETo) is crucial for sustainable water resource management and irrigation scheduling, especially in water-scarce regions like Arizona. The standardized Penman–Monteith (PM) method is costly and requires specialized instruments and expertise, making it generally impractical for commercial growers. This study developed 35 ETo models to predict daily ETo across Coolidge, Maricopa, and Queen Creek in Pinal County, Arizona. Seven input combinations of daily meteorological variables were used for training and testing five machine learning (ML) models: Artificial Neural Network (ANN), Random Forest (RF), Extreme Gradient Boosting (XGBoost), Categorical Boosting (CatBoost), and Support Vector Machine (SVM). Four statistical indicators, coefficient of determination (R2), the normalized root-mean-squared error (RMSEn), mean absolute error (MAE), and simulation error (Se), were used to evaluate the ML models’ performance in comparison with the FAO-56 PM standardized method. The SHapley Additive exPlanations (SHAP) method was used to interpret each meteorological variable’s contribution to the model predictions. Overall, the 35 ETo-developed models showed an excellent to fair performance in predicting daily ETo over the three weather stations. Employing ANN10, RF10, XGBoost10, CatBoost10, and SVM10, incorporating all ten meteorological variables, yielded the highest accuracies during training and testing periods (0.994 ≤ R2 ≤ 1.0, 0.729 ≤ RMSEn ≤ 3.662, 0.030 ≤ MAE ≤ 0.181 mm·day−1, and 0.833 ≤ Se ≤ 2.295). Excluding meteorological variables caused a gradual decline in ET-developed models’ performance across the stations. However, 3-variable models using only maximum, minimum, and average temperatures (Tmax, Tmin, and Tave) predicted ETo well across the three stations during testing (17.655 ≤ RMSEn ≤ 13.469 and Se ≤ 15.45%). Results highlighted that Tmax, solar radiation (Rs), and wind speed at 2 m height (U2) are the most influential factors affecting ETo at the central Arizona sites, followed by extraterrestrial solar radiation (Ra) and Tave. In contrast, humidity-related variables (RHmin, RHmax, and RHave), along with Tmin and precipitation (Pr), had minimal impact on the model’s predictions. The results are informative for assisting growers and policymakers in developing effective water management strategies, especially for arid regions like central Arizona. Full article
(This article belongs to the Section Agricultural Water Management)
Show Figures

Figure 1

32 pages, 1727 KB  
Article
Client-Oriented Highway Construction Cost Estimation Models Using Machine Learning
by Fani Antoniou and Konstantinos Konstantinidis
Appl. Sci. 2025, 15(18), 10237; https://doi.org/10.3390/app151810237 - 19 Sep 2025
Viewed by 861
Abstract
Accurate cost estimation during the conceptual and feasibility phase of highway projects is essential for informed decision making by public contracting authorities. Existing approaches often rely on pavement cross-section descriptors, general project classifications, or quantity estimates of major work categories that are not [...] Read more.
Accurate cost estimation during the conceptual and feasibility phase of highway projects is essential for informed decision making by public contracting authorities. Existing approaches often rely on pavement cross-section descriptors, general project classifications, or quantity estimates of major work categories that are not reliably available at the early planning stage, while focusing on one or more key asset categories such as roadworks, bridges or tunnels. This study makes a novel contribution to both scientific literature and practice by proposing the first early-stage highway construction cost estimation model that explicitly incorporates roadworks, interchanges, tunnels and bridges, using only readily available or easily derived geometric characteristics. A comprehensive and practical approach was adopted by developing and comparing models across multiple machine learning (ML) methods, including Multilayer Perceptron-Artificial Neural Network (MLP-ANN), Radial Basis Function-Artificial Neural Network (RBF-ANN), Multiple Linear Regression (MLR), Random Forests (RF), Support Vector Regression (SVR), XGBoost Technique, and K-Nearest Neighbors (KNN). Results demonstrate that the MLR model based on six independent variables—mainline length, service road length, number of interchanges, total area of structures, tunnel length, and number of culverts—consistently outperformed more complex alternatives. The full MLR model, including its coefficients and standardized parameters, is provided, enabling direct replication and immediate use by contracting authorities, hence supporting more informed decisions on project funding and procurement. Full article
Show Figures

Graphical abstract

Back to TopTop