Sign in to use this feature.

Years

Between: -

Subjects

remove_circle_outline
remove_circle_outline
remove_circle_outline
remove_circle_outline
remove_circle_outline
remove_circle_outline
remove_circle_outline
remove_circle_outline
remove_circle_outline

Journals

remove_circle_outline
remove_circle_outline
remove_circle_outline
remove_circle_outline
remove_circle_outline
remove_circle_outline
remove_circle_outline
remove_circle_outline
remove_circle_outline
remove_circle_outline
remove_circle_outline
remove_circle_outline
remove_circle_outline
remove_circle_outline
remove_circle_outline
remove_circle_outline
remove_circle_outline
remove_circle_outline
remove_circle_outline
remove_circle_outline
remove_circle_outline
remove_circle_outline
remove_circle_outline

Article Types

Countries / Regions

remove_circle_outline
remove_circle_outline
remove_circle_outline
remove_circle_outline
remove_circle_outline
remove_circle_outline
remove_circle_outline
remove_circle_outline
remove_circle_outline
remove_circle_outline

Search Results (10,549)

Search Parameters:
Keywords = flowering

Order results
Result details
Results per page
Select all
Export citation of selected articles as:
26 pages, 1953 KB  
Article
Diversity Patterns of Insect Assemblages in Tilia cordata Stands in Lithuanian Protected Areas: A Two-Year Study Indicating Modest Support for Pollinator Guilds
by Jūratė Lynikienė, Artūras Gedminas, Rita Verbylaitė, Virgilijus Baliuckas, Valeriia Mishcherikova and Vytautas Suchockas
Insects 2026, 17(4), 360; https://doi.org/10.3390/insects17040360 - 25 Mar 2026
Abstract
Insects underpin key ecosystem services. Yet tree-associated insect communities remain comparatively poorly documented, particularly in temperate forests. This study aimed to characterize the diversity and abundance of insect assemblages associated with the predominantly insect-pollinated forest tree Tilia cordata Mill. in protected areas in [...] Read more.
Insects underpin key ecosystem services. Yet tree-associated insect communities remain comparatively poorly documented, particularly in temperate forests. This study aimed to characterize the diversity and abundance of insect assemblages associated with the predominantly insect-pollinated forest tree Tilia cordata Mill. in protected areas in Lithuania, and to assess the occurrence of known and putative pollinator groups within these assemblages. We quantified insect assemblages associated with Tilia cordata using two sampling methods but did not directly measure pollination effectiveness (e.g., pollen loads, visitation rates to flowers, or fruit/seed set). Consequently, our inferences refer to the presence and composition of potential pollinators rather than demonstrated pollination function or realized pollination services. Fieldwork was conducted over two years in six protected T. cordata sites in Lithuania using two complementary sampling methods: net sampling and sticky traps. Sampling was structured into three observation periods corresponding to T. cordata phenology: pre-flowering (I), flowering (II) and post-flowering (III). In total, 207 insect taxa from 15 orders were recorded by net sampling and 86 taxa from 11 orders by sticky traps. Net sampling showed significantly higher diversity (Shannon H = 3.81) than sticky traps (H = 2.10). Hemiptera, Coleoptera and Diptera were the most common groups, and most taxa occurred at low to moderate abundances, with only a few species showing local dominance in specific periods or sites. Taxa documented in the literature as significant pollinators were consistently present but at low relative abundances (about 5–10% in total). Insect assemblage composition and species proportions varied among phenological periods and between years, with no clear, consistent peak in overall insect abundance or diversity associated specifically with the T. cordata flowering phase. These findings indicate that T. cordata stands in protected areas harbor diverse insect assemblages typical of temperate deciduous and mixed forest habitats and include a broad spectrum of non-bees and other potential pollinators. Therefore, we did not detect a distinct peak in insect abundance or species richness during the T. cordata flowering period, indicating that flowering did not coincide with a pronounced maximum in pollinator-related insect activity. However, the quantitative patterns observed suggest that, in this context, T. cordata provides only modest support for pollinator guilds, and its role is better interpreted as one component of wider forest insect diversity rather than as a primary driver of pollination services. Full article
(This article belongs to the Special Issue Current Advances in Pollinator Insects)
Show Figures

Figure 1

20 pages, 3139 KB  
Article
Integrative Transcriptomic Analysis and Co-Expression Network Characterization of Soybean Developmental Tissues
by Dounya Knizia, Khalid Meksem and My Abdelmajid Kassem
Plants 2026, 15(7), 1002; https://doi.org/10.3390/plants15071002 - 25 Mar 2026
Abstract
Soybean (Glycine max (L.) Merr.) is a globally important legume crop valued as a major source of plant-based protein and edible oil. Understanding the transcriptional programs underlying tissue-specific development is essential for improving seed quality and agronomic performance. Here, we present an [...] Read more.
Soybean (Glycine max (L.) Merr.) is a globally important legume crop valued as a major source of plant-based protein and edible oil. Understanding the transcriptional programs underlying tissue-specific development is essential for improving seed quality and agronomic performance. Here, we present an integrative transcriptomic analysis of soybean based on 12 samples representing key seed developmental stages—including globular, heart, cotyledon, embryo, dry seed, mid-mature, and late-mature—and vegetative and reproductive tissues, including leaf, root, stem, flower bud, and seedling at 6 days after imbibition (6 DAI). Following data preprocessing and filtering, 54,880 genes were retained for downstream analysis. Principal component analysis revealed clear separation between seed and non-seed tissues, indicating that tissue identity is the dominant driver of transcriptomic variation. Analysis of the top 100 most variable genes further highlighted distinct expression modules associated with seed maturation and vegetative growth. Differential expression analysis identified 9785 genes exhibiting significant expression differences between seed and non-seed tissues, including 1139 upregulated and 8646 downregulated genes under relaxed statistical thresholds. Functional characterization of seed-upregulated genes revealed enrichment of biological processes related to storage metabolism, embryo development, and stress protection mechanisms associated with desiccation tolerance. In addition, co-expression network and correlation analyses demonstrated strong transcriptional coherence among seed tissues and distinct clustering of vegetative organs. Together, these results provide a comprehensive systems-level overview of transcriptional organization across soybean tissues and identify candidate gene sets relevant to seed biology, functional genomics, and crop improvement. Full article
(This article belongs to the Special Issue Bean Breeding)
Show Figures

Figure 1

21 pages, 3421 KB  
Article
Characterisation of Dandelion Polyphenols and Their In Vitro Neuroprotective Effects During Simulated Digestion
by Chongting Guo, Bingchan Qu, Hongye Li, Xinru Li, Bowen Liu, Xingkui Wang, Youlin Xue, Chong Ning, Shan Wang, Jiasu Wu and Chang Tan
Foods 2026, 15(7), 1126; https://doi.org/10.3390/foods15071126 - 25 Mar 2026
Abstract
Dandelion, a herb with medicinal and nutritional properties, was studied for the stability and neuroprotective effects of polyphenols from its flowers, roots, and leaves during in vitro simulated digestion. Using UPLC-QTOF-ESI-MS/MS, 84 phenolic metabolites were identified, with flavonoids being most abundant in flowers [...] Read more.
Dandelion, a herb with medicinal and nutritional properties, was studied for the stability and neuroprotective effects of polyphenols from its flowers, roots, and leaves during in vitro simulated digestion. Using UPLC-QTOF-ESI-MS/MS, 84 phenolic metabolites were identified, with flavonoids being most abundant in flowers and phenolic acids in leaves and roots. In vitro neuroprotection assays revealed that leaf polyphenols exhibited the highest inhibition rates against acetylcholinesterase and lipoxygenase, while flower polyphenols showed the strongest scavenging activity against reactive nitrogen species. After simulated digestion, total phenol and flavonoid contents increased significantly. Notably, polyphenols from all dandelion parts demonstrated the strongest inhibition of acetylcholinesterase during the oral phase, while the small intestine phase showed the greatest inhibition of lipoxygenase and reactive nitrogen species. Moreover, leaf polyphenols maintained the highest inhibitory effect on acetylcholinesterase throughout all digestive stages, suggesting that dandelion leaves are a promising functional food for preventing neurodegenerative diseases. Full article
(This article belongs to the Section Nutraceuticals, Functional Foods, and Novel Foods)
Show Figures

Graphical abstract

36 pages, 7996 KB  
Article
Physiological Responses and Heat Tolerance Evaluation of Eight Varieties of Primula vulgaris Under Natural High Temperatures
by Ruicheng Li, Jiawei Yang, Xin Meng, Chen Cheng, Yingying Zhang, Xueying Han, Nuoxuan Liu, Liyuan Zhao, Ying Qu, Tianqi Tang, Huale Chen, Long Li and Qianqian Shi
Plants 2026, 15(7), 1000; https://doi.org/10.3390/plants15071000 - 25 Mar 2026
Abstract
Primula vulgaris possesses considerable edible, medicinal, and ornamental value. It is widely applied in food and pharmaceutical development and, as an early-spring flowering plant, is used in landscaping. However, its range of applications and scope are significantly limited due to its inability to [...] Read more.
Primula vulgaris possesses considerable edible, medicinal, and ornamental value. It is widely applied in food and pharmaceutical development and, as an early-spring flowering plant, is used in landscaping. However, its range of applications and scope are significantly limited due to its inability to withstand high temperatures. This study aimed to investigate the heat tolerance of P. vulgaris under natural high temperatures during summer, identify the most heat-resistant varieties, and determine the optimal conditions for summer outdoor cultivation. Eight P. vulgaris varieties were selected and placed under forest shade with three different shading rates during the summer high-temperature period. Additionally, the heat damage index and the following six physiological indicators were measured: malondialdehyde (MDA) content, superoxide dismutase (SOD) activity, peroxidase (POD) activity, soluble sugar content, soluble protein content, and relative conductivity. Furthermore, a correlation analysis of the physiological indicators was conducted, and a heat tolerance evaluation was performed using the membership function method. Simultaneously, qRT-PCR was employed to analyze the expression patterns of three heat stress-related genes (PvHSP70, PvNCED6, and PvHSF24) across the different cultivars and experimental sites. Under heat stress conditions, leaf area was found to be positively and highly significantly correlated with stomatal density (p < 0.01). The heat damage index, MDA content, and relative conductivity increased significantly with prolonged stress, and they showed highly significant positive correlations. SOD activity, soluble sugar content, and soluble protein content increased to resist heat damage, while POD activity exhibited no consistent trend. Highly significant positive correlations were observed among protective enzyme activities and osmotic regulatory substances. After a comprehensive evaluation, the eight varieties were ranked according to heat tolerance as follows: “Early Punas Yellow” > “Danova Red” > “Middle Punas Rose Red” > “Middle Punas Blue” > “Middle Punas Red” > “Danova Rose White” > “Middle Punas Crimson” > “Middle Punas Scarlet”. Conclusions: “Early Punas Yellow”, “Danova Red”, and “Middle Punas Rose Red” demonstrated strong heat tolerance. In addition, the expression of PvHSP70 and PvHSF24 was significantly upregulated in heat-tolerant cultivars, while that of PvNCED6 showed a sustained increasing trend with rising temperatures. The results of a three-way ANOVA suggested that P. vulgaris exhibited different regulatory patterns among various traits under natural high-temperature stress. Morphological and integrative damage-related indicators, including leaf area, stomatal density, and the heat damage index, all presented significant “site × time” interaction effects. Meanwhile, some physiological regulatory indicators displayed more complex and inconsistent response patterns. These findings further confirm that a dense forest understory grassland is an ideal environment for the summer outdoor cultivation of P. vulgaris. Full article
(This article belongs to the Special Issue Advances in Plant Cultivation and Physiology of Horticultural Crops)
Show Figures

Figure 1

12 pages, 515 KB  
Article
Schinus terebinthifolia Raddi: Compounds Isolated by Countercurrent Chromatography and Biological Activities
by Mara Junqueira Carneiro, Alexandre Augusto Borghi, Guilherme Perez Pinheiro, Ana Lucia Tasca Gois Ruiz, Daniela Mizobutti, Elaine Minatel, Lisieux Santana Juliao, Svetlana Ignatova, Peter Hewitson and Alexandra Christine Helena Frankland Sawaya
Separations 2026, 13(4), 103; https://doi.org/10.3390/separations13040103 - 25 Mar 2026
Abstract
The chemical composition of natural products is complex and the investigation of bioactivities of compounds of interest demands their isolation. S. terebinthifolia Raddi is a tree belonging to the Anacardiaceae family and is used in Brazilian folk medicine; its fruit (pink peppers) are [...] Read more.
The chemical composition of natural products is complex and the investigation of bioactivities of compounds of interest demands their isolation. S. terebinthifolia Raddi is a tree belonging to the Anacardiaceae family and is used in Brazilian folk medicine; its fruit (pink peppers) are used in cooking and its bark in phytomedicine. Extracts of other parts of this plant contain a plethora of components and merit further studies. Countercurrent chromatography (CCC) is frequently employed with natural products due to the high sample recovery rate. The objective of this work was to determine the best solvent system (SS) to fraction the ethanol extracts of leaves, flowers and fruit of Schinus terebinthifolia by CCC and isolate compounds of interest and elucidate their structures through nuclear magnetic resonance (NMR) and mass spectrometry (MS). In addition, antiproliferative, potential cell regeneration and antioxidant activities of the fractions of interest were evaluated. In the present work, three compounds were isolated; two were identified as anacardic acids [(6-(8′, 11′-heptadecadienyl)-salicylic acid and 6-(8′-heptadecenyl)-salicylic acid], as well as (Z)-masticadienoic acid. These compounds showed antiproliferative and potential cell regeneration activities as well as varying degrees of antioxidant capacity. Although these compounds present potential therapeutic activity, more studies are necessary to confirm their safety. Full article
Show Figures

Figure 1

23 pages, 3488 KB  
Article
Variable Density Planting: Using Marigolds as a Model System to Describe a Silvicultural Approach to Increase Structural Diversity
by Gregory J. Ettl, Courtney R. Bobsin, Bernard T. Bormann and Dano E. Holt
Forests 2026, 17(4), 401; https://doi.org/10.3390/f17040401 - 24 Mar 2026
Abstract
There is limited information on the effects of irregular-spaced and clumped planting on forest production and structural diversity. We explored Tagetes patula L. development as a model system to demonstrate stand development under varying planting patterns, and conceptualized in the context of Pseudotsuga [...] Read more.
There is limited information on the effects of irregular-spaced and clumped planting on forest production and structural diversity. We explored Tagetes patula L. development as a model system to demonstrate stand development under varying planting patterns, and conceptualized in the context of Pseudotsuga menziesii (Mirb.) Franco mesic production forests of the Pacific Northwestern USA. Two variable planting patterns, clumps of 24 plants and of four plants, were compared to square regular patterns in replicate growing boxes. Spatial patterns were compared post-planting and at maturation, along with stand-level metrics and final dry weights, and stand structural statistics were used to compare production and diversity. The clumped spatial structure of 24-plant clumps was maintained to maturity. Groups of four plants maintained clumping at small scales and regular patterns at larger scales. Initial Regular-Square spacing remained at 2 cm at maturity but became indistinguishable from random patterns at larger scales. There was (1) overall greater mean directional index for the Large-Clumped patterns and greater spatial complexity indices for both clumped patterns, (2) greater social class (size) mean mingling index for small clumps, and (3) higher mean dominance index and mean differentiation index and lower crown volume complexity and height-to-diameter ratios for Regular-Square spacing. The structural complexity was accompanied by limited differences in dried weights by plant tissue (total weight, stem, leaf, flower weight) or plant biometric parameters (stem straightness, crown ratio, crown volume, number of leaves and flowers). The results from irregular planted marigold stand development are discussed in the context of increasing forest stand complexity, potentially without compromising productivity. Full article
(This article belongs to the Section Forest Ecology and Management)
Show Figures

Figure 1

18 pages, 1130 KB  
Article
Extract from Syringa vulgaris L. Flowers—A Special Emphasis on Its Biological Activity: Evaluation of Antioxidant Properties and Modulation of Coagulation Process in Human Plasma In Vitro
by Natalia Sławińska, Jerzy Żuchowski, Barbara Moniuszko-Szajwaj, Bartosz Skalski and Beata Olas
Nutrients 2026, 18(7), 1022; https://doi.org/10.3390/nu18071022 - 24 Mar 2026
Abstract
Background/Objectives: Syringa vulgaris L. (common lilac) is one of the most popular ornamental plant species. Through the ages, many parts of S. vulgaris, including fruits, flowers, leaves, and branches, have been used in folk medicine due to their beneficial biological activity. [...] Read more.
Background/Objectives: Syringa vulgaris L. (common lilac) is one of the most popular ornamental plant species. Through the ages, many parts of S. vulgaris, including fruits, flowers, leaves, and branches, have been used in folk medicine due to their beneficial biological activity. Lilac flowers are the basis of many supplements available on the market. Moreover, its petals and flowers are edible and are an aromatic ingredient in preserves and desserts. However, the data about the antioxidant properties of various parts of S. vulgaris is limited only to the in vitro antioxidant capacity of the extracts—so far, the effect of S. vulgaris flower extract on the parameters of oxidative stress in biological materials, including plasma, has not been demonstrated. Therefore, the aim of our study was to investigate the protective effects of the extract from S. vulgaris L. flowers against oxidative stress in human plasma, and its influence on the coagulation process in vitro. Methods: We measured the levels of three parameters of oxidative stress in human plasma treated with H2O2/Fe2+ (the donor of hydroxyl radicals): lipid peroxidation (based on the level of thiobarbituric acid reactive substances (TBARS)), protein carbonylation, and thiol oxidation. Ascorbic acid (vitamin C) was used as a reference antioxidant. In addition, we studied the effect of the extract on three coagulation parameters of human plasma-activated partial thromboplastin time (APTT), prothrombin time (PT), and thrombin time (TT). We also compared the biological properties of the extract from S. vulgaris flowers with the properties of a phenolic extract from Taraxacum officinalis (dandelion) flowers, as they have proven antioxidant activity in both in vitro and in vivo models and can modulate hemostasis in vitro. Results: Our UHPLC-HRMS analyses of S. vulgaris extract led to a tentative identification of 50 compounds, mainly phenolics and secoiridoids. For the first time, the present study demonstrated that the extract from S. vulgaris flowers (at the concentrations of 1–50 µg/mL) significantly reduced plasma lipid peroxidation and protein carbonylation induced by H2O2/Fe2+. Moreover, the concentrations of 1–25 µg/mL significantly reduced the oxidation of thiol groups in plasma treated with H2O2/Fe2+. The anticoagulant tests also demonstrated that S. vulgaris flowers extract, at physiologically relevant concentrations (1–50 µg/mL), did not affect blood clotting times in vitro, suggesting that it is hemostatically safe. Conclusions: Despite the differences in composition, the extracts from lilac flowers and dandelion flowers exhibited similar protective effects against oxidative damage to human plasma components. However, the extract from S. vulgaris flowers had a stronger inhibitory effect on lipid peroxidation than the extract from dandelion flowers. Full article
(This article belongs to the Section Phytochemicals and Human Health)
Show Figures

Figure 1

18 pages, 1142 KB  
Review
The Floral Bottleneck in a Changing Climate: Molecular Mechanisms, Knowledge Gaps, and Future Directions
by Isabel Marques
Int. J. Mol. Sci. 2026, 27(7), 2926; https://doi.org/10.3390/ijms27072926 - 24 Mar 2026
Abstract
Flowers, the reproductive frontline of plants, are highly sensitive to environmental stresses. Yet, despite their ecological and agricultural importance, the molecular regulation of stress responses in flowers remains comparatively limited. In this context, this review emphasizes how integrative, flower-centered research combining molecular, physiological, [...] Read more.
Flowers, the reproductive frontline of plants, are highly sensitive to environmental stresses. Yet, despite their ecological and agricultural importance, the molecular regulation of stress responses in flowers remains comparatively limited. In this context, this review emphasizes how integrative, flower-centered research combining molecular, physiological, and ecological perspectives is essential to safeguard fertility, crop yields, and biodiversity under increasingly variable climates. Advances in single-cell and spatial omics, high-resolution phenotyping, and genome and epigenome editing have the power to unprecedentedly reveal how flowers detect, decode, and respond to environmental stress. By reframing flowers as dynamic molecular decision points rather than passive stress factors, this review outlines a roadmap for flower-centered climate resilience research. Full article
(This article belongs to the Special Issue The Biochemistry, Molecular and Cell Biology Beyond Flowers)
Show Figures

Figure 1

15 pages, 948 KB  
Article
Effective Phytoremediation of Cadmium-Contaminated Soil by a Farmland Weed Hyperaccumulator over Three Consecutive Years
by Xuekai Dou, Huiping Dai, Lidia Skuza and Shuhe Wei
Agriculture 2026, 16(6), 713; https://doi.org/10.3390/agriculture16060713 (registering DOI) - 23 Mar 2026
Viewed by 30
Abstract
The remediation of large-areas of Cd-contaminated soil, especially agricultural land, remains a major global challenge. Phytoremediation using hyperaccumulators is an effective method for treating Cd-contaminated soils; however, its long-term effectiveness over successive growing seasons has been insufficiently investigated. This study evaluated the sustained [...] Read more.
The remediation of large-areas of Cd-contaminated soil, especially agricultural land, remains a major global challenge. Phytoremediation using hyperaccumulators is an effective method for treating Cd-contaminated soils; however, its long-term effectiveness over successive growing seasons has been insufficiently investigated. This study evaluated the sustained phytoremediation capacity of the farmland weed Bidens pilosa L., a known Cd hyperaccumulator, in a three-year pot experiment using contaminated agricultural soil from the Shenyang Zhangshi Irrigation Area (2.08 mg/kg Cd). Two harvest regimes were compared: short-term (harvest at the flowering stage, 70 days) and long-term (harvest at the fruit maturity stage, 108 days). The results showed that although higher total Cd accumulation per harvest was obtained in long-term treatments, short-term experiments resulted in a 14.7% higher net removal rate per day (NR) due to their shorter growth cycle (64.8% of the long-term period). Soil extractable Cd concentrations decreased by an average of 31.2% over three consecutive years of phytoremediation, reducing environmental risk but also limiting subsequent Cd uptake by plants. These findings demonstrate that optimizing harvest timing can substantially improve remediation efficiency per unit of time without the need for soil quality improvement measures. The short growing season characteristic of weeds found in agricultural areas is a practical advantage of phytoremediation. Full article
(This article belongs to the Section Ecosystem, Environment and Climate Change in Agriculture)
Show Figures

Figure 1

26 pages, 3881 KB  
Article
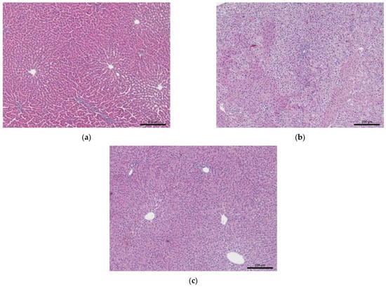
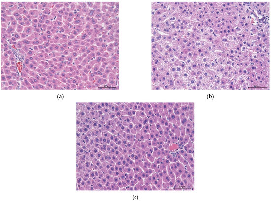
Characterization and Biological Activity of Rutin Extracted from Filipendula ulmaria (L.) Maxim
by Anna Vesnina, Violeta Le, Svetlana Ivanova, Anna Frolova, Irina Milentyeva, Victor Atuchin and Alexander Prosekov
BioTech 2026, 15(1), 25; https://doi.org/10.3390/biotech15010025 - 23 Mar 2026
Viewed by 42
Abstract
In this work, Filipendula ulmaria (L.) Maxim, a perennial herbaceous plant from the Rosaceae family, was considered a novel source of obtaining rutin for pharmaceutical purposes. Rutin was extracted from the plant parts collected in the flowering summer period and dried at 40 [...] Read more.
In this work, Filipendula ulmaria (L.) Maxim, a perennial herbaceous plant from the Rosaceae family, was considered a novel source of obtaining rutin for pharmaceutical purposes. Rutin was extracted from the plant parts collected in the flowering summer period and dried at 40 ± 3 °C. The process was carried out using the ethanol extraction and fractionation of extracted compounds, and it yields the 95 wt% purity crystalline product. The phase composition of the extracted rutin was verified by the XRD analysis and NMR measurements. It was found that 2.85% of rutin could be extracted from Filipendula ulmaria, which is 1.2 times higher than the results of similar studies. The biological activity of the isolated rutin was tested on rats. It was established in vivo that the extracted rutin normalizes blood glucose levels (glucose and glycosylated hemoglobin), insulin resistance (HOMA-IR index) and reduces the severity of dystrophic changes in the liver caused by high-fat and high-carbohydrate diets. The introduction of rutin corrects lipid profile indicators (triglycerides, cholesterol, cholesterol fractions in lipoproteins and atherogenic indices), cytolysis indicators of hepatocytes, and liver steatosis (ALT, AST/ALT, triglycerides). Thus, the novel source of rutin opens the possibility for a wide use of this flavonoid in the food technology and pharmaceutical industry. Full article
(This article belongs to the Section Medical Biotechnology)
Show Figures

Figure 1

22 pages, 5845 KB  
Article
Adaptability and Resilience of Chaenomeles japonica (Thunb.) Lindl. ex Spach (Rosaceae) in Urban Landscape Design
by Dejan Skočajić, Djurdja Petrov, Nevenka Galečić, Jelena Čukanović, Radenka Kolarov, Sara Đorđević and Mirjana Ocokoljić
Horticulturae 2026, 12(3), 396; https://doi.org/10.3390/horticulturae12030396 - 23 Mar 2026
Viewed by 45
Abstract
This research is interdisciplinary in nature and supports the process of selecting individual plants to achieve sustainable visual and ecological effects in the urban landscape. The importance of this study is further emphasised by climate change, which necessitates modifications to the existing selection [...] Read more.
This research is interdisciplinary in nature and supports the process of selecting individual plants to achieve sustainable visual and ecological effects in the urban landscape. The importance of this study is further emphasised by climate change, which necessitates modifications to the existing selection of ornamental plants. These individuals must be capable of adapting to urban ecosystems in order to mitigate the impacts of climate change on humans and other organisms and to maintain a high level of biodiversity. Accordingly, this paper highlights, at the individual level, the significance of Japanese quince (Chaenomeles japonica (Thunb.) Lindl. ex Spach) as an element of urban green infrastructure in the Balkan Peninsula. Based on a real case study conducted over the period 2007–2025 and through an integrative approach involving 3841 phenological observations and climate parameters over 19 consecutive years, local phenological flowering patterns were identified, upon which the species’ functional potential depends. The key patterns and abundance of flowering are the result of interactions with daily maximum and minimum air temperatures and precipitation levels, as confirmed by correlations with percentile-based classifications of climatic variables for the study years. The statistical non-significance of the trends points to the influence of extreme climatic events but also to the adaptability of the selected genotype compared with other Japanese quince genotypes in the vicinity. Regression analysis determined the optimal daily air temperatures for continuous flowering during 2024 and 2025. The results confirm that the selected individual is sustainable, and it is, therefore, proposed for inclusion in the assortment of ornamental plants important for preserving ecosystem services in urban landscape design, particularly in view of its demonstrated utilitarian benefits. Full article
(This article belongs to the Special Issue Sustainable Cultivation and Performance of Ornamental Plants)
Show Figures

Figure 1

32 pages, 7640 KB  
Article
Phenotypic and Agronomic Evaluation of a Winter Barley Genotype Panel for Breeding Programs
by Liliana Vasilescu, Eugen-Iulian Petcu, Vasile Silviu Vasilescu, Alexandrina Sîrbu, Leon Muntean and Andreea D. Ona
Agronomy 2026, 16(6), 667; https://doi.org/10.3390/agronomy16060667 - 21 Mar 2026
Viewed by 112
Abstract
Barley remains the fourth most cultivated cereal crop worldwide and is valued for its versatility in malting and brewing, animal feed, human nutrition, and dietary supplements. The identification of genotypes suitable for breeding or specific end-use applications requires multi-environment testing to evaluate agronomic [...] Read more.
Barley remains the fourth most cultivated cereal crop worldwide and is valued for its versatility in malting and brewing, animal feed, human nutrition, and dietary supplements. The identification of genotypes suitable for breeding or specific end-use applications requires multi-environment testing to evaluate agronomic performance, grain quality, and trait stability. In this study, a panel of 50 winter barley genotypes (two-row and six-row) originating from diverse genetic backgrounds was evaluated over three growing seasons (2021–2023) under the environmental conditions of southeastern Romania. Seven traits were analyzed, including three phenological traits (heading time, flowering time and plant height), grain yield, and three quality parameters (thousand-grain weight, protein content, and starch content). Environmental conditions had a strong influence on phenological development and grain yield, whereas grain quality traits showed relatively greater stability, indicating a stronger genetic control. Multivariate analyses (Principal Component Analysis (PCA) and Genotype plus Genotype-by-Environment interaction biplot (GGE biplots)) revealed clear relationships among traits and highlighted contrasting adaptive strategies between the two barley types. In two-row barley, genotypes such as Idra and Sandra combined favorable yield performance with stable grain quality traits and therefore represent promising candidates for breeding programs and large-scale cultivation. In six-row barley, SU-Ellen and LG Zebra showed high productivity and strong starch accumulation, making them valuable genetic resources for yield-oriented breeding, although further improvement in nitrogen use efficiency may be beneficial. The 2022–2023 growing season represented the most restrictive environment, emphasizing the importance of stability under stress conditions. Genotypes located close to the Average Environment Coordination axis (AEC axis) during that season, such as Ametist (six-row) and Lardeya (two-row), may represent promising material for breeding programs targeting drought resilience. Overall, the results expand the phenotypic characterization of winter barley germplasm and identify valuable genetic resources that can support pre-breeding efforts and the development of climate-resilient barley cultivars. Full article
Show Figures

Figure 1

21 pages, 11405 KB  
Article
Defining the Optimal Microspore Developmental Window for Efficient Anther-Derived Somatic Embryogenesis in Rubber Tree (Hevea brasiliensis)
by Yinglian Wu, Naushad Alam, Xing Bao, Suna Peng, Rizhi Wu, Chenrui Gu, Xinran Ou, Haobin Liu, Xiaoyi Wang and Tiandai Huang
Plants 2026, 15(6), 973; https://doi.org/10.3390/plants15060973 - 21 Mar 2026
Viewed by 170
Abstract
Anther-derived somatic embryogenesis is a valuable approach in rubber tree (Hevea brasiliensis) breeding; however, its effectiveness is highly influenced by the developmental stage of the microspores. The present investigation focused on male flower buds of the cultivar Reyan 73397 at successive [...] Read more.
Anther-derived somatic embryogenesis is a valuable approach in rubber tree (Hevea brasiliensis) breeding; however, its effectiveness is highly influenced by the developmental stage of the microspores. The present investigation focused on male flower buds of the cultivar Reyan 73397 at successive developmental stages to examine the relationship between visible bud characteristics and internal microspore development, assess how microspore developmental stage affects callus induction and somatic embryo formation, and identify the stage with the greatest embryogenic potential. Cytological observations distinguished six well-defined phases of microspore development, spanning from microspore mother cells to fully mature pollen grains, each reliably linked to particular bud diameters, coloration, and anther morphology. Anthers corresponding to each developmental phase were cultured in vitro, and their ability to initiate callus and produce somatic embryos was systematically evaluated. Anthers containing uninucleate microspores exhibited the highest rates of both callus formation and somatic embryogenesis, with the early-uninucleate stage showing the strongest response. This stage consistently matched flower buds measuring 1.42–1.57 mm in transverse diameter and displaying a green to yellowish-green appearance. In contrast, anthers collected at the microspore mother cell and tetrad stages did not produce embryogenic responses. Histological evidence has indicated that both callus and somatic embryos originate from diploid somatic tissues of the anther wall, particularly connective parenchyma cells, rather than from microspores themselves. Based on these findings, a rapid, non-destructive selection method integrating bud diameter, bud color, and sieve-based size separation was developed to identify responsive explants efficiently. Overall, this study defines the optimal developmental window for anther culture in rubber trees, verifies the somatic origin of embryogenic tissues, and provides a practical morphological and cytological basis for improving anther culture efficiency in rubber tree breeding programs. Full article
(This article belongs to the Section Plant Development and Morphogenesis)
Show Figures

Figure 1

18 pages, 921 KB  
Review
Climate Change and Abiotic Stress in Fruit Trees: Mechanisms and Adaptive Responses
by Sina Cosmulescu
Agronomy 2026, 16(6), 665; https://doi.org/10.3390/agronomy16060665 - 21 Mar 2026
Viewed by 271
Abstract
This paper analyses the impact of climate change on fruit species, synthesizing evidence of how abiotic stresses—such as extreme temperatures, drought, salinity, and water fluctuations—influence the physiology, metabolism, phenology, and productivity of fruit trees. It examines both direct effects on flowering, fruit set, [...] Read more.
This paper analyses the impact of climate change on fruit species, synthesizing evidence of how abiotic stresses—such as extreme temperatures, drought, salinity, and water fluctuations—influence the physiology, metabolism, phenology, and productivity of fruit trees. It examines both direct effects on flowering, fruit set, growth, and quality, as well as indirect impacts on nutrient availability, soil health, and vulnerability to pests and diseases. The article highlights the role of hormones and secondary metabolites in mediating stress responses, alongside the critical importance of cellular and antioxidant protection mechanisms. Adaptive strategies across physiological, biochemical, molecular, and agronomic levels are discussed, including the selection of tolerant varieties and rootstocks, irrigation adjustments, microclimatic management, and the use of biotechnological approaches and biostimulants to enhance fruit resilience and quality. In conclusion, the article underscores the necessity of an integrated approach to ensure the sustainability and productivity of orchards in the face of climate change. Full article
Show Figures

Graphical abstract

16 pages, 11015 KB  
Article
Occurrence, Distribution Characteristics, Risk Assessment, and Climatic Drivers of Type B Trichothecenes and Their Transformation Products in Major Wheat-Producing Areas of China
by Jie Wang, Yu Wu, Di Cai, Li Li, Songshan Wang, Yu Zhang, Xiaomin Han, Songxue Wang, Leiqing Pan and Jin Ye
Toxins 2026, 18(3), 150; https://doi.org/10.3390/toxins18030150 - 21 Mar 2026
Viewed by 125
Abstract
Type B trichothecenes (B-TCTs), predominant mycotoxins in wheat, threaten human health. However, their contamination profile in China, a major wheat producer, remains unclear. This study analyzed 1337 wheat samples (2022–2024) from main production areas using liquid chromatography-mass spectrometry and deterministic assessment to investigate [...] Read more.
Type B trichothecenes (B-TCTs), predominant mycotoxins in wheat, threaten human health. However, their contamination profile in China, a major wheat producer, remains unclear. This study analyzed 1337 wheat samples (2022–2024) from main production areas using liquid chromatography-mass spectrometry and deterministic assessment to investigate B-TCTs’ watershed-scale distribution, spatiotemporal variations, associated health risks, and key climatic drivers. Results indicate that deoxynivalenol (DON) and its transformation product DON-3-glucoside (DON-3G) were the predominant contaminants, while nivalenol (NIV) was detected in specific river basins. Although overall exposure was low, elevated risks were identified in certain basins during particular years, especially for young children. DON-3G contributed 23.5% to total DON exposure. Relative humidity (rs = 0.34, p < 0.01), precipitation (rs = 0.37, p < 0.01), and its duration (rs = 0.38, p < 0.01) during the flowering-to-harvest period were identified as critical climatic drivers. The findings highlight the need to include DON-3G in food safety regulations and to develop climate-adapted control strategies. Full article
Show Figures

Figure 1

Back to TopTop