Abscisic Acid Promotes Petal Senescence in Rose by Regulating RcMYB002
Abstract
1. Introduction
2. Materials and Methods
2.1. Plant Materials, Growth Conditions and Treatments
2.2. RNA Extraction and RT-qPCR Analysis
2.3. Transient Overexpression Assay
2.4. Virus-Induced Gene Silencing
2.5. Electrolyte Leakage Assay
2.6. Determination of Anthocyanin and Malondialdehyde (MDA) Content
2.7. Determination of Hydrogen Peroxide (H2O2) and Superoxide Anion (O2−) Content
2.8. Determination of Antioxidant Enzyme Activity
2.9. Yeast One-Hybrid Assay
2.10. Statistical Analysis
3. Results
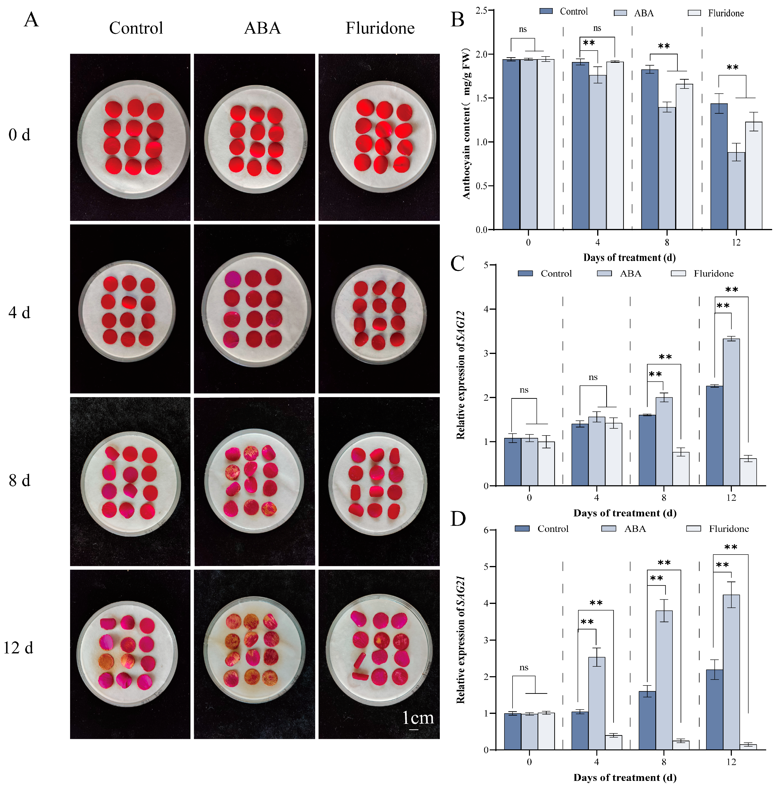
3.1. ABA Accelerates Petal Senescence of Rose Petals
3.2. ABA Treatment Damages the Cell Membranes of Rose Petals and Disrupts the Redox Balance
3.3. ABA Treatment Inhibits RcMYB002 Gene Expression
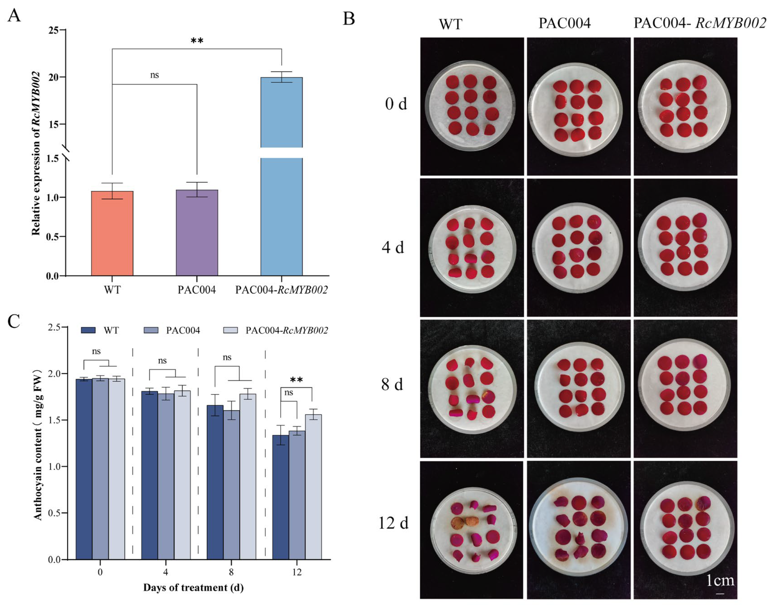
3.4. RcMYB002 Inhibits the Aging of Rose Petals
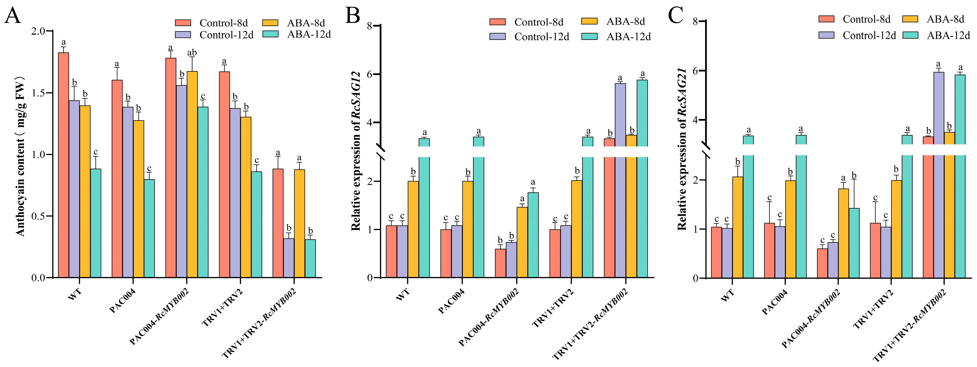
3.5. ABA-Induced Promotion of Petal Senescence Is Dependent on RcMYB002
3.6. The Transcriptional Regulation of Aging-Related Genes SAG12 and SAG21 by RcMYB002
4. Discussion
5. Conclusions
Supplementary Materials
Author Contributions
Funding
Institutional Review Board Statement
Informed Consent Statement
Data Availability Statement
Conflicts of Interest
References
- Chen, K.; Li, G.J.; Bressan, R.A.; Song, C.P.; Zhu, J.K.; Zhao, Y. Abscisic Acid Dynamics, Signaling, and Functions in Plants. J. Integr. Plant Biol. 2020, 62, 25–54. [Google Scholar] [CrossRef] [PubMed]
- Luo, J.; Chen, S.; Cao, S.; Zhang, T.; Li, R.; Chan, Z.L.; Wang, C. Rose (Rosa hybrida) Ethylene Responsive Factor 3 Promotes Rose Flower Senescence via Direct Activation of the Abscisic Acid Synthesis-Related 9-CIS-EPOXYCAROTENOID DIOXYGENASE Gene. Plant Cell Physiol. 2021, 62, 1030–1043. [Google Scholar] [CrossRef]
- Wang, P.; Lu, S.; Zhang, X.; Hyden, B.; Qin, L.; Liu, L.; Bai, Y.; Han, Y.; Wen, Z.; Xu, J.; et al. Double NCED Isozymes Control ABA Biosynthesis for Ripening and Senescence Regulation in Peach Fruits. Plant Sci. 2021, 304, 110739. [Google Scholar] [CrossRef]
- Rivero, R.M.; Kojima, M.; Gepstein, A.; Sakakibara, H.; Mittler, R.; Gepstein, S.; Blumwald, E. Delayed Leaf Senescence Induces Extreme Drought Tolerance in a Flowering Plant. Proc. Natl. Acad. Sci. USA 2007, 104, 19631–19636. [Google Scholar] [CrossRef]
- Zhao, Y.; Chan, Z.; Gao, J.; Xing, L.; Cao, M.; Yu, C.; Hu, Y.; You, J.; Shi, H.; Zhu, Y.; et al. ABA Receptor PYL9 Promotes Drought Resistance and Leaf Senescence. Proc. Natl. Acad. Sci. USA 2016, 113, 1949–1954. [Google Scholar] [CrossRef]
- Wang, T.; Sun, Z.; Wang, S.; Feng, S.; Wang, R.; Zhu, C.; Zhong, L.; Cheng, Y.; Bao, M.; Zhang, F. DcWRKY33 Promotes Petal Senescence in Carnation (Dianthus caryophyllus L.) by Activating Genes Involved in the Biosynthesis of Ethylene and Abscisic Acid and Accumulation of Reactive Oxygen Species. Plant J. 2023, 113, 698–715. [Google Scholar] [CrossRef]
- Borohov, A.; Tirosh, T.; Halevy, A.H. Abscisic Acid Content of Senescing Petals on Cut Rose Flowers as Affected by Sucrose and Water Stress. Plant Physiol. 1976, 58, 175–178. [Google Scholar] [CrossRef]
- Tripathi, S.K.; Tuteja, N. Integrated Signaling in Flower Senescence: An Overview. Plant Signal. Behav. 2007, 2, 437–445. [Google Scholar] [CrossRef] [PubMed]
- Kamiyama, Y.; Hirotani, M.; Ishikawa, S.; Minegishi, F.; Katagiri, S.; Rogan, C.J.; Takahashi, F.; Nomoto, M.; Ishikawa, K.; Kodama, Y.; et al. Arabidopsis Group C Raf-like Protein Kinases Negatively Regulate Abscisic Acid Signaling and Are Direct Substrates of SnRK2. Proc. Natl. Acad. Sci. USA 2021, 118, e2100073118. [Google Scholar] [CrossRef]
- Gao, S.; Gao, J.; Zhu, X.; Song, Y.; Li, Z.; Ren, G.; Zhou, X.; Kuai, B. ABF2, ABF3, and ABF4 Promote ABA-Mediated Chlorophyll Degradation and Leaf Senescence by Transcriptional Activation of Chlorophyll Catabolic Genes and Senescence-Associated Genes in Arabidopsis. Mol. Plant. 2016, 9, 1272–1285. [Google Scholar] [CrossRef] [PubMed]
- Cutler, S.R.; Rodriguez, P.L.; Finkelstein, R.R.; Abrams, S.R. Abscisic Acid: Emergence of a Core Signaling Network. Annu. Rev. Plant Biol. 2010, 61, 651–679. [Google Scholar] [CrossRef] [PubMed]
- Muhammad, A.M.; Waseem, M.; Jakada, B.H.; Okal, E.J.; Lei, Z.; Saqib, H.S.A.; Yuan, W.; Xu, W.; Zhang, Q. Mechanisms of Abscisic Acid-Mediated Drought Stress Responses in Plants. Int. J. Mol. Sci. 2022, 23, 1084. [Google Scholar] [CrossRef]
- Liu, J.; Osbourn, A.; Ma, P. MYB Transcription Factors as Regulators of Phenylpropanoid Metabolism in Plants. Mol. Plant 2015, 8, 689–708. [Google Scholar] [CrossRef] [PubMed]
- Wu, X.; Xia, M.; Su, P.; Zhang, Y.; Tu, L.; Zhao, H.; Gao, W.; Huang, L.; Hu, Y. MYB Transcription Factors in Plants: A Comprehensive Review of Their Discovery, Structure, Classification, Functional Diversity and Regulatory Mechanism. Int. J. Biol. Macromol. 2024, 282, 136652. [Google Scholar] [CrossRef]
- Zhang, D.; Zhou, H.; Zhang, Y.; Zhao, Y.; Zhang, Y.; Feng, X.; Lin, H. Diverse Roles of MYB Transcription Factors in Plants. J. Integr. Plant Biol. 2025, 67, 539–562. [Google Scholar] [CrossRef]
- Dubos, C.; Stracke, R.; Grotewold, E.; Weisshaar, B.; Martin, C.; Lepiniec, L. MYB Transcription Factors in Arabidopsis. Trends Plant Sci. 2010, 15, 573–581. [Google Scholar] [CrossRef]
- Zhang, S.; Zhao, Q.; Zeng, D.; Xu, J.; Zhou, H.; Wang, F.; Ma, N.; Li, Y. RhMYB108, an R2R3-MYB Transcription Factor, Is Involved in Ethylene- and JA-Induced Petal Senescence in Rose Plants. Hortic. Res. 2019, 6, 131. [Google Scholar] [CrossRef]
- Ji, X.; Wang, M.; Xu, Z.; Wang, K.; Sun, D.; Niu, L. PlMYB308 Regulates Flower Senescence by Modulating Ethylene Biosynthesis in Herbaceous Peony. Front. Plant Sci. 2022, 13, 872442. [Google Scholar] [CrossRef]
- Li, D.; Li, Y.; Zhang, L.; Wang, X.; Zhao, Z.; Tao, Z.; Wang, J.; Wang, J.; Lin, M.; Li, X.; et al. Arabidopsis ABA Receptor RCAR1/PYL9 Interacts with an R2R3-Type MYB Transcription Factor, AtMYB44. Int. J. Mol. Sci. 2014, 15, 8473–8490. [Google Scholar] [CrossRef]
- Ding, Z.; Li, S.; An, X.; Liu, X.; Qin, H.; Wang, D. Transgenic Expression of MYB15 Confers Enhanced Sensitivity to Abscisic Acid and Improved Drought Tolerance in Arabidopsis thaliana. J. Genet. Genom. 2009, 36, 17–29. [Google Scholar] [CrossRef] [PubMed]
- Seo, P.J.; Xiang, F.; Qiao, M.; Park, J.Y.; Lee, Y.N.; Kim, S.G.; Lee, Y.H.; Park, W.J.; Park, C.M. The MYB96 Transcription Factor Mediates Abscisic Acid Signaling During Drought Stress Response in Arabidopsis. Plant Physiol. 2009, 151, 275–289. [Google Scholar] [CrossRef] [PubMed]
- Yu, Y.T.; Wu, Z.; Lu, K.; Bi, C.; Liang, S.; Wang, X.F.; Zhang, D.P. Overexpression of the MYB37 Transcription Factor Enhances Abscisic Acid Sensitivity and Improves Both Drought Tolerance and Seed Productivity in Arabidopsis thaliana. Plant Mol. Biol. 2016, 90, 267–279. [Google Scholar] [CrossRef] [PubMed]
- Zhu, Y.; Deng, Y.; Yao, Y.; Yao, K.; Pan, X.; Wu, X.; Liu, Z.; Zhang, J.; Su, W.; Liao, W. Characteristics and Expression Analysis of the MYB-Related Subfamily Gene in Rosa chinensis. Int. J. Mol. Sci. 2024, 25, 12854. [Google Scholar] [CrossRef] [PubMed]
- Shahbani, Z.; Kosh-Khui, M.; Salehi, H.; Kafi, M.; Kamgar Haghighi, A.A.; Eshghi, S.; Omidi, M. Hormonal and Physiological Changes in Miniature Roses (Rosa chinensis Jacq. var. minima Rehd.) Exposed to Water Deficit and Salinity Stress Conditions. Gesunde Pflanz. 2023, 75, 1781–1797. [Google Scholar] [CrossRef]
- Jia, Y.; Chen, C.; Gong, F.; Jin, W.; Zhang, H.; Qu, S.; Ma, N.; Jiang, Y.; Gao, J.; Sun, X. An Aux/IAA Family Member, RhIAA14, Involved in Ethylene-Inhibited Petal Expansion in Rose (Rosa hybrida). Genes 2022, 13, 1041. [Google Scholar] [CrossRef]
- Chen, G.; Song, J.; Zhang, Y.; Guo, X.; Shen, X. Development and Application of Virus-Induced Gene Silencing (VIGS) for Studying ApTT8 Gene Function in Agapanthus praecox ssp. orientalis. Sci. Hortic. 2024, 324, 112595. [Google Scholar] [CrossRef]
- Yuan, X.Y.; Wang, R.H.; Zhao, X.D.; Luo, Y.B.; Fu, D.Q. Role of the Tomato Non-Ripening Mutation in Regulating Fruit Quality Elucidated Using iTRAQ Protein Profile Analysis. PLoS ONE 2016, 11, e0164335. [Google Scholar] [CrossRef]
- Wang, Y.; Qin, M.; Zhang, G.; Lu, J.; Zhang, C.; Ma, N.; Sun, X.; Gao, J. Transcription Factor RhRAP2.4L Orchestrates Cell Proliferation and Expansion to Control Petal Size in Rose. Plant Physiol. 2024, 194, 2338–2353. [Google Scholar] [CrossRef]
- Wu, L.; Ma, N.; Jia, Y.; Zhang, Y.; Feng, M.; Jiang, C.Z.; Ma, C.; Gao, J. An Ethylene-Induced Regulatory Module Delays Flower Senescence by Regulating Cytokinin Content. Plant Physiol. 2017, 173, 853–862. [Google Scholar] [CrossRef]
- Wang, H.; Zhang, H.; Yang, Y.; Li, M.; Zhang, Y.; Liu, J.; Dong, J.; Li, J.; Butelli, E.; Xue, Z.; et al. The Control of Red Colour by a Family of MYB Transcription Factors in Octoploid Strawberry (Fragaria × ananassa) Fruits. Plant Biotechnol. J. 2020, 18, 1169–1184. [Google Scholar] [CrossRef]
- Sadeghi, A.; Razmjoo, J.; Karimmojeni, H.; Baldwin, T.C. Differential Responses of Hollyhock (Alcea rosea L.) Varieties to Salt Stress in Relation to Physiological and Biochemical Parameters. Sci. Rep. 2024, 14, 8105. [Google Scholar] [CrossRef] [PubMed]
- Zhang, Z.; Hou, X.; Gao, R.; Li, Y.; Ding, Z.; Huang, Y.; Yao, K.; Yao, Y.; Liang, C.; Liao, W. CsSHMT3 Gene Enhances the Growth and Development in Cucumber Seedlings under Salt Stress. Plant Mol. Biol. 2024, 114, 52. [Google Scholar] [CrossRef]
- Giannopolitis, C.N.; Ries, S.K. Superoxide Dismutases: I. Occurrence in Higher Plants. Plant Physiol. 1977, 59, 309–314. [Google Scholar] [CrossRef]
- Aebi, H. Catalase in Vitro. Methods Enzymol. 1984, 105, 121–126. [Google Scholar]
- Klapheck, S.; Zimmer, I.; Cosse, H. Scavenging of Hydrogen Peroxide in the Endosperm of Ricinus communis by Ascorbate Peroxidase. Plant Cell Physiol. 1990, 31, 1005–1013. [Google Scholar] [CrossRef]
- Nakano, Y.; Asada, K. Hydrogen Peroxide Is Scavenged by Ascorbate-Specific Peroxidase in Spinach Chloroplasts. Plant Cell Physiol. 1981, 22, 867–880. [Google Scholar] [CrossRef]
- Lone, M.L.; Haq, A.u.; Farooq, S.; Parveen, S.; Altaf, F.; Tahir, I. Flower Senescence: A Comprehensive Update on Hormonal Regulation and Molecular Aspects of Petal Death. Postharvest Biol. Technol. 2025, 220, 113299. [Google Scholar] [CrossRef]
- Pei, Z.; Huang, Y.; Ni, J.; Liu, Y.; Yang, Q. For a Colorful Life: Recent Advances in Anthocyanin Biosynthesis during Leaf Senescence. Biology 2024, 13, 329. [Google Scholar] [CrossRef]
- Lü, P.; Zhang, C.; Liu, J.; Liu, X.; Jiang, G.; Jiang, X.; Khan, M.A.; Wang, L.; Hong, B.; Gao, J. RhHB1 Mediates the Antagonism of Gibberellins to ABA and Ethylene During Rose (Rosa hybrida) Petal Senescence. Plant J. 2014, 78, 578–590. [Google Scholar] [CrossRef] [PubMed]
- Gan, S.; Amasino, R.M. Making Sense of Senescence (Molecular Genetic Regulation and Manipulation of Leaf Senescence). Plant Physiol. 1997, 113, 313–319. [Google Scholar] [CrossRef] [PubMed]
- Zhang, H.; Zhou, C. Signal Transduction in Leaf Senescence. Plant Mol. Biol. 2013, 82, 539–545. [Google Scholar] [CrossRef]
- Hunter, D.A.; Ferrante, A.; Vernieri, P.; Reid, M.S. Role of Abscisic Acid in Perianth Senescence of Daffodil (Narcissus pseudonarcissus ‘Dutch Master’). Physiol. Plant 2004, 121, 313–321. [Google Scholar] [CrossRef]
- Stead, A.D.; Van Doorn, W.G.; Jones, M.L.; Wagstaff, C. Flower Senescence: Fundamental and Applied Aspects. In Annual Plant Reviews Volume 20: Flowering and Its Manipulation; Wiley: Hoboken, NJ, USA, 2006; pp. 259–296. [Google Scholar]
- Lone, M.L.; Altaf, F.; Tantray, W.W.; Farooq, S.; Haq, A.; Parveen, S.; Tahir, I. Insights into the Biochemical and Molecular Aspects of Flower Senescence in Calendula officinalis L. Plant Growth Regul. 2025, 105, 1323–1336. [Google Scholar] [CrossRef]
- Arrom, L.; Munné-Bosch, S. Hormonal Regulation of Leaf Senescence in Lilium. J. Plant Physiol. 2012, 169, 1542–1550. [Google Scholar] [CrossRef] [PubMed]
- Yang, H.; Wu, Y.; Yuan, C.; Yin, H.; Xiang, L.; Wu, X.; Deng, H.; Sun, B.; Chan, Z.; Wang, Y. An R2R3-MYB Transcription Factor TgMYB44 Positively Regulates Petal Senescence by Enhancing ABA Biosynthesis in Tulip. Plant Cell Rep. 2026, 45, 49. [Google Scholar] [CrossRef] [PubMed]
- Meng, L.; Yang, H.; Yang, J.; Wang, Y.; Ye, T.; Xiang, L.; Chan, Z.; Wang, Y. Tulip Transcription Factor TgWRKY75 Activates Salicylic Acid and Abscisic Acid Biosynthesis to Synergistically Promote Petal Senescence. J. Exp. Bot. 2024, 75, 2435–2450. [Google Scholar] [CrossRef]
- Mittler, R. Oxidative Stress, Antioxidants and Stress Tolerance. Trends Plant Sci. 2002, 7, 405–410. [Google Scholar] [CrossRef]
- Balazadeh, S.; Riaño-Pachón, D.M.; Mueller-Roeber, B. Transcription Factors Regulating Leaf Senescence in Arabidopsis thaliana. Plant Biol. 2008, 10, 63–75. [Google Scholar] [CrossRef]
- James, M.; Poret, M.; Mascne, A.; Coquet, L.; Jouenne, T.; Chan, P.; Trouverie, J.; Etienne, P. SAG12, a Major Cysteine Protease Involved in Nitrogen Allocation during Senescence for Seed Production in Arabidopsis thaliana. Plant Cell Physiol. 2018, 59, 2052–2063. [Google Scholar] [CrossRef]
- Salleh, F.M.; Evans, K.; Goodall, B.; Machin, H.; Mowla, S.B.; Mur, L.A.; Runions, J.; Theodoulou, F.L.; Foyer, C.H.; Rogers, H.J. A Novel Function for a Redox-Related LEA Protein (SAG21/AtLEA5) in Root Development and Biotic Stress Responses. Plant Cell Environ. 2012, 35, 418–429. [Google Scholar] [CrossRef]
- Kim, S.H.; Yoon, J.; Kim, H.; Lee, S.J.; Paek, N.C. Rice Basic Helix-Loop-Helix 079 (OsbHLH079) Delays Leaf Senescence by Attenuating ABA Signaling. Rice 2023, 16, 60. [Google Scholar] [CrossRef] [PubMed]
- Li, P.; Qiu, Y.; Wang, R.; Zhang, B.; Ma, Y.; Sun, X.; Gao, J.; Jiang, Y. The Homeodomain Leucine Zipper Protein RhHB22 Promotes Petal Senescence by Repressing Ascorbic Acid Biosynthesis in Rose. J. Exp. Bot. 2025, 76, 1704–1717. [Google Scholar] [CrossRef] [PubMed]










Disclaimer/Publisher’s Note: The statements, opinions and data contained in all publications are solely those of the individual author(s) and contributor(s) and not of MDPI and/or the editor(s). MDPI and/or the editor(s) disclaim responsibility for any injury to people or property resulting from any ideas, methods, instructions or products referred to in the content. |
© 2026 by the authors. Licensee MDPI, Basel, Switzerland. This article is an open access article distributed under the terms and conditions of the Creative Commons Attribution (CC BY) license.
Share and Cite
Cui, A.; Deng, Y.; Kong, Y.; Zhu, Y.; Liao, W. Abscisic Acid Promotes Petal Senescence in Rose by Regulating RcMYB002. Antioxidants 2026, 15, 415. https://doi.org/10.3390/antiox15040415
Cui A, Deng Y, Kong Y, Zhu Y, Liao W. Abscisic Acid Promotes Petal Senescence in Rose by Regulating RcMYB002. Antioxidants. 2026; 15(4):415. https://doi.org/10.3390/antiox15040415
Chicago/Turabian StyleCui, Aiyin, Yuzheng Deng, Yuanyuan Kong, Yongjie Zhu, and Weibiao Liao. 2026. "Abscisic Acid Promotes Petal Senescence in Rose by Regulating RcMYB002" Antioxidants 15, no. 4: 415. https://doi.org/10.3390/antiox15040415
APA StyleCui, A., Deng, Y., Kong, Y., Zhu, Y., & Liao, W. (2026). Abscisic Acid Promotes Petal Senescence in Rose by Regulating RcMYB002. Antioxidants, 15(4), 415. https://doi.org/10.3390/antiox15040415

