Sign in to use this feature.

Years

Between: -

Subjects

remove_circle_outline
remove_circle_outline
remove_circle_outline
remove_circle_outline
remove_circle_outline
remove_circle_outline
remove_circle_outline
remove_circle_outline
remove_circle_outline

Journals

remove_circle_outline
remove_circle_outline
remove_circle_outline
remove_circle_outline
remove_circle_outline
remove_circle_outline
remove_circle_outline
remove_circle_outline
remove_circle_outline
remove_circle_outline
remove_circle_outline
remove_circle_outline

Article Types

Countries / Regions

remove_circle_outline
remove_circle_outline
remove_circle_outline
remove_circle_outline
remove_circle_outline
remove_circle_outline
remove_circle_outline

Search Results (1,545)

Search Parameters:
Keywords = fat acid profile

Order results
Result details
Results per page
Select all
Export citation of selected articles as:
20 pages, 1076 KB  
Article
A Low-Cost, High-Fat Diet Effectively Induces Obesity and Metabolic Alterations and Diet Normalization Modulates Microbiota in C57BL/6 Mice
by Iasmim Xisto Campos, Marcella Duarte Villas Mishima, Fermín I. Milagro and Maria do Carmo Gouveia Peluzio
Nutrients 2025, 17(23), 3806; https://doi.org/10.3390/nu17233806 - 4 Dec 2025
Abstract
Background/Objectives: High-fat diets (HFDs) are widely used to induce obesity, but cost-effective and reproducible formulations remain challenging. Moreover, the reversibility of metabolic and gut microbiota alterations following HFD withdrawal is not fully understood. This study evaluated a low-cost HFD model in mice [...] Read more.
Background/Objectives: High-fat diets (HFDs) are widely used to induce obesity, but cost-effective and reproducible formulations remain challenging. Moreover, the reversibility of metabolic and gut microbiota alterations following HFD withdrawal is not fully understood. This study evaluated a low-cost HFD model in mice and investigated metabolic, oxidative, and gut microbiota changes during a subsequent 12-week dietary normalization phase. Methods: Male C57BL/6 mice were fed a standard diet (CTN) or a lard-supplemented HFD for 12 weeks (Phase 1), followed by 12 weeks dietary normalization to a standard diet (Phase 2). Body weight, adiposity, blood glucose, biochemical parameters, and oxidative markers were assessed. Fecal samples were analyzed for short-chain fatty acids (SCFAs), microbiota composition (16S rRNA sequencing), and predicted functions using FAPROTAX and PICRUSt2. Results: The HFD significantly increased body weight, abdominal circumference, the Lee index, and adipose tissue mass compared to CTN. Following diet normalization, both groups exhibited weight loss, but the previously obese mice maintained a higher Lee index and distinct lipid and uric acid profiles. No hepatic oxidative stress was detected after normalization. SCFA profiles underwent a temporal shift: CTN showed higher fecal acetate, while HFD mice exhibited elevated butyrate. Functional prediction revealed one pathway associated with an unclassified Rickettsiales bacterium that was exclusively found in HFD mice. The CTN group exhibited a higher abundance of the thiamine diphosphate formation pathway (PWY-7357), suggesting enhanced oxidative metabolism. Conclusions: This low-cost HFD successfully induced obesity and dysbiosis. Dietary normalization resulted in a partial modulation of metabolic and microbial balance, thereby highlighting host–microbe metabolic plasticity. Full article
(This article belongs to the Section Nutrition and Metabolism)
Show Figures

Figure 1

19 pages, 1151 KB  
Article
Impact of Drying Methods on β-Glucan Retention and Lipid Stability in Oyster Mushroom (Pleurotus ostreatus) Enriched Carp (Cyprinus carpio, L.) Fish Burgers
by Grzegorz Tokarczyk, Katarzyna Felisiak, Iwona Adamska, Sylwia Przybylska, Agnieszka Hrebień-Filisińska, Patrycja Biernacka, Grzegorz Bienkiewicz, Małgorzata Tabaszewska, Emilia Bernaś and Eire López Arroyos
Molecules 2025, 30(23), 4649; https://doi.org/10.3390/molecules30234649 - 3 Dec 2025
Viewed by 146
Abstract
Background: The incorporation of edible mushrooms into fish-based products offers a promising approach to enhance nutritional quality and oxidative stability. Oyster mushrooms (Pleurotus ostreatus) are valued for their β-glucans and bioactive compounds. This study aimed to evaluate the effects of hot-air [...] Read more.
Background: The incorporation of edible mushrooms into fish-based products offers a promising approach to enhance nutritional quality and oxidative stability. Oyster mushrooms (Pleurotus ostreatus) are valued for their β-glucans and bioactive compounds. This study aimed to evaluate the effects of hot-air dried and freeze-dried oyster mushrooms, added at different levels, on the nutritional composition, lipid quality, and oxidative stability of carp burgers. Methods: Carp burgers were prepared with 0.5–2.0% (w/w) of hot-air dried or freeze-dried oyster mushrooms, rehydrated at a standardized ratio of 5:1. Nutritional composition, β-glucan content, fatty acid profile, and lipid oxidation were determined. Oxidative stability was assessed by peroxide, p-anisidine, and total oxidation, while nutritional quality was evaluated using lipid indices, including polyunsaturated-to-saturated fatty acid ratio (PUFA/SFA), and atherogenicity index. Results: Freeze-dried mushrooms preserved higher β-glucan content (5.80 g/100 g at 2% inclusion) than hot-air dried samples (2.21 g/100 g). Their addition lowered fat by 19.6% and enhanced oxidative stability, with peroxide and anisidine values reduced by 23% and 35%, respectively. Lipid nutritional indices improved, as the PUFA/SFA ratio increased by 15% and the atherogenicity index remained below 0.36 across all treatments. At 2.0% inclusion, freeze-dried mushrooms maximized β-glucan retention (96.9%) and reduced TOTOX by 22.2%. The optimal range for balanced oxidative protection was 1.5–2.0%. Conclusions: Incorporating freeze-dried oyster mushrooms at 1.5–2.0% with standardized rehydration improves the nutritional profile, fatty acid composition, and oxidative stability of carp burgers. These results provide practical parameters for developing functional fish products with enhanced health value and extended shelf-life. Full article
Show Figures

Figure 1

18 pages, 340 KB  
Article
Dietary White Grape Pomace Silage for Goats: Assessing the Impact of Inclusion Level on Milk Processing Attributes
by Marina Galvez-Lopez, Manuel Viuda-Martos, Jordi Saldo, Esther Sendra, Gema Romero and José Ramón Díaz
Appl. Sci. 2025, 15(23), 12791; https://doi.org/10.3390/app152312791 - 3 Dec 2025
Viewed by 62
Abstract
Grape pomace is the principal by-product of the winemaking industry, with an estimated global production of 14 million tonnes annually. Traditional livestock systems often incorporate local agroindustrial by-products into ruminant diets, and grape pomace is particularly notable for its high concentrations of bioactive [...] Read more.
Grape pomace is the principal by-product of the winemaking industry, with an estimated global production of 14 million tonnes annually. Traditional livestock systems often incorporate local agroindustrial by-products into ruminant diets, and grape pomace is particularly notable for its high concentrations of bioactive compounds. These grape-derived molecules may exert beneficial effects on animal oxidative balance, biochemical status and productive performance, offering an environmentally and economically sustainable alternative to conventional feed ingredients that may be incorporated into the milk produced. This study evaluated the impact of incorporating varying inclusion levels (0, 5, 10 and 15% DM) of ensiled white grape pomace (WGP) into isoenergetic and isoproteic diets on the nutritional and technological characteristics of goat milk. Eighty-eight Murciano-Granadina dairy goats were selected and allocated into eight homogeneous batches (n = 11 per batch) based on physiological traits. Following a pre-experimental sampling, each diet was randomly assigned to two batches, and the feeding trial lasted eight weeks. After a two-week dietary adaptation period, four biweekly samplings were conducted to obtain representative bulk tank milk samples from each batch. Milk samples were analysed for gross composition, pH, mineral profile, fatty acid composition, coagulation properties, colorimetric parameters and antioxidant capacity. WGP consumption significantly increased milk fat content, improved the lipid profile from a human health perspective, accelerated curd aggregation and elevated the yellowness index. Moreover, notable changes were observed in the antioxidant activity of the milk. Despite these effects, the overall composition of the milk remained largely unchanged, which is a key factor in preserving its technological properties. Nevertheless, the final product demonstrated enhanced biological quality, reinforcing its value as a functional food for human consumption. Full article
(This article belongs to the Special Issue Recent Applications of Plant Extracts in the Food Industry)
20 pages, 2628 KB  
Article
Impact of Mango Bagasse and Peel Confectionery Rich in Dietary Fiber on Gut Microbiota, Metabolite Profiles, and Genetic Regulation in High-Fat-Diet-Fed Wistar Rats
by Yuritzi Barbosa, Marcela Gaytán-Martínez, Rocio Alejandra Chavez-Santoscoy, Erika Magallón-Gayón, Silvia Hinojosa-Alvarez, Adriana Chico-Peralta, Marcos de Donato and Aurea K. Ramírez-Jiménez
Nutrients 2025, 17(23), 3780; https://doi.org/10.3390/nu17233780 - 2 Dec 2025
Viewed by 182
Abstract
Background/Objectives: Insufficient dietary fiber intake contributes to gut microbiota dysbiosis, systemic inflammation, and the onset of obesity-related metabolic disorders. Agro-industrial by-products have emerged as sustainable sources to restore microbial and metabolic balance. This study aimed to evaluate the effects of a mango bagasse- [...] Read more.
Background/Objectives: Insufficient dietary fiber intake contributes to gut microbiota dysbiosis, systemic inflammation, and the onset of obesity-related metabolic disorders. Agro-industrial by-products have emerged as sustainable sources to restore microbial and metabolic balance. This study aimed to evaluate the effects of a mango bagasse- and peel-based confectionery (MC) on gut microbiota composition, short-chain fatty acids (SCFAs), and hepatic gene expression in Wistar rats fed either a standard diet (STD) or a high-fat diet (HFD). Methods: Twenty-four rats were randomly assigned to four groups (STD, MC-STD, HFD, MC-HFD) and treated for 11 weeks. Eating behavior, body composition, microbiota composition, SCFAs, and hepatic transcriptomics were evaluated. Results: MC supplementation did not significantly alter weight gain or SCFA levels but shifted clustering patterns in principal component analysis, indicating a distinct dietary response. Microbiota analysis revealed a trend toward lower relative abundances of obesogenic species such as Phascolarctobacterium faecium and Ruminococcus torques, while Intestimonas butyriciproducens and Anaerostipes hadrus were modulated according to diet type. Transcriptomic profiling demonstrated consistent downregulation of lipid metabolism–related genes (Cyp4a14, Hmgcs1, Cyp51, Fads1), linked to PPAR signaling pathways. Conclusions: MC supplementation may beneficially modulate the gut–liver axis and highlights the nutritional potential of fruit by-products as functional ingredients to promote metabolic health under high-fat dietary conditions. Full article
(This article belongs to the Special Issue Advances in Gene–Diet Interactions and Human Health)
Show Figures

Figure 1

23 pages, 9803 KB  
Article
Metformin Mitigates Diabetes-Driven Renal Senescence via Immunomodulation and the FABP4/FOXO1 Axis
by Nawal M. Alrasheed, Lama A. Almuthanbi, Rana R. Alotaibi, Asma S. Alonazi, Maha A. Alamin, Tahani K. Alshammari, Dalal A. Alkhelb, Anfal F. Bin Dayel, Hatun A. Alomar, Doaa M. Elnagar and Nouf M. Alrasheed
Pharmaceuticals 2025, 18(12), 1834; https://doi.org/10.3390/ph18121834 - 1 Dec 2025
Viewed by 213
Abstract
Background: Diabetic nephropathy (DN) accelerates renal aging through chronic inflammation and metabolic dysregulation; however, the role of metformin in this process remains incompletely understood. This study investigated whether metformin attenuates diabetes-driven renal senescence through the modulation of the fatty acid-binding protein 4 (FABP4)/forkhead [...] Read more.
Background: Diabetic nephropathy (DN) accelerates renal aging through chronic inflammation and metabolic dysregulation; however, the role of metformin in this process remains incompletely understood. This study investigated whether metformin attenuates diabetes-driven renal senescence through the modulation of the fatty acid-binding protein 4 (FABP4)/forkhead box protein O1 (FOXO1) axis and key immunometabolic enzymes. Methods: Thirty-two male Wistar rats were divided into healthy and diabetic groups and treated with either saline or metformin (200 mg/kg) for 10 weeks. Type 2 diabetes was induced by multiple low doses of streptozotocin (30 mg/kg, intraperitoneally) and high-fat diet. Renal function indices, lipid profile, inflammatory cytokines, succinate dehydrogenase (SDH), ATP-citrate lyase (ACLY), and senescence markers were measured, while FABP4 and FOXO1 expression, macrophage infiltration, and kidney histology were assessed using immunoassays and microscopy. Results: Metformin considerably reduced serum creatinine, urea, and blood urea nitrogen; normalized the lipid profile; suppressed interleukin (IL)-6 and tumor necrosis factor-α; and increased IL-10 levels. Additionally, it reversed DN-associated alterations in SDH and ACLY; downregulated FABP4, FOXO1, and P16INK4a; decreased macrophage infiltration; promoted M2 polarization; and improved renal architecture. Conclusions: This study is the first to demonstrate that metformin mitigates diabetic renal senescence by simultaneously targeting the FABP4/FOXO1 axis and immunometabolic enzymes SDH and ACLY. These findings highlight the translational significance of metformin as a prototype for immunometabolic and immunosenescence-directed therapies in DN. Full article
(This article belongs to the Section Pharmacology)
Show Figures

Graphical abstract

19 pages, 17322 KB  
Article
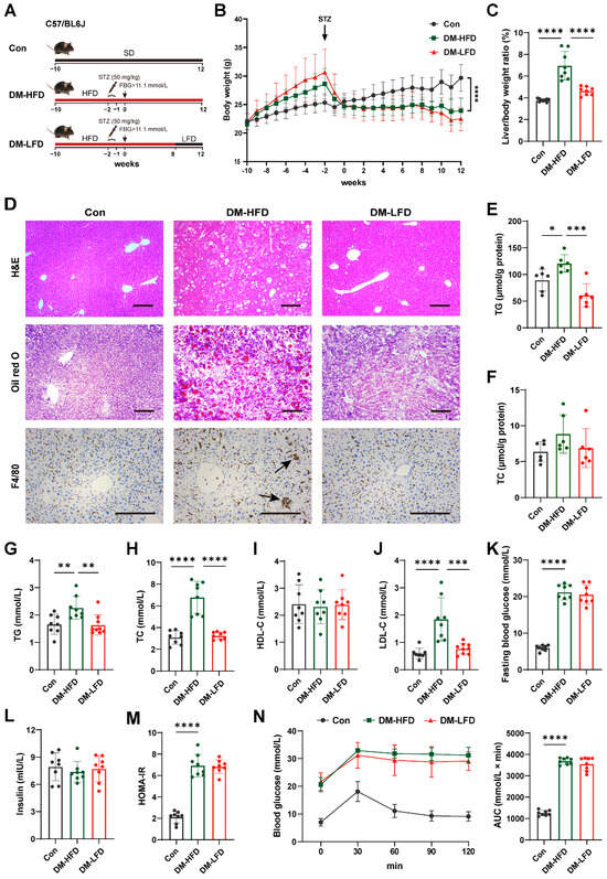
Partially Hydrolyzed Guar Gum Combined with a Low-Fat Diet Ameliorates Type 2 Diabetes Mellitus via Modulating Gut Microbiota and Fecal Metabolites
by Zhiqiang Cao, Hongxia Li, Quantao Cai, Li Chen, Liangzhong Liu, Yuhan Tang, Zhe Zhu and Ping Yao
Nutrients 2025, 17(23), 3746; https://doi.org/10.3390/nu17233746 - 28 Nov 2025
Viewed by 154
Abstract
Background: Low-fat diet (LFD) is widely applied in type 2 diabetes mellitus (T2DM), but the limited efficacy and difficulty in maintaining it hinder its wider promotion. Partially hydrolyzed guar gum (PHGG) is well-known as a probiotic in modulating gut microbiota, which is [...] Read more.
Background: Low-fat diet (LFD) is widely applied in type 2 diabetes mellitus (T2DM), but the limited efficacy and difficulty in maintaining it hinder its wider promotion. Partially hydrolyzed guar gum (PHGG) is well-known as a probiotic in modulating gut microbiota, which is crucial in T2DM. However, the combined effects of LFD and PHGG remain unknown. Methods: Mice with T2DM were divided into 4 groups: T2DM control (DM-high-fat diet), LFD alone (DM-LFD), or LFD combined with low or high doses of PHGG (PHGG-L/H, 2.5% and 7.5% (w/w)) for 12 weeks. Serum lipid profiles, fasting blood glucose (FBG), HOMA-IR, and intraperitoneal glucose tolerance test (IPGTT) were assessed. Furthermore, microbiota composition, fecal metabolites, and fecal short-chain fatty acids (SCFAs) were determined by 16S rRNA gene sequencing, untargeted metabolomics, and gas chromatography-mass spectrometry, respectively. Results: LFD improved dyslipidemia but not glucose metabolism disorders. However, PHGG remarkably decreased FBG and HOMA-IR, and increased glucose tolerance. PHGG upregulated the abundance of SCFA-producing bacteria, including the genera Dubosiella, Bifidobacterium, and Ruminococcus, which were negatively correlated with FBG, HOMA-IR, and AUC (IPGTT). Moreover, the metabolic pathways altered by PHGG were enriched in tryptophan, tyrosine, and galactose metabolism. Fecal propionic acid and butyric acid, positively correlated with the abundance of genera Dubosiella and Ruminococcus, were markedly decreased by 50% and 44% in the DM-LFD group, but increased 2-fold after PHGG supplementation. Conclusions: PHGG combined with LFD might be a potential strategy to ameliorate glucose metabolic disorders, likely through modulating gut microbiota and the production of propionic acid and butyric acid. Full article
(This article belongs to the Section Nutrition and Diabetes)
Show Figures

Figure 1

25 pages, 362 KB  
Article
Development of a Semi-Industrial Kefalotyri-Type Cheese Using Thermized Milk from Native Epirus Sheep Breeds and Autochthonous Starter and Adjunct Cultures
by Loulouda Bosnea, Ioanna Kosma, Athanasia Kakouri, Spiros Paramithiotis and John Samelis
Fermentation 2025, 11(12), 673; https://doi.org/10.3390/fermentation11120673 - 28 Nov 2025
Viewed by 284
Abstract
Autochthonous starter and adjunct cultures have gained increasing practical research interest for use in traditional cheese-making in recent years. This study evaluated the performance of a native starter comprising Streptococcus thermophilus ST1 and two wild Lactococcus lactis strains, including the M78 nisin A-producer, [...] Read more.
Autochthonous starter and adjunct cultures have gained increasing practical research interest for use in traditional cheese-making in recent years. This study evaluated the performance of a native starter comprising Streptococcus thermophilus ST1 and two wild Lactococcus lactis strains, including the M78 nisin A-producer, during the semi-industrial production of Kefalotyri cooked hard cheese from thermized sheep milk (TM; 65 °C, 30 s) in the absence (C-cheese) or presence of the native adjunct strains Lactiplantibacillus plantarum H25 and Leuconostoc mesenteroides KFM7 + KFM9 (N-cheese). The growth of the native starter was optimal in all three cheese trials within the first 24 h of processing, but afterward, ST1 failed to exceed 8 log CFU/g in favor of total mesophilic LAB, comprising both L. lactis starter strains, and the prevalent (ca. 8.5 log CFU/g) H25 adjunct in the ripening N-cheeses. Instead, in the C-cheeses, indigenous non-Enterococcus NSLAB survivors from TM prevailed, whereas enterococci failed to increase above 6 log CFU/g in all cheeses. Although the mature (90-day-old) N-cheeses presented no statistically significant differences regarding the pH value, gross composition, and hydrophobic (HO)/hydrophilic (HI) peptide ratios from the mature C-cheeses, they had lower total LAB counts and contained less residual lactose, more acetate, and an overall less diversified volatilome (VOC) profile. The most abundant VOCs in both cheeses were acetone, butyric acid, methyl butyrate, ethyl ether, and ethanol. All mature cheeses were safe and graded of ‘excellent quality’ (i.e., moisture < 35%; fat-in-dry-matter > 47%). Full article
19 pages, 16657 KB  
Article
Integrated Transcriptomic and Metabolomic Analysis of the Mechanism of Intramuscular Fat Differences in Wandong Cattle
by Fenglou He, Han Liu, Yakun Yao, Zhanhong Qiao, Xinye Li, Chao Chen, Xiaokang Lv, Ke Ji and Jinling Hua
Int. J. Mol. Sci. 2025, 26(23), 11557; https://doi.org/10.3390/ijms262311557 - 28 Nov 2025
Viewed by 97
Abstract
This study aimed to collaboratively investigate the mechanism of variations in intramuscular fat (IMF) content in Wandong cattle using transcriptomics and metabolomics techniques. Longissimus dorsi (LD) muscle samples were collected from thirteen free-range Wandong cattle in Fengyang County, Anhui Province, China. From this [...] Read more.
This study aimed to collaboratively investigate the mechanism of variations in intramuscular fat (IMF) content in Wandong cattle using transcriptomics and metabolomics techniques. Longissimus dorsi (LD) muscle samples were collected from thirteen free-range Wandong cattle in Fengyang County, Anhui Province, China. From this initial cohort, eight animals closely matched in age and body weight were selected. Based on IMF content measured by Soxhlet extraction, these eight cattle were divided into two groups: the high-IMF (HF, n = 4) and low-IMF (LF, n = 4) groups. Subsequent analyses were performed on integrated datasets comprising the transcriptome, metabolome, and fatty acid profile. The results revealed a significant increase in IMF in the HF group compared to the LF group (p < 0.05). Specifically, α-linolenic acid (C18:3n3) and γ-linolenic acid (C18:3n6) were significantly more abundant in the LF group compared to the HF group (p < 0.05), whereas oleic acid (C18:1n9c) and cis-9-palmitoleic acid (C16:1) predominated in the HF group. However, saturated fatty acids (SFAs), such as myristic acid (C14:0), palmitic acid (C16:0), stearic acid (C18:0), and Margaric acid (C17:0), did not show significant differences (p > 0.05). A total of 9164 differentially expressed genes (DEGs) were identified via transcriptome analysis, with 2202 genes upregulated and 6962 genes downregulated in the HF group compared to the LF group. The expression profiles exhibited a distinct pattern, characterized by the upregulation of genes such as FABP1, SREBF1, and LIPE, while genes including SCD, PPARGC1A, and LEP were downregulated. GO enrichment analysis demonstrated that the majority of DEGs were predominantly abundant across 25 distinct functional categories distributed across the three primary ontologies. KEGG pathway analysis further identified 341 significantly enriched signaling pathways in the HF group (p < 0.05), predominantly involving metabolic pathways, FoxO, AMPK, and PPAR signaling pathways. Untargeted liquid chromatography-tandem mass spectrometry (LC-MS/MS) metabolomics analysis revealed 404 differential accumulated metabolites (DAMs), with 187 in positive ion mode and 217 in negative ion mode (p < 0.05). These DAMs were notably enriched in pathways such as glycerophospholipid metabolism, terpene and steroid biosynthesis, fatty acid degradation, and fatty acid metabolism. Notably, C16:1, C18:1n9c, arachidonic acid (peroxide free) (C20:4n6), oleoyl-L-carnitine, and linoleoyl-carnitine were identified as key players in lipid metabolism. Integrating transcriptomics with metabolomics data unveiled significant associations between DAMs linked to lipid metabolism and DEGs. Specifically, C18:1n9c exhibited a positive correlation with LPIN3, while C16:1 showed negative associations with PPAP2B, PPAP2A, CDS2, HADHA, LPL, HSD17B12, ELOVL5, ACSL1, and ACOX1, and positive correlations with PLA2G15, CDIPT, AGPSBG1, and GPD1. In summary, the variation in IMF content in Wandong cattle is co-regulated by key genes (SREBF1, ACSL1, SCD) via the AMPK, PPAR, and FoxO signaling pathways, coupled with alterations in specific fatty acid metabolites such as C18:1n9c, C16:1, and C20:4n6. These findings provide critical molecular insights for the genetic selection and breeding of Wandong cattle, which are renowned for their superior meat quality. Full article
(This article belongs to the Section Molecular Genetics and Genomics)
Show Figures

Figure 1

21 pages, 586 KB  
Article
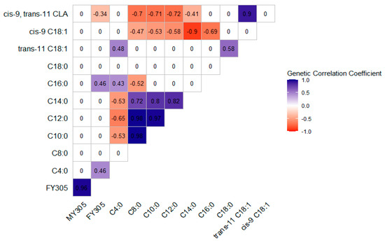
Genetic Parameters Reveal Opportunities for Selection of Milk Fatty Acids in Gir and Guzerá Cows
by Alvimara Felix dos Reis, Paulo Sávio Lopes, Renata Veroneze, Eula Regina Carrara, Marco Antônio Sundfeld da Gama, Frank Angelo Tomita Bruneli, Fernando César Ferraz Lopes, Aníbal Eugênio Vercesi Filho, Maria Raquel Santos Carvalho, Pablo Augusto de Souza Fonseca and Maria Gabriela Campolina Diniz Peixoto
Ruminants 2025, 5(4), 59; https://doi.org/10.3390/ruminants5040059 - 28 Nov 2025
Viewed by 179
Abstract
Studies in taurine breeds have shown that genetic selection can improve the fatty acid (FA) profile of bovine milk, but studies are scarce considering Zebu animals. In this study, genetic parameters for FA concentrations and unsaturation indexes in the milk fat of Zebu [...] Read more.
Studies in taurine breeds have shown that genetic selection can improve the fatty acid (FA) profile of bovine milk, but studies are scarce considering Zebu animals. In this study, genetic parameters for FA concentrations and unsaturation indexes in the milk fat of Zebu cows were estimated, with emphasis on Gir and Guzerá breeds. Milk samples from 299 Gir and 266 Guzerá cows belonging to 22 herds distributed throughout Brazil were analyzed using gas chromatography. Fourteen individual FAs, 11 FA groups, four nutritional indexes, and five unsaturation indexes were evaluated. Tri-trait Bayesian models were applied, including 305-day milk and fat yields as “anchor” traits. Systematic effects such as contemporary group, age at calving, diet, sampling age class, and days in milk were considered. Palmitic acid was the most abundant FA, followed by oleic, stearic, and myristic acids. Heritability estimates ranged from moderate to high: 0.28–0.66 in Gir cows, and 0.25–0.74 in Guzerá cows, for individual FAs and FA groups. Unsaturation indexes also showed moderate to high heritability. Genetic correlations were generally strong, with long-chain FAs negatively correlated with short- and medium-chain FAs. The results suggest that genetic selection can be applied to improve the nutritional profile of milk fat in Zebu cattle. Full article
Show Figures

Graphical abstract

24 pages, 2406 KB  
Article
Scleroglucan as Structure Forming Agent of Low-Fat Yogurt: Effects on Functional Properties, Bacterial Activity and Sensory Profile
by Marek Aljewicz, Marika Magdalena Bielecka, Aneta Dąbrowska, Małgorzata Anna Majcher and Łukasz Popławski
Molecules 2025, 30(23), 4581; https://doi.org/10.3390/molecules30234581 - 28 Nov 2025
Viewed by 319
Abstract
Background: scleroglucan, an extracellular polysaccharide with gel-forming, thickening, and stabilizing properties, was used as a structure-forming agent in low-fat yogurt formulations. The aim of this study was to evaluate its influence on the fermentation process and the physicochemical, rheological, textural, microstructural, and sensory [...] Read more.
Background: scleroglucan, an extracellular polysaccharide with gel-forming, thickening, and stabilizing properties, was used as a structure-forming agent in low-fat yogurt formulations. The aim of this study was to evaluate its influence on the fermentation process and the physicochemical, rheological, textural, microstructural, and sensory properties of the yogurts. Methods: control samples were formulated with the addition of skim milk powder (SMP), whereas experimental yogurts contained scleroglucan at concentrations of 0.25%, 0.5%, and 1.0% (w/w). The fermentation kinetics, acidity, color, syneresis, rheological behavior, texture profile, microstructure, and volatile compounds were analyzed during storage. Results: the results showed that scleroglucan slowed acidification and increased the apparent viscosity, yield stress, and firmness of yogurts, while completely eliminating syneresis. Scleroglucan also modified the volatile profile by decreasing acetaldehyde and increasing 2,3-pentanedione levels during storage. The survival of Streptococcus thermophilus and Lactobacillus delbrueckii subsp. bulgaricus was not affected. Conclusions: the yogurt containing 1.0% scleroglucan was rated highest in overall acceptability. These findings demonstrate that scleroglucan can serve as a natural, clean-label stabilizer and an alternative to skim milk powder in low-fat set-style yogurts. Full article
Show Figures

Figure 1

25 pages, 2760 KB  
Article
Metabolic Pathway Analysis in Chicken Induced by Selenium-Enriched Yeast: Insights from Flavoromics and Metabolomics
by Dan Fei, Min Xie, Daojie Li, Yelan Guang and Yaomin Zhou
Foods 2025, 14(23), 4060; https://doi.org/10.3390/foods14234060 - 26 Nov 2025
Viewed by 230
Abstract
Flavoromics and metabolomics were used to evaluate the effects of selenium-enriched yeast (SEY) in hen feed on the volatile flavor and nutritional quality indicators in the resulting chicken meats. Volatile organic compounds (VOCs) were analyzed using GC-MS and odor activity value calculations. Ninety-eight [...] Read more.
Flavoromics and metabolomics were used to evaluate the effects of selenium-enriched yeast (SEY) in hen feed on the volatile flavor and nutritional quality indicators in the resulting chicken meats. Volatile organic compounds (VOCs) were analyzed using GC-MS and odor activity value calculations. Ninety-eight VOCs were identified. The treatment group had more abundant VOCs, with mainly increased fat, mushroom, fruit, and vanilla odor. Modulating the nutritional profile of chicken meat through SEY feed can reduce saturated fatty acid levels, increase unsaturated fatty acid levels, and significantly reduce cholesterol levels in Dongxiang green-shell chicken (DX). Metabolomics analysis has elucidated the potential mechanisms, whereby adding SEY to the diet of DX reduces cholesterol levels through secondary bile acid biosynthesis pathways. Its related metabolic changes may also directly or indirectly promote the formation of key substances that give meat its flavor. Adding SEY to the diet of Jingfen laying hens affects the muscle metabolism environment via the propanoate metabolism pathway, increasing the grassy notes of chicken meat while reducing its gamey taste. Full article
(This article belongs to the Section Foodomics)
Show Figures

Figure 1

17 pages, 9368 KB  
Article
Comparison of Muscle Texture Characteristics and Nutritional Composition Between Gene-Edited Intermuscular-Bone-Free Crucian Carp and Other Varieties
by Huijie Zhou, Zhipeng Sun, Tan Zhang, Tingting Zhang, Ting Yan, Huan Xu, Mingliang Wei, Yashan Yin, Na Li, Youyi Kuang and Guangxiang Tong
Fishes 2025, 10(12), 606; https://doi.org/10.3390/fishes10120606 - 26 Nov 2025
Viewed by 211
Abstract
The intermuscular-bone-free crucian carp (Carassius auratus, WUCI), developed through CRISPR/Cas9-mediated bmp6a and bmp6b knockout, offers advantages in consumer acceptance and processing efficiency. However, its effects on muscle texture and nutritional quality have not been fully elucidated. In this study, we compared [...] Read more.
The intermuscular-bone-free crucian carp (Carassius auratus, WUCI), developed through CRISPR/Cas9-mediated bmp6a and bmp6b knockout, offers advantages in consumer acceptance and processing efficiency. However, its effects on muscle texture and nutritional quality have not been fully elucidated. In this study, we compared the F3 generation of WUCI with its sibling wild-type crucian carp (Carassius auratus, WT), Songpu silver crucian carp (Carassius gibelio var. Songpu, SPYJ), and Fangzheng silver crucian carp (Carassius gibelio var. Fangzheng, FZYJ), focusing on muscle texture characteristics and nutritional attributes. WUCI exhibited significantly higher shear force but lower hardness than most comparison groups, with no substantial differences in muscle fiber morphology. Amino acid profiles were similar among all groups. WUCI showed lower crude fat content than WT but higher than FZYJ, and comparable levels of polyunsaturated fatty acids (PUFA), n-3 fatty acids, docosahexaenoic acid (DHA), and eicosapentaenoic acid (EPA) to WT and SPYJ. These findings indicate that the knockout of bmp6a and bmp6b does not alter muscle mass in crucian carp, supporting the potential of WUCI for commercial adoption as a gene-edited consumer-oriented fish product. Full article
(This article belongs to the Special Issue Advances in Carp: Genetic Improvement and Biotechnology)
Show Figures

Figure 1

18 pages, 550 KB  
Article
A Pumpkin Seed Oil and Orange Peel Flour Gelled Emulsion as a Novel Fat Replacer in English Breakfast Sausages: Effects on Composition, Quality, and Sensory Acceptance
by Carmen Botella-Martínez, Alejandro López-Córdoba, Raquel Lucas-González, Juana Fernández-López, José Ángel Pérez-Álvarez and Manuel Viuda-Martos
Appl. Sci. 2025, 15(23), 12488; https://doi.org/10.3390/app152312488 - 25 Nov 2025
Viewed by 203
Abstract
The excessive intake of saturated and trans fats is associated with several chronic disorders. Reformulating foods to reduce total and saturated fats has therefore become a global health priority. However, the structural and sensory roles of saturated fats often hinder direct reduction. Oil [...] Read more.
The excessive intake of saturated and trans fats is associated with several chronic disorders. Reformulating foods to reduce total and saturated fats has therefore become a global health priority. However, the structural and sensory roles of saturated fats often hinder direct reduction. Oil structuring technologies, such as gelled emulsions, have emerged as effective strategies to replace solid fats with liquid vegetable oils, improving nutritional quality. This study evaluated the effects of partially replacing pork backfat (33% and 66%) with oil-in-water gelled emulsions prepared using pumpkin seed oil and orange peel flour (PS-GE) in English breakfast sausages. Reformulated samples exhibited higher moisture contents, whereas fat and protein levels were reduced compared with the control. Increasing the proportion of PS-GE substitution led to a progressive rise in total unsaturated fatty acids accompanied by a decrease in total saturated fatty acids. Lipid oxidation was not affected by the reformulation in raw sausages. Sensory evaluation confirmed comparable acceptability among all samples, indicating that fat replacement did not negatively influence product quality. Overall, the use of orange peel flour and pumpkin seed oil as a gelled emulsion presents a promising strategy for producing healthier English breakfast sausages with enhanced nutritional profiles and maintained technological and sensory properties. Full article
Show Figures

Figure 1

12 pages, 6475 KB  
Article
Hepatocyte-Specific ApoJ Knockout Improves Metabolic Profiles in the Liver of Diabetic Mice
by Sin-Tian Wang, Xing-Min Li, Jiayi Pi, Yu-Ting Hsu, Li-Chi Chi and Hung-Yu Sun
Metabolites 2025, 15(12), 761; https://doi.org/10.3390/metabo15120761 - 25 Nov 2025
Viewed by 218
Abstract
Background/Objectives: Type 2 diabetes mellitus (T2DM) is a major metabolic disorder and is frequently accompanied by liver steatosis. Apolipoprotein J (ApoJ) is a glucose-regulated molecular chaperone that has been implicated in hepatic lipid deposition under nutrient overload. This study aimed to investigate the [...] Read more.
Background/Objectives: Type 2 diabetes mellitus (T2DM) is a major metabolic disorder and is frequently accompanied by liver steatosis. Apolipoprotein J (ApoJ) is a glucose-regulated molecular chaperone that has been implicated in hepatic lipid deposition under nutrient overload. This study aimed to investigate the role of hepatocyte-specific ApoJ deletion in hepatic metabolism under diabetic conditions. Methods: A T2DM mouse model with hepatocyte-specific ApoJ knockout (HKO) was established through a high-fat diet combined with streptozotocin injection. Hepatic metabolic profiles were analyzed using untargeted metabolomics with UHPLC–MS/MS. Differential metabolites were subjected to KEGG pathway and Sankey diagram analyses to identify biologically relevant pathways. Results: In total, 140 metabolites showed significant differential abundance in HKO mouse liver, primarily encompassing organic acids and derivatives as well as lipids and lipid-like molecules. KEGG analysis revealed that ApoJ deletion enhanced pathways related to vitamin digestion and absorption, thiamine metabolism, amino acid biosynthesis, lysine degradation, and 2-oxocarboxylic acid metabolism. In contrast, pathways associated with galactose metabolism, cysteine and methionine metabolism, purine metabolism, and the pentose phosphate pathway were suppressed. Sankey diagram analysis further demonstrated that ApoJ deletion markedly reshapes hepatic metabolic networks in T2DM. Conclusions: Given the central role of hepatic dysmetabolism in the pathogenesis of diabetes and its complications, targeting ApoJ may represent a promising therapeutic approach for restoring hepatic metabolic homeostasis and preventing diabetes-associated steatosis. Full article
(This article belongs to the Section Lipid Metabolism)
Show Figures

Graphical abstract

19 pages, 3564 KB  
Article
Lactiplantibacillus plantarum Ln4 Alleviates High-Fat Diet-Induced Obesity by Modulating Lipid Metabolism and Adipogenesis in C57BL/6 Mice
by Yunjung Lee, Na-Kyoung Lee, Nayoung Kim, Yong-Min Choi, Haebom Kim, Hyun-Dong Paik and Eunju Park
Nutrients 2025, 17(23), 3668; https://doi.org/10.3390/nu17233668 - 24 Nov 2025
Viewed by 287
Abstract
Background/Objectives: This research examined the anti-obesity potential of Lactiplantibacillus plantarum Ln4 in C57BL/6 mice fed a high-fat diet (HFD) for eight weeks. Methods: Forty male mice were randomly assigned (n = 8 per group) a normal diet (ND), HFD, HFD with orlistat [...] Read more.
Background/Objectives: This research examined the anti-obesity potential of Lactiplantibacillus plantarum Ln4 in C57BL/6 mice fed a high-fat diet (HFD) for eight weeks. Methods: Forty male mice were randomly assigned (n = 8 per group) a normal diet (ND), HFD, HFD with orlistat (positive control), or HFD supplemented with Ln4 at 5 × 108 or 5 × 109 CFU/day (Ln4-8, Ln4-9). Ln4 was orally administered once daily throughout the study period. Results: Ln4 supplementation significantly attenuated body weight gain, visceral fat accumulation, and dyslipidemia, while improving lipid metabolism and hormonal balance. The Ln4-9 group exhibited effects comparable to those of orlistat, indicating potent anti-obesity activity. Ln4 also reduced serum triglyceride and total cholesterol concentrations and improved lipid and hormone profiles. At the molecular level, Ln4 downregulated adipogenic and lipogenic regulators (PPARγ, SREBP1c, and C/EBPα) while upregulating genes involved in lipolysis and fatty acid oxidation (PPARα, CPT1, and ACO) in the liver and adipose tissue. These changes were accompanied by lower insulin and leptin levels and restored adiponectin concentrations. Conclusions: Collectively, the results demonstrate that L. plantarum Ln4 mitigates HFD-induced obesity by improving lipid metabolism, suppressing adipogenesis, and balancing metabolic hormones, suggesting its potential as a functional probiotic for obesity management. Full article
(This article belongs to the Section Nutrition and Obesity)
Show Figures

Figure 1

Back to TopTop