Sign in to use this feature.

Years

Between: -

Subjects

remove_circle_outline
remove_circle_outline
remove_circle_outline
remove_circle_outline
remove_circle_outline
remove_circle_outline
remove_circle_outline
remove_circle_outline
remove_circle_outline

Journals

Article Types

Countries / Regions

Search Results (66)

Search Parameters:
Keywords = faculty members’ perceptions

Order results
Result details
Results per page
Select all
Export citation of selected articles as:
18 pages, 600 KB  
Article
Perception of Environmental Sustainability and Its Health Implications: Evidence from Faculty Members in Saudi Universities
by Mubarak S. Aldosari
Sustainability 2026, 18(3), 1194; https://doi.org/10.3390/su18031194 - 24 Jan 2026
Viewed by 100
Abstract
Environmental sustainability has become a global priority due to its profound implications for human health. Universities play a pivotal role in advancing sustainability through education, research, and institutional practices. This study investigates faculty awareness, perceptions, and sustainability practices, as well as factors influencing [...] Read more.
Environmental sustainability has become a global priority due to its profound implications for human health. Universities play a pivotal role in advancing sustainability through education, research, and institutional practices. This study investigates faculty awareness, perceptions, and sustainability practices, as well as factors influencing these outcomes. A cross-sectional survey was conducted among 118 faculty members across various disciplines and academic ranks in Saudi universities. A structured self-administered questionnaire assessed three constructs: awareness of environmental sustainability, perceptions of health implications, and sustainability practices. Descriptive statistics were computed for overall scale means and item-level responses. Independent-sample t-tests and one-way ANOVA were used to examine group differences across gender, academic rank, discipline, teaching experience, and formal sustainability training. Chi-square tests assessed associations between demographic variables and training participation. The result shows that the faculty demonstrated high awareness (M = 4.09) and strong perceptions of the environmental–health nexus (M = 4.16). Awareness items ranged from 3.96 to 4.22, while health perception items ranged from 3.87 to 4.34. Sustainability practices were moderately high (M = 3.97), with the highest engagement in pollution reduction and the lowest in energy-saving behaviours. Training emerged as the strongest predictor of sustainability outcomes, with trained faculty scoring significantly higher across all constructs (p < 0.001). Therefore, Saudi university faculty possess strong awareness and positive perceptions of environmental sustainability and its health implications, relating to SDG. Full article
Show Figures

Figure 1

22 pages, 1553 KB  
Article
How to Engage Active Pedagogy with Physics Faculty: Watch Out for Powerlessness
by Andria C. Schwortz, Michael Frey and Andrea C. Burrows Borowczak
Educ. Sci. 2026, 16(1), 8; https://doi.org/10.3390/educsci16010008 - 20 Dec 2025
Viewed by 477
Abstract
Despite the large body of research showing that students in STEM classes at all levels learn better via active learning than they do via lecture, post-secondary physics and astronomy (P&A) faculty members continue to primarily use teacher-focused, lecture pedagogy in their classes. Methods [...] Read more.
Despite the large body of research showing that students in STEM classes at all levels learn better via active learning than they do via lecture, post-secondary physics and astronomy (P&A) faculty members continue to primarily use teacher-focused, lecture pedagogy in their classes. Methods include answers from eight faculty members, and interviews with five faculty members who self-identified as primarily using lecture were conducted to determine their perceptions of why they use lecture. During analysis coding, results show that an unanticipated theme not sufficiently represented in the pre-existing literature rose to the forefront: that many of these faculty members feel the decision of pedagogy is out of their control. In conclusion, a grounded theory was developed and is proposed herein that these faculty feel a sense of powerlessness. Reasons offered include administrators often make decisions based on the financial needs of the school, which then force the faculty into using lecture as their primary pedagogy. Implications include that providing professional development in active pedagogies may not be sufficient to help faculty members change pedagogy, as they may need to be convinced that they have the power to make change and use student-centered, active learning pedagogies within their own individual constraints and settings. Understanding that some instructors may feel powerless in choosing how to teach is an important step for professional development providers toward ensuring that faculty have a voice and can choose the best teaching methods for their classrooms. Full article
Show Figures

Figure 1

37 pages, 3612 KB  
Article
Digital Transformation in Design Education: Exploring the Challenges and Opportunities in Jordanian Higher Education
by Islam A. Alshafei, Samah Mohammed AlDweik, Mahmoud ali Hassouneh, Hanan AbuKarki, Abdellatif A. Jarrar and Qusai S. Mansour
Computers 2025, 14(12), 535; https://doi.org/10.3390/computers14120535 - 5 Dec 2025
Viewed by 932
Abstract
In recent years, design education has experienced major changes as the number of digital tools and technologies has rapidly developed. Many design programs encounter difficulties in integrating these innovations, despite their potential benefits. In this research, the adoption of digital tools in the [...] Read more.
In recent years, design education has experienced major changes as the number of digital tools and technologies has rapidly developed. Many design programs encounter difficulties in integrating these innovations, despite their potential benefits. In this research, the adoption of digital tools in the teaching of design in Jordanian universities is explored, focusing on the views of educators in relation to their use, the challenges associated with it, and the resultant effects on the pedagogical process. Faculty members working in various departments of design were surveyed gauging the frequency of usage of tools, their knowledge of new technologies, their perceptions of the potential results of an educational process, and the barriers that were met during the integration process. To guide the analysis, three theoretical frameworks were applied: the SAMR model of technology integration, Bloom’s Digital Taxonomy, and the Technology Acceptance Model (TAM). The findings reveal that while traditional tools like AutoCAD and Revit are predominantly used at the Substitution and Augmentation stages, emerging technologies such as VR/AR and AI show potential for higher-order integration. However, barriers related to ease of use and perceived usefulness limit their broader adoption. The study contributes to the understanding of digital transformation in design education and provides insights into the pedagogical implications for future curriculum development. The research highlights the need to invest more in the professional development of educators and to work more closely with the technological industry. The proposed implications of these insights concern the restructuring of design education to reflect the needs of the digital age and provide approaches to overcoming obstacles to the successful adoption of technology in teaching environments. Full article
Show Figures

Figure 1

34 pages, 1821 KB  
Article
Generative AI in Mechanical Engineering Education: Enablers, Challenges, and Implementation Pathways
by Mohannad Alghazo, Vian Ahmed, Zied Bahroun and Sara Saboor
Sustainability 2025, 17(23), 10817; https://doi.org/10.3390/su172310817 - 2 Dec 2025
Viewed by 752
Abstract
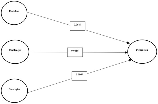
Generative Artificial Intelligence (GAI) is rapidly transforming higher education, yet its integration within Mechanical Engineering Education (MEE) remains insufficiently explored, particularly regarding the perspectives of faculty and students on its enablers, challenges, strategies, and psychological dimensions. This study addresses this gap through a [...] Read more.
Generative Artificial Intelligence (GAI) is rapidly transforming higher education, yet its integration within Mechanical Engineering Education (MEE) remains insufficiently explored, particularly regarding the perspectives of faculty and students on its enablers, challenges, strategies, and psychological dimensions. This study addresses this gap through a sequential mixed-methods design that combines semi-structured interviews with faculty and students, along with a large-scale survey (N = 105) compromising 61 students and 44 faculty members primarily from universities in the UAE. Quantitative analyses employed the Relative Importance Index (RII) to prioritize factors, Confirmatory Factor Analysis (CFA) to test construct validity, and Partial Least Squared Structural Equation Modeling (PLS-SEM) to examine interrelationships. Results indicate convergence across groups: the top enablers include students’ willingness and tool availability for time efficiency; the main challenges concern ethical misuse and over-reliance reducing critical thinking; and the most effective strategies involve clear policies, training, and gradual adoption. CFA confirmed construct reliability after excluding low-loading items (SRMR ≈ 0.11; RMSEA ≈ 0.08; CFI ≈ 0.70). PLS-SEM revealed that enablers, challenges, and strategies significantly influence overall perceptions of successful integration, whereas psychological factors exert no significant effect. The study offers empirically grounded priorities and validated measures to guide curriculum design, faculty development, and policy formulation for the responsible and effective adoption of GAI in MEE. Full article
Show Figures

Figure 1

35 pages, 1642 KB  
Article
Adopting Generative AI in Higher Education: A Dual-Perspective Study of Students and Lecturers in Saudi Universities
by Doaa M. Bamasoud, Rasheed Mohammad and Sara Bilal
Big Data Cogn. Comput. 2025, 9(10), 264; https://doi.org/10.3390/bdcc9100264 - 18 Oct 2025
Cited by 2 | Viewed by 2884
Abstract
The integration of Generative Artificial Intelligence (GenAI) tools, such as ChatGPT, into higher education has introduced new opportunities and challenges for students and lecturers alike. This study investigates the psychological, ethical, and institutional factors that shape the adoption of GenAI tools in Saudi [...] Read more.
The integration of Generative Artificial Intelligence (GenAI) tools, such as ChatGPT, into higher education has introduced new opportunities and challenges for students and lecturers alike. This study investigates the psychological, ethical, and institutional factors that shape the adoption of GenAI tools in Saudi Arabian universities, drawing on an extended Technology Acceptance Model (TAM) that incorporates constructs from Self-Determination Theory (SDT) and ethical decision-making. A cross-sectional survey was administered to 578 undergraduate students and 309 university lecturers across three major institutions in Southern Saudi Arabia. Quantitative analysis using Structural Equation Modelling (SmartPLS 4) revealed that perceived usefulness, intrinsic motivation, and ethical trust significantly predicted students’ intention to use GenAI. Perceived ease of use influenced intention both directly and indirectly through usefulness, while institutional support positively shaped perceptions of GenAI’s value. Academic integrity and trust-related concerns emerged as key mediators of motivation, highlighting the ethical tensions in AI-assisted learning. Lecturer data revealed a parallel set of concerns, including fear of overreliance, diminished student effort, and erosion of assessment credibility. Although many faculty members had adapted their assessments in response to GenAI, institutional guidance was often perceived as lacking. Overall, the study offers a validated, context-sensitive model for understanding GenAI adoption in education and emphasises the importance of ethical frameworks, motivation-building, and institutional readiness. These findings offer actionable insights for policy-makers, curriculum designers, and academic leaders seeking to responsibly integrate GenAI into teaching and learning environments. Full article
Show Figures

Figure 1

11 pages, 223 KB  
Article
Dental Staff Members’ Perception Regarding Objective Structured Clinical Examination (OSCE): An Experience from Saudi Arabia
by Ahmad A. Alnazzawi
Dent. J. 2025, 13(9), 423; https://doi.org/10.3390/dj13090423 - 14 Sep 2025
Viewed by 1384
Abstract
Background: The Objective Structured Clinical Examination (OSCE) is a widely used assessment tool in education in the health profession. Understanding faculty perceptions of the OSCE regarding fairness, validity, reliability, and effectiveness is essential to enhancing its implementation in dental education in Saudi Arabia. [...] Read more.
Background: The Objective Structured Clinical Examination (OSCE) is a widely used assessment tool in education in the health profession. Understanding faculty perceptions of the OSCE regarding fairness, validity, reliability, and effectiveness is essential to enhancing its implementation in dental education in Saudi Arabia. Objective: To assess dental faculty members’ perceptions of the OSCE as an assessment method in Saudi Arabia, focusing on its fairness, reliability, validity, and effectiveness compared to other assessment formats. Methods: A cross-sectional analytical survey-based study was conducted among dental faculty members across 11 dental colleges in Saudi Arabia. A modified validated questionnaire was distributed electronically through the college deans to faculty members. Responses were analyzed using SPSS v25, applying descriptive and inferential statistics (chi-square test, significance set at p ≤ 0.05). Results: A total of 181 faculty responses from 11 Saudi dental colleges indicated broad support for the OSCE as a fair (78.3%), well-structured (71.1%), and comprehensive assessment of clinical skills (70%). While nearly half found it less stressful than other formats, 30% still perceived it as intimidating. Faculty agreed that OSCE tasks reflected taught content (65.9%), instructions were clear (75.7%), and scores were largely standardized and unbiased (63.9–72.9%). Compared with other assessment methods, essays/ short-answer questions (SAQs) were viewed as most effective for learning, but the OSCE was most favored for continued use in clinical training (52.8%). Conclusions: Faculty members in Saudi dental schools generally view the OSCE as a fair, valid, and effective assessment method. Despite concerns about student preparedness and perceived difficulty, the OSCE is endorsed as a key tool for evaluating clinical competencies. Addressing these concerns may further enhance its educational value and implementation. Full article
(This article belongs to the Section Dental Education)
Show Figures

Graphical abstract

28 pages, 6524 KB  
Article
Transfer in Teacher Training: Integrating Socio-Environmental Issues Through an Educational Trail
by Gema Sánchez-Emeterio, Cristina Honrubia Montesinos, Alberto Gómez Pozos and David Sanchez-Ramos
Sustainability 2025, 17(18), 8098; https://doi.org/10.3390/su17188098 - 9 Sep 2025
Cited by 1 | Viewed by 960
Abstract
Education through geotourism plays a key role in advancing the Sustainable Development Goals. This study presents the results of a service-learning project in which a pre-service teacher, conducted under the academic supervision of university faculty members within the framework of a Bachelor’s thesis [...] Read more.
Education through geotourism plays a key role in advancing the Sustainable Development Goals. This study presents the results of a service-learning project in which a pre-service teacher, conducted under the academic supervision of university faculty members within the framework of a Bachelor’s thesis course, collaborated with public entities to design and implement an educational trail, establishing strategic partnerships to promote Sustainable Development Goals outcomes. The objective of this article is to present the outcomes of the implemented service-learning methodology project: on one hand, the creation of the trail; on the other, the analysis of the perceptions of the stakeholders involved in its development. To assess stakeholder perceptions, a qualitative approach was applied through focus groups. As a result, an accessible educational trail was successfully created. Moreover, the results evidence a consensus among participants regarding the value of the trail as an educational, touristic, and environmental infrastructure. Consequently, teacher training is reinforced as a platform for sustainability-driven action, enabling the creation of partnerships that facilitate the achievement of the Sustainable Development Goals. In addition, the experience and methodologies developed through this project demonstrate potential for replication in other educational and social contexts. Full article
Show Figures

Figure 1

22 pages, 1787 KB  
Article
Perception of University Faculty Members on Providing Policy Recommendations for Disaster Risk Reduction and Sustainable Development: A Case Study of Aceh Province, Indonesia
by Daisuke Sasaki, Yolanda Yolanda, Yuta Hara, Novi Reandy Sasmita and Hizir Sofyan
Sustainability 2025, 17(17), 8033; https://doi.org/10.3390/su17178033 - 6 Sep 2025
Viewed by 2813
Abstract
The Sendai Framework for Disaster Risk Reduction 2015–2030 articulates the need for a clear understanding of responsibilities across public and private stakeholders, including academia. This study aimed to clarify how university faculty members in Aceh Province, Indonesia, devastated by the 2004 Aceh Tsunami, [...] Read more.
The Sendai Framework for Disaster Risk Reduction 2015–2030 articulates the need for a clear understanding of responsibilities across public and private stakeholders, including academia. This study aimed to clarify how university faculty members in Aceh Province, Indonesia, devastated by the 2004 Aceh Tsunami, perceive the role of universities in suggesting policy recommendations for disaster risk reduction (DRR) and sustainable development, and their perspective on the relationship between those roles and the main functions of universities. A questionnaire survey was conducted with 400 respondents in Aceh Province from July 2023 to November 2023. The authors examined descriptive statistics, followed by Kruskal–Wallis tests and structural equation modeling (SEM). The authors found that most university faculty members were optimistic about the role of universities in providing policy recommendations for DRR. Furthermore, interest in DRR activities and relevant past experiences may influence their perception of these roles. The SEM analysis showed that faculty members perceive universities as key contributors to DRR policy recommendations. Based on the above, the authors posit that universities must adopt measures that empower faculty members to gain interest and experience in DRR activities. Steady progress in the main functions of universities is essential for articulating DRR policy recommendations. Full article
Show Figures

Figure 1

26 pages, 749 KB  
Article
DEI Research in Higher Education: Results from a Study at an American Minority-Serving Institution
by Nicole Hollywood and Katherine Quinn
Trends High. Educ. 2025, 4(3), 49; https://doi.org/10.3390/higheredu4030049 - 4 Sep 2025
Viewed by 3535
Abstract
Diversity, equity, and inclusion, most commonly known as DEI, serves as a framework for practices that promote the fair treatment and full participation of all members of a community. Culturally responsive teaching and critical pedagogy are commonly associated with DEI as part of [...] Read more.
Diversity, equity, and inclusion, most commonly known as DEI, serves as a framework for practices that promote the fair treatment and full participation of all members of a community. Culturally responsive teaching and critical pedagogy are commonly associated with DEI as part of the larger strategy to validate and inspire learners while improving their self-efficacy and ability to challenge oppressive systems. While DEI is becoming increasingly better known in higher education, Historically Black Colleges or Universities (HBCUs) are heralded in the literature as a model for this work. Nevertheless, there is relatively limited empirical research exploring facets of DEI and culturally responsive teaching on HBCU and other minority-serving institutions’ campuses. This paper examines the campus of an HBCU located in the Mid-Atlantic United States, with an institutional commitment to diversity, equity, and inclusion, via a comprehensive DEI climate study that included separate surveys of students and faculty/staff. More specifically, the study explored whether all community members consider the campus inclusive, whether all community members experience a culture of belonging, whether adequate resources and supports exist for all campus members to succeed, whether faculty exhibit culturally responsive teaching practices, and whether the perceptions of faculty and staff differ from those of students. The purpose of the study was to help address the gap in the DEI literature exploring the practices of minority-serving institutions. According to the results, participants found the University to be an inclusive place, expressing strong satisfaction with the campus climate and experience. Further, when the presence of culturally responsive teaching practices was explored, strong evidence was indicated. Possible areas for improvement include greater supports and resources for LGBTQIA+, Indigenous, and disabled community members. Full article
Show Figures

Figure 1

25 pages, 1356 KB  
Article
Dynamic Capabilities of University Administration and Their Impact on Student Awareness of Artificial Intelligence Tools
by Fathi M. Abunaser, Mohamed Mostafa Mohamed Hamd, Asma Mubarak Nasser Bani-Oraba, Omer Hamed, Maen Qasem Mohamad Alshiyab and Zubaida Shebani
Sustainability 2025, 17(15), 7092; https://doi.org/10.3390/su17157092 - 5 Aug 2025
Viewed by 2229
Abstract
This study investigates the relationship between the dynamic capabilities of university administration and students’ awareness of artificial intelligence (AI) tools within a higher education context. Drawing on data from 139 students at the College of Education, Sultan Qaboos University, the research employed two [...] Read more.
This study investigates the relationship between the dynamic capabilities of university administration and students’ awareness of artificial intelligence (AI) tools within a higher education context. Drawing on data from 139 students at the College of Education, Sultan Qaboos University, the research employed two validated instruments, one measuring the dynamic capabilities of university administration and another assessing students’ awareness and perception of AI tool use. Understanding this relationship is critical, as universities increasingly face pressure to guide responsible and effective AI use among students. Findings reveal significant correlations between the university administration’s dynamic capabilities, particularly technological agility, and students’ engagement with AI tools. Notably, technological dynamic capabilities within the administration significantly predicted two specific dimensions of student awareness: effectiveness of using AI tools and perceived faculty members’ efficiency in AI. These results highlight the critical role of institutional leadership in promoting equitable and sustainable integration of AI in education. The study contributes to the broader discourse on AI for sustainable development by illustrating how institutional strategies can enhance innovation, inclusion, and student readiness in support of SDG 4. Full article
(This article belongs to the Special Issue Artificial Intelligence in Education and Sustainable Development)
Show Figures

Figure 1

20 pages, 624 KB  
Article
Employee Emotions During Organizational Change Among Nordic Academics: Health-Promoting Self-Leadership as a Coping Strategy
by Rune Bjerke
Businesses 2025, 5(3), 27; https://doi.org/10.3390/businesses5030027 - 2 Jul 2025
Cited by 1 | Viewed by 2697
Abstract
The purpose of this conceptual and explorative study is to investigate whether health-promoting self-leadership could be used as a coping strategy enabling employees to deal with negative emotions in an organizational change process, providing a conceptual framework. A total of 18 faculty members [...] Read more.
The purpose of this conceptual and explorative study is to investigate whether health-promoting self-leadership could be used as a coping strategy enabling employees to deal with negative emotions in an organizational change process, providing a conceptual framework. A total of 18 faculty members from a Nordic university college were interviewed about their experiences, perceptions, and emotional reactions. The study reveals that new IT-systems; heavier workloads; and a lack of involvement, trust, and information, in particular, were stated to be the main reasons for negative emotions, detachment from the university-status aim, and the disruption of employee work–life balance. A few faculty members practiced fragments of what, in theory, is defined as health-promoting self-leadership to successfully manage the organizational change processes. Some were unconscious of their self-leadership practices, while others had no tools to enable them to cope with changes, leading to negative emotions. I discuss the findings regarding health-promoting self-leadership practice based on self-leadership, change management, and emotion theory. Based on both the findings in this study and relevant theories regarding self-leadership and coping strategies, I propose a health-promoting self-leadership-based coping model that could provide both individual and organizational health and performance benefits. Full article
Show Figures

Figure 1

36 pages, 3984 KB  
Article
Citizen Science from the Perspective of Higher Education Professors
by Helton Luis Nina Lameira, Mayerly Alexandra Guerrero-Moreno, Everton Cruz Silva, Paulo Roberto Brasil Santos, Maria Alexandra Teodósio and José Max Barbosa Oliveira-Junior
Educ. Sci. 2025, 15(6), 738; https://doi.org/10.3390/educsci15060738 - 12 Jun 2025
Cited by 3 | Viewed by 2437
Abstract
Citizen science (CS) has the potential to be a crucial tool to effectively address positive contributions in the global context of the challenges of change in our societies and environment. Recent research highlights the growth of CS in formal education, but little is [...] Read more.
Citizen science (CS) has the potential to be a crucial tool to effectively address positive contributions in the global context of the challenges of change in our societies and environment. Recent research highlights the growth of CS in formal education, but little is known about scientists’ perceptions. This study investigated the perception of 170 faculty members from 32 Brazilian federal universities regarding public engagement across different stages of CS. We conducted a cross-sectional, descriptive study using a semi-structured questionnaire distributed via Google Forms and composed of 40 open and closed questions covering the sociodemographic, professional, and conceptual aspects of CS. The data were analyzed using descriptive statistics in Microsoft Excel®, Likert-scale responses were processed in R (version 4.1.4), and qualitative perceptions were synthesized through a word cloud analysis. The results show that most participants were women, with significant representation from the humanities. CS is widely perceived by scientists as positive and educational, despite concerns about methodological and practical limitations. Future perspectives emphasize the importance of the adoption of standardized protocols and fostering collaborative projects, particularly involving quilombola and Indigenous communities. The recognition of volunteer contributions—through acknowledgements, nominal mentions, and co-authorship—is valued, as are training programs and data validation by professional scientists, which are strongly recommended. Although many faculty members believed that CS democratizes access to science, active participation among this group remains limited. This study concludes that although faculty shows a favorable attitude toward CS, practical challenges hinder broader participation. Future efforts should focus on fostering faculty engagement, implementing robust training and validation procedures, and developing inclusive, community-based research models. Full article
Show Figures

Graphical abstract

20 pages, 299 KB  
Article
Gender Equality and Sustainability in Vietnamese Higher Education: Educators’ Perspectives
by Muhammad Qasim Rana, Angela Lee, Tran Van Ty and Dao Phong Lam
Adm. Sci. 2025, 15(5), 164; https://doi.org/10.3390/admsci15050164 - 28 Apr 2025
Cited by 2 | Viewed by 3760
Abstract
Gender inequality remains a critical challenge in Vietnamese higher education, particularly regarding how academic roles and advancement opportunities are distributed. Despite existing policies promoting gender equality, gaps persist in leadership and career development, potentially limiting women’s representation and growth. This study examines Vietnamese [...] Read more.
Gender inequality remains a critical challenge in Vietnamese higher education, particularly regarding how academic roles and advancement opportunities are distributed. Despite existing policies promoting gender equality, gaps persist in leadership and career development, potentially limiting women’s representation and growth. This study examines Vietnamese educators’ perspectives on gender equality in higher education, focusing on academic rank awareness and attitudes toward gender-related issues. A quantitative research design was employed, using a structured survey distributed among faculty members across different academic ranks, including lecturers, senior lecturers, associate professors, and professors. Data were analysed through statistical measures, including frequencies and percentages, mean scores, standard deviations, the Mann–Whitney U test, the Kruskal–Wallis H-test, and post hoc analysis to assess variations in perspectives on gender equality based on academic positions. The findings reveal significant differences in gender equality awareness across academic ranks. Educators in senior positions reported greater recognition of gender disparities, especially in leadership roles and promotion processes, than those in junior roles, who exhibited less awareness of such issues. This study’s practical implications suggest that Vietnamese higher education institutions should adopt targeted interventions, such as gender awareness programs and transparent promotion processes, to foster a more inclusive environment. Additionally, mentorship programs for female academics could enhance their career advancement opportunities. This research contributes original insights into how the academic hierarchy affects gender equality perceptions within Vietnamese higher education, offering a basis for the development of policies that support equitable career pathways. Full article
18 pages, 270 KB  
Article
The Dimensions of Research Attitudes Among University Faculty: A Sociodemographic Analysis in La Libertad, Peru
by Lisseth Katherine Chuquitucto Cotrina, Emma Verónica Ramos Farroñán, Marco Agustín Arbulú Ballesteros, María de los Ángeles Guzmán Valle, Julie Catherine Arbulú Castillo, Gary Christiam Farfán Chilicaus, Gladys Sandi Licapa-Redolfo, Christian David Corrales Otazú and Sarita Jessica Apaza Miranda
Behav. Sci. 2025, 15(4), 515; https://doi.org/10.3390/bs15040515 - 12 Apr 2025
Cited by 1 | Viewed by 1135
Abstract
In recent years, the academic research landscape in La Libertad, Peru, has been characterized by a limited and uneven scientific output among institutions and faculty members. Factors such as an excessive workload, insufficient resources, and inadequate training in research methodologies have hindered the [...] Read more.
In recent years, the academic research landscape in La Libertad, Peru, has been characterized by a limited and uneven scientific output among institutions and faculty members. Factors such as an excessive workload, insufficient resources, and inadequate training in research methodologies have hindered the development of a robust research culture. Understanding the attitudes of faculty members toward research is crucial for enhancing scientific production within the university setting. The aims of this study were (1) to comparatively analyze faculty’s attitudes toward research in La Libertad, considering their sociodemographic characteristics, and (2) to examine these attitudes across five key dimensions: personal perception, capabilities and training, evaluation, challenges, and collaboration and methodology in research. A sample of 110 university teachers from Chepén, Piura, Trujillo, and Chiclayo participated in a structured questionnaire survey. Descriptive statistics were calculated, and comparative analyses were conducted via the Mann–Whitney U test and the Kruskal–Wallis test. The results revealed significant differences in attitudes toward research on the basis of gender, age, and teaching experience across various dimensions. Personal perceptions of research varied significantly across all three sociodemographic factors. Research skills and training showed disparities by gender and teaching experience but not by age. The valuation of research differed by gender and teaching experience but not by age. The challenges in research varied by age but not by gender or experience. Collaboration and methodology differed by gender and teaching experience but not by age. This study contributes to our understanding of the research attitudes in higher education by highlighting the complex interplay of sociodemographic factors. These findings have implications for developing personalized professional development strategies and targeted interventions to enhance research skills, improve the valuation of research, and address age-specific challenges in the research process. Full article
15 pages, 292 KB  
Article
Perceptions of Learning Assessment in Practicum Students vs. Initial Teacher Education Faculty in Chilean Physical Education: A Comparative Study of Two Cohorts
by Francisco Gallardo-Fuentes, Bastian Carter-Thuillier, Sebastián Peña-Troncoso, Samuel Pérez-Norambuena and Jorge Gallardo-Fuentes
Educ. Sci. 2025, 15(4), 459; https://doi.org/10.3390/educsci15040459 - 8 Apr 2025
Cited by 1 | Viewed by 1765 | Correction
Abstract
An education oriented towards learning must necessarily include assessment techniques and instruments that effectively achieve this goal. Currently, assessment has become a crucial element, leading to the promulgation of legal regulations to govern it. This study aimed to explore the perceptions of assessment [...] Read more.
An education oriented towards learning must necessarily include assessment techniques and instruments that effectively achieve this goal. Currently, assessment has become a crucial element, leading to the promulgation of legal regulations to govern it. This study aimed to explore the perceptions of assessment in three Chilean universities among faculty members vs. practicum students from two cohorts of Chilean Initial Teacher Education in Physical Education (ITEPE) from two cohorts from subsequent moments, with a difference of four years. The study followed a quantitative, cross-sectional, and comparative approach and the sample consisted of a total of 458 participants, including 1st Group: n = 162 practicum students (S1) 2019–20 (M = 22.5, SD = 3.1) and 44 faculty members (FM1) from the same cohort (M = 42.3, SD = 11.2) vs. 197 practicum students (S2) 2023–24 (M = 23.6, SD = 2.2) and 55 faculty members (FM2) from this cohort (M = 40.4, SD = 10.4). Data were collected using the “Questionnaire for the Study of the Assessment System”. The results revealed significant differences between students and faculty regarding the perception of the use of assessment instruments in ITEPE. The 2023–24 cohort students perceived a greater presence of portfolios compared to their peers from four years ago, while faculty from the latest cohort indicated a perception of higher use of traditional exams. In conclusion, it can be observed that decision-making predominantly falls on the faculty, as evidenced by discrepancies regarding feedback and student participation in grade determination. This reinforces the idea that the process remains teacher-centered. Full article
(This article belongs to the Section Higher Education)
Back to TopTop